Abstract
Many building structures in the southwest of China are constructed on slopes due to its mountainous terrain characteristics. Therefore, it is crucial to accurately study the stability of slopes and building structures during the construction and operation stages. Traditional numerical simulation methods for slope stability often analyze from the perspectives of stress and strain. However, due to the complex changes in stress and strain inside the slope, the traditional methods are not only complex but also result in some errors. The slope failure is essentially a procedure of energy transformation, dissipation, and mutation. Therefore, the slope stability can be analyzed more effectively from the perspective of energy changes. In this paper, an energy field visualization procedure is developed and applied to analyze the failure mechanism of slopes. First, the energy calculation principle of slopes was derived based on the principle of thermodynamics. Then, FLAC3D7.0 was used to develop the energy visualization procedure for slope. It was applied to a classical two-dimensional slope to calculate the safety factor of slopes and then compared with the traditional methods. Finally, the procedure was applied to two practical slopes and building structure engineering cases to study their stability and provide suggestions for practical construction. The research results show that the energy visualization procedure can correctly simulate the energy evolution principle in the procedure of slope failure. The sudden change of energy can be used to determine the safety factor and sliding surface of slopes. The error of the slope safety factor calculated by this procedure is only 0.02, indicating that the procedure is correct. The deformation and failure of slopes are essentially driven by energy. There are corresponding relationships between the energy stability stage and the slope equilibrium stage, the energy dissipation stage and the slope deformation stage, and the energy mutation stage and the slope failure stage. The preferred backfill scheme of high-fill slope engineering is one with less variation in gravitational potential energy and a greater increase in elastic strain energy. Pile foundation and building structure are effective methods to increase slope stability. Therefore, the energy visualization procedure developed in this paper can more intuitively and accurately analyze the stability of slopes and building structures.
1. Introduction
The southwest of China is mountainous and hilly. Many building structures in its urban development are built along mountains, requiring necessary excavation, filling, and reinforcement of the original slope landforms. Therefore, it is crucial to accurately evaluate the stability of slopes and building structures during the construction and operation stages. The research of slope stability has always been a hot topic in geotechnical engineering. Its research methods are also constantly developing and progressing [1,2,3,4,5,6]. The traditional method of slope stability analysis studies from the perspective of stress and strain. However, the geotechnical materials in a slope are complex and nonlinear, so it is destined to have a very complex stress and strain state in its deformation and destabilization procedure. Slope failure is essentially driven by energy. Therefore, the stability of the slope can be analyzed more effectively from the perspective of energy change.
In order to bypass the complex stress and strain analysis, many scholars have begun to analyze slope stability from the energy point of view and made better procedure. Some scholars have proposed new criteria for identifying slope instability based on the principle of energy mutation, thus compensating for the shortcomings of traditional criteria. Tu et al. [7] proposed several new energy change-based slope failure criteria from the principle of energy conservation. These criteria are closely related to energy-driven slope failure. Two-dimensional and three-dimensional slope examples are used to verify the reliability of the proposed criteria. Inspired by the energy conversion procedure, Zhou et al. [8] proposed a new energy criterion for rock slopes during excavation. The energy principle of slope destabilization is combined with the mutation principle. The dissipated energy mutation eigenvalue is calculated to prove the stability of the slope. Zeng et al. [9] proposed a new method for analyzing the stability of composite slopes without considering the shape of the sliding surface based on the principle of deformation energy. The effectiveness and accuracy of the method are verified by analyzing three typical slopes. Zhou et al. [10] developed an energy calculation procedure for slope systems based on the two-dimensional particle flow procedure (PFC2D). The evolution rules of gravitational potential energy, elastic strain energy, and kinetic energy were obtained and a failure criterion based on energy mutation was established. Xie et al. [11] found that the energy can indicate the deformation characteristics of both small and large areas. It is appropriate to use energy as an index to study the overturning deformation characteristics of dip-resistant slopes. Fang et al. [12] combined the minimum potential energy method with the existing analytical solution of seepage field and proposed a new method for unsaturated soil slopes under rainfall conditions. The real-time evaluation of the stability of unsaturated soil slopes during rainfall was conducted. Zou et al. [13] found that the change in kinetic energy is quite significant during the process of slope change from steady state to failure. Based on this discovery, a slope failure criterion based on the time change of peak kinetic energy occurrence was proposed. Gao et al. [14] proposed a numerical method based on the minimum energy dissipation rate. And the method was verified in a rock slope at a western mine. The results show that the new method based on the minimum energy dissipation rate can be used to analyze the stability of broken rock slopes and achieve better results. Li et al. [15] found that due to the defects in equivalent accuracy and the unpredictability of mechanical paths, the traditional analysis methods inevitably have some mistakes. Differently, the energy theory can easily avoid the above defects. Therefore, the kinetic energy of destabilization was calculated using the conservation of energy principle. Then, the rate of instability was calculated, and the slope instability class was predicted.
Other scholars have found that the evolution of internal energy is closely related to the slope stability state during slope failure. Sun et al. [16] proposed a new method for analyzing the stability of three-dimensional slopes under earthquake action by combining the minimum potential energy method with the pseudo-dynamic method. They used the minimum potential energy method to directly obtain the stress state on the failure surface and take the direction of displacement where the slope potential energy reaches its minimum as the direction of movement of the slide mass. Ye et al. [17] established a seismic displacement calculation model for frame structure anchor-supported slopes based on the energy method and analyzed the energy dissipation and response process of the structure under earthquake action. Chen et al. [18] found that the dissipated energy is relative to the degree of material damage and also corresponds to the degree of release of the slide resistance. The greater the released slide force, the more severe the slope destruction. Chang et al. [19] conducted a systematic study on the unloading damage and energy evolution of jointed rock masses on high slopes, using the Dagushan open-pit iron mine as the background. Guo et al. [20] used the system stabilization energy method to establish the energy evolution equation during the progressive failure process of rock slope systems. Thus, a calculation method of safety factor of rock slope with locking section was proposed. The energy evolution equation and the calculation method of safety factors were verified. Huang et al. [21] developed a new energy-based criterion to define slope failure and calculated the various forms of energy in the slope system with different reduction factors. Then, they analyzed the distribution and evolution characteristics of energy with an increasing reduction factor.
The energy method has been widely used not only in the research of slope stability but also in the safety assessment of building structures, which has been favored by many scholars. Ascione et al. [22] proposed a technique for assessing structural safety based on the energy method and successfully applied it in actual buildings. Su et al. [23] put forward a perturbation energy method for the safety evaluation of high-piled wharves based on the variational principle and the principle of minimum potential energy for the safety assessment of high-piled wharves. Goodarzi et al. [24] calculated the fragility curves of high-rise buildings with outrigger support systems by regarding the plastic strain energy as an engineering demand parameter (EDP) and demonstrated the superiority of this method. Zhou et al. [25] found that by imposing the absorbing boundary conditions related to the energy-based collapse criterion on the generalized probability density evolution equation, the collapse resistance reliability of concrete structures could be reasonably evaluated. Monteferrante et al. [26] introduced an energy-based method to estimate the ultimate state of masonry structures. Ni et al. [27] applied the proposed cumulative energy damage model to discuss the damage mechanism of precast concrete non-rectangular column PCNC frame structures. Jiang et al. [28] applied the energy method to verify the effectiveness of their proposed new structure. Yang et al. [29,30] discussed the spatial and temporal distributions of energy dissipation density in building structures. Kim et al. [31] proposed an earthquake-resistant design method for building structures based on the energy principle. Moradi et al. [32] studied the seismic behavior of diagrid structural systems under near-field and far-field earthquakes based on the concept of the energy method to better understand its seismic behavior and utilize the advantages of the energy method. Ghasemzadeh et al. [33] derived the natural frequency equation of steel structure vibration according to the law of conservation of energy. All of these in-depth and representative studies strongly confirm that in the field of building structure analysis, the energy method shows extremely excellent applicability and remarkable effectiveness. Existing research has demonstrated the reliability of the energy method in the study of slope stability and the safety assessment of building structures. However, the energy calculation programs developed in previous studies are unable to visualize energy or have poor visualization effects, which is not conducive to correctly and intuitively presenting the energy evolution laws during slope stability analysis and building structure safety assessment. Moreover, the programs developed in these studies did not systematically analyze slope stability from the perspectives of various energy increment fields and the proportion of energy increments. The energy increment is the fundamental driving force for the deformation and instability of slopes or building structures without other external forces except gravitational forces.
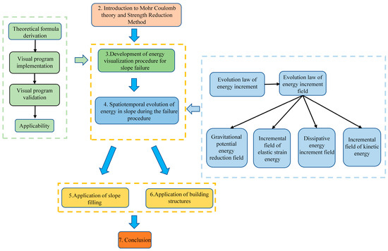
The aim of this paper is to develop a calculation program with energy field visualization and analyze the slope failure mechanism and assess building structure safety from the perspective of energy visualization. Firstly, based on the thermodynamic principle, the energy calculation principle for slopes is derived. Secondly, the finite difference method program FLAC3D7.0 is secondarily developed to write an energy visualization program applicable to the study of the slope instability process. Then, the program is verified in a classical two-dimensional slope model, the energy evolution laws during the slope failure process are analyzed, the corresponding relationships between different stages of energy evolution and different stages of traditional slope stability analysis are sought, and the slope failure mechanism is revealed. Finally, combined with two practical projects, the comparison and optimization of filling schemes and the stability analysis before and after slope reinforcement are carried out, and the safety analysis of building structures in the construction and operation stages is performed to prove the applicability of the program in practical projects. The research technical route is shown in Figure 1, where the technical roadmap clearly outlines the steps and procedures for this project.
Figure 1.
Technical roadmap.
2. Mohr–Coulomb Strength Theory and Strength Reduction Method Introduce
2.1. Mohr–Coulomb Strength Theory
The Mohr–Coulomb strength theory was proposed by the German engineer Christian Otto Mohr (1835–1918) in 1900. This theory holds that the main reason for the shear failure of materials is that the shear stress on a certain section reaches the ultimate strength value, but it is also related to the normal stress on that section. If there is compressive stress on the section, the internal friction force of the material related to the magnitude of the compressive stress will prevent the sliding of the section; if there is tensile stress on the section, the section will slide easily, so the shearing does not necessarily occur on the section with the maximum shear stress. In the three-dimensional stress state, if the influence of the intermediate stress on the material failure is not considered, the maximum or relatively large shear stress at a point can be determined by the stress circle drawn by the maximum and minimum principal stresses and . The stress circle when the material fails is called the “ultimate stress circle”. According to different ratios of and (such as uniaxial tension, uniaxial compression, pure shear, triaxial compression tests with various stress ratios of different magnitudes, etc.), a series of ultimate stress circles can be drawn. The common envelope of these stress circles is the critical line for material failure. It was proposed by the French physicist Charles Augustin de Coulomb (1736–1806) in 1773. Assuming that the ultimate strength value is a linear function of the normal stress on the same plane, the envelope can be simplified into a straight line, as shown in Figure 2, and it is often called the Mohr–Coulomb strength theory or Coulomb strength theory. The Mohr–Coulomb strength theory can comprehensively reflect the strength characteristics of rocks and soils (for example, the tensile strength of rocks and soils is far less than their compressive strength). This theory is applicable to both brittle materials and plastic materials [34,35].
Figure 2.
Schematic Diagram of the Mohr–Coulomb strength theory.
2.2. Strength Reduction Method
The strength reduction method is a method first introduced by Zienkiewiez et al. [36] to evaluate the performance of slopes. Later, Duncan [37] defined the safety factor of slopes as the degree of reduction when the rock and soil mass is reduced until the slope just reaches the critical failure state. When the material conforms to the Mohr–Coulomb strength theory, the shear strength is given by the following equation:
In the equation, is the shear strength of the material, is the cohesion, is the internal friction angle, and is the normal stress.
Dividing the cohesion and the internal friction angle by the reduction factor F simultaneously, a new set of strength indices and are obtained. The calculations are repeated until the slope reaches the critical failure state. The strength reduction factor at this time is the safety factor of the slope. The formula is given by the following equation:
3. Development of Energy Visualization Procedure for Slope Failure
3.1. Energy Principle in Slopes
From an energy perspective, a slope can be seen as an independent system. The slope system satisfies the conservation of energy principle. The gravitational potential energy input is transformed into elastic strain energy, plastic strain energy, and kinetic energy. The energy calculation principle of the slope catastrophe procedure is established by our research group based on the principle of energy conservation [7]. Its energy balance equation is shown in Equation (1):
In the formula, , , , , and represent the loss of gravitational potential energy, the increment of total strain energy, the increment of elastic strain energy, the increment of dissipated energy, and the increment of kinetic energy, respectively. Taking the unit volume element in the slope mesh as the analysis object, the element body is in a three-dimensional stress state. Suppose its principal stresses are , , and , respectively, and its principal strains are , , and , respectively. The height of the centroid of the element body is h, the velocity is v, the elastic modulus is E, the Poisson’s ratio is , the density is ρ, the average stress component is , and the strain increment is . The gravitational potential energy density , the total strain energy density , the elastic strain energy density , and the kinetic energy density of the unit volume element body can be given by the following equations, respectively:
The changes in stress–strain, velocity–displacement and material properties of the slope during the reduction process are not uniform. By integrating the energy densities of each unit body during the reduction, the total gravitational potential energy drop, total strain energy increment, total kinetic energy increment, and total elastic strain energy increment of the slope under any reduction factor F can be obtained. The solution processes are given by the following equations, respectively:
In the equations, V, , , , , , , , and , respectively, represent the total volume, gravitational potential energy density, total strain energy density, elastic strain energy density, and kinetic energy density under the reduction factor F and in the initial state of the slope.
According to Equation (1), the total dissipated energy is as follows:
3.2. Energy Visualization Procedure Development and Validation
FLAC3D7.0 is a three-dimensional finite difference software that applies the Lagrangian fast algorithm and was developed by Itasca Consulting Group, Inc. Minneapolis, MN, USA based on the FLAC2D5.0. The so-called finite difference method was the first numerical simulation calculation method adopted by computers and has been in use ever since. It is a convenient and straightforward numerical method that converts differential equations into algebraic forms [38]. The Lagrangian fast finite difference method is a type of finite difference method. Compared with the reduced integration method used in the finite element method, it adopts a more accurate and logical mixed discretization method, which can better simulate the material yielding and plastic flow characteristics. When dealing with huge amounts of model data, the finite difference method occupies less memory. Therefore, FLAC3D7.0 is widely used in slope geotechnical engineering to calculate the large deformation and failure of geotechnical materials. The calculation cycle of FLAC3D7.0 is shown in Figure 3.
Figure 3.
FLAC3D calculation cycle diagram.
The distribution of each energy increment is developed to display as a contour through FLAC3D7.0 to visualize the energy, based on the energy calculation principle of slope catastrophe procedure established by our research group. Its correctness is verified in the classical slope calculation example. According to related studies, the classical two-dimensional slope of Figure 4 is quoted for numerical simulation. The model slope height H = 20 m, slope angle β = 45°, width 1 m, a total of 3400 elements, gravity γ = 20 kN/m3, elastic modulus E = 100 MPa, Poisson’s ratio υ = 0.3, initial cohesion c = 42 kPa, friction angle φ = 17°, and Mohr–Coulomb principal model. Taking F0 = 0.6 as the initial reduction factor [7]. The various stages of slope catastrophe are simulated. The change rules of energy increment field with the reduction factor are then analyzed.
Figure 4.
Numerical simulation calculation model/m.
When the reduction factor increases from 0.6 to 0.8, and the slope is in the self-equilibrium stage. The distribution of the internal gravity potential energy loss field and elastic strain energy increment field are shown in Figure 5a,b. It can be seen that the gravity potential energy loss field shows a layered distribution in the height direction and the value increases uniformly with height. The elastic strain energy increment field is largest at the bottom of the slope, and smallest at the top and face of the slope. Its distribution principle conforms to the theoretical calculation results. This proves that the gravity potential energy loss field and elastic strain energy increment field calculated by the energy visualization procedure are correct.
Figure 5.
Energy visualization procedure verification/J/m3: (a) decrement of gravitational potential energy after initial equilibrium; (b) incremental of elastic strain energy after initial equilibrium; (c) dissipative energy at critical failure state; (d) distribution of maximum shear strain at critical failure state; (e) kinetic energy at critical failure state; (f) slope slides obtained by the Janbu method.
When the reduction factor increases from 0.81 to 1.21, the slope is in the deformation stage. The distribution of the internal dissipated energy field and the maximum shear strain increment is shown in Figure 5c,d. The dissipated energy is related to the plastic shear strain of the slope. The distribution pattern of the dissipated energy field is basically consistent with the distribution pattern of the maximum shear strain, which is consistent with Huang’s research results. Therefore, this proves that the dissipated energy field calculated by the energy visualization procedure is correct. Although the energy program developed by Huang provides a visualization scheme for the critical failure of slopes and takes into account the spatial variability, there are still some shortcomings in the energy program. The present study has made three significant improvements compared with Huang’s research, as shown in Table 1. In addition, in terms of the application of the program, we not only applied it in simplified calculation example models but also in actual engineering projects, and the results all demonstrate the excellent performance of the program developed in this paper.
Table 1.
The comparison between Huang’s research and the research in this paper.
When the reduction factor exceeds 1.22, the slope is in the failure stage. The distribution of kinetic energy field after failure and the slope slide obtained by the Janbu method is shown in Figure 5e,f. The distribution principle of the slope kinetic energy field and the distribution principle of the slope slide obtained by the Janbu method are basically consistent. Thus, this proves that the kinetic energy field calculated by the energy visualization procedure is correct.
The above comparative analysis shows that the energy visualization procedure developed in FLAC3D7.0 can correctly show the distribution principle of the energy increment field of the whole destruction procedure of the slope. Compared with the traditional plastic area penetration, characteristic point displacement mutation, and nonconvergence of numerical calculation results criterion, sudden energy changes during slope disasters can be used as a new instability criterion called the energy criterion. The reduction factor corresponding to the mutation of energy is the slope safety factor FS. The reduction factor for the mutation of the energy increment field is recorded as the slope safety factor by the visualization procedure. Meanwhile, in FLAC3D7.0, based on the strength reduction method, this model obtains the corresponding safety factors according to three criteria: sudden displacement change of characteristic points, non-convergence of numerical calculations, and penetration of the plastic zone. Based on the Janbu method and the simplified Bishop method, the corresponding safety factors were obtained using the limit equilibrium method. The safety factor obtained by the energy criterion based on the strength reduction method was compared with these safety factors, and the comparison results are shown in Table 2. The maximum error is 1.7%. Furthermore, the safety factors obtained from the studies [7,39] based on the same classic numerical calculation model are in the range of 1.19–1.23, which are all close to the safety factor in this study. The correctness of the slope safety factor calculated by the visualization procedure is verified.
Table 2.
Comparison of safety factors with different criteria.
3.3. Applicable Conditions of the Energy Visualization Program
Based on the above comparative studies, it was found that this program can be correctly applied in the classic two-dimensional slope model. The basis for this conclusion mainly comes from the calculation principle of this program. From the perspective of the principle, there are no limiting conditions on soil types in this program.
Further analysis shows that when the elastoplastic constitutive model can accurately simulate the mechanical properties of a certain type of rock and soil mass, and this rock and soil mass complies with the Mohr–Coulomb strength theory, this rock and soil mass can be equivalently modeled as a mesh model in FLAC3D7.0, and then, this program can run correctly. It should be emphasized that the Mohr–Coulomb strength theory has wide applicability. It is applicable to various types of materials, whether they are plastic materials or brittle materials. Especially in the fields of rock mechanics and geological engineering, this theory can excellently describe the shear failure behavior of rocks. Whether it is plastic rock or brittle rock, the Mohr–Coulomb strength theory can make a relatively good prediction of its failure behavior.
In the study of slope stability, the slope angle and slope height are crucial research contents. However, since this program is not restricted by the type of rock and soil mass and is well adapted to the equivalent model of the qualified rock and soil mass in FLAC3D7.0, the changes in the slope angle and slope height of the rock and soil mass will not affect the normal operation of this program. Based on the above reasons, it can be inferred that this program can be applied in the study of slope stability in more practical engineering projects, thereby providing strong technical support for relevant engineering practices.
4. Spatiotemporal Evolution of Energy in Slope During the Failure Procedure
4.1. Typical Evolution Law of Energy Increment
The evolution of each energy increment with the reduction factor during slope catastrophe is shown in Figure 6. At the stage with reduction factor F = 0.60 to F = 0.80, the energy increment does not change with the increase in the reduction factor. At the stage with reduction factor F = 0.81 to F =1.21, the energy increment starts to change with the increase in the reduction factor. At the stage with reduction factor F > 1.22, the energy increment changes abruptly with the increase in the reduction factor. According to the principle in the graph, the slope catastrophe procedure can be divided into three stages, i.e., the energy stabilization stage from F = 0.60 to F = 0.80 of the reduction factor, the energy dissipation stage from F = 0.81 to F = 1.21, and the stage of energy mutation from F > 1.22.
Figure 6.
Evolution of each energy increment with the reduction factor/J: (a) evolution of the loss of gravitational potential energy, the increment of elastic strain energy, and the increment of dissipated energy with strength reduction factor; (b) evolution of the increment of kinetic energy with reduction factor.
During the development process of a slope, there are three stages that are closely related to energy changes.
The first is the energy stabilization stage, which corresponds to the self-balancing stage of the slope. During this period, the vast majority of units within the slope are in a completely elastic state, meaning that there is no input of gravitational potential energy drop. Due to the absence of such energy input, there is no energy conversion within the slope, and all the energy remains in a stable state.
Next is the energy dissipation stage, which corresponds to the slope deformation stage. As time passes, in this stage, more and more units enter the elastoplastic state, and the slope begins to deform. At this time, the gravitational potential energy drop starts to play a role, inputting energy into the system. It should be noted that during this stage, the slope is in a metastable state, but its kinetic energy is almost zero. The input gravitational potential energy drop is almost entirely converted into two forms of energy, namely elastic strain energy and dissipated energy, and the values of these two types of energy begin to increase gradually.
Finally, the last is the energy mutation stage, which corresponds to the slope failure stage. By this stage, the vast majority of units have entered the completely plastic state, and the input speed of gravitational potential energy has become extremely fast, exceeding the slope’s ability to store and dissipate energy. As a result, the excess gravitational potential energy will be converted into kinetic energy and then dissipated. Meanwhile, the originally stored elastic strain energy will also be released and dissipated. Such changes and transfers of energy clearly demonstrate the energy evolution logic throughout the entire process of the slope from stability to deformation and finally to failure.
The elastic strain energy increment and dissipation energy increment can be divided by the gravitational potential energy loss, respectively, to obtain their percentage as shown in Figure 7. At the energy dissipation stage, the percentage of elastic strain energy increases, and the percentage of dissipated energy decreases. At the energy mutation stage, the percentage of elastic strain energy decreases, and the percentage of dissipated energy increases. This is because during the energy dissipation stage, the elastic parts in the slope body will exert a restraining effect on the development of the surrounding plastic strain. Under such circumstances, more slope units begin to enter the elastoplastic state and thus start to store energy. In this process, the rate of increase of elastic strain energy exceeds that of dissipated energy, which leads to a tendency for the relative proportion of elastic strain energy in the total energy to increase.
Figure 7.
The changes of the elastic strain energy and dissipative energy increment ratio graph/J.
However, when it comes to the energy mutation stage, significant changes have occurred. At this time, the vast majority of units in the slope have entered the completely plastic state, and the originally stored elastic potential energy begins to be released. Meanwhile, the restraining effect on the development of the surrounding plastic strain weakens, and the speed of energy dissipation accelerates. Under such circumstances, the rate of increase of elastic strain energy is less than that of dissipated energy, causing the relative proportion of elastic strain energy in the total energy to gradually decrease. The characteristics of energy changes in different stages clearly demonstrate the dynamic adjustment logic of the internal energy structure of the slope during its evolution process, which plays a crucial role in deeply understanding the changes in slope stability.
4.2. Typical Evolution Law of Energy Fields
The contours of each energy increment field corresponding to the reduction factors F = 0.70, F = 1.04, F = 1.20, and F = 1.24 were selected. The energy evolution principle of three different stages in the slope catastrophe procedure can thus be analyzed. The distribution of gravity potential energy loss field corresponding to each stage is shown in Figure 8. The maximum value of gravitational potential energy loss appears at the top position of the slope. As the reduction factor increases, i.e., the degree of slope catastrophe deepens, the gravitational potential energy loss spreads from the top of the slope along the interior of the slope body in the shape of a fan and then gradually concentrates to the upper part of the slope body. This is due to the slope catastrophe: Vertical displacement from the top of the slope to the slope body and inside to the toe of the slope is gradually reduced. Until slope damage occurs, the vertical displacement of the upper part of the slide mass suddenly increases. The gravitational potential energy loss is concentrated to the upper part of the slide. Horizontal sliding mainly occurs at the toe of the slope, and the vertical displacement is small, so the gravitational potential energy loss is small.
Figure 8.
The evolution of the decrement of gravitational potential energy density with different reduction factors/J/m3: (a) F = 0.70; (b) F = 1.04; (c) F = 1.20; (d) F = 1.24.
The elastic strain energy increment field at each stage is shown in Figure 9. It can be seen that the elastic strain energy of the slope surface and the toe of the slope starts to release first. As the degree of catastrophe deepens, the area of elastic strain energy released at the toe of the slope becomes increasingly large. During the process of slope catastrophe, there exist a series of complex phenomena regarding energy changes and alterations in unit states. Firstly, the units near the slope surface, lacking left lateral restraint, can release their internal elastic strain energy relatively more easily. In contrast, the units at the slope toe are different. They are restrained by the surrounding units, and this restraint causes almost all of the input gravitational potential energy to be converted into elastic strain energy and stored. With the continuous input of gravitational potential energy, the units at the slope toe will quickly reach the limit value of energy storage first and then undergo failure, at which time the elastic strain energy stored inside them is released in large quantities.

Figure 9.
The evolution of the increment of elastic strain energy density with different reduction factors/J/m3: (a) F = 0.70; (b) F = 1.04; (c) F = 1.20; (d) F = 1.24.
When the units at the slope toe fail, the slope angle will become distorted. This distortion causes the units at the slope angle to lose their lateral restraint. Under this change, the units at the slope toe start to produce horizontal displacements and also begin to release the elastic strain energy stored inside them. After that, as the displacement of the slope further increases, the units around the sliding surface will be subjected to greater shearing forces. The intensity of this shearing force exceeds the range that the units can withstand, so these units also start to fail, and the elastic strain energy inside them begins to be released, thus further promoting the development of the slope catastrophe. This chain-reaction process of energy release and unit failure profoundly reveals the internal mechanism and energy evolution law during the development process of slope catastrophe.
The dissipated energy increment field at each stage is shown in Figure 10. The distribution patterns of dissipated energy increment and elastic strain energy increment during slope disasters correspond to each other before failure occurs. Unit damage or deformation recovery through displacement releases the stored elastic strain energy internally, and this energy is dissipated and released. However, since part of the input gravitational potential energy is converted to other energy dissipation, the dissipated energy distribution pattern is more obvious.
Figure 10.
The evolution of the increment of dissipated energy density with different reduction factors/J/m3: (a) F = 0.70; (b) F = 1.04; (c) F = 1.20; (d) F = 1.24.
The kinetic energy increment field at each stage is shown in Figure 11. The maximum kinetic energy increment first appears at the top of the slope. As the extent of the catastrophe deepens, the kinetic energy increment of the slope begins to be distributed from the toe of the slope to the top of the slope along the slope slide. This is because, during the process of slope changes, initially, the position with the largest displacement on the slope is at the slope crest. However, as the reduction factor continuously increases, the units at the slope toe will undergo distortion, which enables the slope toe units to move horizontally. Moreover, the rate of increase in the horizontal displacement of the slope toe exceeds that of the vertical displacement of the slope, resulting in a more rapid increase in the kinetic energy of the slope toe.
Figure 11.
The evolution of the increment of kinetic energy density with different reduction factors/J/m3: (a) F = 0.70; (b) F = 1.04; (c) F = 1.20; (d) F = 1.24.
Meanwhile, throughout the entire process of slope catastrophe, the displacement of the slope sliding mass is always greater than that of its surrounding units. Based on this, the overall kinetic energy increment of the slope sliding mass is also larger than that of the surrounding units. Especially in the stages near slope failure and after failure, the distribution of the kinetic energy increment is very close to the position of the slope sliding mass. Therefore, when analyzing the stability of the slope, the distribution of the kinetic energy increment can serve as an important basis for determining the position of the slope sliding mass, which provides a new idea and method for the evaluation and analysis of slope stability.
5. Application Case 1: Optimization of Filling Scheme for High-Fill Slope of Airport Subgrade
5.1. Engineering Profile of a High-Fill Slope of Airport Subgrade
The construction project of the east terminal area of Chongqing Jiangbei International Airport in China includes the third runway, taxiway, apron, terminal building, cargo facilities, work area facilities, inbound and outbound traffic, etc. The excavation volume of the entire earthwork project is 58 million cubic meters, and the filling volume is 69 million cubic meters. The Qingshangou section has a large amount of filling work and complex geological conditions, making it a key part of the entire site’s foundation treatment and earthwork engineering. It is necessary to analyze and study the stability and deformation issues of the slope filled with earth and stone in Qingshangou and carry out a special optimization design for the construction plan of this earth and stone filling.
5.2. Numerical Model for High-Fill Slope
This phase of the project is divided into soil-rock fill area and backfill area. According to the specification, hazardous cross slopes at the ground line are treated with 1:2 slope release. The slopes are inclined inward with a gradient of 5.0%. The protection distance of the highway is taken as 30 m. In order to simplify the calculation model, the bedrock part is considered as a moderately weathered rock layer. The typical cross-sectional model is shown in Figure 12, with a total height of 133 m, a bottom line width of 483 m, and a thickness of 1 m.
Figure 12.
Profile of the high-fill slope/m.
With reference to similar engineering experiences and the synthesis of engineering characteristics, the four fill schemes A, B, C, and D are proposed. The design parameters of different schemes are shown in Table 3, and the calculation parameters are shown in Table 4, and its numerical model is established as shown in Figure 13. Due to the excessive number of 3D model elements, the computation time is overly long. Therefore, based on the theory of elastic mechanics, the slope stability issue is simplified to a plane strain issue. To avoid the model stopping calculation due to excessive deformation of elements in FLAC3D7.0 large deformation mode calculation, a triangular element mesh was adopted. In order to improve the calculation accuracy, the mesh of the fill body part was encrypted. The upper area of bedrock is the slope of the first fill area, which is filled the first time by default. The backfill area is divided into different parts according to the fill layers. To consider the silty clay layer between the bedrock and the filling body, a separate silty clay layer was established according to the stratigraphic boundary when establishing the numerical model. The overall stability of the slope at Qingshangou is good. All models adopted the Mohr–Coulomb elastoplastic constitutive model as a whole. Y = 0 m and Y = 1 m are the boundary constraints for the Y-direction displacement. The bottom is a fixed boundary that constrains all displacements. The boundary surfaces of X = 0 m and X = 483 m constrain the X-direction displacement. The mechanical parameters of each layer in the model are shown in Table 4.
Table 3.
Design Parameter Table for Different Filling Schemes.
Table 4.
Calculation Parameter Table for Different Filling Schemes.
Figure 13.
The four backfill schematic of the slopes: (a) scheme A; (b) scheme B; (c) scheme C; (d) scheme D.
5.3. Analysis of Energy Evolution
The safety factor of this slope engineering should not be less than 1.35 according to the specifications. The factors of safety of the four schemes calculated by the energy visualization procedure are 1.75, 1.77, 1.79, and 1.74, respectively, all of which meet the stability requirements of the backfill material. The energy increment fields of the critical state of different fill schemes were analyzed. In this way, the optimal fill schemes that meet the economic and safety considerations were derived.
First, we analyzed the energy increment field from the critical state of each filling scheme by selecting a reduction factor F = 1.00. Figure 14 shows the gravity potential energy loss field graphs for different schemes. From the figure, it can be clearly observed that from scheme A to scheme C, the peak gravity potential energy loss at the shoulder of the backfill gradually increases. At the same time, there is a rebound phenomenon in the gravitational potential energy in the toe area of the filling area. Compared to scheme C, scheme D has a lower peak decrease in gravitational potential energy, and the rebound of gravitational potential energy in the slope toe area of the first filling zone is relatively low. In schemes A to C, the elevation of the starting point of the slope in the backfilled area decreases, the slope height gradually increases, and the number of units subsequently rises. The work done by the gravity of the backfilled area on the pre-filled area increases, the displacement of the slope shoulder expands, and the peak value of the regional gravitational potential energy drop rises. The backfilled area squeezes the pre-filled area with soil, and the steeper the slope is, the more significant the squeezing effect is, causing the internal deformation of the slope to incline inward, the soil on the slope surface of the pre-filled area to bulge, and the phenomenon of gravitational potential energy rebound to occur. In scheme D, due to the relatively small slope of the pre-filled area, the vertical displacement caused by the squeezing of the backfilled area is not large, the gravitational potential energy drop is lower, and the rebound range is also smaller.
Figure 14.
The decrement of gravitational potential energy in slope with different schemes at critical state/J/m3: (a) scheme A; (b) scheme B; (c) scheme C; (d) scheme D.
The dissipated energy increment filed for the critical state of the different schemes is shown in Figure 15. The following observation can be made: The dissipated energy increment of all the schemes starts from the pulverized clay layer on the slope side and transfers into the backfill. The peak value of dissipated energy increment is the largest for scheme B, followed by scheme C. This phenomenon can be explained by the adoption of a steep top and gentle bottom structure in schemes B and C, which makes the deformation of the slope tend more towards the safe interior, resulting in the storage of elastic strain energy within the slope. In contrast, the slopes with the two schemes are able to store a greater amount of elastic strain energy, which is an improvement compared to scheme A. The strength of silty clays are relatively weak and more susceptible to generate plastic strain. Therefore, the incremental of dissipation energy for each scheme increases from the silty clay layer. Although the slope of the first fill area in scheme D is smaller than scheme C, the interval between the start of the slope in the backfill area and the shoulder of the slope in the first fill area is smaller. This results in a shorter dissipated energy transfer path between the backfill area and the first fill area. It makes the increment of dissipated energy transferred to the first fill area larger. This reduces the elastic strain energy accumulation of the soil around it. At the same time, the slope of the backfill area in scheme C is larger than that of scheme B. The compaction effect on the first fill area is more significant, making the peak incremental dissipated energy of scheme C smaller than that of scheme B. In addition, the spacing from the first fill area is greater than that of scheme D, which makes the peak dissipated energy of scheme C smaller than that of scheme D as well.
Figure 15.
The increment of dissipated energy in slope with different schemes at critical state/J/m3: (a) scheme A; (b) scheme B; (c) scheme C; (d) scheme D.
Figure 16 shows the kinetic energy increment field at the critical state of the different schemes. From the figure, it can be seen that the kinetic energy mutation of scheme A and scheme B appears at the toe of the slope of the first fill area. The kinetic energy mutation of scheme C appears only in the latter fill area. In contrast, the kinetic energy mutation of scheme D appears both at the top of the slope of the backfill area and at the toe of the slope of the first fill area. This phenomenon can be explained: The compaction effect of the backfill on the first backfill increases with the increase of the slope of the backfill, thereby reducing the ability of dangerous sliding masses on the slope to slide. Therefore, in scheme C, the first filling area is relatively safer, and there will be little sliding during damage, resulting in a mutation in kinetic energy mainly concentrated in the later filling area and only partial sliding of the entire slope. In scheme D, due to the smaller interval between the successive fill body, the toe of the slope in the first fill area still slides when damaged. This finally leads to the overall damage of the slope.
Figure 16.
The increment of kinetic energy in slope with different schemes at critical state/J/m3: (a) scheme A; (b) scheme B; (c) scheme C; (d) scheme D.
5.4. Suggestions for the Implementation of the Final Solution
Based on the above analysis, efforts should be made to minimize the compression of the silty clay layer during the filling process. Therefore, the scheme with higher slope in the backfill area should be selected to reduce the dissipated energy near the slope. From the analysis of the critical state of the slope, the decrease in gravitational potential energy represents displacement changes, so it is advisable to avoid choosing schemes with large changes in gravitational potential energy decrease. The changes of the elastic strain energy increment field and dissipated energy increment field are associated with the plastic strain within the soil body of the slope. Therefore, the scheme with larger elastic strain energy increment should be preferred because it can absorb more energy and store it. The kinetic energy increment field can represent the slide mass during slope failure. Therefore, choosing the scheme with smaller kinetic energy mutation area can reduce the engineering loss. Scheme C has the highest safety factor of 1.79. When the thickness is 1 m, the backfill volumes from scheme A to scheme D are 19,827 m3, 19,646 m3, 19,198 m3, and 19,060 m3, respectively. Among them, that of scheme D is the least, followed by that of scheme C. Combined with the practical needs, the volume of backfill is minimized to save the engineering cost, while the safety factor is higher. Therefore, scheme C is the optimal solution. During the backfilling process in this scheme, the silty clay is subjected to less compression, and the dissipated energy in the slope is also smaller. The gravitational potential energy rebound generated during damage is relatively small. The slope in this scheme has the strongest elastic strain energy absorption capacity, and the dissipated energy distribution area is small. Kinetic energy mutation only occurs in the backfill area. Only a part of the area is affected at the time of damage. Based on the above analysis, it is recommended to minimize the compression of weak and powdery clay layers during the filling procedure. Therefore, the plan with a higher slope in the backfill area is chosen to reduce the dissipated energy near the slope. From the analysis of the critical state of the slope, the decrease in gravitational potential energy represents the change in displacement. Therefore, it is advisable to avoid choosing schemes with significant changes in gravitational potential energy reduction. The changes in the incremental field of elastic strain energy and the incremental field of dissipated energy are related to the plastic strain in the slope soil. Therefore, priority should be given to selecting solutions with larger increments of elastic strain energy, as they can absorb more energy and store it. As for the incremental field of kinetic energy, it can represent the condition of the slide mass during slope failure. Therefore, choosing a scheme with a smaller kinetic energy mutation area can reduce engineering losses. Comparing the schemes in terms of safety factors, scheme C has the highest safety factor, reaching 1.79. In terms of filling volume, when the thickness is 1 m, the filling volumes of schemes A through D are 19,827 m3, 19,646 m3, 19,198 m3, and 19,060 m3, respectively. Among them, that of scheme D is the least, followed by that of scheme C. Based on actual needs, while maintaining a high safety factor, efforts should be made to minimize the volume of filling to save on project costs. Therefore, the final choice of scheme C is reasonable. It exerts less compression on the silty clay during the filling procedure, reducing the dissipated energy on the slope surface. The rebound of gravitational potential energy generated during destruction is relatively small, with the strongest ability to absorb elastic strain energy, and the distribution area of dissipated energy is small. The mutation in kinetic energy only occurs in the backfill area, and only a partial area is affected during the destruction.
6. Application Case 2: Stability Analysis of Building Structure on Slope During Construction Procedure
6.1. Engineering Profile of a Building Structure on Slope
Starlight School will be built in Liangjiang New District, Chongqing, China, with a total construction area of 49,661.37 m2. The highest elevation is 304.72 m, the lowest elevation is 258.25 m, and the maximum elevation difference is about 47 m, as shown in Figure 17. The geological distribution of the site from top to bottom is as follows: plain fill, strongly weathered mudstone, moderately weathered mudstone, and moderately weathered sandstone. The building structure adopts a reinforced concrete frame structure form, and the foundation of the structure adopts a pile foundation. Most building structures will be constructed on slopes with a gradient exceeding 20° and a slope length exceeding 150 m, as shown in Figure 18. Therefore, it is essential to evaluate the stability of the slopes and the building structures throughout the entire construction process.
Figure 17.
Plan figure of the construction site for Starlight School (m).
Figure 18.
Construction process of the building structure of Starlight School: (a) pile foundation construction completed; (b) construction upper structure.
6.2. Establishment of Numerical Model for Building Structure During Construction Process
6.2.1. Selection and Simplification of Simulation Objects
The arrangement and dimensions of the building structure and slope along the axial cross-section are very close. Therefore, the three-dimensional model can be simplified into a plane strain model for analysis. The selected representative cross-section is shown in Figure 19. In the figure, the total height of the model is 73.7 m, and the total length is 108.74 m. The elevation of the toe of the slope is 257.66 m, the elevation of the top of the slope is 299.70 m, and the total height is 42.14 m. The width of the model is taken as the distance of 9 m between two bays of adjacent frames. The width of the reinforced concrete frame beam is 0.3 m, the height of the beam is 0.6 m, and the frame column has a rectangular cross-section of 0.6 m × 0.6 m. The frame column is connected to the lower reinforced concrete pile foundation. The diameter of the pile foundation is 1.2 m, the length is 15–44 m, and it extends deep into the moderately weathered mudstone layer. Before constructing the building structure, it is necessary to excavate the original surface at a slope ratio of 1:2. Excavate the original surface while constructing the pile foundation. A row of anti-slip piles are arranged at the foot of the slope, with a diameter of 2.6 m, a length of 20 m, and a spacing of 3.2 m between the pile axes.
Figure 19.
Typical cross-section of slope and building structure/m.
6.2.2. Four Working Conditions During the Construction Process
During the construction procedure, the stress and strain states of slopes and building structures will constantly change. According to the construction sequence, the engineering is divided into four working conditions: original slope, slope excavation and support, building structure construction, and building structure operation. Among them, the geometric models for the fourth and third working conditions are the same, but the fourth condition requires consideration of the load effects during the operational period. A cross-section of each working condition is shown in Figure 20.

Figure 20.
Cross-section graph of different operating conditions/m: (a) cross-section graph of the original slope; (b) cross-section graph of slope excavation and support; (c) cross-section graph of building structure construction and operation.
6.2.3. Numerical Model
The slope constructed on a typical cross-section graph is a permanent slope mainly composed of geotechnical materials. It uses the Mohr–Coulomb elastoplastic constitutive model to simulate its mechanical properties. We first simulated pile foundations and anti-slip piles using FLAC3D7.0’s built-in pile structural elements, which are linear elastic elements. The surface mesh of quadrilateral mixed triangle was adopted to facilitate the generation of irregular area mesh, and the local mesh was encrypted to improve the calculation accuracy. A numerical calculation model was established as shown in Figure 21.

Figure 21.
Numerical model graph for different working conditions: (a) model of the original slope stage; (b) model of slope excavation and support stage; (c) model of building structures construction and operation stage.
6.2.4. Boundary Conditions and Parameter Values
The model boundary constrains normal displacement, with a fixed boundary at the bottom that constrains all displacements. According to the engineering geological survey data, the rock-soil mechanical parameters of each layer in the model are shown in Table 5.
Table 5.
Values of geotechnical parameters.
The elastic modulus of the pile structure unit is E = 30 GPa, and the Poisson’s ratio is v = 0.2. The interaction between the pile and the solid unit is achieved through coupling springs. Coupling springs can transmit forces and bending moments between pile body nodes and solid elements. The parameters of the coupling spring for the given pile are shown in Table 6.
Table 6.
Parameters of coupled spring for pile units.
The calculation of the design value of the basic load combination effect during the simulation process is shown in the following formula:
In the formula, is the jth permanent load partial factor, taken as 1.35. is the ith variable load sub factor, taken as 1.4. is the ith variable load considered in the design, with an adjustment factor of 1.0 according to the specifications based on the age. is the effect value calculated based on the jth permanent load standard value. is the effect value calculated based on the ith variable load standard value. is the combination value coefficient of the ith variable load standard value, and the value refers to the specifications.
The framework is the main load-bearing structure, and the standard wind load value is calculated as follows:
In the formula, is the wind-induced vibration coefficient at height z, taken as 1.0. is the wind load shape coefficient, calculated as 1.3 according to the specifications. is the coefficient of variation of wind pressure height, obtained by linear interpolation of the corresponding calculation table values in the specifications. is the basic wind pressure, which is 0.3 kN/m2 in Chongqing area.
6.3. The Energy Evolution Law of Slopes and Building Structures During the Construction Procedure
6.3.1. Original Slope Stage
The vertical and horizontal displacements of the original slope at the initial equilibrium state of geostress are shown in Figure 22. The overall settlement amplitude of the undisturbed slope is relatively large, and the area is wide. Except for the bottom of the moderately weathered rock layer, the vertical displacement in other areas ranges from 2 cm to 30 cm, while the horizontal displacement is concentrated on the slope, with a maximum of 9.4 cm. After calculation, the safety factor of the slope is 1.153, which is lower than the safety factor of 1.35 given by the specifications. Therefore, there is a risk of slides occurring on the slope.
Figure 22.
Displacement contour of the original slope when equilibrium of geostress/m: (a) vertical displacement; (b) horizontal displacement.
The energy visualization procedure was used to analyze the possible failure modes of the current slope. After initial equilibrium, we reduced the slope strength parameter by 1.153 times and explored the energy evolution at critical failure. The fields of gravitational potential energy loss, elastic strain energy increment, dissipated energy increment, and kinetic energy increment are shown in Figure 23. The gravity potential energy at the top of the slope undergoes the most drastic evolution. The elastic strain energy only significantly increases in a few areas, while there is little change in other areas. The area of sudden increase in dissipated energy extends from the toe of the slope to the top of the slope. The severe area of kinetic energy evolution is concentrated on the free face of the slope.

Figure 23.
Current critical failure energy increment field of slope/J/m3: (a) gravitational potential energy loss field; (b) elastic strain energy incremental field; (c) dissipative energy increment field; (d) incremental field of kinetic energy.
The slope is in a critical state of failure. The horizontal and vertical displacement of sliding soil is significant. The constraint of the surrounding soil causes the vertical displacement to reach its maximum at the top of the sliding mass, while the horizontal displacement is most pronounced at the toe of the slope. This leads to severe changes in the gravitational potential energy at the top of the slope. The rock mass near the potential sliding surface has entered a plastic state, releasing and dissipating internal energy, weakening the constraint ability on the potential sliding mass. This causes the potential slide mass to generate a certain velocity, leading to a drastic evolution of kinetic energy.
6.3.2. Slope Excavation and Support Stages
The safety factor of the slope after excavation and support is calculated as 1.571, which is in a stable state. To analyze the impact of support on slope sliding, we reduced the strength coefficient of the rock and soil layers by 1.571 times. The energy increment contour of the critical state after slope excavation and support is shown in Figure 24. The figure shows that the energy distribution pattern of the critical failure state is basically the same as that of the original slope, but the area of energy mutation is significantly reduced. The area of gravitational potential energy reduced is concentrated at the top of the slope. The elastic strain energy increment is basically zero, with significant changes in a few areas. The area of dissipated energy increment has also relatively narrowed, no longer penetrating through strongly weathered rock layers. The mutation area in kinetic energy increment shrinks to near the top of the slope.
Figure 24.
Incremental field of critical failure energy for excavation and support/J/m3: (a) gravitational potential energy loss field; (b) elastic strain energy incremental field; (c) dissipative energy increment field; (d) incremental field of kinetic energy.
The pile foundation inside the slope effectively constrains the deformation of the rock and soil mass. In this way, the loss in gravitational potential energy inside the slope is significantly reduced. The slope and top of the slope are less affected by piles, and under the action of gravity, they continue to sink, resulting in a decrease in gravitational potential energy. The deformation development of rock and soil mass is constrained by piles, and the elastic strain energy in most areas remains basically unchanged. Only in the strongly weathered rock layers with the most unfavorable structure do the plastic strain of the rock and soil units in a small area increase, which allows the stored elastic strain energy to be released. In order to constrain plastic strain, the elastic strain energy of the surrounding rock and soil mass also increases accordingly. The distribution of dissipated energy increment is similar to the maximum shear strain increment, but due to the constraint of anti-slip piles on the soil, the dissipated energy increment at the toe of the slope is not significant. Dissipative energy cannot penetrate the slope along strongly weathered rock layers. The overall velocity of the soil is also constrained, causing the increase in kinetic energy to be concentrated at the top of the slope, while other positions remain relatively stable.
6.3.3. Construction Stages of Building Structure
After the application of the building structure, the contour of the energy increment field of the slope is shown in Figure 25. Overall, the impact of building structures on slopes is relatively small. The gravitational potential energy drop in building structures mainly occurs in beams with large bending moments, while the increase in elastic strain energy is mainly concentrated in structural columns in contact with slopes. The increase in kinetic energy is mainly reflected in the curved crossbeam. This is due to the occurrence of certain bending elastic deformation and vertical displacement in beams with large bending moments. Load work and gravitational potential energy are mainly converted into kinetic energy. The structural columns in contact with the slope are constrained by the upper building and lower foundation. The reduced gravitational potential energy and load work of the upper structure are converted into elastic strain energy and stored inside. There is only a loss in gravitational potential energy near the slope in contact with the structure. Elastic strain energy accumulates continuously with soil deformation. The strongly weathered rock layer has relatively soft properties, so the elastic strain energy significantly increases here. Dissipative energy also only appears in small amounts in weak and strongly weathered rock layers.
Figure 25.
Energy increment field of slope after construction/J/m3: (a) gravitational potential energy loss field; (b) elastic strain energy incremental field; (c) dissipative energy increment field; (d) incremental field of kinetic energy.
6.3.4. Construction Structure Operation Stage
We applied live load and wind load to simulate the normal service limit state. Thus, we obtained the contours of energy increments as shown in Figure 26. It can be observed that the changes in energy increments are relatively small. The live load on the left side beam of the structure is the fire lane, which causes greater stress at that location, resulting in a relative decrease in gravitational potential energy. Elastic strain energy also accumulates and increases due to structural deformation. The change in dissipated energy is almost zero, and there is no increase in kinetic energy at all.
Figure 26.
Energy increment field of slope after applying live load/J/m3: (a) gravitational potential energy loss field; (b) elastic strain energy incremental field; (c) dissipative energy increment field; (d) incremental field of kinetic energy.
We reduced the strength parameters of rock and soil mass and researched the influence of the slope deformation development process on building structures. Then, we gradually increased the reduction factor. It was found that the model cannot be balanced when the reduction factor F = 1.47, proving that the slope has been damaged, and a slide has occurred at this time. The energy increment field when extracting F = 1.47 is shown in Figure 27. At this point, the slope has experienced a significant slide, with a sudden increase in displacement at the top of the slope, resulting in a concentrated decrease in gravitational potential energy at the top of the slope. The stress is relatively concentrated at the junction of moderately weathered and strongly weathered rock layers, so the increase in elastic strain energy mainly occurs here. The entire slope slides downwards, with the maximum horizontal displacement at the foot of the slope. The plastic strain generated continuously develops along the potential sliding surface, resulting in a significant increase in dissipated energy at this point, penetrating the slope. The overall sliding of the slope surface leads to a significant increase in slope kinetic energy.
Figure 27.
Energy incremental field of slope at F = 1.47/J/m3: (a) gravitational potential energy loss field; (b) elastic strain energy incremental field; (c) dissipative energy increment field; (d) incremental field of kinetic energy.
7. Conclusions
In this work, the distribution and evolution of different forms of energy in a slope system were investigated. An energy visualization program was developed using a classic two-dimensional slope model, and the correctness of the program was verified. Further application of the program to two actual engineering cases led to the following conclusions:
- The slope failure process follows the law of conservation of energy. The formulas for energy density and energy increment were derived from the unit cell. The theoretical formulas and FLAC3D7.0 can be well combined to visualize the energy density and verify the correctness of the program;
- During the process of the slope changing from a stable state to a critical state, the evolution of each form of energy is intense. The safety factor of the slope can be judged from the numerical mutations of each energy increment, and the state of the slope can be determined from the evolution laws of each form of energy. The distribution law of energy can provide a reference for the position of the sliding mass and the possible sliding surface;
- This program is not restricted by soil type and slope geometric parameters. It not only performs well in the specified numerical model but can also be applied to the stability studies of various actual engineering projects;
- When applying this program in actual slope-filling engineering and comparing different filling schemes, the changes in slope angle and slope height lead to differences in the internal energy evolution laws of the filled slope. The intensity of the evolution of each form of energy can provide a good indicator for the selection of filling schemes;
- When applied in actual building structure engineering, this program not only has a high degree of correctness in the stability study of slopes reinforced by pile foundations, but it also provides good indications for possible failure positions and the positions that need to be reinforced in the upper building structure.
Author Contributions
Conceptualization, data curation, investigation, validation, Y.Y.; formal analysis, software, writing—original draft, J.Z. and X.L.; funding acquisition, methodology, software, writing—review and editing, Y.T.; validation, project administration, Z.Z. All authors have read and agreed to the published version of the manuscript.
Funding
This research was funded by the China Postdoctoral Science Foundation (Grant No. 2020M673110), the Technology Innovation and Application Development Project of Chongqing in China (Grant No. CSTB2024TIAD-GPX0051), the Construction Science and Technology Plan Project of Chongqing in China (Grant No. CKZ 2024-2-7, CKZ 2024-5-3), and the Eagle research project of Chongqing Municipal Education Commission (Grant No. CY240708).
Data Availability Statement
The original contributions presented in the study are included in the article; further inquiries can be directed to the corresponding authors.
Conflicts of Interest
Authors Yi Yao, Jianjun Zhang and Xiaoyong Li were employed by the company Powerchina Railway Construction Investment Group Co., Ltd. The remaining authors declare that the research was conducted in the absence of any commercial or financial relationships that could be construed as a potential conflict of interest.
References
- Kang, D.-H.; Kim, J. Development of Eco-Friendly Soil Improvement Agent for Enhanced Slope Stability and Erosion Control in Urban Areas. Buildings 2024, 14, 1021. [Google Scholar] [CrossRef]
- Sun, W.; Wang, G.; Ma, J. Stability Analysis of Seismic Slope Based on Relative Residual Displacement Increment Method. Buildings 2024, 14, 1211. [Google Scholar] [CrossRef]
- Wang, Z.; Tian, Y.; Zhou, W.; Liu, Z.; Lu, X.; Kong, R. Steep End-Slope Mining and Slope Stability of Extremely Thick Inclined Coal Seam Open-Pit Mine. Math. Probl. Eng. 2022, 2022, 3807013. [Google Scholar] [CrossRef]
- Zhou, X.; He, Y.; Zhang, W.; Liu, D. Multifractal Characteristics and Displacement Prediction of Deformation on Tunnel Portal Slope of Shallow Buried Tunnel Adjacent to Important Structures. Buildings 2024, 14, 1662. [Google Scholar] [CrossRef]
- Jin, L.; Liao, Y. Upper Bound Analysis of Two-Layered Slopes Subjected to Seismic Excitations Using the Layer-Wise Summation Method. Buildings 2024, 14, 1990. [Google Scholar] [CrossRef]
- Peng, B.-C.; Zhang, L.; Xu, Z.-Y.; Cui, P.-L.; Liu, Y.-Y. Numerical Stability Analysis of Sloped Geosynthetic Encased Stone Column Composite Foundation under Embankment Based on Equivalent Method. Buildings 2024, 14, 2681. [Google Scholar] [CrossRef]
- Tu, Y.; Liu, X.; Zhong, Z.; Li, Y. New Criteria for Defining Slope Failure Using the Strength Reduction Method. Eng. Geol. 2016, 212, 63–71. [Google Scholar] [CrossRef]
- Zhou, Z.; Zhou, Y.; Chen, Z. New Energy Criterion for Rock Slope Excavation-Induced Failure Based on Catastrophe Theory: Methodology and Applications. Bull. Eng. Geol. Environ. 2024, 83, 140. [Google Scholar] [CrossRef]
- Zeng, J.; Chen, T.; Lu, C.; Wang, T.; Chen, Y. New Method and Insight for Stability Analysis of Compound Slopes. Comput. Geotech. 2024, 165, 105874. [Google Scholar] [CrossRef]
- Zhou, Y.; Lv, W.; Zhou, Z.; Tang, Q.; Han, G.; Hao, J.; Chen, W.; Wu, F. New Failure Criterion for Rock Slopes with Intermittent Joints Based on Energy Mutation. Nat. Hazards 2023, 118, 407–425. [Google Scholar] [CrossRef]
- Xie, L.; Zhu, Q.; Qiu, L.; Cui, J.; Hu, Z.; Qiao, W.; Qian, J. Study on Toppling Deformation of Anti-Dip Slope in Centrifuge Test Based on Energy Field. Nat. Hazards 2023, 115, 2417–2433. [Google Scholar] [CrossRef]
- Fang, W.; You, R.; Hou, H.; Sun, J.; Yu, T. Slope Stability Analysis under Rainfall Infiltration Condition Using the Minimum Potential Energy Method. Archiv. Civ. Mech. Eng. 2023, 23, 117. [Google Scholar] [CrossRef]
- Zou, J.; Yang, F.; Yuan, W.; Liu, Y.; Liu, A.; Zhang, W. A Kinetic Energy-Based Failure Criterion for Defining Slope Stability by PFEM Strength Reduction. Eng. Fail. Anal. 2023, 145, 107040. [Google Scholar] [CrossRef]
- Gao, W.; Wang, X.; Dai, S.; Chen, D. Numerical Study on Stability of Rock Slope Based on Energy Method. Adv. Mater. Sci. Eng. 2016, 2016, 2030238. [Google Scholar] [CrossRef]
- Li, Q.; Chen, L.; Qiao, L. Adopting Method of Key Block and Energy Distribution to Predict the Slope Stability under Blasting. J. Vibroeng. 2017, 19, 6183–6197. [Google Scholar] [CrossRef][Green Version]
- Sun, J.; Yu, T.; Dong, P. Three-Dimensional Soil Slope Dynamic Stability Assessment Using Minimum Potential Energy Approach. Soil Dyn. Earthq. Eng. 2023, 168, 107837. [Google Scholar] [CrossRef]
- Ye, S.; Zhao, Z. Allowable Displacement of Slope Supported by Frame Structure with Anchors under Earthquake. Int. J. Geomech. 2020, 20, 04020188. [Google Scholar] [CrossRef]
- Chen, Q.; Bai, B.; Wang, H.; Li, X. Dissipated Energy as the Evaluation Index for the Double Reduction Method. Int. J. Geomech. 2021, 21, 06021012. [Google Scholar] [CrossRef]
- Chang, Y.; Chang, L.; Ren, F. Energy Catastrophe of Jointed Rock Slope Considering Spatiotemporal Variability of Strength. Geotech. Geol. Eng. 2021, 39, 2547–2564. [Google Scholar] [CrossRef]
- Guo, Q.; Pan, J.; Cai, M.; Zhang, Y. Analysis of Progressive Failure Mechanism of Rock Slope with Locked Section Based on Energy Theory. Energies 2020, 13, 1128. [Google Scholar] [CrossRef]
- Huang, L.; Huang, S.; Lai, Z. On an Energy-Based Criterion for Defining Slope Failure Considering Spatially Varying Soil Properties. Eng. Geol. 2020, 264, 105323. [Google Scholar] [CrossRef]
- Ascione, F.; Ceroni, F.; De Masi, R.F.; De’ Rossi, F.; Pecce, M.R. Historical Buildings: Multidisciplinary Approach to Structural/Energy Diagnosis and Performance Assessment. Appl. Energy 2017, 185, 1517–1528. [Google Scholar] [CrossRef]
- Su, J.-B.; Yang, G.-Q.; Zhang, L.-M.; Shao, G.-J.; Zhu, R.-H. Safety Evaluation Method for High-Piled Wharf Structures Based on the Disturbing-Energy Method. J. Eng. Mech. 2020, 146, 04020044. [Google Scholar] [CrossRef]
- Goodarzi, M.J.; Moradi, M.; Jalali, P.; Abdolmohammadi, M.; Hasheminejad, S.M. Fragility Assessment of an Outrigger Structure System Based on Energy Method. Struct. Des. Tall Build. 2023, 32, e2017. [Google Scholar] [CrossRef]
- Zhou, H.; Li, J. Energy-Based Collapse Assessment of Concrete Structures Subjected to Random Damage Evolutions. Probabilistic Eng. Mech. 2020, 60, 103019. [Google Scholar] [CrossRef]
- Monteferrante, C.; Cattari, S.; D’Altri, A.M.; Castellazzi, G.; Lagormarsino, S.; De Miranda, S. An Energy-Based Methodology to Estimate the Ultimate Condition of Complex Continuous Masonry Structures. Eng. Fail. Anal. 2023, 151, 107370. [Google Scholar] [CrossRef]
- Ni, W.-B.; Sun, H.-Y.; Wang, L.; Zhang, Y.-W.; Lu, X.; Wang, S.-J. Estimation and Analysis of the Cumulative Energy Damage Model for Precast Concrete Nonrectangular Column Frame Structures. Structures 2023, 58, 105529. [Google Scholar] [CrossRef]
- Jiang, H.; Li, S.; Zhu, Y. Seismic Performance of High-Rise Buildings with Energy-Dissipation Outriggers. J. Constr. Steel Res. 2017, 134, 80–91. [Google Scholar] [CrossRef]
- Yang, H.; Wang, H.; Jeremić, B. An Energy-Based Analysis Framework for Soil Structure Interaction Systems. Comput. Struct. 2022, 265, 106758. [Google Scholar] [CrossRef]
- Yang, H.; Feng, Y.; Wang, H.; Jeremić, B. Energy Dissipation Analysis for Inelastic Reinforced Concrete and Steel Beam-Columns. Eng. Struct. 2019, 197, 109431. [Google Scholar] [CrossRef]
- Kim, J.-C.; Oh, S.-H. Energy-Based Seismic Design Method for Seismically Isolated Structures with Friction Pendulum Systems. J. Build. Eng. 2024, 92, 109794. [Google Scholar] [CrossRef]
- Moradi, M.; Abdolmohammadi, M. Seismic Fragility Evaluation of a Diagrid Structure Based on Energy Method. J. Constr. Steel Res. 2020, 174, 106311. [Google Scholar] [CrossRef]
- Ghasemzadeh, H.; Samani, H.R.; Mirtaheri, M. Vibration Analysis of Steel Structures Including the Effect of Panel Zone Flexibility Based on the Energy Method. Earthq. Eng. Eng. Vib. 2013, 12, 587–598. [Google Scholar] [CrossRef]
- Wen, L.; Huang, Z.; Fu, Q.; Xie, W.; Huang, Z.; Wu, Y. Effect of Complex-Grain-Size Curves on Shear Modulus Degradation of Calcareous Sand. Mar. Georesour. Geotechnol. 2024, 1–11. [Google Scholar] [CrossRef]
- Wu, Y.; Li, N.; Wang, X.; Cui, J.; Chen, Y.; Wu, Y.; Yamamoto, H. Experimental Investigation on Mechanical Behavior and Particle Crushing of Calcareous Sand Retrieved from South China Sea. Eng. Geol. 2021, 280, 105932. [Google Scholar] [CrossRef]
- Zienkiewicz, O.-C.; Humpheson, C.; Lewis, R.-W. Associated and non-associated viscoplasticity and plasticity in soil mechanics. J. Geotechnique. 1975, 25, 671–689. [Google Scholar] [CrossRef]
- Duncan, J.M. State of the Art: Limit Equilibrium and Finite-Element Analysis of Slopes. J. Geotech. Engrg. 1996, 122, 577–596. [Google Scholar] [CrossRef]
- Heidarzadeh, H. Evaluation of Modified Cam-Clay Constitutive Model in FLAC and Its Development by FISH Programming. Eur. J. Environ. Civ. Eng. 2021, 25, 226–244. [Google Scholar] [CrossRef]
- Zhang, T.; Zhang, J.-Z. Numerical Estimate of Critical Failure Surface of Slope by Ordinary State-Based Peridynamic Plastic Model. Eng. Fail. Anal. 2022, 140, 106556. [Google Scholar] [CrossRef]
Disclaimer/Publisher’s Note: The statements, opinions and data contained in all publications are solely those of the individual author(s) and contributor(s) and not of MDPI and/or the editor(s). MDPI and/or the editor(s) disclaim responsibility for any injury to people or property resulting from any ideas, methods, instructions or products referred to in the content. |
© 2024 by the authors. Licensee MDPI, Basel, Switzerland. This article is an open access article distributed under the terms and conditions of the Creative Commons Attribution (CC BY) license (https://creativecommons.org/licenses/by/4.0/).