Abstract
The escalating demand for natural resources within the construction industry is progressing upward. At the same time, however, there is a great concern regarding the depletion of these resources. This review paper emphasizes the significance of utilizing alternative aggregate materials in concrete. Particularly, it aims to explore replacing natural sand with stone dust. On the one hand, the depletion of primary sources of natural sand worldwide, combined with environmental and ecological concerns, drives the adoption of alternative aggregate materials for sustainable concrete construction. On the other hand, stone dust, a waste from the quarrying industry, offers a cost-effective and practical solution for producing concrete. This article presents a comprehensive literature review of the main trends in utilizing stone dust in recycled aggregates in the past decade and its influence on concrete properties. It addresses critical research questions regarding the physical and chemical properties of stone dust aggregates compared to natural sand; the impact of stone dust on the workability, mechanical, physical, and durability properties of recycled concrete; and the potential reduction of environmental impacts in terms of energy consumption and emissions through the replacement of natural sand with stone dust. Ultimately, this paper proposes future investigative work based on identified research gaps.
1. Introduction
1.1. Overview
On a global scale, the construction industry is a significant consumer of both renewable and nonrenewable natural resources, utilizing approximately 35–40% of all raw materials. Additionally, it consumes 40% of the total energy production and approximately 15% of the world’s available water while being responsible for about 35% of the world’s CO2 emissions [1]. Considering the substantial impact of the construction industry on the environment, the sustainable management of natural resources in this sector becomes imperative for a more environmentally conscious future.
Among the main raw materials, sand and gravel are widely used in the construction industry as fine and coarse concrete aggregates, respectively. They represent a significant portion of the concrete’s total volume [2], with sand alone accounting for over one-third of the aggregate by volume or mass [3]. The demand for these materials is enormous, with an estimated consumption of 3.2 billion to 5.0 billion tons of sand annually for various applications such as concrete, glass, ceramics, mortar, and road construction [3,4]. By the year 2100, the amount of sand used is projected to reach 25 billion tons annually, significantly exceeding the available supply of approximately 10 billion tons per year [5]. With the growing demand for natural materials, these resources are becoming increasingly scarce, directly impacting aggregates’ rising prices and, consequently, the cost per cubic meter of concrete [6,7,8].
The high demand for sand has led to it being referred to as “the new gold.” It is estimated that approximately 200 tons of sand are used in the construction of a house, 15,000 tons are required for each kilometer of a highway, and 12 million tons of sand are used in constructing a nuclear power plant. This indiscriminate use creates a high demand for the extraction of this new gold, destroying physical and biological environments worldwide [9,10].
Additionally, environmental agencies are increasingly imposing restrictions on the extraction of natural minerals. These restrictions have resulted in challenges like limited supply, decreased quality, and higher prices for river sand. As a result, the search for alternative options to river sand has become an urgent matter [11]. Such restrictions have cascading effects, including instances of operators exceeding permit limits or engaging in unauthorized sand mining. Consequently, this reshapes sand prices and has repercussions on infrastructure projects, real estate markets, and development priorities [8,12,13].
1.2. The Importance of Alternative Materials for Building Construction
Recent policy initiatives promote the adoption of cleaner, circular practices in the building and construction materials sector in developed regions [14], as in the European Commission’s Circular Economy Action Plan [15]. The 1972 United Nations (UN) Conference on the Human Environment was the first intergovernmental effort to set broad environmental goals [16]; today, to achieve environmental sustainability, governments and industries are adopting circular economy practices, which comprise a systematic approach focusing on restorative and regenerative aspects of the economics of the manufactured product [17].
Growing concerns for sustainability, resilience, and environmental preservation power the demand for cost-effective and eco-friendly building materials [18]. In this sense, substituting raw materials for waste produced in other industrial sectors represents an important chance to promote circularity in the construction sector by combining industrial ecology, recycling, use of scraps, waste materials, and by-products [19,20,21]. The European Union is an example of a political system actively implementing a circular economy and industrial ecology. Their protocols and guidelines cover various stages of a building’s life cycle, emphasizing the importance of circularity and material resource efficiency [22,23,24]. During the design phase, careful choices are made to reduce material demand and waste generation. Also, the construction phase plays a significant role in minimizing waste production and embracing sustainable materials, including recycled and reused resources [19,21,25].
In the U.S.A., the Environmental Protection Agency (EPA) supervises the utilization of waste materials in the production of construction materials. The EPA provides a Methodology for Evaluating Beneficial Uses of Industrial Non-Hazardous Secondary Materials, along with a collection of resources and tools that aid in evaluating the potential adverse effects on human health and the environment related to the beneficial use of secondary materials [26].
In China, research on eco-industrial parks has provided valuable insights for developing a circular economy, alongside studies on cleaner production, industrial waste recycling, and urban planning [27,28]. This strategy has played a crucial role in expanding the application of circular economy principles from individual enterprises to eco-industrial parks, cities, provinces, and regions, focusing on resource efficiency, material efficiency, environmental protection performance, socioeconomic performance, and green management [27,28,29].
In Brazil, although still in its early stages in terms of a more comprehensive analysis, there is the National Solid Waste Policy, which promotes integrated waste management and the use of reverse logistics as a tool for implementing shared responsibility throughout the product life cycle. More recently, a reverse logistics program has been implemented, focusing on reusing materials and their return to the primary industry [30,31].
Along with the European legislation, there is also the Japanese Construction Material Recycling Act, which requires mandatory sorting and recycling of the construction waste generated in a building’s demolition or construction, or in the extension work of buildings and repair work or remodeling of buildings’ materials [21,26]. In Australia, the Resource Efficiency Policy requires governments’ large owned and leased office buildings and data centers, and new office buildings and fit-outs, to maintain a National Australian Built Environment Rating System through this policy. National agencies are also encouraged to promote the market for recycled and sustainably sourced materials by purchasing construction materials with recycled content to implement public works [26,28].
The increase in urbanization and industrialization leads to the depletion of natural resources [32]. This leads to exploring suitable alternative materials which are sustainable and economical [33]. A notable material in this regard is green concrete, which incorporates recycled materials as substitutes for aggregates, cement, and admixtures in concrete production [34]. In recent decades, the use of construction and demolition waste as coarse and fine aggregates has emerged as a proven sustainable solution [32,35,36]. Several studies have been conducted to evaluate the feasibility of recycling waste to produce sustainable concrete, such as granite and marble residues [37,38,39,40,41], stone dust [42,43,44,45,46,47,48,49], fly ash [42,50], limestone and quartz powder [50,51,52], jute fiber [53], ceramic waste [48], crumb rubber [54], rice husk ash [49], plastic wastes from recycled face masks [55,56], microplastics [57,58], EPS [59,60], and others [61,62,63,64].
1.3. Use of Stone Dust in Sustainable Concrete
In the last decades, the use of stone-derived products has experienced unprecedented growth, as seen in the production and processing of rocks for aggregate production, and even as more rustic structural elements in slabs, floors, and coatings [14,46]. Globally, the stone industry produces 68 million tons of processed products each year, leading to significant challenges in waste management and posing a considerable burden on transportation and the environment due to potential hazards [65]. Furthermore, the amount of waste in the different production stages of the crushed stone industry reaches about 15 to 25% of its global production [40,66,67], which means millions of tons of colloidal waste per year [40]; the disposal of this fine waste is one of the environmental problems faced all over the world, and most of these wastes are landfilled [68]. Only a small fraction of the stone dust is used as filler when wearing asphalt pavement courses [69].
On the other hand, the increased use of concrete in various construction projects has led to a higher demand for natural sand [70,71]. As a result, sand is being excessively extracted from riverbeds to meet the construction industry’s needs, leading to the depletion of sand resources and various environmental issues [70]. The annual global consumption of medium-washed river sand, mainly for concrete, glass, and electronics production, is estimated to range from 32 billion to 50 billion tons [71]. Approximately 80% of this sand is used in concrete manufacturing, potentially leading to a shortage of aggregate. It is projected that the global demand for sand may increase by 45% by 2060 [5].
Therefore, replacing natural sand (NS) with alternative materials has become necessary. One promising alternative from an economic and environmental standpoint is using stone dust (SD) as a substitute for fine aggregate in conventional concrete production. Some studies use different nomenclatures to refer to stone dust, such as quarry dust, granite dust, marble dust, crushed rock waste/dust, and others [33,35,46,47,72]. However, in general, all these nomenclatures refer to only one class of material known as artificial sand, which is made through a process of controlled crushed fine aggregate produced from quarried stone by crushing or grinding to achieve the classification to obtain a controlled gradation product that completely passes through a 4.75 mm sieve [70]. In this study, this class of material will be known as SD.
Studies have developed concrete dosages with different proportions of the utilization of SD in concrete. For example, incorporating 30% of SD improved concrete’s mechanical properties and durability [47]. In turn, another work used SD to replace sand at 0%, 25%, and 100% by weight and design mixes prepared to achieve compressive strength classes C25, C30, C35, C40, and C45 for each of the three replacement levels [46]. In addition, it was shown that the substitution of 25% of sand by SD provided an increase in strength of 7.10% on average and an overall performance of 16.19% [3,68].
In other studies, the use of a gradual series of substitutions was noted, in which concrete mixtures were prepared with 0%, 5%, 10%, 15%, 20%, and 25% of fine/natural aggregate replaced by waste [40,49]. Significant improvement in compressive strength, flexural strength, and impact resistance was observed. However, partial replacement of up to 30% leads to a decreased slump value [73]. SD generally contains more angular particles with rougher surface textures and flatter faces than NS, which are more rounded because of weathering [70]. Although reducing workability, the decision to use SD can offer enhanced adherence to cement paste [74]. A significant reduction in the cost of concrete without affecting the strength property was also observed in the literature [35,70]. Concrete made using SD attained comparable compressive strength, tensile strength, and modulus of rupture to the control concrete [75]. The compressive strength, split tensile strength, and durability properties of concrete made of SD are nearly 14% more than those of conventional concrete [76].
Overall, the existing body of research on different substitution proportions of NS for SD indicates a highly competitive and comprehensive area of study. However, it is evident from these studies that they primarily focus on proportions previously investigated by other authors to validate local aspects of mining companies in specific regions, without considering a more extensive evaluation through a robust literature review on the optimal proportion and morphological characteristics of each material. Furthermore, incomplete and spaced studies are noted about environmental and economic feasibility, wherein some works mention potential cost savings in concrete production using SD but lack a comprehensive time series study of costs.
Therefore, there is a clear need for further research to bridge these gaps, providing a more holistic understanding of the ideal substitution proportions, material morphology, and comprehensive assessment of the environmental and economic benefits of utilizing stone dust as a substitute for natural sand in concrete production. These concerns are often rooted in the operations involved in the crushing process, thereby creating a ripple effect in the concrete manufacturing market. Consequently, the industry seeks to obtain or produce concrete that exhibits favorable technical properties, environmental certifications, and cost-effectiveness to meet market demands.
1.4. Features and Objectives of the Review Paper
This review paper highlights the significance of selecting alternative materials as substitutes for natural materials in concrete, specifically focusing on substituting natural sand (NS) with stone dust (SD). Traditionally regarded as a waste by-product of the mining industry, SD is often improperly disposed of in landfills, resulting in significant environmental concerns due to the absence of appropriate disposal channels. Moreover, the depletion of primary sources of natural sand globally, coupled with growing environmental and ecological apprehensions, drives the adoption of alternative aggregate materials for sustainable concrete construction.
In turn, the durability of concrete is crucial, as it determines the concrete’s ability to withstand weathering, chemical attacks, abrasion, and other forms of deterioration. Durability is a key factor in assessing concrete’s long-term performance and quality in various service environments [77]. It can be evaluated through tests measuring the water absorption, porosity, density, chloride ions permeability, resistance to carbonation, and compressive, flexural, and tensile strength [2,72,77,78].
Although several published studies explore the feasibility of replacing sand with stone dust, the number of comprehensive and recent reviews addressing the durability properties of concrete while evaluating sustainability outcomes remains limited. Most publications have focused on presenting various concrete mixtures with different proportions and evaluating certain mechanical properties of the resulting concrete, but economic and environmental considerations are still absent. Therefore, this paper’s main contribution is to provide a comprehensive literature review of the main trends in using stone dust as recycled aggregates in the last ten years and their influence on concrete properties, presenting an evaluation of the cost benefits of mitigating environmental impacts through its use. In this realm, this paper aims to provide a comprehensive literature review, addressing the following critical research questions:
- What are the differences in the physical and chemical properties of stone dust aggregates compared to those of natural sand?
- How does stone dust influence recycled concrete’s workability, mechanical, physical, and durability properties?
- Can replacing natural sand with stone dust reduce environmental impacts in terms of energy and emissions?
Additionally, by answering these research questions, this paper aims to lay the groundwork for proposing future investigative work in this field. The findings and insights from the literature review and analysis of stone dust as a substitute for natural sand in concrete will serve as a foundation for further exploration. Therefore, by initiating a roadmap for future research, this paper will be able to guide scholars and practitioners to conduct more in-depth and comprehensive studies that advance knowledge, innovation, and sustainable practices in concrete construction.
The following sections are organized as follows: Section 2 describes the methodology used in this research, outlining the approach employed and providing the literature review search. Section 3 showcases the main results obtained from the research and provides a comprehensive analysis and discussion of these findings. Finally, Section 4 presents the study’s conclusions, summarizing the key findings, discussing their implications, and offering insights into potential future research directions.
2. Methodology
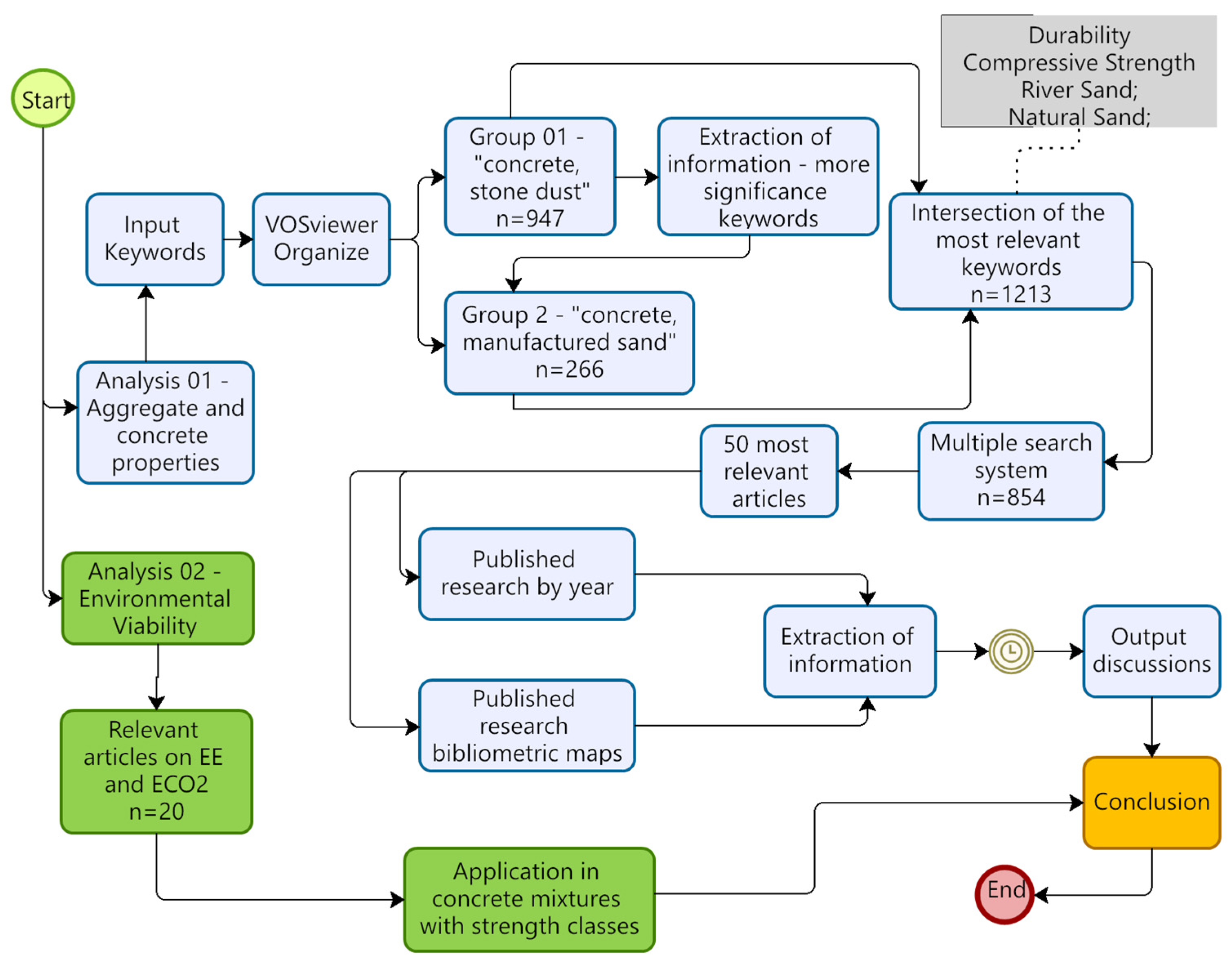
The methodology applied in this work focuses on conducting a comprehensive literature review and defining future exploratory directions on the substitution of NS with SD. In addition, to address the research questions posed in this paper, the literature review search was initiated by text data mining and clustering to classify the documents found in a time frame of the last 10 years, with subsequent evaluation of the papers. Conducting a literature review through a bibliometric evaluation is the most suitable way to ensure better quality in the reference lists, besides serving as a tool to statistically evaluate the latest research results of published articles, book chapters, and conference proceedings related to the subject [79,80,81]. With this in mind, using Bizagi Modeler [82], Figure 1 illustrates the sequence of the literature review.
Figure 1.
The sequence of study methodology.
More specifically, the literature review proposed in this work is divided into different steps. Firstly, the selection of keywords is conducted, focusing on material ownership and material application. These keywords are carefully chosen to establish a solid foundation for the subsequent literature search. Next, a bibliometric analysis is carried out using VOSviewer software, version 1.6.11, developed at Leiden University, Leiden, The Netherlands. This analysis enables the evaluation of the correlation between the selected keywords and other potential keywords, providing valuable insights into the latest trends and references that should be incorporated into the literature review.
The literature search is then conducted, utilizing electronic databases such as Web of Science and Google Scholar. Furthermore, by applying filters, defining date ranges, excluding duplicates, and eliminating specific document types, a refined selection is obtained. Finally, from this refined database, the most relevant documents are selected for further analysis. Information extracted from these documents is used to answer the critical research questions posed in the introduction section and define future exploratory directions, considering the achievement of a more sustainable concrete industry.
2.1. Keywords Input and Collection of Documents from Search Databases
The performance requirements for choosing search systems should allow queries to be performed, filters to be applied, or citation searches to be managed, with high standards and accessibility of data resources [79]. Before starting the literature review search, one must initially collect relevant documents from multiple sources. Selecting an appropriate search system is a key factor in the results of this review. Table 1 summarizes the two groups of input keywords for the current review.
Table 1.
Groups of input keywords for the current review.
When the search was carried out with the keywords of Group 1 (“concrete” and “SD”/“concrete” and “quarry dust”), a strong relevance of a third group of words, “concrete” and “manufactured sand”, was observed; these were added to this research. With the articles obtained through this search by groups of keywords, bibliometric maps were developed through the correlation of keywords, using two appropriate search systems, and through VOSviewer, as shown in Figure 2 and Figure 3. When evaluating the two bibliometric maps, the relevance of words such as “compressive strength”, “flexural strength”, “durability”, “modulus of elasticity”, “recycled aggregates”, and “mechanical properties” is observed in the three pairs of keywords in Group 1, showing their relevance in the studies of the researched period.
Figure 2.
Bibliometric map—input keywords “concrete” and “SD”.
Figure 3.
Bibliometric map—input keywords “concrete” and “manufactured sand”.
Table 2 summarizes the two search systems deemed suitable and used in this review: Web of Science and Google Scholar. The main reason for choosing these search systems was that they are open-access search engines. The search for relevant documents started in 2012, the year of the United Nations Conference on Sustainable Development, known as Rio + 20, which occurred in Rio de Janeiro. During this conference, the strategy for the Sustainable Development Goals (SDGs) was discussed.
Table 2.
Search systems used in this review and the number of documents found by each input keywords group.
The main search was to quantify research published from 2012 to 2022 on topics such as the use of SD in recycled concrete, including quantifying the research published in the last ten years. The criteria for the search included review articles, research articles, and conference proceedings published in the English language. All collected electronic scientific articles were saved in the RIS (research information system) file format, allowing citation programs such as VOSviewer to correlate author and citation data. Mendeley Reference Manager Software version 2.80.1 [83] organized all collected RIS files by eliminating duplicates and allowing for easier referencing. The total number of RIS files collected for Group 1 was 947; however, after organizing using Mendeley Reference Manager and removing duplicates, the number of files was reduced to 673. Similarly, the Group 2 was initially composed of 266 RIS files in total, which were reduced to 181. From the total, 50 articles were selected to be completely analyzed. This number was obtained by the central limit theorem, which questions how large the sample size “n” needs to be for the normal approximation to be valid; the answer depends on the population distribution of the sample data [84].
To define the 50 most relevant articles out of the 181, some exclusion and inclusion criteria were defined, focusing on the use of stone dust. The articles published in periodicals dedicated to the investigation and innovative use of materials in construction; civil construction materials technology; or production issues in more sustainable civil construction were included. On the other side, articles presented at congresses, seminars, and similar were excluded. The search included articles whose titles presented the words or phrases “replacement”, “granite” or “marble” or “limestone”, “concrete”, “concrete strength”, and “quarry rock dust as a partial replacement”. The articles that replaced natural sand with stone dust aggregate were included. The type of stone dust used also was identified, and only that that investigated stone dust of granitic, limestone, or marble origin were included.
2.2. Published Research for Stone Dust in Concrete by Year
The bibliometric review resulted in graphs to visualize trends in the 854 documents searched from the 2012–2022 collection using the Web of Science and Google Scholar databases. As shown in Figure 4, the number of documents containing the input keywords for this study has been constantly increasing. This may be related to the increase in the generation of stone dust in the manufacturing process of coarse aggregates in quarries and the sector’s concern with its final destination. In addition, the growing demand for fine aggregates for concrete production, together with the scarcity of natural sand in some regions, has contributed to the search for alternative aggregates with low environmental impact.
Figure 4.
Documents containing the keywords of Group 1 and Group 2 from 2012 to 2022.
2.3. Recycled Concrete with Stone Dust—Bibliometric Map
The study used VOSviewer to generate bibliometric maps, represented in Figure 5 and Figure 6, which depict the latest correlations found in research based on the 854 collections listed in Table 2. The analysis applied a minimum occurrence threshold of 3 for Group 1 and 2 for Group 2, aiming for a minimum occurrence of around 30. As a result, 100 and 58 keywords met the threshold for Groups 1 and 2, respectively. After eliminating generic words unrelated to the topic, the bibliometric map revealed 9 groups with 1245 links for Group 1 and 7 groups with 368 links for Group 2, totaling 2801 links.
Figure 5.
Cluster map generated by the research results of the keywords “concrete” and “SD”, “quarry dust”, and “manufactured sand”.
Figure 6.
Cluster map generated by the research results of the keywords “concrete” and “SD”, “quarry dust”, “manufactured sand” and “replacement sand natural”.
By analyzing the cluster map of Figure 5, it is possible to verify that the cluster “durability”, in the red color, is the largest of all the clusters. It highlights the keyword linkages to “durability” (75 links). This cluster interconnects with the “strength”, “behavior”, and “mechanical properties” clusters. Moreover, this cluster links to the topic from other clusters such as “cement”, “quarry dust”, and “compressive strength”. In the green color, the cluster “concrete” represents the linkages between the types of fine aggregate and the objects of this study, such as “SD”, “quarry dust”, and “NS”. In dark blue, it highlights the keyword linkages to “quarry dust” (32 links), showing that it is possible to produce good concrete with satisfactory strength and mechanical properties; it also shows that other types of waste industries’ residues could possibly replace NS fine aggregate, like “rice husk ash”, “steel ash”, and “coconut shell”. In light blue, the cluster with the second biggest keyword linkage, “manufactured sand”, with 73 links, is the strongest cluster, with 285 links. While there are no linkages with “quarry dust”, there is a link with both “SD” and “river sand”. In purple, the cluster with the third biggest keyword linkage, “cement”, with 60 links, shows that waste is also used as a partial substitute for cement in the composition of concrete, and also, this cluster interconnects with all other clusters.
The cluster map presented in Figure 6 shows in red and green colors, respectively, the largest ones, highlighting the keyword linkages to “manufactured sand” (75 links) and “fly ash”. These clusters connect to each other and the others (“durability”, “sand”, “compressive strength”, “construction”, and “m-sand”). They are clusters that allow you to check the broader interconnection of all keywords, allowing you to understand that many keywords are repeated compared to Group 1. It shows that there is a need to study the main characteristics of concrete with partial replacement of natural sand by stone/quarry dust. In purple, the cluster with the third biggest keyword linkage, “cement”, with 60 links, shows that cement is the more expressive material of concrete and can be substituted partially by other wastes.
2.4. Extraction of Information from Published Research into Stone Dust for Recycled Concrete
Information from these final studies was extracted and used to summarize the main materials used in each study (type of aggregates, cement, additives, etc.), the levels of replacement of NS by SD, and the properties evaluated in the concrete. This information is condensed in Table 3, which uses the following abbreviations: SL—slump test; S—28 d compressive strength; F—28 d flexural strength; T—28 d tensile strength; WA—water absorption; W—water penetration; C—electric coulomb flux; D—depth of chlorine penetration; DW—depth of wear; M—modulus of elasticity; U—pulse ultrasonic; P—physical properties of aggregates; CH—chemical compositions; CD—carbonation depth; and AA—acid attack. As for the type of cement used in the research, to have a reference, its equivalent was placed in parentheses in accordance with European and American regulatory guidelines.
Table 3.
Summary of published studies for stone dust in concrete.
3. Results and Discussion
After conducting a systematic literature review, the questions posed in the introduction are now addressed and answered.
3.1. What Are the Differences in the Physical and Chemical Properties of Stone Dust Aggregates Compared to Those of Natural Sand?
Considering the various types and morphologies of waste produced during aggregate production in quarries, a sustainability perspective calls for a comprehensive characterization and classification of these materials. The physical and chemical properties of stone dust primarily depend on the original stones used, with marble and granite being the most prevalent. Therefore, it is recommended to begin by examining the chemistry and physical characteristics of these wastes [111]. Table 4 presents the chemical properties of SD from different sources obtained through the literature review. For the granite and marble residues, the average of the properties found in the evaluated studies was calculated; however, for the limestone SD, only one study was identified, so the average was not calculated.
Table 4.
Chemical composition of stone dust (%).
Table 4 indicates that approximately 68% of granite SD consists of SiO2, which signifies that it primarily contains quartz minerals. This composition indicates that this residue is suitable to produce robust construction materials due to the hardness of quartz [49,112]. Although SD may not have the same granular shape as NS, its other physical and chemical properties appear to be like those of NS [112].
In addition, the total of SiO2, Al2O3, and Fe2O3 for the granite waste was 83.9% and this value is up to 70% stipulated by ASTM C618-22 [113] for pozzolanic materials, indicating that samples could have some of pozzolan’s characteristics. Differently, the limestone and marble wastes showed 7.7% and 12.1%, respectively, indicating that these materials do not present pozzolan’s properties.
However, the percentage of CaO is higher in limestone and marble compared to granite, as indicated in Table 4. This CaO is responsible for the cementation process when mixed with pozzolanic materials, resulting in the formation of cementitious compounds of calcium–silicate–hydrate (C–S–H) and calcium–aluminum–hydrate (C–A–H) [49,114]. Therefore, regardless of the pozzolanic perspectives of the materials, it is possible to understand that the three types of waste have the potential to be used in concrete production and can also contribute to the reduction of cement.
Loss of ignition (LoI) of marble and limestone wastes is generally high. It can be attributed to the loss of carbon dioxide due to the dissolution of calcite (CaCO3) and dolomite (CaMg(CO3)2) [102].
Regarding the physical characteristics of the stone dust, the particle size distribution ranged from 2.36 mm to 0.075 mm sieve size, while for NS, it ranged from 4.75 mm to 0.150 mm [47,86,89,97,102,111]. SD could be classified as having a distribution ranged in Zone II, and NS could be classified as Zone III (as per IS 383 [115], equivalent to ASTM C 33 [116]) or Optimum Zone (as per NBR 7211 [117]). In addition, British standards accept some tolerance in the case of crushed stone sands; the limit on the sieve of 150 µm can be increased to 20 percent. The American standard ASTM C 33 [116] accepts only up to a limit of 7% of fine material passing through the 150 µm sieve, and NBR 7211/2022 [117] accepts between 10% and 12%, maximum, (for concrete subjected to surface wear and for concrete protected from surface wear, respectively). Some authors [86,89,97,100,118] showed that the average percentage of retention on the sieve following 150 µm/75 µm varied from 5.5% to 8.5%.
Table 5 presents the physical properties of SD and NS. The SD fineness modulus has an average of 2.90 mm, while for NS, it is approximately 2.96 mm, following ACI 211.1-91 [119], which mentions that the fineness modulus of fine aggregate should be in the range of 2.4 mm to 3.0 mm. These properties can be considered similar between the two aggregate types.
Table 5.
Physical properties of SD and NS.
As compared to natural fine aggregate, the stone-processing dust contains a higher amount of fine particles, and this is explained by the fact that it is a residual product of the mining industry due to the cutting, rolling, and explosions of the original stone massifs [118]. Besides the fact that the particles are more irregular [52], stone dust has higher water absorption characteristics, due to its high porosity and particle fineness and consequently a larger surface contact area when compared to NS [86]. Furthermore, the water absorption of the SD aggregates showed significant variation in values between the studies. This may be related to the different origins of these aggregates (i.e., granite, marble, or limestone).
In addition, the SD has a wider range of particle size and a relatively higher specific gravity, which allows for improved concrete compacity, contributing to concrete durability in later stages of service life since, in general, density relates to durability [120].
3.2. How Does Stone Dust Influence Recycled Concrete’s Workability, Mechanical, Physical, and Durability Properties?
3.2.1. Workability
Despite the variation in the effect of stone dust on concrete workability due to the different physical characteristics of SD found in the various mining companies around the globe, such as angularity, fineness modulus, morphology, specific surface area, and specific mass, most of the research results [8,87,90,94,95,96,100,102,103,104,107,108,109,110,121] conclude that the higher the level of substitution of stone dust, the higher the content of fines and thus the greater specific surface area, leading to lower workability of concrete in the fresh state. Also, according to data from these publications, the workability of fresh concrete made with stone dust replacing natural sand as fine aggregate suffers a reduction in comparison with reference concrete (with 0% replacement). Concretes produced with SD showed an average reduction in workability of approximately 0.06%, 26.20%, 33.33%, and 16.24%, for compressive strengths, 20 MPa, 25 MPa, 35 MPa, and 40 MPa, respectively. The overall average drop in workability, considering all replacement percentages (5%, 10%, 15%, 20%, 25%, 30%, 35%, 40%, 45%, 50%, 55%, 60%, 70%, 75%, 80%, 90%, and 100%) and all compressive strengths (20 MPa, 25 MPa, 35 MPa, and 40 MPa), is 13.41%.
Based on data from the literature [87,90,96,102,103,104,107,108], the graph shown in Figure 7 was created. This graph was plotted considering only the studies that presented workability results by slump test for a minimum of four contents of replacement of NS by SD. In general, it is observed that the higher the SD replacement content, the lower the slump test value will be, that is, the less workable the concrete will be.
Figure 7.
Slump test results for different SD contents [74,86,90,96,102,103,104,107,108].
3.2.2. Mechanical Properties
To verify the influence of SD on compressive strength, the graph in Figure 8 was developed, which is divided by mechanical strength, author, and percentage of SD. It is noted that, for some SD contents, there is an increase in compressive strength, which is most likely due to the filler effect [47] that plays an important role in the reduction of voids, resulting in a denser concrete matrix compared to the reference concrete matrix without SD. Furthermore, fine particles improve grain packing and the interfacial transition zone [109,122]. These properties generally result in characteristics of greater mechanical strength [35,47].
Figure 8.
Compressive strength for different SD replacements [3,35,40,46,47,48,70,78,85,86,87,88,98,100,105,107].
In concrete with a replacement percentage above 40–65% of NS by SD, the excess of fines results in lower compressive strength [47]. One of the hypotheses for this comes from the angular nature of the SD, which increases the surface area to be covered by the cement paste, resulting in failures. These voids’ consequence is a weaker paste/SD transition zone, reducing concrete compactness and increasing friction between particles, which leads to a reduction in mechanical strength.
Reductions of 40%, 75%, and 55% in compressive strength at 28 days in concretes of 20 MPa, 25 MPa, and 30 MPa, respectively, were observed when using SD replacement contents of 60% or more. So that this does not occur for mixtures with high contents of SD replacement, it is recommended to mix washed gravel sand, with adequate screening in the crushing stages [35].
Of the 292 mixtures analyzed in this research, it was observed that approximately 98 were dosed for a compressive strength of 20 MPa at 28 days, and only 12.24% of them did not reach the design strength. For the compressive strength of 25 MPa, 97 mixtures were found, and for 30 MPa, 45 mixtures. The target strengths of 25 MPa and 30 MPa were not reached in 11.34% and 6.67% of the cases, respectively.
A trend like that observed for the compressive strength occurred for the flexural strength, and this property is also affected by the excess of fines and lamellarity of the SD. However, when it comes to flexural strength, more emphasis is placed on compactness [43] and grain texture [74,85], which have a greater influence on this stress, as the rough texture of SD can improve the adhesion of the aggregate to the surface cement paste, resulting in greater flexural strength.
Regarding compactness, the graphs in Figure 9 report that the loss of compactness of the particles, which occurs due to excess fines (around 50–80% replacement onwards), decreases the ability to withstand the flexural load. This behavior results in a loss of adhesion at the interface between the rough surface of the SD and the cement paste, which would lead to greater flexural strength than that of the reference mix [40,74]. The addition of SD up to a certain limit improves the tensile strength, after which this property starts to reduce, reaching values below the control mixture without addition [85].
Figure 9.
Flexural strength for different SD replacements [34,40,43,47,48,85,86,98,100,105,107].
As was observed for other stresses, studies have observed a decreasing trend in shear strength with higher SD contents, which can be attributed to the reduction in the void-filling potential [40] and the decrease in adhesion in the transition zone between particles [48] in concretes with levels of 75–90% replacement, contents that are beyond the percentages considered ideal [40,48,52].
This behavior is also observed in studies that evaluate tensile strength, as can be seen in Figure 10. There is a tendency for strength to decrease with increasing SD content, but this behavior is not linear. At certain levels of addition of SD, an improvement in tensile strength is observed, a property that begins to decrease with the increase in these levels, reaching values below the control mixture without addition [85].
Figure 10.
Tensile strength for different SD replacements [34,40,43,48,85,96,98,98,100].
3.2.3. Physical Properties
The penetration of foreign substances into concrete can occur through interconnected capillary voids. Capillarity occurs due to the surface tension of the water in the small, connected voids [4]. However, water is also absorbed by dry sections of concrete. As the dimensions of the open section of capillary voids decrease, the rate of capillary water incorporation increases [78].
Mixtures with granite powder have lower capillary penetration capacity than standard samples [109]. The introduction of dispersed SD filler reduces the total pore volume, average pore diameter, and porosity, ensuring low water penetration [47,109].
According to the researchers consulted, there is a decreased water penetration of most concretes with SD compared to reference concrete around the replacement percentage of 50–55%, decreasing from approximately 41.85 mm to 17.50 mm, and after 50% there is a gradual increase, but less than in conventional concrete. It can be explained by the fact that the refined pore structure leads to capillary lock and discontinuity of the pore structure, which minimizes the depth of water penetration; this was also observed by other authors [39,47,108].
It can be seen from the graph in Figure 11 that there is a slight increase in absorption values (although remaining below that of conventional concrete) as the percentage of SD is increased; on average this is around the replacement percentage of 30–40%, increasing from approximately 2.85% to 3.45%, and after 50%, there is a gradual decrease. It is due to the formation of voids due to the angularity of the stone-processing dust, which was also observed by [39,47]. And due the fineness of the particles of SD, the packing density of fresh concrete is enhanced, leading to a reduction in pore volume in hardened concrete. This reduction in absorption capacity benefits hardened concrete in the durability aspect [122].
Figure 11.
Relation between water absorption and replacement of NS by SD [39,43,47,86,94,101,103,108].
However, the concrete with SD still can be considered a good quality concrete as the percentage of water absorption is below 10% by mass [123]. And still, according to the study of Ganjian et al. [124], water penetration values can be classified into three classes: (1) low permeability (less than 30 mm), (2) medium permeability (30–60 mm), and (3) high permeability (more than 60 mm). In the current investigation, it can be observed that all concrete mixes lie in Class 2 for water penetration.
According to Singh et al. [74], the microstructure, by SEM (scanning electron microscopy), of concrete containing 25–40% SD is more compact than the control specimen, at 0.35 and 0.40 W/C ratio. Wide shear cracks were observed in the aggregate/cement paste interface in reference concrete. In contrast, a recondensed condensed interface was observed for mixes containing 25–40% SD, which showed a high contact between aggregate and mortar matrix; however, any further incorporation of SD in concrete led to the reoccurrence of interfacial cracks.
According to Binici et al. [78], as the proportion of SD increases, the capillary permeability coefficient decreases. The addition of 10% of SD reduces by 32% the capillary permeability of the reference sample, indicating that the use of SD increases the resistance of concrete to water penetration. In general, according to research in the literature, it is noted that on average, the replacement percentage of 40% is ideal to obtain good performance in water permeability and absorption.
3.2.4. Durability
During its service life, concrete suffers deterioration mechanisms that cause durability problems, and the main critical parameter in evaluating the service life of reinforced concrete structures is its ability to repel the penetration of chloride ions and carbonation resistance [40,125,126,127,128]. Chloride ions occur when buildings are subjected to hostile marine environments in which, by air diffusion, the chloride ions penetrate the concrete pores, resulting in two main effects on structural parts: (1) the physical attack of chloride ions causes cracks and flaking of the surfaces [127], which is intensified by surface hardening due to the carbonation front [125]; and (2) the chloride ions corrode the reinforcement inside the structure, as they depass the surface protection layer of the concrete [127].
Concrete’s carbonation starts from the surface and progresses, contributing to the loss of service life performance [126,127], by, for example, accelerating the corrosion of steel bars, reducing the structural elements section by cracking or by flaking of the bonded concrete, and losing its strength capacity [128]. The main factors that affect carbonation are the porosity of the hardened concrete, the ambient CO2 concentration, and the relative humidity of the air for the dissolution of Ca(OH)2 [86].
Harmful ions can penetrate concrete through water or air at the time of production and cause deterioration through chemical reactions. Thus, knowing how aggressive substances can be transported into concrete is important to protect it against damage to durability [78].
Shen et al. [3] evaluated the resistance to chloride penetration according to ASTM C1202 [129], adopting the 28-day curing period and rapid chloride migration test. The authors observed that the electrical flux of the concrete with SD ranges from 1555 C (for concrete 15 MPa) to 900 C (for concrete 30 MPa), and concrete with only NS ranges from 1579 C (for concrete 15 MPa) to 1025 C (for concrete 30 MPa). According to the normalization, chloride penetration is characterized as low and very low when the electric flux is 100–1000 C and 1000–2000 C, respectively. So, it is possible to affirm that in this study, SD addition in concretes reduced the chloride ion permeability facility by reducing its electric flux of it.
Regarding the percentage of substitution by stone dust, the permeability for chloride ions increases with the increase in the SD percentage. In general, it can be seen that with 0% of SD, electric flux is around 1260 C [40,86,127,130]; with 25% of SD substitution this value rises to 1713 C [40,130], with 50% it rises to 2033 C [127,130], and with 100%, it is 4000 C [130]. According to ASTM C1202 [129], electric flux in the range of 2000–4000 C is classified as moderate ion permeability. Singh et al. [86] concluded that the replacement of 25%, 40%, 55%, and 70% of NS by SD resulted in 10.50 mm, 11.25 mm, 12 mm, and 12.75 mm of depth of chloride penetration, respectively.
The greater ease of penetration of aggressive agents into concrete can be attributed to the greater porosity of the mixtures [130]. In some studies, initially due to the fineness of the granite residue, a dense, compact mixture with a slightly porous texture was observed [93], which reduced the penetration depth of the chlorides. However, with increasing substitution percentage, porosity increases, resulting in slightly greater penetration [86,127].
As for the carbonation resistance, Bu et al. [127] observed that at the age of 14 days of concrete with SD, there is a penetration of 2.4 mm against 2.2 mm of the concrete with only NS. At 28 days, the penetration was measured at 5.2 mm and 4.7 mm, for concrete with and without SD, respectively. This was also observed by Singh et al. [78] for replacements of 25%, 40%, 55%, and 70% of SD, which resulted in 6 mm, 6.80 mm, 7.10 mm, and 7.90 mm of depth of chloride penetration, respectively. The authors concluded that carbonation depth increased with time [127,128], and the lower carbonation resistance of concrete with SD, compared to the concrete with only NB, is not only dependent on the high porosity but also related to the increase in the effective W/C ratio, which improves the diffusion of CO2 [127].
However, despite the increase in porosity, facilitating the entry of aggressive agents, the performance of concretes with SD can be improved by the addition of superplasticizer chemical additives [127,131]. The use of additives reduces the W/C ratio, resulting in lower porosity and decreasing the diffusion of CO2 in the pores of the concrete. Studies show that its use results in a decrease in carbonation depth at 91 days of up to 59%, and a decrease in chloride penetration reduces it by up to 38% [127].
The depth of carbonation of concretes containing about 30–40% SD was less than or similar to control samples and provided resistance to carbonation [108,131], with no carbonation being observed in blends containing up to 25% SD, with 0.30 W/C, after 56 days of exposure to extreme carbonic conditions [108].
3.2.5. Ideal SD Content in Concrete Mixtures
By analyzing the studies presented in the previous sections, it was possible to survey the ideal contents of replacement of NS by SD for each property evaluated. Table 6 shows the values indicated by the authors as minimum, maximum, and ideal levels recommended for the best-evaluated behavior. In general, some of the researchers restricted the content of SD replacement up to 50% [93].
Table 6.
Summary of ideal content of substitution of NS by SD per concrete property.
3.3. Can the Replacement of Natural Sand by Stone Dust Contribute to the Reduction of Environmental Impacts in Terms of Energy and Emissions?
The significance of calculating embodied energy (EE) stems from its ability to provide a comprehensive approach to assessing the sustainability of building materials. Essentially, embodied energy represents the total amount of energy utilized throughout the production process of a particular product or service. By considering all forms of energy consumed, this holistic method allows for a more accurate evaluation of the environmental impact and sustainability factors associated with the materials involved [132].
The selection of a specific building material can have multiple implications for factors such as energy consumption, carbon dioxide emissions, environmental compatibility, and the overall cost cycle of a building. Therefore, the introduction of low-energy building materials is very important to improve sustainability, and embodied energy analysis is a significant tool and method to assess the environmental sustainability of a specific building material [133,134].
Allied to EE, there is also, associated with building materials, the emission of carbon dioxide (ECO2), which is the carbon dioxide (CO2) released for the raw material extraction, transportation, manufacturing, assembly, installation, disassembly, and deconstruction of any material/product system over its useful life [135].
Furthermore, there is a considerable disparity in the interpretation of EE and ECO2 due to inherent issues with databases. These databases present challenges related to variability and incompatibility arising from regional and national conditions, manufacturing processes, recycled content, energy sources, and study parameters. To address this concern, the authors suggest that, for the time being, it is reasonable to rely on a range of international databases [133,136]. Considering the assessment of the environmental sustainability of a specific material and its comparison with other available materials, the carbon dioxide (CO2) footprint is typically the primary parameter considered. Conducting an embodied energy analysis emerges as an effective and influential approach [137]. This conclusion is based on an extensive review of the literature available in major scientific dissemination platforms such as ScienceDirect, Scopus, and Springer.
Therefore, to highlight the sustainability of concrete containing stone dust, an analysis of EE and ECO2 was performed. Table 7 and Table 8 present the EE and ECO2 data from previous studies [47,134,138,139,140,141,142,143,144,145,146,147,148], respectively.
Table 7.
Embodied energy (MJ/kg) for raw materials.
Table 8.
CO2 emission (kgCO2/kg) for raw materials.
Due to the nature of gravel dust being a by-product of industrial processes and used in its received form for concrete production, the specific values of its EE and ECO2 are not readily available in the literature. Consequently, to assign some numerical value, it becomes necessary to consider the amount of waste generated during various stages of the crushed stone industry. Research indicates that the waste generated in this industry accounts for approximately 15% to 25% of its global production [40,66]. In this way, aiming to estimate the EE and ECO2 of stone dust, it was considered that these values correspond to 20% of the total values obtained for the coarse aggregate. So, the embodied energy of stone dust is equivalent to 0.020 MJ/kg, and the CO2 emission is equivalent to 0.001 kgCO2/kg.
To estimate the EE and ECO2 of concrete, it is necessary to consider the contribution of each constituent using Equations (1) and (2), respectively:
in which EEconcrete is the embodied energy of concrete (MJ/m3), ECO2 concrete is the emission of carbon of the concrete (kgCO2/m3), Wi is the weight per unit volume of the concrete component (kg/m3), EEi is the embodied energy of each concrete constituent (MJ/kg), and ECO2 i is the CO2 emission of each concrete constituent (kgCO2/kg).
Table 9 presents the results of EE and ECO2 for different concrete compositions obtained in previous studies.
Table 9.
EE and ECO2 for concrete mixtures with different replacements of natural sand for stone dust.
Through Table 9, the graphs in Figure 12 and Figure 13 were made, adopting some concrete strengths classes found in the literature, on the premise that the percentages of 20%, 30%, and 40% were adopted since they are the percentages most used in the compiled research, with 50% and 100% percentages of substitutions adopted as merely optimizing and comparative with the control percentage of 0%.
Figure 12.
EE (%) for concretes with different compressive strength classes and replacements of natural sand for stone dust [47,52,103].
Figure 13.
ECO2 (%) for concretes with different compressive strength classes and replacements of natural sand for stone dust [47,52,103].
Based on the graph in Figure 12, the use of gravel powder reduces the embodied energy of concrete by more than 2% for the compressive strength classes of 25 MPa and 30 MPa. For the highest resistance, 40 MPa, this reduction was a little smaller, 1.3%.
Figure 13 shows that for ECO2, there is a reduction of almost 1% for compressive strength classes of 25 MPa and 30 MPa and 0.5% for 40 MPa.
The fact that concretes with higher resistance result in higher values of EE and CO2 can be justified by the higher cement content in mixtures, and the replacement of NS by SD in these concretes mitigates the environmental impacts. Perhaps, by carrying out a more in-depth study on the optimal grain packing, it could be possible to produce concrete with greater strength, reducing cement contents and increasing SD contents, consequently reducing environmental impacts.
4. Conclusions and Future Directions
This paper extensively reviewed over 140 journal articles to identify the current state of the art on stone dust application in concrete as a substitute for natural sand. Three main research questions were formulated to guide this comprehensive literature review: (1) What are the differences in the physical and chemical properties of stone dust aggregates compared to those of natural sand? (2) How does stone dust influence recycled concrete’s workability, mechanical, physical, and durability properties? (3) Can replacing natural sand with stone dust reduce environmental impacts in terms of energy and emissions?
The research questions were successfully addressed through bibliometric and bibliographic analyses of papers published between 2012 and 2022. It was found that the chemical properties of stone dust depend on its origin (e.g., granite, marble, or limestone), while its physical characteristics generally indicate finer particles compared to natural sand. The workability of concrete decreased with increasing stone dust content due to higher water absorption. In addition, concrete mechanical properties exhibited a decreasing trend with higher stone dust contents, primarily attributed to increased voids and reduced transition zones.
In turn, water absorption varied depending on the content of natural sand replaced by stone dust, showing a reduction up to a certain point and then an increase due to internal retraction cracks. The ability of concrete to resist penetration by aggressive agents and carbonation was directly influenced by compactness and porosity, which varied with stone dust content. Finally, the optimal content range for replacing natural sand with stone dust was identified as between 41% and 58%.
Regarding environmental impacts, while replacing stone dust with natural sand had a low influence on total embodied energy and carbon dioxide emissions, stone dust exhibited smaller environmental impacts than natural sand. Additionally, since stone dust is a waste product from coarse aggregate production, its environmental impact can be further reduced. The chemical properties depend on SD origin: granite, marble, or limestone. Granite SD comprises 68% SiO2, primarily containing quartz minerals like NS. On the other hand, marble and limestone are mostly composed of CaO. Regarding physical characteristics, SD is, in general, finer than NS. Its fineness modulus can be fit in fine aggregate classification. The specific gravity is very similar, facilitating the NS replacement for SD. Regarding water absorption, the fineness, large surface area, and high SD porosity give it almost twice the NS average.
Several future investigative directions have been proposed based on the identified research gaps. These include producing concrete using optimal stone dust contents to validate their performance, investigating optimal packing methods to reduce the influence of voids, studying the effect of stone dust pre-wetting on workability and strength over time, and quantifying the real environmental impact of stone dust through the measurement of embodied energy and carbon dioxide emissions.
Ultimately, this comprehensive literature review provided valuable insights into the properties and application of stone dust in concrete. It identified optimal contents, discussed environmental impacts, and proposed future directions for further research in this field. It is hoped that this study will encourage research on SD applications for achieving a sustainable concrete industry. This study’s future direction is to explore this alternative based on the conclusions of the proposed literature review and apply it to real projects.
Author Contributions
Conceptualization, L.S.S., M.A. and C.M.S.; methodology. L.S.S., M.A. and C.M.S.; validation, M.A., C.M.S., K.V.F. and A.N.H.; formal analysis, M.A. and C.M.S.; investigation, L.S.S., M.A. and C.M.S.; writing—original draft preparation, L.S.S., M.A. and C.M.S.; writing—review and editing, K.V.F. and A.N.H.; supervision, M.A., C.M.S. and A.N.H. All authors have read and agreed to the published version of the manuscript.
Funding
This research received no external funding.
Data Availability Statement
The presented data in the study are available in the Web of Science database and Google Scholar database.
Acknowledgments
The authors would like to acknowledge the support of Conselho Nacional de Desenvolvimento Científico e Tecnológico (CNPq), and Fundação Carlos Chagas Filho de Amparo à Pesquisa do Estado do Rio de Janeiro (FAPERJ), which helped in the development of this work.
Conflicts of Interest
The authors declare no conflict of interest.
References
- Darko, A.; Chan, A.P.; Owusu-Manu, D.-G.; Ameyaw, E.E. Drivers for implementing green building technologies: An international survey of experts. J. Clean. Prod. 2017, 145, 386–394. [Google Scholar] [CrossRef]
- Dimitriou, G.; Savva, P.; Petrou, M.F. Enhancing mechanical and durability properties of recycled aggregate concrete. Constr. Build. Mater. 2018, 158, 228–235. [Google Scholar] [CrossRef]
- Shen, W.; Wu, J.; Du, X.; Li, Z.; Wu, D.; Sun, J.; Wang, Z.; Huo, X.; Zhao, D. Cleaner production of high-quality manufactured sand and ecological utilization of recycled stone powder in concrete. J. Clean. Prod. 2022, 375, 134146. [Google Scholar] [CrossRef]
- Torres, A.; Brandt, J.; Lear, K.; Liu, J. A looming tragedy of the sand commons. Science 2017, 357, 970–971. [Google Scholar] [CrossRef]
- Bendixen, M.; Best, J.; Hackney, C.; Iversen, L.L. Time is running out for sand. Nature 2019, 571, 29–31. [Google Scholar] [CrossRef]
- Zhang, H.; Xiao, J.; Tang, Y.; Duan, Z.; Poon, C.-S. Long-term shrinkage and mechanical properties of fully recycled aggregate concrete: Testing and modelling. Cem. Concr. Compos. 2022, 130, 104527. [Google Scholar] [CrossRef]
- Jaeger, W.K. The hidden costs of relocating sand and gravel mines. Resour. Policy 2006, 31, 146–164. [Google Scholar] [CrossRef]
- Singh, O.; Kumar, A. Sand and gravel extraction from piedmont and floodplain zones of Yamunanagar district in Haryana, India: Environmental tragedy or economic gain? Int. J. Environ. Stud. 2018, 75, 267–283. [Google Scholar] [CrossRef]
- Rentier, E.S.; Cammeraat, L.H. The environmental impacts of river sand mining. Sci. Total Environ. 2022, 838, 155877. [Google Scholar] [CrossRef]
- Ludacer, R. The World Is Running out of Sand and There’s a Black Market for It Now; The Business Insider: New York, NY, USA, 2018. [Google Scholar]
- Luan, J.; Chen, X.; Ning, Y.; Shi, Z. Beneficial utilization of ultra-fine dredged sand from Yangtze River channel as a concrete material based on the minimum paste theory. Case Stud. Constr. Mater. 2022, 16, e01098. [Google Scholar] [CrossRef]
- Jaglan, M.; Chaudhary, B. Geo-Environmental Consequences of River Sand and Stone Mining: A Case Study of Narnaul Block, Haryana. Trans. Inst. Indian Geogr. 2014, 36, 219–240. [Google Scholar]
- Marschke, M.; Rousseau, J.-F. Sand ecologies, livelihoods and governance in Asia: A systematic scoping review. Resour. Policy 2022, 77, 102671. [Google Scholar] [CrossRef]
- Segura-Salazar, J.; Tavares, L.M. A life cycle-based, sustainability-driven innovation approach in the minerals industry: Application to a large-scale granitic quarry in Rio de Janeiro. Miner. Eng. 2021, 172, 107149. [Google Scholar] [CrossRef]
- European Commission. Communication from the Commission to the European Parliament, the Council, the European Economic and Social Committee and the Committee of the Regions: A New Circular Economy Action Plan For a Cleaner and More Competitive Europe; European Commission: Brussels, Belgium, 2020.
- Sinoh, S.S.; Othman, F.; Onn, C.C. Circular economy potential of sustainable aggregates for the Malaysian construction industry. Sustain. Cities Soc. 2023, 89, 104332. [Google Scholar] [CrossRef]
- Geisendorf, S.; Pietrulla, F. The circular economy and circular economic concepts—A literature analysis and redefinition. Thunderbird Int. Bus. Rev. 2018, 60, 771–782. [Google Scholar] [CrossRef]
- Research, E.M. Green Concrete Market Size, Share, Growth|Report, 2030. 2020. Available online: https://www.marketresearchfuture.com/reports/green-concrete-market-8699 (accessed on 18 March 2023).
- Luciano, A.; Reale, P.; Cutaia, L.; Carletti, R.; Pentassuglia, R.; Elmo, G.; Mancini, G. Resources Optimization and Sustainable Waste Management in Construction Chain in Italy: Toward a Resource Efficiency Plan. Waste Biomass Valorization 2020, 11, 5405–5417. [Google Scholar] [CrossRef]
- Cimen, O. Construction and built environment in circular economy: A comprehensive literature review. J. Clean. Prod. 2021, 305, 127180. [Google Scholar] [CrossRef]
- Luciano, A.; Cutaia, L.; Altamura, P.; Penalvo, E. Critical issues hindering a widespread construction and demolition waste (CDW) recycling practice in EU countries and actions to undertake: The stakeholder?s perspective. Sustain. Chem. Pharm. 2022, 29, 100745. [Google Scholar] [CrossRef]
- European Commission. EU Construction and Demolition Waste Protocol and Guidelines; European Commission: Brussels, Belgium, 2018.
- European Commission. Guidelines for the Waste Audits before Demolition and Renovation Works of Buildings; European Commission: Brussels, Belgium, 2018.
- European Commission. Circular Economy Principles for Buildings Design; European Commission: Brussels, Belgium, 2020.
- Honic, M.; Kovacic, I.; Rechberger, H. Improving the recycling potential of buildings through Material Passports (MP): An Austrian case study. J. Clean. Prod. 2019, 217, 787–797. [Google Scholar] [CrossRef]
- Kylili, A.; Fokaides, P.A. Policy trends for the sustainability assessment of construction materials: A review. Sustain. Cities Soc. 2017, 35, 280–288. [Google Scholar] [CrossRef]
- Zhang, H.; Hara, K.; Yabar, H.; Yamaguchi, Y.; Uwasu, M.; Morioka, T. Comparative analysis of socio-economic and environmental performances for Chinese EIPs: Case studies in Baotou, Suzhou, and Shanghai. Sustain. Sci. 2009, 4, 263–279. [Google Scholar] [CrossRef]
- Yu, C.; Davis, C.; Dijkema, G.P.J. Understanding the Evolution of Industrial Symbiosis Research A Bibliometric and Network Analysis (1997–2012). J. Ind. Ecol. 2014, 18, 280–293. [Google Scholar] [CrossRef]
- Turkeli, S.; Kemp, R.; Huang, B.; Bleischwitz, R.; McDowall, W. Circular economy scientific knowledge in the European Union and China: A bibliometric, network and survey analysis (2006–2016). J. Clean. Prod. 2018, 197, 1244–1261. [Google Scholar] [CrossRef]
- Brasil, C. Lei nº 12.305, de 2 de agosto de 2010. Institui a Política Nacional de Resíduos Sólidos; altera a Lei nº 9.605, de 12 de fevereiro de 1998; e dá outras providências. Off. Diary Union 2010, 3. Available online: https://www.planalto.gov.br/ccivil_03/_ato2007-2010/2010/lei/l12305.htm (accessed on 18 March 2023).
- Brasil, C. DECRETO Nº 11.413 DE 13 DE FEVEREIRO DE 2023 Institui o Certificado de Crédito de Reciclagem de Logística Reversa, o Certificado de Estruturação e Reciclagem de Embalagens em Geral e o Certificado de Crédito de Massa Futura, no âmbito dos sistemas de logística reversa de que trata o art. 33 da Lei nº 12.305, de 2 de agosto de 2010. Off. Diary Union 2023, 3. Available online: http://www.planalto.gov.br/ccivil_03/_ato2023-2026/2023/decreto/D11413.htm (accessed on 18 March 2023).
- Behera, M.; Bhattacharyya, S.K.; Minocha, A.K.; Deoliya, R.; Maiti, S. Recycled aggregate from C&D waste & its use in concrete—A breakthrough towards sustainability in construction sector: A review. Constr. Build. Mater. 2014, 68, 501–516. [Google Scholar] [CrossRef]
- Kirthika, S.K.; Singh, S.K.; Chourasia, A. Alternative fine aggregates in production of sustainable concrete—A review. J. Clean. Prod. 2020, 268, 122089. [Google Scholar] [CrossRef]
- Omar, O.M.; Abd Elhameed, G.D.; Sherif, M.A.; Mohamadien, H.A. Influence of limestone waste as partial replacement material for sand and marble powder in concrete properties. HBRC J. 2012, 8, 193–203. [Google Scholar] [CrossRef]
- Mundra, S.; Sindhi, P.; Chandwani, V.; Nagar, R.; Agrawal, V. Crushed rock sand–An economical and ecological alternative to natural sand to optimize concrete mix. Perspect. Sci. 2016, 8, 345–347. [Google Scholar] [CrossRef]
- Galetakis, M.; Soultana, A. A review on the utilisation of quarry and ornamental stone industry fine by-products in the construction sector. Constr. Build. Mater. 2016, 102, 769–781. [Google Scholar] [CrossRef]
- Abd Elmoaty, A.E.M. Mechanical properties and corrosion resistance of concrete modified with granite dust. Constr. Build. Mater. 2013, 47, 743–752. [Google Scholar] [CrossRef]
- Bacarji, E.; Toledo, R.D.; Koenders, E.A.B.; Figueiredo, E.P.; Lopes, J. Sustainability perspective of marble and granite residues as concrete fillers. Constr. Build. Mater. 2013, 45, 1–10. [Google Scholar] [CrossRef]
- Kartini, K.; Hamidah, M.; Norhana, A.; Nur Hanani, A. Quarry dust fine powder as substitute for ordinary Portland cement in concrete mix. J. Eng. Sci. Technol. 2014, 9, 191–205. [Google Scholar]
- Vijayalakshmi, M.; Sekar, A.S.S.; Prabhu, G.G. Strength and durability properties of concrete made with granite industry waste. Constr. Build. Mater. 2013, 46, 1–7. [Google Scholar] [CrossRef]
- Ali, A.; Hussain, Z.; Akbar, M.; Elahi, A.; Bhatti, S.; Imran, M.; Zhang, P.; Leslie Ndam, N. Influence of Marble Powder and Polypropylene Fibers on the Strength and Durability Properties of Self-Compacting Concrete (SCC). Adv. Mater. Sci. Eng. 2022, 2022, 9553382. [Google Scholar] [CrossRef]
- Krishnamoorthi, A.; Kumar, G.M. Properties of green concrete mix by concurrent use of fly ash and quarry dust. IOSR J. Eng. 2013, 3, 48–54. [Google Scholar] [CrossRef]
- Lohani, T.; Padhi, M.; Dash, K.; Jena, S. Optimum utilization of quarry dust as partial replacement of sand in concrete. Int. J. Appl. Sci. Eng. Res. 2012, 1, 391–404. [Google Scholar]
- Ukpata, J.O.; Ephraim, M.E.; Akeke, G.A. Compressive strength of concrete using lateritic sand and quarry dust as fine aggregate. ARPN J. Eng. Appl. Sci. 2012, 7, 81–92. [Google Scholar]
- Ray, S.; Haque, M.; Ahmed, T.; Mita, A.F.; Saikat, M.H.; Alom, M.M. Predicting the strength of concrete made with stone dust and nylon fiber using artificial neural network. Heliyon 2022, 8, e09129. [Google Scholar] [CrossRef]
- Kankam, C.K.; Meisuh, B.K.; Sossou, G.; Buabin, T.K. Stress-strain characteristics of concrete containing quarry rock dust as partial replacement of sand. Case Stud. Constr. Mater. 2017, 7, 66–72. [Google Scholar] [CrossRef]
- Gupta, T.; Kothari, S.; Siddique, S.; Sharma, R.K.; Chaudhary, S. Influence of stone processing dust on mechanical, durability and sustainability of concrete. Constr. Build. Mater. 2019, 223, 918–927. [Google Scholar] [CrossRef]
- Gupta, A.; Gupta, N.; Saxena, K.K.; Goyal, S.K. Investigation of the mechanical strength of stone dust and ceramic waste based composite. Mater. Today Proc. 2021, 44, 29–33. [Google Scholar] [CrossRef]
- Taiwo, L.A.; Obianyo, I.I.; Omoniyi, A.O.; Onwualu, A.P.; Soboyejo, A.B.O.; Amu, O.O. Mechanical behaviour of composite produced with quarry dust and rice husk ash for sustainable building applications. Case Stud. Constr. Mater. 2022, 17, e01157. [Google Scholar] [CrossRef]
- Temiz, H.; Kantarci, F. Investigation of durability of CEM II B-M mortars and concrete with limestone powder, calcite powder and fly ash. Constr. Build. Mater. 2014, 68, 517–524. [Google Scholar] [CrossRef]
- Kanellopoulos, A.; Nicolaides, D.; Petrou, M.F. Mechanical and durability properties of concretes containing recycled lime powder and recycled aggregates. Constr. Build. Mater. 2014, 53, 253–259. [Google Scholar] [CrossRef]
- Gehlot, T.; Sankhla, S.S.; Parihar, S. Compressive, flexural strength test and chloride ion permeability test of concrete incorporating quartzite rock dust. Mater. Today Proc. 2021, 45, 4724–4730. [Google Scholar] [CrossRef]
- Ray, S.; Haque, M.; Auni, M.M.; Islam, S. Analysing properties of concrete made with stone dust and jute fibre using response surface methodology. Int. J. Sustain. Mater. Struct. Syst. 2021, 5, 206–224. [Google Scholar] [CrossRef]
- Akbar, M.; Hussain, Z.; Pan, H.; Imran, M.; Thomas, B.S. Impact of waste crumb rubber on concrete performance incorporating silica fume and fly ash to make a sustainable low carbon concrete. Struct. Eng. Mech. 2023, 85, 275–287. [Google Scholar] [CrossRef]
- Ali, M.; Opulencia, M.J.C.; Chandra, T.; Chandra, S.; Muda, I.; Dias, R.; Chetthamrongchai, P.; Jalil, A.T. An Environmentally Friendly Solution for Waste Facial Masks Recycled in Construction Materials. Sustainability 2022, 14, 8739. [Google Scholar] [CrossRef]
- Idrees, M.; Akbar, A.; Mohamed, A.M.; Fathi, D.; Saeed, F. Recycling of Waste Facial Masks as a Construction Material, a Step towards Sustainability. Materials 2022, 15, 1810. [Google Scholar] [CrossRef]
- Jaesung, A.; Juhyuk, M.; Junil, P.; Hyeong-Ki, K. Microplastics as lightweight aggregates for ultra-high performance concrete: Mechanical properties and autoignition at elevated temperatures. Compos. Struct. 2023, 321, 117333. [Google Scholar]
- Prasittisopin, L.; Ferdous, W.; Kamchoom, V. Microplastics in construction and built environment. Dev. Built Environ. 2023, 15, 100188. [Google Scholar] [CrossRef]
- Kaya, A.; Kar, F. Properties of concrete containing waste expanded polystyrene and natural resin. Constr. Build. Mater. 2016, 105, 572–578. [Google Scholar] [CrossRef]
- Hilal, N.; Sor, N.H.; Faraj, R.H. Development of eco-efficient lightweight self-compacting concrete with high volume of recycled EPS waste materials. Environ. Sci. Pollut. Res. 2021, 28, 50028–50051. [Google Scholar] [CrossRef] [PubMed]
- Zhang, X.R.; Tang, Z.; Ke, G.J.; Li, W.G. Mechanical Properties and Durability of Sustainable Concrete Containing Various Industrial Solid Wastes. Transp. Res. Rec. 2021, 2675, 797–810. [Google Scholar] [CrossRef]
- Ahmad, J.; Aslam, F.; Martinez-Garcia, R.; de-Prado-Gil, J.; Qaidi, S.M.A.; Brahmia, A. Effects of waste glass and waste marble on mechanical and durability performance of concrete. Sci. Rep. 2021, 11, 21525. [Google Scholar] [CrossRef]
- Kaish, A.; Odimegwu, T.C.; Zakaria, I.; Abood, M.M. Effects of different industrial waste materials as partial replacement of fine aggregate on strength and microstructure properties of concrete. J. Build. Eng. 2021, 35, 102092. [Google Scholar] [CrossRef]
- Umar, T.; Yousaf, M.; Akbar, M.; Abbas, N.; Hussain, Z.; Ansari, W.S. An Experimental Study on Non-Destructive Evaluation of the Mechanical Characteristics of a Sustainable Concrete Incorporating Industrial Waste. Materials 2022, 15, 7346. [Google Scholar] [CrossRef] [PubMed]
- Prakash, K.S.; Rao, C.H. Study on Compressive Strength of Quarry Dust as Fine Aggregate in Concrete. Adv. Civ. Eng. 2016, 2016, 1742769. [Google Scholar] [CrossRef]
- Kumar, N.V.S. Crushed rock dust as filler material in concrete. Mater. Today Proc. 2021, 43, 1714–1719. [Google Scholar] [CrossRef]
- Patel, A.N.; Pitroda, J. Stone waste in India for concrete with value creation opportunities. Int. J. Latest Trends Eng. Technol. 2013, 2, 113–120. [Google Scholar]
- Palanisamy, C.; Velusamy, S.; Krishnaswami, N.; Manickam, K.; Rathinasamy, L.; Annamalai, I. Experimental investigation on self-compacting concrete with waste marble and granite as fine aggregate. Mater. Today Proc. 2022, 65, 1900–1907. [Google Scholar] [CrossRef]
- Anya, C.; Osadebe, N. Effect of partial replacement of sand with quarry dust on the structural characteristics of sandcrete blocks. Niger. J. Technol. 2015, 34, 679–684. [Google Scholar] [CrossRef]
- Ingalkar, R.S.; Harle, S.M. Replacement of natural sand by crushed sand in the concrete. Landsc. Archit. Reg. Plan. 2017, 2, 13–22. [Google Scholar]
- Koehnken, L.; Rintoul, M. Impacts of sand mining on ecosystem structure, process and biodiversity in rivers. World Wildl. Fund Int. 2018. Available online: https://wwfint.awsassets.panda.org/downloads/sandmining_execsum__final_.pdf (accessed on 20 December 2022).
- Danish, A.; Mosaberpanah, M.A.; Salim, M.U.; Fediuk, R.; Rashid, M.F.; Waqas, R.M. Reusing marble and granite dust as cement replacement in cementitious composites: A review on sustainability benefits and critical challenges. J. Build. Eng. 2021, 44, 102600. [Google Scholar] [CrossRef]
- Celik, T.; Marar, K. Effects of crushed stone dust on some properties of concrete. Cem. Concr. Res. 1996, 26, 1121–1130. [Google Scholar] [CrossRef]
- Singh, S.; Nagar, R.; Agrawal, V.; Rana, A.; Tiwari, A. Sustainable utilization of granite cutting waste in high strength concrete. J. Clean. Prod. 2016, 116, 223–235. [Google Scholar] [CrossRef]
- Sahu, A.K.; Kumar, S.; Sachan, A.K. Crushed stone waste as fine aggregate for concrete. Indian Concr. J. 2003, 77, 845–848. [Google Scholar]
- Hameed, M.S.; Sekar, A. Properties of green concrete containing quarry rock dust and marble sludge powder as fine aggregate. ARPN J. Eng. Appl. Sci 2009, 4, 83–89. [Google Scholar]
- Qu, F.; Li, W.; Dong, W.; Tam, V.W.Y.; Yu, T. Durability deterioration of concrete under marine environment from material to structure: A critical review. J. Build. Eng. 2021, 35, 102074. [Google Scholar] [CrossRef]
- Binici, H.; Aksogan, O. Durability of concrete made with natural granular granite, silica sand and powders of waste marble and basalt as fine aggregate. J. Build. Eng. 2018, 19, 109–121. [Google Scholar] [CrossRef]
- Bachinilla, B.; Evangelista, A.; Siddhpura, M.; Haddad, A.N.; da Costa, B.B.F. High-Speed Railway Bridge and Pile Foundation: A Review. Infrastructures 2022, 7, 154. [Google Scholar] [CrossRef]
- Snyder, H. Literature review as a research methodology: An overview and guidelines. J. Bus. Res. 2019, 104, 333–339. [Google Scholar] [CrossRef]
- Morrisey, L.J. Bibliometric and bibliographic analysis in an era of electronic scholarly communication. Sci. Technol. Libr. 2002, 22, 149–160. [Google Scholar] [CrossRef]
- Bizagi Modeler. Available online: https://www.bizagi.com/pt/plataforma/modeler (accessed on 6 July 2023).
- Mendeley Reference Manager. Available online: https://www.mendeley.com/reference-management/reference-manager (accessed on 26 December 2022).
- Montgomery, D.C. Design and Analysis of Experiments; John Wiley & Sons: Hoboken, NJ, USA, 2017. [Google Scholar]
- Rathore, K.; Agrwal, V.; Nagar, R. Green concrete: Using quarry waste of sandstone as fine aggregate with high levels of microfines. Mater. Today Proc. 2020, 32, 728–733. [Google Scholar] [CrossRef]
- Singh, S.; Nande, N.; Bansal, P.; Nagar, R. Experimental Investigation of Sustainable Concrete Made with Granite Industry By-Product. J. Mater. Civ. Eng. 2017, 29, 04017017. [Google Scholar] [CrossRef]
- Balamurugan, G.; Perumal, P. Behaviour of concrete on the use of quarry dust to replace sand–an experimental study. IRACST Eng. Sci. Technol. Int. J. ESTIJ 2013, 3, 776–781. [Google Scholar]
- Khan, N.; Chandrakar, R. An Experimental study on uses of Quarry Dust to replace sand in concrete. Int. Res. J. Eng. Technol. IRJET 2017, 4, 1215–1217. [Google Scholar]
- Akhtar, M.N.; Ibrahim, Z.; Bunnori, N.M.; Jameel, M.; Tarannum, N.; Akhtar, J.N. Performance of sustainable sand concrete at ambient and elevated temperature. Constr. Build. Mater. 2021, 280, 122404. [Google Scholar] [CrossRef]
- Jagadeesh, P.; Kumar, P.S.; Prakash, S. Influence of quarry dust on compressive strength of concrete. Indian J. Sci. Technol. 2016, 9. [Google Scholar] [CrossRef]
- Mogre, R.P.; Parbat, D.D.K.; Bajad, D.S.P. feasibility of artificial Sand in concrete. Int. J. Eng. Res. Technol. IJERT 2013, 2, 1606–1610. [Google Scholar]
- Kumar, A.; Pratheba, S.; Rajendran, R.; Perumal, K.; Lingeshwaran, N.; Sambaraju, S. An experimental study on the mechanical properties of concrete replacing sand with quarry dust and waste foundry sand. Mater. Today Proc. 2020, 33, 828–832. [Google Scholar] [CrossRef]
- Devadass, T. Experimental study on replacement of fine aggregate in concrete with dissimilar curing conditions. Case Stud. Constr. Mater. 2019, 11, e00245. [Google Scholar] [CrossRef]
- Aliyu, I.; Sulaiman, T.A.; Mohammed, A.; Kaura, J. Effect of Sulphuric Acid on the Compressive Strength of Concrete with Quarry Dust as Partial Replacement of Fine Aggregate. FUDMA J. Sci. 2020, 4, 553–559. [Google Scholar]
- Opara, H.E.; Eziefula, U.G.; Eziefula, B.I. Comparison of physical and mechanical properties of river sand concrete with quarry dust concrete. Sel. Sci. Pap. J. Civ. Eng. 2018, 13, 127–134. [Google Scholar] [CrossRef]
- Jamale, A.H.; Kawade, U.R. Effect of Quarry Dust and Fly Ash Mix on strength properties of M40 grade Concrete. Int. J. Eng. Res. Gen. Sci. 2015, 3, 391–397. [Google Scholar]
- Vijaya, B.; Selvan, S.S.; Kala, F.; Annadurai, R. Comparative study on the strength and durability properties of concrete with manufactured sand. Indian J. Sci. Technol. 2015, 8, 174–178. [Google Scholar] [CrossRef]
- Borigarla, B.; Buddaha, T.; Kiran, S.; Hait, P. Experimental study on replacing sand by M-Sand and quarry dust in rigid pavements. Mater. Today Proc. 2022, 60, 658–667. [Google Scholar] [CrossRef]
- Molay, T.G.G.; Leroy, M.N.L.; Fidele, T.; Franck, H.G.; Bienvenu, N.J.-M. Mechanical and physical performances of concretes made from crushed sands of different geological nature subjected to high temperatures. Eng. Sci. Technol. Int. J. JESTECH 2019, 22, 1116–1124. [Google Scholar] [CrossRef]
- Nadimalla, A.; Masjuki, S.A.B.; Khan, S.A.; Akshatha, B.A. The Effect of Replacement of Natural Sand by Manufactured Sand on the Properties of the Concrete. In Proceedings of the 2018 IEEE 5th International Conference on Engineering Technologies and Applied Sciences (ICETAS), Bangkok, Thailand, 22–23 November 2018; pp. 1–7. [Google Scholar]
- Velumani, P.; Manikandan, P. Steel mill scale waste and granite powder waste in concrete production—An experimental study. Mater. Today Proc. 2021, 37, 1748–1752. [Google Scholar] [CrossRef]
- Vardhan, K.; Siddique, R.; Goyal, S. Influence of marble waste as partial replacement of fine aggregates on strength and drying shrinkage of concrete. Constr. Build. Mater. 2019, 228, 116730. [Google Scholar] [CrossRef]
- Jha, P.; Sachan, A.; Singh, R. Utilization of stone dust as an effective alternative for sand replacement in concrete. In Proceedings of the 3rd International Conference on Innovative Technologies for Clean and Sustainable Development: ITCSD 2020, Chandigarh, India, 19–21 February 2020; pp. 513–526. [Google Scholar]
- Upadhyaya, S.; Nanda, B.; Panigrahi, R. Experimental analysis on partial replacement of fine aggregate by granite dust in concrete. In Sustainable Construction and Building Materials: Select Proceedings of ICSCBM 2018; Springer: Berlin/Heidelberg, Germany, 2018; pp. 335–344. [Google Scholar]
- Shamim, S.; Srivastava, V.; Agarwal, V. Compressive and flexural strengths of concrete using stone dust and recycled aggregate as partial replacement of natural aggregate. J. Acad. Ind. Res. JAIR 2014, 3, 322. [Google Scholar]
- Upadhyaya, S.; Nanda, B.; Panigrahi, R. Effect of granite dust as partial replacement to natural sand on strength and ductility of reinforced concrete beams. J. Inst. Eng. India Ser. A 2020, 101, 669–677. [Google Scholar] [CrossRef]
- Fayaz, S.; Rashid, S.; Reddy, K.Y. Behavior of Concrete with Quarry Dust as Partial Replacement of Fine Aggregate. Int. J. Mod. Trends Sci. Technol. 2017, 3, 105–112. [Google Scholar]
- Singh, S.; Khan, S.; Khandelwal, R.; Chugh, A.; Nagar, R. Performance of sustainable concrete containing granite cutting waste. J. Clean. Prod. 2016, 119, 86–98. [Google Scholar] [CrossRef]
- Prokopski, G.; Marchuk, V.; Huts, A. The effect of using granite dust as a component of concrete mixture. Case Stud. Constr. Mater. 2020, 13, e00349. [Google Scholar] [CrossRef]
- Oorkalan, A.; Chithra, S.; Balaji, R.; Kumar, S.G.; Kumar, J.K.; Kumar, T.K. Experimental study on high volume fly ash concrete made with coir pith and quarry dust. Mater. Today Proc. 2020, 21, 833–836. [Google Scholar] [CrossRef]
- Simao, L.; Souza, M.T.; Ribeiro, M.J.; Montedo, O.R.K.; Hotza, D.; Novais, R.M.; Raupp-Pereira, F. Assessment of the recycling potential of stone processing plant wastes based on physicochemical features and market opportunities. J. Clean. Prod. 2021, 319, 128678. [Google Scholar] [CrossRef]
- Lim, S.K.; Tan, C.S.; Li, B.; Ling, T.-C.; Hossain, M.U.; Poon, C.S. Utilizing high volumes quarry wastes in the production of lightweight foamed concrete. Constr. Build. Mater. 2017, 151, 441–448. [Google Scholar] [CrossRef]
- ASTM C618; Standard Specification for Coal Fly Ash and Raw or Calcined Natural Pozzolan for Use in Concrete. ASTM International: West Conshohocken, PA, USA, 2019.
- Obianyo, I.I.; Mahamat, A.A.; Anosike-Francis, E.N.; Stanislas, T.T.; Geng, Y.; Onyelowe, K.C.; Odusanya, S.; Onwualu, A.P.; Soboyejo, A.B.O. Performance of lateritic soil stabilized with combination of bone and palm bunch ash for sustainable building applications. Cogent Eng. 2021, 8, 1921673. [Google Scholar] [CrossRef]
- Bureau of Indian Standard. Coarse and Fine Aggregate for Concrete Specification; BIS: Delhi, India, 2016.
- ASTM. Standard Specification for Concrete Aggregates; American Society for Testing and Materials: Philadelphia, PA, USA, 2003. [Google Scholar]
- ABNT NBR 7211; Agregados Para Concreto-Especificação. ABNT: Rio de Janeiro, Brazil, 2021.
- Li, Z.; Lao, J.; Wang, L.; Lim, N.S.; Tan, K.H.; Qian, S. A review on substitution of natural sand with granite fines in sustainable concrete. Constr. Build. Mater. 2022, 346, 128417. [Google Scholar] [CrossRef]
- Dixon, D.E.; Prestrera, J.R.; Burg, G.R.; Chairman, S.A.; Abdun-Nur, E.A.; Barton, S.G.; Bell, L.W.; Blas, S.J., Jr.; Carrasquillo, R.L.; Carrasquillo, P.M.; et al. Standard Practice for Selecting Proportions for Normal, Heavyweight and Mass Concrete; American Concrete Institute: Singapore, 1991. [Google Scholar]
- Hashmi, S.R.Z.; Khan, M.I.; Khahro, S.H.; Zaid, O.; Siddique, M.S.; Yusoff, N.I.M. Prediction of Strength Properties of Concrete Containing Waste Marble Aggregate and Stone Dust-Modeling and Optimization Using RSM. Materials 2022, 15, 8024. [Google Scholar] [CrossRef]
- Singh, S.; Nagar, R.; Agrawal, V. A review on Properties of Sustainable Concrete using granite dust as replacement for river sand. J. Clean. Prod. 2016, 126, 74–87. [Google Scholar] [CrossRef]
- Kumar, N.V.S.; Ram, K.S.S. Experimental study on properties of concrete containing crushed rock dust as a partial replacement of cement. Mater. Today Proc. 2018, 5, 7240–7246. [Google Scholar] [CrossRef]
- Neville, A. Properties of Concrete, 5th ed.; Prentice Hall: Hoboken, NJ, USA, 2011. [Google Scholar]
- Ganjian, E.; Khorami, M.; Maghsoudi, A.A. Scrap-tyre-rubber replacement for aggregate and filler in concrete. Constr. Build. Mater. 2009, 23, 1828–1836. [Google Scholar] [CrossRef]
- Lee, M.K.; Jung, S.H.; Oh, B.H. Effects of Carbonation on Chloride Penetration in Concrete. ACI Mater. J. 2014, 111, 458–459. [Google Scholar]
- Carneiro, A.; Daschevi, P.; Langaro, E.; Pieralisi, R.; Medeiros, M. Effectiveness of surface coatings in concrete: Chloride penetration and carbonation. J. Build. Pathol. Rehabil. 2021, 6, 3. [Google Scholar] [CrossRef]
- Bu, C.; Liu, L.; Lu, X.; Zhu, D.; Sun, Y.; Yu, L.; OuYang, Y.; Cao, X.; Wei, Q. The Durability of Recycled Fine Aggregate Concrete: A Review. Materials 2022, 15, 1110. [Google Scholar] [CrossRef] [PubMed]
- ACI 201.2R-01. Guide to Durable Concrete. J. Am. Concr. Inst. 2001, 74, 573–609. Available online: https://0901.nccdn.net/4_2/000/000/050/773/ACI_201.2R01_Guide_to_Durable_Concrete.pdf (accessed on 6 July 2023).
- American Society for Testing and Materials. Standard Test Method for Electrical Indication of Concrete’s Ability to Resist Chloride Ion Penetration; American Society for Testing and Materials: West Conshohocken, PA, USA, 2012. [Google Scholar]
- Sivamani, J.; Renganathan, N.T. Effect of fine recycled aggregate on the strength and durability properties of concrete modified through two-stage mixing approach. Environ. Sci. Pollut. Res. 2022, 29, 85869–85882. [Google Scholar] [CrossRef]
- Cartuxo, F.; de Brito, J.; Evangelista, L.; Ramon Jimenez, J.; Ledesma, E.F. Increased Durability of Concrete Made with Fine Recycled Concrete Aggregates Using Superplasticizers. Materials 2016, 9, 98. [Google Scholar] [CrossRef]
- Udawattha, C.; Halwatura, R. Embodied energy of mud concrete block (MCB) versus brick and cement blocks. Energy Build. 2016, 126, 28–35. [Google Scholar] [CrossRef]
- Saghafi, M.D.; Teshnizi, Z.S.H. Recycling value of building materials in building assessment systems. Energy Build. 2011, 43, 3181–3188. [Google Scholar] [CrossRef]
- Shukla, A.; Tiwari, G.N.; Sodha, M.S. Embodied energy analysis of adobe house. Renew. Energy 2009, 34, 755–761. [Google Scholar] [CrossRef]
- Mithun, B.M.; Narasimhan, M.C. Performance of alkali activated slag concrete mixes incorporating copper slag as fine aggregate. J. Clean. Prod. 2016, 112, 837–844. [Google Scholar] [CrossRef]
- Dixit, M.K.; Fernandez-Solis, J.L.; Lavy, S.; Culp, C.H. Identification of parameters for embodied energy measurement: A literature review. Energy Build. 2010, 42, 1238–1247. [Google Scholar] [CrossRef]
- Zanoletti, A.; Federici, S.; Borgese, L.; Bergese, P.; Ferroni, M.; Depero, L.E.; Bontempi, E. Embodied energy as key parameter for sustainable materials selection: The case of reusing coal fly ash for removing anionic surfactants. J. Clean. Prod. 2017, 141, 230–236. [Google Scholar] [CrossRef]
- Geng, Y.; Wang, Z.; Shen, L.; Zhao, J. Calculating of CO2 emission factors for Chinese cement production based on inorganic carbon and organic carbon. J. Clean. Prod. 2019, 217, 503–509. [Google Scholar] [CrossRef]
- Flower, D.J.M.; Sanjayan, J.G. Green house gas emissions due to concrete manufacture. Int. J. Life Cycle Assess. 2007, 12, 282–288. [Google Scholar] [CrossRef]
- Ma, F.; Sha, A.; Yang, P.; Huang, Y. The Greenhouse Gas Emission from Portland Cement Concrete Pavement Construction in China. Int. J. Environ. Res. Public Health 2016, 13, 632. [Google Scholar] [CrossRef]
- Hammond, G.; Jones, C. A BSRIA Guide Embodied Carbon the Inventory of Carbon and Energy v3. 0 (ICE); BSRIA: Bracknell, UK, 2019. [Google Scholar]
- Caronge, M.A.; Tjaronge, M.W.; Rahim, I.R.; Irmawaty, R.; Lapian, F.E.P. Feasibility study on the use of processed waste tea ash as cement replacement for sustainable concrete production. J. Build. Eng. 2022, 52, 104458. [Google Scholar] [CrossRef]
- Wijayasundara, M.; Crawford, R.H.; Mendis, P. Comparative assessment of embodied energy of recycled aggregate concrete. J. Clean. Prod. 2017, 152, 406–419. [Google Scholar] [CrossRef]
- Choi, W.-C.; Yun, H.-D.; Kang, J.-W.; Kim, S.-W. Development of recycled strain-hardening cement-based composite (SHCC) for sustainable infrastructures. Compos. Part B Eng. 2012, 43, 627–635. [Google Scholar] [CrossRef]
- Rycewicz-Borecki, M. Materials for Sustainable Sites. A Complete Guide to the Evaluation, Selection and Use of Sustainable Construction Materials. Landsc. Urban Plan. 2009, 92, 177–178. [Google Scholar] [CrossRef]
- Yu, J.; Lu, C.; Leung, C.K.Y.; Li, G. Mechanical properties of green structural concrete with ultrahigh-volume fly ash. Constr. Build. Mater. 2017, 147, 510–518. [Google Scholar] [CrossRef]
- Crawford, R.H.; Stephan, A.; Prideaux, F. Environmental Performance in Construction (EPiC) Database; The University of Melbourne: Melbourne, Australia, 2019. [Google Scholar]
- Hammond, G.; Jones, C. Inventory of Carbon & Energy (ICE) Version 2.0; University of Bath: Bath, UK, 2011; Volume 19, p. 641. [Google Scholar]
Disclaimer/Publisher’s Note: The statements, opinions and data contained in all publications are solely those of the individual author(s) and contributor(s) and not of MDPI and/or the editor(s). MDPI and/or the editor(s) disclaim responsibility for any injury to people or property resulting from any ideas, methods, instructions or products referred to in the content. |
© 2023 by the authors. Licensee MDPI, Basel, Switzerland. This article is an open access article distributed under the terms and conditions of the Creative Commons Attribution (CC BY) license (https://creativecommons.org/licenses/by/4.0/).












