Abstract
In this study, a behavioral influence model based on cognitive theory was developed to investigate foremen’s influences on construction workers’ safety behavior. In the model, three foreman behaviors were considered, such as leading by example (LE), safety teaching (ST), and safety monitoring (SM). Five cognitive stages of a worker are also considered in the model, such as situation awareness, safety knowledge, subjective norm, safety attitude, and taking action. To obtain empirical data for the model parameters, a survey was conducted on a construction site in Seoul, South Korea, where the foreman–worker behavioral interactions and workers’ unsafe behavior of taking shortcuts were observed. The model was established as Agent-Based Modeling (ABM) using AnyLogic software. Four scenarios of foremen’s behavior were simulated using the model. The result shows that LE behavior has a positive, but weak significant influence on workers’ safety behavior. ST was found to have a positive and the most significant influence on workers’ safety behavior. Moreover, it should be provided with appropriate safety monitoring to maximize its effectiveness. The research findings promote stakeholders’ understanding of the influence of foremen on workers’ safety behavior and lead to the formation of informed policies and future research directions in the study field.
1. Introduction
1.1. Background
A safe construction industry is essential for any country’s economic growth and development. The construction industry, however, is not recognized as being safe, arguably due to the harsh working environment and the complex and dynamic nature of the work. In the United States, less than 4% of the workforce are in the construction industry, but this accounts for roughly 20% of all fatalities [1,2]. In the U.K., the construction sector accounts for 30% of the fatalities in reported cases [3]. Similarly, according to KOSHA, in South Korea, 44.8% of the total fatalities came from the construction industry in 2022 [4].
According to the Health and Safety Commission [5], approximately 80–90% of all workplace accidents and fatalities are caused by workers’ unsafe behaviors. Similarly, previous studies have established that construction workers’ unsafe behaviors were the most critical leading cause of construction accidents [6,7,8]. Suraji et al. [9] proposed that about 88% of construction project accidents are related to unsafe conduct on construction sites. Newaz et al. [10] also established that about 90% of construction accidents are somewhat linked to human errors.
In light of this, the critical relevance of addressing unsafe behaviors at work has made behavior-based intervention techniques increasingly popular in both academia and other industries [11,12,13,14]. The application of behavior-based techniques for safety prevention dates back to the 1970s; some examples include the application of feedback techniques to reduce the amount of unsafe behavior and improve safety performance in workplaces [15] and the application of supervisory praise to reduce the amount of unsafe behaviors and prevent accidents in workplaces [16]. In the construction industry, behavioral intervention methods have successfully been applied to mitigate unsafe behaviors and improve the safety performance of workers in construction sites. For instance, Newaz et al. [10], in a study, proposed that a positive psychological contract of safety will positively improve the workers’ safety behaviors. The result of their research was that the relationship between the supervisor and the workers in a construction site is mediated by the psychological contract of safety. Barrios et al. [11] established that high levels of fatigue and sleep disorders in construction workers could cause accidents and injuries. Workers who received cognitive behavioral intervention have a reduced level of fatigue and sleepiness. Also, Kim et al. [12] investigated the effectiveness of Virtual Reality (VR) as a behavioral intervention technique for minimizing the drop in vigilant behaviors associated with habituation in construction sites. Their findings showed that, over a relatively short period, the VR environment elicited a decrease in attentiveness associated with risk habituation, and that, over a week, the simulated accidents in the VR environment produced sustained effects in reducing the effects of habituation on attention. Furthermore, Fang et al. [13], in a study aimed at uncovering the management behaviors that impact workers’ behavior and the size of the impact, found that reactive and supportive actions of supervisors positively impact the worker’s safety behavior, while training and preventive actions can impact aspects of construction site safety climate, which thereby promote safety condition.
Although these studies have enriched the literature in this field, they have not systematically examined how the behavioral interaction between the management and workers influences workers’ safety behavior. When they are working on a construction site, workers inevitably interact with co-workers and their management team [15]; the workers’ safety behavior is significantly influenced by such interactions [16]. Consider a scenario where the management established a proper monitoring program for the use of Personal Protective Equipment (PPE) to ensure that every employee abides by the requirement to wear PPE while working on site, but the supervisors simply monitor the workers and do not wear their own PPE. The workers will notice that their supervisors pay less attention to safety and, over time, will begin to disregard the safety policy when the supervisors are not there. Such behavioral interactions have a substantial influence on the safety behavior of construction workers. Taking this into consideration, it is imperative to examine and understand the management–worker behavioral interaction to proffer informed behavioral interventions in construction safety. There are various managerial roles in construction, such as project manager, safety manager, site manager, and foreman. The foreman’s role was considered in this research. Given how much time the foreman spends with the workers on a worksite, the foreman is agreeably the manager with a more significant and immediate impact on the workers’ safety behavior. The term foreman, as used here, refers to a worker who leads a particular group or several groups of workers on a construction site. In a construction site, the foreman does the same tasks as the other workers do, as well as performing the role of a team leader to monitor the working behavior of other workers in the group. They represent the managerial leader [17,18] among a group of workers on a construction site. This present research proposes a behavioral influence model to examine how foreman safety behaviors influence the safety behavioral choices workers make on worksites. To achieve this aim, it is important to gain insights into the antecedent of construction workers’ safety behaviors.
Authors of previous studies [19,20,21,22] have attempted to develop a systematic explanation of the mechanism underlying a worker’s safety behavior, of which the cognitive theory has attracted a lot of interest in recent years. The cognitive theory posits that how individuals behave is determined by the information they collect and how they inwardly interpret that information [23]. The authors view the safety behavioral interaction between workers and their team leader (foreman) as externally collected information. This is because such behavioral interactions provide the worker with externally observable and perceivable information. The worker can see and observe that a foreman does not adhere to the safety policies on site. How the workers internally process such information via their cognitive process arguably influences their safety behaviors.
The purpose of this study, therefore, is to apply the concept of cognitive theories to examine how foreman–worker behavioral interactions influence the workers’ safety behavior in a construction site. The influence of behavioral interaction on construction workers’ safety behavior is also dynamic and complex; thus, to examine the mechanism of foreman–worker interactions, the workers should be considered as individuals in a group. The Agent-Based Modeling (ABM) technique was used in this study to simulate the complex and dynamic behavioral interactions between foreman and workers in a group and observe the emergence of the group’s safety performance, considering the heterogeneity of individuals in the group. The resultant safety performance is a combination of the various safety behaviors of all the individuals in the group. This study explored ABM simulation because of its ability to accommodate the highly complex behaviors of agents resulting from continuous and complex interactions among the agents and produce results in real time. This ABM ability is based on the rapid processing power of the central processing unit (CPU) and memory of new computers [24]; which offers ABM a distinct advantage over other simulation techniques.
This paper is structured as follows, Section 1.2 reviewed the existing research on safety behavior, the cognitive model, and ABM, Section 2 introduced the methodology and research framework, and Section 3 elaborated on the application of the proposed behavioral influence model and the results analysis. Section 4 provided further discussions on the results and conclusion, including limitations and future study directions.
1.2. Research Review
1.2.1. Safety Behavior
Safety behaviors consist of all acts which people perform when they comply with operational specifications in the course of their work to prevent the occurrence of incidents [13]. Around 88% of all industrial accidents are caused by unsafe behaviors [9]. Accident and injury levels have been proven to be determined by safety behaviors [25,26]. Lag indicators, such as accident rates, total recordable injury frequency rates (TRIFR), and mortality rates, have traditionally been used to gauge the safety performance [27]. However, this technique is, nevertheless, criticized for being reactive and unable to provide accident warnings. Hence, this research recognizes safety behavior as a reliable measure of construction site safety performances.
Authors of existing studies have conducted in-depth research on the safety behavior of construction workers and explored many of its influencing factors, including people’s perspectives and opinions about safety, the safety culture, the psychology of safety, and employees’ satisfaction with their jobs [28,29,30]. Dong-Phil et al. [30] recognized five latent variables that predict the safety behavior of construction workers, such as the safety climate, organizational commitment, safety knowledge, safety motivation, and stress response. They hypothesized that the safety climate influences safety behavior via intervening variables, such as safety knowledge, safety motivation, and affective commitment. Fang et al. [20], in a study on the Cognitive Model of Construction Workers’ Unsafe Behaviors (CM-CWUB), identified five stages of workers’ cognition that influence their safety behaviors on a construction site, such as obtaining information, comprehending information, perceiving responses, deciding to perform responses, and taking action. A few other studies [31,32,33,34] have been successfully conducted on the cognitive mechanism of construction workers’ safety behaviors, with the single aim to understand how workers’ cognition influences the safety behavioral choices they make on construction sites. The main advantage of the cognitive theories is that in situations where all other managerial policies are in place, but unsafe behaviors persist, the cognitive model can aid in the understanding of the underlying causes of the different behavioral choices the construction workers make when they are working on a construction site. This, in turn, will aid in the development of informed behavioral intervention policies to successfully minimize unsafe behaviors. In this research, a five-stage CM-CWUB was adopted to study how the foreman’s behaviors will influence the safety behavior of workers on a construction site. Each of the cognitive stages represents a worker’s internal processing path for the safety information collected while working and interacting with the foreman and co-workers on site.
Griffin and Hu [35] examined the influence of three specific leader safety behaviors on different aspects of workers’ safety performance and found that the positive behaviors of leaders will positively influence employees’ safety-related behaviors. The leader’s safety behaviors include inspiring safety, safety monitoring, and safety learning. In the present study, the three leader safety behaviors proposed by Griffin and Hu [35] were adopted to examine how the workers will interpret the information they obtain from such behaviors via cognition, which will result in the safety behavioral choices they make on the construction site.
1.2.2. Agent-Based Modeling in Construction Research
Agent-Based Modeling (ABM) is a computational simulation tool used for modeling autonomous agents and their interactions to mimic the real-world scenarios and objects or individuals they represent [36]. ABM agents are autonomous and diverse in nature [37]. To observe the outcomes of agent interactions, the ABM technique encodes each agent’s behaviors in statecharts and simple rules [38] that are executed during unique events. The heterogeneous aspect of ABM genuinely represents simulated real-world situations in a virtual setting [36].
ABM is used to model and examine various situations, circumstances, and real-life phenomena. For example, ABM was successfully used to analyze the influences on employees’ learning behavior [39], to mimic micro-level construction management procedures [40], and to examine how various incentive schemes affect safe behavior [41]. AMB has also been utilized in previous studies to simulate complex, adaptable, and decentralized emergent systems in the fields of social and environmental sciences and economics [42]. Construction worker groups form a complex network that is defined by the emergence of their interaction. ABM is a good technique to study the emergence of different behavioral interactions of a complex network of construction workers in different simulation scenarios.
2. Methodology
2.1. Research Framework
To examine the behavioral influence of foremen on the safety behavior of construction workers, this study methodology was designed with a three-stage framework (Figure 1) of model development, data acquisition, and ABM simulations. The proposed safety behavioral influence model was developed in the first stage, and the agents in the model and their parameters and interrelationships were also identified. In the second stage, a survey was conducted using a worker behavior assessment questionnaire to gather empirical data for the proposed model parameter value. Site observation was also conducted to obtain vital information about the site environment. In the third stage, the model was built as ABM using AnyLogic [24] software, version 8.5.2. The model’s applicability was verified, and different scenarios of the foreman and workers’ behavioral interactions were simulated to study the influence of different foreman’s behavioral situations on the safety behaviors of construction workers.
Figure 1.
Research framework.
2.1.1. Behavioral Influence Model Development
- General concept
The authors considered the construction foreman and workers as two main agents in the proposed behavioral influence model to examine the influence of the foreman’s behavior on the safety behavior of the workers. The model interaction is represented in a two-layer structural network, as shown in Figure 2. The foreman agent is placed at the center of the network, representing the closest managerial role to the workers, ensuring that the safety policies are being properly implemented by the workers. The worker agents at either end of the network interact with the foreman and with each other. They represent the frontliners in the construction network. Arrow 1 represents the foreman’s interaction with the workers; arrow 2 represents worker–worker interaction.
Figure 2.
Two-layer structural interaction network.
To develop the model, taking a shortcut was the considered unsafe behavior of workers, in this study. Taking a shortcut is found to be one of the most popular unsafe behaviors exhibited by construction workers while working on site [16]. Taking a shortcut is defined here as the act of using a shorter path that leads to a target destination on a construction site, without considering the dangers that might be present. Obtaining information, understanding situations, perceiving responses, selecting responses, and taking action were considered in the proposed model as the cognitive stages of construction workers, while leading by example, safety monitoring, and safety teaching were adopted as the three foreman’s behavior types.
- Agents’ properties
- Workers’ cognitive properties
In this subsection, four corresponding parameters that determine the probability of a worker acting safely on a construction site are defined as four stages before the taking-action stage of the cognitive process, as shown below.
The first stage is the obtaining information stage (X1). This stage represents the workers’ ability to detect potential hazards in their working environment. For instance, a worker thinks that objects on a crane could fall on a passerby below the crane. Parameter X1, called situation awareness, is defined in this stage. X1 represents how well a worker can identify a potential hazard within the working environment. The questionnaire item for measuring X1 includes the workers’ level of observation of their working environment (e.g., I have adequate consciousness to observe potential hazards in the work surroundings). The understanding situation (X2) stage is concerned with a worker’s ability to recognize the consequences and preventive measures of an identified hazard. In this stage, parameter X2, called safety knowledge, is defined. X2 represents a worker’s level of knowledge about the consequences of an identified hazard and its preventive measures. The item for measuring X2 includes the workers’ level of knowledge of the hazards associated with their type of job and how to avoid them (e.g., do you know about the dangers of hazards associated with your work?). The perceiving response stage (X3) focuses on a worker’s ability to recall past similar incidents or the workplace safety culture when in a hazardous situation. This will help them make an informed decision about how to avoid the observed hazard. For instance, a worker might recollect that a co-worker suffered a serious injury due to being hit by objects falling from a crane while passing under the crane. Also, a worker with no experience (new to the job) would think about what action the foreman or other colleagues would take in a similar situation. In this stage, the parameter X3, called the subjective norm, is defined. The instrument for measuring this parameter includes a worker’s influence on how the foreman or co-workers will behave if they were in the same hazardous situation (e.g., would you prefer to always respond to hazards the same way your foreman or co-workers would?). Selecting response stage (X4) considers how a worker selects the kind of action to take. This is based on the worker’s safety attitude. The parameter X4, called safety attitude, is defined in this stage. X4 represents the worker’s eagerness or willingness to act safely when they are faced with a hazardous situation. The measuring items include the degree of importance a worker gives to safety. This shows how much value a worker accords to safety at work. (e.g., do you prefer to always work safely whether or not the foreman is present or watching?). Taking action is the last stage; this stage was set as the cumulative summation of the previous 4 stages. The value obtained here is expressed as a probability value, which was used to determine the possibility of the worker behaving safely. The cumulative probability (P) was calculated using the following equation, according to the cognitive model of unsafe behaviors of construction workers [15].
where P is the probability of taking safe action, i and j are cognitive stages, and X is the value of the cognitive parameter. Figure 3 illustrates the model’s cognitive process flowchart.
Figure 3.
Model cognitive process flowchart.
The value of each of the cognitive stages parameters (X1−X4) was normalized to a value within 0 and 1. Values close to 1 signify that the possibility of the worker behaving safely is high. A low value for any of the stages indicates a high possibility of cognitive failure occurring during the stage, which will result in unsafe behavior (Figure 3). As the values of these parameters increase due to the positive influence of the foreman’s behavior, the possibility of unsafe action decreases. In the fifth stage, the cumulative probability of the first four stages is evaluated. The likelihood of engaging in safe behavior is high when the probability value (P) is high, while a low probability value indicates a high possibility of taking unsafe action.
- 2.
- Foreman’s behavior properties
In this subsection, three corresponding parameters were defined for the three foreman behavior types. Leading by example (LE) is the first behavior type; this refers to the degree to which the foreman’s behavior conveys a positive image of safety that motivates and inspires workers to work safely. On a construction site, the foreman works together with other workers, allowing them to closely observe how the foreman works. The workers’ safety behavior is influenced by this observation. The parameter LE, called leading by example, is defined for this behavior type. This represents the degree to which the foreman works safely on site, obeying all the safety protocols. Safety monitoring (SM) refers to how the foreman observes and responds to the safety behaviors of workers on site, e.g., the foreman sends feedback to workers depending on whether they work safely or unsafely. Feedback has a positive influence when the foreman prioritizes safety and criticizes unsafe behaviors on site, whereas it has a negative influence when the foreman encourages the workers to work unsafely or pays less attention to their unsafe behaviors. The parameter SM, called safety monitoring, is defined for this behavior type. Safety teaching (ST) relates to the way the foreman communicates and advises the workers about safety issues on the construction site, e.g., hazards common to the work activity or any hazard identified on site are used as references to learn about the severity and preventive measures of similar hazards. The parameter ST, termed safety teaching, is defined for this behavior type.
The value of each of the foreman’s behavior parameters was normalized to a value between 0 and 1. Values close to 1 signify that there is a high possibility that the foreman will exhibit appropriate safety behavior for the specific parameter.
- Agents’ interaction
- Foreman–worker behavioral interaction
To investigate how the foreman’s safety behaviors influence the safety behavior of the workers, we drew on the ideas of existing studies to establish the foreman–worker behavioral interaction. Griffin and Hu [36] suggested that employees are more willing to commit time and effort to safety initiatives when the leader conveys them in an inspiring and motivating manner. This implies that leading by example will improve safety culture in the workplace, which will, in turn, positively influence the workers’ subjective norms. Zohar and Luria [43] stated that by providing safety teachings and training on safety issues, supervisors can assist workers to develop their safety competence (safety knowledge and awareness). This implies that through safety teaching, the foreman can positively influence the situation awareness and safety knowledge of the workers. Fang et al. [26], in a study, found that when supervisors consistently promote and support a high safety performance through monitoring, they can improve and promote workers’ attitudes toward their involvement in safety activities.
Based on the existing studies, the following hypotheses on the behavioral influence interaction between a foreman’s safety behaviors and a worker’s cognitive process were made and examined in this present study: (H1) Leading by example influences a worker’s subjective norms. (H2) Safety monitoring influences a worker’s safety attitude. (H3) Safety teaching influences a worker’s safety knowledge and situation awareness on a construction site. Figure 4 illustrates the proposed model’s behavioral influence interactions between the foreman and worker.
Figure 4.
Foreman–worker behavior influence interaction.
- 2.
- Model interaction rules
An ABM simulates the complex behaviors of a system using rules that govern the dynamic interactions between heterogeneous agents and their environment [44]. In this section, the logical rules for the behaviors and interactions in the proposed model are defined. The existing research has established that construction workers have more frequent contact with their foreman and group members than they do with other top managerial roles [45]. Also, based on the site observations, it was noticeable that the foreman and workers within a communicable or observables distance observe and interact with each other (Figure 2). During such repetitive and continuous interactive events, the workers observe and become influenced by the safety behaviors exhibited by the foreman and co-workers. The influence occurs as changes in their cognitive process. These changes that occur in the cognition of workers were calculated via the model using the straight-line learning curve equation [46,47]:
where i represents the worker’s cognitive process stages, Xi(t) is the probability of the ith cognitive stage at time t, is the changing unit of at time t, determines the curve slope, and L is the influence rate. The straight-line learning curve equation was adopted because it can consider dynamic changes and influences.
X1 is the parameter for the first stage of a worker’s cognitive process, which is influenced by the foreman’s ST. Each time the foreman teaches the workers about the safety issues on site, the value of increases by 0.1 unit. The value of at time t was calculated as follows:
X2 is also influenced by the foreman’s ST. Whenever the foreman informs and educates the workers on the consequences and preventive measures of the surrounding hazards, increases by 0.1 unit. The value of X2 at time t was calculated as follows:
X3 is influenced by the foreman’s LE. The influence occurs when workers within communicable distance observe the foreman working safely. This will increase the value of by +0.1. The value of becomes 1 if the foreman is observed to be working unsafely. The change that happens in X3 at time t was calculated by solving Equations (8) and (9):
X4 is influenced by the foreman’s SM. When a foreman observes the workers and provides feedback, changes occur in X4. The foreman’s feedback can increase the value of by 0.1. The value of is 1 if the foreman sends negative feedback to the workers. Changes in X4 were calculated as follows:
2.1.2. Data Acquisition
A site survey, including site observation, was carried out on a real construction site to collect empirical data on construction workers’ behavior for the proposed model parameters. The data obtained from the survey were used to verify the effectiveness of the proposed model, while the site observation information was used as a reference to develop the simulation environment.
- Site environment
The survey was conducted at a construction site in Seoul, South Korea. At the time of the survey, the foundation framework was being constructed. There were 117 construction personnel working on site, comprising 3 foremen, 110 workers, 1 site manager, 1 safety manager, and 2 crane operators. Iron rods were moved and placed using a crane, as shown in Figure 5. The crane was situated close to the site’s exit and in front of the site’s storage area for used pipes and other materials. The workers had to either use a safe path when dumping the used pipes or while entering and exiting the site, or they may take the hazardous unsafe path under the crane.
Figure 5.
Construction site environment.
- Worker’s behavior assessment
A workers’ behavioral assessment questionnaire was used for the survey to collect data on the foreman–workers’ behavioral interactions and the safety performance of the workers on the test site. The questionnaire had two parts, the first part contained 14 items that examined the safety behavioral relationship between the foreman and workers, the second part contained 1 item that examined the general safety performance of the workers. Straightforward and uncomplicated queries and phrases were used to create the items of the questionnaire. This was to guarantee that the workers think of themselves and their current foreman when making their responses rather than generalize the responses (e.g., my foreman always works safely and adheres to all safety regulations, or do you expect your foreman or colleagues to always work safely?). Each of the proposed model parameters was represented in one or more of the questionnaire items. To ensure the reliability of the questionnaire in this research, one professor in construction safety, two senior safety representatives with 13 and 9 years of experience in the field, respectively, and one construction safety Ph.D. researcher assessed the questionnaire. Modifications were made after incorporating their feedback in areas such as the directness and clarity of the purpose, the number of items for each parameter of the model, and length of the questionnaire. An initial pilot survey was conducted on 13 workers using the developed questionnaire. The pilot survey revealed that 6 of the workers provided incorrect answers to questionnaire items due to a lack of understanding of the content. The content and aim of the questionnaire were then properly explained to all the workers on site to ensure that they understood and provide appropriate responses to each item. The questionnaire was translated into Korean before being handed over to the site manager, who distributed it to 110 workers on site. The consent of the respondents was also taken before they provided their responses. The survey and site investigation lasted between 24 January and 21 April 2023. To ensure that the workers could answer the questions based on their perceptions, they were asked to respond at their convenience time, but to submit their answers within 90 days during the survey period. The total number of questionnaires (N) that were retrieved duly completed was 90 (82%), as 7 of the workers failed to submit theirs, 11 of the collected questionnaires were removed because they were not duly completed, and 2 were also removed because they appeared to be identical. The 11 uncompleted and 2 identical questionnaires were removed. The respondents’ demographics are shown in Table 1. A 5-point Likert scale approach was applied to evaluate the responses of each item. The weighted mean () for each item was calculated, and the value for each parameter of the proposed model was determined as the average of the weighted mean values of corresponding items, as shown in Table 2. The data obtained in the second section of the questionnaire show that the rate at which the workers engaged in the unsafe behavioral act of taking shortcuts was very high, at 72 (80%).
Table 1.
Demography of survey respondents.
Table 2.
Questionnaire items and survey data.
3. Model Application and Evaluation
3.1. ABM
Based on the interaction rules and agent behavior properties discussed in Section 2, the behavioral influence model of the foreman and worker was built as ABM using AnyLogic [24] software, version 8.5.2. Anylogic is a multi-agent modeling program [48] that is increasingly being used in the construction industry to investigate the interactions and emergent behavior between multiple heterogeneous agents [49,50]. Anylogic uses a statechart and simple rules to encode the characteristics of agents [38].
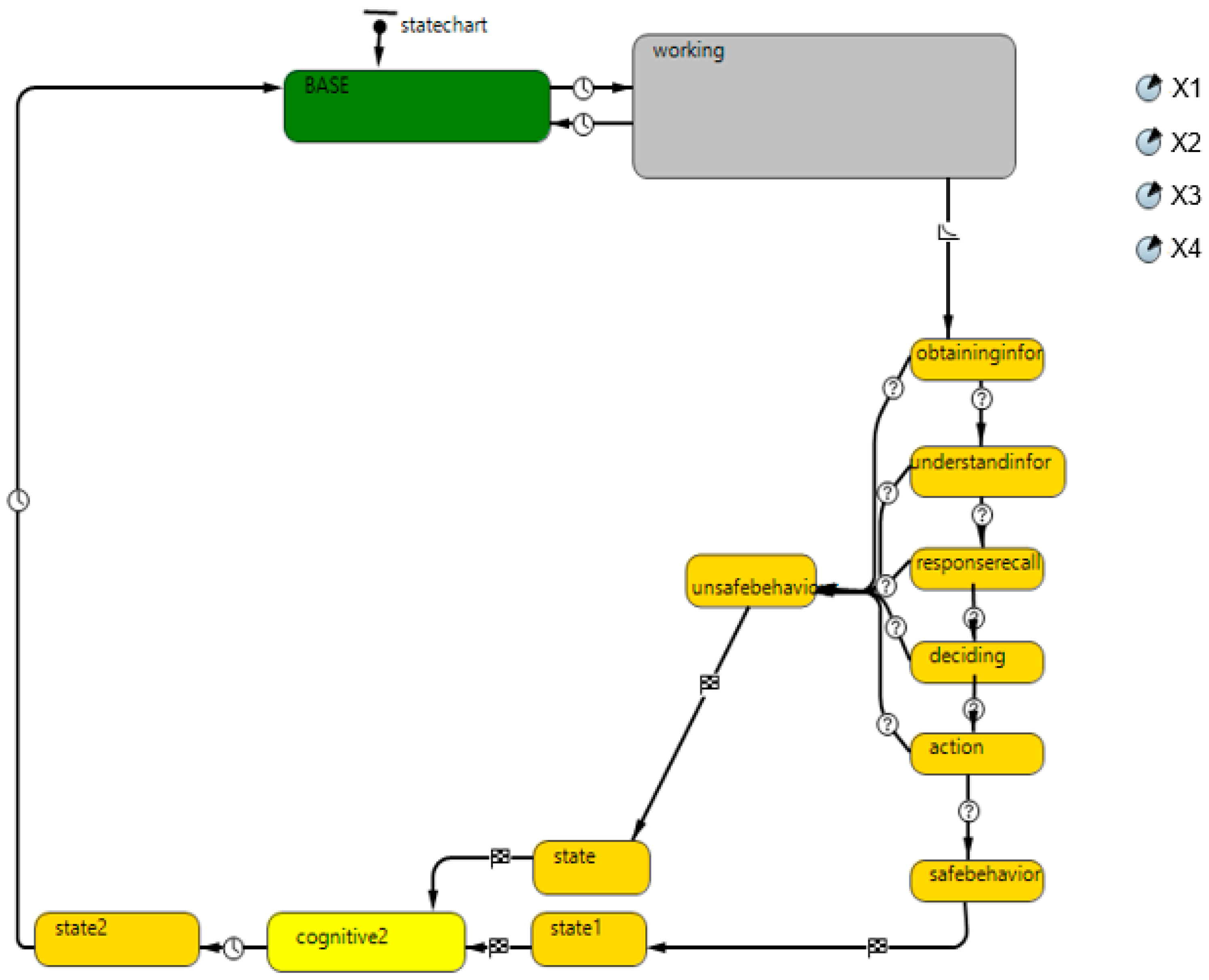
An 80 m × 60 m platform was used to replicate the real site environment in the ABM simulation environment, as shown in Figure 6. There were two kinds of paths in the simulation environment, as observed in the real construction site. The primary access path was longer, but safe; the second path, which goes under the crane, was a dangerous shortcut. Two conditions, incident and safety actions, were recorded in the model. For example, when a worker agent takes the safe path, it was recorded as a safety action, whereas, when a worker agent takes the hazardous shortcut to save time or impress their co-workers, it was recorded as an incident. The likelihood of a worker taking the safe path increases when the worker’s cognitive value (P) (Equation (1)) is high, while a low cognitive value indicates a high possibility of the worker taking the unsafe shortcut. UML statecharts were used to encode the agents’ behaviors and interaction rules in the model. Figure 7 shows the worker agents’ statechart. A statechart for foreman agents was also developed in a similar way.
Figure 6.
Simulation environment.
Figure 7.
The statechart of worker agents.
3.2. Model Validation
To verify the practicability of the proposed model and its effectiveness in studying workers’ safety behavioral influence in construction sites, four different foreman’s safety behavioral scenarios were simulated. The first simulation was conducted using the survey data in Table 2 as the initial input values of the model parameters. This was conducted to validate the developed model by comparing the simulation results to those of the survey. The average number of working hours for the workers on site was 8 h per day, as confirmed by the senior managers during the site observation. Hence, the simulation was allowed to run for 1440 h, which is equivalent to 180 days (about 6 months) of 8 h of work per day. The simulation was allowed to run for a longer duration than the survey was conducted, to obtain a clearer picture of the outcome. During the simulation, the influence rate (Equation (3)) was set to 80% [47]. This rate corresponds with the work activity (moving materials and foundation formwork) the workers carried out on site. A group of three foremen and eighty-seven workers made up the model agents. The result of the simulation is represented in Figure 8 as the ratio of the cumulative unsafe acts (unsafe behavioral actions of workers) and the total acts (unsafe plus safe behavioral actions). At the beginning of the simulation, 0 incidents were recorded, as the agent were busy with their work at the working area. The number of incidents rose rapidly, and then converged at around 0.85, this indicates that 85% of the total behavioral actions of the agents were unsafe behaviors. This result agrees with the survey results (Table 2 Part 2), which show that 72 (80%) out of the 90 workers (Figure 7) usually work unsafely. Thus, the developed model was consequently considered to be valid to continue with further analysis.
Figure 8.
Simulation result for model validation.
3.3. Scenario Analysis
Simulating various scenarios permits the examination of different real-life situations to observe the uniqueness of their varying emergence. Three more scenarios were prepared, as shown in Table 3, to investigate how the foreman’s behaviors influenced the workers’ safety behavior. Scenario 1 examined the impact of the leading by example behavior when the value of LE is low. In this case, the foreman does not always work safely, but always monitors the workers’ safety behaviors and teaches and informs them about hazardous situations in their working environment. Scenario 2 examines the impact of safety monitoring when the value of SM is low. In this case, the foreman does not pay attention to whether the workers do their job safely, but always educates them about the site’s safety situations, and also works safely. Scenario 3 examines the impact of safety teaching when the value of ST is low. In this scenario, the foreman does not educate the workers about the site safety situations, but monitors if they are working safely, and also works safely too.
Table 3.
Parameter value settings for each scenario (what each scenario considers).
The simulation results show that scenario 1 (low LE with high ST and SM) has the best safety performance result, which recorded the lowest incident rate of 41%. This means that as the foreman educates the workers on site safety issues and monitors their working behavior, the foreman’s work behavior pattern has a very low-level effect on the workers’ safety behavior. Scenario 2 (low SM with high ST and LE) had an incident rate of 67%. This shows that, despite having good awareness and understanding of the risks in their workplace, coupled with good safety culture on site, the workers sometimes still engage in unsafe acts, knowing that the foreman is less concerned with how they work. Scenario 3 (low ST with high SM and LE) had a very poor safety performance, with a 79% incident rate. This demonstrates that even if the foreman sets a good working example and observes how the workers carry out their tasks, workers are still likely to act unsafely without having safety knowledge. The safety performance of the workers for all simulations is represented graphically in Figure 9 as the ratio of the cumulative number of unsafe acts and total acts.
Figure 9.
The graph of the workers’ safety performance for all scenarios.
4. Discussion and Conclusions
The proposed model in this research was applied to a construction site in South Korea, where a site survey was conducted. Four simulations with different foreman behaviors were conducted using the ABM approach. The first simulation was used for model validation, while the rest were used to examine three different scenarios of the foreman’s behavior. The data obtained from the survey were used as initial input values for the first simulation; the result was consistent with the findings from the site survey, validating the applicability of the developed model for further analysis. Further findings from the result show that, in scenario 1, the foreman’s leading by example behavior has a positive, but weak, significant effect on the worker’s safety behavior when the workers are being monitored and educated about site safety issues by the foreman. In scenario 2, the result shows that the foreman’s safety monitoring behavior positively and significantly influences the workers’ safety behavior. The workers are still prone to work in an unsafe manner despite having a good site safety culture and having been properly informed about the hazards in their workplace if the foreman pays less attention to how they work. From Scenario 3, it was observed that the foreman’s safety teaching behavior positively and significantly influence the workers’ safety behavior. The workers are prone to engage in unsafe conduct when they lack safety knowledge and the foreman is not there to direct them, even if the foreman sets a good working example and pays attention to how they work.
In general, the result demonstrates that the foreman’s three behaviors positively influence the safety performance of the workers; therefore, the three proposed hypotheses in this paper are sustained. Also, safety learning was found to have the most significant effect on the workers’ safety behavior. Moreover, it should be provided with appropriate safety monitoring to maximize its effectiveness. The result was consistent with those of existing studies [10,13,30,35], which proposed that the positive behaviors of management will positively influence workers’ safety-related behaviors. The important managerial suggestions based on the findings of this research are: (1) to enhance the safety knowledge and competence of foreman through training to ensure that the foremen are equipped with adequate knowledge to accurately teach the workers about the hazards related to their job and worksite; (2) the foremen must not simply be able to communicate a clear safety goal to the workers, but they must also be devoted to and supportive of that goal’s attainment; (3) it is essential for management teams to emphasize and encourage the exemplary leadership role of foremen by checking how the foremen carry out their duties on the construction site from time to time. The contribution of this research is that, while existing studies have focused on the general managerial factors that influence the workers’ safety behaviors on construction sites, this present study proposes a behavioral influence model that can be used to investigate how each worker’s internal cognitive process is affected by their verbal and non-verbal interactions with the foreman while working on site. This aims to bridge the gap that exists when all other managerial policies and initiatives (for example, including, but not limited to, the provision of PPE and organizing training and workshops) are implemented, but unsafe behaviors persist on a construction site.
Admittedly, there exist some limitations in the proposed model that can be addressed in future studies. First, the working environment and task modeled were based on a single example case in South Korea, which does not completely represent all the possible construction site situations. Furthermore, only three types of foreman’s behaviors and a single unsafe behavior of the workers were considered. Future research can introduce a more diverse and complex construction environment from different geographical regions, and also explore more foreman’s behaviors to deepen our understanding of the influence of foremen’s behaviors on workers’ safety behavior and facilitate the development of informed and effective behavioral interventions in construction safety.
Author Contributions
Methodology, software, data curation, and writing—original draft, D.C.N.; review and editing, J.Y.P. and D.C.N.; conceptualization, supervision, and validation, J.Y.P. All authors have read and agreed to the published version of the manuscript.
Funding
There was no external support for this research.
Data Availability Statement
Data sharing is not applicable for this research.
Conflicts of Interest
The authors declare no conflict of interest.
References
- Huang, J.L.; Wu, Y.D.; Han, Y.; Yin, Y.; Gao, G.B.; Chen, H.H. An evolutionary game-theoretic analysis of construction workers’ unsafe behavior: Considering incentive and risk loss. Front. Public Health 2022, 10, 991994. [Google Scholar] [CrossRef] [PubMed]
- Ibrahim, A.; Nnaji, C.; Shakouri, M. Influence of Sociodemographic Factors on Construction Fieldworkers’ Safety Risk Assessments. Sustainability 2022, 14, 111. [Google Scholar] [CrossRef]
- U.K. Health and Safety Executive, Fatal Injuries Arising from Accidents at Work in Great Britain. Available online: http://www.hse.gov.uk/statistics/fatals.htm (accessed on 1 June 2023).
- Korea Occupational Safety and Health Agency (KOSHA). Quarterly Status of Industrial Accidents at the End of March 2023. Available online: https://www.moel.go.kr/policy/policydata/view.do?bbs_seq=20230501399 (accessed on 27 May 2023).
- Health and Safety Executive HSE. Strategies to Promote Safe Behavior as Part of a Health and Safety Management System; Contract Research; Rep. No. 430; HSE Books: Merseyside, UK, 2002. Available online: https://www.hse.gov.uk/research/crr_pdf/2002/crr02430.pdf.51 (accessed on 2 June 2023).
- Ni, G.; Lv, L.; Wang, S.; Miao, X.; Fang, Y.; Liu, Q. Formation Mechanism and Dynamic Evolution Laws About Unsafe Behavior of New Generation of Construction Workers Based on China’s Construction Industry: Application of Grounded Theory and System Dynamics. Front. Psychol. 2022, 13, 888060. [Google Scholar] [CrossRef] [PubMed]
- Li, P.; He, Y.; Li, Z. Study on Influencing Factors of Construction Workers’ Unsafe Behavior Based on Text Mining. Front. Psychol. 2022, 13, 886390. [Google Scholar] [CrossRef]
- Peng, L.; Chan, A.H.S. Exerting Explanatory Accounts of Safety Behavior of Older Construction Workers within the Theory of Planned Behavior. Int. J. Environ. Res. Public Health 2019, 16, 3342. [Google Scholar] [CrossRef]
- Suraji, A.; Duff, A.R.; Peckitt, S.J. Development of causal model of construction accident causation. J. Constr. Eng. Manag. 2001, 127, 337–344. [Google Scholar] [CrossRef]
- Newaz, M.T.; Davis, P.; Jefferies, M.; Pillay, M. Examining the psychological contract as mediator between the safety behavior of supervisors and workers on construction sites. J. Constr. Eng. Manag. 2020, 146, 04019094. [Google Scholar] [CrossRef]
- Barrios, A.; Silvia, C.; Masalan, A.; Maria, P.; Ferrada, C.; Ximena, V.; Campos-Romero, S.C.; Molina, M.; Yerko, P. Sleep Quality and Fatigue in Construction Workers: Effect of a Cognitive Behavioral Intervention. J. Occup. Environ. Med. 2023, 65, 235–241. [Google Scholar] [CrossRef]
- Kim, N.B.A.; Anderson, C.R.A. Reducing risk habituation to struck-by hazards in a road construction environment using virtual reality behavioral intervention. J. Constr. Eng. Manag. 2021, 147, 04021157. [Google Scholar] [CrossRef]
- Fang, D.P.; Chunlin, W.; Haojie, W. Impact of the supervisor on worker safety behavior in construction projects. J. Manag. Eng. 2015, 31, 04015001. [Google Scholar] [CrossRef]
- Cedstrand, E.; Nyberg, A.; Bodin, T. Study protocol of a co-created primary organizational-level intervention with the aim to improve organizational and social working conditions and decrease stress within the construction industry—A controlled trial. BMC Public Health 2020, 20, 424. [Google Scholar] [CrossRef] [PubMed]
- Zhang, P.; Li, N.; Jiang, Z.; Fang, D.P.; Anumba, C.J. An agent-based modeling approach for understanding the effect of worker-management interactions on construction workers’ safety-related behaviors. Autom. Constr. 2019, 97, 29–43. [Google Scholar] [CrossRef]
- Kines, P.; Andersen, L.P.S.; Spangeonberg, S.; Mikkelsen, K.L.; Dyreborg, J.; Zohar, D. Improving construction site safety through leader-based verbal safety communication. J. Saf. Res. 2010, 41, 399–406. [Google Scholar] [CrossRef] [PubMed]
- Stajkovic, D.A.; Luthans, F. Behavioral management and task performance in organizations: Conceptual background, meta-analysis, and test of alternative models. Pers. Psychol. 2003, 56, 155–194. [Google Scholar] [CrossRef]
- Zohar, D. The effects of leadership dimensions, safety climate, and assigned priorities on minor injuries in work groups. J. Organ. Behav. 2002, 3, 75–92. [Google Scholar] [CrossRef]
- Ajzen, I. The theory of planned behavior. Organ. Behav. Hum. Decis. Process. 1991, 50, 179–211. [Google Scholar] [CrossRef]
- Fang, D.P.; Zhao, C.; Zhang, M.C. A cognitive model of construction workers’ unsafe behaviors. J. Constr. Eng. Manag. 2016, 142, 04016039. [Google Scholar] [CrossRef]
- Burke, M.J.; Signal, S.M. Workplace safety: A multilevel, interdisciplinary perspective. Res. Pers. Hum. Resour. Manag. 2010, 29, 1–47. [Google Scholar]
- Neal, A.; Griffin, M.A. A study of the lagged relationships among safety climate, safety motivation, safety behavior, and accidents at the individual and group levels. J. Appl. Psychol. 2006, 91, 946–953. [Google Scholar] [CrossRef]
- Rnic, K.; Dozois, D.J.A. Treatment-relevant assessment in cognitive-behavioral therapy. In The Science of Cognitive Behavioral Therapy; Hofmann, S.G., Asmundson, G.J.G., Eds.; Academic Press: Cambridge, MA, USA, 2017; Volume 2, pp. 19–50. [Google Scholar]
- Ilya, G. AnyLogic 7 in Three Days, 3rd ed.; CreateSpace Independent Publishing Platform: Charleston, SC, USA, 2015; pp. 7–100. [Google Scholar]
- Khosravi, Y.H.; Asilian-Mahabadi, E.; Hajizadeh, N.; Hassanzadeh-Rangi, H.; Bastani, A.H.B. Factors influencing unsafe behaviors and accidents on construction sites: A review. Int. J. Occup. Saf. Ergon. 2015, 20, 111–125. [Google Scholar] [CrossRef]
- Liu, X.; Huang, G.; Huang, H.; Wang, S.; Xiao, Y.; Chen, W. Safety climate, safety behavior, and worker injuries in the Chinese manufacturing industry. Saf. Sci. 2015, 78, 173–178. [Google Scholar] [CrossRef]
- Guo, B.H.; Yiu, T.W.; González, V.A. Predicting safety behavior in the construction industry: Development and test of an integrative model. Saf. Sci. 2016, 84, 1–11. [Google Scholar] [CrossRef]
- Chen, D.; Tian, H. Behavior Based Safety for Accidents Prevention and Positive Study in China. Constr. Proj. Procedia Eng. 2012, 43, 528–534. [Google Scholar] [CrossRef]
- Shuquan, L.; Xiuyu, W.; ASCE, S.M.; Xuezhao, W.; Songhe, H. Relationship between Social Capital, Safety Competency, and Safety Behaviors of Construction Workers. J. Constr. Eng. Manag. 2020, 146, 04020059. [Google Scholar]
- Dong-Phil, S.; Han-Seong, G.; Dong-Eun, L. Modeling the predictors of safety behavior in construction workers. Int. J. Occup. Saf. Ergon. 2015, 21, 298–311. [Google Scholar]
- Xiang, Q.; Ye, G.; Liu, Y.; Miang Goh, Y.; Wang, D.; He, T. Cognitive mechanism of construction workers’ unsafe behavior: A systematic review. Saf. Sci. 2023, 159, 106037. [Google Scholar] [CrossRef]
- Shuwen, D.; Honglei, Z.; Rui, P.; Yonggang, P. Development and validation of a cognitive model-based novel questionnaire for measuring potential unsafe behaviors of construction workers. Int. J. Occup. Saf. Ergon. 2022, 28, 2566–2573. [Google Scholar]
- Ye, G.; Yue, H.; Yang, J.; Li, H.; Xiang, Q.; Fu, Y.; Cui, C. Understanding the Sociocognitive Process of Construction Workers’ Unsafe Behaviors: An Agent-Based Modeling Approach. Int. J. Environ. Res. Public Health 2020, 17, 1588. [Google Scholar] [CrossRef] [PubMed]
- Mahnaz, S.; Alireza, C.; Mehdi, J.; Jafar, H.; Mohammad, N. Is ‘invisible gorilla’ self-reportedly measurable? Development and validation of a new questionnaire for measuring cognitive unsafe behaviors of front-line industrial workers. Int. J. Occup. Saf. Ergon. 2021, 27, 852–866. [Google Scholar]
- Griffin, M.A.; Hu, X. How leaders differentially motivate safety compliance and safety participation: The role of monitoring, inspiring, and learning. Saf. Sci. 2013, 60, 196–202. [Google Scholar] [CrossRef]
- Wilensky, U.; Rand, W. What Is Agent-Based Modeling? An Introduction to AgentBased Modeling; The MIT Press: Cambridge, MA, USA, 2015; pp. 21–44. [Google Scholar]
- Ahmed, Y.; Mohaned, M. Tower Cranes Layout Planning Using Agent-Based Simulation Considering Activity Conflicts. Autom. Constr. 2018, 93, 348–360. [Google Scholar]
- Khodabandelu, A.; Park, J. Agent-based modeling and simulation in construction. Autom. Constr. 2021, 131, 103882. [Google Scholar] [CrossRef]
- Mahjoubpour, B.; Nasirzadeh, F.; Golabchi, M.M.H.Z.; Khajehghiasi, M.R.; Mir, M. Modeling of workers’ learning behavior in construction projects using agent-based approach: The case study of a steel structure project. Eng. Constr. Archit. Manag. 2018, 25, 559–573. [Google Scholar] [CrossRef]
- Du, J.; El-Gafy, M. Virtual Organizational Imitation for Construction Enterprises: Agent-Based Simulation Framework for Exploring Human and Organizational Implications in Construction Management. J. Comput. Civ. Eng. 2012, 26, 282–297. [Google Scholar] [CrossRef]
- Li, Z.; Lv, X.; Zhu, H.; Sheng, Z. Analysis of Complexity of Unsafe Behavior in Construction Teams and a Multiagent Simulation. Complexity 2018, 2018, 6568719. [Google Scholar] [CrossRef]
- Macal, M.C.; North, M.J. Tutorial on agent-based modeling and simulation. J. Simul. 2010, 4, 151–162. [Google Scholar] [CrossRef]
- Zohar, D.; Luria, G. The use of supervisory practices as leverage to improve safety behavior: A cross-level intervention model. J. Saf. Res. 2003, 34, 567–577. [Google Scholar] [CrossRef]
- Lu, M.; Cheung, C.M.; Li, H.; Hsu, S.C. Understanding the relationship between safety investment and safety performance of construction projects through agent-based modeling. Accid. Anal. Prev. 2016, 94, 8–17. [Google Scholar] [CrossRef]
- Xiong, C.; Liang, K.; Luo, H.; Fung, I.W.H. Identification of Safety-Related Opinion Leaders among Construction Workers: Evidence from Scaffolders of Metro Construction in Wuhan, China. Int. J. Environ. Res. Public Health 2018, 15, 2176. [Google Scholar] [CrossRef]
- Jarkas, A.M. Critical investigation into the applicability of the learning curve theory to rebar fixing labor productivity. J. Constr. Eng. Manag. 2010, 136, 1279–1288. [Google Scholar] [CrossRef]
- Hijazi, A.M.; Abourizk, S.M.; Halpin, D.W. Modeling and simulating learning development in construction. J. Constr. Eng. Manag. 1992, 118, 685–700. [Google Scholar] [CrossRef]
- Abar, S.; Theodoropoulos, G.K.; Lemarinier, P.; O’Hare, G.M. Agent based modelling and simulation tools: A review of the state-of-art software. Comp. Sci. Rev. 2017, 24, 13–33. [Google Scholar] [CrossRef]
- Zhao, N.; An, S. Collaborative management of complex major construction projects: AnyLogic-based simulation modeling. Discrete Dyn. Nat. Soc. 2016, 2016, 6195673. [Google Scholar] [CrossRef]
- Goh, Y.M.; Ali, M.J.A. A hybrid simulation approach for integrating safety behavior into construction planning: An earthmoving case study. Accid. Anal. Prev. 2016, 93, 310–318. [Google Scholar] [CrossRef]
Disclaimer/Publisher’s Note: The statements, opinions and data contained in all publications are solely those of the individual author(s) and contributor(s) and not of MDPI and/or the editor(s). MDPI and/or the editor(s) disclaim responsibility for any injury to people or property resulting from any ideas, methods, instructions or products referred to in the content. |
© 2023 by the authors. Licensee MDPI, Basel, Switzerland. This article is an open access article distributed under the terms and conditions of the Creative Commons Attribution (CC BY) license (https://creativecommons.org/licenses/by/4.0/).








