Evaluation of Sinusoidal Distribution Networks Using the EPC Simulation Software
Abstract
1. Introduction
- -
- To obtain measurements in all the subsystems at the same time, without the need to use numerous and expensive measuring devices;
- -
- To analyze the operation of electrical networks by applying efficiency improvement techniques (compensation for reactive power and imbalances);
- -
- To simulate operation in dangerous scenarios as practice (such as the presence of short circuits or accidental breakage of the neutral conductor, among other possible study cases).
2. EPC Software Screens
2.1. “System Data” Screen
- Table of transformer features (Figure 2a).
- -
- Nominal power, in kilovolt–Amperes (kVA).
- -
- Primary voltage, in volts (V).
- -
- No-load secondary voltage, in volts (V).
- -
- Short-circuit voltage, in percent (%).
- -
- Copper losses, in watts (W).
- -
- No-load losses, in watts (W).
- Tables of three-phase load complex impedances (Figure 2d).
- Tables of line complex impedances (Figure 2e).
2.2. Screen of “Apparent Powers and Components”
2.3. Screen of “System Voltages and Currents”

- -
- Line-to-neutral voltages, in volts (V).
- -
- Line-to-line voltages, in volts (V).
- -
- Line and neutral voltage drops, in volts (V).
3. Description of the EPC Software
3.1. Operational Diagram
3.2. Source Code
3.2.1. Power Programming Module
- (a)
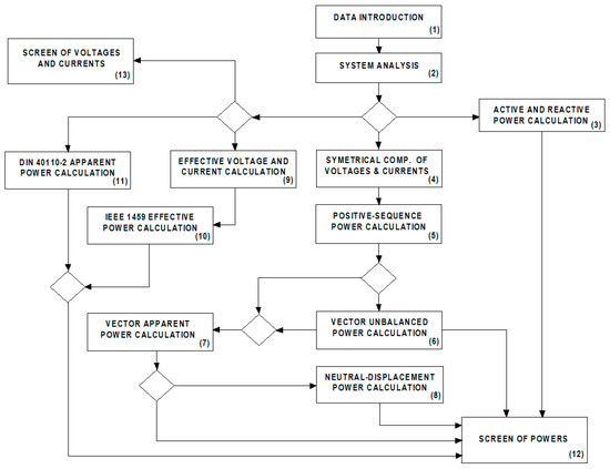
- Data entry in stage (14) of the programming module. In this stage, the characteristic values of the transformer, of the lines, and of the neutral conductors, as well as of the load phases of the system of Figure 1, are incorporated.With the entered values, we know:
- -
- the complex impedances of the first load (), the complex impedances of the second load (), the complex impedances of the main line ( and ), and the complex impedances of the lines of the first load ( and ) and of the lines of the second load ( and );
- -
- the theoretical phasors of the secondary EMFs of the transformer (),where is the no-load secondary line-to-line voltage;
- -
- the module () and the angle () of the short-circuit impedances of the transformer,where is the rated power of the transformer, ε% is the rated short-circuit voltage (in %), and is the rated copper losses.
- (b)
- Analysis of the system in stage (15) of the programming module. This stage includes the calculation of the phase voltages and currents of the different subsystems.To do this, the analysis method of node voltages is applied to the system represented in Figure 1, using the node N, corresponding to the neutral point of the PCC, as the voltage reference, obtaining the following equations:
- -
- Node A (PCC):
- -
- Node B (PCC):
- -
- Node C (PCC):
- -
- Node N1 (neutral point of load 1):
- -
- Node N2 (neutral point of load 2):
- -
- Node N’ (neutral point of the transformer):
- (c)
- Calculation of the active and reactive powers of each subsystem in stage (16) of the programming module. Based on the phasors of the voltages and currents, obtained in the previous stage; the complex power; the active power; and the reactive power are obtained, using the following equations:
- -
- on the first load,
- -
- on the second load,
- -
- on the point of common coupling (PCC),
- -
- on the source,
- -
- on the secondary of the transformer,
- (d)
- Symmetrical components of voltages and currents in stage (17) of the programming module. In this stage, the positive-, negative-, and zero-sequence components of the line-to-neutral voltages of each subsystem are obtained by application of Fortescue’s theorem [24]:
- -
- in the first load,
- -
- in the second load,
- -
- in the point of common coupling (PCC),
- -
- in the source,
- -
- in the secondary of the transformer,as well as the positive-sequence currents corresponding to each phase of each subsystem (not of the currents corresponding to the three phases of each subsystem), that is:
- -
- in the first load,
- -
- in the second load,
- -
- in the PCC, source and secondary of the transformer,being and in the previous equations.
- (e)
- Calculation of the positive-sequence powers in stage (18) of the programming module. In this stage, the positive-sequence apparent, active, and reactive powers are calculated in each of the subsystems, as follows:
- -
- in the first load,
- -
- in the second load,
- -
- in the point of common coupling (PCC),
- -
- in the source,
- -
- in the secondary of the transformer,
- (f)
- Calculation of the unbalanced power vector and its components in stage (19) of the programming module. In this stage, the unbalanced power vector and its components are calculated in each of the subsystems, as indicated in reference [6], namely:
- -
- unbalanced power vector and value of its norm in each subsystem (k):
- -
- norm of the component of ,which measures the effects of the active power imbalances in each subsystem (k), where indicates the module of a phasor quantity in Gauss’ plane and , and .
- -
- norm of the component of ,which measures the effects of the reactive power imbalances in each subsystem (k).
- -
- norm of the component of ,which measures the combined effects of active and reactive power imbalances in each subsystem (k),
- -
- norm of the component of ,which measures the effects of the unbalanced voltages in each subsystem (k), being and ,the negative- and zero-sequence voltage degrees of each subsystem (k).
- (g)
- Calculation of the norm () of the apparent power vector in stage (20) of the programming module. In this stage, the apparent power vector is calculated at the fundamental-frequency in each subsystem (), based on the values of its components: the positive-sequence active power (); the positive-sequence reactive power (); and the components of the unbalance power vector (obtained in step f), as follows:
- (h)
- Calculation of the displacement power of the neutral in stage (21) of the programming module. In this stage, the value of the neutral-displacement power () and its relative value with the apparent power () are calculated, as follows:
- -
- Neutral-displacement power of each subsystem (k):where is the zero-sequence component of the simple stresses in subsystem k, calculated in step d, and is the sum of the squares of the line-to-neutral voltages in each subsystem.
- -
- Relative value of the neutral-displacement power in the subsystem k:
- (i)
- Calculation of the effective voltages and currents in stage (22) of the programming module. In this stage, the fundamental-frequency effective voltages and currents () are calculated in the PCC, according to the IEEE Standard 1459-2010, as follows:where the parametersare the ratios between the active power consumed in the system by the delta () and star () loads and between the resistance of the neutral () and of the lines (), respectively. In case the values of and are not known, the IEEE 1459-2010 standard suggests using the value . However, in the circuit of Figure 1, , since there are no delta loads.
- (j)
- Calculation of the effective apparent power in stage (23) of the programming module. In this stage, the values of the fundamental-frequency effective apparent power are obtained, in the PCC, according to IEEE 1459-2010 standard, as follows:
- (k)
- Calculation of the apparent power according to DIN 40110-2 in stage (24) of the programming module. In this stage, the values of the fundamental-frequency apparent power are obtained in the PCC, according to DIN 40110-2, as follows:
- (l)
- The values obtained in the previous steps are displayed on the “apparent power and components” screen in stage (25) of the programming module, as shown in Figure 3.
3.2.2. Voltage and Current Programming Module
4. Practical Validation
4.1. Validation of Voltages and Currents Calculated by the EPC Software
4.2. Validation of Powers Calculated by the EPC Software
5. Conclusions
- Measuring powers according to theories not available in the analyzer, or
- Analyzing the operation of all the subsystems of the distribution network using only one analyzer at the same time.
6. Patents
- Vicente León-Martínez and Joaquín Montañana-Romeu. Method and system for measuring imbalances in an electrical grid. Spanish patent ES2544902B2. Granted 22 December 2015.
- Vicente León-Martinez and Joaquín Montañana-Romeu. Procedure and device for the determination of the state of the neutral conductor in an electrical installation Spanish patent ES2588260B2. Granted 28 April 2017.
- Vicente León-Martínez, Joaquín Montañana-Romeu, and Elisa Peñalvo López. Electric Power Calculator: Software for calculating apparent power and its components in power systems. Registered software of the Universitat Politècnica de València. Registration date: 29 April 2022.
Author Contributions
Funding
Acknowledgments
Conflicts of Interest
References
- Multisim. User Manual. National Instruments. Available online: https://www.ni.com/docs/en-US/search?q=NI%20Multisim%20User%20Manual (accessed on 2 December 2022).
- LTSpice. Analog Devices. Available online: https://www.analog.com/en/design-center/design-tools-and-calculators/ltspice-simulator.html (accessed on 2 December 2022).
- Proteus. PCB Design Software. Available online: https://www.labcenter.com/pcb/ (accessed on 2 December 2022).
- PSCAD. Manitoba Hydro International Ltd. Available online: https://www.pscad.com/software/pscad/overview (accessed on 2 December 2022).
- León-Martínez, V.; Montañana-Romeu, J. Formulations for the apparent and unbalanced power vectors in three-phase sinusoidal systems. Electr. Power Syst. Res. 2018, 160, 37–43. [Google Scholar] [CrossRef]
- Buchholz, F. Die drehstrom-scheinleistung bei ungleichmassiger belastungder drei zweige. Licht Kraft 1922, 2, 9–11. [Google Scholar]
- Abd-El-Hakeem Mohamed, M.; Ali, Z.M.; Ahmed, M.; Al-Gahtani, S.F. Energy saving maximization of balanced and unbalanced distribution power systems via network reconfiguration and optimum capacitor allocation using a hybrid metaheuristic algorithm. Energies 2021, 14, 3205. [Google Scholar] [CrossRef]
- Dadashzade, A.; Aminifar, F.; Davarpanah, M. Unbalanced source detection in power distribution networks by negative sequence apparent powers. IEEE Trans. Power Deliv. 2021, 36, 481–483. [Google Scholar] [CrossRef]
- Pratama, N.A.; Rahmawati, Y. Evaluation of unbalanced load impacts on distribution transformer performances. Front. Energy Syst. Power Eng. 2020, 2, 28–35. [Google Scholar] [CrossRef]
- Gandluru, A.; Poudel, S.; Dubey, A. Joint estimation of operational topology and outages for unbalanced power distribution systems. IEEE Trans. Power Syst. 2020, 35, 205–217. [Google Scholar] [CrossRef]
- Kettner, A.M.; Paolone, M. A generalized index for static voltage stability of unbalanced polyphase power systems including Thévenin equivalents and polynomial models. IEEE Trans. Power Syst. 2019, 34, 4630–4639. [Google Scholar] [CrossRef]
- Abello, A.J. Power Measurement Model Optimization using MATLAB. Int. J. Adv. Trends Comput. Sci. Eng. 2019, 8, 538–543. [Google Scholar] [CrossRef]
- Shakerighadi, B.; Aminifar, F.; Afsharnia, S. Power systems wide-area voltage stability assessment considering dissimilar load variations and credible contingencies. J. Mod. Power Syst. Clean Energy 2019, 7, 78–87. [Google Scholar] [CrossRef]
- Nguyen, Q.; Padullaparti, H.V.; Lao, K.W.; Santoso, S.; Ke, X.; Samaan, N. Exact optimal power dispatch in unbalanced distribution systems with high PV penetration. IEEE Trans. Power Syst. 2019, 34, 718–728. [Google Scholar] [CrossRef]
- Yan, S.; Wang, M.H.; Yang, T.B.; Tan, S.C. Achieving multiple functions of three-phase electric springs in unbalanced three-phase power systems using the instantaneous power theory. IEEE Trans. Power Electron. 2018, 33, 5784–5895. [Google Scholar] [CrossRef]
- Xia, Y.; Kanna, S.; Mandic, D.P. Maximum likelihood parameter estimation of unbalanced three-phase power signals. IEEE Trans. Instrum. Meas. 2018, 67, 569–581. [Google Scholar] [CrossRef]
- Sun, Y.; Xie, X.; Li, P. Unbalanced source identification at the point of evaluation in the distribution power systems. Int. Trans. Electr. Energy Syst. 2018, 28, e2460. [Google Scholar] [CrossRef]
- Albadi, M.H.; Al Hinai, A.S.; Al-Badi, A.H.; Al Riyami, M.S.; Al Hinai, S.M.; Al Abri, R.S. Unbalance in power systems: Case study. In Proceedings of the IEEE International Conference on Industrial Technology (ICIT), Seville, Spain, 17–19 March 2015; pp. 1407–1411. [Google Scholar] [CrossRef]
- Herrera, R.S.; Vázquez, J.R. Identification of unbalanced loads in electric power systems. Int. Trans. Electr. Energy Syst. 2014, 24, 1232–1243. [Google Scholar] [CrossRef]
- Seiphetlho, T.E.; Rens, A.P.J. On the assessment of voltage unbalance. In Proceedings of the 14th International Conference on Harmonics and Quality of Power—ICHQP 2010, Bergamo, Italy, 26–29 September 2010. [Google Scholar] [CrossRef]
- Leon-Martinez, V.; Montanana-Romeu, J.; Peñalvo-López, E.; Valencia-Salazar, I. Relationship between Buchholz’s Apparent Power and Instantaneous Power in Three-Phase Systems. Appl. Sci. 2020, 10, 1798. [Google Scholar] [CrossRef]
- IEEE Standard 1459-2010; IEEE Trial-Use Standard for the Measurement of Electric Power Quantities Under Sinusoidal, Nonsinusoidal, Balanced or Unbalanced Conditions. IEEE: New York, NY, USA, 2010.
- DIN 40110; Teil 2. Mehrleiter-Stromkreise. Beuth-Verlag: Berlin, Germany, 2002.
- Fortescue, C.L. Method of symmetrical coordinates applied to solution of poly-phase networks. Trans. Am. Inst. Electr. Eng. 1918, 37, 1027–1140. [Google Scholar] [CrossRef]













| UNI | IEEE | ||||||
|---|---|---|---|---|---|---|---|
| POWER | EPC | Fluke | Difference (%) | POWER | EPC | Fluke | Difference (%) |
(kVAfund+) | 71.19 | 70.06 | 1.59 | (kVAfund) | 72.28 | 79.86 | −10.49 |
(kWfund+) | 70.79 | 69.71 | 1.52 | (kWfund+) | 70.79 | 78.50 | −10.89 |
(kVAunb) | 5.85 | 6.10 | −4.27 | (kVAunb) | 12.51 * | 13.20 | −5.51 |
Disclaimer/Publisher’s Note: The statements, opinions and data contained in all publications are solely those of the individual author(s) and contributor(s) and not of MDPI and/or the editor(s). MDPI and/or the editor(s) disclaim responsibility for any injury to people or property resulting from any ideas, methods, instructions or products referred to in the content. |
© 2023 by the authors. Licensee MDPI, Basel, Switzerland. This article is an open access article distributed under the terms and conditions of the Creative Commons Attribution (CC BY) license (https://creativecommons.org/licenses/by/4.0/).
Share and Cite
León-Martínez, V.; Montañana-Romeu, J.; Peñalvo-López, E.; Graña-López, M.A.; Valencia-Salazar, I. Evaluation of Sinusoidal Distribution Networks Using the EPC Simulation Software. Buildings 2023, 13, 716. https://doi.org/10.3390/buildings13030716
León-Martínez V, Montañana-Romeu J, Peñalvo-López E, Graña-López MA, Valencia-Salazar I. Evaluation of Sinusoidal Distribution Networks Using the EPC Simulation Software. Buildings. 2023; 13(3):716. https://doi.org/10.3390/buildings13030716
Chicago/Turabian StyleLeón-Martínez, Vicente, Joaquín Montañana-Romeu, Elisa Peñalvo-López, Manuel A. Graña-López, and Ivan Valencia-Salazar. 2023. "Evaluation of Sinusoidal Distribution Networks Using the EPC Simulation Software" Buildings 13, no. 3: 716. https://doi.org/10.3390/buildings13030716
APA StyleLeón-Martínez, V., Montañana-Romeu, J., Peñalvo-López, E., Graña-López, M. A., & Valencia-Salazar, I. (2023). Evaluation of Sinusoidal Distribution Networks Using the EPC Simulation Software. Buildings, 13(3), 716. https://doi.org/10.3390/buildings13030716

