Key Adoption Factors for Collaborative Technologies and Barriers to Information Management in Construction Supply Chains: A System Dynamics Approach
Abstract
:1. Introduction
2. Literature Review
2.1. The Need for Management of Information Flow
2.2. Barriers to Information Management
2.3. Collaboration Technologies
2.4. Factors Affecting the Adoption of Collaboration Technologies
2.5. System Dynamics Approach
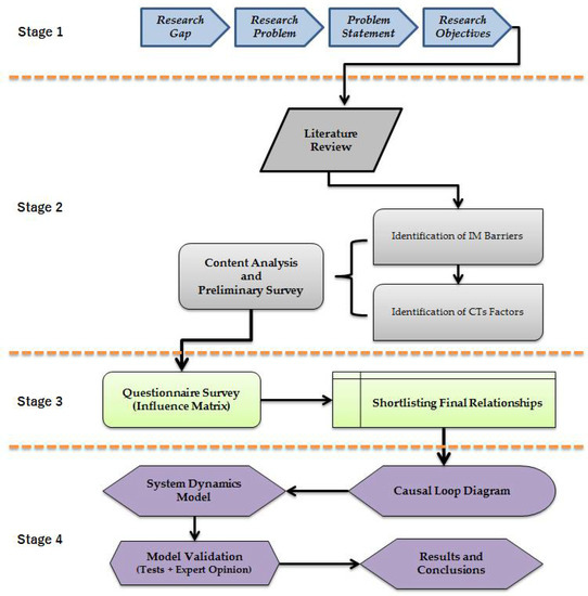
3. Research Methodology
3.1. Stage 1
3.2. Stage 2
3.3. Stage 3
3.4. Stage 4
3.5. Demographics of Survey Respondents
3.6. Geographical Distribution of Responses
4. Results and Discussions
4.1. Causal Loop Diagram (CLD)
4.1.1. Reinforcing Loop R1
4.1.2. Reinforcing Loop R2
4.1.3. Reinforcing Loop R3
4.1.4. Reinforcing Loop R4
4.1.5. Balancing Loop B1
4.1.6. Balancing Loop B2
4.1.7. Balancing Loop B3
4.1.8. Balancing Loop B4
4.2. System Dynamics Model
4.3. Simulation Results and Discussion
4.4. Model Validation
- The boundary adequacy test is used to verify whether the essential concepts and structures addressing the problem are endogenous to the model or not [62]. The model must include all important variables that affect the system’s behavior. The exogenous variables in this study include complexity, top management support, and trust and cooperation. The endogenous variables include failure of information systems functionality, lack of information exchange, communication issues, lack of an IM system, lack of information availability, lack of information quality, implementation cost, and lack of leadership skills. After examining the SD model, it is found that all the variables are relevant and in line with the published literature.
- The structure verification test is performed to check whether the model structure is consistent with the relevant descriptive knowledge of the system [62]. The developed CLD and SD model depends on variables identified from the literature, coupled with the input of experienced industry professionals. Moreover, the influencing relationships used are also shortlisted with the help of input from experienced industry professionals. Therefore, the model structure is rational and logical and closely represents the actual CSC system.
- The parameter verification test is used to verify whether the parameters used in the model are consistent with the descriptive and numerical knowledge of the system [62]. The mathematical functions developed for linking variables in this study are based on responses from field experts, who have provided empirical and theoretical foundations for the mathematical functions. The values assigned to all parameters are sourced from existing knowledge and surveys, shown in Table 5. Further, simulations show that the model exhibits results related to published studies. Thus, the parameters of the SD model used in this study are verified.
- The extreme condition test is used to confirm the logical behavior of the model when extreme values are assigned to selected variables [62]. Extreme values are assigned to selected variables (stocks/exogenous variables), and the model-generated behavior is compared to the reference behavior of the system. Simulation results show that the model shows meaningful results even if the values are increased by 50% in the current study. Therefore, the current SD model withstands the extreme conditions test and can be used in CSCs.
5. Conclusions
Author Contributions
Funding
Informed Consent Statement
Data Availability Statement
Acknowledgments
Conflicts of Interest
References
- Khan, K.I.A.; Flanagan, R.; Lu, S.-L. Managing information complexity using system dynamics on construction projects. Constr. Manag. Econ. 2016, 34, 192–204. [Google Scholar] [CrossRef]
- Titus, S.; Bröchner, J. Managing information flow in construction supply chains. Constr. Innov. 2005, 5, 71–82. [Google Scholar] [CrossRef]
- Ghufran, M.; Khan, K.I.A.; Thaheem, M.J.; Nasir, A.R. Adoption of Sustainable Supply Chain Management for Performance Improvement in the Construction Industry: A System Dynamics Approach. Architecture 2021, 1, 161–182. [Google Scholar] [CrossRef]
- Sweeney, E. Managing information flows: The key to effective supply chain integration. Logist. Solut. 2006, 9, 18–21. [Google Scholar]
- Zhao, J.; Ding, S. Information Sharing in Construction Supply Chain. In Key Engineering Materials; Trans Tech Publ: Stafa-Zurich, Switzerland, 2010. [Google Scholar]
- Khattak, S.; Hussain, I.; Shah, S.; Ullah, M.; Nawaz, R.; Hussain, A. Assessment of Construction Industry from Supply Chain Perspective- Part-1. Sarhad Univ. Int. J. Basic Appl. Sci. 2013, 1, 145–149. [Google Scholar]
- Chen, Y.; Kamara, J.M. Using mobile computing for construction site information management. Eng. Constr. Archit. Manag. 2008, 15, 7–20. [Google Scholar] [CrossRef]
- Hicks, B.J.; Culley, S.J.; McMahon, C.A. A study of issues relating to information management across engineering SMEs. Int. J. Inf. Manag. 2006, 26, 267–289. [Google Scholar] [CrossRef]
- Chen, Y.; Kamara, J. The mechanisms of information communication on construction sites. Forum Ejournal 2008, 8, 1–32. [Google Scholar]
- Chen, Y.; Kamara, J.M. A framework for using mobile computing for information management on construction sites. Autom. Constr. 2011, 20, 776–788. [Google Scholar] [CrossRef]
- Ahsan, S.; El-Hamalawi, A.; Bouchlaghem, D.; Ahmad, S. Mobile technologies for improved collaboration on construction sites. Archit. Eng. Des. Manag. 2007, 3, 257–272. [Google Scholar] [CrossRef]
- Bertelsen, S. Complexity–Construction in a new Perspective. In Proceedings of the 11th Annual Conference of International Group for Lean Construction, Blacksburg, VA, USA, 22–24 July 2003. [Google Scholar]
- Ma, G.; Hao, K.; Xiao, Y.; Zhu, T. Critical chain design structure matrix method for construction project scheduling under rework scenarios. Math. Probl. Eng. 2019, 2019, 1595628. [Google Scholar] [CrossRef]
- Abu-Reishah, L.; Hiyassat, M.A. The severity of design-construction interface risks in Jordanian construction industry. Int. J. Constr. Manag. 2021, 1–9. [Google Scholar] [CrossRef]
- Sterman, J.D. System dynamics modeling: Tools for learning in a complex world. Calif. Manag. Rev. 2001, 43, 8–25. [Google Scholar] [CrossRef]
- Dangerfield, B.; Green, S.; Austin, S. Understanding construction competitiveness: The contribution of system dynamics. Constr. Innov. 2010, 10, 408–420. [Google Scholar] [CrossRef] [Green Version]
- Ullah, F.; Sepasgozar, S.M. Key factors influencing purchase or rent decisions in smart real estate investments: A system dynamics approach using online forum thread data. Sustainability 2020, 12, 4382. [Google Scholar] [CrossRef]
- Rasul, N.; Malik, M.S.A.; Bakhtawar, B.; Thaheem, M.J. Risk assessment of fast-track projects: A systems-based approach. Int. J. Constr. Manag. 2021, 21, 1099–1114. [Google Scholar] [CrossRef]
- Thaheem, M.J.; Sepasgozar, S.M.; Forcada, N. System dynamics model to determine concession period of PPP infrastructure projects: Overarching effects of critical success factors. J. Leg. Aff. Disput. Resolut. Eng. Constr. 2018, 10, 04518022. [Google Scholar]
- Chen, Y.; Kamara, J. Managing construction site information using mobile computing. In Proceedings of the Joint International Conference on Construction Culture, Innovation and Management (CCIM), Dubai, United Arab Emirates, 26–29 November 2006. [Google Scholar]
- Bowden, S.; Dorr, A.; Thorpe, A.; Anumba, C. Mapping site processes for the introduction of mobile IT. In Proceedings of the ECPPM: European Conferences on Product and Process Modeling in the Building Industry, Istanbul, Turkey, 8–10 September 2004; pp. 491–498. [Google Scholar] [CrossRef]
- Abidoye, R.; Ayub, B. Systematic Literature Review to Identify the Critical Success Factors of the Build-to-Rent Housing Model. Buildings 2022, 12, 171. [Google Scholar] [CrossRef]
- Ullah, F. A beginner’s guide to developing review-based conceptual frameworks in the built environment. Architecture 2021, 1, 5–24. [Google Scholar] [CrossRef]
- Jahan, S.; Khan, K.I.A.; Thaheem, M.J.; Alqurashi, M.; Alsulami, B.T. Modeling Profitability-Influencing Risk Factors for Construction Projects: A System Dynamics Approach. Buildings 2022, 12, 701. [Google Scholar] [CrossRef]
- Brown, S.A.; Dennis, A.R.; Venkatesh, V. Predicting collaboration technology use: Integrating technology adoption and collaboration research. J. Manag. Inf. Syst. 2010, 27, 9–54. [Google Scholar] [CrossRef]
- Sepasgozar, S.M.; Wang, C. A systematic review of smart real estate technology: Drivers of, and barriers to, the use of digital disruptive technologies and online platforms. Sustainability 2018, 10, 3142. [Google Scholar]
- Ullah, F.; Al-Turjman, F. A conceptual framework for blockchain smart contract adoption to manage real estate deals in smart cities. Neural Comput. Appl. 2021, 1–22. [Google Scholar] [CrossRef]
- Tang, X.; Wang, M.; Wang, Q.; Guo, J.; Zhang, J. Benefits of Terrestrial Laser Scanning for Construction QA/QC: A Time and Cost Analysis. J. Manag. Eng. 2022, 38, 05022001. [Google Scholar] [CrossRef]
- Ullah, F.; Sepasgozar, S.M. A Study of Information Technology Adoption for Real-Estate Management: A System Dynamic Model, in Innovative Production and Construction: Transforming Construction through Emerging Technologies; World Scientific: Singapore, 2019; pp. 469–486. [Google Scholar]
- Feng, Y. System dynamics modeling for supply chain information sharing. Phys. Procedia 2012, 25, 1463–1469. [Google Scholar] [CrossRef]
- Metcalf, S.S.; Kum, S.S. System Dynamics. In International Encyclopedia of Geography: People, the Earth, Environment and Technology: People, the Earth, Environment and Technology; Wiley-Blackwell: Hoboken, NJ, USA, 2016; pp. 1–11. [Google Scholar]
- Madenas, N.; Tiwari, A.; Turner, C.; Peachey, S. An analysis of supply chain issues relating to information flow during the automotive product development. J. Manuf. Technol. Manag. 2015, 26, 1158–1176. [Google Scholar] [CrossRef]
- Sheriff, A.; Bouchlaghem, D.; El-Hamalawi, A.; Yeomans, S. Information management in UK-based architecture and engineering organizations: Drivers, constraining factors, and barriers. J. Manag. Eng. 2011, 28, 170–180. [Google Scholar] [CrossRef] [Green Version]
- Craig, N.; Sommerville, J. Information management systems on construction projects: Case reviews. Rec. Manag. J. 2006, 16, 131–148. [Google Scholar] [CrossRef]
- Gyampoh-Vidogah, R.; Moreton, R.; Proverbs, D. Implementing information management in construction: Establishing problems, concepts and practice. Constr. Innov. 2003, 3, 157–173. [Google Scholar] [CrossRef]
- Ahuja, R.; Sawhney, A.; Jain, M.; Arif, M.; Rakshit, S. Factors influencing BIM adoption in emerging markets–the case of India. Int. J. Constr. Manag. 2020, 20, 65–76. [Google Scholar] [CrossRef]
- Alrousan, M.K.; Jones, E. A conceptual model of factors affecting e-commerce adoption by SME owner/managers in Jordan. Int. J. Bus. Inf. Syst. 2016, 21, 269–308. [Google Scholar] [CrossRef]
- Wang, G.; Liu, Z.; Wang, H. Key factors affecting BIM adoption is China based on TOE&RC. In Proceedings of the International Conference on Mechanics, Materials and Structural Engineering (ICMMSE 2016), Jeju Island, Korea, 18–20 March 2016; Atlantis Press: Paris, France, 2016; pp. 237–242. [Google Scholar]
- Lee, S.L.; Ainin, S.; Dezdar, S.; Mallasi, H. Electronic data interchange adoption from technological, organisational and environmental perspectives. Int. J. Bus. Inf. Syst. 2015, 18, 299–320. [Google Scholar] [CrossRef]
- Safari, F.; Safari, N.; Hasanzadeh, A.; Ghatari, A.R. Factors affecting the adoption of cloud computing in small and medium enterprises. Int. J. Bus. Inf. Syst. 2015, 20, 116–137. [Google Scholar] [CrossRef]
- Morgan, L.; Conboy, K. Factors affecting the adoption of cloud computing: An exploratory study. In Proceedings of the 21st European Conference on Information Systems 2013 (ECIS), Utrecht, The Netherlands, 5–8 June 2010. [Google Scholar]
- Al-Alawi, A.I.; Al-Ali, F.M. Factors affecting e-commerce adoption in SMEs in the GCC: An empirical study of Kuwait. Res. J. Inf. Technol. 2015, 7, 1–21. [Google Scholar] [CrossRef]
- Alshamaila, Y.; Papagiannidis, S.; Li, F. Cloud computing adoption by SMEs in the north east of England: A multi-perspective framework. J. Enterp. Inf. Manag. 2013, 26, 250–275. [Google Scholar] [CrossRef] [Green Version]
- Low, C.; Chen, Y.; Wu, M. Understanding the determinants of cloud computing adoption. Ind. Manag. Data Syst. 2011, 111, 1006–1023. [Google Scholar] [CrossRef] [Green Version]
- Bao, J.; Sun, X. A conceptual model of factors affecting e-commerce adoption by SMEs in China. In Proceedings of the 2010 International Conference on Management of e-Commerce and e-Government, Chengdu, China, 23–24 October 2010; pp. 172–175. [Google Scholar]
- Jain, J.; Dangayach, G.; Agarwal, G.; Banerjee, S. Supply chain management: Literature review and some issues. J. Stud. Manuf. 2010, 15. [Google Scholar] [CrossRef]
- Chong, A.Y.-L.; Lin, B.; Ooi, K.-B.; Raman, M. Factors affecting the adoption level of c-commerce: An empirical study. J. Comput. Inf. Syst. 2009, 50, 13–22. [Google Scholar]
- Elbertsen, L.; van Reekum, R. To ERP or not to ERP? Factors influencing the adoption decision. Int. J. Manag. Enterp. Dev. 2008, 5, 310–330. [Google Scholar]
- Shah Alam, S.; Ali, M.Y.; Jani, M.F.M. An empirical study of factors affecting electronic commerce adoption among SMEs in Malaysia. J. Bus. Econ. Manag. 2011, 12, 375–399. [Google Scholar] [CrossRef] [Green Version]
- Ding, Z.; Zuo, J.; Wu, J.; Wang, J. Key factors for the BIM adoption by architects: A China study. Eng. Constr. Archit. Manag. 2015, 22, 732–748. [Google Scholar] [CrossRef]
- Liu, R.; Issa, R.; Olbina, S. Factors influencing the adoption of building information modeling in the AEC Industry. In Proceedings of the International Conference on Computing in Civil and Building Engineering, Nottingham, UK, 30 June–2 July 2010; pp. 139–145. [Google Scholar]
- Usman, N.; Said, I. Key Factors that Affects Adoption of Technology in the Nigerian Construction Firms: A Theoretical Framework. Int. J. Account. Bus. Manag. 2014, 2, 26–38. [Google Scholar]
- Abubakar, M.; Ibrahim, Y.; Kado, D.; Bala, K. Contractors′ Perception of the Factors Affecting Building Information Modelling (BIM) Adoption in the Nigerian Construction Industry. In Proceedings of the 2014 International Conference on Computing in Civil and Building Engineering, Orlando, FL, USA, 23–25 June 2014; pp. 167–178. Available online: https://itc.scix.net/pdfs/w78-2014-paper-022.pdf (accessed on 1 May 2022).
- Ghobakhloo, M.; Arias-Aranda, D.; Benitez-Amado, J. Adoption of e-commerce applications in SMEs. Ind. Manag. Data Syst. 2011, 111, 1238–1269. [Google Scholar] [CrossRef]
- Mehran, D. Exploring the Adoption of BIM in the UAE Construction Industry for AEC Firms. Procedia Eng. 2016, 145, 1110–1118. [Google Scholar] [CrossRef] [Green Version]
- Ayub, B.; Siddiqui, S.Q.; Thaheem, M.J. A review of public-private partnership: Critical factors of concession period. J. Financ. Manag. Prop. Constr. 2016, 21, 1366–4387. [Google Scholar]
- Ullah, F.; Thaheem, M.J. Concession period of public private partnership projects: Industry–academia gap analysis. Int. J. Constr. Manag. 2018, 18, 418–429. [Google Scholar] [CrossRef]
- Chan, A.P.C.; Darko, A.; Olanipekun, A.O.; Ameyaw, E.E. Critical barriers to green building technologies adoption in developing countries: The case of Ghana. J. Clean. Prod. 2018, 172, 1067–1079. [Google Scholar] [CrossRef]
- Wang, J.; Yu, B.; Tam, V.W.; Li, J.; Xu, X. Critical factors affecting willingness of design units towards construction waste minimization: An empirical study in Shenzhen, China. J. Clean. Prod. 2019, 221, 526–535. [Google Scholar] [CrossRef]
- Rooshdi, R.R.R.M.; Majid, M.Z.A.; Sahamir, S.R.; Ismail, N.A.A. Relative importance index of sustainable design and construction activities criteria for green highway. Chem. Eng. Trans. 2018, 63, 151–156. [Google Scholar]
- Sterman, J.D. Business Dynamics: Systems Thinking and Modeling for a Complex World; McGraw-Hill: New York, NY, USA, 2000. [Google Scholar]
- Qudrat-Ullah, H.; Seong, B.S. How to do structural validity of a system dynamics type simulation model: The case of an energy policy model. Energy Policy 2010, 38, 2216–2224. [Google Scholar] [CrossRef]
















| Sr. | Barriers | Sources | Literature Score |
|---|---|---|---|
| 1 | Lack of information exchange mechanisms | [8,32,33] | 0.36 |
| 2 | Lack of information systems functionality | [8,32,33] | 0.60 |
| 3 | Lack of information accessibility | [8,32,34] | 0.36 |
| 4 | Manual systems and data entry | [8,32] | 0.24 |
| 5 | Lack of information availability | [8,32] | 0.24 |
| 6 | Issues related to the use and maintenance of information systems | [8,32] | 0.24 |
| 7 | Outdated paper-based systems | [8,34] | 0.24 |
| 8 | Lack of information consistency | [32] | 0.12 |
| 9 | Lack of information quality | [32] | 0.12 |
| 10 | Interoperability issues | [32] | 0.12 |
| 11 | Issues related to notification processes | [32] | 0.04 |
| 12 | Security issues | [32] | 0.04 |
| 13 | Authorization | [32] | 0.04 |
| 14 | Communication issues | [32] | 0.20 |
| 15 | Implementation costs | [32] | 0.12 |
| 16 | Project-specific needs taking precedence | [33] | 0.12 |
| 17 | Lack of leadership skills | [33] | 0.12 |
| 18 | Limited resources | [33] | 0.12 |
| 19 | Complicated taxonomies | [33] | 0.12 |
| 20 | New forms of content | [33] | 0.12 |
| 21 | Inconsistencies in the use of metadata | [33] | 0.12 |
| 22 | Lack of guidance | [33] | 0.12 |
| 23 | Shortage of skills | [33] | 0.12 |
| 24 | Complicated nature of construction projects | [33] | 0.12 |
| 25 | Resistance to change | [33] | 0.12 |
| 26 | Fear of being driven by technology | [33] | 0.12 |
| 27 | Lack of cost monitoring and control | [8] | 0.20 |
| 28 | Lack of information flow from customers and sales | [8] | 0.20 |
| 29 | Issue of information storage | [8] | 0.12 |
| 30 | Bespoke office applications | [8] | 0.12 |
| 31 | Transition from 2D numbering to 3D modeling | [8] | 0.12 |
| 32 | Lack of information identification, location, and organization | [8] | 0.12 |
| 33 | Lack of information completeness and accuracy | [8] | 0.04 |
| 34 | Lack of quality systems implementation and operation | [8] | 0.04 |
| 35 | Information duplication | [8] | 0.04 |
| 36 | Lack of information currency concepts | [8] | 0.04 |
| 37 | Lack of an information management system | [34] | 0.20 |
| 38 | Inability to develop information management policy | [35] | 0.12 |
| 39 | Cultural issues | [35] | 0.12 |
| 40 | Barriers to IT adoption | [35] | 0.12 |
| 41 | Unconsidered business process techniques | [35] | 0.12 |
| 42 | Inability to reassess information | [35] | 0.12 |
| 43 | Inability to adopt new systems and infrastructure | [35] | 0.12 |
| Sr. | Factors | Sources | Literature Score |
|---|---|---|---|
| 1 | Complexity | [36,37,38,39,40,41,42,43,44,45,46,47,48] | 0.12 |
| 2 | Compatibility | [36,37,38,40,41,43,44,47,48,49] | 0.55 |
| 3 | Trialability | [36,37,38,41,43,46] | 0.18 |
| 4 | Top management support | [36,37,38,39,42,43,44,45,47,50,51] | 0.33 |
| 5 | Cost of technology | [36,37,38,39,42,43,44,45,46,47,49,51,52] | 0.39 |
| 6 | Client requirement | [36,53] | 0.06 |
| 7 | Regulatory support (Govt. support) | [36,37,40,42,43] | 0.15 |
| 8 | Organizational motivations | [38,50] | 0.06 |
| 9 | Competitive pressure | [37,38,40,43,44,45,47,48,51,54] | 0.30 |
| 10 | Trust and cooperation | [38,39,47] | 0.09 |
| 11 | Perceived benefits | [38,39,42,45,51] | 0.15 |
| 12 | Technical risk | [38,50] | 0.06 |
| 13 | Awareness of technology | [53,55] | 0.06 |
| 14 | Relative advantage | [37,40,41,43,44,47,48,49,54] | 0.33 |
| 15 | Observability | [37,38] | 0.06 |
| 16 | Firm size | [38,39,43,44,46,54] | 0.15 |
| 17 | Security issues | [39,40,41,45,49,54] | 0.15 |
| 18 | Technical feasibility | [40,44,45,46,47,49] | 0.21 |
| 19 | Project champion characteristics | [39,47,49] | 0.09 |
| 20 | Policy framework | [39,52] | 0.10 |
| 21 | Legal issues | [38,41] | 0.06 |
| 22 | External support (implementation) | [38,46,53] | 0.09 |
| 23 | Suppliers’ pressure | [48,54] | 0.06 |
| 24 | Trade partner readiness | [36,46] | 0.06 |
| 25 | Comparative advantage | [38] | 0.03 |
| 26 | Adopters’ affect | [38] | 0.03 |
| 27 | Business situation | [38] | 0.03 |
| 28 | Lack of standards | [55] | 0.05 |
| 29 | Resistance to change | [55] | 0.03 |
| 30 | Attitude towards technology adoption | [37] | 0.01 |
| 31 | Power distance | [37] | 0.01 |
| 32 | Uncertainty | [37,43] | 0.06 |
| 33 | External pressure (organizational) | [39,45] | 0.06 |
| 34 | Critical mass | [39] | 0.05 |
| 35 | Vendor support | [40,54] | 0.06 |
| 36 | CEO innovativeness | [40,54] | 0.06 |
| 37 | CEO knowledge | [40,54] | 0.06 |
| 38 | CEO trust | [40] | 0.05 |
| 39 | Software availability and affordability | [53] | 0.05 |
| 40 | Enabling environment | [53] | 0.05 |
| 41 | Cultural change among industry stakeholders | [53] | 0.01 |
| 42 | Collaborative procurement methods | [53] | 0.01 |
| 43 | Culture of organization | [52] | 0.03 |
| 44 | Stakeholders’ collaboration | [41] | 0.03 |
| 45 | Increased traceability and auditability | [41] | 0.03 |
| 46 | Fear of losing control of IT environment | [41] | 0.03 |
| 47 | Training hours | [51] | 0.01 |
| 48 | Influence of competitors | [51] | 0.01 |
| 49 | Expectations of market trends | [47] | 0.03 |
| 50 | Information distribution | [47] | 0.05 |
| 51 | Information interpretation | [47] | 0.05 |
| 52 | Pressure from business partner | [37,44,48,51] | 0.20 |
| 53 | Social network | [48] | 0.01 |
| 54 | Customers’ pressure | [37,54] | 0.06 |
| 55 | Innovativeness | [43,45] | 0.06 |
| 56 | Type of industry | [43] | 0.03 |
| 57 | Market scope | [43] | 0.03 |
| 58 | Supplier computing support | [43] | 0.03 |
| 59 | Perceived ease of use | [49] | 0.01 |
| 60 | Globalization level | [45] | 0.03 |
| Barriers | Normalized Score | Cumulative Score | Ranking |
|---|---|---|---|
| Failure of information systems functionality | 0.05144396 | 0.05144396 | 1 |
| Lack of information exchange | 0.03672004 | 0.08816400 | 2 |
| Lack of information accessibility | 0.03672004 | 0.12488403 | 3 |
| Communication issues | 0.03056262 | 0.15544666 | 4 |
| Lack of an information management system | 0.03056262 | 0.18600928 | 5 |
| Manual systems and data entry | 0.02935807 | 0.21536735 | 6 |
| Lack of information availability | 0.02935807 | 0.24472542 | 7 |
| Paper-based systems | 0.02935807 | 0.27408350 | 8 |
| Lack of monitoring, control, and cost | 0.02690408 | 0.30098758 | 9 |
| Lack of information flow from customers and sales | 0.02690408 | 0.32789167 | 10 |
| Issues related to the use and maintenance of information systems | 0.02569954 | 0.35359120 | 11 |
| Lack of information quality | 0.02199611 | 0.37558731 | 12 |
| Implementation cost | 0.02199611 | 0.39758342 | 13 |
| Lack of leadership skills | 0.02199611 | 0.41957953 | 14 |
| Limited resources | 0.02199611 | 0.44157564 | 15 |
| Lack of guidance | 0.02199611 | 0.46357175 | 16 |
| Shortage of skills | 0.02199611 | 0.48556786 | 17 |
| Resistance to change | 0.02199611 | 0.50756397 | 18 |
| Factors | Normalized Score | Cumulative Score | Ranking |
|---|---|---|---|
| Compatibility | 0.04905712 | 0.04905712 | 1 |
| Cost of technology | 0.04033374 | 0.08939086 | 2 |
| Top management support | 0.03610094 | 0.12549179 | 3 |
| IT expertise (IT ability) | 0.03565324 | 0.16114503 | 4 |
| Relative advantage | 0.03353683 | 0.19468186 | 5 |
| Competitive pressure | 0.03142043 | 0.22610229 | 6 |
| Technical feasibility | 0.02507123 | 0.25117352 | 7 |
| Pressure from business partner | 0.02180166 | 0.27297517 | 8 |
| Regulatory support (Govt. support) | 0.02083842 | 0.29381359 | 9 |
| Perceived benefits | 0.02083842 | 0.31465201 | 10 |
| Firm size | 0.02083842 | 0.33549044 | 11 |
| Trialability | 0.02039072 | 0.35588116 | 12 |
| Trust and cooperation | 0.01916972 | 0.37505088 | 13 |
| Complexity | 0.01872202 | 0.39377289 | 14 |
| Security issues | 0.01827432 | 0.41204721 | 15 |
| CEO knowledge | 0.01705332 | 0.42910053 | 16 |
| Project champion characteristics | 0.01660562 | 0.44570615 | 17 |
| Policy framework | 0.01474698 | 0.46045313 | 18 |
| Client requirement | 0.01448921 | 0.47494234 | 19 |
| Organizational motivations | 0.01448921 | 0.48943156 | 20 |
| Technical risk | 0.01448921 | 0.50392077 | 21 |
| Sr. | Barriers | Adoption Factors of CT | Polarity | RII Score |
|---|---|---|---|---|
| 1 | Failure of information systems functionality | Top Management Support | − | 0.85161290 |
| Technical Feasibility | − | 0.83225806 | ||
| Complexity | + | 0.80645161 | ||
| 2 | Lack of information exchange | Complexity | + | 0.80645161 |
| Security Issues | − | 0.81290323 | ||
| 3 | Communication issues | Trust and Cooperation | − | 0.83225806 |
| Complexity | + | 0.80000000 | ||
| 4 | Lack of an information management system | Top Management Support | + | 0.80645161 |
| Technical Feasibility | − | 0.82580645 | ||
| 5 | Lack of information availability | Trust and Cooperation | + | 0.80000000 |
| Complexity | + | 0.86451613 | ||
| Security Issues | − | 0.81290323 | ||
| 6 | Lack of information quality | Trust and Cooperation | − | 0.83225806 |
| Complexity | + | 0.81935484 | ||
| 7 | Implementation cost | Cost of Technology | + | 0.81290323 |
| Top Management Support | − | 0.80000000 | ||
| Regulatory Support | − | 0.81935484 | ||
| Perceived Benefits | − | 0.80000000 | ||
| 8 | Lack of leadership skills | Top Management Support | − | 0.87096774 |
| CEO Knowledge | − | 0.80000000 |
| Profile | Frequency | Percentage |
|---|---|---|
| Total No. of Responses = 62 | ||
| Education | ||
| B.Tech | 2 | 3% |
| BSc/B.Engg | 16 | 26% |
| MSc/M.Eng | 32 | 52% |
| PhD/D.Eng | 12 | 19% |
| Experience (Years) | ||
| 1 to 5 | 12 | 19% |
| 6 to 10 | 19 | 31% |
| 11 to 15 | 11 | 18% |
| 16 to 20 | 7 | 11% |
| 21 and above | 13 | 21% |
| Type of Organization | ||
| Client | 13 | 21% |
| Consultant | 17 | 27% |
| Contractor | 18 | 29% |
| Sub-Contractor | 1 | 2% |
| Supplier | 2 | 3% |
| Academician | 11 | 18% |
Publisher’s Note: MDPI stays neutral with regard to jurisdictional claims in published maps and institutional affiliations. |
© 2022 by the authors. Licensee MDPI, Basel, Switzerland. This article is an open access article distributed under the terms and conditions of the Creative Commons Attribution (CC BY) license (https://creativecommons.org/licenses/by/4.0/).
Share and Cite
Amin, F.; Khan, K.I.A.; Ullah, F.; Alqurashi, M.; Alsulami, B.T. Key Adoption Factors for Collaborative Technologies and Barriers to Information Management in Construction Supply Chains: A System Dynamics Approach. Buildings 2022, 12, 766. https://doi.org/10.3390/buildings12060766
Amin F, Khan KIA, Ullah F, Alqurashi M, Alsulami BT. Key Adoption Factors for Collaborative Technologies and Barriers to Information Management in Construction Supply Chains: A System Dynamics Approach. Buildings. 2022; 12(6):766. https://doi.org/10.3390/buildings12060766
Chicago/Turabian StyleAmin, Fawad, Khurram Iqbal Ahmad Khan, Fahim Ullah, Muwaffaq Alqurashi, and Badr T. Alsulami. 2022. "Key Adoption Factors for Collaborative Technologies and Barriers to Information Management in Construction Supply Chains: A System Dynamics Approach" Buildings 12, no. 6: 766. https://doi.org/10.3390/buildings12060766
APA StyleAmin, F., Khan, K. I. A., Ullah, F., Alqurashi, M., & Alsulami, B. T. (2022). Key Adoption Factors for Collaborative Technologies and Barriers to Information Management in Construction Supply Chains: A System Dynamics Approach. Buildings, 12(6), 766. https://doi.org/10.3390/buildings12060766

