Lithium Production and Recovery Methods: Overview of Lithium Losses
Abstract
1. Introduction
2. Raw Materials Lithium Production
2.1. Lithium Production from Brines
2.2. Lithium Production from Minerals
3. Secondary Lithium Production
3.1. Lithium Waste Processing—Large Scale
3.2. Lithium Waste Processing—Laboratory Scale
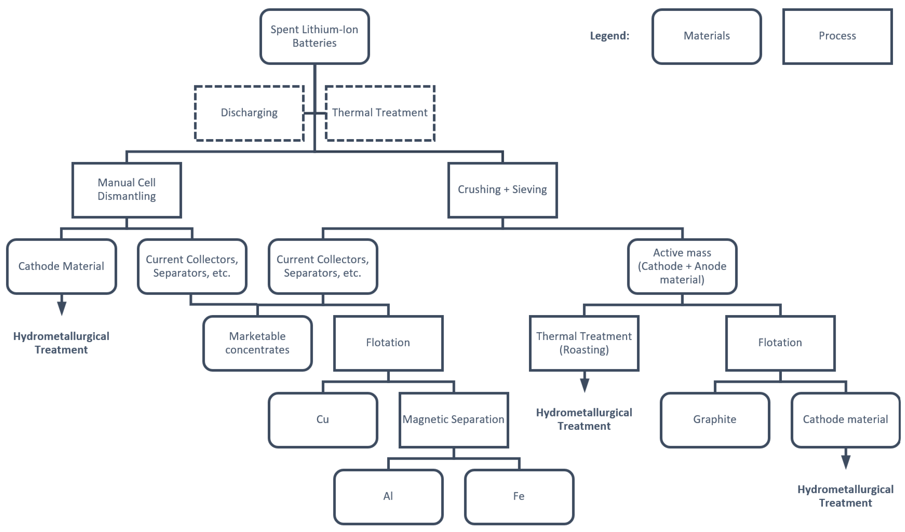
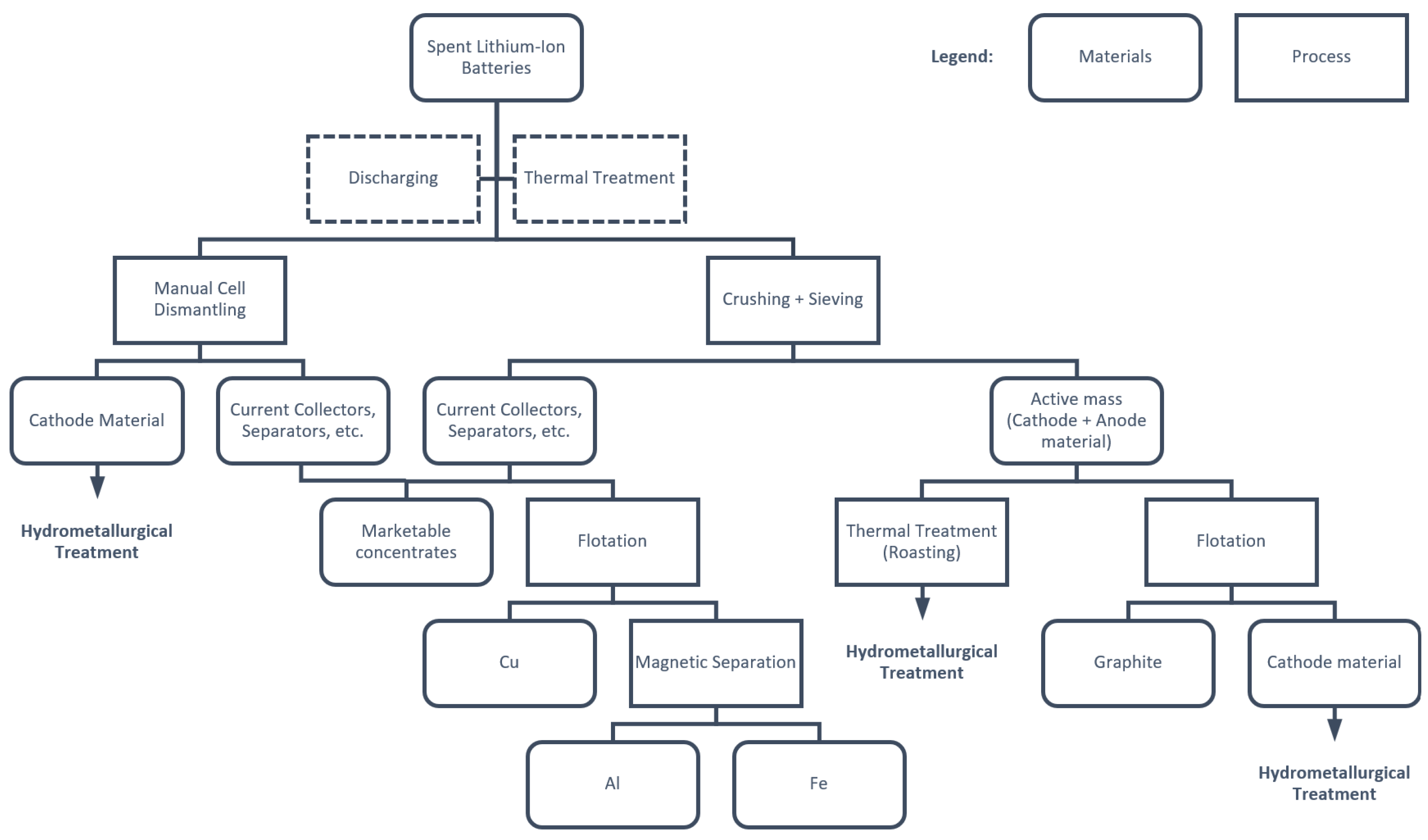
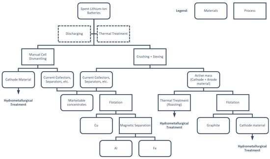
3.2.1. Pretreatment of Lithium-Ion Batteries
3.2.2. Leaching of the Lithium-Ion Batteries
3.2.3. Recovery of the Metals from Lithium-Ion Battery Solutions
Precipitation
Solvent Extraction
Ion Exchange and Membrane Processes
4. Lithium Losses in Hydrometallurgical Processes
5. Conclusions
- Sulfuric acid with hydrogen peroxide appear to be the most promising agents for leaching.
- When considering optimal leaching conditions, the efficiency of leaching should not be the only determining factor. The resulting lithium concentration in the solution has a significant impact, as it affects the subsequent processing step. For instance, if a high L/S ratio is chosen, the resulting solution cannot be directly used for precipitation, and a solution concentration step is necessary.
- Lithium concentration increase can be achieved by evaporative, cooling, antisolvent, or eutectic freeze crystallizations, but these methods are economically unfavorable.
- The recovery of elements from a leach solution is mostly carried out by precipitation, solvent extraction, or ion exchange.
- Precipitation enables the extraction of compounds from solutions mainly in the form of hydroxides, carbonates, oxalates, sulfides, and phosphates.
- The use of precipitation can lead to total lithium losses of up to 30%.
- Solvent extraction is a more selective and efficient method, with lithium losses under 3% per individual step. The overall lithium losses in the whole process using SX could be up to 15%.
- In the case of both precipitation and SX, lithium is recovered last, after the recovery of the other elements from the solution.
- The process of ion exchange offers a high level of selectivity in lithium recovery, is suitable for low lithium concentrations, and does not necessitate the preliminary removal of other elements present in the solution. However, the disadvantage lies in the relatively low sorption capacity of ion exchangers.
Author Contributions
Funding
Data Availability Statement
Conflicts of Interest
References
- Martin, G.; Rentsch, L.; Höck, M.; Bertau, M. Lithium Market Research—Global Supply, Future Demand and Price Development. Energy Storage Mater. 2017, 6, 171–179. [Google Scholar] [CrossRef]
- Tsiropoulos, I.; Tarvydas, D.; Lebedeva, N. Li-Ion Batteries for Mobility and Stationary Storage Applications. Available online: https://publicationstest.jrc.cec.eu.int/repository/handle/JRC113360 (accessed on 1 March 2023).
- Parlikar, A.; Truong, C.N.; Jossen, A.; Hesse, H. The Carbon Footprint of Island Grids with Lithium-Ion Battery Systems: An Analysis Based on Levelized Emissions of Energy Supply. Renew. Sustain. Energy Rev. 2021, 149, 111353. [Google Scholar] [CrossRef]
- U.S. Geological Survey, Mineral Commodity Summaries: Lithium. 2020. Available online: Https://Pubs.Usgs.Gov/Periodicals/Mcs2020/Mcs2020-Lithium.Pdf. (accessed on 21 October 2021).
- Lithium Global Reserves Top Countries 2022. Available online: https://www.statista.com/statistics/268790/countries-with-the-largest-lithium-reserves-worldwide/ (accessed on 1 March 2023).
- Hlubinná Těžba Lithia Na Cínovci v Krušných Horách by Mohla Začít Zhruba Za Dva Roky. Available online: https://sever.rozhlas.cz/hlubinna-tezba-lithia-na-cinovci-v-krusnych-horach-mohla-zacit-zhruba-za-dva-8484093 (accessed on 1 March 2023).
- Schneider, A.; Schmidt, H.; Meven, M.; Brendler, E.; Kirchner, J.; Martin, G.; Bertau, M.; Voigt, W. Lithium Extraction from the Mineral Zinnwaldite: Part I: Effect of Thermal Treatment on Properties and Structure of Zinnwaldite. Miner. Eng. 2017, 111, 55–67. [Google Scholar] [CrossRef]
- Global Lithium Mine Production Top Countries 2022. Available online: https://www.statista.com/statistics/268789/countries-with-the-largest-production-output-of-lithium/ (accessed on 1 March 2023).
- Liu, C.; Lin, J.; Cao, H.; Zhang, Y.; Sun, Z. Recycling of Spent Lithium-Ion Batteries in View of Lithium Recovery: A Critical Review. J. Clean. Prod. 2019, 228, 801–813. [Google Scholar] [CrossRef]
- Pérez-Rodríguez, S.; Fitch, S.D.S.; Bartlett, P.N.; Garcia-Araez, N. LiFePO4 Battery Material for the Production of Lithium from Brines: Effect of Brine Composition and Benefits of Dilution. ChemSusChem 2022, 15, e202102182. [Google Scholar] [CrossRef]
- Greenfield, N. Lithium Mining Is Leaving Chile’s Indigenous Communities High and Dry (Literally). 2022. Available online: https://www.nrdc.org/stories/lithium-mining-leaving-chiles-indigenous-communities-high-and-dry-literally (accessed on 1 March 2023).
- Flexer, V.; Baspineiro, C.F.; Galli, C.I. Lithium Recovery from Brines: A Vital Raw Material for Green Energies with a Potential Environmental Impact in Its Mining and Processing. Sci. Total Environ. 2018, 639, 1188–1204. [Google Scholar] [CrossRef] [PubMed]
- Bolan, N.; Hoang, S.A.; Tanveer, M.; Wang, L.; Bolan, S.; Sooriyakumar, P.; Robinson, B.; Wijesekara, H.; Wijesooriya, M.; Keerthanan, S.; et al. From Mine to Mind and Mobiles—Lithium Contamination and Its Risk Management. Environ. Pollut. 2021, 290, 118067. [Google Scholar] [CrossRef]
- Kirchherr, J.; Reike, D.; Hekkert, M. Conceptualizing the Circular Economy: An Analysis of 114 Definitions. Resour. Conserv. Recycl. 2017, 127, 221–232. [Google Scholar] [CrossRef]
- Chen, J.M.; Yao, C.Y.; Sheu, S.P.; Chiou, Y.C.; Shih, H.C. The Study of Carbon Half-Cell Voltage in Lithium-Ion Secondary Batteries. J. Power Sources 1997, 68, 242–244. [Google Scholar] [CrossRef]
- Abraham, D.P.; Furczon, M.M.; Kang, S.-H.; Dees, D.W.; Jansen, A.N. Effect of Electrolyte Composition on Initial Cycling and Impedance Characteristics of Lithium-Ion Cells. J. Power Sources 2008, 180, 612–620. [Google Scholar] [CrossRef]
- Zhang, L. Batteries, Rechargeable. In Encyclopedia of Materials: Science and Technology; Buschow, K.H.J., Cahn, R.W., Flemings, M.C., Ilschner, B., Kramer, E.J., Mahajan, S., Veyssière, P., Eds.; Elsevier: Oxford, UK, 2001; pp. 463–483. ISBN 978-0-08-043152-9. [Google Scholar]
- Shin, S.M.; Kim, N.H.; Sohn, J.S.; Yang, D.H.; Kim, Y.H. Development of a Metal Recovery Process from Li-Ion Battery Wastes. Hydrometallurgy 2005, 79, 172–181. [Google Scholar] [CrossRef]
- Sobianowska-Turek, A.; Urbańska, W.; Janicka, A.; Zawiślak, M.; Matla, J. The Necessity of Recycling of Waste Li-Ion Batteries Used in Electric Vehicles as Objects Posing a Threat to Human Health and the Environment. Recycling 2021, 6, 35. [Google Scholar] [CrossRef]
- Yun, L.; Linh, D.; Shui, L.; Peng, X.; Garg, A.; Le, M.L.P.; Asghari, S.; Sandoval, J. Metallurgical and Mechanical Methods for Recycling of Lithium-Ion Battery Pack for Electric Vehicles. Resour. Conserv. Recycl. 2018, 136, 198–208. [Google Scholar] [CrossRef]
- Ordoñez, J.; Gago, E.J.; Girard, A. Processes and Technologies for the Recycling and Recovery of Spent Lithium-Ion Batteries. Renew. Sustain. Energy Rev. 2016, 60, 195–205. [Google Scholar] [CrossRef]
- Xu, J.; Thomas, H.R.; Francis, R.W.; Lum, K.R.; Wang, J.; Liang, B. A Review of Processes and Technologies for the Recycling of Lithium-Ion Secondary Batteries. J. Power Sources 2008, 177, 512–527. [Google Scholar] [CrossRef]
- Vanderburgt, S.; Santos, R.M.; Chiang, Y.W. Is It Worthwhile to Recover Lithium-Ion Battery Electrolyte during Lithium-Ion Battery Recycling? Resour. Conserv. Recycl. 2023, 189, 106733. [Google Scholar] [CrossRef]
- Al-Thyabat, S.; Nakamura, T.; Shibata, E.; Iizuka, A. Adaptation of Minerals Processing Operations for Lithium-Ion (LiBs) and Nickel Metal Hydride (NiMH) Batteries Recycling: Critical Review. Miner. Eng. 2013, 45, 4–17. [Google Scholar] [CrossRef]
- Windisch-Kern, S.; Holzer, A.; Ponak, C.; Raupenstrauch, H. Pyrometallurgical Lithium-Ion-Battery Recycling: Approach to Limiting Lithium Slagging with the InduRed Reactor Concept. Processes 2021, 9, 84. [Google Scholar] [CrossRef]
- Sommerfeld, M.; Vonderstein, C.; Dertmann, C.; Klimko, J.; Oráč, D.; Miškufová, A.; Havlík, T.; Friedrich, B. A Combined Pyro- and Hydrometallurgical Approach to Recycle Pyrolyzed Lithium-Ion Battery Black Mass Part 1: Production of Lithium Concentrates in an Electric Arc Furnace. Metals 2020, 10, 1069. [Google Scholar] [CrossRef]
- Sommerville, R.; Zhu, P.; Rajaeifar, M.A.; Heidrich, O.; Goodship, V.; Kendrick, E. A Qualitative Assessment of Lithium Ion Battery Recycling Processes. Resour. Conserv. Recycl. 2021, 165, 105219. [Google Scholar] [CrossRef]
- Aral, H.; Vecchio-Sadus, A. Lithium: Environmental Pollution and Health Effects. In Encyclopedia of Environmental Health, 2nd ed.; Nriagu, J., Ed.; Elsevier: Oxford, UK, 2011; pp. 116–125. ISBN 978-0-444-63952-3. [Google Scholar]
- Talens Peiró, L.; Villalba Méndez, G.; Ayres, R.U. Lithium: Sources, Production, Uses, and Recovery Outlook. JOM 2013, 65, 986–996. [Google Scholar] [CrossRef]
- Meng, F.; McNeice, J.; Zadeh, S.S.; Ghahreman, A. Review of Lithium Production and Recovery from Minerals, Brines, and Lithium-Ion Batteries. Miner. Process. Extr. Metall. Rev. 2021, 42, 123–141. [Google Scholar] [CrossRef]
- Tran, T.; Luong, V.T. Chapter 3—Lithium Production Processes. In Lithium Process Chemistry; Chagnes, A., Światowska, J., Eds.; Elsevier: Amsterdam, The Netherlands, 2015; pp. 81–124. ISBN 978-0-12-801417-2. [Google Scholar]
- An, J.W.; Kang, D.J.; Tran, K.T.; Kim, M.J.; Lim, T.; Tran, T. Recovery of Lithium from Uyuni Salar Brine. Hydrometallurgy 2012, 117–118, 64–70. [Google Scholar] [CrossRef]
- Tran, K.T.; Van Luong, T.; An, J.-W.; Kang, D.-J.; Kim, M.-J.; Tran, T. Recovery of Magnesium from Uyuni Salar Brine as High Purity Magnesium Oxalate. Hydrometallurgy 2013, 138, 93–99. [Google Scholar] [CrossRef]
- Xiong, J.; Zhao, Z.; Liu, D.; He, L. Direct Lithium Extraction from Raw Brine by Chemical Redox Method with LiFePO4/FePO4 Materials. Sep. Purif. Technol. 2022, 290, 120789. [Google Scholar] [CrossRef]
- Mohr, S.H.; Mudd, G.M.; Giurco, D. Lithium Resources and Production: Critical Assessment and Global Projections. Minerals 2012, 2, 65–84. [Google Scholar] [CrossRef]
- Tadesse, B.; Makuei, F.; Albijanic, B.; Dyer, L. The Beneficiation of Lithium Minerals from Hard Rock Ores: A Review. Miner. Eng. 2019, 131, 170–184. [Google Scholar] [CrossRef]
- Velázquez-Martínez, O.; Valio, J.; Santasalo-Aarnio, A.; Reuter, M.; Serna-Guerrero, R. A Critical Review of Lithium-Ion Battery Recycling Processes from a Circular Economy Perspective. Batteries 2019, 5, 68. [Google Scholar] [CrossRef]
- Meshram, P.; Pandey, B.D.; Mankhand, T.R. Extraction of Lithium from Primary and Secondary Sources by Pre-Treatment, Leaching and Separation: A Comprehensive Review. Hydrometallurgy 2014, 150, 192–208. [Google Scholar] [CrossRef]
- Georgi-Maschler, T.; Friedrich, B.; Weyhe, R.; Heegn, H.; Rutz, M. Development of a Recycling Process for Li-Ion Batteries. J. Power Sources 2012, 207, 173–182. [Google Scholar] [CrossRef]
- Vezzini, A. 23—Manufacturers, Materials and Recycling Technologies. In Lithium-Ion Batteries; Pistoia, G., Ed.; Elsevier: Amsterdam, The Netherlands, 2014; pp. 529–551. ISBN 978-0-444-59513-3. [Google Scholar]
- Worrell, E.; Reuter, M.A. Handbook of Recycling: State-of-the-Art for Practitioners, Analysts, and Scientists; Newnes: Oxford, UK, 2014; ISBN 978-0-12-396506-6. [Google Scholar]
- Rogulski, Z.; Czerwiński, A. Used Batteries Collection and Recycling in Poland. J. Power Sources 2006, 159, 454–458. [Google Scholar] [CrossRef]
- Espinosa, D.C.R.; Bernardes, A.M.; Tenório, J.A.S. An Overview on the Current Processes for the Recycling of Batteries. J. Power Sources 2004, 135, 311–319. [Google Scholar] [CrossRef]
- Gaines, L.L.; Dunn, J.B. 21—Lithium-Ion Battery Environmental Impacts. In Lithium-Ion Batteries; Pistoia, G., Ed.; Elsevier: Amsterdam, The Netherlands, 2014; pp. 483–508. ISBN 978-0-444-59513-3. [Google Scholar]
- Baum, Z.J.; Bird, R.E.; Yu, X.; Ma, J. Lithium-Ion Battery Recycling—Overview of Techniques and Trends. ACS Energy Lett. 2022, 7, 712–719. [Google Scholar] [CrossRef]
- Our Recycling Process. Available online: https://brs.umicore.com/en/recycling/ (accessed on 6 March 2023).
- High-Grade Cobalt Li-Ion Battery. Available online: https://www.akkuser.fi/en/process-descriptions/high-grade-cobalt-li-ion-battery/ (accessed on 6 March 2023).
- Pudas, J.; Erkkila, A.; Viljamaa, J. Battery Recycling Method. U.S. Patent 8,979,006, 17 March 2015. [Google Scholar]
- Wagner-Wenz, R.; van Zuilichem, A.-J.; Göllner-Völker, L.; Berberich, K.; Weidenkaff, A.; Schebek, L. Recycling Routes of Lithium-Ion Batteries: A Critical Review of the Development Status, the Process Performance, and Life-Cycle Environmental Impacts. MRS Energy Sustain. 2023, 10, 1–34. [Google Scholar] [CrossRef]
- Diekmann, J.; Hanisch, C.; Froböse, L.; Schälicke, G.; Loellhoeffel, T.; Fölster, A.-S.; Kwade, A. Ecological Recycling of Lithium-Ion Batteries from Electric Vehicles with Focus on Mechanical Processes. J. Electrochem. Soc. 2016, 164, A6184. [Google Scholar] [CrossRef]
- Diekmann, J.; Rothermel, S.; Nowak, S.; Kwade, A. The LithoRec Process. In Recycling of Lithium-Ion Batteries: The LithoRec Way; Sustainable Production Life Cycle Engineering and Management; Kwade, A., Diekmann, J., Eds.; Springer International Publishing: Cham, Switzerland, 2018; pp. 33–38. ISBN 978-3-319-70572-9. [Google Scholar]
- Nowak, S.; Winter, M. The Role of Sub- and Supercritical CO2 as “Processing Solvent” for the Recycling and Sample Preparation of Lithium Ion Battery Electrolytes. Molecules 2017, 22, 403. [Google Scholar] [CrossRef] [PubMed]
- Rothermel, S.; Evertz, M.; Kasnatscheew, J.; Qi, X.; Grützke, M.; Winter, M.; Nowak, S. Graphite Recycling from Spent Lithium-Ion Batteries. ChemSusChem 2016, 9, 3473–3484. [Google Scholar] [CrossRef]
- Wang, H.; Friedrich, B. Development of a Highly Efficient Hydrometallurgical Recycling Process for Automotive Li–Ion Batteries. J. Sustain. Metall. 2015, 1, 168–178. [Google Scholar] [CrossRef]
- Kaya, M. State-of-the-Art Lithium-Ion Battery Recycling Technologies. Circ. Econ. 2022, 1, 100015. [Google Scholar] [CrossRef]
- Latini, D.; Vaccari, M.; Lagnoni, M.; Orefice, M.; Mathieux, F.; Huisman, J.; Tognotti, L.; Bertei, A. A Comprehensive Review and Classification of Unit Operations with Assessment of Outputs Quality in Lithium-Ion Battery Recycling. J. Power Sources 2022, 546, 231979. [Google Scholar] [CrossRef]
- Neumann, J.; Petranikova, M.; Meeus, M.; Gamarra, J.D.; Younesi, R.; Winter, M.; Nowak, S. Recycling of Lithium-Ion Batteries—Current State of the Art, Circular Economy, and Next Generation Recycling. Adv. Energy Mater. 2022, 12, 2102917. [Google Scholar] [CrossRef]
- Johnson, S.K. Here’s What Tesla Will Put in Its New Batteries. Available online: https://arstechnica.com/cars/2020/09/heres-what-tesla-will-put-in-its-new-batteries/ (accessed on 6 March 2023).
- Tomaszewski, K. Lithium-Ion Batteries: Know About Components, Importance & Risks. 2021. Available online: https://www.cirbasolutions.com/news/lithium-ion-battery-recycling-benefits-and-risks-analyzed/ (accessed on 6 March 2023).
- U.S. Environmental Protection Agency. Used Lithium-Ion Batteries. Available online: https://www.epa.gov/recycle/used-lithium-ion-batteries (accessed on 6 March 2023).
- Fang, Z.; Duan, Q.; Peng, Q.; Wei, Z.; Cao, H.; Sun, J.; Wang, Q. Comparative Study of Chemical Discharge Strategy to Pretreat Spent Lithium-Ion Batteries for Safe, Efficient, and Environmentally Friendly Recycling. J. Clean. Prod. 2022, 359, 132116. [Google Scholar] [CrossRef]
- Sonoc, A.; Jeswiet, J.; Soo, V.K. Opportunities to Improve Recycling of Automotive Lithium Ion Batteries. Procedia CIRP 2015, 29, 752–757. [Google Scholar] [CrossRef]
- Yu, D.; Huang, Z.; Makuza, B.; Guo, X.; Tian, Q. Pretreatment Options for the Recycling of Spent Lithium-Ion Batteries: A Comprehensive Review. Miner. Eng. 2021, 173, 107218. [Google Scholar] [CrossRef]
- Kim, S.; Bang, J.; Yoo, J.; Shin, Y.; Bae, J.; Jeong, J.; Kim, K.; Dong, P.; Kwon, K. A Comprehensive Review on the Pretreatment Process in Lithium-Ion Battery Recycling. J. Clean. Prod. 2021, 294, 126329. [Google Scholar] [CrossRef]
- Lisbona, D.; Snee, T. A Review of Hazards Associated with Primary Lithium and Lithium-Ion Batteries. Process Saf. Environ. Prot. 2011, 89, 434–442. [Google Scholar] [CrossRef]
- Liu, B.; Jia, Y.; Li, J.; Yin, S.; Yuan, C.; Hu, Z.; Wang, L.; Li, Y.; Xu, J. Safety Issues Caused by Internal Short Circuits in Lithium-Ion Batteries. J. Mater. Chem. A 2018, 6, 21475–21484. [Google Scholar] [CrossRef]
- Lu, M.; Zhang, H.; Wang, B.; Zheng, X.; Dai, C. The Re-Synthesis of LiCoO2 from Spent Lithium Ion Batteries Separated by Vacuum-Assisted Heat-Treating Method. Int. J. Electrochem. Sci. 2013, 8, 8201–8209. [Google Scholar] [CrossRef]
- Yao, L.P.; Zeng, Q.; Qi, T.; Li, J. An Environmentally Friendly Discharge Technology to Pretreat Spent Lithium-Ion Batteries. J. Clean. Prod. 2020, 245, 118820. [Google Scholar] [CrossRef]
- Ojanen, S.; Lundström, M.; Santasalo-Aarnio, A.; Serna-Guerrero, R. Challenging the Concept of Electrochemical Discharge Using Salt Solutions for Lithium-Ion Batteries Recycling. Waste Manag. 2018, 76, 242–249. [Google Scholar] [CrossRef]
- Xiao, J.; Li, J.; Xu, Z. Recycling Metals from Lithium Ion Battery by Mechanical Separation and Vacuum Metallurgy. J. Hazard. Mater. 2017, 338, 124–131. [Google Scholar] [CrossRef] [PubMed]
- Wang, X.; Gaustad, G.; Babbitt, C.W. Targeting High Value Metals in Lithium-Ion Battery Recycling via Shredding and Size-Based Separation. Waste Manag. 2016, 51, 204–213. [Google Scholar] [CrossRef]
- Mennik, F.; Dinç, N.İ.; Burat, F. Selective Recovery of Metals from Spent Mobile Phone Lithium-Ion Batteries through Froth Flotation Followed by Magnetic Separation Procedure. Results Eng. 2023, 17, 100868. [Google Scholar] [CrossRef]
- Characterization and Recycling of Lithium Nickel Manganese Cobalt Oxide Type Spent Mobile Phone Batteries Based on Mineral Processing Technology|SpringerLink. Available online: https://link.springer.com/article/10.1007/s10163-023-01652-5 (accessed on 23 June 2023).
- Zhan, R.; Oldenburg, Z.; Pan, L. Recovery of Active Cathode Materials from Lithium-Ion Batteries Using Froth Flotation. Sustain. Mater. Technol. 2018, 17, e00062. [Google Scholar] [CrossRef]
- Saneie, R.; Abdollahi, H.; Ghassa, S.; Azizi, D.; Chehreh Chelgani, S. Recovery of Copper and Aluminum from Spent Lithium-Ion Batteries by Froth Flotation: A Sustainable Approach. J. Sustain. Metall. 2022, 8, 386–397. [Google Scholar] [CrossRef]
- Saeki, S.; Lee, J.; Zhang, Q.; Saito, F. Co-Grinding LiCoO2 with PVC and Water Leaching of Metal Chlorides Formed in Ground Product. Int. J. Miner. Process. 2004, 74, S373–S378. [Google Scholar] [CrossRef]
- Zhang, T.; He, Y.; Ge, L.; Fu, R.; Zhang, X.; Huang, Y. Characteristics of Wet and Dry Crushing Methods in the Recycling Process of Spent Lithium-Ion Batteries. J. Power Sources 2013, 240, 766–771. [Google Scholar] [CrossRef]
- Klimko, J.; Oráč, D.; Miškufová, A.; Vonderstein, C.; Dertmann, C.; Sommerfeld, M.; Friedrich, B.; Havlík, T. A Combined Pyro- and Hydrometallurgical Approach to Recycle Pyrolyzed Lithium-Ion Battery Black Mass Part 2: Lithium Recovery from Li Enriched Slag—Thermodynamic Study, Kinetic Study, and Dry Digestion. Metals 2020, 10, 1558. [Google Scholar] [CrossRef]
- Kundu, T.; Rath, S.S.; Das, S.K.; Parhi, P.K.; Angadi, S.I. Recovery of Lithium from Spodumene-Bearing Pegmatites: A Comprehensive Review on Geological Reserves, Beneficiation, and Extraction. Powder Technol. 2023, 415, 118142. [Google Scholar] [CrossRef]
- Lithium Extraction from Hard Rock Lithium Ores (Spodumene, Lepidolite, Zinnwaldite, Petalite): Technology, Resources, Environment and Cost. Available online: http://chinageology.cgs.cn/article/doi/10.31035/cg2022088?pageType=en&viewType=HTML (accessed on 23 June 2023).
- He, M.; Zhang, Y.; Zhang, X.; Teng, L.; Li, J.; Liu, Q.; Liu, W. Sustainable and Facile Process for Li2CO3 and Mn2O3 Recovery from Spent LiMn2O4 Batteries via Selective Sulfation with Waste Copperas. J. Environ. Chem. Eng. 2023, 11, 110222. [Google Scholar] [CrossRef]
- Nan, J.; Han, D.; Zuo, X. Recovery of Metal Values from Spent Lithium-Ion Batteries with Chemical Deposition and Solvent Extraction. J. Power Sources 2005, 152, 278–284. [Google Scholar] [CrossRef]
- Swain, B.; Jeong, J.; Lee, J.; Lee, G.-H.; Sohn, J.-S. Hydrometallurgical Process for Recovery of Cobalt from Waste Cathodic Active Material Generated during Manufacturing of Lithium Ion Batteries. J. Power Sources 2007, 167, 536–544. [Google Scholar] [CrossRef]
- Lee, C.K.; Rhee, K.-I. Reductive Leaching of Cathodic Active Materials from Lithium Ion Battery Wastes. Hydrometallurgy 2003, 68, 5–10. [Google Scholar] [CrossRef]
- Takacova, Z.; Havlik, T.; Kukurugya, F.; Orac, D. Cobalt and Lithium Recovery from Active Mass of Spent Li-Ion Batteries: Theoretical and Experimental Approach. Hydrometallurgy 2016, 163, 9–17. [Google Scholar] [CrossRef]
- Zhang, P.; Yokoyama, T.; Itabashi, O.; Suzuki, T.M.; Inoue, K. Hydrometallurgical Process for Recovery of Metal Values from Spent Lithium-Ion Secondary Batteries. Hydrometallurgy 1998, 47, 259–271. [Google Scholar] [CrossRef]
- Li, L.; Ge, J.; Wu, F.; Chen, R.; Chen, S.; Wu, B. Recovery of Cobalt and Lithium from Spent Lithium Ion Batteries Using Organic Citric Acid as Leachant. J. Hazard. Mater. 2010, 176, 288–293. [Google Scholar] [CrossRef]
- Dorella, G.; Mansur, M.B. A Study of the Separation of Cobalt from Spent Li-Ion Battery Residues. J. Power Sources 2007, 170, 210–215. [Google Scholar] [CrossRef]
- Ferreira, D.A.; Prados, L.M.Z.; Majuste, D.; Mansur, M.B. Hydrometallurgical Separation of Aluminium, Cobalt, Copper and Lithium from Spent Li-Ion Batteries. J. Power Sources 2009, 187, 238–246. [Google Scholar] [CrossRef]
- Li, J.; Shi, P.; Wang, Z.; Chen, Y.; Chang, C.-C. A Combined Recovery Process of Metals in Spent Lithium-Ion Batteries. Chemosphere 2009, 77, 1132–1136. [Google Scholar] [CrossRef]
- Chen, X.; Zhou, T. Hydrometallurgical Process for the Recovery of Metal Values from Spent Lithium-Ion Batteries in Citric Acid Media. Waste Manag. Res. 2014, 32, 1083–1093. [Google Scholar] [CrossRef]
- Kang, J.; Sohn, J.; Chang, H.; Senanayake, G.; Shin, S.M. Preparation of Cobalt Oxide from Concentrated Cathode Material of Spent Lithium Ion Batteries by Hydrometallurgical Method. Adv. Powder Technol. 2010, 21, 175–179. [Google Scholar] [CrossRef]
- Pathak, P.; Singh, V.K.; Chabhadiya, K. Sequential Leaching of Strategic Metals from Exhausted LNCM-Cathode Batteries Using Oxalic and Sulfuric Acid Lixiviants. JOM 2021, 73, 1386–1394. [Google Scholar] [CrossRef]
- Burkin, A.R. Chemical Hydrometallurgy; Imperial College Press: London, UK, 2001. [Google Scholar] [CrossRef]
- Demopoulos, G.P. Aqueous Precipitation and Crystallization for the Production of Particulate Solids with Desired Properties. Hydrometallurgy 2009, 96, 199–214. [Google Scholar] [CrossRef]
- Ma, Y.; Svärd, M.; Xiao, X.; Gardner, J.M.; Olsson, R.T.; Forsberg, K. Precipitation and Crystallization Used in the Production of Metal Salts for Li-Ion Battery Materials: A Review. Metals 2020, 10, 1609. [Google Scholar] [CrossRef]
- Zhu, S.; He, W.; Li, G.; Zhou, X.; Zhang, X.; Huang, J. Recovery of Co and Li from Spent Lithium-Ion Batteries by Combination Method of Acid Leaching and Chemical Precipitation. Trans. Nonferrous Met. Soc. China 2012, 22, 2274–2281. [Google Scholar] [CrossRef]
- Yang, X.; Zhang, Y.; Meng, Q.; Dong, P.; Ning, P.; Li, Q. Recovery of Valuable Metals from Mixed Spent Lithium-Ion Batteries by Multi-Step Directional Precipitation. RSC Adv. 2020, 11, 268–277. [Google Scholar] [CrossRef]
- Li, J.; Zhao, R.; He, X.; Liu, H. Preparation of LiCoO2 Cathode Materials from Spent Lithium–Ion Batteries. Ionics 2009, 15, 111–113. [Google Scholar] [CrossRef]
- Kislik, V.S. Solvent Extraction: Classical and Novel Approaches; Elsevier: Amsterdam, The Netherlands, 2011; ISBN 978-0-444-53778-2. [Google Scholar]
- Aguilar, M.; Cortina, J.L. Solvent Extraction and Liquid Membranes: Fundamentals and Applications in New Materials; CRC Press: Boca Raton, NJ, USA, 2008; ISBN 978-0-429-12031-2. [Google Scholar]
- Kang, J.; Senanayake, G.; Sohn, J.; Shin, S.M. Recovery of Cobalt Sulfate from Spent Lithium Ion Batteries by Reductive Leaching and Solvent Extraction with Cyanex 272. Hydrometallurgy 2010, 100, 168–171. [Google Scholar] [CrossRef]
- Takacova, Z.; Marcišová, S.; Havlik, T. Solvent Extraction of Cobalt from Leach Liquor after Leaching of the Active Mass of Spent Lithium Accumulators. Metall 2013, 67, 450–454. [Google Scholar]
- Waengwan, P.; Eksangsri, T. Recovery of Lithium from Simulated Secondary Resources (LiCO3) through Solvent Extraction. Sustainability 2020, 12, 7179. [Google Scholar] [CrossRef]
- Tsakiridis, P.E.; Agatzini-Leonardou, S. Solvent Extraction of Aluminium in the Presence of Cobalt, Nickel and Magnesium from Sulphate Solutions by Cyanex 272. Hydrometallurgy 2005, 80, 90–97. [Google Scholar] [CrossRef]
- Choubey, P.K.; Dinkar, O.S.; Panda, R.; Kumari, A.; Jha, M.K.; Pathak, D.D. Selective Extraction and Separation of Li, Co and Mn from Leach Liquor of Discarded Lithium Ion Batteries (LIBs). Waste Manag. 2021, 121, 452–457. [Google Scholar] [CrossRef]
- Nguyen, T.H.; Lee, M.S. A Review on the Separation of Lithium Ion from Leach Liquors of Primary and Secondary Resources by Solvent Extraction with Commercial Extractants. Processes 2018, 6, 55. [Google Scholar] [CrossRef]
- Pranolo, Y.; Zhang, W.; Cheng, C.Y. Recovery of Metals from Spent Lithium-Ion Battery Leach Solutions with a Mixed Solvent Extractant System. Hydrometallurgy 2010, 102, 37–42. [Google Scholar] [CrossRef]
- Ilyas, S.; Ranjan Srivastava, R.; Singh, V.K.; Chi, R.; Kim, H. Recovery of Critical Metals from Spent Li-Ion Batteries: Sequential Leaching, Precipitation, and Cobalt–Nickel Separation Using Cyphos IL104. Waste Manag. 2022, 154, 175–186. [Google Scholar] [CrossRef] [PubMed]
- Ilyas, S.; Srivastava, R.R.; Kim, H. Cradle-to-Cradle Recycling of Spent NMC Batteries with Emphasis on Novel Co2+/Ni2+ Separation from HCl Leached Solution and Synthesis of New Ternary Precursor. Process Saf. Environ. Prot. 2023, 170, 584–595. [Google Scholar] [CrossRef]
- Zhang, L.; Li, L.; Rui, H.; Shi, D.; Peng, X.; Ji, L.; Song, X. Lithium Recovery from Effluent of Spent Lithium Battery Recycling Process Using Solvent Extraction. J. Hazard. Mater. 2020, 398, 122840. [Google Scholar] [CrossRef] [PubMed]
- Lupi, C.; Pasquali, M. Electrolytic Nickel Recovery from Lithium-Ion Batteries. Miner. Eng. 2003, 16, 537–542. [Google Scholar] [CrossRef]
- Vieceli, N.; Ottink, T.; Stopic, S.; Dertmann, C.; Swiontek, T.; Vonderstein, C.; Sojka, R.; Reinhardt, N.; Ekberg, C.; Friedrich, B.; et al. Solvent Extraction of Cobalt from Spent Lithium-Ion Batteries: Dynamic Optimization of the Number of Extraction Stages Using Factorial Design of Experiments and Response Surface Methodology. Sep. Purif. Technol. 2023, 307, 122793. [Google Scholar] [CrossRef]
- New Ion Exchange Resin from LANXESS for Lithium Extraction. BatteryIndustry.tech. 2022. Available online: https://batteryindustry.tech/new-ion-exchange-resin-from-lanxess-for-lithium-extraction/ (accessed on 23 June 2023).
- Arroyo, F.; Morillo, J.; Usero, J.; Rosado, D.; El Bakouri, H. Lithium Recovery from Desalination Brines Using Specific Ion-Exchange Resins. Desalination 2019, 468, 114073. [Google Scholar] [CrossRef]
- Knapik, E.; Rotko, G.; Marszałek, M.; Piotrowski, M. Comparative Study on Lithium Recovery with Ion-Selective Adsorbents and Extractants: Results of Multi-Stage Screening Test with the Use of Brine Simulated Solutions with Increasing Complexity. Energies 2023, 16, 3149. [Google Scholar] [CrossRef]
- Xu, X.; Chen, Y.; Wan, P.; Gasem, K.; Wang, K.; He, T.; Adidharma, H.; Fan, M. Extraction of Lithium with Functionalized Lithium Ion-Sieves. Prog. Mater. Sci. 2016, 84, 276–313. [Google Scholar] [CrossRef]
- Hong, H.-J.; Park, I.-S.; Ryu, T.; Ryu, J.; Kim, B.-G.; Chung, K.-S. Granulation of Li1.33Mn1.67O4 (LMO) through the Use of Cross-Linked Chitosan for the Effective Recovery of Li+ from Seawater. Chem. Eng. J. 2013, 234, 16–22. [Google Scholar] [CrossRef]
- Wang, L.; Meng, C.G.; Ma, W. Study on Li+ Uptake by Lithium Ion-Sieve via the PH Technique. Colloids Surf. Physicochem. Eng. Asp. 2009, 334, 34–39. [Google Scholar] [CrossRef]
- Zhu, G.; Wang, P.; Qi, P.; Gao, C. Adsorption and Desorption Properties of Li+ on PVC-H1.6Mn1.6O4 Lithium Ion-Sieve Membrane. Chem. Eng. J. 2014, 235, 340–348. [Google Scholar] [CrossRef]
- Klimko, J.; Oráč, D.; Klein, D. Recycling of Lithium Accumulators. In Proceedings of the 2019 International Council on Technologies of Environmental Protection (ICTEP), Starý Smokovec, Slovakia, 23–25 October 2019; pp. 152–156. [Google Scholar]




| Company | Input | Process | Output | Capacity (t/y) |
|---|---|---|---|---|
| Accurec GmbH | LIBs/Ni-Cd/MH-Ni | Pyrolysis/Mech. treatment/Pyrometallurgy | Co–Ni–Mn–Fe alloy and Li2CO3 | 6000 |
| OnTo | LIBs | Mechanical treatment | Cathode and anode active material | - |
| Retriev | Non-rechargeable Li batteries and LIBs | Mechanical/Hydrometallurgical | Metal concentrate, Li2CO3, graphite | 4500 |
| Umicore ValÉas | LIBs/Ni-Cd/MH-Ni | Pyrometallurgy/Hydrometallurgy | Co–Ni–Mn–Fe–Cu alloy, Li-Al slag | 7000 |
| Akkuser | LIBs | Mechanical | Cathode and anode active material | 4000 |
| LithoRec | LIBs | Mechanical, Hydrometallurgical | Active material, Co, Li, Ni compounds | 100 |
| Sumitomo | LIBs | Hydrometallurgy | Co, Li, Ni, compounds | 150 |
| Leaching Agent | Leaching Conditions | Efficiency (%) | Ref. |
|---|---|---|---|
| H2SO4 + H2O2 | 75 °C, L/S = 20 (mL/g), 15% H2O2 | 95% Co, >99% Li | [18] |
| H2SO4 | 25 °C and 75 °C, L/S = 10 (mL/g) and 5 (mL/g) | >90% Co, >90% Li | [82] |
| H2SO4 + H2O2 | 60 °C, L/S = 10 (mL/g), 2 M H2SO4, 6% H2O2 | 98% Co, 97% Li | [73] |
| H2SO4 + H2O2 | 75 °C, L/S = 10 (mL/g), 2 M H2SO4, 5% H2O2 | 93% Co, 94% Li | [83] |
| HNO3 + H2O2 | 75 °C, L/S = 100 (mL/g), 1.7% H2O2 | 95% Co, 95% Li | [84] |
| HCl | 80 °C, 4 M HCl | >99% Co, >99% Li | [85] |
| HCl, NH2OH.HCl | 80 °C, L/S = 100 (mL/g) | >90% Co, >90% Li | [86] |
| Citric acid + H2O2 | 90 °C, L/S = 50 (mL/g) | >90% Co, >99% Li | [87] |
| H2SO4 + H2O2 | 75 °C, L/S = 20, 2 M H2SO4, 10% H2O2 | Co 95%, Li >99% | [88] |
| NaOH, H2SO4 + H2O2 | 40 °C, 4% H2SO4, 1% H2O2 | Co 97%, Li >99% | [89] |
| HCl | 4 M HCl, 80 °C | Co 99%, Li 97% | [90] |
| C₆H₈O₇, H2O2 | 2 M C₆H₈O₇, 80 °C, 90 min, L/S = 30. 2 H2O2 | Ni 97%, Co 95%, Mn 94%, Li 99% | [91] |
| H2SO4, + H2SO2, Na2S, C2H2O4 | 2 M H2SO4, 6% H2O2, 1 h, 60 °C, 300 rpm | Co 98% | [92] |
| H2C2O4, H2SO4 | 0.25M H2C2O4, L/S = 10, 0.5% H2O2, 80 °C, 90 min | Co, Ni, Mn > 99% | [93] |
| Leaching Agent | Solvent | pH | Time (min) | Temp. (°C) | O:A | Yield | Ref. |
|---|---|---|---|---|---|---|---|
| H2SO4 + H2O2 | Cyanex 272 | 5 | 20 | 50 | 1:1 | 85% Co | [80] |
| H2SO4 | Saponified CYANEX 272 | 5.5–6 | 30 | 25 | 2:1 | 95–98% Co | [102] |
| H2SO4 | CYANEX 272 + Kerosene | 7 | 10 | 25 | 2:1 | 90% Co, 100% Mn, 5% Li | [103] |
| HCl | D2EHPA | 1.5 | 120 | 32 | 1:1 | 75% Li | [104] |
| H2SO4 | CYANEX 272 + Exxol D80 | 3 | 10 | 40 | 1:1 | 99.5% Al | [105] |
| H2SO4 | 10% LIX84-IC (PC-88A) + Kerosene | 3 | 10 | 25 | 1:1 | 99.5% Cu | [106] |
| H2SO4 | 11% LIX84-IC (PC-88A) + Kerosene | 4.6 | 10 | 25 | 1:1 | 99.1% Ni | [106] |
| H2SO4 | 10% D2EHPA | 3 | 10 | 25 | 1:1 | 98.9% Mn | [106] |
| H2SO4 | Acorga M5640 + 5% TBP | 3.75 | 10 | 40 | 2:1 | 95% Fe, 77% Cu, 94% Al | [107] |
| H2SO4 | 15% Cyanex 272 + Shellsol D70 | 5.5–6 | 10 | 22 | 2:1 | 90% Co | [108] |
| H2SO4 | HBTA + TOPO | 13 | 2 | 25 | 1:1 | 90% Li | [111] |
| H2SO4 | Saponified CYANEX 272 + kerosene | 5.6 | - | 25 | 3:1 | >99% Co | [112] |
| HCl | 0.5 M D2EHPA Cyanex 272 | 2.3 5 | 6 15 | 25 25 | 1:1 0.9:1 | 96% Mn 98% Co | [113] |
Disclaimer/Publisher’s Note: The statements, opinions and data contained in all publications are solely those of the individual author(s) and contributor(s) and not of MDPI and/or the editor(s). MDPI and/or the editor(s) disclaim responsibility for any injury to people or property resulting from any ideas, methods, instructions or products referred to in the content. |
© 2023 by the authors. Licensee MDPI, Basel, Switzerland. This article is an open access article distributed under the terms and conditions of the Creative Commons Attribution (CC BY) license (https://creativecommons.org/licenses/by/4.0/).
Share and Cite
Marcinov, V.; Klimko, J.; Takáčová, Z.; Pirošková, J.; Miškufová, A.; Sommerfeld, M.; Dertmann, C.; Friedrich, B.; Oráč, D. Lithium Production and Recovery Methods: Overview of Lithium Losses. Metals 2023, 13, 1213. https://doi.org/10.3390/met13071213
Marcinov V, Klimko J, Takáčová Z, Pirošková J, Miškufová A, Sommerfeld M, Dertmann C, Friedrich B, Oráč D. Lithium Production and Recovery Methods: Overview of Lithium Losses. Metals. 2023; 13(7):1213. https://doi.org/10.3390/met13071213
Chicago/Turabian StyleMarcinov, Vladimír, Jakub Klimko, Zita Takáčová, Jana Pirošková, Andrea Miškufová, Marcus Sommerfeld, Christian Dertmann, Bernd Friedrich, and Dušan Oráč. 2023. "Lithium Production and Recovery Methods: Overview of Lithium Losses" Metals 13, no. 7: 1213. https://doi.org/10.3390/met13071213
APA StyleMarcinov, V., Klimko, J., Takáčová, Z., Pirošková, J., Miškufová, A., Sommerfeld, M., Dertmann, C., Friedrich, B., & Oráč, D. (2023). Lithium Production and Recovery Methods: Overview of Lithium Losses. Metals, 13(7), 1213. https://doi.org/10.3390/met13071213

