Machine Learning Potential Model Based on Ensemble Bispectrum Feature Selection and Its Applicability Analysis
Abstract
1. Introduction
2. Bispectrum and SNAP Formalism
3. Two-Level Ensemble Feature Selection (EFS) Method of Bispectrum Descriptors
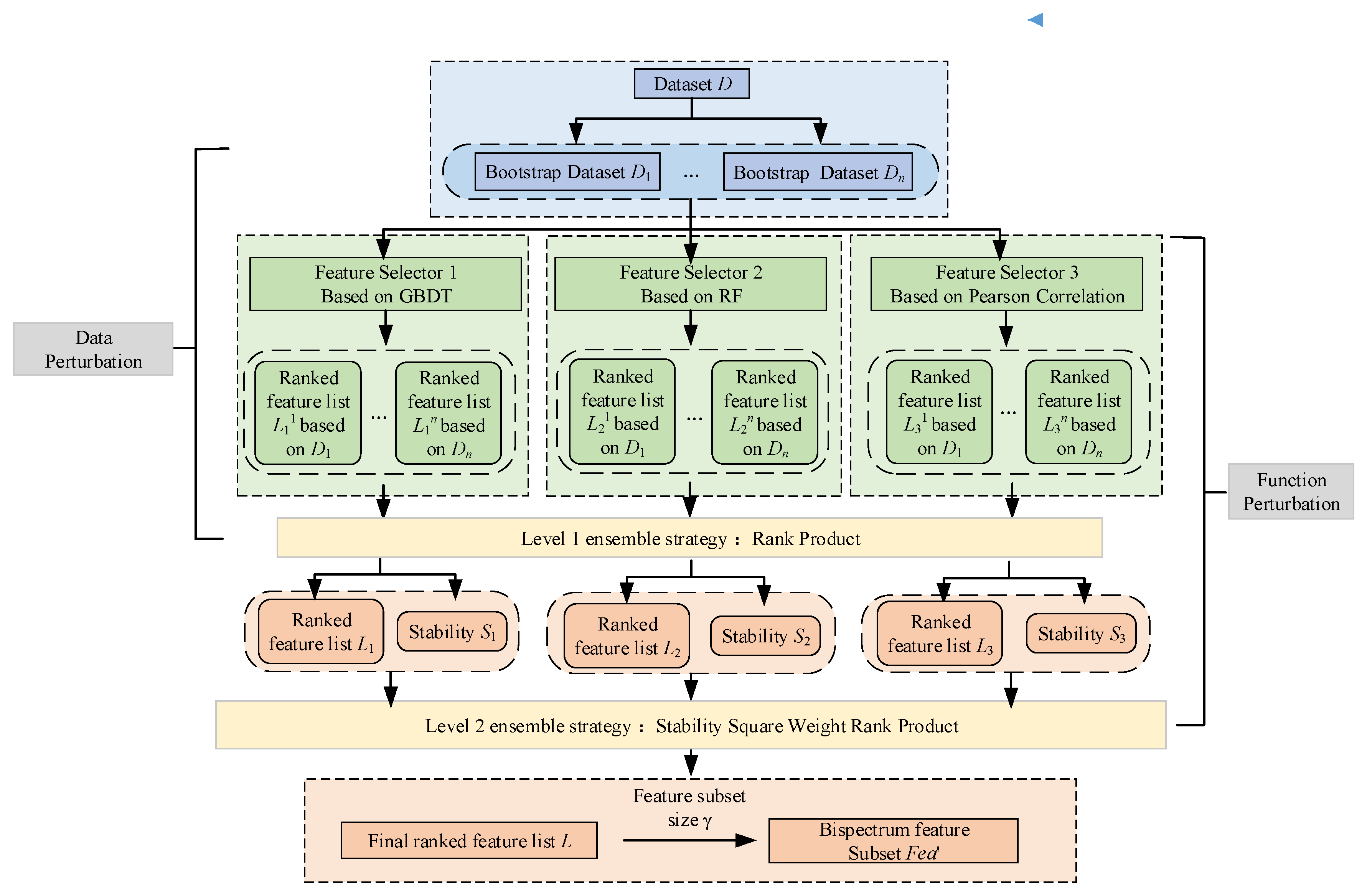
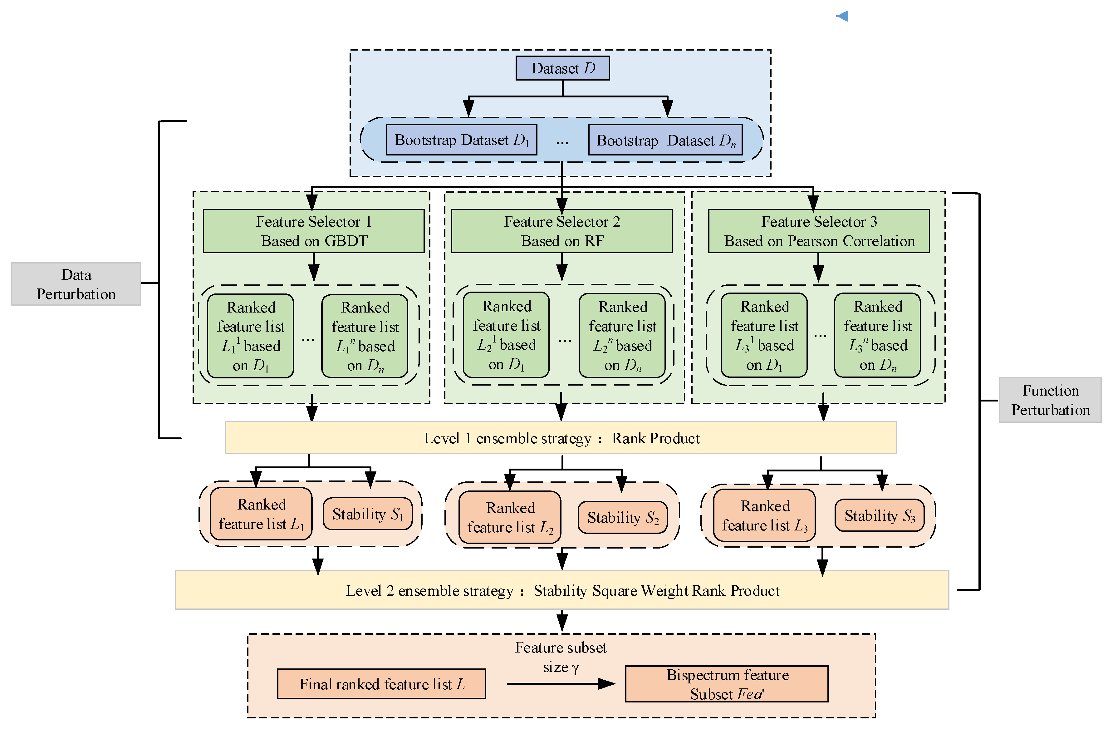
3.1. The Framework of the Two-Level Ensemble Feature Selection Method
3.2. Data Perturbation and Function Perturbation
3.3. Two-Level Ensemble Strategy
3.4. EFS Method for LR Model Calculation Complexity Analysis
3.4.1. Model Training Complexity Analysis
3.4.2. Model Prediction Complexity Analysis
3.5. Stability Index and Evaluation Criteria
4. Experiments and Results Analysis
4.1. Dataset Preparation
4.2. Model Training and Parameter Optimization
4.3. Prediction Performance Analysis of the EFS Method
4.3.1. Scenario 1: Prediction Performance Comparison between qSNAP and EFS-qSNAP on Different Metal Datasets
4.3.2. Scenario 2: Prediction Performance Comparison of qSNAP and EFS-qSNAP on Fe Different Scale Training Structures
4.3.3. Scenario 3: Prediction Performance Comparison on Different Feature Select Methods
4.3.4. Scenario 4: Comparison of Prediction Performance for Different Feature Subset Sizes
4.4. Stability and Complexity Analysis of the EFS Method
4.4.1. Stability Analysis
Scenario 5: Stability Comparison between the EFS and Benchmarks
Scenario 6: Stability Comparison of the Different Feature Subset Size
4.4.2. Performance Analysis on the Computational Complexity of the EFS Method
5. Discussion
6. Conclusions
Author Contributions
Funding
Institutional Review Board Statement
Informed Consent Statement
Data Availability Statement
Acknowledgments
Conflicts of Interest
References
- Keith, J.A.; Vassilev-Galindo, V.; Cheng, B.; Chmiela, S.; Gastegger, M.; Müller, K.-R.; Tkatchenko, A. Combining Machine Learning and Computational Chemistry for Predictive Insights Into Chemical Systems. Chem. Rev. 2021, 121, 9816–9872. [Google Scholar] [CrossRef] [PubMed]
- Mortazavi, B.; Novikov, I.S.; Podryabinkin, E.V.; Roche, S.; Rabczuk, T.; Shapeev, A.V.; Zhuang, X. Exploring phononic properties of two-dimensional materials using machine learning interatomic potentials. Appl. Mater. Today 2020, 20, 100685. [Google Scholar] [CrossRef]
- Mueller, T.; Hernandez, A.; Wang, C. Machine learning for interatomic potential models. J. Chem. Phys. 2020, 152, 050902. [Google Scholar] [CrossRef] [PubMed]
- Zuo, Y. Machine Learning Towards Large-Scale Atomistic Simulation and Materials Discovery. Ph.D. Thesis, University of California, San Diego, CA, USA, 2021. [Google Scholar]
- Batra, R.; Song, L.; Ramprasad, R. Emerging materials intelligence ecosystems propelled by machine learning. Nat. Rev. Mater. 2021, 6, 655–678. [Google Scholar] [CrossRef]
- Manna, S.; Loeffler, T.D.; Batra, R.; Banik, S.; Chan, H.; Varughese, B.; Sasikumar, K.; Sternberg, M.; Peterka, T.; Cherukara, M.J.; et al. Learning in continuous action space for developing high dimensional potential energy models. Nat. Commun. 2022, 13, 368. [Google Scholar] [CrossRef]
- Botu, V.; Batra, R.; Chapman, J.; Ramprasad, R. Machine Learning Force Fields: Construction, Validation, and Outlook. J. Phys. Chem. C 2017, 121, 511–522. [Google Scholar] [CrossRef]
- Deng, Z.; Chen, C.; Li, X.-G.; Ong, S.P. An electrostatic spectral neighbor analysis potential for lithium nitride. npj Comput. Mater. 2019, 5, 75. [Google Scholar] [CrossRef]
- Bereau, T.; DiStasio, R.A.; Tkatchenko, A.; von Lilienfeld, O.A. Non-covalent interactions across organic and biological subsets of chemical space: Physics-based potentials parametrized from machine learning. J. Chem. Phys. 2018, 148, 241706. [Google Scholar] [CrossRef]
- Smith, J.S.; Isayev, O.; Roitberg, A.E. ANI-1: An extensible neural network potential with DFT accuracy at force field computational cost. Chem. Sci. 2017, 8, 3192–3203. [Google Scholar] [CrossRef]
- Eckhoff, M.; Behler, J. High-dimensional neural network potentials for magnetic systems using spin-dependent atom-centered symmetry functions. Npj Comput. Mater. 2021, 7, 170. [Google Scholar] [CrossRef]
- Caro, M.A. Optimizing many-body atomic descriptors for enhanced computational performance of machine learning based interatomic potentials. Phy. Rev. B 2019, 100, 024112. [Google Scholar] [CrossRef]
- Novikov, I.; Grabowski, B.; Körmann, F.; Shapeev, A. Magnetic Moment Tensor Potentials for collinear spin-polarized materials reproduce different magnetic states of bcc Fe. NPJ Comput. Mater. 2022, 8, 13. [Google Scholar] [CrossRef]
- Schran, C.; Uhl, F.; Behler, J.; Marx, D. High-dimensional neural network potentials for solvation: The case of protonated water clusters in helium. J. Chem. Phys. 2017, 148, 102310. [Google Scholar] [CrossRef] [PubMed]
- Dragoni, D.; Daff, T.D.; Csányi, G.; Marzari, N. Achieving DFT accuracy with a machine-learning interatomic potential: Thermomechanics and defects in bcc ferromagnetic iron. Phys. Rev. Mater. 2018, 2, 013808. [Google Scholar] [CrossRef]
- Gubaev, K.; Podryabinkin, E.V.; Hart, G.L.W.; Shapeev, A.V. Accelerating high-throughput searches for new alloys with active learning of interatomic potentials. Comput. Mater. Sci 2019, 156, 148–156. [Google Scholar] [CrossRef]
- Wood, M.A.; Thompson, A.P. Extending the accuracy of the SNAP interatomic potential form. J. Chem. Phys. 2018, 148, 241721. [Google Scholar] [CrossRef]
- Taguchi, Y.H.; Turki, T. Principal component analysis- and tensor decomposition-based unsupervised feature extraction to select more reasonable differentially methylated cytosines: Optimization of standard deviation versus state-of-the-art methods. bioRxiv 2022. bioRxiv:486807. [Google Scholar] [CrossRef]
- Ali, A.; Gravino, C. Improving software effort estimation using bio-inspired algorithms to select relevant features: An empirical study. Sci. Comput. Program 2021, 205, 102621. [Google Scholar] [CrossRef]
- Cersonsky, R.K.; Helfrecht, B.A.; Engel, E.A.; Kliavinek, S.; Ceriotti, M. Improving sample and feature selection with principal covariates regression. Mach. Learn.: Sci. Technol. 2021, 2, 035038. [Google Scholar] [CrossRef]
- Li, W.; Long, L.C.; Liu, J.Y.; Yang, Y. Classification of magnetic ground states and prediction ofmagnetic moments of inorganic magneticmaterials based on machine learning. Acta Phys. Sin. 2022, 71, 278–285. [Google Scholar]
- Xia, J.F.; Zhang, Y.L.; Jiang, B. Efficient selection of linearly independent atomic features for accurate machine learning potentials. Chin. J. Chem. Phys. 2021, 34, 695–703. [Google Scholar] [CrossRef]
- Imbalzano, G.; Anelli, A.; Giofré, D.; Klees, S.; Behler, J.; Ceriotti, M. Automatic selection of atomic fingerprints and reference configurations for machine-learning potentials. J. Chem. Phys. 2018, 148, 241730. [Google Scholar] [CrossRef] [PubMed]
- Liu, J.; Guo, J.; Xu, D. APSNet: Toward Adaptive Point Sampling for Efficient 3D Action Recognition. IEEE Trans. Image Process. 2022, 31, 5287–5302. [Google Scholar] [CrossRef] [PubMed]
- Izonin, I.; Tkachenko, R.; Verhun, V.; Zub, K. An approach towards missing data management using improved GRNN-SGTM ensemble method. Eng. Sci. Technol. Int. J. 2021, 24, 749–759. [Google Scholar] [CrossRef]
- Izonin, I.; Tkachenko, R.; Vitynskyi, P.; Zub, K.; Tkachenko, P.; Dronyuk, I. Stacking-based GRNN-SGTM Ensemble Model for Prediction Tasks. In Proceedings of the 2020 International Conference on Decision Aid Sciences and Application (DASA), Sakheer, Bahrain, 8–9 November 2020; pp. 326–330. [Google Scholar]
- Zhang, W.; Li, H.; Han, L.; Chen, L.; Wang, L. Slope stability prediction using ensemble learning techniques: A case study in Yunyang County, Chongqing, China. J. Rock Mech. Geotech. 2022, 14, 1089–1099. [Google Scholar] [CrossRef]
- Zhou, K.; Yang, Y.; Qiao, Y.; Xiang, T. Domain Adaptive Ensemble Learning. IEEE Trans. Image Process. 2021, 30, 8008–8018. [Google Scholar] [CrossRef]
- Zhang, X.; Jonassen, I. An Ensemble Feature Selection Framework Integrating Stability. In Proceedings of the 2019 IEEE International Conference on Bioinformatics and Biomedicine (BIBM), San Diego, CA, USA, 18–21 November 2019; pp. 2792–2798. [Google Scholar]
- Gow, A.D.; Byrnes, C.T.; Cole, P.S.; Young, S. The power spectrum on small scales: Robust constraints and comparing PBH methodologies. J. Cosmol. Astropart. Phys. 2021, 2021, 002. [Google Scholar] [CrossRef]
- Chen, C.; Deng, Z.; Tran, R.; Tang, H.; Chu, I.-H.; Ong, S.P. Accurate force field for molybdenum by machine learning large materials data. Phy. Rev. Mater. 2017, 1, 043603. [Google Scholar] [CrossRef]
- Zuo, Y.; Chen, C.; Li, X.; Deng, Z.; Chen, Y.; Behler, J.; Csányi, G.; Shapeev, A.V.; Thompson, A.P.; Wood, M.A.; et al. Performance and Cost Assessment of Machine Learning Interatomic Potentials. J. Phys. Chem. A 2020, 124, 731–745. [Google Scholar] [CrossRef]
- Drautz, R. Atomic cluster expansion for accurate and transferable interatomic potentials. Phy. Rev. B 2019, 99, 014104. [Google Scholar] [CrossRef]
- Poland, D.; Rychkov, S.; Vichi, A. The conformal bootstrap: Theory, numerical techniques, and applications. Rev. Mod. Phys. 2019, 91, 015002. [Google Scholar] [CrossRef]
- Zhang, W.; Yu, J.; Zhao, A.; Zhou, X. Predictive model of cooling load for ice storage air-conditioning system by using GBDT. Energy Rep. 2021, 7, 1588–1597. [Google Scholar] [CrossRef]
- Yu, Z.; Wang, Z.; Zeng, F.; Song, P.; Baffour, B.A.; Wang, P.; Wang, W.; Li, L. Volcanic lithology identification based on parameter-optimized GBDT algorithm: A case study in the Jilin Oilfield, Songliao Basin, NE China. J. Appl. Geophys. 2021, 194, 104443. [Google Scholar] [CrossRef]
- Lv, S.; Liu, G.; Bai, X. Multifeature pool importance fusion based GBDT (MPIF-GBDT) for short-term electricity load prediction. IOP Conf. Ser. Earth Environ. Sci. 2021, 702, 012012. [Google Scholar] [CrossRef]
- Antoniadis, A.; Lambert-Lacroix, S.; Poggi, J.-M. Random forests for global sensitivity analysis: A selective review. Reliab. Eng. Syst. Saf. 2021, 206, 107312. [Google Scholar] [CrossRef]
- Khan, M.A.; Memon, S.A.; Farooq, F.; Javed, M.F.; Aslam, F.; Alyousef, R. Compressive Strength of Fly-Ash-Based Geopolymer Concrete by Gene Expression Programming and Random Forest. Adv. Civ. Eng. 2021, 2021, 6618407. [Google Scholar] [CrossRef]
- Aria, M.; Cuccurullo, C.; Gnasso, A. A comparison among interpretative proposals for Random Forests. Mach. Learn. Appl. 2021, 6, 100094. [Google Scholar] [CrossRef]
- Edelmann, D.; Móri, T.F.; Székely, G.J. On relationships between the Pearson and the distance correlation coefficients. Stat. Probabil. Lett. 2021, 169, 108960. [Google Scholar] [CrossRef]
- Jebli, I.; Belouadha, F.-Z.; Kabbaj, M.I.; Tilioua, A. Prediction of solar energy guided by pearson correlation using machine learning. Energy 2021, 224, 120109. [Google Scholar] [CrossRef]
- Kou, G.; Yang, P.; Peng, Y.; Xiao, F.; Chen, Y.; Alsaadi, F.E. Evaluation of feature selection methods for text classification with small datasets using multiple criteria decision-making methods. Appl. Soft Comput. 2020, 86, 105836. [Google Scholar] [CrossRef]
- Bergh, D.v.d.; Clyde, M.A.; Gupta, A.R.K.N.; de Jong, T.; Gronau, Q.F.; Marsman, M.; Ly, A.; Wagenmakers, E.-J. A tutorial on Bayesian multi-model linear regression with BAS and JASP. Behav. Res. Methods 2021, 53, 2351–2371. [Google Scholar] [CrossRef]
- Huang, X.; Wang, H.; Luo, W.; Xue, S.; Hayat, F.; Gao, Z. Prediction of loquat soluble solids and titratable acid content using fruit mineral elements by artificial neural network and multiple linear regression. Sci. Hortic. 2021, 278, 109873. [Google Scholar] [CrossRef]
- Khaire, U.M.; Dhanalakshmi, R. Stability of feature selection algorithm: A review. J. King Saud. Univ.-Com. 2022, 34, 1060–1073. [Google Scholar] [CrossRef]
- Liu, S.; Lu, M.; Li, H.; Zuo, Y. Prediction of Gene Expression Patterns With Generalized Linear Regression Model. Front. Genet. 2019, 10, 120. [Google Scholar] [CrossRef]
- Torun, H.M.; Swaminathan, M.; Davis, A.K.; Bellaredj, M.L.F. A Global Bayesian Optimization Algorithm and Its Application to Integrated System Design. IEEE Trans. Very Large Scale Integr. (VLSI) Syst. 2018, 26, 792–802. [Google Scholar] [CrossRef]









| Datasets | Training Structure | Testing Structure | jmax | Feature Dimension (SNAP) | Feature Dimension (qSNAP) | Training Sample | Test Sample |
|---|---|---|---|---|---|---|---|
| bcc Fe | 3000 | 1000 | 4 | 56 | 1509 | 146,265 | 48,755 |
| fcc Fe | 3000 | 1000 | 4 | 56 | 1509 | 289,545 | 96,515 |
| hcp Fe | 3000 | 1000 | 4 | 56 | 1509 | 145,530 | 48,510 |
| Ni | 263 | 31 | 4 | 56 | 1509 | 82,523 | 9505 |
| Cu | 243 | 32 | 4 | 56 | 1509 | 82,510 | 9565 |
| Li | 241 | 29 | 4 | 56 | 1509 | 34,969 | 3988 |
| Mo | 194 | 23 | 3 | 30 | 465 | 30,455 | 3589 |
| Si | 194 | 23 | 4 | 56 | 1509 | 39,913 | 4600 |
| Ge | 241 | 29 | 4 | 56 | 1509 | 42,444 | 4729 |
| Dataset | RMSE of Energies/eV | |||
|---|---|---|---|---|
| SNAP | EFS-SNAP | qSNAP | EFS-qSNAP | |
| bcc Fe | 0.06 | 0.06 (0.0%) | 0.03 | 0.03 (0.0%) |
| fcc Fe | 0.22 | 0.23 (−4.5%) | 0.08 | 0.07 (12.5%) |
| hcp Fe | 0.11 | 0.11 (0.0%) | 0.04 | 0.04 (0.0%) |
| Fe (bcc, fcc, and hcp) | 0.23 | 0.25 (−8.7%) | 0.10 | 0.10 (0.0%) |
| Ni | 1.17 | 1.24 (−6.0%) | 1.04 | 0.97 (6.7%) |
| Cu | 0.87 | 0.93 (−6.7%) | 1.16 | 1.14 (1.7%) |
| Li | 1.31 | 1.32 (−0.8%) | 0.85 | 0.86 (+1.2%) |
| Mo | 9.06 | 9.17 (−1.2%) | 3.96 | 3.94 (0.5%) |
| Si | 8.06 | 8.14 (−1.0%) | 6.28 | 5.75 (8.4%) |
| Ge | 10.96 | 9.75 (+11.0%) | 10.55 | 9.24 (12.4%) |
| Dataset | RMSE of Atomic Forces/eV/Å | |||
|---|---|---|---|---|
| SNAP | EFS-SNAP | qSNAP | EFS-qSNAP | |
| bcc Fe | 0.01 | 0.01 (0.0%) | 0.01 | 0.01 (0.0%) |
| fcc Fe | 0.17 | 0.18 (−5.9%) | 0.14 | 0.13 (+7.1%) |
| hcp Fe | 0.03 | 0.03 (0.0%) | 0.02 | 0.02 (0.0%) |
| Fe (bcc, fcc, and hcp) | 0.13 | 0.15 (−15.3%) | 0.06 | 0.06 (0.0%) |
| Ni | 0.08 | 0.08 (0.0%) | 0.07 | 0.06 (+14.3%) |
| Cu | 0.08 | 0.08 (0.0%) | 0.05 | 0.05 (0.0%) |
| Li | 0.04 | 0.04 (0.0%) | 0.04 | 0.04 (0.0%) |
| Mo | 0.37 | 0.40 (−8.1%) | 0.33 | 0.33 (0.0%) |
| Si | 0.34 | 0.39 (−16.6%) | 0.29 | 0.26 (+10.3%) |
| Ge | 0.29 | 0.30 (−3.4%) | 0.20 | 0.18 (+10.0%) |
| Dataset | RMSE of Atomic Energies/eV | |||||
|---|---|---|---|---|---|---|
| t-Test | Lasso | Pearson | RF | GBDT | EFS | |
| bcc Fe | 0.07 | 0.08 | 0.07 | 0.07 | 0.06 | 0.06 |
| fcc Fe | 0.26 | 0.25 | 0.26 | 0.22 | 0.22 | 0.23 |
| hcp Fe | 0.12 | 0.12 | 0.12 | 0.11 | 0.11 | 0.11 |
| Fe (bcc, fcc, and hcp) | 0.28 | 0.29 | 0.28 | 0.26 | 0.24 | 0.25 |
| Ni | 1.26 | 1.25 | 1.25 | 1.25 | 1.24 | 1.24 |
| Cu | 0.97 | 0.95 | 0.96 | 0.94 | 0.93 | 0.93 |
| Li | 1.35 | 1.35 | 1.34 | 1.31 | 1.32 | 1.32 |
| Mo | 9.17 | 9.17 | 9.20 | 9.21 | 9.23 | 9.17 |
| Si | 8.16 | 8.19 | 8.17 | 8.16 | 8.14 | 8.14 |
| Ge | 9.76 | 10.11 | 9.78 | 9.62 | 9.71 | 9.45 |
| Dataset | RMSE of Atomic Forces/eV/Å | |||||
|---|---|---|---|---|---|---|
| t-Test | Lasso | Pearson | RF | GBDT | EFS | |
| bcc Fe | 0.01 | 0.01 | 0.01 | 0.01 | 0.01 | 0.01 |
| fcc Fe | 0.19 | 0.20 | 0.20 | 0.18 | 0.19 | 0.18 |
| hcp Fe | 0.03 | 0.04 | 0.03 | 0.03 | 0.03 | 0.03 |
| Fe (bcc, fcc, and hcp) | 0.20 | 0.19 | 0.18 | 0.17 | 0.18 | 0.16 |
| Ni | 0.09 | 0.09 | 0.09 | 0.09 | 0.08 | 0.08 |
| Cu | 0.10 | 0.09 | 0.08 | 0.09 | 0.08 | 0.08 |
| Li | 0.04 | 0.05 | 0.04 | 0.04 | 0.04 | 0.04 |
| Mo | 0.41 | 0.45 | 0.43 | 0.39 | 0.41 | 0.40 |
| Si | 0.41 | 0.43 | 0.42 | 0.39 | 0.41 | 0.39 |
| Ge | 0.34 | 0.33 | 0.30 | 0.31 | 0.33 | 0.30 |
| Dataset | RMSE of Atomic Energies/eV | |||||
|---|---|---|---|---|---|---|
| t-Test | Lasso | Pearson | RF | GBDT | EFS | |
| bcc Fe | 0.03 | 0.04 | 0.03 | 0.03 | 0.03 | 0.03 |
| fcc Fe | 0.09 | 0.10 | 0.09 | 0.08 | 0.08 | 0.07 |
| hcp Fe | 0.04 | 0.05 | 0.04 | 0.04 | 0.04 | 0.04 |
| Fe (bcc, fcc, and hcp) | 0.12 | 0.11 | 0.12 | 0.09 | 0.11 | 0.10 |
| Ni | 1.07 | 1.11 | 1.09 | 1.00 | 1.01 | 0.97 |
| Cu | 1.18 | 1.21 | 0.19 | 1.14 | 1.16 | 1.14 |
| Li | 1.03 | 1.02 | 1.03 | 0.89 | 0.92 | 0.86 |
| Mo | 4.03 | 4.04 | 4.04 | 3.94 | 4.00 | 3.94 |
| Si | 5.69 | 5.70 | 5.66 | 5.47 | 5.37 | 5.45 |
| Ge | 9.17 | 9.19 | 9.12 | 8.98 | 8.91 | 8.86 |
| RMSE of Atomic Forces/eV/Å | ||||||
|---|---|---|---|---|---|---|
| t-Test | Lasso | Pearson | RF | GBDT | EFS | |
| bcc Fe | 0.01 | 0.01 | 0.01 | 0.01 | 0.01 | 0.01 |
| fcc Fe | 0.15 | 0.15 | 0.15 | 0.13 | 0.14 | 0.13 |
| hcp Fe | 0.02 | 0.02 | 0.02 | 0.02 | 0.02 | 0.02 |
| Fe (bcc, fcc, and hcp) | 0.07 | 0.07 | 0.07 | 0.06 | 0.06 | 0.06 |
| Ni | 0.07 | 0.08 | 0.08 | 0.08 | 0.06 | 0.06 |
| Cu | 0.07 | 0.07 | 0.07 | 0.06 | 0.06 | 0.05 |
| Li | 0.05 | 0.06 | 0.05 | 0.04 | 0.04 | 0.04 |
| Mo | 0.35 | 0.34 | 0.35 | 0.33 | 0.32 | 0.33 |
| Si | 0.20 | 0.20 | 0.17 | 0.19 | 0.18 | 0.18 |
| Ge | 0.11 | 0.12 | 0.11 | 0.10 | 0.10 | 0.10 |
| Datasets | t-Test | Lasso | Base Feature Selector | RP+SWRP | EFS | ||
|---|---|---|---|---|---|---|---|
| RF | GBDT | Pearson | |||||
| Ni | 0.87 | 0.87 | 0.92 | 0.78 | 0.84 | 0.93 | 0.93 |
| Cu | 0.86 | 0.82 | 0.86 | 0.82 | 0.91 | 0.93 | 0.95 |
| Li | 0.83 | 0.86 | 0.84 | 0.89 | 0.90 | 0.93 | 0.95 |
| Mo | 0.88 | 0.73 | 0.79 | 0.73 | 0.90 | 0.89 | 0.91 |
| Si | 0.90 | 0.78 | 0.87 | 0.78 | 0.90 | 0.95 | 0.96 |
| Ge | 0.86 | 0.84 | 0.86 | 0.83 | 0.87 | 0.96 | 0.96 |
| Average | 0.88 | 0.82 | 0.86 | 0.81 | 0.89 | 0.93 | 0.94 |
| Dataset | Model Training Time/s | |||
|---|---|---|---|---|
| SNAP | EFS-SNAP | qSNAP | EFS-qSNAP | |
| bcc Fe | 1.94 | 1.39 (28.35%) | 32.92 | 18.73 (43.10%) |
| fcc Fe | 2.03 | 1.55 (23.65%) | 41.52 | 26.95 (35.09%) |
| hcp Fe | 1.89 | 1.36 (28.04%) | 31.18 | 19.21 (38.39%) |
| Fe (bcc, fcc, and hcp) | 7.62 | 5.12 (32.81%) | 167.42 | 91.67 (45.25%) |
| Ni | 0.35 | 0.22 (37.14%) | 2.99 | 1.60 (46.49%) |
| Cu | 0.30 | 0.15 (50.00%) | 3.87 | 2.35 (39.28%) |
| Li | 0.17 | 0.11 (35.29%) | 1.72 | 0.97 (43.60%) |
| Mo | 0.08 | 0.05 (37.50%) | 1.98 | 1.16 (41.41%) |
| Si | 0.10 | 0.06 (40.00%) | 7.13 | 3.54 (50.35%) |
| Ge | 0.15 | 0.12 (20.00%) | 2.08 | 1.09 (47.60%) |
| Average improvement | - | 33.28% | - | 43.06% |
Disclaimer/Publisher’s Note: The statements, opinions and data contained in all publications are solely those of the individual author(s) and contributor(s) and not of MDPI and/or the editor(s). MDPI and/or the editor(s) disclaim responsibility for any injury to people or property resulting from any ideas, methods, instructions or products referred to in the content. |
© 2023 by the authors. Licensee MDPI, Basel, Switzerland. This article is an open access article distributed under the terms and conditions of the Creative Commons Attribution (CC BY) license (https://creativecommons.org/licenses/by/4.0/).
Share and Cite
Jiang, J.; Xu, L.-C.; Li, F.; Shao, J. Machine Learning Potential Model Based on Ensemble Bispectrum Feature Selection and Its Applicability Analysis. Metals 2023, 13, 169. https://doi.org/10.3390/met13010169
Jiang J, Xu L-C, Li F, Shao J. Machine Learning Potential Model Based on Ensemble Bispectrum Feature Selection and Its Applicability Analysis. Metals. 2023; 13(1):169. https://doi.org/10.3390/met13010169
Chicago/Turabian StyleJiang, Jiawei, Li-Chun Xu, Fenglian Li, and Jianli Shao. 2023. "Machine Learning Potential Model Based on Ensemble Bispectrum Feature Selection and Its Applicability Analysis" Metals 13, no. 1: 169. https://doi.org/10.3390/met13010169
APA StyleJiang, J., Xu, L.-C., Li, F., & Shao, J. (2023). Machine Learning Potential Model Based on Ensemble Bispectrum Feature Selection and Its Applicability Analysis. Metals, 13(1), 169. https://doi.org/10.3390/met13010169

