Computer Modeling of Grain Structure Formation during Quenching including Algorithms with Pre- and Post-Solidification
Abstract
:1. Introduction
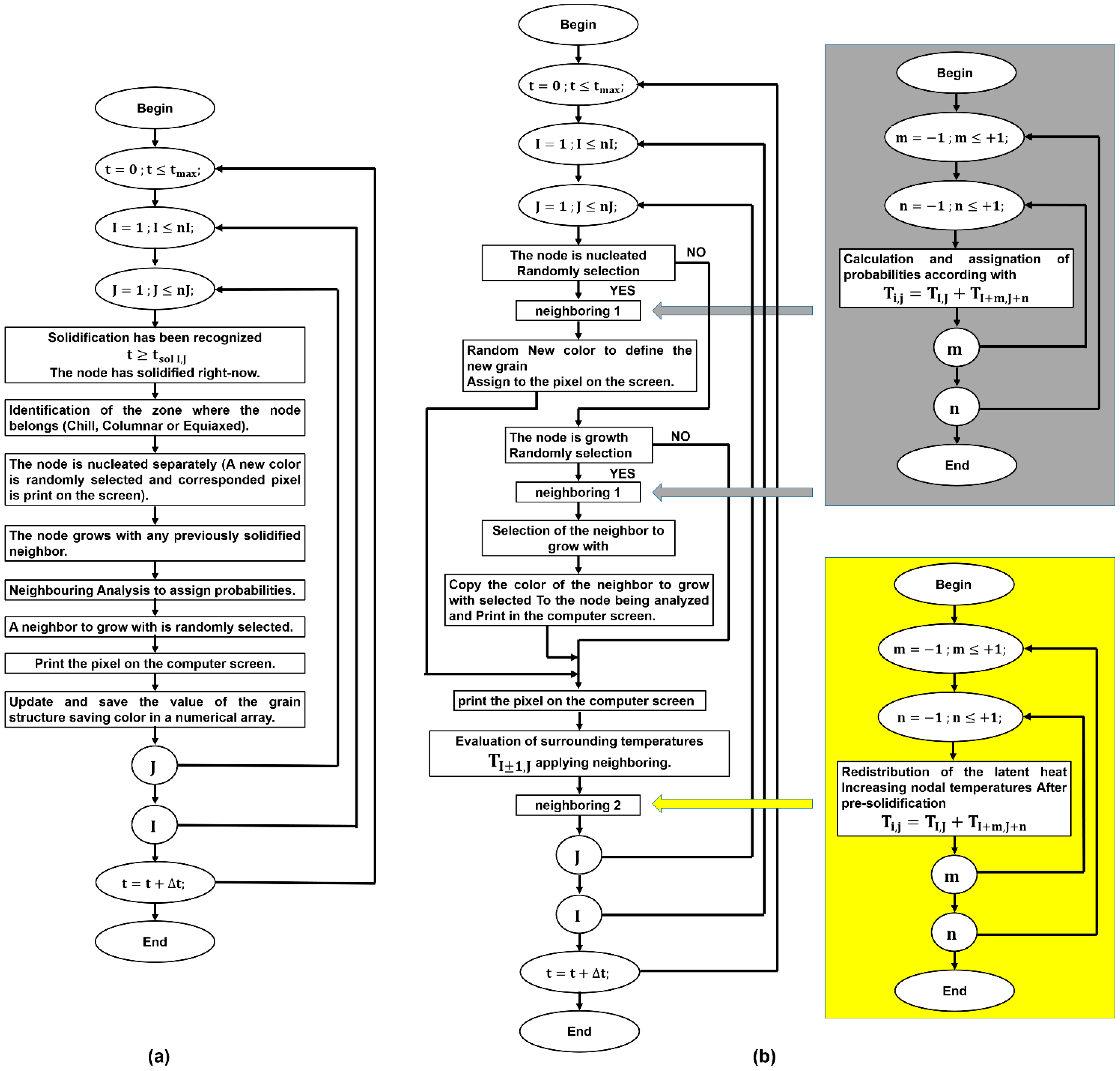
2. Description of the Automata Cellular Model
2.1. Grain Formation and Transition Zones
2.2. Nucleation and Grain Growth
2.3. Pre-Solidification Algorithms
2.4. Assumptions for the Computational Simulation
- The nodes represent a squared area forming a squared mesh that discretizes one volume of the steel;
- There were no grains at the beginning of the simulation (); this means computationally that the cellular automata initialized or returned to their original condition (all the numerical values were cleaned (). This operation was necessary to avoid errors and numerical conflicts with returned or false values from previous simulations;
- It was possible to identify when a node belonged to a part of the grain using a logical comparison between the original and corresponding values with the last iteration. When the sentence ( was true, the pivoting node was already a part of any grain (due to the color assigned to the node).
- An un-solidified node would become a solidified node if the sentence was verified as accurate;
- When the sentence took place, an instantly solidified node could grow with a new un-solidified neighbor;
- The leading front in chill, columnar, or equiaxed zones was assumed flat for the nucleated grains as shown in Figure 3a; and there was only one single solidification front;
- The leading solidification front was assumed as unique, flat, and continuous because it was a function of the solidification times ( with the actual simulation time (;
- A neighbor of a pre-nucleated node in columnar or equiaxed zones had three options during each step time. Firstly, the node was a pre-growth one if it was an un-solidified neighbor. Second, it could be pre-nucleated separately, or third, it could remain un-solidified depending on its actual solid fraction and the probabilities previously defined;
- When, the leading front of a pre-solidified grain met the front of the growing grain, the original pre-growth direction was randomly changed if there was at least one available neighbor for growing.
3. Mathematical and Computational Aspects
4. Procedure and Validation for Multi-Scale Models
- A border between the grains arises if the leading fronts have different numerical codes;
- If there are three or four leading fronts, there is a vertex formation;
- If the leading fronts are identical in a code number, the grains coarsen, forming a more complex grain.
5. Conclusions and Comments about Results
- The most appropriate parameter to be compared is the () to obtain the appropriate dimensions for the grain zones (, , and );
- The transition zones, CCT and CET, of the grain structures obtained were easily identified. These zones were continuous when only solidification routines were used, but they did not become regular when pre-solidification routines were included.
- Near the corner, the shape of the grains tended to be perpendicular to the billet surface, because the algorithm developed takes into count the perpendicular distance to surfaces. This assumption provides a more accurate shape for the grains in this region according to heat removal;
- The model can simulate grain growth on improved meshes to resolve the cellular automaton better and provide a multi-scale validation;
- The pre-solidification routines must not be included in the chill zone due to the rapid solidification;
- The inclusion of pre-solidification routines does not generate flat transition zones, and more complex grain morphologies can be obtained. However, grains are very fragmented. Thus, its inclusion for simulation must be considered unnecessary because a similar morphology can be obtained, reducing the solidification criteria;
- Although pre-solidification was not physically proved, the inclusion of the subroutines in an algorithm with only solidification routines resulted in a better approach to the actual grain morphology for steel billets.
Author Contributions
Funding
Data Availability Statement
Acknowledgments
Conflicts of Interest
Nomenclature
| t | time |
| n | node n |
| X | fraction |
| P | probabilities |
| d | thickness zone |
| dt | time difference |
| nn | number of available neighbor nodes |
| T | temperature |
| Greek Symbols | |
| time increment | |
| temperature increment | |
| Subindexes | |
| I,J | pivoting nodes |
| i,j | nearest surrounding neighbor nodes |
| sol | solidus |
| liq | liquidus |
| mushy | mushy |
| Nuc | nucleates grain |
| Growth | growth grain |
| chill | chill zone |
| col | columnar zone |
| equiax | equiaxed zone |
| ave | average value’ |
| AR3 | lower austenite–ferrite transformation temperature |
| AR1 | upper austenite–peralite transformation temperature |
| Acronyms | |
| CCT | chill to columnar transitions |
| CET | columnar to equiaxed Transitions |
Appendix A
| Data | Value |
|---|---|
| Billet dimensions | 140 × 140 mm |
| Casting speed | 2.45 m/min |
| Radius of curvature (RC) | 5.0 m |
(°C) | (°C) | (°C) | (°C) |
|---|---|---|---|
| 1505.80 | 1442.07 | 843.99 | 721.04 |
| C | Al | Cr | Cu | Mn | Nb | Mo |
|---|---|---|---|---|---|---|
| 0.200 | 0.004 | 0.040 | 0.055 | 0.987 | 0.005 | 0.230 |
| Ni | P | Ti | S | Si | Sn | V |
| 0.005 | 0.010 | 0.006 | 0.230 | 0.210 | 0.005 | 0.008 |
| Segment | 1 | 2 | 3 | 4 |
|---|---|---|---|---|
| Water flow rate (L/min) | 7.85 | 5.32 | 4.98 | 4.76 |
| Sprays | 3 × 2 | 4 | 5 | 5 |
| Nozzle diameter | 0.008 | 0.025 | 0.025 | 0.025 |
| Distance nozzle billet (mm) | 8 | 16 | 16 | 16 |
| ϴ, angle as a function of curved radio | 12 | 15 | 15 | 18 |
| Ω, spray shooting angle | 45 | 55 | 55 | 55 |


References
- Flemings, M.C. Solidification Processing; McGraw Hill 288 Book Co.: New York, NY, USA, 1974; p. 423. [Google Scholar]
- Ivasishin, O.M.; Shevchenko, S.V.; Vasiliev, N.L.; Semiatin, S.L. 3D Monte-Carlo simulation of texture-controlled grain growth. Acta Mater. 2003, 51, 1019–1034. [Google Scholar] [CrossRef]
- Lan, C.W.; Chang, Y.C.; Shih, C.J. Adaptive phase-field simulation of non-isothermal free dendritic growth of a binary alloy. Acta Mater. 2003, 51, 1857–1869. [Google Scholar] [CrossRef]
- Holm, E.A.; Miodownik, M.A.; Rollett, A.D. On abnormal sub-grain growth and the origin of recrystallization nuclei. Acta Mater. 2003, 51, 2701–2716. [Google Scholar] [CrossRef]
- Mishra, S.; Deb Roy, T. Measurements and Monte Carlo simulation of grain growth in the heat-affected zone of Ti–6Al–4V welds. Acta Mater. 2004, 52, 1183–1192. [Google Scholar] [CrossRef]
- Tong, M.; Li, D.; Li, Y. Modeling the austenite–ferrite diffusive transformation during continuous cooling on a mesoscale using Monte Carlo method. Acta Mater. 2004, 52, 1155–1162. [Google Scholar] [CrossRef]
- Lan, Y.J.; Li, D.Z.; Li, Y.Y. Modeling austenite decomposition into ferrite at different cooling rate in low-carbon steel with cellular automaton method. Acta Mater. 2004, 52, 1721–1729. [Google Scholar] [CrossRef]
- Zhang, L.; Zhang, C.B.; Wang, Y.M.; Wang, S.Q.; Ye, H.Q. A cellular automaton investigation of the transformation from austenite to ferrite during continuous cooling. Acta Mater. 2003, 51, 5519–5527. [Google Scholar] [CrossRef]
- McAfee, R.; Nettleship, I. The simulation and selection of shapes for the unfolding of grain size distributions. Acta Mater. 2003, 51, 4603–4610. [Google Scholar] [CrossRef]
- Wang, W.; Lee, P.D.; McLean, M.A. model of solidification microstructures in nickel-based superalloys: Predicting primary dendrite spacing selection. Acta Mater. 2003, 51, 2971–2987. [Google Scholar] [CrossRef]
- Feng, W.; Xu, Q.; Liu, B. Microstructure simulation of aluminum alloy using parallel computing technique. ISIJ Int. 2002, 42, 702–707. [Google Scholar] [CrossRef]
- Zhu, M.F.; Kim, J.M.; Hong, C.P. Modeling of globular and dendritic structure evolution in solidification of an Al–7mass%Si alloy. ISIJ Int. 2001, 41, 992–998. [Google Scholar] [CrossRef] [Green Version]
- Yoshioka, H.; Tada, Y.; Hayashi, Y. Crystal growth and its morphology in the mushy zone. Acta Mater. 2004, 52, 1515–1523. [Google Scholar] [CrossRef] [Green Version]
- Lee, K.-Y.; Hong, C.P. Stochastic Modeling of solidification grain for structures of Al-Cu crystalline Ribbons in Planar Flow Casting. ISIJ Int. 1997, 37, 38–46. [Google Scholar] [CrossRef]
- Randle, V.; Rios, P.R.; Hu, Y. Grain growth and twinning in nickel. Scr. Mater. 2008, 58, 130–133. [Google Scholar] [CrossRef]
- Liu, D.R.; Guo, J.J.; Wu, S.P.; Su, Y.Q.; Fu, H.Z. Stochastic modeling of columnar-to-equiaxed transition in Ti–(45–48 at%) Al alloy ingots. Mater. Sci. Eng. A 2006, 415, 184–194. [Google Scholar] [CrossRef]
- Shin, Y.H.; Hong, C.P. Modeling of dendritic growth with convection using a modified cellular automaton model with a diffuse interface. ISIJ Int. 2002, 42, 359–367. [Google Scholar] [CrossRef]
- Zhu, M.F.; Hong, C.P. A Modified Cellular Automaton Model for the simulation of dendritic growth in solidification of alloys. ISIJ Int. 2001, 41, 436–445. [Google Scholar] [CrossRef] [Green Version]
- Suwa, Y.; Saito, Y.; Onodera, H. Phase-field simulation of grain growth in three dimensional system containing finely dispersed second-phase particles. Scr. Mater. 2006, 55, 407–410. [Google Scholar] [CrossRef]
- Mc Fadden, S.; Browne, D.J. Meso-scale simulation of grain nucleation, growth and interaction in castings. Scr. Mater. 2006, 55, 847–850. [Google Scholar] [CrossRef]
- Schwartz, A.J.; King, W.E.; Kumar, M. Influence of processing method on the network of grain boundaries. Scr. Mater. 2006, 54, 963–968. [Google Scholar] [CrossRef]
- Ramírez-Lopez, A.; Soto-Cortés, G.; González-Trejo, J.; Muñoz-Negrón, D. Computational algorithms for simulating the grain structure formed on steel billets using cellular automaton and chaos theories. Int. J. Min. Metall. Mater. 2011, 18, 24–34. [Google Scholar] [CrossRef]
- Ramirez, A.; Carrillo, F.; Gonzalez, J.L.; Lopez, S. Stochastic simulation of grain growth during continuous casting. Mater. Sci. Eng. A 2006, 421, 208–216. [Google Scholar] [CrossRef]
- Ramirez, A.; Chávez, F.; Demedices, L.; Cruz, A.; Macias, M. Randomly grain growth in metallic materials. Chaos Solitons Fractals 2009, 42, 820–825. [Google Scholar] [CrossRef]
- Ramirez-López, A.; Palomar-Pardavé, M.; Muñoz-Negrón, D.; Duran-Valencia, C.; López-Ramírez, S.; Soto-Cortés, G. A cellular automata model for simulating grain structures with straight and hyperbolic interfaces. Int. J. Miner. Metall. Mater. 2012, 19, 699–710. [Google Scholar] [CrossRef]
- Ramirez-Lopez, A.; Muñoz-Negron, D.; Cruz-Morales, V.; Romero-Hernandez, S. Comparison between stochastic simulation of metallic grain structures (random vertexes creation and random nucleation and growth). AIP Conf. Proc. 2013, 1558, 1957. [Google Scholar]









| Case | A | B | C |
|---|---|---|---|
| Nucleation | Yes | Yes | Yes |
| Growth | Yes | Yes | Yes |
| Pre-nucleation | No | Yes | Yes |
| Pre-growth | No | No | Yes |
| Including the Only Solidification | Including Pre-Solidification | |
|---|---|---|
| Nucleation | A new un-solidified node is defined as a nucleated node | A new pre-solidified node is defined as a nucleated node |
| Growth | A neighbor (solidified node) is a searched to grow with | An un-solidified neighbor is a search to grow with |
| Positive | Negative | |
| Growth direction | Against heat flux | Forward heat flux |
| Case Analyzed | 1 | 2 | 3 |
|---|---|---|---|
| 1.5 | 2.0 | 2.0 | |
| 15 | 15 | 10 | |
| 50 | 75 | 75 | |
| 50 | 25 | 25 | |
| 0 | 0 | 0 | |
| 0 | 0 | 0 | |
| 5 | 5 | 5 | |
| 35 | 35 | 35 | |
| 5 | 5 | 5 | |
| 5 | 5 | 5 | |
| 35 | 35 | 35 | |
| 5 | 5 | 5 |
Publisher’s Note: MDPI stays neutral with regard to jurisdictional claims in published maps and institutional affiliations. |
© 2022 by the authors. Licensee MDPI, Basel, Switzerland. This article is an open access article distributed under the terms and conditions of the Creative Commons Attribution (CC BY) license (https://creativecommons.org/licenses/by/4.0/).
Share and Cite
Ramírez-López, A.; Dávila-Maldonado, O.; Nájera-Bastida, A.; Morales, R.D.; Muñiz-Valdés, C.R.; Rodríguez-Ávila, J. Computer Modeling of Grain Structure Formation during Quenching including Algorithms with Pre- and Post-Solidification. Metals 2022, 12, 623. https://doi.org/10.3390/met12040623
Ramírez-López A, Dávila-Maldonado O, Nájera-Bastida A, Morales RD, Muñiz-Valdés CR, Rodríguez-Ávila J. Computer Modeling of Grain Structure Formation during Quenching including Algorithms with Pre- and Post-Solidification. Metals. 2022; 12(4):623. https://doi.org/10.3390/met12040623
Chicago/Turabian StyleRamírez-López, Adán, Omar Dávila-Maldonado, Alfonso Nájera-Bastida, Rodolfo Dávila Morales, Carlos Rodrigo Muñiz-Valdés, and Jafeth Rodríguez-Ávila. 2022. "Computer Modeling of Grain Structure Formation during Quenching including Algorithms with Pre- and Post-Solidification" Metals 12, no. 4: 623. https://doi.org/10.3390/met12040623
APA StyleRamírez-López, A., Dávila-Maldonado, O., Nájera-Bastida, A., Morales, R. D., Muñiz-Valdés, C. R., & Rodríguez-Ávila, J. (2022). Computer Modeling of Grain Structure Formation during Quenching including Algorithms with Pre- and Post-Solidification. Metals, 12(4), 623. https://doi.org/10.3390/met12040623

