Practical Strategies and Guidance for Contextual Literature Reviews in Urban Studies
Abstract
1. Introduction
- What is the historical significance of context in text production and interpretation, as explored by historians, philosophers, and urban specialists?
- How has the interplay between context and text in theoretical discourse evolved?
- What practical strategies and guidance can be provided to early-career researchers for developing contextually rich, non-traditional literary narratives?
2. Methodology: Research Approach and Process
2.1. Research Approach
- Key foundational philosophy and historical works were analyzed to uncover the principles and methodologies underpinning historical inquiry. This first step provided theoretical introductory orientation to examine the context–text interplay.
- The study examined how these historical principles inform and enrich the disciplines of architecture, urban planning, and urban design. This practical application ensures that findings are directly relevant to early-career researchers navigating the challenges of interdisciplinary academic writing.
- The following were employed in the form of strategies to identify relevant sources and ensure a comprehensive scope:
- A linear snowball sampling method was employed to trace foundational works and subsequent texts through systematic reference chains [31]. While this technique inherently risks prioritizing well-cited works, bias was mitigated by diversifying initial sources and consulting experts in history, philosophy, and urban studies.
- The Google Scholar database was selected to determine the literature for this current review. The inclusion criteria prioritized sources from classical social sciences, humanities, and urban studies, with a particular emphasis on full-length books and edited volumes. These sources were selected to provide comprehensive and foundational insights. They also support an in-depth exploration of key theoretical and conceptual developments in the field.
- The exclusion criteria comprised peer-reviewed journal articles, book sections, grey literature, non-peer-reviewed publications, websites, and trade journals. These were excluded to maintain a focused scope on historically significant and widely acknowledged academic contributions, ensuring consistency in the depth and type of analysis. However, this exclusion may limit the representation of recent developments and diverse perspectives found in more contemporary or informal sources.
- A keyword strategy was used, merging terms such as “history,” “context,” “text,” “historical analysis,” “historical perspective,” and “historical inquiry” with field-specific terms “urban studies,” “architecture,” “urban planning,” and “urban design.” Boolean operators (e.g., “AND,” “OR,” and “NOT”) were used to refine search results.
- The directed qualitative content analysis was conducted to analyze the selected texts of seventeen scholars in two groups [32]:
- Foundational works explored the role of historical inquiry in shaping knowledge. Key figures included Wilhelm Dilthey [9], Bertrand Russell [33], Hans-Georg Gadamer [34], Thomas Kuhn [11], Michel Foucault [35], and John Tosh [12], among others. These works provided critical insights into the role of historical perspectives, contexts, and analysis in knowledge creation (Table S1 in File S1 of Supplementary Materials).
- The second focused on literature on urban specialists: historical perspectives on architecture, urban planning, and urban design were examined in through eleven key texts by scholars such as Camillo Sitte [36], Ebenezer Howard [37], Burnham and Bennett [38], Siegfried Giedion [29], Lewis Mumford [15], Jane Jacobs [16], Aldo Rossi [39], Manfredo Tafuri [30], Leonardo Benevolo [40], Spiro Kostof [17], and David Grahame Shane [18] (Table S2 in File S1 of Supplementary Materials). Figure 1 illustrates the seventeen scholars yielded from inclusion and exclusion criteria.
2.2. Research Process
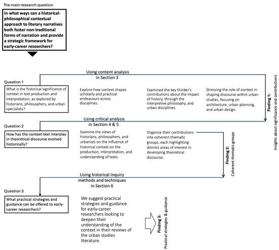
- In Section 3, we answer the question: What is the historical significance of context in text production and interpretation, as explored by historians, philosophers, and urban specialists? Using content analysis, we examine how context influences scholarly and practical endeavors across various disciplines. Then, we discuss the key thinker’s contributions to the impact of history through interpretive philosophy and urban disciplines, emphasizing the role of context in shaping discourse within urban studies, with a focus on architecture, urban planning, and urban design.
- In Section 4 and Section 5, we answer the question, “How has the context–text interplay in theoretical discourse evolved historically?” Using critical analysis, we examine the views of historians, interpretive philosophers, and urbanists on the influence of historical context on the production, interpretation, and understanding of texts. We then organize their contributions into coherent thematic groups, each highlighting distinct areas of interest in the development of theoretical discourse.
- In Section 6, we employ historical inquiry methods and techniques, drawing on insights from prominent historians, philosophers, and urbanists, to answer the final question: What practical strategies and guidance can be offered to early-career researchers? Accordingly, to achieve our purpose, we suggest practical strategies and advice for early-career researchers looking to deepen their understanding of the context in their reviews of the urban studies literature).
3. The Historical Significance of Context in Text Production and Interpretation
3.1. Contributions of Six Historians and Interpretive Philosophers
- Introducing “hermeneutics” to analyze historical contexts to demonstrate how cultural contexts shape textual meaning [9].
- Developing a hermeneutic methodology used in arguing for interpreting texts within their historical traditions [34].
- Intellectual paradigm shifts are highlighted as reflections of historical context, offering a basis for re-evaluating knowledge systems [11].
- Developing archaeological methods to analyze knowledge systems, revealing how power dynamics influence textual meaning [35].
- Providing a comprehensive framework for critical historiography by challenging objective narratives and exposing biases in historical texts [12].
3.2. Contributions of Eleven Specialists in Architecture, Urban Planning, and Urban Design
- Examining medieval and Baroque designs highlights the enduring significance of human-scale urban spaces and aesthetic considerations in promoting community interaction and livability in contemporary cities [36].
- Blending urban and rural elements while prioritizing green spaces offers a transformative approach to addressing urban sprawl and fostering healthier, more balanced living environments [37].
- Incorporating aesthetic principles, such as grand boulevards and expansive parks, into systematic urban planning enhances civic attention and enriches public life [38].
- Emphasizing the interplay of space, time, and architecture underscores the importance of engaging with historical contexts to inform modern design solutions [29].
- Integrating constructed and natural environments provides a development framework that respects ecological systems and human needs [15].
- Preserving historic neighborhoods and supporting organic urban development ensures community vitality, historical continuity, and a human-centered approach to city planning [16].
- Examining the societal factors that influence architectural theories enhances their relevance to modern practice and expands the dialogue within architecture [30].
- Promoting continuity in historical and architectural principles offers a counterpoint to fragmented modern urban approaches, encouraging designs that respect cities’ layered history while addressing contemporary challenges [39].
- Understanding the socio-economic, political, and cultural factors influencing city growth bridges architectural history with broader historical narratives, enriching urban studies [40].
- Drawing on historical insights shapes urban design practices responsive to evolving urban challenges, fostering historically informed and adaptive strategies [17].
- Adapting historical urban models to contemporary issues blends historical awareness with innovation, creating contextually sensitive urban environments [18].
4. Uncovering History: The Critical Role of Context and Perspective
4.1. Insights from Historians and Interpretive Philosophers
4.2. Insights from Architects, Urban Planners, and Urban Designers
5. The Context–Text Interplay in Theoretical Discourse: A Historical Evolution
5.1. Three Groups of Historians and Interpretive Philosophers
5.1.1. Group 1: Contextual Frameworks and Hermeneutics
5.1.2. Group 2: Historical Analysis and Epistemological Inquiry
5.1.3. Group 3: Power, Social Dynamics, and Contemporary Relevance
5.2. Five Groups of Architects, Urban Planners, and Urban Designers
5.2.1. Group 4: Valuing Organic Development and Aesthetic Values in Urban History
5.2.2. Group 5: Integration of Green Spaces and the Garden City Movement
5.2.3. Group 6: Historical Context and Architectural Development
5.2.4. Group 7: Evolving Architectural Thought and Its Impact on the City
5.2.5. Group 8: Historical Context in Neighborhood Design and Urban History
6. Practical Strategies and Guidance for Early-Career Researchers
6.1. Practical Strategies from Key Scholars of Historians and Interpretive Philosophers
6.2. Practical Strategies from Key Scholars of Specialists
6.3. Final Practical Guidance for Writing with Historical Perspectives
6.3.1. Guidance 1: Historical Inquiry and Critical Analysis
- Treating history as a distinct discourse subject to critical analysis.
- Examining ancient texts by focusing on the perspectives of early pioneers: reading texts within the context.
- Examining ancient texts by examining the impact of power and social dynamics on the formation of literary narratives: reading texts through the interaction between individual and collective knowledge.
- Re-evaluating the quality of current literary narratives by relying on the results of critical analysis.
6.3.2. Guidance 2: Historical Context in Urban Studies and Architecture
- Understanding historical contexts as dynamic forces that inspire contemporary architecture and urban planning.
- Learning from historical, intellectual developments to extract principles for creating urban contexts aligned with current conditions.
- Exploring the relationship between paradigms and historical contexts to understand the evolution of urban thought.
- Integrating historical principles into architecture, urban planning, and design highlights their importance in shaping and understanding built environments.
- Investigating the influence of social structures on living spaces and daily experiences.
- Promoting critical historical analysis to challenge entrenched narratives and power dynamics, fostering intellectual growth and innovation.
- Craft compelling recent narratives informed by historical perspectives, building on the power of historical context to deepen meaning and enhance literary narrative.
7. Conclusions
Supplementary Materials
Author Contributions
Funding
Conflicts of Interest
References
- Cohen, S. Physical context/cultural context including it all. Oppositions 1974, 2, 1–39. [Google Scholar]
- Yücel, R.K.; Arabacıoğlu, F.P. “Context” knowledge in architecture: A systematic literature review. Megaron 2023, 18, 366–386. [Google Scholar] [CrossRef]
- Östling, J.; Sandmo, E.; Larsson, D.; Anna, H.; Hammar, N.; Nordberg, K.H. Circulation of Knowledge: Explorations in the History of Knowledge; Nordic Academic Press: Lund, Sweden, 2018. [Google Scholar]
- Elshater, A.; Abusaada, H. From uniqueness to singularity through city prestige. Proc. Inst. Civ. Eng.-Urban Des. Plan. 2022, 175, 91–97. [Google Scholar] [CrossRef]
- Nkomo, S.; Hoobler, J.M. A historical perspective on diversity ideologies in the United States: Reflections on human resource management research and practice. Hum. Resour. Manag. Rev. 2014, 24, 245–257. [Google Scholar] [CrossRef]
- Kouwenberg, S.; Singler, J.V. Creolization in Context: Historical and Typological Perspectives. Annu. Rev. Linguist. 2018, 4, 213–232. [Google Scholar] [CrossRef]
- Carr, D. Experience and History: Phenomenological Perspectives on the Historical World; Oxford University Press: Oxford, UK, 2024. [Google Scholar]
- Jacobs, K. Historical Perspectives and Methodologies: Their Relevance for Housing Studies? Hous. Theory Soc. 2001, 18, 127–135. [Google Scholar] [CrossRef]
- Dilthey, W. Introduction to the Human Sciences; Princeton University Press: Princeton, NJ, USA, 1989. [Google Scholar]
- Dilthey, W. Wilhelm Dilthey: Selected Works, Volume IV: Hermeneutics and the Study of History; Princeton University Press: Princeton, NJ, USA, 2010. [Google Scholar]
- Kuhn, T.S. The Structure of Scientific Revolutions; University of Chicago Press: Chicago, IL, USA, 2012. [Google Scholar]
- Tosh, J. The Pursuit of History: Aims, Methods and New Directions in the Study of Modern History; Routledge: London, UK, 2015. [Google Scholar] [CrossRef]
- Grimm, S.R. Why Study History? On Its Epistemic Benefits and Its Relation to the Sciences. Philosophy 2017, 92, 399–420. [Google Scholar] [CrossRef]
- Elshater, A.; Abusaada, H. People’s absence from public places: Academic research in the post-COVID-19 era. Urban Geogr. 2022, 43, 1268–1275. [Google Scholar] [CrossRef]
- Mumford, L. The City in History: Its Origins, Its Transformations, and Its Prospects; Harcourt, Brace & World: San Diego, CA, USA, 1968. [Google Scholar]
- Jacobs, J. The Death and Life of Great American Cities; Random House: New York, NY, USA, 1993. [Google Scholar]
- Kostof, S. The City Shaped: Urban Patterns and Meanings Through History; Bulfinch: Boston, MA, USA, 1999. [Google Scholar]
- Shane, D. Recombinant Urbanism: Conceptual Modeling in Architecture, Urban Design and City Theory; Wiley: Hoboken, NJ, USA, 2005. [Google Scholar]
- Elshater, A.; Abusaada, H.; Tarek, M.; Afifi, S. Designing the socio-spatial context urban infill, liveability, and conviviality. Built Environ. 2022, 48, 341–363. [Google Scholar] [CrossRef]
- Abusaada, H.; Elshater, A. From Social Sciences to Urban Praxis: A Critical Synthesis of Historical–Contextual Inquiry and Analysis in Urban Studies. Societies 2025, 15, 95. [Google Scholar] [CrossRef]
- Elshater, A.; Abusaada, H. Applying Contextualism: From Urban Formation to Textual Representation. Societies 2025, 15, 78. [Google Scholar] [CrossRef]
- Motta-Roth, D. The Role of Context in Academic Text Production and Writing Pedagogy. In Genre in A Changing World; The WAC Clearinghouse; Parlor Press: Anderson, SC, USA, 2009; pp. 321–340. [Google Scholar] [CrossRef]
- Sendur, K.A.; van Drie, J.; van Boxtel, C. Historical contextualization in students’ writing. J. Learn. Sci. 2021, 30, 797–836. [Google Scholar] [CrossRef]
- Abusaada, H.; Elshater, A. Decoding Near Synonyms in Pedestrianization Research: A Numerical Analysis and Summative Approach. Urban Sci. 2024, 8, 45. [Google Scholar] [CrossRef]
- Abusaada, H.; Elshater, A. Editorial: Beyond superficial readings: Integrating authentic context in urban studies literature review for early-career researchers. Proc. Inst. Civ. Eng.-Urban Des. Plan 2024, 177, 91–95. [Google Scholar] [CrossRef]
- Cuff, D.; Loukaitou-Sideris, A.; Presner, T.; Zubiaurre, M.; Crisman, J.J. Urban Humanities: New Practices for Reimagining the City; The MIT Press: Cambridge, MA, USA, 2020. [Google Scholar]
- Lowenthal, D. The Past is A Foreign Country; Cambridge University Press: Cambridge, MA, USA, 1985. [Google Scholar]
- Murphy, A.B.; Heffernan, M.; Price, M.; Harvey, D.C.; DeLyser, D.; Lowenthal, D. The Past Is a Foreign Country—Revisited. AAG Rev. Books 2017, 5, 201–214. [Google Scholar] [CrossRef]
- Giedion, S. Space, Time, and Architecture: The Growth of a New Tradition; Harvard University Press: Cambridge, UK, 1954. [Google Scholar]
- Tafuri, M. Theories and History of Architecture; Granada: London, UK, 1980. [Google Scholar]
- Parker, C.; Scott, S.; Geddes, A. Snowball Sampling; SAGE Publications: New York, NY, USA, 2020. [Google Scholar]
- Kibiswa, N. Directed qualitative content analysis (DQlCA): A tool for conflict analysis. Qual. Rep. 2019, 24, 2059–2079. [Google Scholar] [CrossRef]
- Russell, B. The History of Western Philosophy; Routledge: London, UK, 2004. [Google Scholar]
- Gadamer, H.-G. Truth and Method; Bloomsbury Publishing: London, UK, 1975. [Google Scholar]
- Foucault, M. The Order of Things: An Archaeology of the Human Sciences; Éditions Gallimard: Paris, France, 1975. [Google Scholar]
- Collins, C.C.; Collins, G.R. Camillo Sitte: The Birth of Modern City Planning; Dover Publications: New York, NY, USA, 1965. [Google Scholar]
- Howard, E. Tomorrow: A Peaceful Path to Real Reform; Swan Sonnenschein & Co., Ltd.: London, UK, 2003. [Google Scholar]
- Burnham, D.; Bennett, E. Plan of Chicago; Princeton Architectural Press: New York, NY, USA, 1993. [Google Scholar]
- Rossi, A. The Architecture of the City; The MIT Press: Cambridge, UK, 1984. [Google Scholar]
- Benevolo, L. The History of the City; MIT Press: Cambridge, UK, 1982. [Google Scholar]
- Keulen, S. Historical Analogies. J. Appl. Hist. 2023, 5, 111–131. [Google Scholar] [CrossRef]
- Russell, B. Human Knowledge: Its Scope and Limits; Routledge: London, UK, 2009. [Google Scholar]







Disclaimer/Publisher’s Note: The statements, opinions and data contained in all publications are solely those of the individual author(s) and contributor(s) and not of MDPI and/or the editor(s). MDPI and/or the editor(s) disclaim responsibility for any injury to people or property resulting from any ideas, methods, instructions or products referred to in the content. |
© 2025 by the authors. Licensee MDPI, Basel, Switzerland. This article is an open access article distributed under the terms and conditions of the Creative Commons Attribution (CC BY) license (https://creativecommons.org/licenses/by/4.0/).
Share and Cite
Abusaada, H.; Elshater, A. Practical Strategies and Guidance for Contextual Literature Reviews in Urban Studies. Societies 2025, 15, 163. https://doi.org/10.3390/soc15060163
Abusaada H, Elshater A. Practical Strategies and Guidance for Contextual Literature Reviews in Urban Studies. Societies. 2025; 15(6):163. https://doi.org/10.3390/soc15060163
Chicago/Turabian StyleAbusaada, Hisham, and Abeer Elshater. 2025. "Practical Strategies and Guidance for Contextual Literature Reviews in Urban Studies" Societies 15, no. 6: 163. https://doi.org/10.3390/soc15060163
APA StyleAbusaada, H., & Elshater, A. (2025). Practical Strategies and Guidance for Contextual Literature Reviews in Urban Studies. Societies, 15(6), 163. https://doi.org/10.3390/soc15060163
