Abstract
Generative artificial intelligence (AI) present opportunities and challenges for African American tourism entrepreneurs. This paper conceptually explores how tools like language models, image generators, and creative assistants can be used for content creation, personalized marketing, and deeper customer connections. Drawing on relevant innovation- and resource-related theories, this paper examines factors influencing the adoption of generative AI among African American tourism entrepreneurs. The analysis highlights the potential to address tourism-specific needs like virtual tours, multilingual content, and conversational AI assistants. The paper recognizes challenges faced by African American entrepreneurs, including the digital divide, and suggests solutions such as partnerships and training programs aimed at responsible AI adoption. This work aims to provide a foundation for understanding how generative AI can drive innovation and cultural preservation within the African American tourism sector.
1. Introduction
The rise of generative artificial intelligence offers African American tourism entrepreneurs a groundbreaking opportunity to innovate and achieve a competitive edge in the industry. By employing tools such as language models, image generators, and conversational AI, these entrepreneurs can craft personalized, culturally rich experiences that deeply resonate with their target audiences. This paper explores how generative AI can revolutionize marketing strategies, bridge language gaps, and create virtual experiences uniquely aligned with African American tourism initiatives.
Existing research underscores the transformative role of AI in tourism. Gretzel et al. [1] emphasize how smart systems enhance efficiency, foster innovation, and enable value co-creation. Tussyadiah [2] discusses AI’s role in advancing sustainability, aligning closely with the goals of generative AI adoption. Meanwhile, Nagaraj et al. [3] provide valuable insights into AI acceptance and digital entrepreneurship, and Chalmers, MacKenzie, & Carter [4] and Dwivedi et al. [5] stress the importance of blending AI with the human elements vital to experiential tourism. Chalmers et al. [4] address the need for equitable AI access, advocating for technologies that promote diversity and inclusivity across the sector. Despite these opportunities, African American entrepreneurs face distinct challenges. Nobari, Rashad, & Ahmed et al. [6] highlight systemic financial barriers that discourage racial-minority entrepreneurs, while Monteith [7] examines how trust and access to capital influence collaboration and resource integration. Overcoming these obstacles is essential for empowering African American tourism businesses to fully harness the potential of generative AI.
This paper calls for the responsible and inclusive integration of generative AI within African American tourism entrepreneurship. By establishing a strong theoretical framework and conducting a thorough literature review, it underscores generative AI’s potential to drive innovation, enhance competitiveness, and preserve cultural heritage. The findings aim to pave the way for future advancements, enabling African American tourism entrepreneurs to flourish in an era defined by technological progress and cultural authenticity.
2. Problem Statement
Generative AI technologies are revolutionizing industries worldwide, yet their application within the African American tourism sector remains underexplored. Despite the transformative potential of tools like language models, image generators, and creative assistants, the literature lacks a comprehensive examination of how these technologies can drive innovation, foster growth, and enhance competitiveness for African American tourism entrepreneurs.
This oversight is particularly concerning given the unique challenges faced by African American tourism businesses. The digital divide, limited access to financial and technological resources, systemic inequities, and the urgent need for upskilling in emerging technologies significantly hinder the adoption and effective use of generative AI. These barriers not only restrict innovation but also deepen existing disparities in the industry.
To address these issues, there is an immediate need for research that investigates the factors influencing generative AI adoption among African American tourism entrepreneurs. Developing robust theoretical frameworks is crucial. These frameworks should include strategies for building strategic partnerships, implementing targeted training programs, and advancing inclusive policy development. By doing so, African American tourism entrepreneurs can be empowered to fully harness the potential of generative AI, driving innovation, preserving cultural heritage, and achieving greater competitiveness within the tourism sector.
In light of these gaps, this study seeks to address the following research questions:
1. How can generative AI tools be leveraged as a competitive advantage for African American tourism entrepreneurs?
2. What factors impact the adoption and effective use of generative AI among African American tourism entrepreneurs?
3. How can theoretical frameworks guide the successful and equitable integration of generative AI in this context?
3. Methodology
This conceptual study employed a systematic literature review approach to explore the intersection of generative artificial intelligence (AI), African American entrepreneurship, and the tourism industry. The objective was to synthesize the existing knowledge, identify gaps, and develop a conceptual framework that illustrates how generative AI can serve as a competitive advantage for African American tourism entrepreneurs.
The literature review was conducted using several academic databases and search engines, including Google Scholar, Web of Science, Scopus, and JSTOR. The search process spanned publications from 2010 to 2023 to capture the most recent developments and ensure the relevance of the findings. Key search terms and combinations included the following:
-“Generative AI” AND “Tourism Industry”;
-“African American Entrepreneurs” AND “Technology Adoption”;
-“Artificial Intelligence” AND “Cultural Preservation”;
-“Digital Divide” AND “Entrepreneurship”;
-“Diffusion of Innovation Theory” AND “AI Adoption”;
-“Social Learning Theory” AND “Technology in Tourism”;
-“Resource Dependence Theory” AND “Small Businesses”.
The following criteria were established to ensure the selection of high-quality and relevant literature:
-Peer-Reviewed Articles: Only articles published in peer-reviewed academic journals were included to ensure the credibility of sources.
-Language: Publications had to be available in English.
-Relevance: Studies needed to focus on at least one of the core themes: generative AI, African American entrepreneurship, tourism industry, technology adoption theories, or the digital divide.
-Publication Date: Emphasis was placed on the literature published from 2010 onwards to capture contemporary perspectives.
-Non-Academic Sources: Blogs, opinion pieces, and non-scholarly articles were excluded.
-Irrelevant Contexts: Studies focusing on unrelated industries or demographics without transferable insights were not considered.
Relevant articles were systematically reviewed, and key information was extracted, including the study objectives, methodologies, findings, and theoretical frameworks. This process involved reading abstracts, full text review, and thematic coding. Thematic coding involved an iterative process of identifying recurring patterns and key themes across the literature, including challenges, opportunities, and strategic interventions for AI adoption. We use an Excel template to systematically categorize and align the themes with the research objectives. This approach enabled a comprehensive synthesis of insights, forming the basis for the conceptual framework presented in the study.
The Diffusion of Innovation Theory, Resource Dependence Theory, and Social Learning Theory were identified as the most pertinent frameworks for this study due to their relevance in explaining technology adoption and resource utilization in entrepreneurial contexts. These theories were critically analyzed and integrated to form a comprehensive understanding of the factors influencing generative AI adoption. Based on the synthesized literature and theoretical insights, a conceptual framework was developed to illustrate the relationships between generative AI applications, the challenges faced by African American tourism entrepreneurs, and the potential strategies for effective adoption.
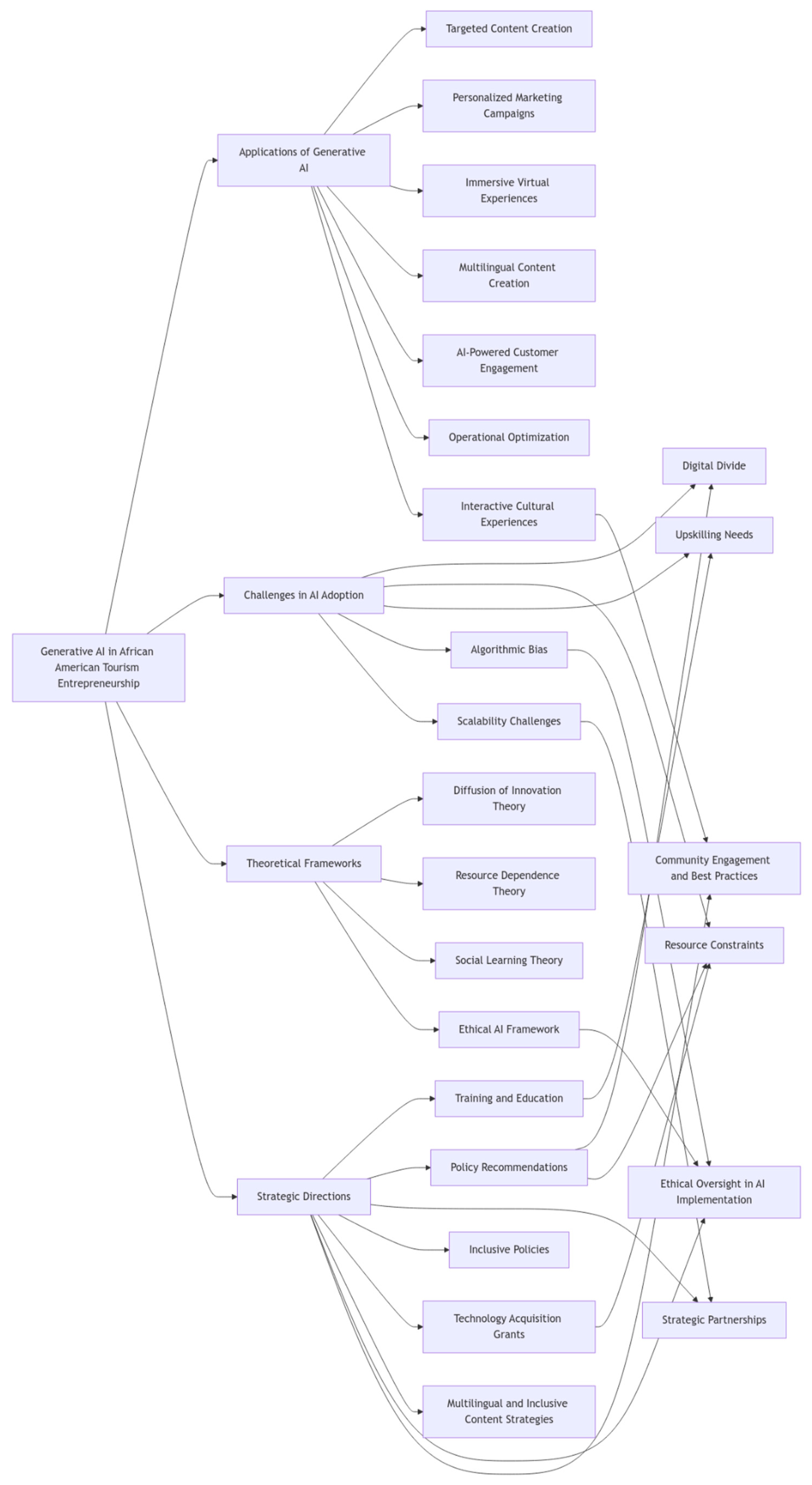
Grammarly was used for proofreading and language refinement. To enhance the clarity of the conceptual framework, a diagram (Figure 1) was created using the Mermaid 11.4.1 diagramming tool.
Figure 1.
A conceptual framework to understand generative AI in African American tourism entrepreneurship.
4. Review of the Literature
4.1. Generative AI and Business Applications
Generative AI is a branch of AI that enables autonomous systems to create new content, designs, or solutions without explicit human intervention [8]. By using advanced models such as Generative Adversarial Networks (GANs), generative AI systems can produce original outputs ranging from text and images to complex designs. One of the foundational technologies in generative AI is the GAN, which has demonstrated effectiveness in tasks like design synthesis and metamaterial design [9]. By integrating creativity with heuristic methods, generative models have revolutionized innovation across various fields, automating the generation of diverse and unique solutions in areas such as product design and composite materials [9]. Generative AI represents a significant step toward Artificial General Intelligence (AGI), aiming to equip machines with human-like intelligence across a wide array of tasks and scenarios [10]. As a cutting-edge technology, it holds transformative potential across diverse industries, revolutionizing tasks traditionally performed by humans [8].
Generative AI encompasses various tools and technologies capable of autonomously creating content, images, and other outputs. Key tools include the following:
- Language Models: AI systems that generate human-like text based on input prompts. These models are used for tasks such as text generation, translation, and content creation.
- Image Generators: AI algorithms that create new images based on learned patterns from training data. Commonly used in graphic design, art generation, and visual content creation.
- Creative Assistants: AI-powered tools that aid users in generating creative content, including writing, designing, or composing music. They offer suggestions, automate routine tasks, and enhance human creativity.
In the business realm, generative AI models are being leveraged for various applications, including creating marketing content, product guides, social media posts, chatbots, software development, and human resources support [11]. AI-driven generative design tools are gaining traction in architectural and structural design domains, enabling novel approaches to design and construction [12]. Additionally, the integration of AI-enabled industrial equipment monitoring and diagnosis enhances predictive maintenance and operational efficiency across multiple industries [13]. The concept of generative art exemplifies the fusion of creativity and technology, where autonomous systems are used for art creation, pushing the boundaries of traditional artistic expression [14]. This demonstrates how AI serves as a tool for artists to explore new forms of expression and expand creative possibilities.
The adoption of AI in project management is influencing companies’ competitiveness and ability to meet evolving demands. Cultural industries are experiencing new development opportunities through AI, impacting their global value chain position and fostering innovation [15]. Industrial AI transformation involves upgrading operational processes using AI solutions to achieve real-time management and optimization throughout the product life cycle [16]. In the telecommunications sector, AI’s disruptive capabilities are rapidly infiltrating various activities, driving a new wave of informatization development. Notably, industries are increasingly influencing AI research, indicating a growing control over the technology’s future trajectory [17]. In the construction sector, AI and machine learning are utilized to analyze data, predict future trends, and enhance decision-making [18]. In the chemical industry, AI shows promise in reducing energy consumption, environmental impacts, and operational risks, contributing to sustainability efforts [19]. Furthermore, the transformative impact of industrial AI on workers’ mental health and society is a focal point of current research [20].
By utilizing these generative AI tools, industries unlock opportunities for innovation, customization, and efficiency, reshaping business operations and customer interactions. Notable applications across industries include the following:
- Marketing: Revolutionizing marketing through personalized content creation, targeted advertising, and customer segmentation, enhancing engagement and conversion rates [21].
- Customer Service: Developing conversational AI assistants and chatbots provides real-time support and improved user experiences, increasing customer satisfaction [22].
- Business Operations: Streamlining operations by automating tasks, optimizing processes, and enhancing decision-making, leading to increased productivity and cost savings [23].
- Service Industry: Transforming service delivery using emotional analytics, personalized interactions, and improved service quality, thereby enhancing customer relationships [24].
ChatGPT 4.0 and similar generative AI tools play a transformative role in tourism innovation by enabling personalized content creation, enhancing customer engagement, and bridging accessibility gaps. These tools empower tourism entrepreneurs to develop multilingual content, interactive chatbots, and immersive virtual experiences, tailoring offerings to diverse audiences and creating deeper customer connections. By making use of AI for real-time customer service and targeted marketing, businesses can address evolving consumer preferences efficiently. Tools like ChatGPT support innovation by reducing operational costs, streamlining processes, and fostering inclusivity, particularly for underserved communities, thereby driving broader adoption of AI in tourism and enabling entrepreneurs to remain competitive in a dynamic industry.
4.2. Complementing African American Entrepreneurship with AI
As AI technologies become increasingly embedded in business operations, their potential to drive innovation and enhance competitiveness is particularly pertinent for African American entrepreneurs, who often confront systemic barriers in accessing resources and markets. Exploring the implications of AI adoption within this demographic reveals the critical role of technology in fostering entrepreneurship, the unique obstacles faced, and the strategic approaches that can be employed to use AI for business growth.
The acknowledgment of AI as a transformative force in business is gaining traction among entrepreneurs in emerging markets, including those within the African American community. Moharrak [21] emphasizes that entrepreneurs in Africa are increasingly recognizing the pivotal role of technology—particularly AI—in facilitating innovative strategies for internationalization and market expansion. This recognition resonates with the African American entrepreneurial landscape, where adopting AI can serve as a catalyst for overcoming traditional barriers to entry and enhancing operational efficiency. The integration of AI technologies enables African American businesses to analyze vast datasets, optimize decision-making processes, and tailor services to meet the specific needs of their customer base, thereby fostering a more competitive environment [25,26].
However, the journey toward AI adoption is fraught with challenges. African American entrepreneurs often encounter substantial hurdles, including limited access to capital, inadequate technological infrastructure, and a scarcity of mentorship and support networks. These barriers can impede the effective implementation of AI technologies within their businesses. Osasona [22] highlights the contrasting trajectories of AI adoption between the United States and Africa, noting that while the former benefits from robust technological infrastructure, African businesses face resource constraints that hinder their ability to fully leverage AI. This disparity underscores the necessity for targeted interventions and support systems that can facilitate AI adoption among African American entrepreneurs, enabling them to harness the full potential of these technologies [26].
Integrating AI into business processes also necessitates a strategic approach that balances innovation with ethical considerations. Haidar’s Responsible Artificial Intelligence (RAI) framework serves as a comprehensive guide for businesses to integrate AI responsibly, emphasizing the importance of ethical practices in fostering trust and sustainability [27]. This is particularly pertinent for African American entrepreneurs, who must navigate a landscape laden with historical inequities and biases. By adopting ethical AI practices, these entrepreneurs can not only enhance their business operations but also contribute to broader social equity and justice initiatives.
Training and capacity building emerge as critical components in facilitating AI adoption among African American entrepreneurs. Zeng et al. [24] assert that training protocols can strengthen the relationship between AI adoption and digital innovation, providing entrepreneurs with the necessary skills and competencies to effectively implement AI technologies. This highlights the importance of educational initiatives and mentorship programs that empower African American business owners to embrace AI-driven innovations. By investing in training and development, these entrepreneurs can enhance their digital resilience and adaptability, positioning themselves for success in an increasingly competitive marketplace.
The transformative potential of AI in enhancing business models and driving innovation cannot be overstated. Fang [25] discusses how AI can revolutionize traditional business models, enabling entrepreneurs to explore new avenues for growth and profitability. This is particularly relevant for African American entrepreneurs, who often operate in industries with significant growth potential, such as the technology and creative sectors. By leveraging AI to innovate their business models, these entrepreneurs can differentiate themselves in the market and attract a broader customer base.
Community and support networks play a pivotal role in fostering entrepreneurship among African Americans. Norman [26] emphasizes the importance of strategic planning and resource engagement for African American women entrepreneurs, who frequently face unique challenges in accessing capital and support [28,29,30]. By building robust networks and leveraging community resources, African American entrepreneurs can enhance their capacity to adopt AI technologies and drive business growth. Collaborative initiatives that connect entrepreneurs with mentors, investors, and technology experts facilitate knowledge sharing and resource mobilization, ultimately strengthening the entrepreneurial ecosystem.
4.3. African American Tourism Entrepreneurship
African American-owned tourism businesses operate within a unique socio-economic context shaped by historical, cultural, and contemporary challenges. These challenges include limited access to resources, systemic discrimination, and the enduring effects of historical inequalities [31,32]. One significant challenge faced by African American tourism entrepreneurs is the digital divide. This divide refers to disparities in access to technology and digital skills, which hinder the adoption of digital tools and online marketing strategies essential in today’s tourism landscape. Limited access to funding, mentorship, and networking opportunities further poses barriers to business growth and sustainability within the sector. The COVID-19 pandemic has further exacerbated these issues, with African American-owned businesses experiencing significantly higher closure rates compared to their white-owned counterparts, highlighting their heightened vulnerability during times of crisis [31].
As the tourism industry evolves in the post-pandemic era, there is an opportunity for African American tourism businesses to benefit from retraining and upskilling initiatives aimed at enhancing workforce capabilities and adaptability [32,33]. Developing a supportive business environment, similar to strategies employed by top-performing African countries in tourism, could foster a conducive ecosystem for the growth and sustainability of African American tourism enterprises [34].
The resilience demonstrated by African American tourism businesses during the pandemic, along with their responses to the crisis, provides valuable insights into the adaptability and innovation required to navigate challenging circumstances [35]. Understanding the unique challenges and opportunities within the African American tourism sector enables stakeholders to foster inclusivity, promote economic empowerment, and preserve cultural heritage within the industry.
Despite these opportunities, the existing challenges within African American tourism entrepreneurship persist and cannot be ignored [36]. These challenges encompass limited access to financial and technological resources, systemic discrimination, historical inequalities, vulnerability to economic downturns, funding disparities, gender stereotypes, sociocultural impediments, limited educational opportunities, and a lack of cooperation between government and private sectors [37,38]. Such barriers hinder the ability of African American tourism entrepreneurs to compete effectively and to capitalize on emerging opportunities within the industry.
The unique contributions of African American-owned tourism businesses lie in their capacity to offer culturally authentic experiences, promote diversity, and contribute to community empowerment. By showcasing African American heritage, traditions, and narratives, these businesses provide visitors with a distinctive perspective on history and culture. In doing so, they play a crucial role in preserving cultural heritage and promoting inclusivity within the tourism sector.
4.4. Generative AI Applications for African American Tourism Enterprises
Generative AI is profoundly transforming the tourism industry by introducing innovative solutions that enhance various aspects of hospitality and travel services. Research demonstrates that AI-based chatbots hold significant potential in improving customer interactions and streamlining travel planning services, leading to enhanced customer experiences. The integration of generative AI technologies, such as ChatGPT, is anticipated to have a transformative effect on the hospitality and tourism sector by offering personalized and efficient services that meet the evolving needs of travelers. Beyond enriching tourist experiences, AI optimizes the management of hotels and tourism businesses by increasing operational efficiency, reducing costs, enhancing security measures, and boosting overall competitiveness in the market.
The utilization of AI tools in creating high-quality content—including code, images, and translations—has significant implications for the future of marketing within the hospitality and tourism industry [39]. AI is perceived as a complementary dimension capable of significantly shaping the future of tourism by introducing novel ways to engage with customers and deliver services [40]. Studies have examined consumers’ intentions to adopt AI chatbots in tourism, highlighting AI’s crucial role as a bridge between online consumers and the tourism sector, thereby enhancing customer satisfaction and engagement.
Research has explored the use of AI-driven facial recognition to enhance value propositions in the travel and tourism industry, demonstrating AI’s potential to impact various service areas by providing personalized and secure experiences. AI’s extensive application in the tourism sector includes personalizing travel experiences, offering customized suggestions, and ensuring quicker responses to enhance service interactions, which collectively improve overall customer satisfaction. The traditional concept of tourism, heavily reliant on personal interactions, is being redefined by the increasing influence of AI applications that offer new forms of engagement and service delivery.
Artificial intelligence is revolutionizing not only customer experiences but also the competitiveness of tourism firms by enhancing productivity and economic performance. AI adoption leads to improved operational efficiency and a competitive edge in the market [40]. AI applications are being explored at different stages of the tourism journey—such as planning, accommodation, and post-travel evaluation—to enhance experiences, including in specialized areas like halal tourism where personalized services are essential [41]. The adoption of AI is crucial for achieving higher levels of tourist satisfaction, streamlining processes, improving productivity, and providing positive experiences that encourage repeat visits and foster customer loyalty.
Generative AI can be employed to develop culturally relevant content by analyzing data on African American heritage, traditions, and customer preferences [42,43]. This enables the creation of tailored marketing materials that speak directly to the target audience, fostering deeper connections and engagement. Huang and Rust [19] discuss how AI can be used for personalized engagement marketing, facilitating the delivery of culturally resonant content that strengthens customer relationships. Additionally, AI allows for the personalization of marketing campaigns by analyzing customer data and behavior to tailor experiences for specific audiences. This level of personalization is particularly beneficial for African American tourism entrepreneurs seeking to engage effectively with diverse customer segments. Huang and Rust [19] highlight the role of AI in delivering personalized offerings, which can lead to increased customer satisfaction and loyalty.
Generative AI-generated content also enables the creation of compelling pre-visit experiences through immersive virtual tours that showcase African American culture, history, and attractions. Yang [39] explored the implications of AI-generated content on stakeholders in hospitality and tourism marketing, emphasizing the potential for innovative and engaging virtual experiences that can attract and inform potential visitors.
AI plays a crucial role in expanding reach to diverse tourists by generating multilingual content that caters to a global audience. This enhances inclusivity and accessibility, allowing African American tourism enterprises to connect with international visitors. Huang and Rust [19] discuss how AI can be utilized to communicate and deliver personalized offerings to customers from different linguistic backgrounds, thereby broadening market reach. Furthermore, customer engagement can be significantly enhanced through the implementation of AI-powered chatbots and virtual assistants. These tools provide real-time support, personalized recommendations, and interactive experiences, improving customer satisfaction and streamlining service delivery. Adam et al. [40] investigated the effects of AI-based chatbots on user compliance, highlighting the growing popularity and effectiveness of real-time customer service through chat interfaces in various settings, including e-commerce and tourism.
4.5. Challenges in the Adoption of Generative AI by African American Entrepreneurs
One significant challenge revolves around scalability issues related to infrastructure readiness and the ongoing costs associated with AI technologies [44]. Organizations must evaluate their existing technological infrastructure to ensure it can support AI deployment effectively. Inadequate infrastructure can hinder the integration of AI systems, leading to inefficiencies and increased operational costs [45,46,47]. The financial implications extend beyond the initial implementation, as businesses face continuous expenses for maintenance, updates, and the need for skilled personnel to manage these complex systems [48,49].
Organizational readiness also plays a crucial role in successful AI adoption. Factors such as leadership support, employee skill sets, and a culture conducive to technological change are vital in overcoming barriers to AI integration. Without addressing these internal readiness factors, organizations may struggle to leverage AI’s full potential, resulting in wasted resources and missed opportunities for innovation [50]. A lack of preparedness can lead to resistance within the organization, further complicating the adoption process [51,52].
African American entrepreneurs often face systemic barriers that exacerbate these challenges. Access to capital is a substantial hurdle, as they frequently encounter difficulties in securing funding compared to their counterparts. This financial disparity hinders their ability to invest in innovative technologies and grow their businesses [53,54,55]. The lack of dedicated funding programs or incentives for investment firms to support minority-owned AI startups limits opportunities for these entrepreneurs to overcome financial obstacles.
Educational disparities further impact the adoption of generative AI. Exposure to entrepreneurship education significantly enhances entrepreneurial intent among African Americans, especially those from minority-serving institutions [56,57]. However, limited access to scholarships, fellowships, and community education programs in AI and related fields restricts talent development. Unless AI training is integrated into entrepreneurship curricula, entrepreneurs may lack the necessary skills to leverage technology effectively within their business models.
The absence of robust mentorship and networking opportunities impedes the growth of minority-owned businesses. Social capital plays a critical role in entrepreneurial success, and without programs that connect emerging entrepreneurs with experienced professionals, African American business owners may struggle to navigate the complexities of starting and scaling AI-driven enterprises [58,59]. A lack of diversity-focused events and collaborations further isolates these entrepreneurs from potential guidance and partnerships. Moreover, a scarcity of dedicated incubators and accelerators limits access to essential resources such as office space, technical support, and intensive training. Without public–private partnerships and collaborative initiatives between government entities, educational institutions, and private companies, opportunities for training and development remain constrained.
Challenges also arise in the realm of research and innovation support. The limited availability of research grants for AI projects led by African American scholars and entrepreneurs stifles innovation. Complex regulatory compliance processes and a lack of intellectual property assistance make it difficult for new startups to navigate legal requirements and protect their innovations. Restricted access to technical resources like AI development tools, datasets, and cloud computing further elevates the barriers to entry, while limited participation in open-source AI projects hinders skill development and community contribution.
Community engagement and representation are essential for fostering a pipeline of future entrepreneurs. However, the development of local innovation hubs and the introduction of AI concepts in educational curricula are often lacking. This gap reduces awareness and interest in AI among African American communities. Without increased representation and the highlighting of success stories through media campaigns, inspiring others and emphasizing the importance of diversity in AI become more challenging.
Implementing policies within a structured framework that addresses these challenges involves assessing specific needs and engaging stakeholders to tailor programs effectively. Developing initiatives that have clear goals and metrics and securing funding from government budgets, private investments, and philanthropic contributions are crucial steps. Establishing systems for ongoing monitoring and evaluation allows for the assessment of impact and the necessary adjustments to ensure the effectiveness of these initiatives.
4.6. Risks and Ethical Considerations
The adoption of AI presents significant risks and ethical considerations that must be addressed to ensure responsible implementation. Key ethical concerns include algorithmic bias, transparency, and accountability, which can lead to unfair outcomes and exacerbate existing inequalities in various sectors, particularly healthcare. The integration of ethical principles into AI systems is essential, with frameworks advocating for beneficence, justice, and explicability to guide the development and deployment of AI technologies [60]. Likewise, the governance of AI must prioritize ethical oversight, particularly regarding data privacy and the implications of autonomous decision-making [61]. As AI continues to evolve, ongoing dialogue and research are necessary to establish comprehensive guidelines that address these ethical challenges and promote equitable AI applications across all domains [62].
4.7. Managerial Actions: Recommendations for Change
By adopting the following approaches, African American tourism enterprises can unlock innovation, improve customer interactions, and drive growth:
- Build Strategic Partnerships: Work closely with AI technology providers, industry specialists, and educational institutions to gain access to resources, insights, and expert guidance for effectively integrating generative AI tools [63].
- Invest in Training and Skills Development: Focus on education and upskilling initiatives to improve AI literacy among entrepreneurs and their teams, ensuring they can maximize the potential of generative AI technologies [64].
- Promote Inclusive Practices: Develop policies that prioritize diversity, equity, and inclusion in the adoption of AI technologies, ensuring that African American entrepreneurs equally benefit from these advancements [65].
- Engage with the Community: Collaborate with peers in the African American entrepreneurship community to exchange knowledge, share success stories, and learn best practices related to generative AI [66].
- Multilingual Capabilities: Use AI tools to create content in multiple languages, broadening the reach to international audiences and fostering inclusivity within the tourism industry [67].
- Boost Customer Engagement: Employ AI-driven chatbots and virtual assistants to enhance customer service, provide tailored recommendations, and deliver real-time assistance for a better visitor experience [68].
5. Key Findings from the Literature Review
The following are key findings from the systematic review of the literature carried out in this study:
5.1. The Potential of Generative AI in Tourism Innovation
Generative AI presents transformative opportunities for African American tourism entrepreneurs, fostering innovation across various dimensions:
- Personalized Content Creation:Generative AI empowers entrepreneurs to design culturally resonant marketing materials, including the following:
- ○
- Virtual tours that highlight African American heritage.
- ○
- Multilingual content tailored to international audiences.
- ○
- AI-driven social media campaigns that enhance visibility and audience engagement.
- Virtual Experience Development:
Advanced technologies, such as AI-powered virtual reality (VR), enable the creation of immersive storytelling experiences centered on African American cultural heritage, providing a distinct competitive advantage in the tourism market.
- Operational Efficiency:The integration of AI chatbots significantly improves operational capabilities by offering the following:
- ○
- Enhanced customer service with real-time, multilingual support.
- ○
- Efficient handling of high-volume inquiries.
5.2. Challenges in the Adoption of Generative AI
Despite its potential, African American tourism entrepreneurs encounter significant obstacles in adopting generative AI technologies:
- Digital Divide:Limited access to high-speed internet, advanced computing tools, and AI-related training constrains the adoption of innovative technologies.
- Resource Constraints:Systemic inequities in funding and mentorship restrict opportunities to invest in and scale AI solutions.
- Skill Gaps:A lack of technical expertise and access to AI training hampers the ability of entrepreneurs to fully utilize these technologies.
5.3. Role of Theoretical Frameworks
The adoption and diffusion of generative AI in African American tourism entrepreneurship can be examined through several theoretical lenses:
- Diffusion of Innovation Theory:Identifies innovators and early adopters within the community as pivotal change agents to accelerate generative AI adoption.
- Resource Dependence Theory:Underlines the importance of partnerships with AI providers, educational institutions, and policymakers to secure essential funding and technical support.
- Social Learning Theory:Highlights the role of peer learning and mentorship in fostering trust and confidence in using AI technologies.
5.4. Strategic Interventions to Facilitate Adoption
Targeted interventions can address the challenges faced by African American tourism entrepreneurs:
- Collaborative Models:Partnerships between entrepreneurs and technology firms can produce AI tools designed for niche market needs.
- Capacity-Building Programs:Training initiatives focused on generative AI applications in tourism can bridge the skill gap and foster inclusivity in technology use.
- Policy Support:Financial incentives, such as subsidies for AI technology acquisition, can alleviate resource constraints and encourage adoption.
5.5. Outcomes of Generative AI Adoption
The integration of generative AI in tourism has the potential to yield transformative outcomes:
- Economic Empowerment:AI enhances market reach, improves service delivery, and creates novel revenue streams, fostering economic growth for African American tourism entrepreneurs.
- Cultural Preservation:The use of AI for storytelling and heritage documentation contributes to safeguarding African American cultural identity, enriching the tourism sector with authentic and immersive experiences.
In summary, these findings underscore the potential of generative AI to revolutionize African American tourism entrepreneurship, while highlighting the necessity for strategic interventions to address existing challenges and promote equitable technology adoption.
6. Towards an Integrative Conceptual Framework
6.1. The Diffusion of Innovation Theory
The Diffusion of Innovation Theory, developed by Rogers, provides a systematic framework for understanding how societies and organizations adopt new technologies. This model suggests that the process of innovation acceptance follows a bell curve, categorizing adopters into five distinct groups: innovators, early adopters, early majority, late majority, and laggards [69].
Within the African American tourism entrepreneurship sector, this theory offers valuable insights into how digital tools and technologies are embraced. Innovators, who are naturally inclined to adopt new technologies early, often include visionary entrepreneurs eager to leverage innovative digital solutions to enhance their businesses. Following them, early adopters typically recognize the potential benefits of these tools and incorporate them to improve customer experiences and streamline operations.
However, the theory also highlights the challenges African American tourism entrepreneurs face, particularly concerning the digital divide and resource limitations. Innovators and early adopters often benefit from better access to technological infrastructure and resources, allowing them to overcome barriers to adoption. On the other hand, entrepreneurs within the late majority and laggard categories may face significant constraints, such as limited access to resources, insufficient expertise, or a lack of awareness about the advantages of digital technology. These challenges can lead to slower adoption rates and may put these businesses at a competitive disadvantage [70].
6.2. Resource Dependence Theory
Resource Dependence Theory emphasizes that organizations rely on external resources to function effectively and maintain their competitiveness. This concept is particularly relevant in the context of generative AI, where access to critical resources significantly influences the adoption and utilization of this transformative technology.
Kalaitzi et al. [71] explain that organizations can achieve a competitive edge by strategically accessing and managing scarce resources. When it comes to generative AI, organizations with stronger access to funding, specialized expertise, and robust technology infrastructure are better positioned to implement and utilize these tools effectively. Guan et al. [72] highlight that aligning supply chains can serve as a practical application of Resource Dependence Theory, enabling organizations to address their resource dependencies. For generative AI adoption, aligning supply chain operations can help organizations secure vital resources like advanced computational tools and AI-specific expertise, facilitating smoother implementation. According to Roundy and Bayer [70], an organization’s ability to control external resources is crucial for performance and survival. In the context of generative AI, organizations that can establish strong control over the necessary resources—such as large datasets, computing power, and skilled personnel—are more likely to succeed in fully leveraging AI technologies to their advantage.
6.3. Social Learning Theory
Social Learning Theory posits that individuals acquire knowledge and behaviors by observing, imitating, and modeling the actions of others within their social networks. This perspective underscores the importance of social relationships and interactions in shaping learning and influencing behavior. In the context of technology adoption, this process is evident through several key mechanisms:
- Observational Learning: People learn by observing the behaviors and outcomes of others within their social networks. When individuals see others successfully adopting and using new technologies, they are more likely to replicate those behaviors, especially when the benefits are clear [70].
- Social Influence: Social networks significantly shape individuals’ attitudes, beliefs, and actions. Observing peers or connections embracing new technologies can create a sense of social expectation, motivating others to adopt these technologies to align with group norms [71].
- Self-Efficacy: Interaction within social networks can boost an individual’s belief in their ability to successfully use new technologies. Positive experiences and success stories shared by network members can enhance confidence and foster a willingness to explore new tools [72].
- Information Aggregation: Social learning involves gathering insights and knowledge from social interactions. By observing and engaging with others, individuals can access valuable perspectives and information, helping to inform their decision-making and learning processes [73].
- Network Leadership: Influential figures within social networks play a critical role in promoting learning and technology adoption. These network leaders can guide members, disseminate crucial information, and advocate for the adoption of innovative tools [74].
Table 1 presents a summary of the key themes and insights gleaned from the literature review.
Table 1.
A synthesis of key ideas from the literature review.
Figure 1 provides an overview of the current state of scholarship interlinking AI and African American tourism entrepreneurship. The framework integrates the key theoretical perspectives—Diffusion of Innovation Theory, Resource Dependence Theory, and Social Learning Theory—to explain how AI technologies can drive innovation and cultural preservation. It highlights the role of generative AI in addressing operational barriers, such as the digital divide and resource constraints, while fostering opportunities like personalized customer engagement and multilingual content creation. The diagram underscores the importance of strategic partnerships, capacity-building initiatives, and inclusive policies in overcoming adoption hurdles and achieving transformative outcomes, including economic empowerment and cultural heritage preservation.
7. Conclusions
Generative AI technologies represent a groundbreaking opportunity for African American entrepreneurs in the tourism industry. By employing tools such as language models, image generators, and creative assistants, these entrepreneurs can redefine their offerings using personalized content, virtual experiences, and multilingual services. Such innovations align with the growing demand for authentic, culturally rich tourism experiences, positioning African American-owned businesses as pioneers in this evolving sector.
However, the road to fully integrating generative AI is not without its challenges. African American entrepreneurs often confront challenges rooted in historical inequities, setting them apart from other small business owners. Yet, they also hold a distinctive competitive advantage: the ability to deliver uniquely authentic cultural experiences. Generative AI can amplify this advantage, enabling these entrepreneurs to innovate and excel in the tourism market. The digital divide, resource limitations, and the need for advanced technological skills create significant hurdles. Overcoming these barriers calls for a multi-pronged strategy that includes fostering strategic partnerships, implementing inclusive policies, and offering specialized training programs. Policymakers must play an active role by introducing targeted measures like grants for technology acquisition, subsidized AI training, and incentives to encourage AI adoption among small tourism enterprises. These initiatives must address the unique obstacles African American entrepreneurs face, such as limited access to capital and the potential for algorithmic biases in AI systems.
Generative AI offers transformative potential to mitigate the digital divide and address the resource constraints faced by African American entrepreneurs. By providing cost-effective tools for marketing, customer engagement, and content creation, generative AI reduces reliance on expensive infrastructure and resources. Partnerships with technology providers and community organizations can further bridge gaps by offering access to training programs and affordable AI solutions tailored to underserved communities. AI’s ability to generate multilingual content and automate operational tasks helps entrepreneurs expand their reach and improve efficiency despite limited resources, enabling them to compete more effectively in the tourism industry.
To optimize the integration of generative AI, a robust research agenda is essential. Future studies should focus on dismantling systemic barriers and fostering an inclusive ecosystem for African Americans in the AI sector. This includes exploring funding mechanisms like venture capital and grants tailored to African American tech innovators and evaluating the impact of mentorship programs and AI education initiatives. Research must also prioritize the development of AI technologies that specifically address the challenges faced by African American communities, ensuring innovation is equitable and socially meaningful. In the tourism sector, research could explore AI’s role in cultural preservation, examine long-term trends in AI adoption, and develop effective AI education models. Investigating how AI can enhance business resilience, promote sustainability, and encourage cross-cultural interactions will also be pivotal.
This study, while offering a comprehensive conceptual analysis of generative AI adoption by African American tourism entrepreneurs, is limited by the absence of empirical data and direct field research. AI adoption is relatively new, and very few data actually exist. The insights presented rely heavily on a systematic review of the existing literature and theoretical frameworks, which, while robust, do not account for the nuances of real-world application. Future research should focus on empirical validation through case studies, surveys, and longitudinal studies to test and refine the proposed conceptual framework. Such studies would provide deeper insights into the practical challenges and outcomes of generative AI adoption, thereby enhancing the applicability and reliability of the findings.
As the tourism industry evolves, incorporating generative AI responsibly and inclusively can drive competitiveness, safeguard cultural heritage, and support sustainable growth. By proactively addressing challenges and embracing innovation, African American entrepreneurs have the potential to not only thrive in their businesses but also lead the broader conversation on ethical AI adoption and its societal impacts.
Author Contributions
Conceptualization, B.G.; methodology, B.G.; software, A.P.M.; formal analysis, B.G. and A.P.M.; resources, B.G.; writing—original draft preparation, B.G.; writing—review and editing, B.G. and A.P.M.; visualization, A.P.M.; supervision, B.G.; All authors have read and agreed to the published version of the manuscript.
Funding
This research was partially supported by Howard University—PNC National Center for Entrepreneurship Fellowship.
Institutional Review Board Statement
Not Applicable.
Informed Consent Statement
Not Applicable.
Data Availability Statement
No new data were created or analyzed in this study. Data sharing is not applicable to this article.
Conflicts of Interest
The authors declare no conflict of interest.
References
- Gretzel, U.; Sigala, M.; Xiang, Z.; Koo, C. Smart Tourism: Foundations and Developments. Electron. Mark. 2015, 25, 179–188. [Google Scholar] [CrossRef]
- Tussyadiah, I. A Review of Research into Automation in Tourism: Launching the Annals of Tourism Research Curated Collection on Artificial Intelligence and Robotics in Tourism. Ann. Tour. Res. 2020, 81, 102883. [Google Scholar] [CrossRef]
- Nagaraj, S.; Katkam, B.; Bellamkonda, R.; Rodriguez, R. Impact of AI and Robotics in the Tourism Sector: A Critical Insight. J. Tour. Futures 2020, 8, 73–87. [Google Scholar] [CrossRef]
- Chalmers, D.; MacKenzie, N.G.; Carter, S. Artificial Intelligence and Entrepreneurship: Implications for Venture Creation in the Fourth Industrial Revolution. Entrep. Theory Pract. 2021, 45, 1028–1053. [Google Scholar] [CrossRef]
- Dwivedi, Y.; Pandey, N.; Currie, W.; Micu, A. Leveraging ChatGPT and Other Generative Artificial Intelligence (AI)-Based Applications in the Hospitality and Tourism Industry: Practices, Challenges and Research Agenda. Int. J. Contemp. Hosp. Manag. 2023, 36, 1–12. [Google Scholar] [CrossRef]
- Nobari, A.; Rashad, M.; Ahmed, F. CreativeGAN: Editing Generative Adversarial Networks for Creative Design Synthesis. In Proceedings of the ASME International Design Engineering Technical Conferences & Computers and Information in Engineering Conference, Anaheim, CA, USA, 17 November 2021. [Google Scholar] [CrossRef]
- Monteith, S. Artificial Intelligence and Increasing Misinformation. Br. J. Psychiatry 2023, 224, 33–35. [Google Scholar] [CrossRef]
- Arroyo, P.; Schöttle, A.; Christensen, R. The Ethical and Social Dilemma of AI Uses in the Construction Industry. In Proceedings of the International Group for Lean Construction Conference, Lima, Peru, 14–17 July 2021. [Google Scholar] [CrossRef]
- Chen, Z. AI-Enabled Industrial Equipment Monitoring, Diagnosis and Health Management. Meas. Sci. Technol. 2024, 35, 050102. [Google Scholar] [CrossRef]
- Cetinic, E.; She, J. Understanding and Creating Art with AI: Review and Outlook. arXiv Prepr. 2021, 66, 1–22. [Google Scholar] [CrossRef]
- Liu, Y.; Song, P. Creating Sustainable Cultural Industries: The Perspective of Artificial Intelligence and Global Value Chain. J. Environ. Public Health 2022, 2022, 6768388. [Google Scholar] [CrossRef] [PubMed]
- Xu, P.; Zhang, Z. Are Scholar-Type CEOs More Conducive to Promoting Industrial AI Transformation of Manufacturing Companies? Ind. Manag. Data Syst. 2023, 123, 2150–2168. [Google Scholar] [CrossRef]
- Ahmed, N.; Wahed, M.; Thompson, N. The Growing Influence of Industry in AI Research. Science 2023, 379, 884–886. [Google Scholar] [CrossRef] [PubMed]
- Zavvari, A.; Jelodar, M.; Sutrisna, M. Comparing Two AI Methods for Predicting the Future Trend of New Zealand Building Projects: Decision Tree and Artificial Neural Network. IOP Conf. Ser. Earth Environ. Sci. 2022, 1101, 082016. [Google Scholar] [CrossRef]
- Yang, M.J.; Zhu, N. Online Public Opinion Attention, Digital Transformation, and Green Investment: A Deep Learning Model Based on Artificial Intelligence. J. Environ. Manag. 2024, 371, 123294. [Google Scholar] [CrossRef] [PubMed]
- Yang, S.; Liu, K.; Gai, J.; He, X. Transformation to Industrial Artificial Intelligence and Workers’ Mental Health: Evidence from China. Front. Public Health 2022, 10, 881827. [Google Scholar] [CrossRef]
- Davenport, T.; Guha, A.; Grewal, D.; Breßgott, T. How Artificial Intelligence Will Change the Future of Marketing. J. Acad. Mark. Sci. 2019, 48, 24–42. [Google Scholar] [CrossRef]
- Blümel, J. Personal Touch in Digital Customer Service: A Conceptual Framework of Relational Personalization for Conversational AI. J. Serv. Theory Pract. 2023, 34, 33–65. [Google Scholar] [CrossRef]
- Huang, M.; Rust, R. A Strategic Framework for Artificial Intelligence in Marketing. J. Acad. Mark. Sci. 2020, 49, 30–50. [Google Scholar] [CrossRef]
- Bagozzi, R.; Brady, M.; Huang, M. AI Service and Emotion. J. Serv. Res. 2022, 25, 499–504. [Google Scholar] [CrossRef]
- Moharrak, M. Business Environment and Adoption of AI: Navigation for Internationalization by New Ventures in Emerging Markets. Thunderbird Int. Bus. Rev. 2024, 66, 355–372. [Google Scholar] [CrossRef]
- Osasona, F. AI Integration in Business Analytics: A Review of USA and African Trends. Comput. Sci. IT Res. J. 2024, 5, 432–446. [Google Scholar] [CrossRef]
- Haidar, A. An Integrative Theoretical Framework for Responsible Artificial Intelligence. Int. J. Digit. Strategy Gov. Bus. Transform. 2023, 13, 1–23. [Google Scholar] [CrossRef]
- Zeng, X.; Li, S.; Yousaf, Z. Artificial Intelligence Adoption and Digital Innovation: How Does Digital Resilience Act as a Mediator and Training Protocols as a Moderator? Sustainability 2022, 14, 8286. [Google Scholar] [CrossRef]
- Fang, J. Research on the Design of Business Models and Transformation Management of New Entrepreneurial Ventures Driven by Artificial Intelligence. BCP Bus. Manag. 2023, 49, 36–41. [Google Scholar] [CrossRef]
- Norman, J. Untold Stories of African American Women Entrepreneurs: Research-Based Strategies for Becoming One’s Own Boss. J. Small Bus. Enterp. Dev. 2024, 31, 655–678. [Google Scholar] [CrossRef]
- Snowden, L.; Snowden, J. Coronavirus Trauma and African Americans’ Mental Health: Seizing Opportunities for Transformational Change. Int. J. Environ. Res. Public Health 2021, 18, 3568. [Google Scholar] [CrossRef] [PubMed]
- Tichaawa, T. Informal Business Tourism in Cameroon. Geoj. Tour. Geosites 2021, 38, 1289–1298. [Google Scholar] [CrossRef]
- Cloete, G.; Ndlovu, J.; Karim, A.; Prabhakaran, S. Prospects for Manpower Development in Tourism Sector: Re-Training for Relevance in the Post COVID-19 World. Int. J. Acad. Res. Bus. Social Sci. 2022, 12, 1759–1770. [Google Scholar] [CrossRef] [PubMed]
- Rasethuntsa, B. Africa’s Strategies to Build Supportive Business Environment for Tourism Businesses. J. Bus. Manag. Rev. 2021, 2, 747–759. [Google Scholar] [CrossRef]
- Rogerson, J.; Lekgau, R.; Mashapa, M.; Rogerson, C. COVID-19 and Local Business Responses: Evidence from South Africa’s Most Tourism-Dependent Locality. Afr. J. Hosp. Tour. Leis. 2021, 10, 388–405. [Google Scholar] [CrossRef]
- George, B.; Wooden, O. Managing the Strategic Transformation of Higher Education Through Artificial Intelligence. Adm. Sci. 2023, 13, 196. [Google Scholar] [CrossRef]
- Akter, M. A Comprehensive Review of Challenges and Opportunities for Women Entrepreneurs in the Field of Tourism Industry in Bangladesh. Eur. J. Theor. Appl. Sci. 2024, 2, 566–573. [Google Scholar] [CrossRef] [PubMed]
- Badi, O.; Khan, F. Examining Challenging Factors of Tourism Entrepreneurship in Oman Using PLS-SEM. Int. J. Res. Entrep. Bus. Stud. 2020, 1, 48–64. [Google Scholar] [CrossRef]
- Tuomi, A. AI-Generated Content, Creative Freelance Work and Hospitality and Tourism Marketing. In Information and Communication Technologies in Tourism 2023; Springer: Berlin/Heidelberg, Germany, 2023; pp. 323–328. [Google Scholar] [CrossRef]
- Sharma, K.; Jain, M.; Dhir, S. Analyzing the Impact of Artificial Intelligence on the Competitiveness of Tourism Firms: A Modified Total Interpretive Structural Modeling (M-TISM) Approach. Int. J. Emerg. Mark. 2021, 17, 1067–1084. [Google Scholar] [CrossRef]
- Battour, M.; Mady, K.; Elsotouhy, M.; Salaheldeen, M.; Elbendary, I.; Marie, M.; Elhabony, I. Artificial Intelligence Applications in Halal Tourism to Assist Muslim Tourist Journey. In Halal Tourism Development, Challenges, and Practices; SRN Intellectual Resources: Selangor, Malaysia, 2021; pp. 861–872. [Google Scholar] [CrossRef]
- George, B.; Paul, J. Digital Transformation in Business and Society; Springer International Publishing: New York, NY, USA, 2020. [Google Scholar]
- Yang, Q. Comparison Between Surgery and Continuous Positive Airway Pressure for Obstructive Sleep Apnea Treatment. JAMA Otolaryngol.–Head. Neck Surg. 2021, 147, 833. [Google Scholar] [CrossRef] [PubMed]
- Adam, M.; Wessel, M.; Benlian, A. AI-Based Chatbots in Customer Service and Their Effects on User Compliance. Electron. Mark. 2020, 31, 427–445. [Google Scholar] [CrossRef]
- Aldoseri, A. Methodological Approach to Assessing the Current State of Organizations for AI-Based Digital Transformation. Appl. Syst. Innov. 2024, 7, 14. [Google Scholar] [CrossRef]
- Aldoseri, A.; Al-Khalifa, K.N.; Hamouda, A.M. Re-Thinking Data Strategy and Integration for Artificial Intelligence: Concepts, Opportunities, and Challenges. Appl. Sci. 2023, 13, 7082. [Google Scholar] [CrossRef]
- Tula, S. AI-Enabled Customer Experience Enhancement in Business. Comput. Sci. IT Res. J. 2024, 5, 365–389. [Google Scholar] [CrossRef]
- Reznikov, R. Leveraging Generative AI: Strategic Adoption Patterns for Enterprises. Model. Dev. Econ. Syst. 2024, 2024, 201–207. [Google Scholar] [CrossRef]
- Oyekunle, D. Digital Transformation Potential: The Role of Artificial Intelligence in Business. Int. J. Prof. Bus. Rev. 2024, 9, e04499. [Google Scholar] [CrossRef]
- Jöhnk, J.; Weißert, M.; Wyrtki, K. Ready or Not, AI Comes— An Interview Study of Organizational AI Readiness Factors. Bus. Inf. Syst. Eng. 2020, 63, 5–20. [Google Scholar] [CrossRef]
- Salas-Pilco, S.Z.; Xiao, K.; Oshima, J. Artificial intelligence and new technologies in inclusive education for minority students: A systematic review. Sustainability 2022, 14, 13572. [Google Scholar]
- Alami, H.; Lehoux, P.; Denis, J.L.; Motulsky, A.; Petitgand, C.; Savoldelli, M.; Rouquet, R.; Gagnon, M.P.; Roy, D.; Fortin, J.P. Organizational readiness for artificial intelligence in health care: Insights for decision-making and practice. J. Health Organ. Manag. 2020, 35, 106–114. [Google Scholar] [CrossRef] [PubMed]
- Weinert, L.; Müller, J.; Svensson, L.; Heinze, O. Perspective of Information Technology Decision Makers on Factors Influencing Adoption and Implementation of Artificial Intelligence Technologies in 40 German Hospitals: Descriptive Analysis. JMIR Med. Inform. 2022, 10, e34678. [Google Scholar] [CrossRef] [PubMed]
- Somashekhar, M. Neither Here nor There? How the New Geography of Ethnic Minority Entrepreneurship Disadvantages African Americans. Social Probl. 2018, 66, 373–391. [Google Scholar] [CrossRef]
- Reuben, L.; Queen, P. Capital Constraints and Industry Mix Implications for African-American Business Success. Rev. Black Political Econ. 2015, 42, 355–378. [Google Scholar] [CrossRef]
- Palia, D. Differential Access to Capital from Financial Institutions by Minority Entrepreneurs. SSRN Electron. J. 2015, 13, 756–785. [Google Scholar] [CrossRef]
- Monroe-White, T.; McGee, E. Toward a Race-Conscious Entrepreneurship Education. Entrep. Educ. Pedagog. 2023, 7, 161–189. [Google Scholar] [CrossRef]
- Guo, X.; Chen, W.; Iurchenko, D. Impact of College Education on Incorporated and Unincorporated Self-Employment: Variations Among African Americans and Hispanics. New Engl. J. Entrep. 2021, 25, 70–90. [Google Scholar] [CrossRef]
- Pegram, R.; Clarke, C.; Peltier, J.; Parboteeah, K. The Impact of Trust on Social and Financial Capital Acquisition: A Resource Integration Perspective in Minority-Owned Entrepreneurial Organizations. Int. Small Bus. J. Res. Entrep. 2022, 40, 823–844. [Google Scholar] [CrossRef]
- Assenova, V. Early-Stage Venture Incubation and Mentoring Promote Learning, Scaling, and Profitability Among Disadvantaged Entrepreneurs. Organ. Sci. 2020, 31, 1560–1578. [Google Scholar] [CrossRef]
- Borenstein, J.; Howard, A. Emerging Challenges in AI and the Need for AI Ethics Education. AI Ethics 2020, 1, 61–65. [Google Scholar] [CrossRef] [PubMed]
- Shaw, J. Research Ethics and Artificial Intelligence for Global Health: Perspectives from the Global Forum on Bioethics in Research. BMC Med. Ethics 2024, 25, 1–9. [Google Scholar] [CrossRef] [PubMed]
- Wang, Y.; Liu, X. Navigating the Ethical Landscape of AI in Healthcare: Insights from a Content Analysis. TechRxiv Prepr. 2024, 42, 76–87. [Google Scholar] [CrossRef]
- Carson, S.; Casillas, A.; Castellon-Lopez, Y.; Mansfield, L.; Morris, D.; Barron, J.; Brown, A. COVID-19 Vaccine Decision-Making Factors in Racial and Ethnic Minority Communities in Los Angeles, California. JAMA Netw. Open 2021, 4, e2127582. [Google Scholar] [CrossRef] [PubMed]
- Botwe, B.; Akudjedu, T.; Antwi, W.; Rockson, P.; Mkoloma, S.; Balogun, E.; Arkoh, S. The Integration of Artificial Intelligence in Medical Imaging Practice: Perspectives of African Radiographers. Radiography 2021, 27, 861–866. [Google Scholar] [CrossRef]
- Ferreira, J.; Kraus, S.; Mitchell, S.; Perel, P.; Piñeiro, D.; Chioncel, O.; Sliwa, K. World Heart Federation Roadmap for Heart Failure. Glob. Heart 2019, 14, 197. [Google Scholar] [CrossRef] [PubMed]
- Jacobs, S. Reimagining Core Entrustable Professional Activities for Undergraduate Medical Education in the Era of Artificial Intelligence. JMIR Med. Educ. 2023, 9, e50903. [Google Scholar] [CrossRef]
- Woods, S. “A Cuff is Not Enough”: A Community-Based Participatory Research Approach to Soliciting Perspectives of African Americans with Hypertension and Their Family Members on Self-Management Intervention Features. Fam. Process 2023, 63, 731–748. [Google Scholar] [CrossRef] [PubMed]
- Cooper, J.; Macaulay, C.; Rodriguez, S. Race and Resistance: A Typology of African American Sport Activism. Int. Rev. Sociol. Sport 2017, 54, 151–181. [Google Scholar] [CrossRef]
- Achieng, M.; Ruhode, E. The Adoption and Challenges of Electronic Voting Technologies Within the South African Context. Int. J. Manag. Inf. Technol. 2013, 5, 1–12. [Google Scholar] [CrossRef]
- Ndemo, B.; Aiko, D. Nurturing Creativity and Innovation in African Enterprises: A Case Study on Kenya. IntechOpen Book Chapter 2016, 21, 90–112. [Google Scholar] [CrossRef]
- Kalaitzi, D.; Matopoulos, A.; Bourlakis, M.; Tate, W. Supply Chains Under Resource Pressure. Int. J. Oper. Prod. Manag. 2019, 39, 1323–1354. [Google Scholar] [CrossRef]
- Guan, W.; Ding, W.; Zhang, B.; Verny, J. The Role of Supply Chain Alignment in Coping with Resource Dependency in Blockchain Adoption: Empirical Evidence from China. J. Enterp. Inf. Manag. 2023, 36, 605–628. [Google Scholar] [CrossRef]
- Roundy, P.; Bayer, M. To Bridge or Buffer? A Resource Dependence Theory of Nascent Entrepreneurial Ecosystems. J. Entrep. Emerg. Econ. 2019, 11, 550–575. [Google Scholar] [CrossRef]
- Stoyanov, S.; Stoyanova, V. Learning How to Learn and Then Doing It All Over Again: The Evolving Learning Modes of Migrant Entrepreneurs. Int. Small Bus. J. Res. Entrep. 2021, 40, 336–363. [Google Scholar] [CrossRef]
- Qiu, L.; Chhikara, A.; Vakharia, A. Multidimensional Observational Learning in Social Networks: Theory and Experimental Evidence. Inf. Syst. Res. 2021, 32, 876–894. [Google Scholar] [CrossRef]
- Markowska, M.; Wiklund, J. Entrepreneurial Learning Under Uncertainty: Exploring the Role of Self-Efficacy and Perceived Complexity. Entrep. Reg. Dev. 2020, 32, 606–628. [Google Scholar] [CrossRef]
- Arieli, I.; Sandomirskiy, F.; Smorodinsky, R. On Social Networks That Support Learning. arXiv 2020, arXiv:2011.05255. [Google Scholar] [CrossRef]
Disclaimer/Publisher’s Note: The statements, opinions and data contained in all publications are solely those of the individual author(s) and contributor(s) and not of MDPI and/or the editor(s). MDPI and/or the editor(s) disclaim responsibility for any injury to people or property resulting from any ideas, methods, instructions or products referred to in the content. |
© 2025 by the authors. Licensee MDPI, Basel, Switzerland. This article is an open access article distributed under the terms and conditions of the Creative Commons Attribution (CC BY) license (https://creativecommons.org/licenses/by/4.0/).
