You are currently viewing a new version of our website. To view the old version click .
Societies
  • Article
  • Open Access

31 January 2025

The Role of Adaptive Strategies in the Link Between Sexual Harassment and Burnout in Higher Education: A Three-Path Mediation Model

,
,
and
1
Management Department, College of Business Administration, King Faisal University, Al-Ahsaa 31982, Saudi Arabia
2
Management Department, Faculté des Sciences Économiques et de Gestion de Nabeul, Université de Carthage, Carthage 1054, Tunisia
3
Department of Business Administration, College of Business Administration, Majmaah University, Al Majma’ah 11952, Saudi Arabia
4
Social Studies Department, Faculty of Arts, King Faisal University, Al-Ahsa 31982, Saudi Arabia
This article belongs to the Special Issue Gender and Class: Exploring the Intersections of Power and Inequality

Abstract

Like many other sectors, women in higher education have had negative experiences with sexual harassment. This study examines the coping mechanisms used by female lecturer/researchers and their impact on burnout. Based on Occupational Stress Theory, this research specifically analyzes the mediating role of three coping strategies, i.e., problem-focused coping, emotion-focused coping, and avoidant coping. A quantitative survey was conducted among 800 Tunisian women teacher-researchers, with 613 complete responses that are valid for analysis. The results revealed that under the influence of sexual harassment, women in Tunisian higher education institutions suffer increased burnout. Structural equation analysis shows that emotion-focused coping has a partial mediation effect, while avoidant coping fully mediates the link between harassment and burnout. This research adds to the literature on sexual harassment and suggests implications for the prevention and support of victims in higher education institutions.

1. Introduction

Sexual harassment is widespread in higher education, which has many consequences on individuals and organizations overall [1]. According to a meta-analysis by Bondestam and Lundqvist [1], women’s exposure to sexual harassment in higher education ranges from 11 to 73%, with an average of 49%. This means that, on average, around half of heterosexual women in these contexts are exposed to this type of violence. In Tunisia, the study of Aliane et al. [2] on young academic women in Tunisian higher education showed that this phenomenon persists and continues to follow the same trend. It was found that sexual harassment of women significantly and positively affects their continuous commitment and represents a violation of their psychological contract. Although sexual harassment is highly recognized and studied in higher education contexts [1,3], it remains largely under-reported, as victims face numerous social, cultural, and institutional obstacles.
Sexual harassment has become a ubiquitous phenomenon, and no one can deny its existence. However, few victims report their attackers, and there are many reasons for this silence. These reasons include the weight of cultural norms and social taboos, stigmatization, potential reprisals, fear of a negative impact on their career, social exclusion, the slowness of legal proceedings, and the risk of the case being dismissed [4]. These factors contribute to a systematic underestimation of the phenomenon, reinforcing the marginalization of victims and hindering the implementation of corrective measures. In the meantime, the gurus take advantage of this omerta to crack down, threaten, and harass with impunity. Surprising as it may seem, these devalued women [5] learn, against their will, to live with this panoply of violence, acquiescing to this type of dysfunctional behavior at work notwithstanding their refusal to consent to it [6]. The spread of this feeling among women would have a negative impact on women’s attitude and behavior [1].
This resistance to reporting is often dictated by distrust of the judicial and organizational systems [7] and by fear of the high costs these women might incur if they decided to break the silence. Lazarus and Folkman’s [8] Theory of Occupational Stress offers an essential framework for understanding how these women in higher education cope with such a stressful situation. According to this theory, stress occurs when the demands of the environment go beyond personal resources available to cope with. In the context of sexual harassment, this imbalance can lead to burnout, a progressive exhaustion that affects their personal and professional well-being [9]. Faced with this internalized violence, these women end up losing not only the meaning of their work, but also the very essence of their educational mission, thus contributing to a general deterioration in their psychological and physical well-being [1].
In concrete terms, the problem we are posing is as follows: the teaching profession is supposed to flourish in and through the university. However, women teachers continue to suffer systematic sexual harassment [2,3], which affect their attitude and behavior [1,2], leading to burnout [10]. To alleviate this burnout, they resort to various coping mechanisms, including problem-focused, emotion-focused, and avoidant coping [11,12,13,14,15]. Our research question is therefore as follows: what coping mechanism(s) do women teachers under the influence of sexual harassment adopt to deal with burnout? Our research objectives are to examine the role of problem-focused coping as a mediator in the link between sexual harassment and burnout, test the role of emotion-focused coping as a mediator in the link between sexual harassment and burnout, test the role of avoidant coping as a mediator in the link between sexual harassment and burnout, and test the role of sexual harassment on burnout in female teachers in higher education.

2. The Conceptual Framework

Sexual harassment is always and everywhere an indomitable scourge. It invokes a widespread phenomenon and applies atrociously to the university [16]. Moreover, the Association of American Universities conducted a survey of 33 major universities and found that 41.8% of respondents had been victims of sexual harassment regardless of whether they are men or women [17]; nonetheless women tend to experience more sexual harassment than men [10]. The situation is therefore alarming. Previous research has shown that, because of a hierarchical imbalance and consequently lacking the power to fight back, female university teachers can be sexually harassed by peers and/or their hierarchical superiors [18]. The after-effects of sexual harassment are indelible and can take the form of redundant absenteeism [19], low commitment to the university [20], reduced productivity [21], and unexpected departures [22,23], leading to burnout [24] among female university teachers. Under the yoke of the law of silence [3], they become less dedicated to the tasks they have to accomplish [25].
In conclusion, according to Vartia [26], harassed women can suffer negative professional, psychological, and physical consequences. A number of empirical studies have explained the impact of sexual harassment on burnout, and we have selected those closest to our research objectives. In a study of 129 female doctors in Louisiana, Mathews et al. [27] demonstrated a significant correlation between sexual harassment and burnout. Furthermore, based on research carried out on 1627 mother doctors who responded to an online survey on Facebook, the authors concluded that sexual harassment strongly predicts emotional burnout [28]. In addition, Hashmi et al. [29] conducted research based on 304 female employees working on projects in the information technology sector in Pakistan, attesting that sexual harassment is one of the antecedents of emotional burnout.
Burnout occurs when attempts at coping strategies fail [30]. By definition, burnout occurs when the state of well-being is disrupted. This state of suffering is the result of iterative stress, which means that the individual is unable to adapt to the demands and difficult situations of their job. Feelings of frustration, weariness, and demotivation are the symptoms. The cumulative effect of these working conditions gives rise to burnout. From a psychosocial point of view, burnout, as defined by Schaufeli et al. [31], has three dimensions. The first is emotional exhaustion, which relates to the depletion of emotional energy and resources. Depersonalization or cynicism, the second dimension, illustrates the emergence of negative behaviors towards the organization or the work itself, respectively. In addition, lack of personal fulfilment, as the third dimension, is associated with the ability to negatively evaluate oneself coupled with cognitive deterioration and disgust toward work and oneself. To break out of this vicious circle and manage or even mitigate the stressful situations that lead to burnout, Lazarus and Folkman [8] suggest deploying a panoply of behavioral and cognitive efforts that they describe as coping mechanisms.
The origin of coping studies goes back to the efforts of Folkman and Lazarus [8]. Folkman and Lazarus [8] identify coping as a multidimensional construct, including problem-focused and emotion-focused strategies. For his part, Lazarus [32] defined coping as “the deployment of cognitive and behavioral efforts devoted to managing external and internal demands deemed to be disturbing and harassing, thereby exceeding the individual’s resources” (p. 112). Folkman and Lazarus [12] show that everything hinges on how the emotion of a situation is received. Will the individual perceive it as a challenge or as a threat? In the case of a situation perceived as a challenge, the individual will use strategies centered on the problem, which will likely confer positive emotions. On the other hand, a situation perceived as threatening will encourage the individual to focus on strategies to regulate emotional distress. Furthermore, with regard to avoidant adaptation [33], numerous studies suggest that it is often used as a kind of shelter in which to take refuge from the stressful situation [34]. Others consider that avoidant coping is a panoply of efforts made to free oneself from or avoid the source of stress, for example by momentarily shifting one’s attention to other important aspects in order to mitigate the stressors [13]. Based on the above, we can put forward our hypotheses:
H1. 
Sexual harassment has a positive effect on problem-focused coping.
H2. 
Problem-centered coping has a negative effect on burnout.
H3. 
Sexual harassment has a positive effect on emotion-focused coping.
H4. 
Emotion-centered coping has a negative impact on burnout.
H5. 
Sexual harassment has a positive effect on avoidant coping.
H6. 
Avoidant coping has a negative effect on burnout.
H7. 
Sexual harassment has a positive effect on burnout.
H8. 
Problem-focused coping negates the link between sexual harassment and burnout.
H9. 
Emotion-focused coping negates the link between sexual harassment and burnout.
H10. 
Avoidant coping denies the link between sexual harassment and burnout.
A summary of the research framework is presented in Figure 1.
Figure 1. The conceptual model.

3. Methodology

3.1. Measurement

In addition to highlighting the constructs of this research, we selected measurement scales to constitute the questionnaire to carry out empirical research. We chose Carver’s [35] Coping Orientation to Problems Experienced Inventory (Brief-COPE) to assess problem-focused coping, emotion-focused coping, and avoidant coping (PROFOCOP, EMOFOCOP, and AVOCOP, respectively). As it could be seen in Appendix A, problem-focused coping factor has 8 items. An example of these items is “I’ve been trying to come up with a strategy about what to do”. Emotion-focused coping factor has 9 items. An example of these items is “I’ve been getting emotional support from others”. Avoidant coping factor has 8 items. An example of these items is “I’ve been turning to work or other activities to take my mind off things”. Full items are presented in Appendix A. We also chose the scale developed by Gharbi and Sobaih [3] to assess sexual harassment (SEXHARAS), which has 10 items. An example of these items is “If I talk, I’ll be ashamed in front of my colleagues”. We also used the Copenhagen Burnout Inventory by Kristensen et al. [36] to measure burnout (BURNOUT). This scale has 7 items, and an example of these items is “I feel that every hour of work is tiring for me”. Full-scale items are presented in Appendix A. Responses had minimum and maximum values ranging from one to five. The averages were between 2.54 and 4.50, and the standard deviations between 0.766 and 1.548. This indicates that responses are more dispersed and normally distributed [37].

3.2. Sampling

The questionnaire was distributed by the research team to a random sample of academic women, who are working in Tunisian higher education institutions. There were no published statistics on the actual number of population; hence, we decided to adopt a good sample size by considering the suggestion of Roussel et al. [38], who suggested that sample should be 10 times the scale items for a factorial analysis. In this research, the sample should be around 430 complete forms or above. Hence, we distributed 800 questionnaire forms to women working in the Tunisian higher education sector. The characteristics of respondents are summarized in Table 1. After waiting almost 3 months, we collected 613 forms, yielding a response rate of almost 77%.
Table 1. Respondent characteristics.

3.3. Refinement of the Scales

In order to check the quality of the representation, we used a principal component analysis (PCA) with varimax rotation. Unidimensionality was ensured for all the variables in the model, i.e., PROFOCOP, EMOFOCOP, AVOCOP, BURNOUT, and SEXHARAS, by identifying a single component representing 50.673%, 61.492%, 51.105%, 67.802%, and 53.191%, respectively, of the total variance explained (see Appendix B). Can the results be factorized? To answer this question, we need to calculate the KMO indices for all the variables. The values were satisfactory and ranged from 0.711 to 0.893 (see Appendix B). It should be noted that all the variables lent themselves well to factorization. The findings in Appendix B show that the alpha values are excellent [39]. They range from 0.959 to 0.972. Furthermore, the specific p-value for the five main constructs is close to zero, thus the null proposition is rejected. The PCA made it possible to exclude some items with factorial contributions softly linked to their main construct, in particular (E15, E19, E20, S36, S37, and S38).

4. Data Analysis

Confirmatory Factor Analysis

For this section, we developed a confirmatory factorial analysis (CFA) to check that the scales used were appropriate for the data collected. We chose three categories of criteria for understanding the results of a CFA. First, we used absolute fit indices to show how well the conceptual model reproduces our gathered data. Thus, the Chi2/ddl parsimony index was checked, the value of which must be less than three [40]. In addition, the SRMR value was checked, which has to be below 0.05, and the RMSEA value was assessed, which has to be below 0.08 [38]. Second, we highlight the incremental indices used to measure the quality of structural model fitness compared to reference model. These indices include NFI, TLI, and CFI, whose values must be greater than 0.90 [41]. Finally, we adopted the parsimony indices based on the normalized (x2) values (Figure 2).
Figure 2. The first model.
We checked the coefficient of symmetry (skewness) and the coefficient of flattening (kurtosis for ensuring the distribution of data with the normal law). The results in Table 2 confirm the normality [39] and reveal admissible values.
Table 2. Descriptive statistics.
The first-order factorial analysis, which combines both endogenous and exogenous research variables, shows more than satisfactory results (see Table 3). In fact, the Chi-square related to its degree of freedom x2/ddl shows a value of 2.637. This result shows excellent value as it is below 3. Furthermore, the RMSEA value was 0.052, approaching zero and showing satisfactory fitness. The indices NFI = 0.991, TLI = 0.988, and CFI = 0.989 were satisfactory and meet the suggested values [38].
Table 3. Convergent and discriminant validity (developed by authors).
We checked convergent validity to determine whether the items in the variable, which are intended to examine the same phenomenon, are associated. The CR should be higher than 0.7, and the AVE should be above 0.5 [42]. The data in Table 2 show that convergent validity was respected for all variables [43]. We checked the discriminant validity to determine whether the two theoretically distinct variables are also distinct in practice. Hence, the square root of the AVE was checked, which has to be higher than the associations it has with the other constructs. The data in Table 2 confirm this for all five constructs as suggested by Hair et al. [44].

5. Results

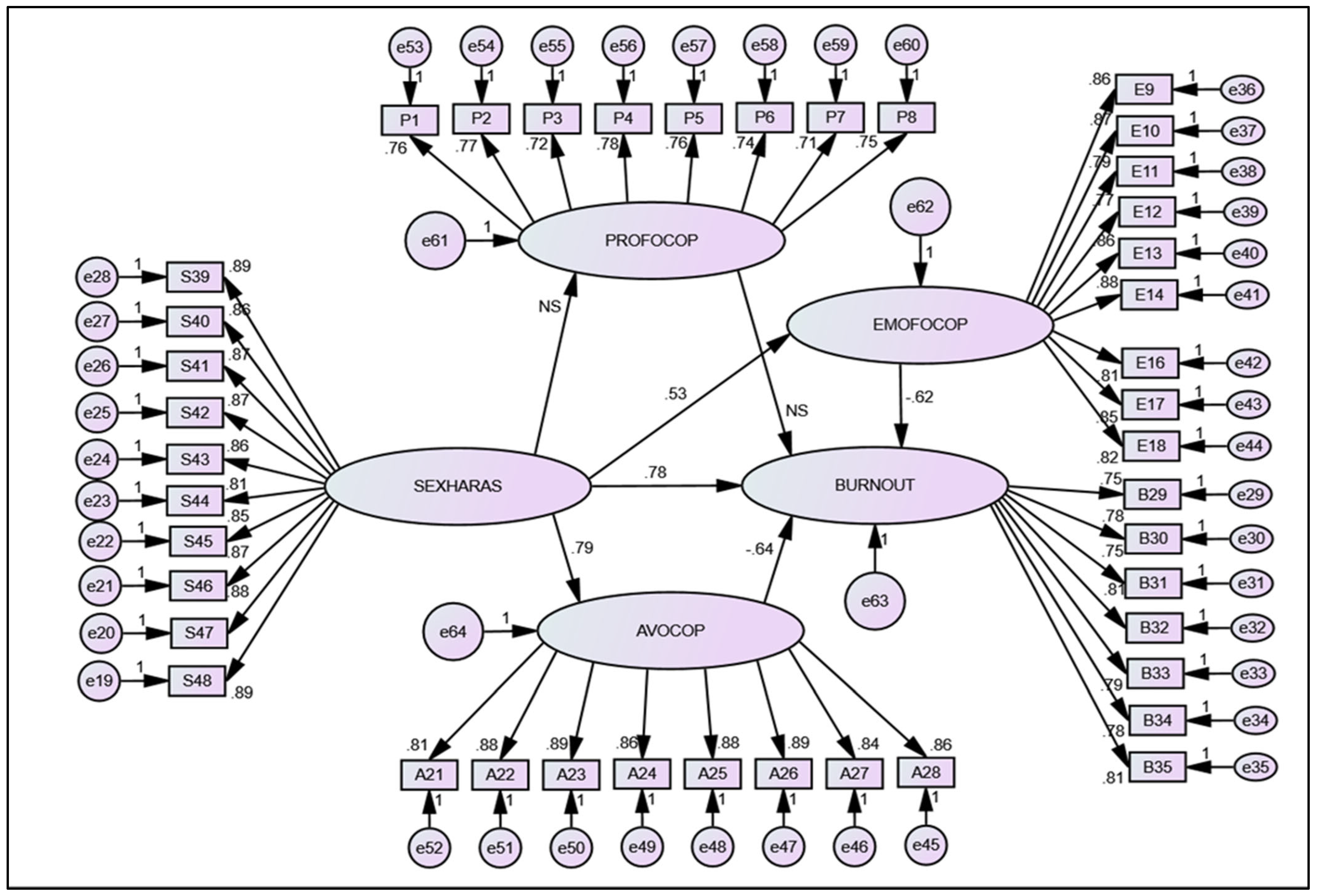
We continued to model the structural equations in order to verify the influence of sexual harassment (SEXHARAS) on the burnout of Tunisian female higher education teachers (BURNOUT) using the three mediating variables, namely problem-focused coping (PROFOCOP), emotion-focused coping (EMOFOCOP), and avoidant coping (AVOCOP). The latter shows a Chi-square related to its degree of freedom x²/ddl (2.5), a value considered acceptable as it is above 3. Furthermore, the RMSEA index is 0.050, which is closer to zero if we compare the first model with the final model, confirming satisfactory fitness. In fact, the values NFI = 0.994, TLI = 0.989, and CFI = 0.990 were satisfactory and meet the suggested values [38]. The standardized RMR (SRMR = 0.0324) is excellent, being equal to zero. All relationships were tested and showed significant associations with p < 0.001 (Table 4, Figure 3) except for two hypotheses that revealed non-significant relationships. Specifically, the first concerned the impact of SEXHARAS on PROFOCP, and the second related to the relationship between PROFOCP and BURNOUT. Here, we realize that the first mediating variable, PROFOCOP, is eliminated.
Table 4. Result of the structural model.
Figure 3. The unstandardized structural model.
Specifically, SEXHARAS has a significant positive influence on EMOFOCOP (β = +0.529, p < 0.001), which in turn masks a significant negative influence on BURNOUT (β = −0.619, p < 0.001). Furthermore, SEXHARAS has a significant positive influence on AVOCOP (β = +0.789, p < 0.001), which in turn negatively and significantly impacts BURNOUT (β = −0.640, p < 0.001). On the other hand, SEXHARAS positively and significantly impacts BURNOUT (β = +0.780, p < 0.001).
In what follows, we calculate the robustness of the structural model using two significant coefficients, namely, (R2 = 0.532) for EMOFOCOP and (R2 = 0.764) for AVOCOP (see Table 4), which in our case represent the proportion of BURNOUT explained by SEXHARAS and EMOFOCOP and the proportion of BURNOUT explained by SEXHARAS and AVOCOP in the regression models, respectively. In fact, using SEXHARAS and EMOFOCOP, we can explain approximately 53.2% of the BURNOUT variance. For the second R², using SEXHARAS and AVOCOP, we can explain around 76% of the variance in BURNOUT.
For our two mediating variables, the methodology of Baron and Kenny [45] is implemented to endorse the mediation effect of EMOFOCOP and AVOCOP in the link between SEXHARAS and BURNOUT. The method in question involves a succession of four examinations. First, we need to determine that the relationship between SEXHARAS and BURNOUT is significant to confirm that there is a possible influence to be mediated. Indeed, the model displays that SEXHARAS has a significant positive influence on BURNOUT (β = 0.780, p < 0.001).
The second test consists of demonstrating that SEXHARS has a significant influence on the mediating variables, in this case EMOFOCOP and AVOCOP. The model shows that SEXHARS has a significant and positive effect on EMOFOCOP (β = +0.529, p <0.001) and AVOCOP (β = +0.789, p < 0.001), respectively.
The third test targets the link between the mediating variables and BURNOUT, which must be significant. The results show that EMOFOCOP has a significant negative influence on BURNOUT (β = −0.619, p < 0.001), as does AVOCOP, which has a significant negative influence on BURNOUT (β = −0.640, p < 0.001). Furthermore, BURNOUT is regressed on both EMOFOCOP and SEXHARS (unstandardized gamma coefficient = −0.519, p < 0.001, t = −9.631) and then on AVOCOP and SEXHARS (unstandardized gamma coefficient = −0.492, p < 0.001, t = −6.102). Controlling for the latter, the relationship between EMOFOCOP/BURNOUT and AVOCOP/BURNOUT should stay significant.
The fourth test consists of evaluating the type of mediation that both EMOFOCOP and AVOCOP can assume by testing the significance of the indirect relationship between PROJUS and TURINTENTION (Table 5 and Table 6). Using the boostrapping method offered by the Amos software, in this case the “user-defined estimands” analysis showed that the relationship between SEXHARAS and BURNOUT stayed significant following the introduction of EMOFOCOP as a mediator (β = −0.097, p = 0.02 < 0.05). Therefore, we find that mediating role by EMOFOCOP is partial between SEXHARAS and BURNOUT. The Sobel test, based on t values (ta = 2.858, tb = −4.192), yielded a Z-value equal to ≈2.36 > 1.96 with a p-value of 0.01820582, i.e., below 0.05.
Table 5. Type of mediation of EMOFOCOP.
Table 6. Type of mediation of AVOCOP.
Table 5 shows a non-significant relationship between SEXHARAS and BURNOUT after the introduction of AVOCOP as a mediating variable (β = −0.109, p = 0.056 > 0.05). In this case, we can confirm that mediating effect by AVOCOP is perfect between SEXHARAS and BURNOUT. The Sobel test, based on t values (ta = 7.167, tb = −5.139), yielded a Z-value equal to ≈4.17 > 1.96 with a p-value of 0.00002962, i.e., below 0.01.

6. Discussion

The research question underlying this article was to show what coping mechanism(s) female teachers under the influence of sexual harassment adopt to deal with burnout. This paper answers this question. The first, in relation to the first two hypotheses H1 and H2, the results showed they were statistically insignificant. The study showed that female teachers in Tunisian higher education were reluctant to use the problem-centered adaptation mechanism. This option was not even among the potential alternatives available to the female teachers in our sample to alleviate the burden of burnout they were experiencing despite being subject to sexual harassment. Admittedly, this result is unusual, but it is perfectly legitimate and even intelligible. One of the cultural dimensions of Hofstede’s theory [46], namely the masculinity and femininity of culture, points the way. For Gharbi and Sobaih [3], corporate culture cannot be dissociated from national culture, at best it is juxtaposed with it. In an Arab society, which is not indifferent to the human race, where the rules of the game were made by and for men, it is hard to imagine who, among the women harassed at the very start of their professional careers, will have the audacity to point a finger at their harasser, who may be their thesis supervisor or even an influential person occupying a position on a potential recruitment panel. Fearing for their professional careers and not wanting to create endless, intractable problems for themselves, such women would rather put up with it than fight back. Powerless in the face of such despotism, all they have the right to do is remain silent. Additionally, if they try to speak out, their careers go up in smoke. Hence, there was no mediation to check, so H8 does not exist.
Concerning the second result, it was found that under the influence of sexual harassment, women teachers in Tunisian higher education experience increased professional burnout (H7: β = 0.78, p < 0.001) that can have harmful repercussions on their physical and mental health (H3: β = +0.529, p < 0.001). Moreover, to mitigate the hegemony of this burnout, they choose to confine themselves to an emotion-focused coping configuration (H4: β = −0.619, p < 0.001). This is a strategy which, although it does not directly address the source of the problem, enables victims to better manage their emotional state. This mechanism plays a partial mediation effect in the link between sexual harassment and burnout (H9: β = −0.097, p = 0.02 < 0.05). By this, we imply that female teachers with a higher rank in terms of emotion-focused coping are more apt to have a low level of burnout. Our results confirm those of other earlier studies [47,48,49], according to which employees of all genders use emotion-focused mechanisms to cope with stressful work situations by turning to social support from family or friends or turning to religion for comfort. For a woman teacher in Tunisian higher education, this alternative will not enable her to tackle the problem head-on, but her conscience can rest easy even if she will never be at peace.
The third result of this paper revolves around avoidant coping, a strategy that runs counter to our expected expectations. We were very surprised to find that women teachers in Tunisian higher education, who are victims of violence at work (H5: β = 0.789, p < 0.001), use this mechanism to combat burnout (H6: β = −0.64, p < 0.001). This result, although counterintuitive, can be interpreted in terms of psychological defense mechanisms. Moreover, our results show that this mechanism plays a full mediation effect in the link between sexual harassment and burnout (H10/ β = −0.106, p = 0.056 > 0.05). In this case, to alleviate burnout, female teachers may consciously or unconsciously live in denial, provided that they put an end to the source of their psychological distress. Previous research has shown that problem-focused coping styles are associated with better mental health, whereas avoidant coping styles have a negative effect on mental health scales [50]. Thus, although avoidance is generally associated with long-term negative consequences; in this case, it appears to represent a temporary solution to the impossibility of addressing the problem directly. This reminds us of Festinger’s [51] theory of cognitive dissonance, which shows that when an individual, in our case a woman teacher in Tunisian higher education, is assailed by ambivalence about two or more elements of knowledge, he/she will tirelessly try to reduce this inner tension in order to re-establish cognitive equilibrium, by changing his/her own personal attitudes to align with commonly accepted behavior. In this respect, Moscovici [52] argues that “it is this tension that sets in motion the cognitive dynamic, which is directed towards reducing the dissonance and thus establishing a better cognitive balance” (p.239). The state of cognitive dissonance can therefore result from a decision, a fact, a given event, or an effort made. Therefore, in a situation where rational solutions are inaccessible, avoidance helps to reduce the dissonance and preserve an inner balance, however temporary. It is clear that reducing dissonance makes it possible to alleviate or even curb the state of inner tension felt by the individual. To reduce dissonance, you need to make three changes. According to Moscovici [52], the woman can modify her cognitions (change of opinion(s) following a new situation), opt for an avoidance strategy (interpret the information received in relation to previous values and attitudes), and change her behavior in a new situation.

7. Theoretical, Methodological, and Managerial Implications

We believe that the real theoretical contributions lie in the insignificant links revealed by the research model. Like many women in other organizations, women teachers in Tunisian higher education endure a situation that is reminiscent of the close links between sexuality and power relations in the organization of work [3]. Under the influence of the ’be a teacher and shut up’ protocol [3,23], Tunisian women continue to be harassed, and their dignity is denied. Indifference (it is always so convenient to say that it is much worse elsewhere), acceptance (the weight of culture and taboos), and denial (I may be getting the wrong idea) become the escape routes for women who are, admittedly, disconcerted, but well-motivated to move forward. These temporary solutions (emotion-focused coping, avoidance coping) do not solve the underlying problem of violence in the workplace, and they destroy any sense of ethics, morality, or even deontology. On reading the results obtained, the present work makes a major contribution to organizational relations, which theory and practice cannot ignore, especially when it comes to ’violence in the workplace’. As mentioned above, because of the hegemony of the influence of culture (taboos, religion, social stigmatization), the central question, on which this work has focused, remains less addressed by theorists and researchers who see this kind of issue as a risky and above all sterile area (who will have the impudence to reveal their weakness and point a finger at their stalker?).
As far as the methodological implications are concerned, it has to be said that despite a growing body of literature on the five concepts discussed in this article, taken in turn, no research has attempted to integrate them simultaneously. Furthermore, from a methodological point of view, this article has tested and validated new relationships that do not exist in the literature, either direct or indirect. With this article, we hope that the elements presented will encourage researchers to think outside the box in order to grasp new and original issues with a view to improving working conditions in terms of gender, especially those relating to the motivation of women and their commitment to their companies, whose physical and psychological integrity has not been respected as a result of the violence at work to which they are subjected.
It is up to the decision-makers to respect the terms of both the legal and psychological contracts in order to establish a climate of trust. In the same spirit, Tremblay and Simard [53] refer to the talent of certain hierarchical superiors capable of establishing a climate of social exchange based on reciprocity. This model is built on respect for certain psychological benefits that employers grant their human resources, such as organizational justice, trust, moral support, and recognition. In general, these psychological benefits depend on a set of organizational practices (human resources management practices, work organization, leadership, vision, mission, values, and objectives). Feedback from women teachers will translate into unwavering commitment and motivation at work.
It is the duty of top management to insist, among other things, on the consolidation of the state of equilibrium in the exchanges between the two parties, thus enabling the aspect of reciprocity to be anchored in the logic of a win–win relationship. The Ministry of Higher Education, by disseminating stable characteristics, creates collective perceptions among its employees that are forged in the light of the attention it pays to them through a number of dimensions that it advocates, such as respect for dignity without any manipulative intent, autonomy, trust, recognition, innovation, and justice. This panoply of considerations builds a favorable platform for interpreting situations and a mirror reflecting the values and standards that characterize the corporate culture, serving as a mold for the different behaviors of human resources.
In addition, educational establishments are obliged to show their good faith toward their human resources, especially women, by behaving in a way that demonstrates their attentive and even protective side, by encouraging active listening, by being concerned about their individual problems, by respecting their values, by giving them moral support when some of them find themselves in difficult situations and, above all, by defending them when their integrity is threatened. The return on their investment will be beneficial insofar as these women, now mobilized and reassured, will feel that they have discharged their responsibilities in line with the support they have received.

8. Conclusion, Limitations and Future Research

The facts relating to violence, especially sexual harassment of women, in the Tunisian workplace, particularly higher education institutions, are an indisputable reality, a reality that well approved by this study and recent research. Even if studies and statistics do not yet shed an exhaustive light on this harsh reality in some countries or certain sectors, they nevertheless reveal the essence of the suffering that prevails in this context.
This article shows that women teachers in Tunisian higher education, under the yoke of their harassers, suffer increased burnout, which can have harmful repercussions on their physical and mental health. The results showed that those who are faced with this phenomenon develop emotional coping strategies to combat this burnout, choosing to focus on managing their emotions rather than directly resolving the problem. This mechanism plays a partial mediating role in the relationship between sexual harassment and burnout. Others adopt an avoidance strategy to counteract burnout. A mechanism that plays a full mediating role in the relationship linking sexual harassment to burnout. Whether they choose the first or the second alternative, at the start of their professional careers, these teachers try to get around the problem without tackling it head-on. A bitter reality, to be sure, but a perfectly acceptable one. However, universities should be places free from violence where sexual harassment should not be practiced in any form. Universities, hence, should ensure that this illusion helps to perpetuate a climate where the privacy and security of academic premises are threatened, and where ethics are undermined. Additionally, they should disseminate that this kind of behavior is unethical, reifying women in all their complexity and jeopardizing the dignity of the people who work there.
All research has its limits. Ours is no exception to the rule. Indeed, we cannot generalize our results due to their specific origin in a sample belonging solely to the Ministry of Higher Education. Furthermore, it would be beneficial in future research to focus our attention on the potential role of other stressors in organizational life, such as value conflicts or psychological insecurity, and their harmful repercussions on teacher malaise. These factors deserve to be explored in depth, as they could enrich our overall understanding of burnout in academic environments. Further research could undertake longitudinal and qualitative studies to further confirm these inter-relationship between the research variables.

Author Contributions

Conceptualization, A.E.E.S., H.G., R.B., and T.M.A.; methodology, A.E.E.S. and H.G.; software, H.G.; validation, A.E.E.S. and H.G.; formal analysis, H.G. and A.E.E.S.; investigation H.G. and R.B.; re-sources, A.E.E.S.; data curation, A.E.E.S. and H.G.; writing—original draft preparation, A.E.E.S. and H.G.; writing—review and editing, A.E.E.S., H.G., R.B., and T.M.A.; supervision, H.G.; project administration, A.E.E.S., H.G., R.B. and T.M.A.; funding acquisition, A.E.E.S. and R.B. All authors have read and agreed to the published version of the manuscript.

Funding

This research was funded by the Deanship of Scientific Research, Vice Presidency for Graduate Studies and Scientific Research, King Faisal University, Saudi Arabia, grant number KFU242404. The authors extend the appreciation to the Deanship of Postgraduate Studies and Scientific Research at Majmaah University for funding this research work through the project number (R-2025-1556).

Institutional Review Board Statement

This study was conducted according to the guidelines of the Declaration of Helsinki and approved by the Deanship of Scientific Research Ethical Committee, King Faisal University (project number: KFU242404, date of approval: 1 May 2024).

Data Availability Statement

Data are available upon request from researchers who meet the eligibility criteria. Kindly contact the first author privately through e-mail.

Conflicts of Interest

The authors declare no conflicts of interest.

Appendix A. Measurement Scale

Factors and Items
1- Problem-Focused Coping, (Carver [35]) (α = 0.959)
P1I’ve been concentrating my efforts on doing something about the situation I’m in.
P2I’ve been taking action to try to make the situation better.
P3I’ve been getting help and advice from other people.
P4I’ve been trying to see it in a different light, to make it seem more positive.
P5I’ve been trying to come up with a strategy about what to do.
P6I’ve been looking for something good in what is happening.
P7I’ve been trying to get advice or help from other people about what to do.
P8I’ve been thinking hard about what steps to take.
2- Emotion-Focused Coping, (Carver [35]) (α = 0.964)
E9I’ve been getting emotional support from others.
E10I’ve been saying things to let my unpleasant feelings escape.
E11I’ve been criticizing myself.
E12I’ve been getting comfort and understanding from someone.
E13I’ve been making jokes about it.
E14I’ve been accepting the reality of the fact that it has happened.
E16I’ve been trying to find comfort in my religion or spiritual beliefs.
E17I’ve been learning to live with it.
E18I’ve been blaming myself for things that happened.
3- Avoidant Coping, (Carver [35]) (α = 0.960)
A21I’ve been turning to work or other activities to take my mind off things.
A22I’ve been saying to myself “this isn’t real”.
A23I’ve been using alcohol or other drugs to make myself feel better.
A24I’ve been giving up trying to deal with it.
A25I’ve been refusing to believe that it has happened.
A26I’ve been using alcohol or other drugs to help me get through it.
A27I’ve been giving up the attempt to cope.
A28I’ve been doing something to think about it less, such as going to movies, watching TV, reading, daydreaming, sleeping, or shopping.
4- Burnout, (Kristensen et al. [36]) (α = 0.959)
B29I feel exhausted at the end of my working day.
B30I feel exhausted in the morning at the thought of a new working day.
B31I feel that every hour of work is tiring for me.
B32I don’t have enough energy for my family and friends in my spare time.
B33My work is emotionally exhausting.
B34My work frustrates me.
B35I feel exhausted by my work.
5- Sexual Harassment, (Gharbi & Sobaih [3]) (α = 0.972)
S39My supervisor sees me more as a woman than as a colleague or future colleague.
S40My supervisor understands my friendly behaviour as a sign of sexual availability.
S41My supervisor makes risqué jokes with a sexual connotation.
S42My supervisor is showing an increasing interest in subjects relating to my clothing.
S43My supervisor abuses me by making inappropriate phone calls.
S44My supervisor opts for a spatial proximity during my supervision that is deemed unnecessary.
S45If I speak out, I’ll fear for my reputation.
S46If I speak out, I’ll be afraid of being singled out.
S47If I talk, I’ll be ashamed in front of my colleagues.
S48If I speak out, I will no longer have the support of my superiors.

Appendix B. KMO, Total Variance Explained, and Cronbach’s Alpha

Measured VariableKMOTVEα
PROFOCOP0.71150.6730.959
EMOFOCOP0.89361.4920.964
AVOVOP0.74951.1050.960
BURNOUT0.78367.8020.959
SEXHARS0.79953.1910.972

References

  1. Bondestam, F.; Lundqvist, M. Sexual harassment in higher education–a systematic review. Eur. J. High. Educ. 2020, 10, 397–419. [Google Scholar] [CrossRef]
  2. Aliane, N.; Gharbi, H.; Ayad, T.H.; Seraj, A.H.A.; Abdelwahed, N.A.A.; Semlali, Y. Be A Teacher and Shut Up: When The Violation of The Psychological Contract Stands as A Perfect Mediator in the Relationship Between Sexual Harassment and Continuous Commitment. J. Law Sustain.Dev. 2023, 11, e2205. [Google Scholar] [CrossRef]
  3. Gharbi, H.; Sobaih, A.E. Developing and Validating a Scale for Measuring Sexual Harassment in Higher Education. Dirasat Hum. Soc. Sci. 2023, 50, 186–198. [Google Scholar] [CrossRef]
  4. Stapinski, P.; Gamian-Wilk, M. Dealing with employees’ frustration in time saves your company from workplace bullying: The mediating roles of frustration and a hostile climate in the relationship between role stress and exposure to workplace bullying. Cogent Bus. Manag. 2024, 11, 1. [Google Scholar] [CrossRef]
  5. Gharbi, H.; Aliane, N.; Al Falah, K.; Sobaih, A.E. You Really Affect Me: The Role of Social Influence in the Relationship between Procedural Justice and Turnover Intention. Int. J. Environ. Res. Public Health 2022, 19, 5162. [Google Scholar] [CrossRef]
  6. Hershcovis, M.S.; Vranjes, I.; Berdahl, J.L.; Cortina, L.M. See no evil, hear no evil, speak no evil: Theorizing network silence around sexual harassment. J. Appl. Psychol. 2021, 106, 1834. [Google Scholar] [CrossRef]
  7. Gharbi, H.; Aliane, N.; Sobaih, A.E. I Trust you: Does This Matter in the Relationship between Sexual Harassment, Continuous Commitment and Intention to Leave among Young Female Healthcare Professionals? Int. J. Environ. Res. Public Health 2022, 19, 2843. [Google Scholar] [CrossRef]
  8. Lazarus, R.S.; Folkman, S. Stress, Appraisal and Coping; Springer Publishing Company: New York, NY, USA, 1984. [Google Scholar]
  9. Crone, L.; Auzoult, L.; Brunel, L.; Gilibert, D. L’effet médiateur de l’épuisement professionnel et des violences psychologiques dans le processus d’auto-objectification au travail. Psychol. Du Trav. Et Des Organ. 2023, 29, 31–41. [Google Scholar] [CrossRef]
  10. Takeuchi, M.; Nomura, K.; Horie, S.; Okinaga, H.; Perumalswami, C.R.; Jagsi, R. Direct and indirect harassment experiences and burnout among academic faculty in Japan. Tohoku J. Exp. Med. 2018, 245, 37–44. [Google Scholar] [CrossRef]
  11. Folkman, S.; Lazarus, R.S. If it changes it must be a process: A study of emotion and coping during three stages of a college examination. J. Personal. Soc. Psychol. 1985, 48, 150–170. [Google Scholar] [CrossRef]
  12. Folkman, S.; Lazarus, R.S. Coping as a mediator of emotion. J. Personal. Soc. Psychol. 1988, 54, 46–475. [Google Scholar] [CrossRef]
  13. Wang, M.C.; Lightsey, O.R.; Pietruszka, T.; Uruk, A.C.; Wells, A.G. Purpose in life and reasons for living as mediators of the relationship between stress, coping, and suicidal behavior. J. Posit. Psychol. 2007, 2, 195–204. [Google Scholar] [CrossRef]
  14. Madigan, D.J.; Rumbold, J.L.; Gerber, M.; Nicholls, A.R. Coping tendencies and changes in athlete burnout over time. Psychol. Sport Exerc. 2020, 48, 101666. [Google Scholar] [CrossRef]
  15. McKinley, N.; McCain, R.S.; Convie, L.; Clarke, M.; Dempster, M.; Campbell, W.J.; Kirk, S.J. Resilience, burnout and coping mechanisms in UK doctors: A cross-sectional study. BMJ Open 2020, 10, e031765. [Google Scholar] [CrossRef]
  16. Young, S.L.; Wiley, K.K. Erased: Why faculty sexual misconduct is prevalent and how we could prevent it. J. Public Aff. Educ. 2021, 27, 276–300. [Google Scholar] [CrossRef]
  17. Cantor, D.; Fisher, B.; Chibnall, S.; Townsend, R.; Lee, H.; Bruce, C.; Thomas, G. Report on the AAU Campus Climate Survey on Sexual Assault and Misconduct. Westat. Report Prepared for the Association of American Universities. 2020. Available online: https://www.aau.edu/sites/default/files/%40%20Files/Climate%20Survey/AAU_Campus_Climate_Survey_12_14_15.pdf (accessed on 11 November 2024).
  18. Astrauskaite, M.; Perminas, A.P.; Kern, R.M. Sickness, colleagues’ harassment in teacher’s work and emotional exhaustion. Medicina 2010, 46, 628–634. [Google Scholar] [CrossRef]
  19. Freeney, Y.; Tiernan, J. Employee engagement: An overview of the literature on the proposed antithesis to burnout. Ir. J. Psychol. 2006, 27, 130–141. [Google Scholar] [CrossRef][Green Version]
  20. Gharbi, H.; Sobaih, A.E.; Aliane, N.; Almubarak, A. The Role of Innovation Capacities in the Relationship between Green Human Resource Management and Competitive Advantage in the Saudi Food Industry: Does Gender of Entrepreneurs Really Matter? Agriculture 2022, 12, 857. [Google Scholar] [CrossRef]
  21. Ajayi, F.A.; Udeh, C.A. Combating burnout in the IT Industry: A review of employee well-being initiatives. Int. J. Appl. Res. Soc. Sci. 2024, 6, 567–588. [Google Scholar] [CrossRef]
  22. Gharbi, H.; Touzi, W.; Aliane, N. Exploring the relationship between procedural justice and turnover intention: The mediating effects of social influence and psychological Safety. J. Mod. Proj. Manag. 2023, 11, 99–113. [Google Scholar]
  23. Alyahya, M.A.; Sobaih AE, E.; Gharbi, H.; Aliane, N.; Bouzguenda, K. To leave or not to leave: Does trust really matter in the nexus between organizational justice and turnover intention among female employees? J. Infrastruct. Policy Dev. 2024, 8, 5077. [Google Scholar] [CrossRef]
  24. Olsson, C.; Toropova, A.; Jensen, I.; Björklund, C. Sexual harassment, bullying, burnout and organisational support during the COVID-19 pandemic in Swedish medical faculty—A survey study. Stud. High. Educ. 2024, 50, 406–418. [Google Scholar] [CrossRef]
  25. Choi, Y. Sexual harassment and organizational behaviors: The moderating effect of power distance. Asia-Pac. J. Bus. Adm. 2020, 13, 1–18. [Google Scholar] [CrossRef]
  26. Vartia, M.A. Consequences of workplace bullying with respect to the well-being of its targets observers of bullying Scand. J. Work Environ. Health 2001, 27, 63–69. [Google Scholar] [CrossRef]
  27. Mathews, E.; Hammarlund, R.; Kullar, R.; Mulligan, L.; Le, T.; Lauve, S.; Nzodom, C.; Crapanzano, K. Sexual harassment in the house of medicine and correlations to burnout: A cross-sectional survey. Ochsner J. 2019, 19, 329–339. [Google Scholar] [CrossRef]
  28. Linos, E.; Lasky-Fink, J.; Halley, M.; Sarkar, U.; Mangurian, C.; Sabry, H.; Linos, E.; Jagsi, R. Impact of sexual harassment and social support on burnout in physician mothers. J. Women’s Health 2022, 31, 932–940. [Google Scholar] [CrossRef]
  29. Hashmi, S.D.; Shahzad, K.; Abbas, F. The interactive effects of sexual harassment and psychological capital on victims’ burnout: Evidence from the post-# MeToo movement era. Gend. Manag. Int. J. 2022, 37, 509–523. [Google Scholar]
  30. Shirom, A. Reflections on the study of burnout. Work Stress 2005, 19, 263–270. [Google Scholar] [CrossRef]
  31. Schaufeli, W.B.; Leiter, M.P.; Maslach, C. Burnout: 35 years of research and practice. Career Dev. Int. 2008, 14, 204–220. [Google Scholar] [CrossRef]
  32. Lazarus, R.S. Emotion and Adaptation; Oxford University Press: New York, NY, USA, 1991. [Google Scholar]
  33. Veisi, R.; Kakabaraee, K.; Chehri, A.; Arefi, M. Relationship between coping styles (problem-oriented, emotion-oriented, and avoidance-oriented) with psychological well-being in people with coronavirus-2019 experience in Kermanshah city. J. Educ. Health Promot. 2024, 13, 7. [Google Scholar] [CrossRef]
  34. Woodhead, E.L.; Cronkite, R.C.; Moos, R.H.; Timko, C. Coping strategies predictive of adverse outcomes among community adults. J. Clin. Psychol. 2014, 70, 1183–1195. [Google Scholar] [CrossRef] [PubMed]
  35. Carver, C.S. You want to measure coping but your protocol’too long: Consider the brief cope. Int. J. Behav.Med. 1997, 4, 92–100. [Google Scholar] [CrossRef] [PubMed]
  36. Kristensen, T.S.; Borritz, M.; Villadsen, E.; Christensen, K.B. Copenhagen Burnout Inventory (CBI). APA Psyc Tests; APA: Washington, DC, USA, 2005. [Google Scholar] [CrossRef]
  37. Bryman, A.; Cramer, D. Quantitative Data Analysis with IBM SPSS (21): A Guide for Social Scientists; Routledge: London, UK, 2012. [Google Scholar]
  38. Roussel, P.; Durrieu, F.; Campoy, E.; El Akremi, A. Méthodes d’Équations Structurelles: Recherche et Applications en Gestion; Economica: Paris, France, 2002. [Google Scholar]
  39. Nunnally, J.C. An overview of psychological measurement. In Clinical Diagnosis of Mental Disorders: A Handbook; Springer: New York, NY, USA, 1978; pp. 97–146. [Google Scholar]
  40. Pedhazur, E.J.; Pedhazur Schmelkin, L. Exploratory factor analysis. In Measurement, Design and Analysis: An Integrated Approach; Psychology Press: New York, NY, USA, 1991; pp. 590–630. [Google Scholar]
  41. Bentler, P.M.; Bonett, D.G. Significance tests and goodness of fit in the analysis of covariance structures. Psychol. Bull. 1980, 88, 588. [Google Scholar] [CrossRef]
  42. Fornell, C.; Larcker, D. Evaluating structural equation models with unobservable variables and measurement error. J. Mark. Res. 1981, 18, 39–50. [Google Scholar] [CrossRef]
  43. Joreskog, K.G. Analysis of Covariance Structures. In The Handbook of Multivariate Experimental Psychology; Cattell, R.B., Ed.; Plenum Press: New York, NY, USA, 1988. [Google Scholar]
  44. Hair, J.F.; Hult GT, M.; Ringle, C.M.; Sarstedt, M. A Primer on Partial Least Squares Structural Equation Modeling (PLS-SEM); Sage: Thousand Oaks, CA, USA, 2014. [Google Scholar]
  45. Baron, R.M.; Kenny, D.A. The moderator-mediator variable distinction in social psychological research: Conceptual, strategic, and statistical considerations. J. Personal. Soc. Psychol. 1986, 51, 1173–1182. [Google Scholar] [CrossRef]
  46. Hofstede, G. Vivre Dans un Monde Multiculturel; Les éditions d’organisation: Paris, France, 1994. [Google Scholar]
  47. Partlak Günüşen, N.; Üstün, B.; Serçekuş, A.k.P.; Büyükkaya Besen, D. Secondary traumatic stress experiences of nurses caring for cancer patients. Int. J. Nurs. Pract. 2019, 25, e12717. [Google Scholar] [CrossRef]
  48. Ercolani, G.; Varani, S.; Peghetti, B.; Franchini, L.; Malerba, M.B.; Messana, R.; Sichi, V.; Pannuti, R.; Pannuti, F. Burnout in home palliative care: What is the role of coping strategies? J. Palliat. Care 2020, 35, 46–52. [Google Scholar] [CrossRef]
  49. Asha, D.; Padmaja, G.; Rao, C.R. Relation between Burnout and Psychosocial Factors in Health Care Providers and Family Caregivers of Patients with Cancer. Indian J. Med. Paediatr. Oncol. 2024, 45, 249–255. [Google Scholar] [CrossRef]
  50. Fu, W.; Wang, C.; Zou, L.; Guo, Y.; Lu, Z.; Yan, S.; Mao, J. Psychological health, sleep quality, and coping styles to stress facing the COVID-19 in Wuhan, China. Transl. Psychiatry 2020, 10, 1–9. [Google Scholar] [CrossRef]
  51. Festinger, L. A theory of cognitive dissonance. Evanst. Environ. 1957, 5, 182–200. [Google Scholar]
  52. Moscovici, S. Psychologie Sociale Des Relations à Autrui; Editions Nathan: Paris, France, 1994. [Google Scholar]
  53. Tremblay, M.; Simard, G. La mobilisation des ressources humaines: L’art d’établir un climat d’échanges favorable basé sur la réciprocité. Gestion 2005, 30, 60–68. [Google Scholar] [CrossRef]
Disclaimer/Publisher’s Note: The statements, opinions and data contained in all publications are solely those of the individual author(s) and contributor(s) and not of MDPI and/or the editor(s). MDPI and/or the editor(s) disclaim responsibility for any injury to people or property resulting from any ideas, methods, instructions or products referred to in the content.

Article Metrics

Citations

Article Access Statistics

Multiple requests from the same IP address are counted as one view.