A Validation Study of cT-Categories in the Swedish National Urinary Bladder Cancer Register—Norrland University Hospital
Abstract
1. Introduction
2. Materials and Methods
Statistical Methods
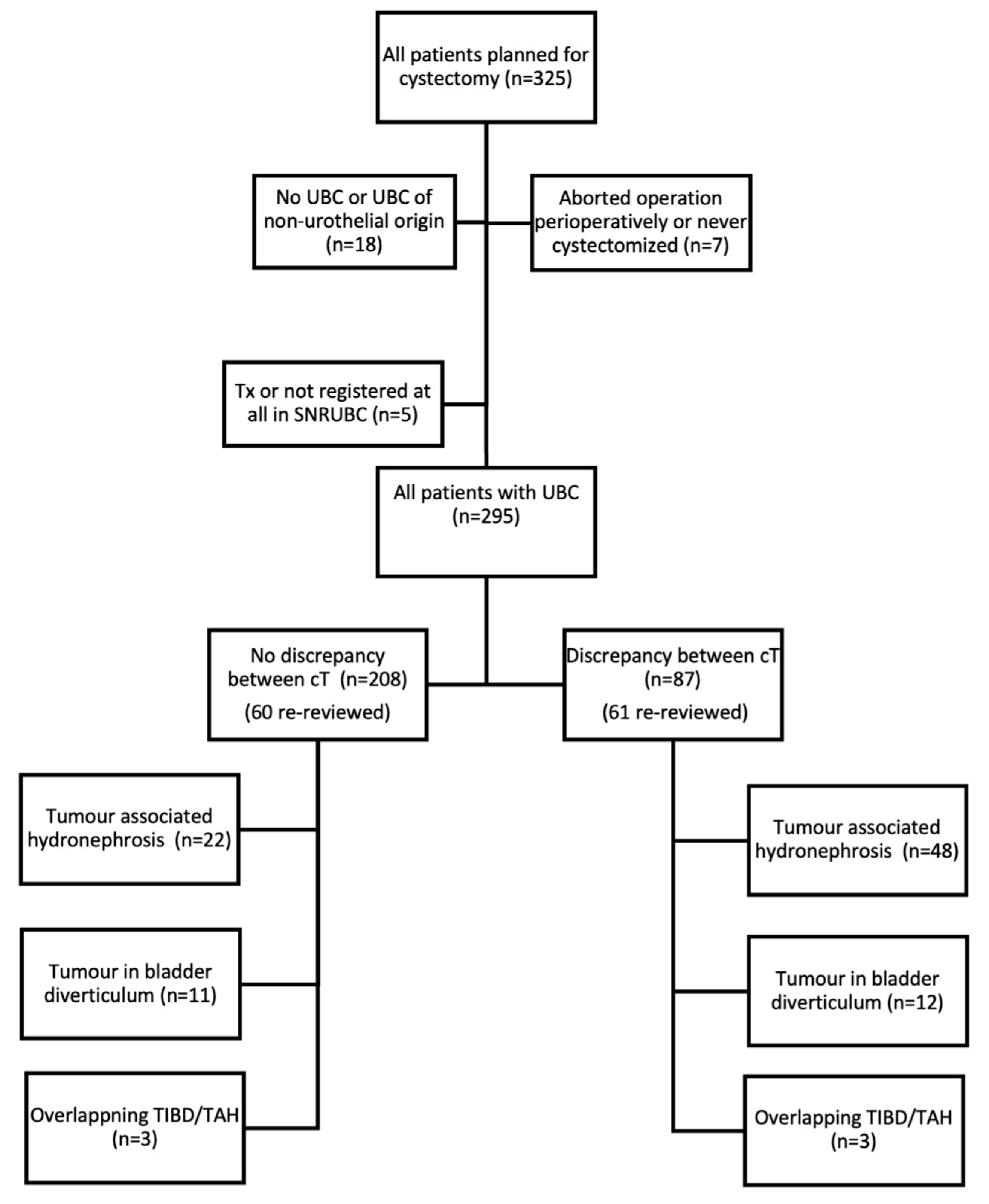
3. Results
4. Discussion
5. Conclusions
Author Contributions
Funding
Institutional Review Board Statement
Informed Consent Statement
Data Availability Statement
Conflicts of Interest
References
- Cancer i Urinblåsa, Njurbäcken, Urinledare och Urinrör. Nationellt Vårdprogram; Regionala Cancercentrum i Samverkan. Available online: https://kunskapsbanken.cancercentrum.se/globalassets/cancerdiagnoser/urinvagar/urinblase--och-urinrorscancer/vardprogram/nationellt-vardprogram-urinblase-och-urinvagscancer.pdf (accessed on 11 January 2023).
- Burger, M.; Catto, J.W.F.; Dalbagni, G.; Grossman, H.B.; Herr, H.; Karakiewicz, P.; Kassouf, W.; Kiemeney, L.A.; La Vecchia, C.; Shariat, S.; et al. Epidemiology and Risk Factors of Urothelial Bladder Cancer. Eur. Urol. 2012, 63, 234–241. [Google Scholar] [CrossRef] [PubMed]
- Cumberbatch, M.G.K.; Jubber, I.; Black, P.C.; Esperto, F.; Figueroa, J.D.; Kamat, A.M.; Kiemeney, L.; Lotan, Y.; Pang, K.; Silverman, D.T.; et al. Epidemiology of Bladder Cancer: A Systematic Review and Contemporary Update of Risk Factors in 2018. Eur. Urol. 2018, 74, 784–795. [Google Scholar] [CrossRef] [PubMed]
- Böös, M.; Jerlström, T.; Beckman, E.; Bläckberg, M.; Brändstedt, J.; Kollberg, P.; Löfgren, A.; Malmström, P.-U.; Sahlén, G.; Sörenby, A.; et al. Who should record surgical complications? Results from a third-party assessment of complications after radical cystectomy. Scand. J. Urol. 2019, 53, 339–343. [Google Scholar] [CrossRef] [PubMed]
- Webber, C.; Gospodarowicz, M.; Sobin, L.H.; Wittekind, C.; Greene, F.L.; Mason, M.D.; Compton, C.; Brierley, J.; Groome, P.A. Improving the TNM classification: Findings from a 10-year continuous literature review. Int. J. Cancer 2014, 135, 371–378. [Google Scholar] [CrossRef]
- Dobruch, J.; Oszczudłowski, M. Bladder cancer: Current challenges and future directions. Medicina 2021, 57, 749. [Google Scholar] [CrossRef]
- EAU Guidelines. Available online: https://uroweb.org/guidelines/muscle-invasive-and-metastatic-bladder-cancer#11 (accessed on 5 June 2023).
- Bartsch, G.C.; Kuefer, R.; Gschwend, J.E.; de Petriconi, R.; Hautmann, R.E.; Volkmer, B.G. Hydronephrosis as a Prognostic Marker in Bladder Cancer in a Cystectomy-Only Series. Eur. Urol. 2006, 51, 690–698. [Google Scholar] [CrossRef]
- Zhu, Z.; Zhao, J.; Li, Y.; Pang, C.; Zhu, Z.; Zhang, X. Prognostic value of preoperative hydronephrosis in patients with bladder cancer undergoing radical cystectomy: A meta-analysis. PLoS ONE 2019, 14, e0222223. [Google Scholar] [CrossRef]
- Tian, Y.; Gong, Y.; Pang, Y.; Wang, Z.; Hong, M. Clinical and prognostic value of preoperative hydronephrosis in upper tract urothelial carcinoma: A systematic review and meta-analysis. PeerJ 2016, 2016, e2144. [Google Scholar] [CrossRef]
- Walker, N.F.; Gan, C.; Olsburgh, J.; Khan, M.S. Diagnosis and management of intradiverticular bladder tumours. Nat. Rev. Urol. 2014, 11, 383–390. [Google Scholar] [CrossRef]
- Matković, A.; Ferenc, T.; Jurjević, N.; Brkić, F.; Kavur, L.; Jurenec, F.; Mužinić, D.; Vidjak, V. Urothelial carcinoma in a urinary bladder diverticulum: A case report and review of the literature. Radiol. Case Rep. 2023, 18, 1169–1174. [Google Scholar] [CrossRef]
- Poletajew, S.; Krajewski, W.; Adamowicz, J.; Kołodziej, A.; Zdrojowy, R.; Radziszewski, P. Management of Intradiverticular Bladder Tumours: A Systematic Review. Urol. Int. 2020, 104, 42–47. [Google Scholar] [CrossRef] [PubMed]
- Voskuilen, C.S.; Seiler, R.; Rink, M.; Poyet, C.; Noon, A.P.; Roghmann, F.; Necchi, A.; Aziz, A.; Lavollé, A.; Young, M.J.; et al. Urothelial Carcinoma in Bladder Diverticula: A Multicenter Analysis of Characteristics and Clinical Outcomes. Eur. Urol. Focus 2020, 6, 1226–1232. [Google Scholar] [CrossRef] [PubMed]
- Claps, F.; van de Kamp, M.W.; Mayr, R.; Bostrom, P.J.; Shariat, S.F.; Hippe, K.; Bertz, S.; Neuzillet, Y.; Sanders, J.; Otto, W.; et al. Prognostic impact of variant histologies in urothelial bladder cancer treated with radical cystectomy. BJU Int. 2023; online ahead of print. [Google Scholar] [CrossRef]
- Lopez-Beltran, A.; Blanca, A.; Cimadamore, A.; Montironi, R.; Luque, R.J.; Volavšek, M.; Cheng, L. T1 bladder carcinoma with variant histology: Pathological features and clinical significance. Virchows Arch. Int. J. Pathol. 2022, 480, 989–998. [Google Scholar] [CrossRef] [PubMed]
- Humphrey, P.A.; Moch, H.; Cubilla, A.L.; Ulbright, T.M.; Reuter, V.E. The 2016 WHO Classification of Tumours of the Urinary System and Male Genital Organs—Part B: Prostate and Bladder Tumours. Eur. Urol. 2016, 70, 106–119. [Google Scholar] [CrossRef]
- Cimadamore, A.; Lonati, C.; Di Trapani, E.; De Cobelli, O.; Rink, M.; Zamboni, S.; Simeone, C.; Soria, F.; Briganti, A.; Montorsi, F.; et al. Variant histologies in bladder cancer: Does the centre have an impact in detection accuracy? Urol. Oncol. 2022, 40, e211–e273. [Google Scholar] [CrossRef]
- Statistiska Centralbyrån, Statistikdatabasen. Available online: https://www.statistikdatabasen.scb.se/pxweb/sv/ssd/START__BE__BE0101__BE0101A/BefolkManad/table/tableViewLayout1/ (accessed on 27 May 2023).
- Russell, B.; Sherif, A.; Häggström, C.; Josephs, D.; Kumar, P.; Malmström, P.-U.; Van Hemelrijck, M. Neoadjuvant chemotherapy for muscle invasive bladder cancer: A nationwide investigation on survival. Scand. J. Urol. 2019, 53, 206–212. [Google Scholar] [CrossRef]
- Oh, J.J.; Byun, S.-S.; Jeong, C.W.; Kwak, C.; Kim, H.H.; Ku, J.H. Association between preoperative hydronephrosis and prognosis after radical cystectomy among patients with bladder cancer: A systemic review and meta-analysis. Front. Oncol. 2019, 9, 158. [Google Scholar] [CrossRef]
- Hu, B.; Satkunasivam, R.; Schuckman, A.; Miranda, G.; Cai, J.; Daneshmand, S. Urothelial carcinoma in bladder diverticula: Outcomes after radical cystectomy. World J. Urol. 2015, 33, 1397–1402. [Google Scholar] [CrossRef]
- Idrees, M.T.M.D.; Alexander, R.E.M.D.M.B.A.; Kum, J.B.M.D.; Cheng, L.M.D. The spectrum of histopathologic findings in vesical diverticulum: Implications for pathogenesis and staging. Hum. Pathol. 2013, 44, 1223–1232. [Google Scholar] [CrossRef]
- Claps, F.; van de Kamp, M.W.; Mayr, R.; Bostrom, P.J.; Boormans, J.L.; Eckstein, M.; Mertens, L.S.; Boevé, E.R.; Neuzillet, Y.; Burger, M.; et al. Risk factors associated with positive surgical margins’ location at radical cystectomy and their impact on bladder cancer survival. World J. Urol. 2021, 39, 4363–4371. [Google Scholar] [CrossRef]
- Marcq, G.; Afferi, L.; Neuzillet, Y.; Nykopp, T.; Voskuilen, C.S.; Furrer, M.A.; Kassouf, W.; Aziz, A.; Bajeot, A.S.; Alvarez-Maestro, M.; et al. Oncological Outcomes for Patients Harboring Positive Surgical Margins Following Radical Cystectomy for Muscle-Invasive Bladder Cancer: A Retrospective Multicentric Study on Behalf of the YAU Urothelial Group. Cancers 2022, 14, 5740. [Google Scholar] [CrossRef] [PubMed]
- Naspro, R.; La Croce, G.; Finati, M.; Roscigno, M.; Pellucchi, F.; Sodano, M.; Manica, M.; Gianatti, A.; Da Pozzo, L.F. Oncological outcomes of concomitant carcinoma in situ at radical cystectomy in pure urothelial bladder cancer and in histological variants. Urol. Oncol. 2022, 40, 61.e9–61.e19. [Google Scholar] [CrossRef]
- Rozanski, A.T.; Benson, C.R.; McCoy, J.A.; Green, C.; Grossman, H.B.; Svatek, R.S.; Shah, J.B. Is exam under anesthesia still necessary for the staging of bladder cancer in the era of modern imaging? Bladder Cancer 2015, 1, 91–96. [Google Scholar] [CrossRef] [PubMed]
- Grzególkowski, P.; Kaczmarek, K.; Leminski, A.; Soczawa, M.; Golab, A.; Slojewski, M. Assessment of the infiltrative character of bladder cancer at the time of transurethral resection: A single center study. Cent. Eur. J. Urol. 2017, 70, 22–26. [Google Scholar] [CrossRef]
- Ploeg, M.; Kiemeney, L.A.L.M.; Smits, G.A.; Vergunst, H.; Viddeleer, A.C.; Geboers, A.D.H.; van Berkel, H.; van Boven, E.; Aben, K.K.H.; Witjes, J.A. Discrepancy between clinical staging through bimanual palpation and pathological staging after cystectomy. Urol. Oncol. 2012, 30, 247–251. [Google Scholar] [CrossRef] [PubMed]
- Bialek, L.; Poletajew, S.; Magusiak, P.M.; Ostrach, M.; Szpernalowski, J.; Dybowski, B.; Radziszewski, P. Bimanual palpation for staging of bladder cancer-clinical use and its predictors. Turk. J. Urol. 2019, 45, 22–26. [Google Scholar] [CrossRef]


| Discrepancy between cTs | Total | p-Value | ||
|---|---|---|---|---|
| No, n = 208 | Yes, n = 87 | n = 295 | ||
| Age, mean (SD) | 69.4 (7.70) | 69.6 (8.40) | 69.4 (7.90) | 0.416 † |
| Sex, n (%) | 0.73 * | |||
| Male | 164 (78.8) | 67 (77.0) | 231 (78.3) | |
| Female | 44 (21.2) | 20 (23.0) | 64 (21.7) | |
| Detailed cystectomy data, n (%) | <0.001 * | |||
| Yes | 175 (84.1) | 47 (54.0) | 222 (75.3) | |
| No | 33 (15.9) | 40 (46.0) | 73 (24.7) | |
| Re-evaluated radiologically, n (%) | <0.001 * | |||
| No | 148 (71.2) | 26 (29.9) | 174 (59.0) | |
| Yes | 60 (28.8) | 61 (70.1) | 121 (41.0) | |
| cT-category, n (%) | <0.001 * | |||
| Ta | 12 (5.8) | 0 (0.0) | 12 (4.1) | |
| Tis | 12 (5.8) | 6 (6.9) | 18 (6.1) | |
| T1 | 29 (13.9) | 3 (3.4) | 32 (10.8) | |
| T2 | 119 (57.2) | 20 (23.0) | 139 (47.1) | |
| T3 | 26 (12.5) | 53 (60.9) | 79 (26.8) | |
| T4a | 10 (4.8) | 2 (2.3) | 12 (4.1) | |
| T4b | 0 (0.0) | 3 (3.4) | 3 (1.0) | |
| CACI, mean (SD) | 5.10 (1.20) | 5.10 (1.20) | 5.10 (1.2) | 0.47 † |
| NAC | 0.43 * | |||
| No | 109 (52.4) | 50 (57.5) | 159 (53.9) | |
| Yes | 99 (47.6) | 37 (42.5) | 136 (46.1) | |
| IC | 0.15 * | |||
| No | 203 (97.6) | 82 (94.3) | 285 (96.6) | |
| Yes | 5 (2.4) | 5 (5.7) | 10 (3.4) | |
| Chemotherapy type, n (%) | 0.53 * | |||
| CarboGem | 2 (1.0) | 1 (1.1) | 3 (1.0) | |
| HD-MVAC | 91 (43.8) | 32 (36.8) | 123 (41.7) | |
| HD-MVEC | 8 (3.8) | 7 (8.0) | 15 (5.1) | |
| Other | 3 (1.4) | 2 (2.3) | 5 (1.7) | |
| None | 104 (50.0) | 45 (51.7) | 149 (50.5) | |
| Tumour in bladder diverticulum, n (%) | 0.013 * | |||
| No | 197 (94.7) | 75 (86.2) | 272 (92.2) | |
| Yes | 11 (5.3) | 12 (13.8) | 23 (7.8) | |
| Tumour-associated hydronephrosis, n (%) | <0.001 * | |||
| No | 186 (89.4) | 39 (44.8) | 225 (76.3) | |
| Yes | 22 (10.6) | 48 (55.2) | 70 (23.7) | |
| Overlapping TIBD/TAH, n (%) | 0.27 * | |||
| No | 205 (98.6) | 84 (96.6) | 289 (98.0) | |
| Yes | 3 (1.4) | 3 (3.4) | 6 (2.0) | |
| S-creatinine pre-cystectomy, median (IQR) | 80.0 (71–98.5) | 94.0 (76–109) | 84.0 (72–102) | 0.011 º |
| Nephro-pyelostomy/stent pre-cystectomy, n (%) | <0.001 * | |||
| No | 182 (87.5) | 61 (70.1) | 243 (82.4) | |
| Yes | 26 (12.5) | 26 (29.9) | 52 (17.6) | |
| cT Validated | Ta | Tis | T1 | T2 | T3 | T4a | T4b | Total (%) | |
|---|---|---|---|---|---|---|---|---|---|
| cT Unvalidated | |||||||||
| Ta | 12 | 5 | 0 | 1 [1] | 6 | 0 | 0 | 24 (8.1) | |
| Tis | 0 | 12 | 3 | 1 [1] | 0 | 0 | 0 | 16 (5.4) | |
| T1 | 0 | 1 | 29 | 12 [4] | 8 | 0 | 0 | 50 (16.9) | |
| T2 | 0 | 0 | 0 | 119 [11] | 36 [4] | 1 | 2 | 158 (53.6) | |
| T3 | 0 | 0 | 0 | 5 [2] | 26 | 1 | 1 | 33 (11.2) | |
| T4a | 0 | 0 | 0 | 1 | 1 | 10 | 0 | 12 (4.1) | |
| T4b | 0 | 0 | 0 | 0 | 2 | 0 | 0 | 2 (0.7) | |
| Total (%) | 12 (4.1) | 18 (6.1) | 32 (10.8) | 139 (47.1) | 79 (26.8) | 12 (4.1) | 3 (1.0) | 295 (100) | |
| Predictors | ||||
|---|---|---|---|---|
| Unadjusted | Adjusted | |||
| OR (95% CI) | p-Value | OR (95% CI) | p-Value | |
| Tumour-associated hydronephrosis | 10.4 (5.65–19.2) | <0.001 | 17.7 (8.53–36.8) | <0.001 |
| Tumour in bladder diverticulum | 2.87 (1.21–6.77) | 0.016 | 7.71 (2.53–23.6) | <0.001 |
| Overlapping TIBD/TAH | 2.44 (0.48–12.3) | 0.28 | 0.03 (0.00–0.29) | 0.002 |
| Detailed cystectomy data | 0.22 (0.13–0.39) | <0.001 | 0.16 (0.08–0.32) | <0.001 |
| cT-Category | cT > pT n (%) | cT < pT n (%) | cT = pT n (%) | Total n |
|---|---|---|---|---|
| Ta/Tis | 13 (44.8) | 2 (6.9) | 14 (48.3) | 29 |
| T1 | 16 (53.3) | 7 (23.3) | 7 (23.3) | 30 |
| T2 | 17 (28.8) | 26 (44.1) | 16 (27.1) | 59 |
| T3 | 10 (37.0) | 6 (22.2) | 11 (40.7) | 27 |
| T4a/T4b | 3 (75.0) | 0 (0.0) | 1 (25.0) | 4 |
| Total | 59 (39.6) | 41 (27.5) | 49 (32.9) | 149 |
Disclaimer/Publisher’s Note: The statements, opinions and data contained in all publications are solely those of the individual author(s) and contributor(s) and not of MDPI and/or the editor(s). MDPI and/or the editor(s) disclaim responsibility for any injury to people or property resulting from any ideas, methods, instructions or products referred to in the content. |
© 2023 by the authors. Licensee MDPI, Basel, Switzerland. This article is an open access article distributed under the terms and conditions of the Creative Commons Attribution (CC BY) license (https://creativecommons.org/licenses/by/4.0/).
Share and Cite
Wiberg, E.; Vega, A.; Eriksson, V.; Banday, V.; Svensson, J.; Eriksson, E.; Jahnson, S.; Sherif, A. A Validation Study of cT-Categories in the Swedish National Urinary Bladder Cancer Register—Norrland University Hospital. J. Pers. Med. 2023, 13, 1163. https://doi.org/10.3390/jpm13071163
Wiberg E, Vega A, Eriksson V, Banday V, Svensson J, Eriksson E, Jahnson S, Sherif A. A Validation Study of cT-Categories in the Swedish National Urinary Bladder Cancer Register—Norrland University Hospital. Journal of Personalized Medicine. 2023; 13(7):1163. https://doi.org/10.3390/jpm13071163
Chicago/Turabian StyleWiberg, Erik, Andrés Vega, Victoria Eriksson, Viqar Banday, Johan Svensson, Elisabeth Eriksson, Staffan Jahnson, and Amir Sherif. 2023. "A Validation Study of cT-Categories in the Swedish National Urinary Bladder Cancer Register—Norrland University Hospital" Journal of Personalized Medicine 13, no. 7: 1163. https://doi.org/10.3390/jpm13071163
APA StyleWiberg, E., Vega, A., Eriksson, V., Banday, V., Svensson, J., Eriksson, E., Jahnson, S., & Sherif, A. (2023). A Validation Study of cT-Categories in the Swedish National Urinary Bladder Cancer Register—Norrland University Hospital. Journal of Personalized Medicine, 13(7), 1163. https://doi.org/10.3390/jpm13071163

