Identification of Messenger RNA Signatures in Age-Dependent Renal Impairment
Abstract
1. Introduction
2. Methods and Materials
2.1. Ethical Approval
2.2. The Age-Dependent Renal Impairment Mouse Model
2.3. Microarray Analysis
2.4. The Processing of the mRNA Microarray Data and the Statistical Analyses
2.5. Real-Time Quantitative Reverse-Transcription Polymerase Chain Reaction
2.6. Histological Analysis
2.7. Statistical Analyses
3. Results
3.1. Kidney Weights in the SAMP1-50wk Mice
3.2. Renal Fibrosis and Glomerulosclerosis in the SAMP1-50wk Mice
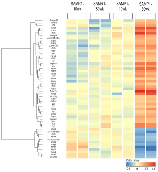
3.3. Microarray mRNA Profiling
4. Discussion
5. Conclusions
Supplementary Materials
Author Contributions
Funding
Institutional Review Board Statement
Informed Consent Statement
Data Availability Statement
Acknowledgments
Conflicts of Interest
References
- Dybiec, J.; Szlagor, M.; Młynarska, E.; Rysz, J.; Franczyk, B. Structural and functional changes in aging kidneys. Int. J. Mol. Sci. 2022, 23, 15435. [Google Scholar] [CrossRef] [PubMed]
- Yanai, K.; Kaneko, S.; Ishii, H.; Aomatsu, A.; Hirai, K.; Ookawara, S.; Morishita, Y. MicroRNA Expression Profiling in Age-Dependent Renal Impairment. Front. Med. 2022, 9, 849075. [Google Scholar] [CrossRef] [PubMed]
- Denic, A.; Glassock, R.J.; Rule, A.D. Structural and Functional Changes With the Aging Kidney. Adv. Chronic Kidney Dis. 2016, 23, 19–28. [Google Scholar] [CrossRef] [PubMed]
- Denic, A.; Glassock, R.J.; Rule, A.D. The kidney in normal aging: A comparison with chronic kidney disease. Clin. J. Am. Soc. Nephrol. 2022, 17, 137–139. [Google Scholar] [CrossRef] [PubMed]
- Huang, R.; Fu, P.; Ma, L. Kidney fibrosis: From mechanisms to therapeutic medicines. Signal Transduct. Target. Ther. 2023, 8, 129. [Google Scholar] [CrossRef] [PubMed]
- Córdoba, K.M.; Jericó, D.; Sampedro, A.; Jiang, L.; Iraburu, M.J.; Martini, P.G.; Berraondo, P.; Avila, M.A.; Fontanellas, A. Messenger RNA as a personalized therapy: The moment of truth for rare metabolic diseases. Int. Rev. Cell Mol. Biol. 2022, 372, 55–96. [Google Scholar] [PubMed]
- Beck, J.D.; Reidenbach, D.; Salomon, N.; Sahin, U.; Tureci, O.; Vormehr, M.; Kranz, L.M. mRNA therapeutics in cancer immunotherapy. Mol. Cancer 2021, 20, 69. [Google Scholar] [CrossRef] [PubMed]
- Thran, M.; Mukherjee, J.; Ponisch, M.; Fiedler, K.; Thess, A.; Mui, B.L.; Hope, M.J.; Tam, Y.K.; Horscroft, N.; Heidenreich, R.; et al. mRNA mediates passive vaccination against infectious agents, toxins, and tumors. EMBO Mol. Med. 2017, 9, 1434–1447. [Google Scholar] [CrossRef]
- Pardi, N.; Secreto, A.J.; Shan, X.; Debonera, F.; Glover, J.; Yi, Y.; Muramatsu, H.; Ni, H.; Mui, B.L.; Tam, Y.K.; et al. Administration of nucleoside-modified mRNA encoding broadly neutralizing antibody protects humanized mice from HIV-1 challenge. Nat. Commun. 2017, 8, 14630. [Google Scholar] [CrossRef]
- Hou, X.; Zaks, T.; Langer, R.; Dong, Y. Lipid nanoparticles for mRNA delivery. Nat. Rev. Mater. 2021, 6, 1078–1094. [Google Scholar] [CrossRef]
- Wasserstein, R.L.; Schirm, A.L.; Lazar, N.A. Moving to a World Beyond “p <0.05”; Taylor & Francis: Abingdon, UK, 2019; Volume 73, pp. 1–19. [Google Scholar]
- Sürme, Y.; Özmen, N.; Ertürk Arik, B. Fear of COVID-19 and related factors in emergency department patients. Int. J. Ment. Health Addict. 2023, 21, 28–36. [Google Scholar] [CrossRef] [PubMed]
- Rops, A.L.; Figdor, C.G.; van der Schaaf, A.; Tamboer, W.P.; Bakker, M.A.; Berden, J.H.; Dijkman, H.B.; Steenbergen, E.J.; van der Vlag, J.; van Spriel, A.B. The tetraspanin CD37 protects against glomerular IgA deposition and renal pathology. Am. J. Pathol. 2010, 176, 2188–2197. [Google Scholar] [CrossRef] [PubMed]
- Sheng, J.; Li, H.; Dai, Q.; Lu, C.; Xu, M.; Zhang, J.; Feng, J. NR4A1 Promotes Diabetic Nephropathy by Activating Mff-Mediated Mitochondrial Fission and Suppressing Parkin-Mediated Mitophagy. Cell. Physiol. Biochem. 2018, 48, 1675–1693. [Google Scholar] [CrossRef] [PubMed]
- Posey, K.L.; Coustry, F.; Hecht, J.T. Cartilage oligomeric matrix protein: COMPopathies and beyond. Matrix Biol. 2018, 71–72, 161–173. [Google Scholar] [CrossRef] [PubMed]
- Saberi Hosnijeh, F.; Siebuhr, A.S.; Uitterlinden, A.G.; Oei, E.H.; Hofman, A.; Karsdal, M.A.; Bierma-Zeinstra, S.M.; Bay-Jensen, A.C.; van Meurs, J.B. Association between biomarkers of tissue inflammation and progression of osteoarthritis: Evidence from the Rotterdam study cohort. Arthritis Res. Ther. 2016, 18, 81. [Google Scholar] [CrossRef] [PubMed]
- Acharya, C.; Yik, J.H.; Kishore, A.; Van Dinh, V.; Di Cesare, P.E.; Haudenschild, D.R. Cartilage oligomeric matrix protein and its binding partners in the cartilage extracellular matrix: Interaction, regulation and role in chondrogenesis. Matrix Biol. 2014, 37, 102–111. [Google Scholar] [CrossRef] [PubMed]
- Riegger, J.; Rehm, M.; Buchele, G.; Brenner, H.; Gunther, K.P.; Rothenbacher, D.; Brenner, R.E. Serum Cartilage Oligomeric Matrix Protein in Late-Stage Osteoarthritis: Association with Clinical Features, Renal Function, and Cardiovascular Biomarkers. J. Clin. Med. 2020, 9, 268. [Google Scholar] [CrossRef]
- Meng, X.M.; Huang, X.R.; Xiao, J.; Chen, H.Y.; Zhong, X.; Chung, A.C.; Lan, H.Y. Diverse roles of TGF-β receptor II in renal fibrosis and inflammation in vivo and in vitro. J. Pathol. 2012, 227, 175–188. [Google Scholar] [CrossRef]
- Chung, J.; Tang, P.; Zhang, Y.; To, T.; Lam, W.; Xue, V.; Huang, X.; To, K.; Lan, H.; Tang, P. SUN-037 Macrophage-specific RNA-sequencing reveals a novel pathogenic mechanism for malignancy-associated acute kidney injury at single-cell resolution. Kidney Int. Rep. 2020, 5, S220. [Google Scholar] [CrossRef][Green Version]
- Hsiao, H.W.; Liu, W.H.; Wang, C.J.; Lo, Y.H.; Wu, Y.H.; Jiang, S.T.; Lai, M.Z. Deltex1 is a target of the transcription factor NFAT that promotes T cell anergy. Immunity 2009, 31, 72–83. [Google Scholar] [CrossRef]
- Liu, Z.; Xu, B.; Nameta, M.; Zhang, Y.; Magdeldin, S.; Yoshida, Y.; Yamamoto, K.; Fujinaka, H.; Yaoita, E.; Tasaki, M.; et al. Profiling of kidney vascular endothelial cell plasma membrane proteins by liquid chromatography-tandem mass spectrometry. Clin. Exp. Nephrol. 2013, 17, 327–337. [Google Scholar] [CrossRef][Green Version]
- Teachey, D.T.; Seif, A.E.; Brown, V.I.; Bruno, M.; Bunte, R.M.; Chang, Y.J.; Choi, J.K.; Fish, J.D.; Hall, J.; Reid, G.S.; et al. Targeting Notch signaling in autoimmune and lymphoproliferative disease. Blood 2008, 111, 705–714. [Google Scholar] [CrossRef]








Disclaimer/Publisher’s Note: The statements, opinions and data contained in all publications are solely those of the individual author(s) and contributor(s) and not of MDPI and/or the editor(s). MDPI and/or the editor(s) disclaim responsibility for any injury to people or property resulting from any ideas, methods, instructions or products referred to in the content. |
© 2023 by the authors. Licensee MDPI, Basel, Switzerland. This article is an open access article distributed under the terms and conditions of the Creative Commons Attribution (CC BY) license (https://creativecommons.org/licenses/by/4.0/).
Share and Cite
Yanai, K.; Kaneko, S.; Aomatsu, A.; Hirai, K.; Ookawara, S.; Morishita, Y. Identification of Messenger RNA Signatures in Age-Dependent Renal Impairment. Diagnostics 2023, 13, 3653. https://doi.org/10.3390/diagnostics13243653
Yanai K, Kaneko S, Aomatsu A, Hirai K, Ookawara S, Morishita Y. Identification of Messenger RNA Signatures in Age-Dependent Renal Impairment. Diagnostics. 2023; 13(24):3653. https://doi.org/10.3390/diagnostics13243653
Chicago/Turabian StyleYanai, Katsunori, Shohei Kaneko, Akinori Aomatsu, Keiji Hirai, Susumu Ookawara, and Yoshiyuki Morishita. 2023. "Identification of Messenger RNA Signatures in Age-Dependent Renal Impairment" Diagnostics 13, no. 24: 3653. https://doi.org/10.3390/diagnostics13243653
APA StyleYanai, K., Kaneko, S., Aomatsu, A., Hirai, K., Ookawara, S., & Morishita, Y. (2023). Identification of Messenger RNA Signatures in Age-Dependent Renal Impairment. Diagnostics, 13(24), 3653. https://doi.org/10.3390/diagnostics13243653

