MiR-134-5p/Stat3 Axis Modulates Proliferation and Migration of MSCs Co-Cultured with Glioma C6 Cells by Regulating Pvt1 Expression
Abstract
1. Introduction
2. Materials and Methods
2.1. Ethical Statement
2.2. Cell Culture
2.3. Identification of MSCs
2.4. Co-Cultivation of MSCs and Glioma C6 Cells
2.5. Cell Transfection
2.6. CCK-8 Assay
2.7. Flow Cytometry
2.8. Soft Agar Colony Formation Assay
2.9. Wound-Healing Assay
2.10. Transwell Migration Assay
2.11. In Vivo Xenograft Assay
2.12. Hematoxylin and Eosin Staining
2.13. Quantitative Real-Time PCR (RT-qPCR) and Stem-Loop RT-PCR
2.14. Western Blot Analysis
2.15. Luciferase Reporter Assay
2.16. Statistical Data Analysis
3. Results
3.1. Identification of MSCs
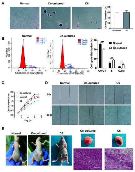
3.2. Co-Cultured MSCs Exhibit Enhanced In Vitro Migration and Proliferation and In Vivo Tumorigenesis
3.3. Stat3 Expression Is Up-Regulated and MiR-134-5p Is Down-Regulated in Co-Cultured MSCs
3.4. MiR-134-5p Directly Targets Stat3
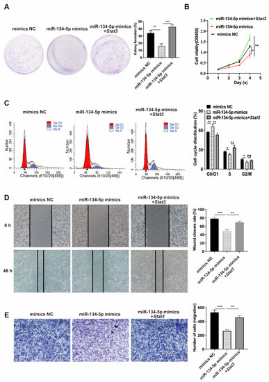
3.5. Stat3 Reverses the Influence of miR-134-5p on the Migration and Proliferation of Co-Cultured MSCs
3.6. Pvt1 Is Regulated by miR-134-5p through Stat3
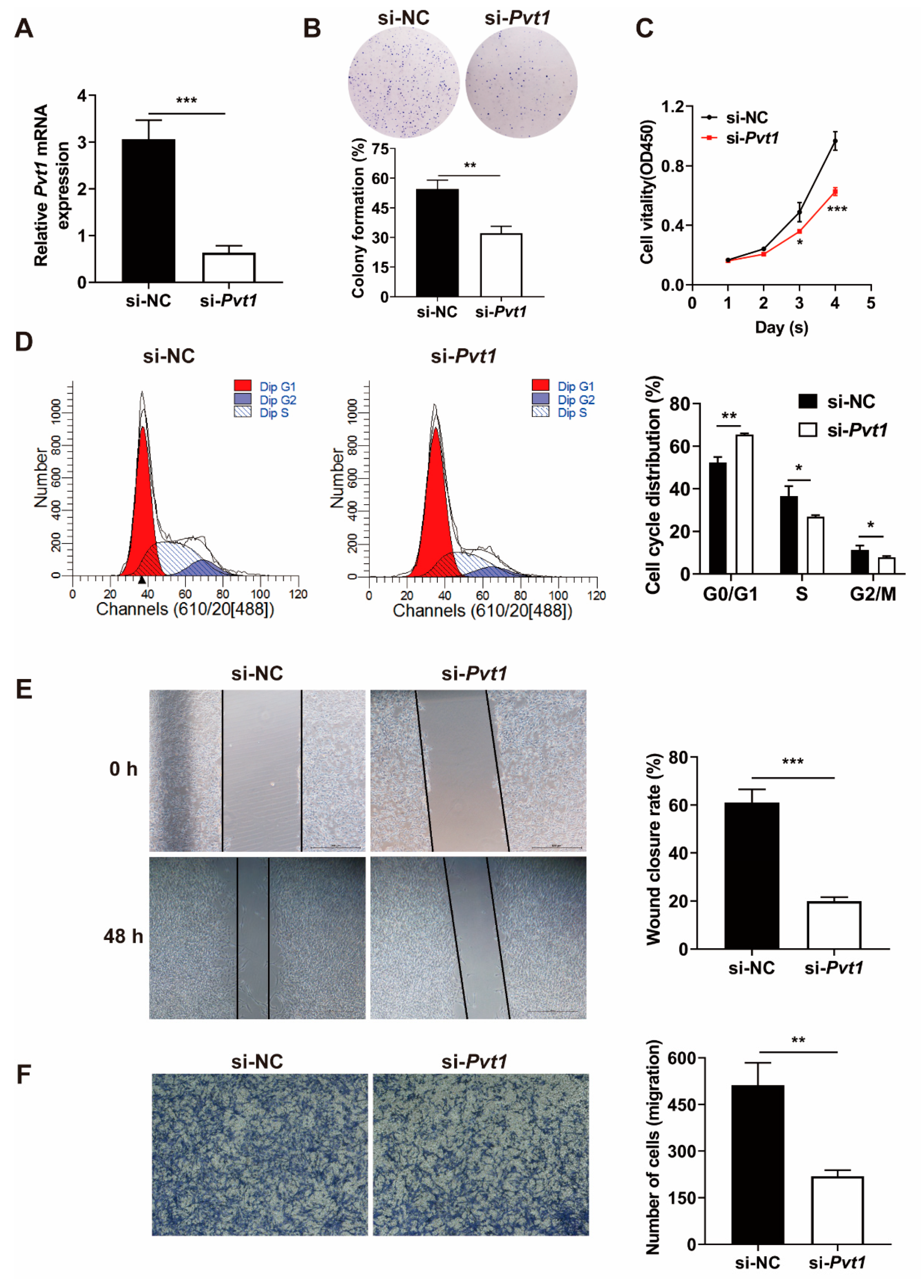
3.7. Pvt1 Knockdown Suppresses the Migration and Proliferation of Co-Cultured MSCs
4. Discussion
5. Conclusions
Supplementary Materials
Author Contributions
Funding
Institutional Review Board Statement
Informed Consent Statement
Data Availability Statement
Conflicts of Interest
References
- Li, P.; Gong, Z.; Shultz, L.D.; Ren, G. Mesenchymal stem cells: From regeneration to cancer. Pharmacol. Ther. 2019, 200, 42–54. [Google Scholar] [CrossRef] [PubMed]
- Dvorak, H.F. Tumors: Wounds that do not heal—Redux. Cancer Immunol. Res. 2015, 3, 1–11. [Google Scholar] [CrossRef] [PubMed]
- Cihova, M.; Altanerova, V.; Altaner, C. Stem cell based cancer gene therapy. Mol. Pharm. 2011, 8, 1480–1487. [Google Scholar] [CrossRef]
- Kidd, S.; Spaeth, E.; Dembinski, J.L.; Dietrich, M.; Watson, K.; Klopp, A.; Battula, V.L.; Weil, M.; Andreeff, M.; Marini, F.C. Direct evidence of mesenchymal stem cell tropism for tumor and wounding microenvironments using in vivo bioluminescent imaging. Stem Cells 2009, 27, 2614–2623. [Google Scholar] [CrossRef] [PubMed]
- Akimoto, K.; Kimura, K.; Nagano, M.; Takano, S.; Salazar, G.T.; Yamashita, T.; Ohneda, O. Umbilical cord blood-derived mesenchymal stem cells inhibit, but adipose tissue-derived mesenchymal stem cells promote, glioblastoma multiforme proliferation. Stem Cells Dev. 2013, 22, 1370–1386. [Google Scholar] [CrossRef]
- Oloyo, A.K.; Ambele, M.A.; Pepper, M.S. Contrasting views on the role of mesenchymal stromal/stem cells in tumour growth: A systematic review of experimental design. Adv. Exp. Med. Biol. 2017, 1083, 103–124. [Google Scholar] [CrossRef]
- Marx, J. Cancer research. Mutant stem cells may seed cancer. Science 2003, 301, 1308–1310. [Google Scholar] [CrossRef]
- Houghton, J.; Stoicov, C.; Nomura, S.; Rogers, A.B.; Carlson, J.; Li, H.; Cai, X.; Fox, J.G.; Goldenring, J.R.; Wang, T.C. Gastric cancer originating from bone marrow-derived cells. Science 2004, 306, 1568–1571. [Google Scholar] [CrossRef]
- Tolar, J.; Nauta, A.J.; Osborn, M.J.; Mortari, A.P.; McElmurry, R.T.; Bell, S.; Xia, L.; Zhou, N.; Riddle, M.; Schroeder, T.M.; et al. Sarcoma derived from cultured mesenchymal stem cells. Stem Cells 2006, 25, 371–379. [Google Scholar] [CrossRef]
- Lekka, E.; Hall, J. Noncoding RNA s in disease. FEBS Lett. 2018, 592, 2884–2900. [Google Scholar] [CrossRef]
- Kwan, J.Y.Y.; Psarianos, P.; Bruce, J.P.; Yip, K.W.; Liu, F.-F. The complexity of microRNAs in human cancer. J. Radiat. Res. 2016, 57, i106–i111. [Google Scholar] [CrossRef] [PubMed]
- Ha, M.; Kim, V.N. Regulation of microRNA biogenesis. Nat. Rev. Mol. Cell Biol. 2014, 15, 509–524. [Google Scholar] [CrossRef] [PubMed]
- Saliminejad, K.; Khorshid, H.R.K.; Fard, S.S.; Ghaffari, S.H. An overview of microRNAs: Biology, functions, therapeutics, and analysis methods. J. Cell. Physiol. 2019, 234, 5451–5465. [Google Scholar] [CrossRef] [PubMed]
- Zhang, L.; Lv, Z.; Xu, J.; Chen, C.; Ge, Q.; Li, P.; Wei, D.; Wu, Z.; Sun, X. Micro RNA -134 inhibits osteosarcoma angiogenesis and proliferation by targeting the VEGFA/VEGFR 1 pathway. FEBS J. 2018, 285, 1359–1371. [Google Scholar] [CrossRef] [PubMed]
- Chen, T.; Gao, F.; Feng, S.; Yang, T.; Chen, M. MicroRNA-134 regulates lung cancer cell H69 growth and apoptosis by targeting WWOX gene and suppressing the ERK1/2 signaling pathway. Biochem. Biophys. Res. Commun. 2015, 464, 748–754. [Google Scholar] [CrossRef]
- Liu, Y.; Zhang, M.; Qian, J.; Bao, M.; Meng, X.; Zhang, S.; Zhang, L.; Zhao, R.; Li, S.; Cao, Q.; et al. MiR-134 functions as a tumor suppressor in cell proliferation and epithelial-to-mesenchymal transition by targeting KRAS in renal cell carcinoma cells. DNA Cell Biol. 2015, 34, 429–436. [Google Scholar] [CrossRef]
- Mohassab, A.M.; Hassan, H.A.; Abdelhamid, D.; Abdel-Aziz, M. STAT3 transcription factor as target for anti-cancer therapy. Pharmacol. Rep. 2020, 72, 1101–1124. [Google Scholar] [CrossRef]
- Kamran, M.Z.; Patil, P.; Gude, R.P. Role of STAT3 in cancer metastasis and translational advances. BioMed Res. Int. 2013, 2013, 421821. [Google Scholar] [CrossRef]
- Wang, H.; Huo, X.; Yang, X.-R.; He, J.; Cheng, L.; Wang, N.; Deng, X.; Jin, H.; Wang, N.; Wang, C.; et al. STAT3-mediated upregulation of lncRNA HOXD-AS1 as a ceRNA facilitates liver cancer metastasis by regulating SOX4. Mol. Cancer 2017, 16, 136. [Google Scholar] [CrossRef]
- Zhao, J.; Du, P.; Cui, P.; Qin, Y.; Hu, C.; Wu, J.; Zhou, Z.; Zhang, W.; Qin, L.; Huang, G. LncRNA PVT1 promotes angiogenesis via activating the STAT3/VEGFA axis in gastric cancer. Oncogene 2018, 37, 4094–4109. [Google Scholar] [CrossRef]
- Wang, T.; Niu, G.; Kortylewski, M.; Burdelya, L.; Shain, K.; Zhang, S.; Bhattacharya, R.; Gabrilovich, D.; Heller, R.; Coppola, D.; et al. Regulation of the innate and adaptive immune responses by Stat-3 signaling in tumor cells. Nat. Med. 2004, 10, 48–54. [Google Scholar] [CrossRef] [PubMed]
- Xie, T.-X.; Wei, D.; Liu, M.; Gao, A.C.; Ali-Osman, F.; Sawaya, R.; Huang, S. Stat3 activation regulates the expression of matrix metalloproteinase-2 and tumor invasion and metastasis. Oncogene 2004, 23, 3550–3560. [Google Scholar] [CrossRef] [PubMed]
- Niu, G.; Wright, K.; Huang, M.; Song, L.; Haura, E.; Turkson, J.; Zhang, S.; Wang, T.; Sinibaldi, D.; Coppola, D.; et al. Constitutive stat3 activity up-regulates VEGF expression and tumor angiogenesis. Oncogene 2002, 21, 2000–2008. [Google Scholar] [CrossRef] [PubMed]
- Tian, K.; Liu, W.; Zhang, J.; Fan, X.; Liu, J.; Zhao, N.; Yao, C.; Miao, G. MicroRNA-125b exerts antitumor functions in cutaneous squamous cell carcinoma by targeting the STAT3 pathway. Cell. Mol. Biol. Lett. 2020, 25, 12. [Google Scholar] [CrossRef] [PubMed]
- Liu, C.; Xing, H.; Guo, C.; Yang, Z.; Wang, Y.; Wang, Y. MiR-124 reversed the doxorubicin resistance of breast cancer stem cells through STAT3/HIF-1 signaling pathways. Cell Cycle 2019, 18, 2215–2227. [Google Scholar] [CrossRef] [PubMed]
- Cui, X.; Liu, J.; Bai, L.; Tian, J.; Zhu, J. Interleukin-6 induces malignant transformation of rat mesenchymal stem cells in association with enhanced signaling of signal transducer and activator of transcription 3. Cancer Sci. 2013, 105, 64–71. [Google Scholar] [CrossRef]
- Tsai, T.-L.; Li, W.-J. Identification of bone marrow-derived soluble factors regulating human mesenchymal stem cells for bone regeneration. Stem Cell Rep. 2017, 8, 387–400. [Google Scholar] [CrossRef]
- Zhang, X.-M.; Li, L.; Xu, J.-J.; Wang, N.; Liu, W.-J.; Lin, X.-H.; Fu, Y.-C.; Luo, L.-L. Rapamycin preserves the follicle pool reserve and prolongs the ovarian lifespan of female rats via modulating mTOR activation and sirtuin expression. Gene 2013, 523, 82–87. [Google Scholar] [CrossRef]
- Vasanthan, J.; Gurusamy, N.; Rajasingh, S.; Sigamani, V.; Kirankumar, S.; Thomas, E.L.; Rajasingh, J. Role of human mesenchymal stem cells in regenerative therapy. Cells 2020, 10, 54. [Google Scholar] [CrossRef]
- Julier, Z.; Park, A.J.; Briquez, P.S.; Martino, M.M. Promoting tissue regeneration by modulating the immune system. Acta Biomater. 2017, 53, 13–28. [Google Scholar] [CrossRef]
- El-Badawy, A.; Ghoneim, M.A.; Gabr, M.M.; Salah, R.A.; Mohamed, I.K.; Amer, M.; El-Badri, N. Cancer cell-soluble factors reprogram mesenchymal stromal cells to slow cycling, chemoresistant cells with a more stem-like state. Stem Cell Res. Ther. 2017, 8, 254. [Google Scholar] [CrossRef] [PubMed]
- Wang, L.; Zhao, Y.; Liu, Y.; Akiyama, K.; Chen, C.; Qu, C.; Jin, Y.; Shi, S. IFN-γ and TNF-α synergistically induce mesenchymal stem cell impairment and tumorigenesis via NFκB signaling. Stem Cells 2013, 31, 1383–1395. [Google Scholar] [CrossRef] [PubMed]
- Wörner, P.M.; Schächtele, D.J.; Barabadi, Z.; Srivastav, S.; Chandrasekar, B.; Izadpanah, R.; Alt, E.U. Breast tumor microenvironment can transform naive mesenchymal stem cells into tumor-forming cells in nude mice. Stem Cells Dev. 2019, 28, 341–352. [Google Scholar] [CrossRef] [PubMed]
- He, Q.; Zou, X.; Duan, D.; Liu, Y.; Xu, Q. Malignant transformation of bone marrow stromal cells induced by the brain glioma niche in rats. Mol. Cell. Biochem. 2016, 412, 1–10. [Google Scholar] [CrossRef] [PubMed]
- El-Tanani, M.; Al Khatib, A.; Aladwan, S.; Abuelhana, A.; McCarron, P.; Tambuwala, M. Importance of STAT3 signalling in cancer, metastasis and therapeutic interventions. Cell. Signal. 2022, 92, 110275. [Google Scholar] [CrossRef]
- Gao, S.; Zhang, W.; Yan, N.; Li, M.; Mu, X.; Yin, H.; Wang, J. The impact of STAT3 and phospho-STAT3 expression on the prognosis and clinicopathology of ovarian cancer: A systematic review and meta-analysis. J. Ovarian Res. 2021, 14, 164. [Google Scholar] [CrossRef]
- Chalikonda, G.; Lee, H.; Sheik, A.; Huh, Y.S. Targeting key transcriptional factor STAT3 in colorectal cancer. Mol. Cell. Biochem. 2021, 476, 3219–3228. [Google Scholar] [CrossRef]
- Ma, J.-H.; Qin, L.; Li, X. Role of STAT3 signaling pathway in breast cancer. Cell Commun. Signal. 2020, 18, 33. [Google Scholar] [CrossRef]
- Asl, E.R.; Rasmi, Y.; Baradaran, B. MicroRNA-124-3p suppresses PD-L1 expression and inhibits tumorigenesis of colorectal cancer cells via modulating STAT3 signaling. J. Cell. Physiol. 2021, 236, 7071–7087. [Google Scholar] [CrossRef]
- Pan, J.-Y.; Zhang, F.; Sun, C.-C.; Li, S.-J.; Li, G.; Gong, F.-Y.; Bo, T.; He, J.; Hua, R.-X.; Hu, W.-D.; et al. miR-134: A human cancer suppressor? Mol. Ther. Nucleic Acids 2017, 6, 140–149. [Google Scholar] [CrossRef]
- Banerjee, K.; Resat, H. Constitutive activation of STAT3 in breast cancer cells: A review. Int. J. Cancer 2015, 138, 2570–2578. [Google Scholar] [CrossRef] [PubMed]
- Carpenter, R.L.; Lo, H.-W. STAT3 target genes relevant to human cancers. Cancers 2014, 6, 897–925. [Google Scholar] [CrossRef] [PubMed]
- Yang, L.; Gao, Q.; Wu, X.; Feng, F.; Xu, K. Long noncoding RNA HEGBC promotes tumorigenesis and metastasis of gallbladder cancer via forming a positive feedback loop with IL-11/STAT3 signaling pathway. J. Exp. Clin. Cancer Res. 2018, 37, 186. [Google Scholar] [CrossRef] [PubMed]
- Ghafouri-Fard, S.; Omrani, M.D.; Taheri, M. Long noncoding RNA PVT1: A highly dysregulated gene in malignancy. J. Cell. Physiol. 2020, 235, 818–835. [Google Scholar] [CrossRef] [PubMed]
- Derderian, C.; Orunmuyi, A.; Olapade-Olaopa, E.O.; Ogunwobi, O.O. PVT1 signaling is a mediator of cancer progression. Front. Oncol. 2019, 9, 502. [Google Scholar] [CrossRef]
- Onagoruwa, O.T.; Pal, G.; Ochu, C.; Ogunwobi, O.O. Oncogenic role of PVT1 and therapeutic implications. Front. Oncol. 2020, 10, 17. [Google Scholar] [CrossRef]
- Zhang, S.; Zhang, G.; Liu, J. Long noncoding RNA PVT1 promotes cervical cancer progression through epigenetically silencing miR-200b. APMIS 2016, 124, 649–658. [Google Scholar] [CrossRef]
- Shen, C.-J.; Cheng, Y.-M.; Wang, C.-L. LncRNA PVT1 epigenetically silences miR-195 and modulates EMT and chemoresistance in cervical cancer cells. J. Drug Target. 2017, 25, 637–644. [Google Scholar] [CrossRef]







| Sense | Antisense | |
|---|---|---|
| si-Pvt1 | 5′-GCACUCAAUUUCAGCUUUATT-3′ | 5′-UAAAGCUGAAAUUGAGUGCTT-3′ |
| si-NC | 5′-UUCUCCGAACGUGUCACGUTT-3′ | 5′-ACGUGACACGUUCGGAGAATT-3′ |
| miR-134-5p mimics | Sense: UGUGACUGGUUGACCAGAGGGG Antisense: CCCCUCUGGUCAACCAGUCACA |
| miR-134-5p inhibitor | CCCCUCUGGUCAACCAGUCACA |
| mimic-NC | Sense: UUGUACUACACAAAAGUACUG Antisense: GUACUUUUGUGUAGUACAAUU |
| inhibitor-NC | CAGUACUUUUGUGUAGUACAA |
| Genes | Forward (5′-3′) | Reverse (5′-3′) |
|---|---|---|
| Gapdh | GGCTGCCCAGAACATCAT | CGGACACATTGGGGGTAG |
| Stat3 | GGCATCAATCCTGTGGTATAAC | CTTGGTGGTGGACGAGAAC |
| Pvt1 | TGCTGATTGTTGCCCCATCC | CTCACAAGTCGGCGGTTCTC |
| miR-134-5p | CGCGTGTGACTGGTTGACCA | AGTGCAGGGTCCGAGGTATT |
| miR-26b-5p | GCGCGTTCAAGTAATTCAGG | AGTGCAGGGTCCGAGGTATT |
| miR-30a-5p | CGCGTGTAAACATCCTCGAC | AGTGCAGGGTCCGAGGTATT |
| miR-30b-5p | GCGCGTGTAAACATCCTACAC | AGTGCAGGGTCCGAGGTATT |
| U6 | GCTTCGGCAGCACATATACTAAAAT | GCTTCGGCAGCACATATACTAAAAT |
| Genes | Sequences (5′-3′) |
|---|---|
| miR-26b-5p | GTCGTATCCAGTGCAGGGTCCGAGGTATTCGCACTGGATACGACACCTAT |
| miR-30a-5p | GTCGTATCCAGTGCAGGGTCCGAGGTATTCGCACTGGATACGACCTTCCA |
| miR-30b-5p | GTCGTATCCAGTGCAGGGTCCGAGGTATTCGCACTGGATACGACAGCTGA |
| miR-134-5p | GTCGTATCCAGTGCAGGGTCCGAGGTATTCGCACTGGATACGACCCCCTC |
Publisher’s Note: MDPI stays neutral with regard to jurisdictional claims in published maps and institutional affiliations. |
© 2022 by the authors. Licensee MDPI, Basel, Switzerland. This article is an open access article distributed under the terms and conditions of the Creative Commons Attribution (CC BY) license (https://creativecommons.org/licenses/by/4.0/).
Share and Cite
Liu, D.; Liu, Y.; Hu, Y.; Ming, Y.; Meng, X.; Tan, H.; Zheng, L. MiR-134-5p/Stat3 Axis Modulates Proliferation and Migration of MSCs Co-Cultured with Glioma C6 Cells by Regulating Pvt1 Expression. Life 2022, 12, 1648. https://doi.org/10.3390/life12101648
Liu D, Liu Y, Hu Y, Ming Y, Meng X, Tan H, Zheng L. MiR-134-5p/Stat3 Axis Modulates Proliferation and Migration of MSCs Co-Cultured with Glioma C6 Cells by Regulating Pvt1 Expression. Life. 2022; 12(10):1648. https://doi.org/10.3390/life12101648
Chicago/Turabian StyleLiu, Dongrong, Yan Liu, Yun Hu, Ye Ming, Xuehuan Meng, Hao Tan, and Leilei Zheng. 2022. "MiR-134-5p/Stat3 Axis Modulates Proliferation and Migration of MSCs Co-Cultured with Glioma C6 Cells by Regulating Pvt1 Expression" Life 12, no. 10: 1648. https://doi.org/10.3390/life12101648
APA StyleLiu, D., Liu, Y., Hu, Y., Ming, Y., Meng, X., Tan, H., & Zheng, L. (2022). MiR-134-5p/Stat3 Axis Modulates Proliferation and Migration of MSCs Co-Cultured with Glioma C6 Cells by Regulating Pvt1 Expression. Life, 12(10), 1648. https://doi.org/10.3390/life12101648
