You are currently viewing a new version of our website. To view the old version click .
Machines
  • This is an early access version, the complete PDF, HTML, and XML versions will be available soon.
  • Article
  • Open Access

23 December 2025

Improvement in DFIG-Based Wind Energy Conversion System LVRT Capability in Compliance with Algerian Grid Code

,
,
,
,
and
1
LACoSERE Laboratory, Electrical Engineering Department, Laghouat University, Laghouat 03000, Algeria
2
Electrical Engineering Department, Djelfa University, Djelfa 17000, Algeria
3
IREENA Laboratory, University of Nantes, 44300 Saint-Nazaire, France
4
Director Center for Energy Transition, Universidad San Sebastián, Santiago 8420524, Chile
This article belongs to the Special Issue Advances in Power Electronics for Electromechanical Energy Conversion and Drive Systems

Abstract

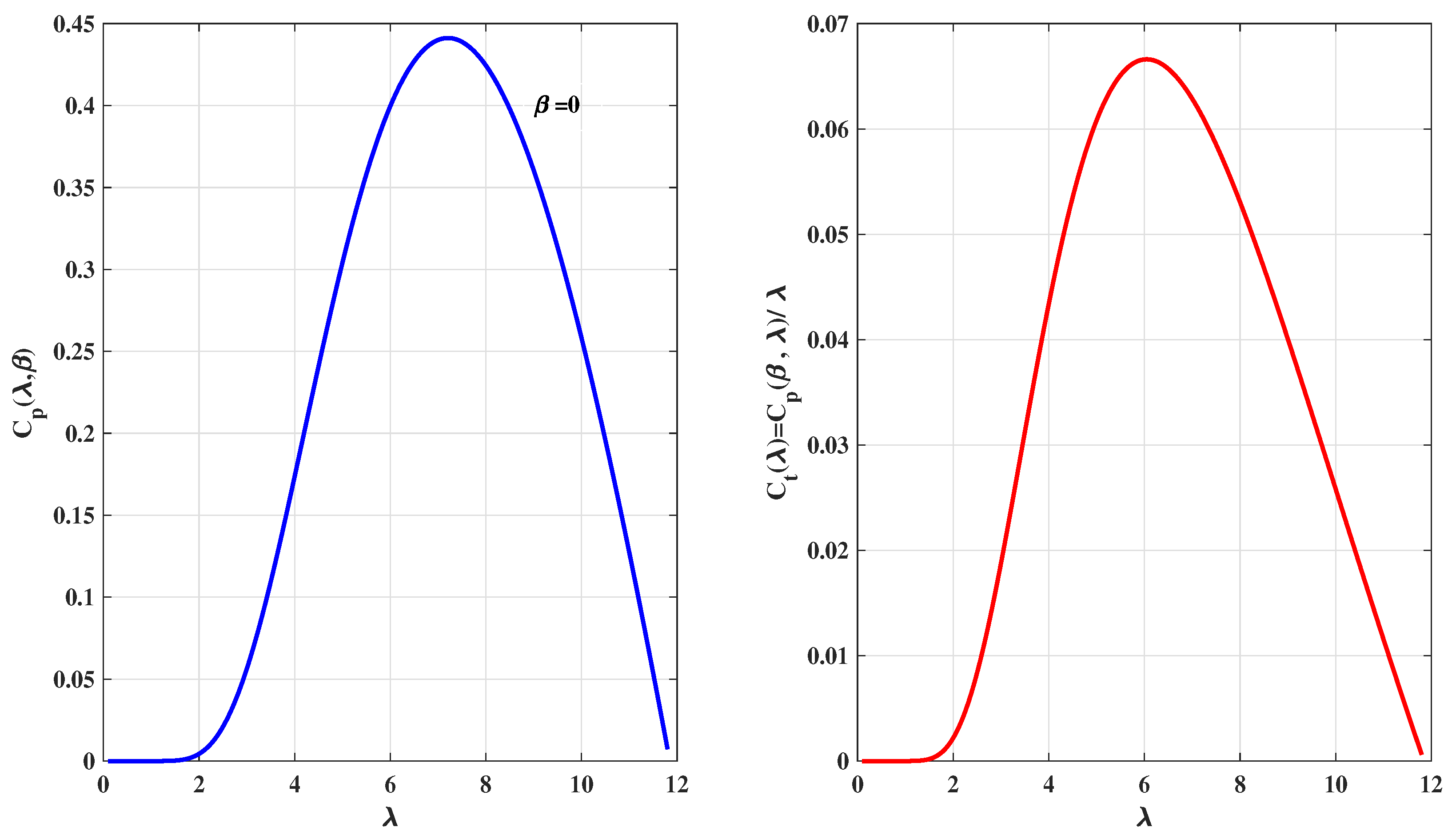
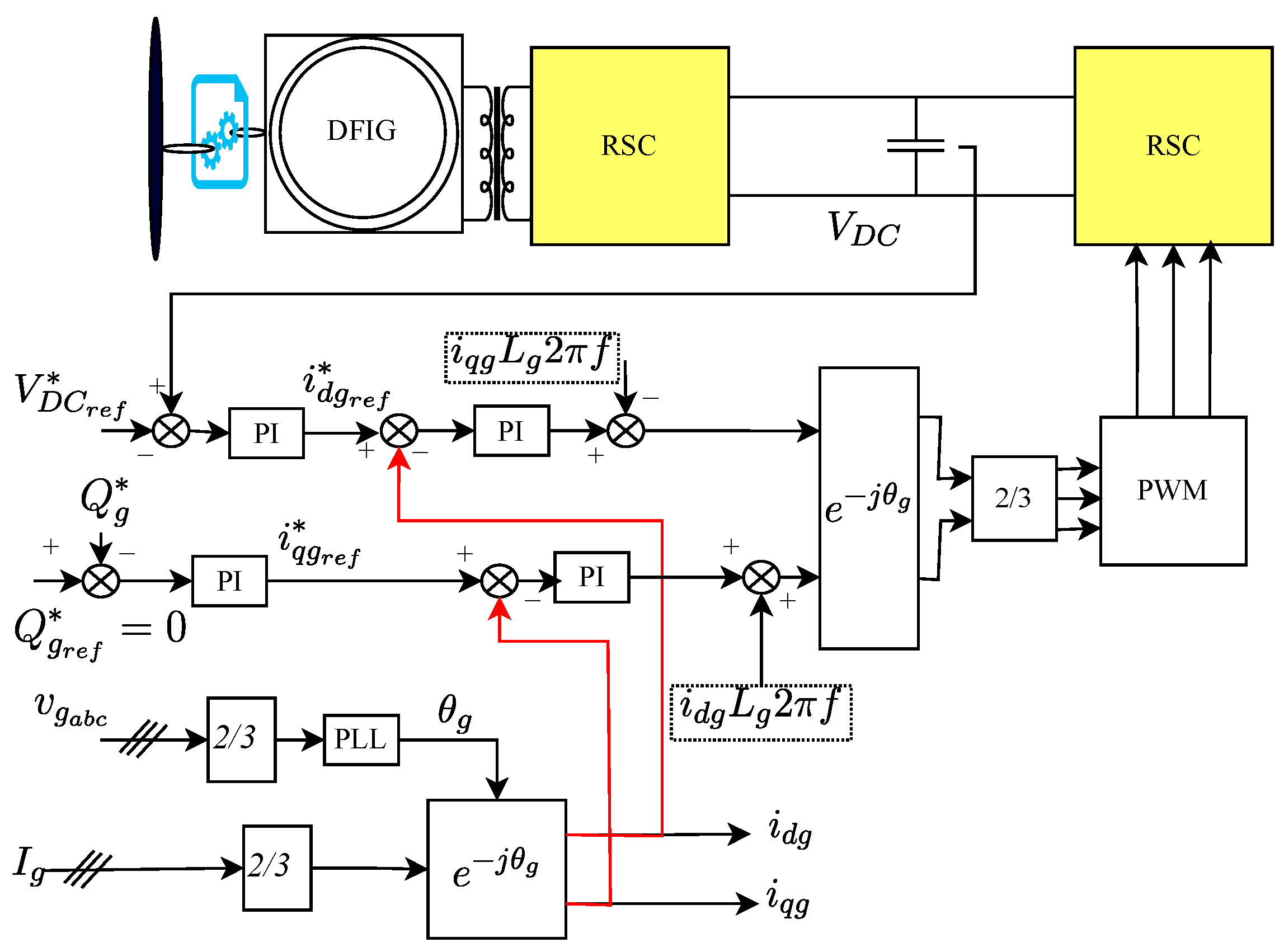
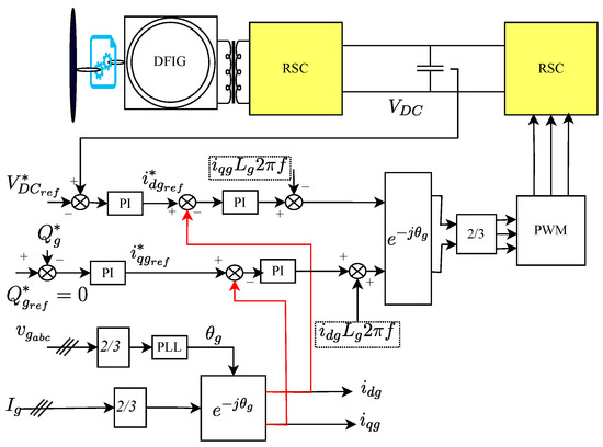
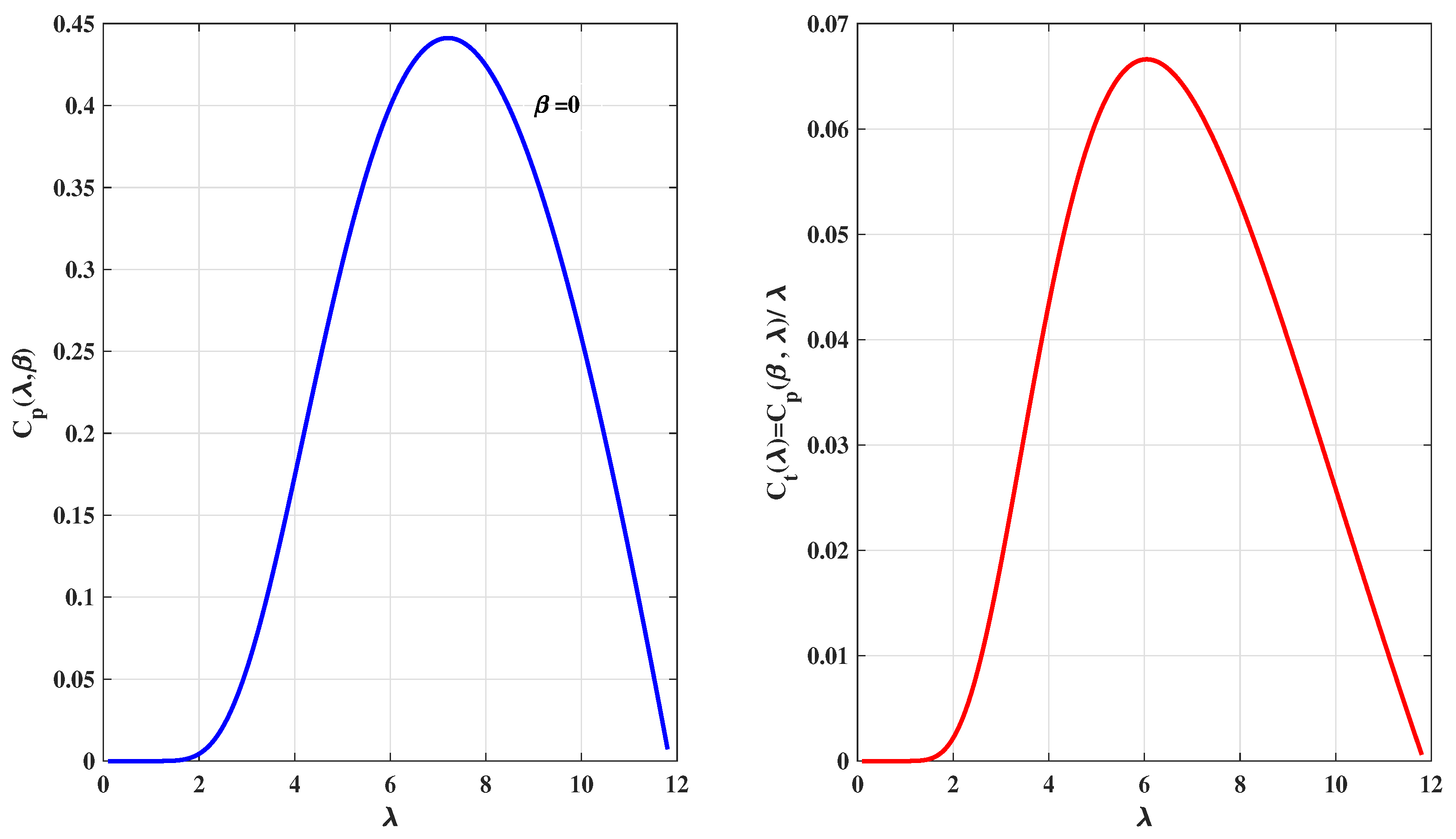
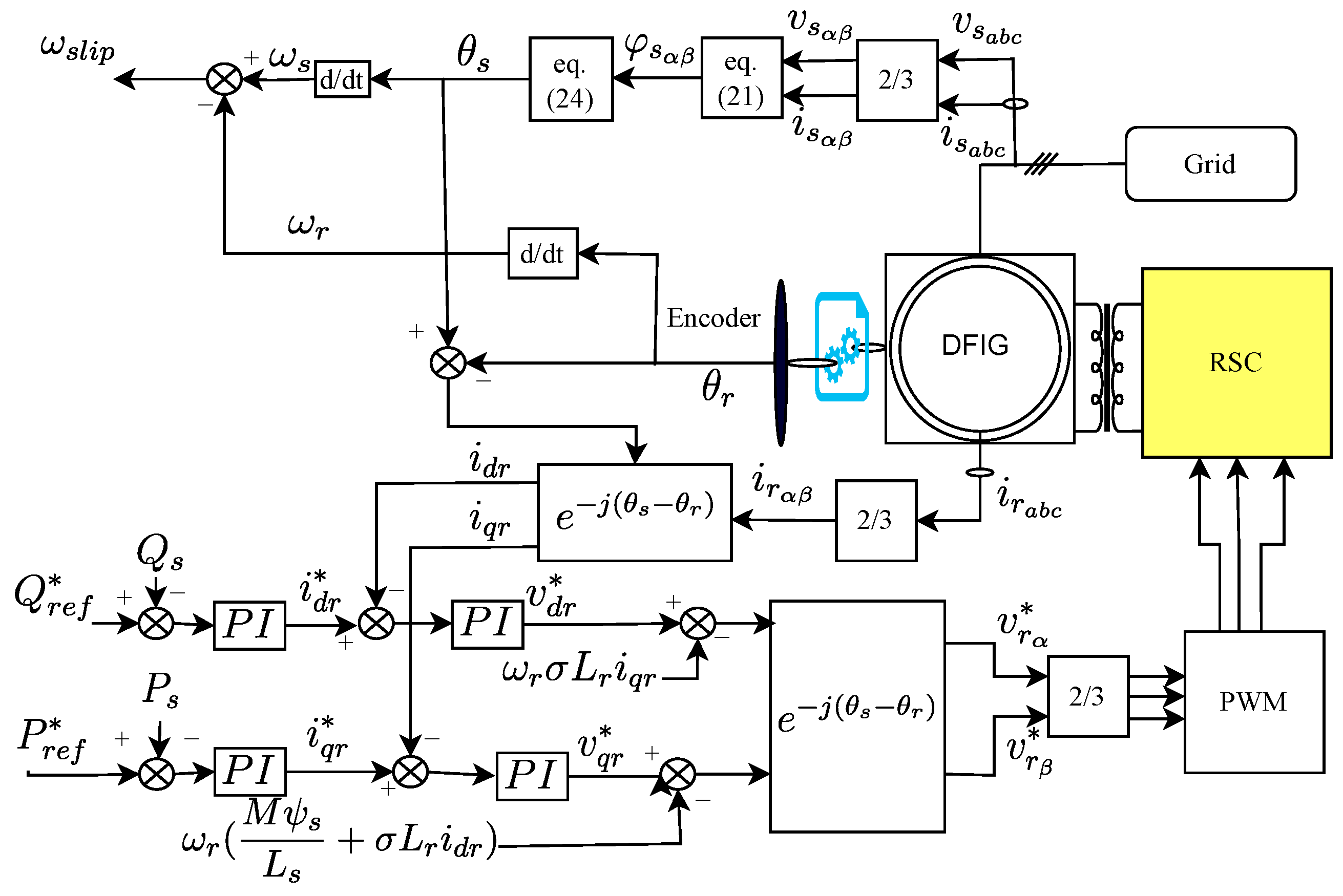
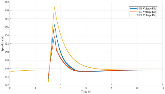
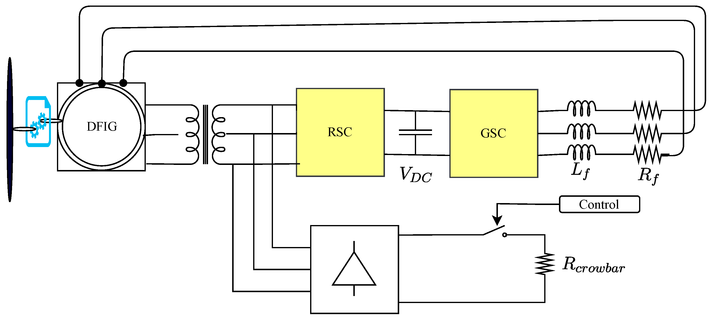
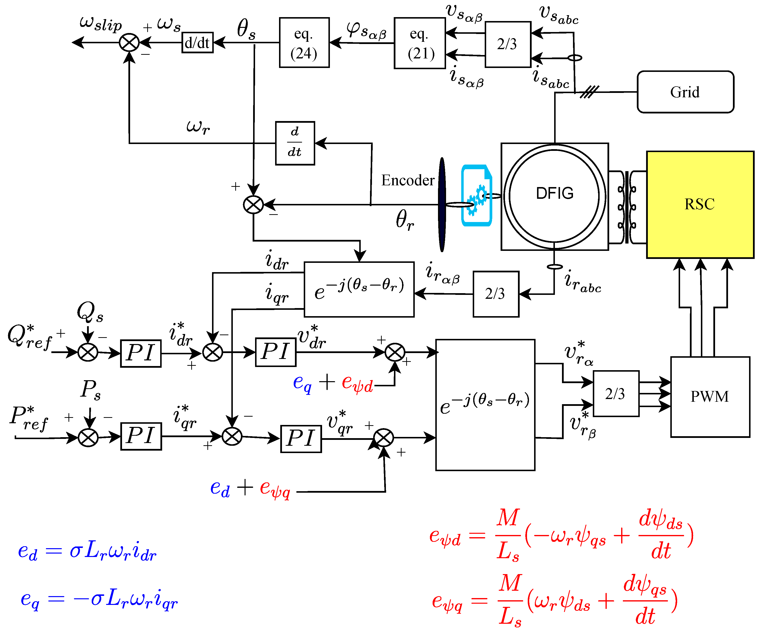
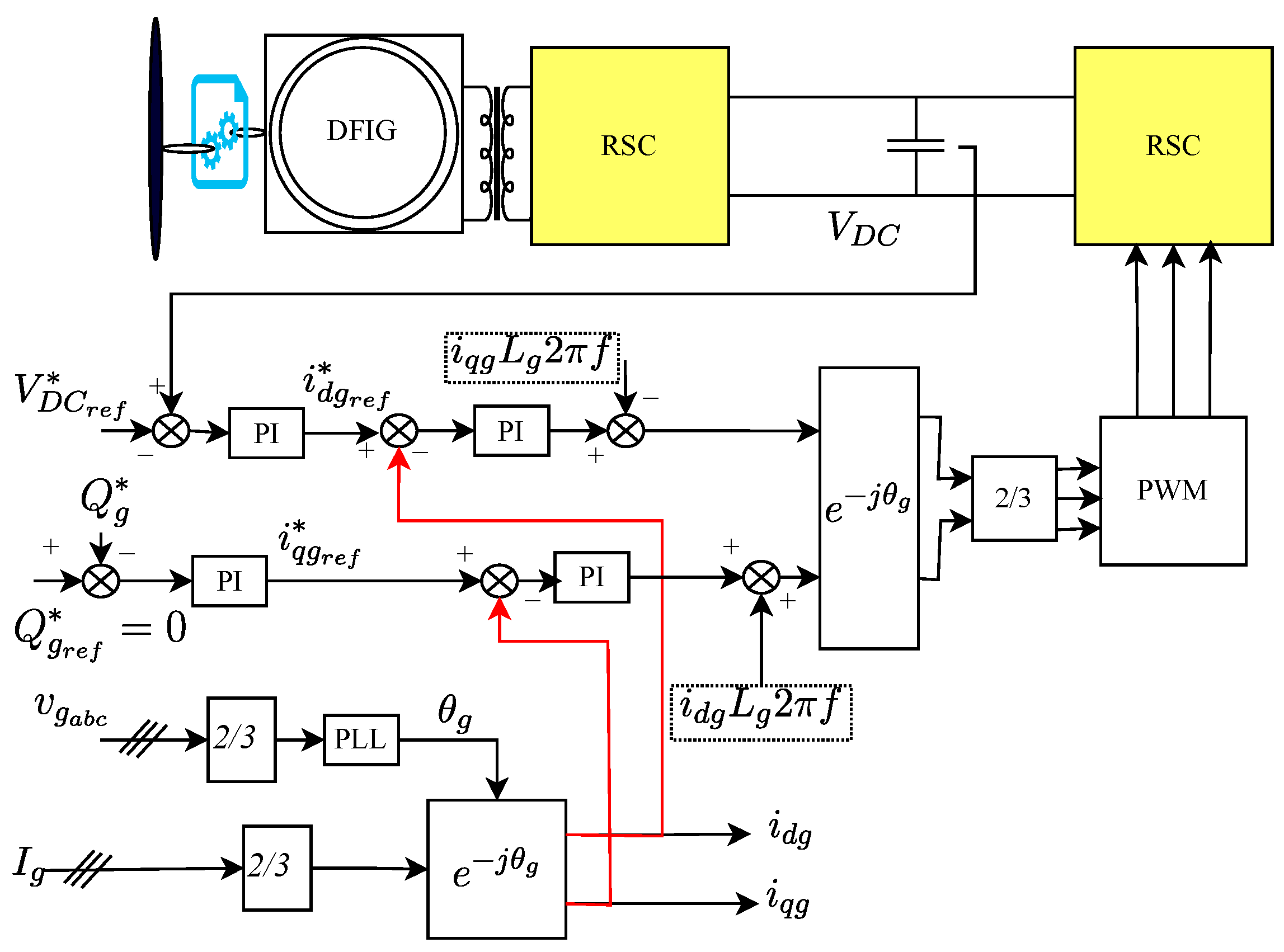
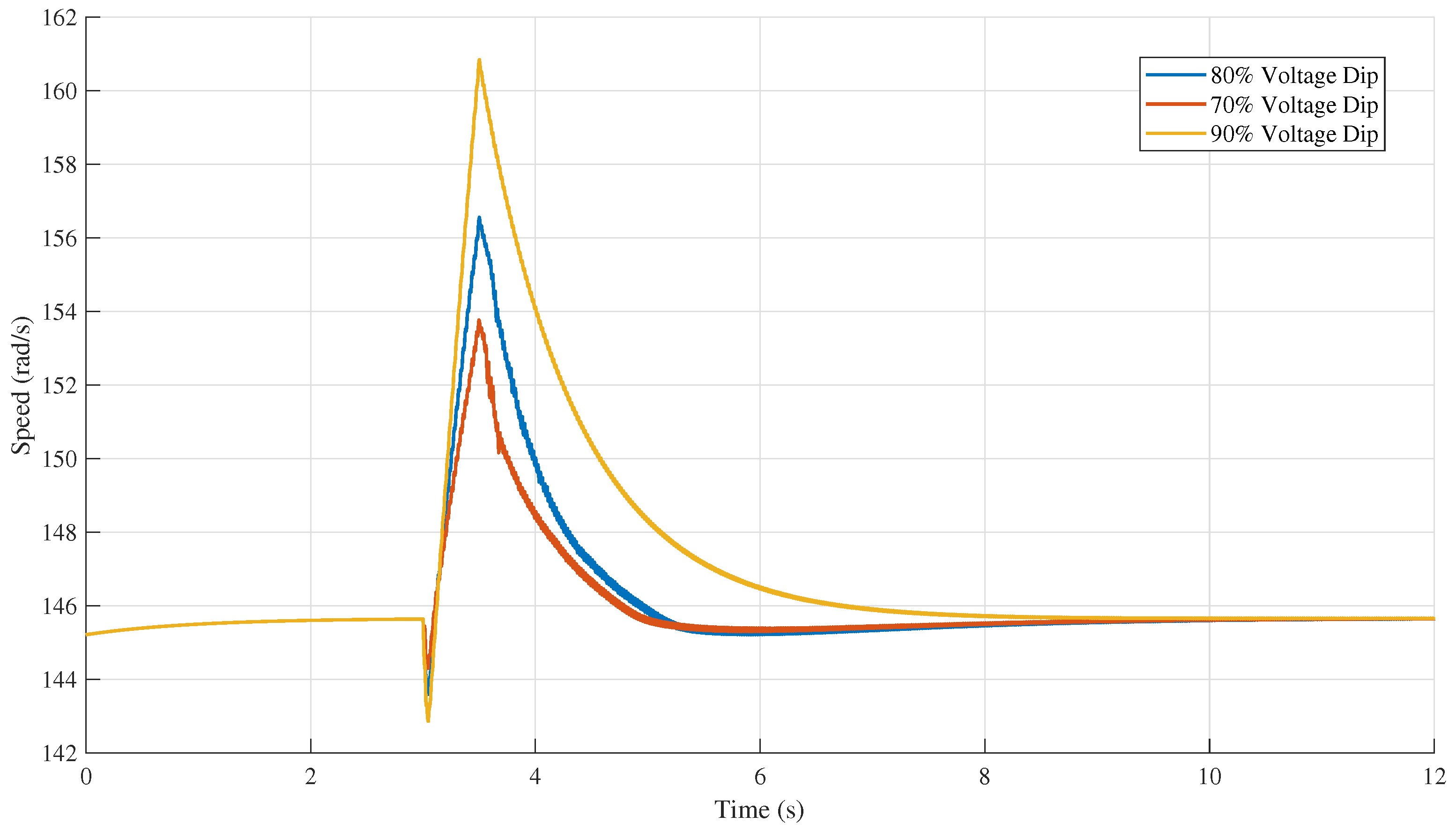
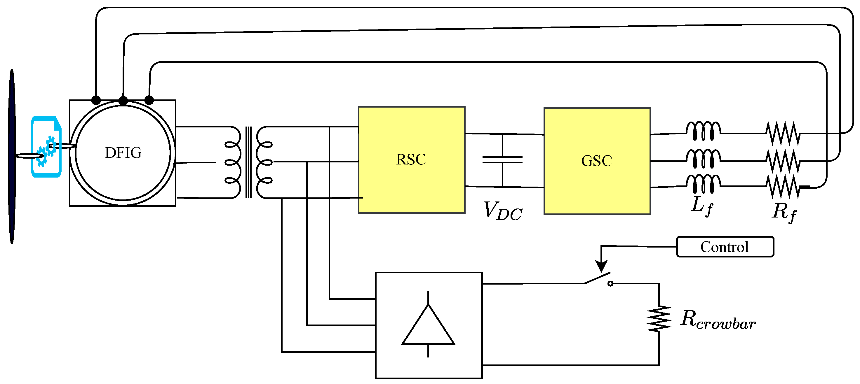
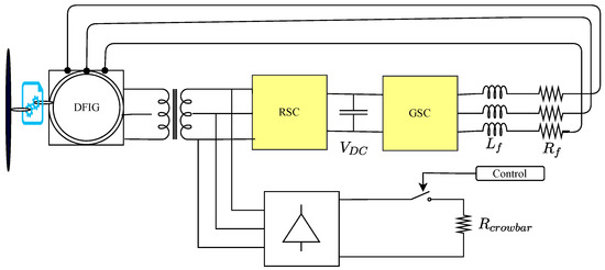
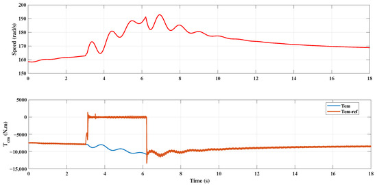
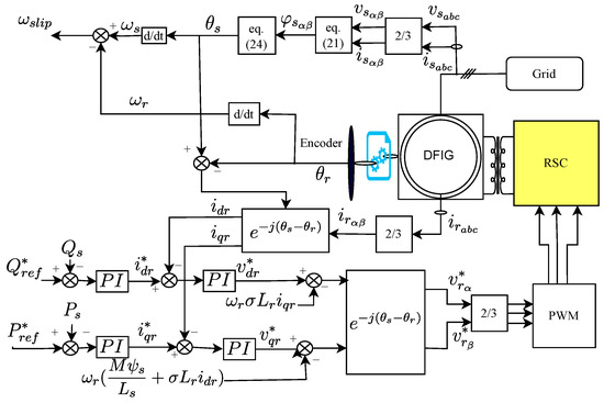
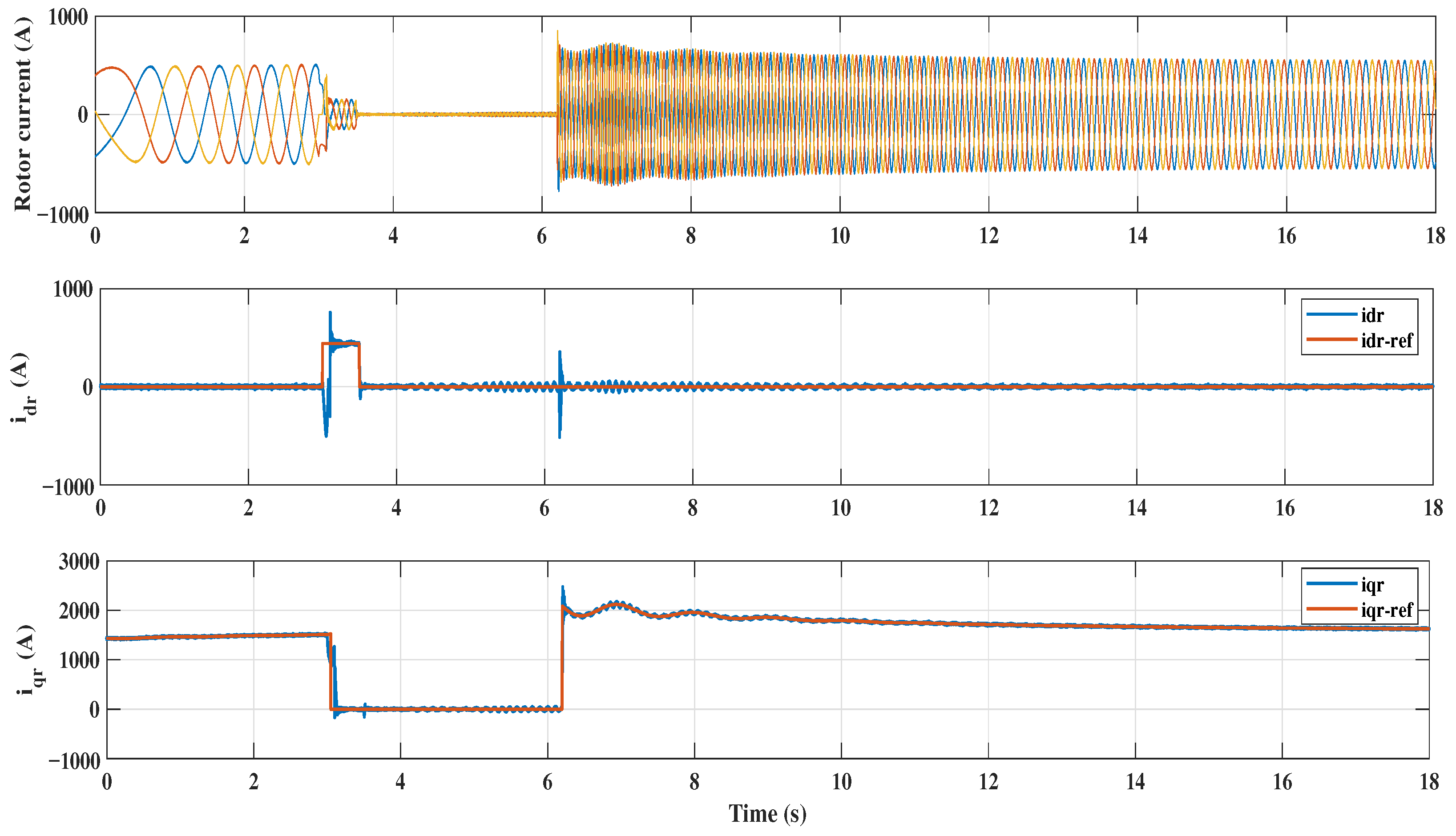
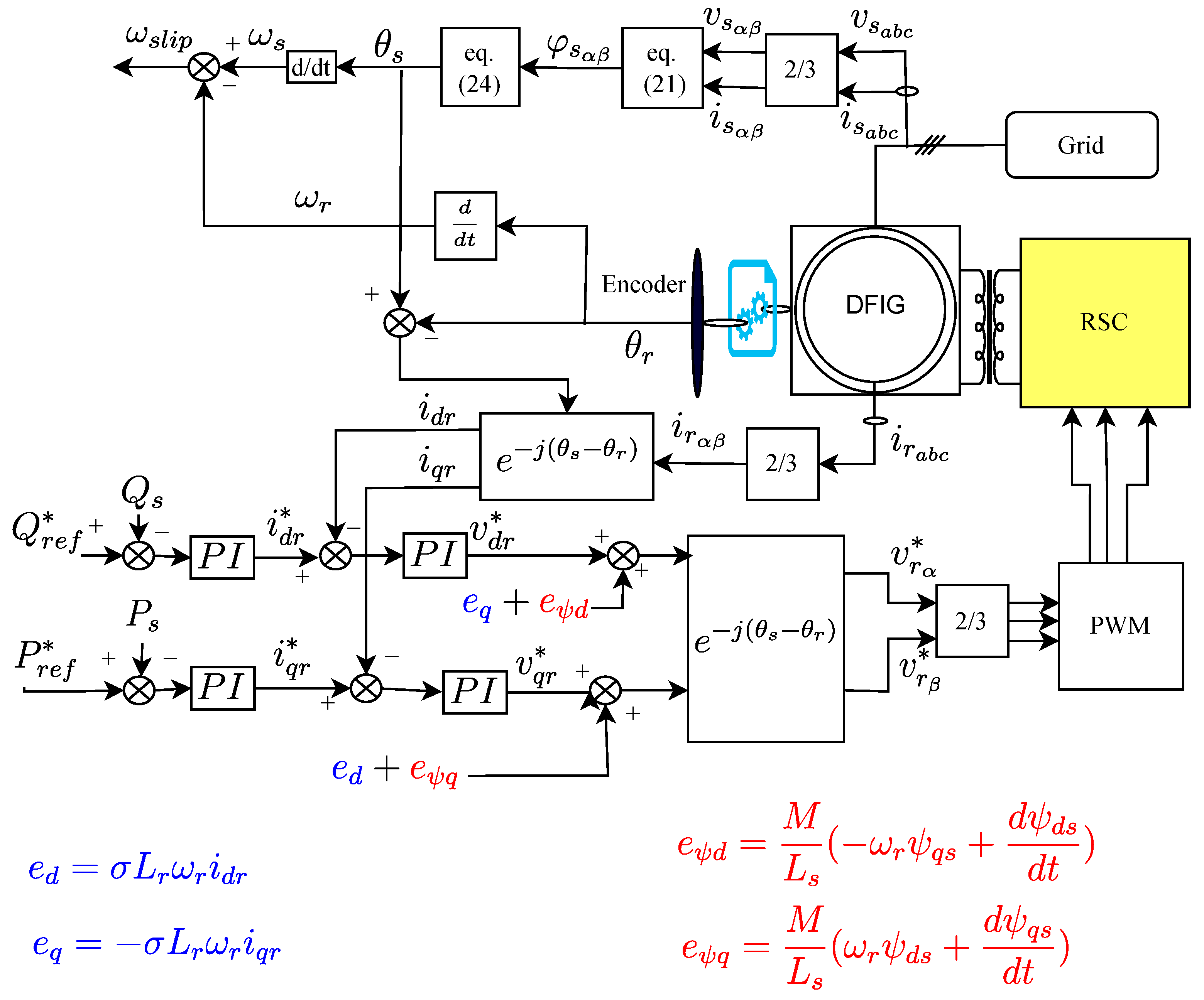
During voltage dips, wind turbines must remain connected to the electrical grid and contribute to voltage stabilization. This study analyzes the impact of voltage dips arising from grid faults on Doubly Fed Induction Generator (DFIG) based Wind Energy Conversion Systems (WECSs). This paper presents a review of the technical regulations for integrating the Algerian electricity grid with the Low Voltage Ride Through (LVRT) system, along with specific requirements for renewable power generation installations. Additionally, the modeling and control strategy of DFIG based WECS has been outlined. Voltage dips can induce excessive currents that threaten the DFIG rotor and may cause harmful peak oscillations in the DC-link voltage, and can lead to turbine speed increase due to the sudden imbalance between the mechanical input torque and the reduced electromagnetic torque. To counter this, a modified vector control and crowbar protection mechanism were integrated. Its role is to mitigate these risks, thereby ensuring the system remains stable and operational through grid faults. The proposed system successfully meets the stringent Algerian LVRT requirements, with voltage dipping to zero for 0.3 s and recovering gradually. Simulations confirm that rotor and stator currents remain within safe limits (peak rotor current at 0.93 pu, and peak stator current at 1.36 pu). The DC-link voltage, despite a transient rise due to the continued power conversion from the rotor-side converter during the grid fault, was effectively stabilized and maintained within safe operating margins (with less than 14% overshoot). This stability was achieved as the crowbar ensured power balance by managing active and reactive power. Notably, the turbine rotor speed demonstrated stability, peaking at 1.28 pu within mechanical limits.

Article Metrics

Citations

Article Access Statistics

Multiple requests from the same IP address are counted as one view.