RDF Knowledge Graphs Designed with Axiomatic Methodology to Enhance Industry 4.0
Abstract
1. Introduction
2. Background and Related Work
2.1. Background
2.2. Linked Open Data
2.3. Scope
3. Elements of Data Analytics
3.1. Resource Definition Framework
3.2. Case Study
| PREFIX rdf: <http://www.w3.org/1999/02/22-rdf-syntax-ns#> PREFIX rdfs: <http://www.w3.org/2000/01/rdf-schema#> PREFIX : <http://example.org/> SELECT ?blogger ?job ?review WHERE { ?blogger rdf:type :Blogger ; :posts ?review . ?blogger :has ?job . ?job rdf:type :Job . ?review rdf:type :Review . } |
3.3. Formulation of an RDF Knowledge Graph as an Adjacency Matrix
4. Axiomatic Design and Data Analytics
4.1. Construction of an RDF Knowledge Graph Based on Axiomatic Design
4.2. Axiom of Independence
4.3. Axiom of Information
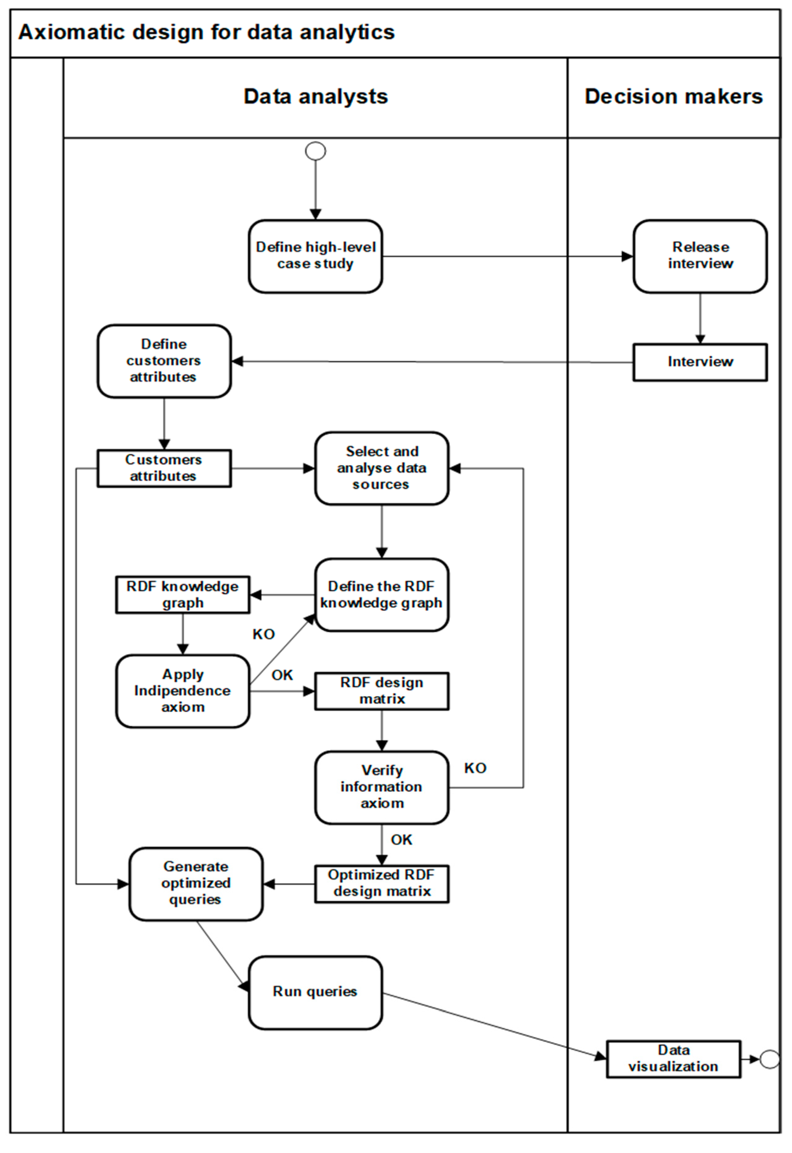
4.4. Methodological Summary
5. Discussion
5.1. Strengths of Proposed Methodology
5.2. Theoretical Limitations of the Proposed Methodology
6. Conclusions
Author Contributions
Funding
Data Availability Statement
Acknowledgments
Conflicts of Interest
References
- Lee, J. Industry 4.0 in Big Data Environment. Ger. Harting Mag. 2013, 26, 8–10. [Google Scholar]
- Rauch, E.; Vickery, A.R. Systematic analysis of needs and requirements for the design of smart manufacturing systems in SMEs. J. Comput. Des. Eng. 2020, 7, 129–144. [Google Scholar] [CrossRef]
- Yang, B.; Xiao, R.B. Data-Driven Product Design and Axiomatic Design. In Proceedings of the IEEE International Conference on Progress in Informatics and Computing, Shanghai, China, 17–19 December 2021. [Google Scholar]
- Foith-Förster, P.; Bauernhansl, T. Axiomatic design of matrix production systems. IOP Conf. Ser. Mater. Sci. 2021, 1174, 012022. [Google Scholar] [CrossRef]
- Mouha, R.A. Internet of Things (IoT). J. Data Anal. Inf. Process. 2021, 9, 108574. [Google Scholar]
- Amara, F.Z.; Hemam, M.; Djezzar, M.; Maimour, M. Semantic Web Technologies for Internet of Things Semantic Interoperability. In Advances in Information, Communication and Cybersecurity; Maleh, Y., Alazab, M., Gherabi, N., Tawalbeh, L., Abd El-Latif, A.A., Eds.; ICI2C 2021. Lecture Notes in Networks and Systems; Springer: Cham, Switzerland, 2022; Volume 357. [Google Scholar]
- Demigha, S. The impact of Big Data on AI. In Proceedings of the 2020 International Conference on Computational Science and Computational Intelligence (CSCI), Las Vegas, NV, USA, 16–18 December 2020; pp. 1395–1400. [Google Scholar]
- Nelli, F. An Introduction to Data Analysis. In Python Data Analytics; Apress: Berkeley, CA, USA, 2023. [Google Scholar]
- Ehrlinger, L.; Wöß, W. Towards a Definition of Knowledge Graphs. SEMANTiCS (Posters Demos SuCCESS) 2016, 48, 2. [Google Scholar]
- Spyratos, N.; Sugibuchi, T. HiFun—A High Level Functional Query Language for Big Data Analytics. Intell. Inf. Syst. 2018, 51, 529–555. [Google Scholar] [CrossRef]
- Parretti, C.; Pourabbas, E.; Rolli, F.; Pecoraro, F.; Citti, P.; Giorgetti, A. Robust design of web services supporting the home administration of drug infusion in pediatric oncology. MATEC Web Conf. 2019, 301, 00013. [Google Scholar] [CrossRef]
- Suh, N.P. Axiomatic Design—Advances and Applications; Oxford University Press: Oxford, UK, 2001. [Google Scholar]
- Brown, C.A. Kinds of coupling and approaches to deal with them. In Proceedings of the 4th ICAD2006, The Fourth 612 International Conference on Axiomatic Design, Florence, Italy, 13–16 June 2006. [Google Scholar]
- Gonçalves-Coelho, A.; Fradinho, J.M.V.; Gabriel-Santos, A.; Cavique, M.; Mourão, A.J.F. How to handle the design preferences with Axiomatic Design. IOP Conf. Ser. Mater. Sci. Eng. 2022, 1235, 012054. [Google Scholar] [CrossRef]
- Suh, N.P. Chapter 5: Axiomatic Design of Software. In Axiomatic Design—Advances and Applications; Oxford University Press: Oxford, UK, 2001. [Google Scholar]
- Citti, P.; Giorgetti, A.; Ceccanti, F.; Rolli, F.; Foith-Förster, P.; Brown, C.A. Design Representations. In Design Engineering and Science; Suh, N.P., Cavique, M., Foley, J.T., Eds.; Springer: Cham, Switzerland, 2021. [Google Scholar]
- Park, G.-J.; Amro, M. Farid Design of Large Engineering Systems. In Design Engineering and Science; Suh, N.P., Cavique, M., Foley, J.T., Eds.; Springer: Cham, Switzerland, 2021. [Google Scholar]
- Pimentel, A.R.; Stadzisz, P.C. A Use Case based Object-Oriented Software Design Approach using The Axiomatic Design Theory. In Proceedings of the ICAD2006 Fourth International Conference on Axiomatic Design, Florence, Italy, 13–16 June; Volume 4, pp. 1–8.
- Mabrok, M.; Ryan, M. Efatmaneshnik, Integrating Nonfunctional Requirements into Axiomatic Design Methodology. IEEE Syst. J. 2015, 11, 1–11. [Google Scholar]
- Pourabbas, E.; Parretti, C.; Rolli, F.; Pecoraro, F. Entropy-Based Assessment of Nonfunctional Requirements in Axiomatic Design. IEEE Access 2021, 9, 156831–156845. [Google Scholar] [CrossRef]
- Giorgetti, A.; Rolli, F.; La Battaglia, V.; Marini, S.; Arcidiacon, G.o. Axiomatic Design Using Multi-criteria Decision Making for Material Selection in Mechanical Design: Application in Different Scenarios. In Proceedings of the 15th International Conference on Axiomatic Design, Eindhoven, The Netherlands, 31 May–2 June 2023. [Google Scholar]
- Puik, E.; Ceglarek, D. Application of Axiomatic Design for Agile Product Development. MATEC Web Conf. 2018, 223, 01004. [Google Scholar] [CrossRef]
- van Osch, M.; Puik, E. Axiomatic Design and The Diamond Model: Towards Defining the Role of Axiomatic Design in the Age of Data Driven Development. In Proceedings of the 15th International Conference on Axiomatic Design, Eindhoven, The Netherlands, 31 May–2 June 2023. [Google Scholar]
- Janev, V. Semantic Intelligence in Big Data Applications. In Smart Connected World; Jain, S., Murugesan, S., Eds.; Springer: Cham, Switzerland, 2021. [Google Scholar]
- Quan, H.; Li, S.; Zeng, C.; Wei, H.; Hu, J. Big Data driven Product Design: A Survey. arXiv 2021, arXiv:2109.11424. [Google Scholar] [CrossRef]
- Rockwell, J.I.R.; Grosse, S.; Krishnamurty, J.C.; Wileden, A. Decision Support Ontology for collaborative decision making in engineering design. In Proceedings of the 2009 International Symposium on Collaborative Technologies and Systems, Baltimore, MD, USA, 18–22 May 2009. [Google Scholar]
- Berners-Lee, T.; Hendler, J.; Lassila, O. The semantic web. Sci. Am. 2001, 284, 34–43. [Google Scholar] [CrossRef]
- Beckett, D.; Berners-Lee, T.; Prud’hommeaux, E.; Carothers, G. RDF 1.1 turtle. World Wide Web Consort. 2014, 18–31. [Google Scholar]
- Colazzo, D.; Goasdoué, F.; Manolescu, I.; Roatis, A. RDF analytics: Lenses over semantic graphs. In Proceedings of the 23rd International Conference on World Wide Web, Seoul, Republic of Korea, 7–11 April 2014. [Google Scholar]
- Papadaki, M.-E.; Tzitzikas, Y.; Mountantonakis, M. A Brief Survey of Methods for Analytics over RDF Knowledge Graphs. Analytics 2023, 2, 55–74. [Google Scholar] [CrossRef]
- Harris, S.; Seaborne, A. SPARQL 1.1 Query Language. SPARQL Recommendation. World Wide Web Consortium, March 2013. Available online: http://www.w3.org/TR/sparql11-query (accessed on 10 December 2024).
- Jamour, F.T.; Abdelaziz, I.; Chen, Y.; Kalnis, P. Matrix algebra framework for portable, scalable and efficient query engines for RDF graphs. In Proceedings of the Fourteenth EuroSys Conference, Dresden, Germany, 25–28 March 2019; pp. 1–15. [Google Scholar]
- Harbi, R.; Abdelaziz, I.; Kalnis, P.; Mamoulis, N.; Ebrahim, Y.; Sahli, M. Accelerating SPARQL Queries by Exploiting Hash-based Locality and Adaptive Partitioning. VLDB J. 2016, 25, 355–380. [Google Scholar] [CrossRef]
- Abdelaziz, I.; Harbi, R.; Salihoglu, S.; Kalnis, P. Combining Vertex-centric Graph Processing with SPARQL for Large-scale RDF Data Analytics. IEEE Trans. Parallel Distrib. Syst. 2017, 28, 3374–3388. [Google Scholar] [CrossRef]
- Chen, Y.; Özsu, M.T.; Xiao, G.; Tang, Z.; Li, K. GSmart: An Efficient SPARQL Query Engine Using Sparse Matrix Algebra—Full Version. arXiv 2021, arXiv:2106.14038. [Google Scholar]
- Jamour, F.T.; Abdelaziz, I.; Kalnis, P. A demonstration of MAGiQ: Matrix algebra approach for solving RDF graph queries. Proc. VLDB Endow. 2018, 11, 1978–1981. [Google Scholar] [CrossRef]
- Available online: https://dbpedia.org/page/Resource_Description_Framework (accessed on 10 December 2024).
- Available online: https://www.wikidata.org/wiki/Wikidata:Database_download/it (accessed on 10 December 2024).
- Available online: https://pro.europeana.eu/page/linked-open-data (accessed on 10 December 2024).
- Available online: https://oeg-upm.github.io/map4rdf/ (accessed on 10 December 2024).
- Available online: https://opendata.comune.fi.it/ (accessed on 10 December 2024).
- Zeimetz, T.T.; Büsching, M.; Birringer, F.; Schenkel, R. Evaluation Toolkit for API and RDF Alignment. In Proceedings of the 18th International Workshop on Ontology Matching collocated with the 22nd International Semantic Web Conference ISWC-2023, Athens, Greece, 7 November 2023. [Google Scholar]
- Available online: https://developers.facebook.com/docs/graph-api/ (accessed on 10 December 2024).
- Rauch, E.; Matt, D.T. Status of the Implementation of Industry 4.0 in SMEs and Framework for Smart Manufacturing. In Implementing Industry 4.0 in SMEs Concepts, Examples and Applications, 1st ed.; Matt, D.T., Modrák, V., Zsifkovits, H., Eds.; Industry 4.0 for SMEs; Springer International Publishing: Cham, Switzerland, 2021. [Google Scholar]
- Wenjuan, L.; Suh, S.; Xu, X.; Song, Z. Extenics Enhanced Axiomatic Design Procedure for AI Applications; Cambridge University Press: Cambridge, UK, 2022. [Google Scholar]
- Akay, H.; Kim, S.G. Artificial Intelligence Tools for Better Use of Axiomatic Design. In Proceedings of the 14th International Conference on Axiomatic Design (ICAD 2021), Lisbon, Portugal, 23–25 June 2021. [Google Scholar]
- Rauch, E.; Matt, D.T. Artificial Intelligence in Design: A Look into the Future of Axiomatic Design. In Design Engineering and Science; Suh, N.P., Cavique, M., Foley, J.T., Eds.; Springer: Cham, Switzerland, 2021. [Google Scholar]
- Foley, J.T.; Cochran, D.S. Manufacturing System Design Decomposition: An Ontology for Data Analytics and System Design Evaluation. Procedia CIRP 2017, 60, 175–180. [Google Scholar] [CrossRef]
- Available online: https://dati.cultura.gov.it/ (accessed on 10 December 2024).
- Cavique, M.; Gabriel-Santos, A.; Mourão, A. Mapping in design. In Design Engineering and Science; Suh, N.P., Cavique, M., Foley, J.T., Eds.; Springer: Cham, Switzerland, 2021. [Google Scholar]
- Pecoraro, F.; Pourabbas, E.; Rolli, F.; Parretti, C. Digitally Sustainable Information Systems in Axiomatic Design. Sustainability 2022, 14, 2598. [Google Scholar] [CrossRef]
- Fradinho, J.; Gonçalves-Coelho, A.M. The Information Axiom and Robust Solution. In Design Engineering and Science; Suh, N.P., Cavique, M., Foley, J.T., Eds.; Springer: Cham, Switzerland, 2021. [Google Scholar]
- Pecoraro, F.; Luzi, D.; Pourabbas, E.; Ricci, F.L. A methodology to identify health and social care web services on the basis of case stories. In Proceedings of the E-Health and Bioengineering Conference (EHB), Sinaia, Romania, 22–24 June 2017. [Google Scholar]
- Nooraei, M. A semantic axiomatic design for integrity in IoT. Trans. Emerg. Telecommun. Technol. 2024, 35, e5032. [Google Scholar]
- Available online: https://www.ministeroturismo.gov.it/forum-internazionale-del-turismo-settore-vitale-economia-nel-2023-valore-aggiunto-pari-a-18-pil/ (accessed on 10 December 2024).
- Lombardi, M.; Pascale, F.; Santaniello, D. Internet of Things: A General Overview between Architectures, Protocols and Applications. Information 2021, 12, 87. [Google Scholar] [CrossRef]
- Attaran, M. The impact of 5G on the evolution of intelligent automation and IoT. J. Ambient. Intell. Humaniz. Comput. 2021, 14, 5977–5993. [Google Scholar] [CrossRef] [PubMed]
- Rahman, A.; Al-Haidari, F. Querying RDF data. J. Theor. Appl. Inf. Technol. 2018, 26, 7599–7614. [Google Scholar]
- Sassi, M.S.H.; Jedidi, F.G.; Fourati, L.C. A New Architecture for Cognitive Internet of Things and Big Data. Procedia Comput. Sci. 2019, 159, 534–543. [Google Scholar] [CrossRef]
- Schneider-Barnes, J.; Lutsch, A.; Gröger, C.; Schwarz, H.; Mitschang, B. First Experiences on the Application of Lakehouses in Industrial Practice. In Proceedings of the 35th GI-Workshop on Foundations of Databases (Grundlagen von Datenbanken), Herdecke, Germany, 22–24 May 2024. [Google Scholar]
- Nuthalapati, A. Architecting data lake-houses in the cloud: Best practices and future directions. Int. J. Sci. Res. Arch. 2024, 12, 1902–1909. [Google Scholar] [CrossRef]
- Chessa, A.; Fenu, G.; Motta, E.; Osborne, F.; Reforgiato Recupero, D.; Salatino, A.; Secchi, L. Enriching Data Lakes with Knowledge Graphs (short paper). In Proceedings of the 1st International Workshop on Knowledge Graph Generation from Text and the 1st International Workshop on Modular Knowledge, TEXT2KG 2022 and MK 2022, Hersonissos, Greece, 30 May 2022; pp. 123–131. [Google Scholar]
- Nambiar, A.; Mundra, D. An Overview of Data Warehouse and Data Lake in Modern Enterprise Data Management. Big Data Cogn. Comput. 2022, 6, 132. [Google Scholar] [CrossRef]
- Suganthi, S.; Gupta, V.; Sisaudia, V.; Poongodi, T. Data Analytics in Healthcare Systems—Principles, Challenges, and Applications, chapter 1. In Machine Learning and Analytics in Healthcare Systems; Routledge: Abington, UK, 2021. [Google Scholar]
- Pourabbas, E.; Shoshani, A. The Composite Data Model: A Unified Approach for Combining and Querying Multiple Data Models. IEEE Trans. Knowl. Data Eng. 2015, 27, 1424–1437. [Google Scholar] [CrossRef]
- Raja, P.V.; Sivasankar, E. Modern Framework for Distributed Healthcare Data Analytics Based on Hadoop. In Proceedings of the 2nd Information and Communication Technology—EurAsia Conference (ICT-EurAsia), Bali, Indonesia, 14–17 April 2014; pp. 348–355. [Google Scholar]
- Hoseini, S.; Theissen-Lipp, J.; Quix, C. A survey on semantic data management as intersection of ontology-based data access, semantic modeling and data lakes. J. Web Semant. 2024, 81, 100819. [Google Scholar] [CrossRef]
- Diamantini, C.; Potena, D.; Storti, E. Analytic Processing in Data Lakes: A Semantic Query-Driven Discovery Approach. Inf. Syst. Front. 2024. [Google Scholar] [CrossRef]
- Schwade, F.; Schubert, P.A. Semantic Data Lake for Harmonizing Data from Cross-Platform Digital Workspaces Using OntologyBased Data Access. In Proceedings of the AMCIS 2020—A Vision for the Future, Salt Lake City, UT, USA, 10–14 August 2020; Volume 2. [Google Scholar]
- Wang, H.; Zhang, X.; Tang, C.; Thomson, V.J. A semantic model for axiomatic systems design. J. Mech. Eng. Science 2017, 232, 2159–2184. [Google Scholar] [CrossRef]
- Brown, C.A.; Rauch, E. Axiomatic Design for Creativity, Sustainability, and Industry 4.0. MATEC Web Conf. 2019, 301, 00016. [Google Scholar] [CrossRef]












| Triples | Subject | Preach | Object |
|---|---|---|---|
| <n1, e1, n2> | Blogger | eatsAt | Restaurant |
| <n1, e2, n3> | Blogger | Visits | Museum |
| <n1, e3, n6> | Blogger | Posts | Review |
| <n1, e4, n4> | Blogger | Has | Job |
| <n1, e5, n5> | Blogger | livesIn | City |
| <n2, e6, n5> | Restaurant | isLocatedIn | City |
| <n2, e8, n6> | Restaurant | Receives | Review |
| <n3, e7, n5> | Museum | isLocatedIn | City |
| <n3, e9, n6> | Museum | Receives | Review |
Disclaimer/Publisher’s Note: The statements, opinions and data contained in all publications are solely those of the individual author(s) and contributor(s) and not of MDPI and/or the editor(s). MDPI and/or the editor(s) disclaim responsibility for any injury to people or property resulting from any ideas, methods, instructions or products referred to in the content. |
© 2025 by the authors. Licensee MDPI, Basel, Switzerland. This article is an open access article distributed under the terms and conditions of the Creative Commons Attribution (CC BY) license (https://creativecommons.org/licenses/by/4.0/).
Share and Cite
Rolli, F.; Parretti, C.; Barbieri, R.; Polidoro, A.; Bindi, B. RDF Knowledge Graphs Designed with Axiomatic Methodology to Enhance Industry 4.0. Machines 2025, 13, 58. https://doi.org/10.3390/machines13010058
Rolli F, Parretti C, Barbieri R, Polidoro A, Bindi B. RDF Knowledge Graphs Designed with Axiomatic Methodology to Enhance Industry 4.0. Machines. 2025; 13(1):58. https://doi.org/10.3390/machines13010058
Chicago/Turabian StyleRolli, Fernando, Chiara Parretti, Riccardo Barbieri, Alessandro Polidoro, and Bianca Bindi. 2025. "RDF Knowledge Graphs Designed with Axiomatic Methodology to Enhance Industry 4.0" Machines 13, no. 1: 58. https://doi.org/10.3390/machines13010058
APA StyleRolli, F., Parretti, C., Barbieri, R., Polidoro, A., & Bindi, B. (2025). RDF Knowledge Graphs Designed with Axiomatic Methodology to Enhance Industry 4.0. Machines, 13(1), 58. https://doi.org/10.3390/machines13010058

