Abstract
In this article I introduce the semiotic square by A.J. Greimas and the notions of negation and opposition that were central to the Paris School of structural semiotics. I trace the connection of the square to both Aristotle’s square of opposition and the Klein four-group as well as propose a formalization of the square. This is first achieved through identifying R-relations on meta-term/seme pairs of the square, then applying lattice theory and formal concept analysis in order to visualize an extended structure. The main result is a protoconcept algebra that generalizes the Greimas square through Boolean operations and provides an ordering of all possible formal concepts, thereby acting as a taxonomy.
MSC:
06B23; 06E99; 97M10
1. Introduction
In their article “The interaction of semiotic constrains” the Paris School structuralist semioticians A.J. Greimas and François Rastier (1968) [1] proposed that the elementary structure of meaning is an axis between a meaning and an absolute absence of meaning . They argue that this axis is the elementary structure of signification, and is expressed through an articulation in the form of two contrary semes (or the smallest unit of meaning), which can then be contradicted. These initial semes are expressed through words that themselves map to concepts, texts, actions or artworks, and are commonly denoted as and . Greimas assigns an edge to this seme pair as the building block for his semiotic square (Figure 1a), further describing the structure as a
logical articulation of any semantic category. “The elementary structure” of signification, when defined—in a first step—as a relation between at least two terms, “rests only on a distinction of opposition” which characterizes the paradigmatic axis of language.[2]
Figure 1.
Semiotic square and square of oppositions. (a) Semiotic square of Greimas. The meta-terms are described as: , , , . Edge types: contradiction
; contrariety
; implication
. (b) Aristotle’s square of oppositions. Note that black areas denote an empty region.
; contrariety
; implication
. (b) Aristotle’s square of oppositions. Note that black areas denote an empty region.
Ricœur calls the square a “taxonomy, that is, a system of unoriented relations” [3] that map to semantic operations; thus, it is a useful heuristics for the analysis of semiotic functions within texts, art, and imagery. For Pelkey [4], the square describes a semantic network, and what he calls a potential for reflecting on “cultural signification at both individual and social levels”. This is also echoed by Fontanille [5], who sees the square as a “system of values” that supports “elementary narrative transformations”.
The structure of the semiotic square (Figure 1a), its relations, and their generation contrasts to that of the square of oppositions (Figure 1b) or the mechanism of syllogisms by Aristotle. Greimas and Courtés [2] (p. 68) identify a syllogism as a deductive method that is either categorico-deductive (propositions are declared true) or hypothetico-deductive (propositions are assumed to be true), noting that contemporary semiotic and linguistic research follows a hypothetico-deductive method. More generally, as a logical argument, a syllogism has “two logical propositions called premises and a logical conclusion obtained from the premises” [6] (p. 367). In work by Senturk et al. [7], Carroll diagrams and a calculus system were used to deduce categorical polysyllogisms. These approaches points toward how formalizing such logical systems also has semiotic implications, and in particular, Greimas’s goal of structural semiotics as a bridge between the domains of logic and semiotics.
The key difference between the semiotic square and the square of oppositions can be seen in the logical statements that define the initial oppositional relationship in Aristotle’s model (Figure 1b). His initial ‘A’ proposition of universalis affirmativa (the position in Greimas’ square of ) is the logical statement that for the two sets S (subject) and P (predicate), every S is a P. Its right neighbor is the ‘E’ proposition of universalis negativa that no S is P. Within the Greimas semiotic square, the corresponding relationship between and is one of contrariety, which Courtés describes as based on the notion that
Two terms may be said to be contrary when the presence of one presupposes the presence of the other, and when the absence of one goes hand in hand with the absence of the other. More generally speaking, two terms (S1 and S2) are said to be contrary if the negation of one implies the affirmation of the other and vice versa.[8]
Hébert acknowledges that what Greimas calls contraries “are simply givens in any particular society…[and furthermore] vary not just from one culture to another, but also from one type of semiotic act to another” [9]. Whereas the square of oppositions is then built on the notion of a single predicate used in two statements, SaP and SeP, for the semiotic square there seem to exist two complementary predicates and as the terms and . In the square of oppositions, a subject–predicate statement such as “all men are white” (that is, ), is countered at the ‘E’ proposition with “No men are white”, that is, . This relation is closer to that of contradiction in the semiotic square between and , where Greimas and Courtés describe the operation of contradiction as one that makes the first term of a pair “absent” [2].
We can further assume that the complex meta-term of (Figure 1a) is equivalent to , that is, the intersection between two sets, or the logical conjunction . This is because Greimas considers the s terms and their negations as hyponyms and the meta-terms of and as well as deixes 1 and deixes 2 as hypernyms, i.e., generalizations. In the square of oppositions, however, we have a relationship between the universal propositions of SaP and SeP, in which both cannot be true but both can be false [10]. Similarly, between the particular propositions of SiP and SoP, we have the possibility that both cannot be false but both may be true. A categorical syllogism then is comprised of a major premise, minor premise and conclusion such that “each of these propositions has a quantified relationship between two objects” [7] (p. 237). Meister [11] (p. 175) notes that Greimas transfers the syllogism schema of Aristotle to the structure of signification by replacing universal and particular propositions with “basic variables s1, s2, -s2, and -s1, which are placeholders for sememes, the morphemes of meaning”.
A consequence of this shift is what George Rossolatos identifies in the / seme relation, in which “contrariety constitutes a deflected or fuzzier form of contradiction” [12]. The consequence of this property is that the contradictory terms and are considered to each subsequently imply their respective upper neighbors and . Greimas and Courtés describe this as complementarity, which is contingent on the two primitive terms of and as “presupposed”, and is moreover able to be “present concomitantly…[and] enter into a relation of reciprocal presupposition” [2]. In the square of oppositions, the relation between SiP and SaP as well as between SoP and SeP is one in which if the upper vertex–propositions are true, then the lower ones are as well [10].
2. Structure of the Greimas Square
The formal descriptions of the square by Greimas and Rastier [1] suggest a structure in which there is an inner square enfolded by an outer square (Figure 1a). What they call the “substance of content” is an oppositional relation between two semes and (denoted ) and their complementary seme negations and (denoted as , and ). In Figure 2, I provide Hébert’s example of a semiotic square built on the oppositional pair “masculine/feminine” (), which negates to “mannish/effeminate” () [9]. A second set of terms which includes the complex axis of (), the neutral axis (), and deixes 1 () and deixes 2 (), form the square that enfolds the “substance of content”. In Hébert’s example, these are labeled “hermaphrodite”, “angel”, “macho”, and “vamp” respectively. I visualize these two squares and their intersection more generally as the following connected scheme.
Figure 2.
Instance of the semiotic square by Hébert [9] where = masculine, = feminine, = effeminate, = mannish, S = hermaphrodite, ¬S = angel, deixes 1 = macho, and deixes 2 = vamp.
As Pelkey suggests, Greimas had identified “extra-disciplinary compatibility” [4] between the structure of what I call the inner semiotic square to that of the Klein four-group studied in group theory. This congruence also became the basis for art theorist Rosalind Krauss’s unusual yet influential utilization of the visualization of the Klein four-group as a representation of a spatial theory of the connections between landscape and architecture (Figure 3). Krauss discusses the scale of land sculptures such as Richard Serra’s Tilted Arc and Robert Smithson’s Spiral Jetty through reasoning on the diagram, suggesting the need to reframe the relationship between landscape and architecture in these works by examining them within a semiotic frame. Here, Krauss identifes a structuralist and “logical expansion” of a set of binaries ( = landscape and = architecture), which is then expanded into a “quaternary field” [13].
Figure 3.
Rosalind Krauss’s Klein diagram that generates concepts from an initial relationship between landscape and architecture.
2.1. Inner Square
By inner square, I mean the following set of seme tuples:
Griemas [14] identifies a structural relation between the inner square and the Klein four-group (commonly denoted as V), which is congruent to the symmetry group of a rhombus or rectangles that are not squares. A group is defined as a set of elements together with a binary operation “·” in which any two elements a and b form an element of through . A group also adheres to the axioms of associativity () and identity (, and ), as well as each element having an inverse element (for each a, there exists ). For every group , the subset of is the generating set, in which every element of the group can be expressed as a combination (under the binary operation “·”) of finitely many elements of the subset and their inverses. By , I mean that generates such that elements in are called group generators.
Definition 1 (Cayley Graph).
Let be a group and S a generating set of . We denote the Cayley graph as , in which an edge-colored directed graph is constructed as follows:
- 1.
- Each element is assigned a vertex, and the vertex set of Γ is identified with .
- 2.
- Each element is assigned a color .
- 3.
- For all and , there is a directed edge color between the vertex corresponding to g and the vertex corresponding to .
The visual connection between the Greimas square and the Klein four-group V can be found in the Cayley graph of V that I provide in Figure 4. The representation of S for the Klein four-group appears structurally related to the common depiction of the inner square by Greimas (Figure 1a) given its generating set:
Figure 4.
Cayley graph of the Klein four-group.
A Cayley graph visualizes group operations on elements through colored directed edges. In Figure 4, each vertex is assigned a group element, while there is an edge color assigned to combinations of elements (generators which themselves form a generating set) that express other elements. Unlike what Fontanille identifies in the Greimas square as two sets of binary oppositions, “which govern at the same time the simultaneous presence of contrary traits and the presence and absence of each one of these two traits” [5], in the Cayley graph of V the binary operations transform group elements according to generators. I depict this binary transformation in Figure 4 through the label “e” and the operations of a (horizontal flip ≅ seme-wise opposition) and b (vertical flip ≅ seme-wise implication), which as equates to a horizontal then vertical flip (≅ seme negation).
I note here that in the Greimas square, implication is only provided through and , which suggests a quasi-ordering in which covers and covers . Given that b is a binary operation and , there must also exist . We can see this structure in a Cayley table of the Klein four-group, which shows various products of two elements of a generating set of a group and can be used to verify group axioms. A product in the table is found through the row, headed x, and column, headed y. For the group V, we have the following:
which in terms of the operations Greimas describes should produce equivalences such as
and
The case in Equation (11) shows that the operation b is bidirectional between semes () rather than a Greimas-like implication between only the bottom semes and top semes of the square.
Given the nature of V as a symmetry group, it is apparent that it significantly converges from Greimas’s conceptualization of the manner in which the inner square is to be constructed. This is because the Greimas square is usually formed from an identification or signification of an oppositional seme pair rather than the application of group-like operations on a single seme. Thus, the utility of the Cayley graph of V in describing the structure of the Greimas semiotic square is only superficial and limited to visual commonalities. Indeed, Greimas and Courtés [2] have previously argued that the semiotic square is independent of the "formulations of ‘pure syntax’" found in mathematical group constructions, and diverges because of how it applies a methodology to “concrete linguistic objects”.
2.2. Outer Square
In regard to what I call the outer square, I mean the square that is defined by the vertices that are the meta-terms of the semiotic square, or what Greimas and Courtés [2] contend to be a category existing “at a hierarchically superior level [than] the relation terms”. In this way, I distinguish themselves from the inner semes. Namely, these are the complex axis: (), neutral axis: (), positive deixes 1: (), and negative deixes 2: (). However, through the meta-terms as demarcations of the corners of the outer square, we also encounter the embedding of the inner square. This structure suggests R-relations between the vertices of the inner square and the vertices of the outer square in the following way.
I label the vertices of the inner square as emerging from the set and those of the outer square as emerging from the set . There exists a set R of tuples that is a subset of . Thus, we can think of R as a set of binary relations over X and Y, which in turn encodes the manner in which the inner square is enfolded by the outer square. This can be more simply represented as the following binary table.
The statement can be understood as meaning that is R-related to .
From this basis, in the following section I introduce the method of formal concept analysis from the field of knowledge representation. I use this as a means in which to study more closely the properties of the semiotic square as a binary table, the elements of which are chosen as objects and attributes through what Rastier [15] calls an “interpretive semantics” by an actant. In particular, I introduce what Greimas used as an instance of a semiotic square he called the veridictory square. My approach introduces mathematical formalisms for first describing the veridictory square within the context of what Greimas and Courtés [2] call the “content plane” of semic relations, as well as the structure of the semiotic square more generally in regard to its “expression plane”.
3. Formal Concept Analysis
In the 1980s, Ganter and Wille [16] developed a research program called formal concept analysis (FCA). Wille [17] considered the approach as one that would “support the rational communication of humans by mathematically developing appropriate conceptual structures which can be logically activated”. In FCA, conceptual structures emerge through an extension of lattice theory, allowing for the exploration of hierarchies which emerge from binary relations captured in tables such as the one found in (13).
3.1. Veridictory Square as Formal Context
Ganter and Wille formalized binary tables (which they call contexts) from two sets: M, a set of attributes (from the German word Merkmale), and G, a set of objects (from the German Gegenstände).
Definition 2 (Formal Context).
A formal context, denoted , is a triple , and consists of two disjoint sets: G, a set of objects, and M, a set of attributes, along with an incidence relation I. An object g that has an attribute m is denoted as or .
An example of a formal context is provided in Figure 5, in which I re-interpret the Greimas veridictory square (an instance of the semiotic square) as a binary table where I designate the meta-terms as the set (attributes) and the semes of the inner square as the set G (objects). Hébert describes the veridictory square as being useful for examining the “dynamics of truth/falseness in any semiotic act, particularly a text. In simple terms, I will consider the veridictory square as the ‘opposition’ being/seeming projected onto the semiotic square” [18]. Greimas proposes that the collection of semes in a veridictory square is articulated through one schema, , called the manifestation, and another called the immanence. These relate to meta-terms such as the “axis of contraries”, called truth , “axis of subcontraries”, called falsehood , positive deixis 1, called secret , and negative deixes 2, called lie [14]. He also notes the pair ({being}, {seeming}) points towards a considerable increase in “actantial roles” through narrative instances, and that
Veridiction constitutes an independent narrative isotopy that can posit its own referential level and typologize the deviations from that level, thus instituting the ‘intrinsic truth of the story’.[14]
Figure 5.
Veridictory square and its mapped formal context. (a) Veridictory square by Greimas. The semes ‘being’ and ‘seeming’ map to the contrary seme pair , with their respective negations of ‘non-being’ () and ‘non-seeming’ () at the diagonals. These elements are the inner square and the set G of objects of the formal context . The meta-terms S, ¬S, deixes 1, and deixes 2 are seme-wise ‘sums’ (with an incidence relation I), and comprise the attribute set M. (b) Formal context of the veridictory square, where the inner square is the set of objects and the outer square is the set of attributes .
We can think of the formal concept (Figure 5b) as an encoding in which a set of incidence relations I such that means that object g stands in a relation to attribute m. I propose this as a model of the veridictory square that disregards strict linguistic class rules governing how to distinguish between objects and attributes. This avoids fixing word class structures to adhere to trees that constrain G to nouns and to adjectives. It also allows us to consider subsets of objects that have particular “attributes” (that is, ) or vice versa, a structure that Ganter and Wille [16] call a formal concept which emerges from derivation operators.
Definition 3 (Formal Concept).
A pair (A, B) with and is a formal concept of a formal context . We call A the extent and B the intent of the formal concept, such that and . The set of all formal concepts of the formal context is denoted as , for which we define the incidence relation as .
Remark 1.
Given , the derivation operator ↑ yields
or the set of attributes common to the objects in A, while the operator ↓ yields
which is the set of objects all having attributes in B given . Thus, and are always concepts, and is the smallest extent containing A. As such, a context always contains both a set of all extents, denoted , and set of all intents, denoted .
3.2. Ordered Concept Lattice
Because some formal concepts in may be subsets of others, we can also assert that all formal concepts of a given formal context lie within a hierarchical structure. Dau and Klinger argue that this condition arises because concepts themselves cannot be wholly explained by their extensions, and that “the meaning of concepts is heavily constituted by their intensions and by the intermediate relationship between concepts”[19]. Ganter and Wille [16] provide the following definition of an ordered lattice which is a formal hierarchy of partially ordered sets.
Definition 4 (Complete Lattice).
An ordered set is a lattice if for any two elements x and y in L, the supremum (greatest element) and infimum (least element) always exist. We call call a complete lattice if the supremum and infinum exist for any subset X of L. Every complete lattice has a greatest element , called the unit element, , and a least element , called the zero element.
An ordered concept lattice is the set of all formal concepts of together with the order relation ≤, and is denoted as . It is generated from mappings of objects through and attributes through . Wille [17] provides the following basic theorem on ordered concept lattices.
Theorem 1
(Concept Lattice). The concept lattice is a complete lattice in which the greatest element and least element are provided through
A complete lattice is isomorphic to if and only if there are mappings and such that is supremum-dense in , is infimum-dense in , and is equivalent to for all and all . In particular, .
From a complete concept lattice, we then have the principle of superconcepts and subconcepts, and consequently a hierarchical order on all formal concepts in .
Definition 5 (Superconcept/Subconcept).
Given a pair of formal concepts and , we can say that is a subconcept of if , or dually . This is formalized as the relation
The pair is a superconcept of .
As a means of visualizing the hierarchy of an ordered concept lattice , Hasse diagrams can be employed to more easily identify structural forms and trends within a formal context. In Figure 6, I provide a Hasse diagram that visualizes the ordered concepts from the context of the Greimas veridictory square in Figure 5b. It follows from the Ganter and Wille [16] proof of Theorem 1 that an ordered concept lattice is isomorphic to a complete lattice via mappings and ; thus, there there exist two types of concepts: object concepts and attribute concepts.
Figure 6.
Hasse diagram of from the formal context of the veridictory square in Figure 5b.
Definition 6.
Let be the object intent given , and let be the attribute extent given . The object concept is written as and the attribute concept as . Given the condition , we can also assert that , and .
Regarding the Greimas veridictory square, the diagram in Figure 6 can easily be read to find the formal concepts that track the intents of objects as well as those that track the extent of attributes. In this way, it becomes possible to generate a complete set of formal concepts of :
We find that the meta-terms equate to the four attribute concepts (deixes 2), (), (), and (deixes 1), while the object concepts extend the subtlety of the square by providing a means in which to contextualize individual semes from the inner square. Now, we can see that the inner-square semes are object subsets of G that lie at the intersection of attribute concepts:
3.3. Extended Square
In Figure 7, I propose a construction that extends the veridictory square based on the derivation operation , which introduces a new intent to via the set . Here, is a collection of attributes m that are additional meta-terms based on the hyponym–hypernym relation used by Greimas to generate the standard meta-terms. In a similar manner to that diagrammed by Carroll [6] (p. 370), where the construction proposes the complements to two terms X and Y and then uses a multiplication table to compose elements that are linked to diagram of nested squares, the third square that I propose extends the dimensions of the original Greimas square. The construction is based on the model proposed by Greimas regrading the standard meta-terms as “a category at a hierarchically superior level than the relation terms” [2] (p. 192). The third square is an additional set of relations on the hierarchy that act as sememes. Here, a sememe is what Greimas and Courtés [2] (p. 280) call “a syntactic* organization of semes; semic figures often contain, implicitly, actantial structures”. This allows for higher reasoning in the lattice of ordered formal concepts, which can be applied to assist in understanding the relations that bind actantial objects within narrative structures.
Figure 7.
Extension of the veridictory square via the proposed third square. New incidence relations allow for the generation of the further meta-terms .
This yields the new meta-terms , , , and . I assign the following labels to : revelation, subterfuge, deception, and paradox, such that they are paired through object superset relations to the Greimas meta-terms, as follows:
The new meta-terms also form attribute concepts that are superconcepts to the standard Greimas meta-terms (cf. Figure 7). Thus, these new meta-terms inherit R relations from their subconcepts in . This allows for the generation of the context (Figure 8b) and Hasse diagram of ordered concepts (Figure 8a). Unlike the context , in we find that the subsets of objects formed in the extents of M are of cardinality three, which reflects the fact that each inherits objects from the extent of two attribute concepts. Thus, it is apparent that in are more generalized than in , given that for each object concept, their intents contain more attributes.
Figure 8.
Hasse diagram of and formal context of the meta-term extension of the Greimas square in Figure 7. (a) Hasse diagram of . The attribute set consists of the meta-terms from the third square. (b) Formal context .
3.4. Tensor Product
We can look more closely at the relation between the contexts in terms of intents given that both and commonly relate to G. We can do this first through an apposition (join) of formal contexts, then through a tensor product of and , which Ganter and Wille [16] proved is isomorphic to a direct product of formal contexts. More generally, we can say that
Definition 7 (Apposition).
Two formal contexts and contain the same set of objects G such that . The apposition of and is denoted as such that
for which and for .
Definition 8 (Direct Product).
The direct product of two formal contexts and produces the formal context , in which .
Definition 9 (Tensor Product).
The tensor product of two complete lattices and is the formal concept lattice of the direct product of their contexts, that is, such that .
The formal context provided in Figure 9b is the apposition of the two formal contexts and from an instance of the previously discussed Greimas square. Given that each context uses a common set of objects G, I utilize a nested diagram in Figure 9a to visualize the tensor product of the ordered concept lattices. We can think of and as factor contexts of in which the Hasse diagrams found in Figure 6 and Figure 8a are combined in Figure 9a. It can be seen that the outer lattice represents , for which each node contains a second formal concept lattice . Thus, an inner concept is enclosed within an outer concept such that the pair corresponds to .
Figure 9.
Nested Hasse diagram and formal context . (a) Nested Hasse diagram of . The outer lattice is , which contains objects from the inner square and attributes from the third square (). The inner lattice is , or the veridictory square, with objects from the inner square and attributes from the Greimas meta-terms (). Colored nodes of the inner lattice are realized, and indicate shared object extents. (b) Formal context . The dashed line indicates the division of the attribute set into and .
The advantage of the nested line diagram is that “the outer diagram structures the data along one attribute subset, while the diagram inside an outer concept describes its structure in terms of the remaining attributes” [20]. The line diagrams that are found within the inner nodes of the outer diagram are shaded either black, indicating that they are ‘realized’, or white, indicating that they are not; thus, the object extents of these inner concepts intersect with elements of the object extent of the outer node in question. Dually, “when looking at the nested line diagram, one has to look inside the big nodes when one is interested in the attributes from , and one has to look at the outer lattice when one is interested in the attributes from ” [21].
3.5. Concept Relations
Consider the following subconcept–superconcept relation between the object concept in formed from and that of the attribute concept formed from . For clarity, I use and to distinguish the earlier use of operators in describing the concepts of :
In Definition 5 I asserted (that is, the concept ‘seeming’ is a subconcept of ‘paradox’) given that the intension of is a superset of ; in turn, the object set of is a subset of . When we check this relation as a model within the extended Greimas square found in Figure 7, we see the relation between the seme elements of the inner square to the extended meta-terms of , which generates the following predictable subconcept–superconcept relations:
However, the nested Hasse diagram of ordered concepts in also accounts for the less commonly investigated object subsets of {being, non-being} and {seeming, non-seeming}, which in V (the Klein four-group) is the application of the operation (Figure 4). In , we find that the utility of the extension through allows us to conceive of what Greimas calls these seme contradictions (that is, and ) as the intersection between the following formal concepts:
Intersections are expressed as subsets of , and are respectively located within Figure 9a as the unlabeled nodes directly below and to the right of the node labeled ‘paradox’ and directly below and left of the node labeled ‘deception’. Together, they form the concepts
which equatesto the extended Greimas square in Figure 7 as the contradictory seme pairs associated with the extended meta-term outer corners.
3.6. Implication
Following from this structure of the extended meta-terms at the outer corners of the extended square is the notion of attribute implication and how this is visualized in the ordered lattice of as a the relation between embedded terms in the inner nodes to outer labeled nodes of .
Definition 10 (Attribute Implication).
An implication over M is denoted as , where . An implication that is valid in is denoted as if , that is, if each object in that possesses all attributes in X also possesses all attributes in Y. An implication set is valid in if all implications in are also valid in .
As an example, we can deduce from Figure 9a that the node labeled ‘delusion’ from of the outer ordered concept lattice also has attributes from the set (inner concept lattice), given that these nodes are realized (black). Specifically, these inner attributes are ‘lie’ and ‘truth’ from ; thus, given , we can say that . Together with the following three implications, we have a set of valid implications in which equates to the collection of directed edges between meta-terms found in Figure 7:
Thus far in my analysis I have formalized concepts that have been deduced from the model of the Greimas square. I have also expanded and labeled a set of additional meta-terms () drawn from the specific case of the veridictory square visualized in Figure 7. In the following section, I propose a generalization of this expansion as a structure derivable from any context , and consequently any semiotic square, through operations of concept negation and concept opposition.
4. Boolean Concept Logic
The relations that Greimas and Rastier [1] call opposition and negation are inherently ‘hierarchical’ and ‘categorical’, and form integral elements of their conceptualization of the semiotic square as a semic system. However, such relations are not readily represented within the framework of ordered concept lattices that I have discussed so far. I approach the inner square or “substance of content” [1] and its intended parallelisms to the Klein four-group V as a secondary but enfolded structure; thus, I focus on the seme labels that Greimas uses to instantiate the veridictory square rather than to account for group operations that produce these elements. This allows the notion of both negation and opposition to be applied as a formal context in order to generate a Boolean concept logic. The motivation for this approach stems from what Wille and Vornmbrock identified as the potential to make effective use of all the formal concepts of any given context. As they surmise,
How to describe and define concepts properly is a basic question of the philosophical doctrine of concepts. Since complete declarations of the extension and the intension of a concept are seldom possible, concepts are usually described by sets of prototypic objects and characteristic attributes, respectively.[22]
To this end, we can think of protoconcepts of in the form , with and , as subcontexts of . Through the operations of these produce a protoconcept algebra [23].
Definition 11 (Protoconcept Algebra).
A protoconcept of a formal context, where , is a pair such that and and that or . The collection of all protoconcepts of a given formal context is denoted as . We define the following operations:
such that the set of all protoconcepts of together with these operations is called the protoconcept algebra of . We denote this as , for which it is structured by the following generalization order:
Remark 2.
The six operations I provide in Definition 11 arise out of both traditional philosophical notions and propositions taken from Boolean logic. The meet operation (⊓) involves the intersection of subsets of G, or the extensional conjunction; the join (⊔) operation involves the intersection of subsets of M, or the intensional conjunction; the negation operation (¬) is defined through the set complement of the object subset; and the opposition operation () is the set complement from the attribute subset. The two further operations of nothing (⊥) and all (⊤) represent what Wille calls “the extreme states of an object set (contradictory and universal state)” [23].
4.1. Protoconcept Algebra
Consider the protoconcept algebra in Figure 10. It follows the generalization order on any two protoconcepts for which the protoconcepts emerge from the operations on . We can see the embedding of as well as a number of additional protoconcepts within the intent and extent of the lattice. These protoconcepts can be thought of in the form or , and are called semiconcepts:
Figure 10.
Protoconcept algebra of the veridictory square, showing proto-objects as the meet-semiconcepts and characteristic attributes as the join-semiconcepts .
As special types of protoconcepts, semiconcepts adhere to a somewhat stronger condition in which the operations of on a formal concept result in a ⊓-semiconcept, while the operations of produce a ⊔-semiconcept [24]. This means that the complete ordered sets of ⊔-semiconcepts and ⊓-semiconcepts form the semiconcept alegra , which is a subalgebra of .
Regarding the veridictory square, we first note that the labeled nodes of and are unnamed attributes (or characteristic attributes) of two respective ⊔-semiconcepts. In fact, they are the extended meta-terms between and and between and . They are not considered by Greimas, given that they are meta-terms that describe the negation of the oppositional seme pair; Hebért notes that they are usually ignored for the sake of observing the Aristotelian principle of non-contradiction, in which
No ‘natural’ units combine contradictory elements (as far as the linguistic realm goes, we are talking about lexicalized units, that is, units that exist as morphemes, words or expressions). Nevertheless, the fact remains that we can create a profusion of units that combine these contradictories (in the linguistic realm, we would be working at levels of complexity above the word or expression level, that is, the sentence and the text).[9]
In terms of proto-objects in , we find numerous extensions that link subsets of G. Consider the object concept , which shares its intent with the objects {being, seeming}. Recall that Greimas [14] defines as a contrary ‘schema’ labeled as manifestation, which is a proto-object such that
This is duly the case for the schema , labeled by Greimas as immanence such that
Greimas calls a contrary relation between and is a dual implication between objects within . As a dual condition to attribute implications (Definition 10), let be a formal context, for which I provide object implications under
In , this results in {being, } → {seeming} given that {seeming} ⊆ {being, . Then, it is also the case that {seeming, } → {being}. These dual object implications are also true for {non-being, } → {non-seeming}.
In addition, we can see from that for each of the following ⊔-semiconcepts , , , their extents are the same as found in in terms of , which indicates that forms a sublattice in . Thus, I propose that the following equivalences hold between and :
Here, we also find the ⊔-semiconcepts of and , or what Hébert [18] notes as meta-term 9 (), called the positive schema, and meta-term 10 (), called the negative schema. Hébert identifies these new meta-terms as additional schema types to the manifestation schema of ( and the immanence schema of (. Although the positive and negative schemas were not suggested by Greimas, they are the only non-labeled edge on the original semiotic square (Figure 1a). Thus, using Greimas’ model of seme combination (hyponym–hypernym relation), I provide the following definition in :
which leads to the following implications in given and :
Additionally, it is obvious that the extents of the attribute concepts of {lie, falsehood, truth, secret} in are found in , which have embeddings in through the operations provided previously in Definition 11.
4.2. Homomorphisms
In order to consider a mapping of as a complete sublattice homomorphism, we can first think of the general case from Ganter and Wille [16], in which and , for which
are order-embedding maps, as is
If is a complete sublattice homomorphism between and (an ordered lattice), then we have the maps and , which are expressed as and such that , that is, the mapped object concepts are subconcepts or equal to the mapped attribute concepts.
Proposition 1.
An order embedding of in a complete lattice exists if and only if we have the maps and with
Ganter and Wille provide a proof of this proposition, for which they conclude that “a concept lattice of a subcontext is isomorphic to a suborder of the entire concept lattice” [16]. We can think of this in visual terms as the following maps between ordered lattices of :
and ,
in which we see that both object concepts and attribute concepts from and are embedded within larger protoconcepts within . As implied in diagram (75), there also exists the map :
We can additionally consider the map from the original undirected graph in (12) of R-relations to , first through a closure operator which produces a ⋁-subsemilattice.
Definition 12 (Closure System).
A closure system on a set G is a set of subsets which contains G and is closed under intersections, that is, is a closure system if and
The closure operator σ on G is a map assigning a closure to each subset under
- 1.
- .
- 2.
- .
- 3.
- .
Definition 13 (Subsemilattice).
A subset U of a complete lattice which is closed under suprema as
is a ⋁-subsemilattice of .
We let be the Greimas semiotic square as an undirected graph of R-relations such that there exists an order embedding map , which I show visually as
4.3. Main Result
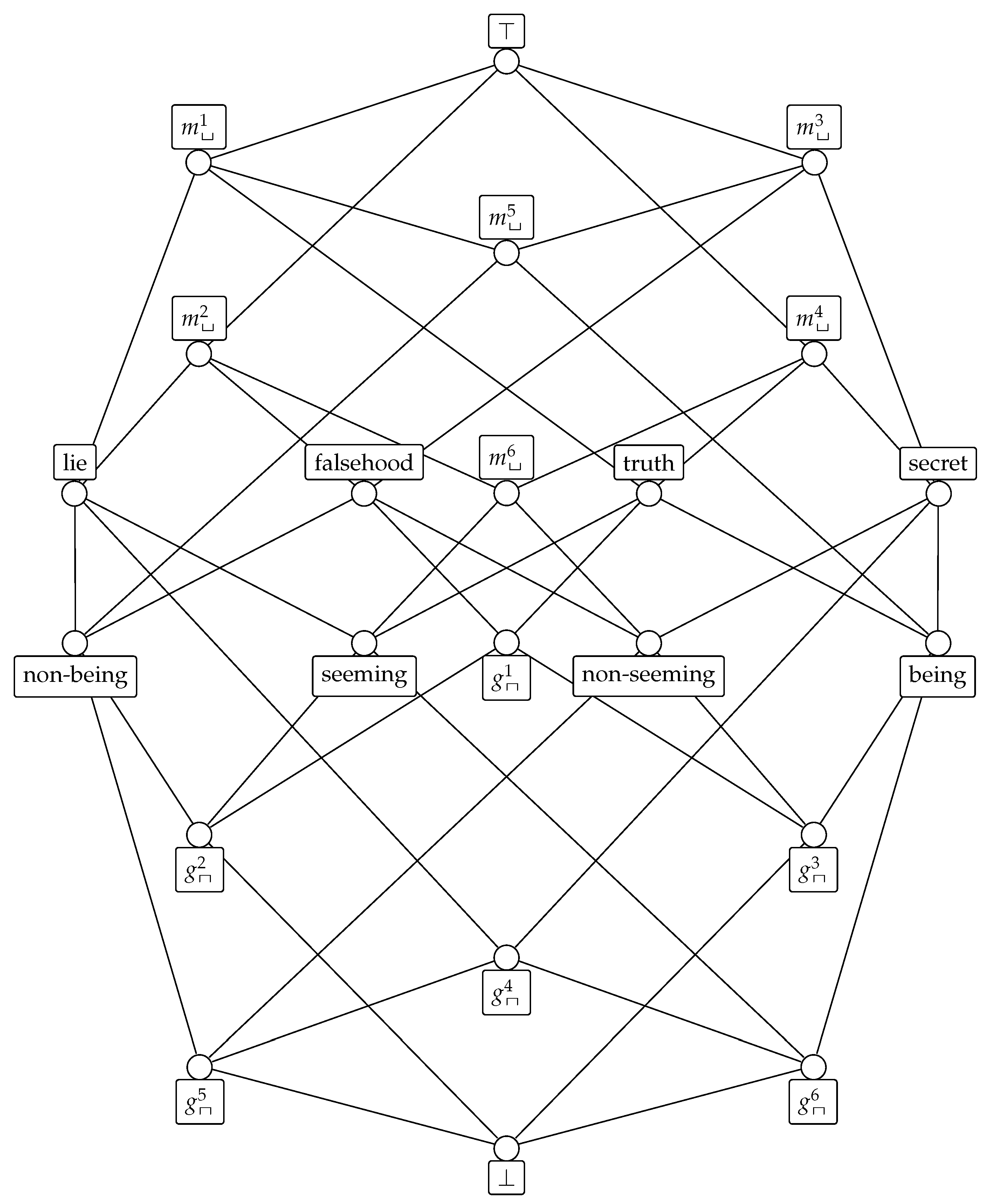
The main result is the complete Greimas ordered lattice in Figure 11 as a nested Hasse diagram of the tensor product . Here, I utilize a simple relabeling operation on (Figure 5b) to create through an isomorphism as , which is to say that and are new labels on such that . This allows us to identify the veridictory square as an instance and utilitarian model in which the operation provides a means of exploring other semiotic contexts. In Figure 11, I use to instrumentalize the seme and meta-term instances of the veridictory square. This yields as
Figure 11.
Nested Hasse diagram of , the semiotic square.
Thus, the ordered concept lattice of represents the complete structure of the Greimas semiotic square. It visualizes not only the standard meta-term to seme relations as (dexies 1, deixes 2, , ), but also a secondary hierarchy of these meta-terms as the ⊔-semiconcepts collected under . This secondary hierarchy includes characteristic attributes that are equivalent to the meta-terms describing the negation of the oppositional seme pair. In particular, represents Hébert’s positive schema and represents the negative schema [18].
In turn, there is a collection of ⊓-semiconcepts that are formed through proto-object subsets and collected under . As found in (Figure 10), the proto-objects , correspond to what Greimas [14] calls the schemas of manifestation and immanence, which inherit the intents of and , respectively. Then, we can think of as a taxonomy of concepts formalized by a lattice, but which emerges from what Rastier calls the semantic universe, or “the totality of the ‘semantic substance’ being used to signify, and which does so through the network of articulations governing it, meaning thus being apprehended only if it has been articulated” [15]. Here, as an archthematics, it is a formalization of the structure of “generic themes that stem from the semantic dimension” [15].
5. Discussion
In this article, I have introduced and reasoned on a formalization of the Greimas semiotic square in order to produce a representation of its structures, which I equate to a taxonomy. My approach aligns with what Parret describes as Greimas’ ambition that “the vocation of semiotics is to strive for scientificity or at least systemicity” [25]. Thus, I have considered the semiotic square in relation to Aristotle’s square of oppositions and the Klein four-group V in order to distinguish between an inner square comprised of a set of objects G and an outer square comprised of a set of objects . I have combined these into a binary table in order to articulate the formal context as an instantiation of the veridictory square. It is notable here that the simple mapping of the veridictory square into a set of binary relations between objects (semes) and attributes (meta-terms) is all that is required to generate not only further meta-terms beyond the standard square but also a means by which to formalize and describe the relations between semes. I have shown this through the example of the veridictory square as an ordered lattice of concepts with extents and intents, which I have then extended through the instantiation of a second meta-term hierarchy . Nesting these two complete lattices in the tensor product allows for the identification and formalization of the apposition and the apparent isomorphisms between the square and nested lattice. To further extend the original concept lattice into a Boolean concept logic, I apply operations such as negation and opposition to produce a proto-concept algebra. Through a generalization operation on labels of M and G, this in turn generates a complete taxonomy of formal concepts of the Greimas square. As a taxonomy of the semiotic square, we can consider as a structure that formalizes Rastier’s archthematics as “a division of semantic universes into value-assigned spaces” [15]. The proto-concept algebra of the semiotic square then becomes a utility that allows for lattice homomorphisms, and consequently for mappings within or between semantic universes.
Funding
This research received no external funding.
Data Availability Statement
Data are contained within the article.
Conflicts of Interest
The authors declare no conflict of interest.
References
- Greimas, A.J.; Rastier, F. The Interaction of Semiotic Constraints. Yale Fr. Stud. 1968, 41, 86–105. [Google Scholar] [CrossRef]
- Greimas, A.J.; Courtés, J. Semiotics and Language: An Analytical Dictionary; Crist, L.; Patte, D.; Lee, J.; Phillips, E.M.I.I.G.; Rengstorf, M., Translators; Indiana University Press: Bloomington, IN, USA, 1979. [Google Scholar]
- Ricœur, P. Greimas’s Narrative Grammar. In Paris School Semiotics; Collins, F., Perron, P., Eds.; John Benjamins Publishing Company: Amsterdam, The Netherlands, 1989; pp. 3–32. [Google Scholar]
- Pelkey, J. Greimas embodied: How kinesthetic opposition grounds the semiotic square. Semiotica 2017, 214, 277–305. [Google Scholar] [CrossRef]
- Fontanille, J. The Semiotics of Discourse; Berkeley Insights in Linguistics and Semiotics; Bostic, H., Translator; Peter Lang: New York, NY, USA, 2006; Volume 62. [Google Scholar]
- Senturk, I.; Oner, T. An algebraic analysis of categorical syllogisms by using Carroll’s diagrams. Filomat 2019, 33, 367–383. [Google Scholar] [CrossRef]
- Senturk, I.; Gursoy, N.K.; Oner, T.; Gursoy, A. A novel algorithmic construction for deductions of categorical polysyllogisms by Carroll’s diagrams. Inf. Sci. 2021, 578, 236–256. [Google Scholar] [CrossRef]
- Courtés, J. Analyse Sémiotique du Discours: De L’énoncé à L’énonciation; Hachette: Paris, France, 1991. [Google Scholar]
- Hébert, L. Dispositifs Pour L’analyse des Textes et Des Images (Tools for Text and Image Analysis: An Introduction to Applied Semiotics), 3rd ed.; Presses de l’Université de Limoges: Limoges, France, 2007. [Google Scholar]
- Bernhard, P. Visualizations of the Square of Opposition. Log. Universalis 2008, 2, 31–41. [Google Scholar] [CrossRef]
- Meister, J.C. Computing Action: A Narratological Approach; Matthews, A., Translator; De Gruyter: Berlin, Germany, 2003. [Google Scholar]
- Rossolatos, G. Applications, implications and limitations of the semiotic square for analyzing advertising discourse and discerning alternative brand futures. Signs 2012, 6, 1–47. [Google Scholar] [CrossRef]
- Krauss, R. Sculpture in the Expanded Field. JSTOR 1979, 18, 30–44. [Google Scholar] [CrossRef]
- Griemas, A.J. On Meaning: Selected Writings in Semiotic Theory; Theory and History of Literature; University of Minnesota: Minneapolis, MN, USA, 1987; Volume 38. [Google Scholar]
- Rastier, F. Meaning and Textuality; Toronto studies in semiotics; Collins, F.; Perron, P., Translators; University of Toronoto Press: Toronoto, ON, Canada, 1997. [Google Scholar]
- Ganter, B.; Wille, R. Formal Concept Analysis: Mathematical Foundation; Springer: Berlin, Germany, 1999. [Google Scholar]
- Wille, R. Formal Concept Analysis as Mathematical Theory of Concepts and Concept Hierarchies. In Formal Concept Analysis: Foundations and Applications; Ganter, B., Stumme, G., Wille, R., Eds.; Lecture Notes in Computer Science; Springer: Berlin, Germany, 2005; pp. 1–33. [Google Scholar]
- Hébert, L. An Introduction to Applied Semiotics; Routledge: London, UK, 2020. [Google Scholar]
- Dau, F.; Klinger, J. From Formal Concept Analysis Contextual Logic. In Formal Concept Analysis: Foundations and Applications; Ganter, B., Stumme, G., Wille, R., Eds.; Springer: Berlin, Germany, 2005; pp. 81–100. [Google Scholar]
- Roth, C.; Obiedkov, S.; Kourie, D. Towards Concise Representation for Taxonomies of Epistemic Communities. In Concept Lattices and Their Applications: Fourth International Conference, CLA 2006 Tunis, Tunisia, October 30–November 1, 2006 Selected Papers; Yahia, S.B., Nguifo, E.M., Belohlavek, R., Eds.; Springer Science & Business Media: New York, NY, USA, 2008; pp. 240–255. [Google Scholar]
- Meschke, C. Approximations in Concept Lattices. In Formal Concept Analysis: 8th International Conference, ICFCA 2010, Agadir, Morocco, March 15–18, 2010, Proceedings; Kwuida, L., Sertkaya, B., Eds.; Lecture Notes in Computer Science; Springer: New York, NY, USA, 2010; pp. 104–123. [Google Scholar]
- Vormbrock, B.; Wille, R. Semiconcept and Protoconcept Algebras: The Basic Theorems. In Formal Concept Analysis Foundations and Applications; Ganter, B., Stumme, G., Wille, R., Eds.; Springer: Berlin, Germany, 2005; pp. 34–48. [Google Scholar]
- Wille, R. Boolean Concept Logic. In Conceptual Structures: Logical, Linguistic, and Computational Issues; Ganter, B., Mineau, G.W., Eds.; Springer: Berlin, Germany, 2000; pp. 317–331. [Google Scholar]
- Correia, J.H.; Klinger, J. Protoconceptual Contents and Implications. In Formal Concept Analysis: Third International Conference, ICFCA 2005 Lens, France, February 14–18, 2005 Proceedings; Godin, R., Ganter, B., Eds.; Springer: Berlin, Germany, 2005; pp. 375–400. [Google Scholar]
- Parret, H. Introduction. In Paris School Semiotics; Collins, F., Perron, P., Eds.; John Benjamins Publishing Company: Amsterdam, The Netherlands, 1989; pp. vii–xxv. [Google Scholar]
Disclaimer/Publisher’s Note: The statements, opinions and data contained in all publications are solely those of the individual author(s) and contributor(s) and not of MDPI and/or the editor(s). MDPI and/or the editor(s) disclaim responsibility for any injury to people or property resulting from any ideas, methods, instructions or products referred to in the content. |
© 2025 by the author. Licensee MDPI, Basel, Switzerland. This article is an open access article distributed under the terms and conditions of the Creative Commons Attribution (CC BY) license (https://creativecommons.org/licenses/by/4.0/).










