Abstract
This paper investigates an autonomous discrete-time glycolytic oscillator model with a unique positive equilibrium point which exhibits chaos in the sense of Li–Yorke in a certain region of the parameters. We use Marotto’s theorem to prove the existence of chaos by finding a snap-back repeller. The illustration of the results is presented by using numerical simulations.
MSC:
39A10; 39A30; 39A33; 65P20
1. Introduction and Preliminaries
A first rigorous criterion for chaos in one-dimensional discrete dynamical systems, named period three implies chaos, was established by Li and Yorke in their seminal paper [1]. The definition of chaos given in that paper was the first rigorous description of chaos. A number of authors made attempts to extend this definition to multi-dimensional difference equations. One of the most used extensions of the definition of chaos to multi-dimensional cases was given by F. R. Marotto in [2,3,4], who observed that the crucial properties of chaos are the following: the existence of an infinite number of periodic solutions of various minimal periods; the existence of an uncountably infinite set of points which exhibit random behavior; and the presence of a high sensitivity to initial conditions. Marotto extended Li–Yorke’s notion of chaos from one-dimensional to multi-dimensional by introducing the notion of a snap-back repeller in their famous theorem in 1978 [2]. Also, see [5]. However, the original result in [2] has an error, which was noticed by several mathematicians, including P. Kloeden and Li [6,7]. The error was corrected by F. Marotto in [8], where he redefined a snap-back repeller in 2005 [8]. In this paper’s preliminary, we will give the corrected version of the definition for a snap-back repeller and then present Marotto’s corrected theorem [3,8].
Here is Marotto’s definition for “snap-back repeller” and then their theorem from [2,8].
Definition 1
([4]). Let in a neighborhood of a fixed point of Φ. We say that is a snap-back repeller if the following conditions are met:
- (i)
- All the eigenvalues of have a modulus greater than one ( is a repeller);
- (ii)
- There exists a finite sequence such that , , and , which belongs to a repelling neighborhood of , and for .
Remark 1.
It is clear that Definition 1 still implies that the sequence , where for all , satisfies and as , making this set of points a homoclinic orbit. Furthermore, since all for lie within the local unstable manifold of the map Φ at the fixed point , where Φ is , and since for , then this homoclinic orbit is transversal in the sense that Φ is in a neighborhood of each for all . See [4].
Theorem 1
([2]). If a map Φ possesses a snap-back repeller, then Φ is chaotic in the sense of Li–Yorke. That is, the following exist:
- 1.
- A positive integer N, such that Φ has a point of period p, for each integer ;
- 2.
- A “scrambled set” of Φ , i.e., an uncountable set W containing no periodic points of Φ , such that
- (a)
- ;
- (b)
- for all , with ;
- (c)
- for all , with and periodic point of Φ ;
- 3.
- An uncountable subset of W such that , for every .
In this paper, we investigate the existence of Li–Yorke chaos for the following system of difference equations:
where the parameters and are positive; is the step size of the numerical method in the process of transferring a continuous model into a discrete counterpart. System (1) was obtained by the explicit Euler finite discretization of the following system of differential equations [9]:
which was used as the model for glycolysis decomposition in [9]. In this model, glucose decomposes in the presence of various enzymes, including ten steps in which five are termed the preparatory phase, while the remaining five steps are called the pay-off phase.
In [9], the authors, using a non-standard finite discretization, obtained a different discrete analogon of the glycolytic oscillator model (2). They investigated the Neimark–Sacker bifurcation and hybrid control in their discrete model, but the local dynamics were not studied in detail. The reason is probably that the local dynamics were quite complicated and involved. See [10,11,12] for related results.
System (1) is a cubic polynomial system, which is well known to exhibit chaotic behavior. The global dynamics of such a system can be quite complicated, as we have shown in a series of papers [13,14]. An interesting problem is whether the local stability of System (1) implies the global stability of such a system and, in general, if System (1) is structurally stable. As we showed in [13,14] proving global stability requires different techniques and it might be more difficult to prove than a complicated, chaotic behavior. The case when the equilibrium of System (1) is a saddle point probably requires finding the stable and unstable manifolds or sets and using them to obtain the dynamics of that system (see [13]).
In this paper, we present the complete local dynamics of model (1) in Section 2. The local stability dynamics indicate the regions where Li–Yorke chaos is possible. Then, we prove the existence of Li–Yorke chaos in such a region by finding the snap-back repeller using a similar technique to that in [15]. One should mention that Li–Yorke chaos is common for many polynomial and rational systems of difference equations (see [16,17,18]), with the simplest and oldest being Hénon’s map and system (see [4]). The techniques of rigorous proofs of chaos in dimensions higher than one are often based on Theorem 1. The other less rigorous techniques are based on calculations of Lyapunov exponents and the fractal dimension. See [19,20,21,22] for many examples of chaotic two-dimensional systems.
2. Local Stability Analysis
System (1) has a unique (positive) equilibrium point . The investigation of the nature of the local stability of equilibrium point is based on the well-known result of Theorem 2.12 in [19] or in [20,21,22].
The map T corresponding to System (1) is of the form
and the Jacobian matrix of the map T is of the form
from which we obtain
and
The corresponding characteristic equation has the form
which in the equilibrium becomes
Since , by applying Theorem 2.12 in [19], we obtain the following result about the local dynamics of equilibrium point :
Let be fixed. Then,
and
where and are continuous functions such that for and for . Note that and are the abscissas of the intersection points of curves and with the -axis, respectively, and and are the abscissas of the intersection points of curves and with the -axis, in the -plane. Let and be the graphs of the functions and in the positive quadrant, respectively (excluding the points on the axes). It is easy to see that if (i.e., ) and if (i.e., ), where .
Now, assume that , , and . Then, we have that and
where . Namely,
which is true for every . On the other hand,
For and , inequality (5) is true because
Also, for and , (5) is true because
By using Theorem 2.12 in [19], we see that and if and
which means that and are conjugate complex, and .
We will now prove that
when .
First, note that if , , and , where
Also, if , then . It implies that
which is impossible.
By Theorem 2.12 in [19], it means that and if and
Also, note that it can be easily verified that is valid at all points below the curve , and is valid at all points above that curve. Likewise, in all points below the curve , is valid, and in all points above that curve, is valid. See Figure 1, Figure 2 and Figure 3.
Figure 1.
Parametric spaces of local dynamics in the -plane for , , .
Figure 2.
Parametric spaces of local dynamics in the -plane for , , .
Figure 3.
Parametric spaces of local dynamics in the -plane for , , .
Denoting
we have thus completed the proofs of the following two lemmas.
Lemma 1.
If , , and , then the unique equilibrium point of System (1) is as follows:
- 1.
- Locally asymptotically stable ifor
- 2.
- A repeller if ;
- 3.
- A saddle point if ;
- 4.
- A non-hyperbolic with
- (a)
- and being conjugated complex, and if and ;
- (b)
- and if and .
Lemma 2.
If , , , , and , then the equilibrium point of System (1) is as follows:
- 1.
- Locally asymptotically stable if ;
- 2.
- A repeller if ;
- 3.
- A saddle point if ;
- 4.
- A non-hyperbolic with
- (a)
- and being conjugated complex, and if and ;
- (b)
- and if , , and ;
- (c)
- The characteristic polynomial of the form at the point , so the eigenvalues are .
See Figure 3.
3. Li–Yorke Chaos for
In order to prove the existence of Li–Yorke chaos, we will consider the corresponding eigenvalues with a modulus greater than one for and the set
and
We prove that the positive equilibrium point of System (1) is a snap-back repeller. The next step is to determine a neighborhood of in which the norms of eigenvalues exceed one for all . It means that we need to solve the following system of inequalities, , and , where
is the characteristic polynomial of (3), i.e., we will solve the following system of inequalities:
The first inequality in (7) is always satisfied. Curves and , where
are hyperbolas that intersect in the first quadrant at the point
for . The assumptions and imply that Namely,
is equivalent to
which is satisfied if
Since , it follows that , so inequality (8) is true.
Notice that
and
so a neighborhood of , in which the norms of eigenvalues exceed one for all , is determined with , where
and
for .
In this way, we obtained the following result.
Lemma 3.
To continue investigating the conditions under which the equilibrium point will be a snap-back repeller, we will take a fixed value of the parameter h, for example, .
Now, if , then and . A repelling area of the equilibrium point is , where
To prove that the equilibrium point is a snap-back repeller for , we need to find points and such that
By calculating the inverse iterations of the fixed point twice, we are looking for the point , , , as the solution of the following system:
for which is the solution of the system
The solutions of System (12) are
where
and
By using , it is easy to see that .
Now, we prove that considering that
Suppose that . Then,
If , we have a contradiction with , such that . However, if , since , we have that
which for has only one positive solution
This implies that , which is a contradiction. Therefore, it is true that if .
Similarly, we conclude that if .
Now, note the following fact: for , we have
In the next step, we will solve System (11) for . From the second equation in System (11), we obtain
This implies , i.e., . After substituting x in the first equation of System (11), we obtain
Let
i.e.,
By using the facts
and , we obtain
Considering (13), Equation (15) is satisfied if or, equivalently,
It implies that , i.e., . On the other hand,
which implies . If , we denote
Now, from (14) we obtain
By using the fact that and , we have that
Let us show that . Otherwise, if , then
Since , the left side of the past equality is negative, which is impossible. It means that holds.
Therefore, under certain conditions on the parameters, we have that
- for
- is continuous for and ;
- .
By the Implicit Function Theorem, there exists a unique function and such that
- (i)
- .
- (ii)
- for .
- (iii)
- is continuous in .
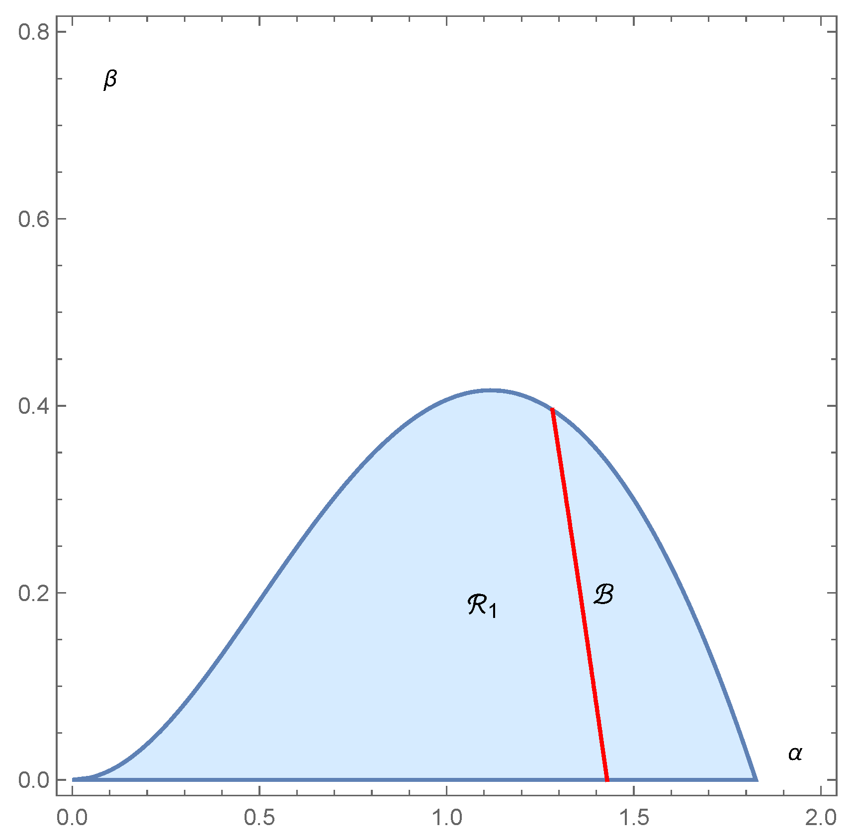
Figure 4 shows the area of the parameters for which the equilibrium point is a repeller and the set in the -plane.
Figure 4.
The area of the parameters for which the equilibrium point is a repeller and the set (red) is shown (in the -plane for ).
Let and for . Then, belongs to for a small enough . Assume that is arbitrary and let
Finally, let
where
and
Also, and are the second coordinates of the intersection points of the line given by the equation with the curves and , respectively.
4. Numerical Simulations
In many articles, the appearance of chaos is established by the existence of positive Lyapunov coefficients (e.g., [15]). Although we proved the existence of chaos in the previous section using the Marotto method, we will make several corresponding numerical simulations by calculating the Lyapunov coefficients. Most of the experimentalists in dynamical systems theory take the existence of positive Lyapunov coefficients as enough evidence for the existence of chaos (see [23,24,25,26]). In that case, different software packages, such as Dynamica in [19] or Chaos in [25,26], are used to justify the use of the word chaos. Also, see the references in [23].
Figure 5.
Repelling area (a) and neighborhood (b) of the snap-back repeller (for , , and ).
The solutions of System (12) are the equilibrium point and
where
The solution of System (11) for which belongs to is
Therefore,
The Jacobian matrix of T at the point has an eigenvalue with , at point has eigenvalues and , and at point has eigenvalues and .
For , we have that
Next, and are the second coordinates of the intersection points of the line given by the equation with the curves and , respectively. Then,
where
and
See Figure 5b.
Figure 6 represents the phase portrait with 30 iterations with repelling area and neighborhood of the snap-back repeller . Furthermore, Figure 6 shows the points in (16).
Figure 6.
The snap-back repeller for , , and .
Now, assume that and . Then, there exists such that . In that case, if , the region is a circle.
Figure 7.
The snap-back repeller for , , and .
If we suppose that and , then Figure 8a shows a snap-back repeller with
Figure 8.
The snap-back repeller for , , and .
The graph represents a phase portrait with 70 iterations. Figure 8b represents a phase portrait with 11170 iterations (we obtained a chaotic attractor due to the accumulation of rounding errors). In Figure 9a and Figure 10a, the bifurcation diagrams are generated by code Bif2D from [23], and in Figure 9b and Figure 10b corresponding Lyapunov coefficients are generated by the code in [24].
Figure 9.
(a) Bifurcation diagram for , , , , and initial point (b) corresponding Lyapunov coefficients.
Figure 10.
(a) Bifurcation diagram for , , , , and initial point (b) corresponding Lyapunov coefficients.
5. Conclusions
We consider a chaotic dynamic of System (1), which is the Euler discretization of System (2), which was used as the model for glycolysis decomposition in [9]. System (1) has a unique positive equilibrium, which locally can have any character depending on the parameter region. That is, this unique equiibrium solution can be either locally symptotically stable or repeller, saddle point, or non-hyperbolic. The global dynamics of such a system can be quite complicated and could include the existence of an infinite number of period-two solutions or equilibrium solutions, as we have shown in a series of papers [13]. In this paper, we focus on the case when this equilibrium is a repeller and prove that in this case there exists a region of parameters where System (1) exhibits chaos. The quite challenging problem is whether the local stability of System (1) implies the global stability of such a system and, in general, if System (1) is structurally stable. At this time, we are leaving these problems for future research.
Author Contributions
This research was carried out in equal parts by the four authors. All authors have read and agreed to the published version of the manuscript.
Funding
This research received no external funding.
Data Availability Statement
Data are contained within the article.
Conflicts of Interest
The authors declare no conflicts of interest.
Abbreviations
The following abbreviations are used in this manuscript:
| DOAJ | Directory of open access journals. |
| TLA | Three-letter acronym. |
| LD | Linear dichroism. |
References
- Li, T.Y.; Yorke, J.A. Period Three Implies Chaos. Am. Math. Mon. 1975, 82, 985–992. [Google Scholar] [CrossRef]
- Marotto, F.R. Snap-Back Repellers Imply Chaos in Rn. J. Math. Anal. Appl. 1978, 63, 199–223. [Google Scholar] [CrossRef]
- Marotto, F.R. Perturbations of stable and chaotic difference equations. J. Math. Anal. Appl. 1979, 72, 716–729. [Google Scholar] [CrossRef][Green Version]
- Marotto, F.R. Chaotic Behavior in the Hénon Mapping. J. Math. Anal. Appl. 1979, 68, 187–194. [Google Scholar] [CrossRef]
- Aulbach, B.; Kieninger, B. On three definitions of chaos. Nonlinear Dyn. Syst. Theory 2001, 1, 23–37. [Google Scholar]
- Li, C.P.; Chen, G.R. An Improved Version of the Marotto Theorem. Chaos Solitons Fractals 2003, 18, 69–77. [Google Scholar] [CrossRef]
- Kloeden, P.; Li, Z. Li-Yorke chaos in higher dimensions: A review. J. Differ. Equ. Appl. 2006, 12, 247–269. [Google Scholar] [CrossRef]
- Marotto, F.R. On Redefining a Snap-Back Repeller. Chaos Solitons Fractals 2005, 25, 25–28. [Google Scholar] [CrossRef]
- Khan, A.Q.; Abdullah, E.; Ibrahim, T.F. Supercritical Neimark-Sacker Bifurcation and Hybrid Control in a Discrete-Time Glycolytic Oscillator Model. Math. Probl. Eng. 2020, 2020, 7834076. [Google Scholar] [CrossRef]
- Berkal, M.; Almatrafi, M.B. Bifurcation and Stability of Two-Dimensional Activator–Inhibitor Model with Fractional-Order Derivative. Fractal Fract. 2023, 7, 344. [Google Scholar] [CrossRef]
- Berkal, M.; Almatrafi, M.B. Bifurcation Analysis and Chaos Control for Prey-Predator Model With Allee Effect. Int. J. Anal. Appl. 2023, 21, 131. [Google Scholar]
- Nurkanović, Z.; Nurkanović, M.; Garić-Demirović, M. Stability and Neimark-Sacker Bifurcation of Certain Mixed Monotone Rational Second-Order Difference Equation. Qual. Theory Dyn. Syst. 2021, 20, 75. [Google Scholar] [CrossRef]
- Bektešević, J.; Kulenović, M.R.S.; Pilav, E. Global Dynamics of Cubic Second Order Difference Equation in the First Quadrant. Adv. Differ. Equ. 2015, 176, 1–38. [Google Scholar] [CrossRef]
- Bektešević, J.; Hadžiabdić, V.; Mehuljić, M.; Mujić, N. Dynamics of a two-dimensional cooperative system of polynomial difference equations with cubic terms. Sarajevo J. Math. 2022, 18, 127–160. [Google Scholar]
- Garić-Demirović, M.; Hrustić, S.; Moranjkić, S.; Nurkanović, M.; Nurkanović, Z. The existence of Li-Yorke chaos in certain predator-prey system of difference equations. Sarajevo J. Math. 2022, 18, 45–62. Available online: https://www.anubih.ba/Journals/vol.18,no-1,y22/04-M_Garic_Demirovic-S_Hrustic-S_Moranjkic-M_and_Z_Nurkanovic.pdf (accessed on 19 March 2024).
- Li, J.; Zang, H.; Wei, X. On the construction of one-dimensional discrete chaos theory based on the improved version of Marotto’s theorem. J. Comput. Appl. Math. 2020, 380, 112952. [Google Scholar] [CrossRef]
- Zhang, L.; Huang, Q. Chaos induced by snap-back repellers in non-autonomous discrete dynamical systems. J. Differ. Equ. Appl. 2018, 24, 1126–1144. [Google Scholar] [CrossRef]
- Balibrea, F.; Cascales, A. Li-Yorke chaos in perturbed rational difference equations. In Difference Equations, Discrete Dynamical Systems and Applications; Springer Proceedings in Mathematics & Statistics; Springer: Berlin/Heidelberg, Germany, 2016; Volume 180, pp. 49–61. [Google Scholar] [CrossRef]
- Kulenović, M.R.S.; Merino, O. Discrete Dynamical Systems and Difference Equations with Mathematica; Chapman and Hall/CRC: Boca Raton, FL, USA; London, UK, 2002. [Google Scholar] [CrossRef]
- Elaydi, S. An Introduction to Difference Equations, 3rd ed.; Undergraduate Texts in Mathematics; Springer: New York, NY, USA, 2005; Available online: https://www.abebooks.co.uk/9780387230597/Introduction-Difference-Equations-Undergraduate-Texts-0387230599/plp (accessed on 19 March 2024).
- Elaydi, S. Discrete Chaos. With Applications in Science and Engineering, 2nd ed.; Chapman & Hall/CRC: Boca Raton, FL, USA, 2007. [Google Scholar] [CrossRef]
- Alligood, K.T.; Sauer, T.D.; Yorke, J.A. Chaos. An Introduction to Dynamical Systems; Textbooks in Mathematical Sciences; Springer: New York, NY, USA, 1997. [Google Scholar] [CrossRef]
- Ufuktepe, Ü.; Kapçak, S. Applications of Discrete Dynamical Systems with Mathematica. Thesis, Izmir University of Economics, Izmir, Türkiye, 2014. Volume 1909. pp. 207–216. Available online: http://hdl.handle.net/2433/223175 (accessed on 19 March 2024).
- Sandri, M. Numerical Calculation of Lyapunov Exponents. Math. J. 1996, 6, 78–84. Available online: https://www.mathematica-journal.com/issue/v6i3/article/sandri/contents/63sandri.pdf (accessed on 19 March 2024).
- Korsch, H.J.; Jodl, H.-J. Chaos. A Program Collection for the PC, 2nd ed.; with 1 CD-ROM (Windows 95 and NT); Springer: Berlin/Heidelberg, Germany, 1999. [Google Scholar]
- Nusse, H.E.; Yorke, J.A. Dynamics: Numerical Explorations, 2nd ed.; Accompanying computer program Dynamics 2 coauthored by Brian R. Hunt and Eric J. Kostelich; Applied Mathematical Sciences 101; Springer: New York, NY, USA, 1998. [Google Scholar]
Disclaimer/Publisher’s Note: The statements, opinions and data contained in all publications are solely those of the individual author(s) and contributor(s) and not of MDPI and/or the editor(s). MDPI and/or the editor(s) disclaim responsibility for any injury to people or property resulting from any ideas, methods, instructions or products referred to in the content. |
© 2024 by the authors. Licensee MDPI, Basel, Switzerland. This article is an open access article distributed under the terms and conditions of the Creative Commons Attribution (CC BY) license (https://creativecommons.org/licenses/by/4.0/).









