Abstract
In this paper, we introduce the concept of orthogonal convex structure contraction mapping and prove some fixed point theorems on orthogonal ♭-metric spaces. We adopt an example to highlight the utility of our main result. Finally, we apply our result to examine the existence and uniqueness of the solution for the spring-mass system via an integral equation with a numerical example.
1. Introduction
Stefan Banach published his first known result in 1922, which is also possibly the most useful. It is referred to as the Banach contraction mapping principle. According to this theory, each contraction in a complete metric space has a distinct fixed point. It is helpful to note that this fixed point is also a singular fixed point for all iterations of the specified contractive mapping. Many writers generalised Banach’s well-known discovery after 1922. On the subject, a lot of papers have been written. Two crucial generalizations were made:
(1) New relations (Kannan, Chatterje, Reich, Hardy-Rogers, Ćirić, ...) were used to bring new circumstances into the existing contractive relation.
(2) The axioms of metric space have been modified. As a result, numerous classes of new spaces are obtained. Visit papers [1,2,3,4,5,6,7,8,9,10,11,12,13] for additional information. Takahashi [14] initiated the notions of a convex structure and metric space in 1970 in addition to developing some of the fixed point theorems via his finding convex metric space. Goebel and Kirk [15] also looked at the iterative processes for nonexpansive mappings in the hyperbolic metric space, and in 1988, Xie [16] used Ishikawa’s iteration approach to find fixed points for quasi-contraction mappings in convex metric spaces. Nonexpansive iterations in hyperbolic spaces were introduced in 1990 by Reich and Shafrir [17]. Mureşan et al. [18] presented the theory of some fixed point theorems for convex contraction mappings, the limit shadowing property, and Ulam-Hyers stability for the fixed point theorem in 2015. Latif et al. [19] established some approximate fixed point theorems via partial generalized convex contractions and partial generalized convex contractions of order 2 in the setting of -complete metric spaces. Georgescu [20] studied iterated function systems consisting of generalized convex contractions on the framework of ♭-Metric spaces. They proved the generalization of Istratescu’s convex contraction fixed point theorem in the setting of complete strong ♭-Metric spaces in 2017. Karaca et al. [21] proved fixed point theorems for the Reich contraction mapping in a convex ♭-Metric space using the Mann iteration sequence in 2021. Also, they have the weak T-stability of the Mann iteration for this mapping in complete convex ♭-Metric spaces. In 2021, Chen et al. [22] first introduced the concept of the convex graphical rectangular ♭-Metric space () and obtained strong convergence theorems for these mappings in under some suitable conditions. Following that, some works on the generalization of such classes of mappings in the setting of various spaces [23,24,25,26,27,28,29] appeared.
On the other hand, Gordji et al. [30] presented a new notion of orthogonality in metric spaces and illustrated the fixed point solution for contraction mappings in metric spaces using this new kind of orthogonality. They also showed how these results could be used to talk about the existence and uniqueness of a first-order ODE solution, even though the Banach contraction mapping principle does not work in this case. The fixed point in generalized orthogonal metric spaces was then demonstrated by Eshaghi Gordji and Habibi [31]. The idea of orthogonal F-contraction mappings was recently presented by Sawangsup et al. [32], who also demonstrated the fixed point theorems on orthogonal-complete metric spaces. The investigation of orthogonal contractive type mappings continued, with substantial findings made by numerous other researchers [33,34]. The goal of this study is to carry on these investigations. First, we discussed the novel notions of mappings of a orthogonal convex structural contraction on a orthogonal ♭-Metric space. Then, we show the fixed point theorems on a orthogonal complete ♭-Metric space and examples. We also present an application to resolve a spring-mass system and some examples for nonlinear integral equation of first kind with numerical solution to support of the obtained results.
2. Preliminaries
Throughout this paper, represents the set of positive integers, ℜ denotes the set of all real numbers and is the set of non-negative reals.
Definition 1.
([3]). Let and be a real number. A function is said to be a -metric on Υ if the following conditions are satisfied:
- (1)
- iff ;
- (2)
- , for all ;
- (3)
- , for all .
The pair is called ♭-metric space (shortly, ♭-MS).
The following are some examples and properties of a orthogonal set (or -set) as initiated by Gordji et al. [30].
Definition 2.
([30]). Let . If a binary relation satisfies the following stipulation:
then it is called a orthogonal set (briefly -set) and it is denoted by .
Example 1.
([30]). Let and define if . Then, by letting or , is an -set.
Example 2.
Let and be a usual metric. Let be defined by if else . Define now if . Not that for all . Hence is an O-set.
At this point, it is important to remember some basic like, orthogonal sequence, orthogonal continuous, orthogonal complete, orthogonal metric space, orthogonal preserving, and weakly orthogonal preserving.
Definition 3.
([30]). A sequence of an -set is called a orthogonal sequence (briefly, -sequence) if
Definition 4.
([30]). We say that is a orthogonal ♭-metric space (shortly, -MS) if it contains an Definitions 1 and 2.
Definition 5.
([9]). Let be an -sequence in . Then:
- 1.
- We say that an -sequence in -MS is convergent if such that .
- 2.
- We say that an -sequence in is a Cauchy -sequence if for every , ∃ a such that . i.e., .
- 3.
- We say that is -complete -metric space if every Cauchy -sequence in Υ is convergent.
Definition 6.
([30]). Let be an -MS. Then, we say that a function is a orthogonal continuous (or ⊥-continuous) in if for each -sequence of Υ with as , i.e., . Also, we say that ⊤ is ⊥-continuous on Υ if ⊤ is ⊥-continuous in each .
Remark 1.
([30]). Every continuous mapping is ⊥-continuous and the converse is not true.
Definition 7.
([30]). Let be an -set. A mapping is said to be ⊥-preserving if whenever . Also is said to be weakly ⊥-preserving if or whenever .
Definition 8.
([16]). Let and . Let be a function and let be an ⊥-continuous function. Then is called a orthogonal convex structure on Υ if the conditions are met:
for each and with .
In the following section, we inspired and motivated the concepts of convex contraction and orthogonality. First, we define and illustrate orthogonal convex -MS. We generalize and prove the fixed point theorem in the context of orthogonal convex -MS using orthogonal convex contraction.
3. Main Results
Now, we define the notion of a orthogonal convex -MS.
Definition 9.
Let be a orthogonal convex mapping structure defined on -MS with and . Then is called a orthogonal convex -MS.
Let be a orthogonal convex -MS and ⊥ be a self-map on Υ. Given below extension of iteration of Mann’s method into orthogonal convex -MS.
where and . The -sequence is called the Mann’s iteration -sequence for ⊥.
Now we’ll look at some specific orthogonal convex -MS example.
Example 3.
Suppose and , then . Let be defined by
Define now if . Not that for alland choosing a mapping defined as
Demonstrate as
for all . Choose , and fix . Observe that whenever . Now, consider . Then we have two cases:
- (i)
- , we get
- (ii)
- When . We have the following sub cases:
- (a)
- If both , then obviously , and hence
- (b)
- If only one of and σ is in , say is in , then obviously , and hence,The same can be done for and not in .
- (c)
- If both , then obviously
From all the possible cases, it is clear that is a orthogonal convex -MS with .
Example 4.
Let and be a function defined by
for all . Define the binary relation ⊥ on Υ by if , where . Then, is an O-complete -MS. Let be a function defined by
Then, is a orthogonal convex -MS with . Now, in the usual sense, is not a orthogonal metric space.
Indeed, given any , and , inequality
exists, we conclude that is an -MS with . Now, clear that satisfies Equation (1). For each with , , we get
so be a orthogonal convex -MS with . However, because does not satisfy triangle inequality, is not a orthogonal metric space in the usual sense. Now, take , we get
Using Mann’s iteration algorithm, we will now demonstrate Banach’s contraction principle for O-complete convex -MSs.
Theorem 1.
Let be an O-complete convex -MS and be a contractive self-map on Υ. Suppose that there exists such that the following assertions hold:
- 1.
- ⊥ is ⊥-preserving,
- 2.
- For all with , .
Take such that and , here with . If and for each ; then, ⊥ has a unique fixed point in Υ.
Proof.
Since is an -set,
It follows that . Let , ∀.
If for each , it follows that is a fixed point of ⊤. Postulate that ∀. Thus, we have for all . By condition (1), we get
∀. Hence is an -sequence.
For any , there exists
and
Let . Combining from the above with and holding for each , we get
which shows that is decreasing O-sequence of non-negative reals. Hence, such that
We prove . Assume that . Taking in Equation (6), we get
a contradiction. Hence, we obtain . Next, we get
which implies that . Next, prove that is a Cauchy O-sequence. Contrary, we assume an O-sequence is not a Cauchy, then ∃ and the subsequences and of , such that is the smallest number with ,
and
Then, we conclude
which implies that .
Note that
we obtain , a contradiction. Thus is a Cauchy O-sequence in . By the O-completeness of , such that .
Next, prove that is a fixed point of ⊤. Consider
Letting , we conclude that which proves that . Hence, is a fixed point of ⊤.
Now, prove the uniqueness part. Let be two distinct fixed points of ⊤ and postulate that . From definiton 2.2, we get
By condition (1), we have
for all . Now
As , we obtain . Thus, . Hence, ⊤ has a unique fixed point in . □
We demonstrate an example illustrating the Theorem 1.
Example 5.
Let , . Define a function by the formula
Define the binary relation ⊥ on Υ by if , where . Then, is an O-complete -MS. The mapping is defined as
Set and , where and . Then, is an O-complete convex -MS with , and ⊥ has a unique fixed point in Υ.
It shows that is an -MS with , from Example 4. For each with , we obtain
Hence, is a orthogonal convex -MS with . It is easy to see that ⊥ satisfies , where . We choose . Combining with and , we have
and
Since for all , we obtain
Letting , we have and . Hence, 0 is a fixed point of ⊥ in Υ. Next, prove ⊥ has a unique fixed point. Postulate that are two distinct fixed points of ⊥. Then,
a contradiction. Hence, ⊥ has a unique fixed point 0 in Υ.
We prove the Kannan theorem for an O-complete convex -MS.
Theorem 2.
Let be an O-complete convex -MS with constant and let be a contraction mapping. Suppose such that the following axioms hold:
- 1.
- ⊥ is ⊥-preserving,
- 2.
- For all with , and for some ,
Take such that and for and . If , then ⊥ has a unique fixed point in Υ.
Proof.
Since is an -set,
It follows that . Let , for all . If for any , then it is clear that is a fixed point of ⊤. Postulate that . Thus, we have . By condition (1), we get
for all . Hence is an -sequence.
For any , we get
and
i.e., .
Since , then
Denote for . We deduce that
Combining the above two inequalities, we get
which shows that is decreasing O-sequence of non-negative reals. Hence, such that . Prove that . Let . Taking in Equation (10), we have , a contradiction. Hence, ; i.e., . Moreover, by inequality (8), we obtain , which shows that . Next, prove that an O-sequence is Cauchy. Contrary, we assume an O-sequence is not Cauchy, then , and are the sub sequences of such that is not greatest number with ,
and
Then, we conclude that
which implies that
Note that
we obtain , a negation. Thus, an O-sequence is a Cauchy in . By completeness property, implies that such that
Now prove that is a fixed point of ⊤. Since
we conclude that
Consequently, we have , so is a fixed point of ⊤. Next, prove the uniqueness part. Let be two fixed points of ⊤ and assume that . By choice of , we have
Since ⊤ is ⊥-preserving, we have
for all . Now
As , we obtain . Thus, . Hence, ⊤ has a unique fixed point in . □
Now, we demonstrate an illustration of Theorem 2.
Example 6.
Let , define by
For any , let be a function defined by , for all . Define the binary relation ⊥ on Υ by if , where and the mapping as
Let be the initial value and , where . If , then ⊤ has a unique fixed point in Υ.
Proof.
From Example 5, we know that is a orthogonal convex -MS with . We show that ⊤ satisfies the follows
for any . Now, we arise the below cases.
Find the unique fixed point in . Now, we arises the following two cases.
Case (a): If , then
Obviously, as .
Case (b): If , then
If , then . From Case (a), it follows that as . If , then . The above procedure, we conclude that . Then, we get
and
which implies that . Hence, , where 0 is a fixed point of ⊤. Clearly, the unique fixed point of ⊤ in is 0. Assume that is also a fixed point of ⊤ in . Then ; i.e., , a rebuttal. □
4. Application
Consider the critical damped motion of the spring-mass system under the action of an external force is
where is the dumping constant and be a continuous map.
Consider the following integral equation equivalent to (12) is
with .
The Green’s function is defined as
where is a constant ratio. Define be the set of real continuous functions defined on . Then, for , define -MS by
for all with and .
Then, it is simple to verify that forms an -complete -MS with . The triple is denoted by .
Then, we show that the Equation (12) admits a solution iff ∃ is a solution of the equation
with .
Theorem 3.
- (i)
- is a ⊥-continuous function;
- (ii)
- For all , such that and yieldsfor all and .
- (iii)
- For all and , .
Then, the integral Equation (12) has a unique solution.
Proof.
Define ⊥ on by for all :
Now define by
for all , with . Therefore, is a complete ♭-MS. Define by
Now, prove ⊤ is ⊥-preserving. For with and , we get
It shows that and so . Then, ⊤ is ⊥-preserving.
We show that ⊤ is orthogonal convex structure contraction on . By stipulation (iii) we have . By the stipulations (i) and (ii) of the theorem, we obtain
Then, we have
Since and applying supremum on both sides, we get
Then . Thus the condition (2) is satisfied. Therefore, all the conditions of Theorem 1 are satisfied. Hence the operator has a unique fixed point, which means that the integral Equation (12) has a unique solution. This completes the proof. □
5. Example
Let us consider the following nonlinear integral equation
with . Define by
Given the conditions of Theorem 3, it is simple to demonstrate that Equation (20) has a unique solution for and . Additionally, we will emphasize the viability of our strategies using the iteration process.
Let . Let us take and initial point . The sequence is shown in Table 1 for converge to the exact solution .
Table 1.
For exact solution is .
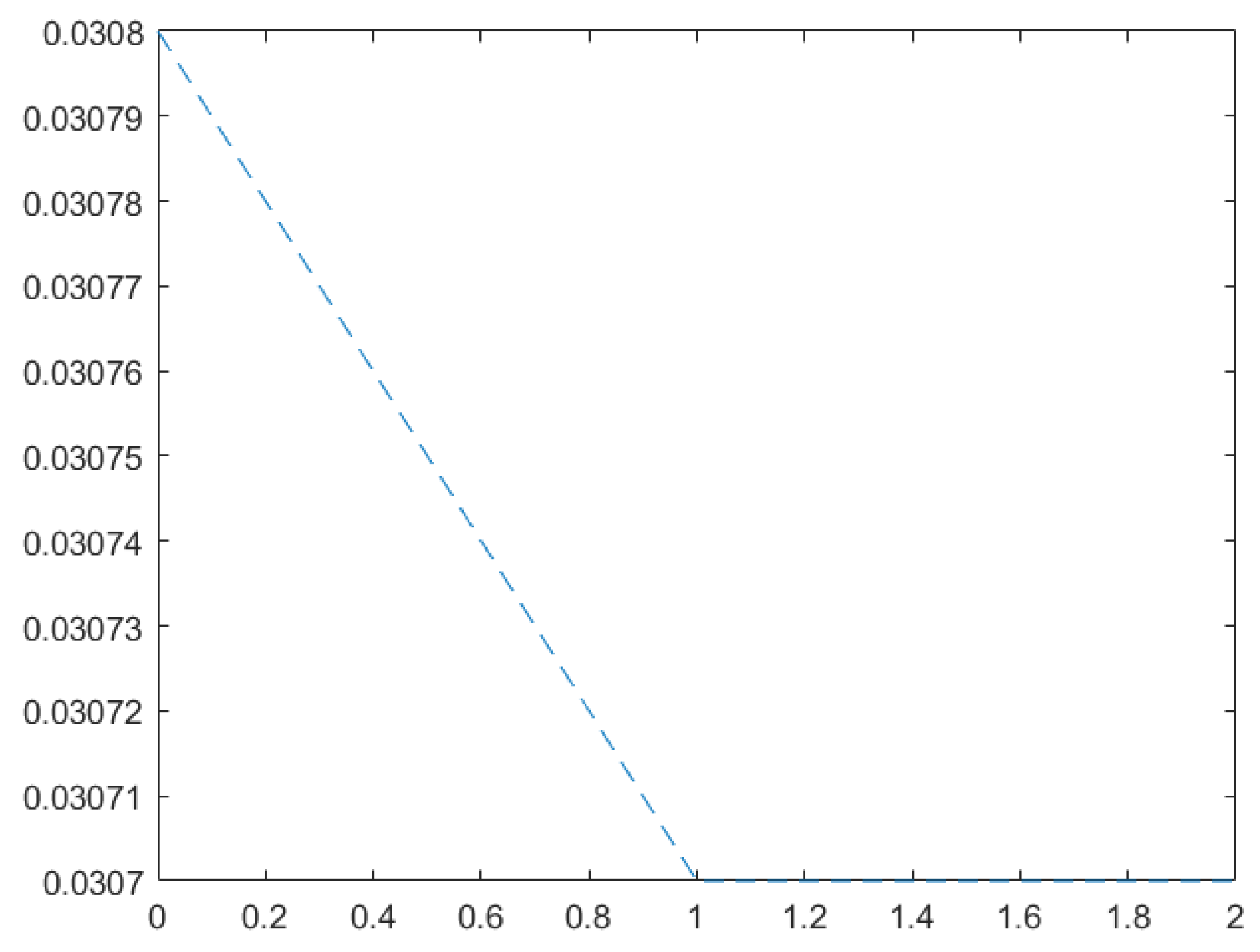
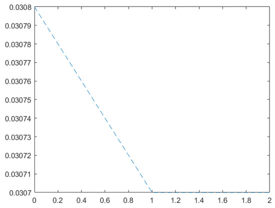
We obtain the interpolated graphs of nonlinear integral equation for , we get the following interpolated graphs, Figure 1 respectively.
Figure 1.
Interpolated graph for t = 0.1.
Example 7.
Assume the following nonlinear integral equation.
Then it has a solution in ⊤.
Proof.
Let be defined by
and set and , for all . Then we have
Furthermore, see that . Then, it is easy to see that all other conditions of the above application are easy to examine and the above problem has a solution in ⊤. □
6. Conclusions
In this manuscript, we established a orthogonal convex structural contraction mapping, proved a number of fixed point theorems utilizing orthogonal ♭-metric space, and demonstrated the existence of a solution to a unique integral equation developed in mechanical engineering.
Author Contributions
Conceptualization, G.N., A.J.G., G.M. and K.J.; methodology, G.N., A.J.G., G.M. and A.S.B.; validation, E.A., K.J. and N.M.; formal analysis, G.N., A.S.B., A.J.G., G.M. and E.A.; investigation, G.N., A.J.G. and N.M.; writing—original draft preparation, G.N., A.S.B., A.J.G., G.M., K.J., E.A. and N.M.; writing—review and editing, E.A. and N.M.; supervision, E.A. and N.M.; project administration, E.A. and N.M.; funding acquisition, A.S.B. All authors have read and agreed to the published version of the manuscript.
Funding
This research received no external funding.
Institutional Review Board Statement
Not applicable.
Informed Consent Statement
Not applicable.
Data Availability Statement
Not applicable.
Acknowledgments
The authors are grateful to all the referees for their valuable suggestions to help improve this paper.
Conflicts of Interest
The authors declare no conflict of interest.
References
- Agarwal, R.P.; Meehan, M.; O’regan, D. Fixed Point Theory and Applications; Cambridge University Press: Cambridge, UK, 2001. [Google Scholar]
- Alghamdi, M.A.; Hussain, N.; Salimi, P. Fixed point and coupled fixed point theorems on ♭-Metric-like spaces. J. Inequalities Appl. 2013, 2013, 1–25. [Google Scholar] [CrossRef]
- Bota, M.F.; Karapinar, E. A note on “Some results on multi-valued weakly Jungck mappings in ♭-Metric space”. Open Math. 2013, 11, 1711–1712. [Google Scholar] [CrossRef]
- Alsulami, H.H.; Karapinar, E.; Piri, H. Fixed points of generalized-Suzuki type contraction in complete-metric spaces. Discret. Dyn. Nat. Soc. 2015, 2015, 1–8. [Google Scholar] [CrossRef]
- Kadelburg, Z.; Radenović, S. Notes on some recent papers concerning F-contractions in ♭-Metric spaces. Constr. Math. Anal. 2018, 1, 108–112. [Google Scholar] [CrossRef]
- Mitrović, Z.D. A note on the results of Suzuki, Miculescu and Mihail. J. Fixed Point Theory Appl. 2019, 21, 1–4. [Google Scholar] [CrossRef]
- Popescu, O.; Stan, G. Two fixed point theorems concerning F-contraction in complete metric spaces. Symmetry 2020, 12, 58. [Google Scholar] [CrossRef]
- Saleem, N.; Iqbal, I.; Iqbal, B.; Radenović, S. Coincidence and fixed points of multivalued F-contractions in generalized metric space with application. J. Fixed Point Theory Appl. 2020, 22, 81. [Google Scholar] [CrossRef]
- Czerwik, S. Contraction mappings in ♭-Metric spaces. Acta Math. Inform. Univ. Ostrav. 1993, 1, 5–11. [Google Scholar]
- Debnath, P.; Konwar, N.; Radenović, S. Metric Fixed Point Theory: Applications in Science, Engineering and Behavioural Sciences; Springer: Singapore, 2021; pp. 314–316. [Google Scholar]
- Latif, A.; Al Subaie, R.F.; Alansari, M.O. Fixed points of generalized multi-valued contractive mappings in metric type spaces. J. Nonlinear Var. Anal. 2022, 6, 123–138. [Google Scholar]
- Jiang, S.; Wu, Y. An example of a metric space with finite decomposition complexity. J. Nonlinear Funct. Anal. 2022, 2022, 27. [Google Scholar]
- Shatanawi, W.; Rajić, V.Ć.; Radenović, S.; Al-Rawashhdeh, A. Mizoguchi-Takahashi-type theorems in tvs-cone metric spaces. Fixed Point Theory Appl. 2012, 2012, 1–7. [Google Scholar] [CrossRef]
- Takahashi, W. A convexity in metric space and nonexpansive mappings. I. Inkodai Math. Semin. Rep. 1970, 22, 142–149. [Google Scholar] [CrossRef]
- Goebel, K.; Kirk, W.A. Iteration processes for nonexpansive mappings. J. Contemp. Math. 1983, 21, 115–123. [Google Scholar]
- Ding, X.P. Iteration processes for nonlinear mappings in convex metric spaces. J. Math. Anal. Appl. 1988, 132, 114–122. [Google Scholar] [CrossRef]
- Reich, S.; Shafrir, I. Nonexpansive iterations in hyperbolic spaces. Nonlinear Anal. 1990, 19, 537–558. [Google Scholar] [CrossRef]
- Mureşan, V.; Mureşan, A.S. On the theory of fixed point theorems for convex contraction mappings. Carpathian J. Math. 2015, 31, 365–371. [Google Scholar] [CrossRef]
- Latif, A.; Sintunavarat, W.; Ninsri, A. Approximate fixed point theorems for partial generalized convex contraction mappings in α-complete metric spaces. Taiwan. J. Math. 2015, 19, 315–333. [Google Scholar] [CrossRef]
- Georgescu, F. Iterated function systems consisting of generalized convex contractions in the framework of complete strong ♭-Metric spaces. Ann. West Univ. Timis. Math. Comput. Sci. 2017, 55, 119–142. [Google Scholar] [CrossRef]
- Karaca, N.; Yildirim, I. Fixed point theorem for Reich contraction mapping in convex ♭-Metric spaces. Aligarh Bull. Math. 2021, 40, 29–39. [Google Scholar]
- Chen, L.; Yang, N.; Zhao, Y. Fixed point theorems for the Mann’s iteration scheme in convex graphical rectangular ♭-Metric spaces. Optimization 2021, 70, 1359–1373. [Google Scholar] [CrossRef]
- Dolićanin-Ðekić, D.; Bin-Mohsin, B. Some new fixed point results for convex contractions in ♭-Metric spaces. Univ. Thought Publ. Nat. Sci. 2019, 9, 67–71. [Google Scholar] [CrossRef]
- Asif, A.; Khan, S.U.; Abdeljawad, T.; Arshad, M.; Savas, E. 3D analysis of modified F-contractions in convex ♭-Metric spaces with application to Fredholm integral equations. AIMS Math. 2020, 5, 6929–6948. [Google Scholar] [CrossRef]
- Berinde, V. Approximating fixed points of almost convex contractions in metric spaces. Ann. Acad. Rom. Sci. Ser. Math. Appl. 2020, 12, 11–23. [Google Scholar] [CrossRef]
- Bisht, R.K.; Rakočević, V. Fixed points of convex and generalized convex contractions. Rend. Circ. Mat. Palermo Ser. 2020, 69, 21–28. [Google Scholar] [CrossRef]
- Chen, L.; Li, C.; Kaczmarek, R.; Zhao, Y. Several fixed point theorems in convex ♭-Metric spaces and applications. Mathematics 2020, 8, 2422. [Google Scholar] [CrossRef]
- Khan, M.S.; Singh, Y.M.; Maniu, G.; Postolache, M. On generalized convex contractions of type-2 in ♭-Metric and 2-metric spaces. J. Nonlinear Sci. Appl. 2017, 10, 2902–2913. [Google Scholar] [CrossRef]
- Nallaselli, G.; Gnanaprakasam, A.J.; Mani, G.; Mitrović, Z.D.; Aloqaily, A.; Mlaiki, N. Integral equation via fixed point theorems on a new type of convex contraction in ♭-Metric and 2-metric spaces. Mathematics 2023, 11, 344. [Google Scholar] [CrossRef]
- Gordji, M.E.; Ramezani, M.; De La Sen, M.; Cho, Y.J. On orthogonal sets and Banach fixed point theorem. Fixed Point Theory 2017, 18, 569–578. [Google Scholar] [CrossRef]
- Gordji, M.E.; Habibi, H. Fixed point theory in generalized orthogonal metric space. J. Linear Topol. Algebra 2017, 6, 251–260. [Google Scholar]
- Sawangsup, K.; Sintunavarat, W.; Cho, Y.J. Fixed point theorems for orthogonal F-contraction mappings on O-complete metric spaces. J. Fixed Point Theory Appl. 2020, 22, 1–14. [Google Scholar] [CrossRef]
- Arul Joseph, G.; Gunasekaran, N.; Absar, U.H.; Gunaseelan, M.; Imran, A.B.; Kamsing, N. Common fixed-points technique for the existence of a solution to fractional integro-differential equations via orthogonal Branciari metric spaces. Symmetry 2022, 14, 1859. [Google Scholar]
- Beg, I.; Mani, G.; Gnanaprakasam, A.J. Fixed point of orthogonal F-Suzuki contraction mapping on O-complete ♭-Metric spaces with applications. J. Funct. Spaces 2021, 2021, 1–12. [Google Scholar] [CrossRef]
Disclaimer/Publisher’s Note: The statements, opinions and data contained in all publications are solely those of the individual author(s) and contributor(s) and not of MDPI and/or the editor(s). MDPI and/or the editor(s) disclaim responsibility for any injury to people or property resulting from any ideas, methods, instructions or products referred to in the content. |
© 2023 by the authors. Licensee MDPI, Basel, Switzerland. This article is an open access article distributed under the terms and conditions of the Creative Commons Attribution (CC BY) license (https://creativecommons.org/licenses/by/4.0/).
