Abstract
We consider a duopoly game model of R&D (research and development) rivalry between two high-tech firms with time delay, in which a monopoly sector with R&D spillover is studied using a mixture of game theory and nonlinear dynamics theory. The local asymptotic stability of the equilibrium point is studied by analyzing the corresponding characteristic equation. It is found that the delay can lead the system dynamic behavior to exhibit stability switches and Hopf bifurcations appear.
1. Introduction
With the exponential advancement of economics, business rivalry has been increasingly fierce. If companies, who are an essential component of the industry, are to survive and stay invincible in the market, they must develop a major competition that is distinct from that of other firms. Research and development (or R&D for short) has emerged as the primary driver of corporate growth and is, therefore, an essential means for businesses to achieve core competitiveness. In reality, enterprises’ R&D activities will lower manufacturing costs, enhance product quality, increase market share, and boost their market competitiveness. However, in the modern world, R&D spillovers often occur while R&D operations are carried out. Because of the knowledge sharing of R&D among firms and the flow of human capital, R&D spillovers are unavoidable.
Entrepreneurs and economists have been paying attention to competitiveness and collaboration in R&D investment in recent years. The classic research dates back to the 1980s when D’Aspremont and Jacquemin [1] developed a popular duopoly model of technology spillover. Ziss [2] created a two-stage duopoly game model with R&D spillovers based on the AJ and KMZ models. Amir [3] looked into the consequences of R&D spillover and found that as the volume of technology outflow increased, so did the expense of R&D for businesses. Katsoulacos and Ulph [4] have studied endogenous spillovers in R&D collaboration. Yin [5] looked at the asymmetric R&D cooperation system and found that increasing market share is one of the main reasons for delivering collaborative creativity. Under asymmetrical R&D spillover, Atallah [6] investigated the impact of spillover levels on cooperative motivation and shared benefit. Chi et al. [7] built a two-stage game theoretic model to explore the cooperative and noncooperative R&D activities in alternative fuel vehicles with spillovers. Wei-wen et al. [8] discussed the impact of mixed spillovers and product differentiation on duopoly enterprises equilibrium output and profits in different cooperative states using the AJ model.
Bischi et al. [9,10] developed a two-stage competitive game based on industry information share and R&D competitiveness and examined the model’s stability. Zhang et al. [11] looked at a two-stage duopoly model with semi-collusion in development, and they investigated the model’s dynamic disorderly behavior. The multi-stability of a three-dimensional dynamical oligopoly model was investigated by Agiza et al. [12]. In their article, they looked at the paths to complex attractors and the formation of basins with complex structures. Cavalli and Naimzada [13] created an oligopoly model with several rational players and then investigated the complex dynamical behaviors caused by the coexistence of multiple attractors in the model. It is not difficult to conclude from the abovementioned research findings that R&D rivalry between duopoly firms that manufacture complementary goods is rarely examined. However, R&D rivalry between companies that make complementary goods is prevalent in the real world. Li and Ma [14] studied a bounded rational dual-channel game, simulating the model’s complicated dynamical behavior. Many academics have looked at the complicated dynamical behaviors of nonlinear oligopolies from a variety of perspectives, including differentiated products [15,16,17], heterogeneous companies [18,19], and delayed choices [20,21].
Zhou and Wang [22] produced a two-stage duopoly game model with R&D spillover, complementary goods, and joint benefit maximization as the backdrop. According to their study, the firm learns its marginal profitability at time t and uses that knowledge to produce at time . In other words, the monopolist decides to begin production at time t with a product that will be effective in the period . At time , this production process will deliver the quantity to the market. With this type of modeling approach, markets are open at discrete-time intervals, and no trading happens in the interval of time . One of the benefits of working with a continuous-time arrangement is that it allows markets to remain open at all times, allowing for the consideration of some latencies related to the firm’s information set or production technology through time delays (gestation lags). Pansera et al. [23] converted their model into a continuous-time model by introducing a time delay. It was found that the Nash equilibrium was destabilized via Hopf bifurcation. Similarly, Ferrara et al. [24] transformed the discrete model of Zhang et al. [11] into a continuous delayed time model and found the model to be capable of exhibiting extremely complicated dynamic behaviors.
This paper considers a different modeling approach to study a duopoly game model of R&D rivalry based on the model by Zhou and Wang [22]. In Pansera et al. [23], they assumed that production is immediately available, but there exists a time lag between the time at which the firm computes its own marginal profit and the time at which such a marginal profit is used to produce the final output . In contrast, the instantaneous variation of production is now based on the differential existing between the target (based on past information with a delay ) and current production. If such a differential is positive (resp. negative), production will tend to increase (resp. reduce). Unlike the mechanism detailed previously, the explicit knowledge of production at time t is now necessary to adjust production. We demonstrate that depending on how a discrete-time model is transformed into a continuous-time model, various conclusions about the local stability of the Nash equilibrium can be obtained. It is then seen how equilibrium can be switched to chaos and instability can be shifted back to stability. As a result, the time delay has both a destabilizing and a stabilizing impact on the system.
2. The Model
In this section, we transform the discrete duopoly game model of R&D competition between two high-tech enterprises of Zhou and Wang [22] using a different approach than the one presented in Pansera et al. [23]. To this purpose, we note that their system with the R&D effort of firm m (m = 1,2), is also equivalent to Hence, by assuming that the term in brackets represents an approximation of and also the existence of a time delay about the knowledge of the expression on the right-hand side, we derive the following time-delayed model
where the parameters , and respectively, reflect the market size, commodity price sensitivity, and unit cost of manufactured products without R&D efforts; denotes the speed of adjustment of a firm is equivalent to R&D spillover, and is the expense parameter of a firm’s technical advancement. As shown in Zhou and Wang [22], the previous system has a unique Nash–Cournot equilibrium point
which is stable in the absence of delays. In order to guarantee the economic meaningfulness of , we assume the conditions
The local stability of the positive equilibrium point is governed by the roots of the corresponding characteristic equation for our system. By linearising it at , it follows that the associated characteristic equation is the following two degree exponential polynomial equation where namely
where
and
3. Local Stability and Bifurcation Analysis
We follow the method proposed in Chen et al. [25] to investigate the distribution of characteristic roots of (1). First, we observe that is not an eigenvalue since Assuming that is a purely imaginary root of (1), we substitute it in (1) and obtain
Case Letting , we get
Separating real and imaginary parts in (2) leads to
Denote
and
In case , solving Equation (4) for , we must have . This means that satisfies Equation (4). If Cramer’s rule implies
which givse rise to the follow identity By a direct calculation, we get the following polynomial equation in
where
Since the leading term of the polynomial is , it tends to infinity as . If i.e., and the existence of positive roots of (5) is guaranteed.
Case Since according to (2), we obtain and . Hence, . Under these circumstances, is still a positive root of (5).
Based on the previous analysis, we have the following result.
The next result establishes that a basic root curve occurs and travels transversally around the imaginary axis under some conditions of transversality.
Lemma 2.
Let be a root of the characteristic Equation (1) satisfying and . Then the root is simple and the root crossing criterion is derived as
where
Proof.
From (6) it follows
It remains to show the simplicity of the root Suppose it is not simple. Then (6) would imply
If then so that
leads to the absurd
If then
Consequently, one has and Thus, i.e., In conclusion, we get which is a contradiction. The statement follows. □
A positive sign of corresponds to crossings of the imaginary axis at as increases from right to left, while a negative sign means a crossing from left to right. In view of the above Lemmas, we derive the following results.
Theorem 1.
- (1)
- (2)
- If Equation (5) has a unique solution , then our system is locally asymptotically stable for . If the equilibrium remains stable, while in case one has it loses its stability via a Hopf bifurcation at
- (3)
- If Equation (5) has at least two positive roots, then, according to the sign of a finite number of stability switches may occur as the time delay τ increases from zero to the positive infinity, with the occurrence of a Hopf bifurcation at each switch.
4. Numerical Example
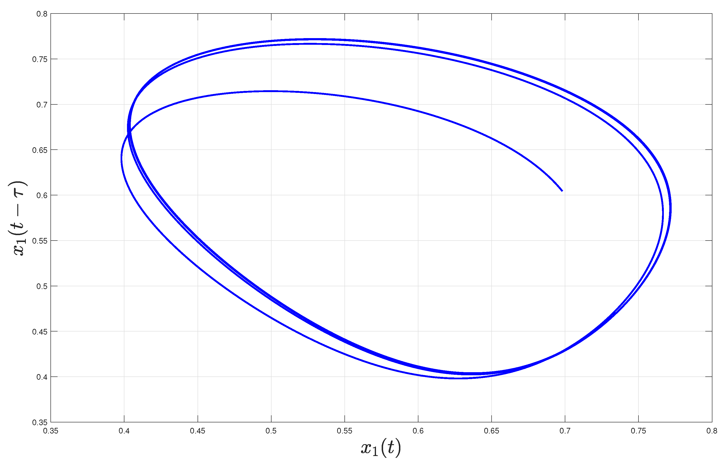
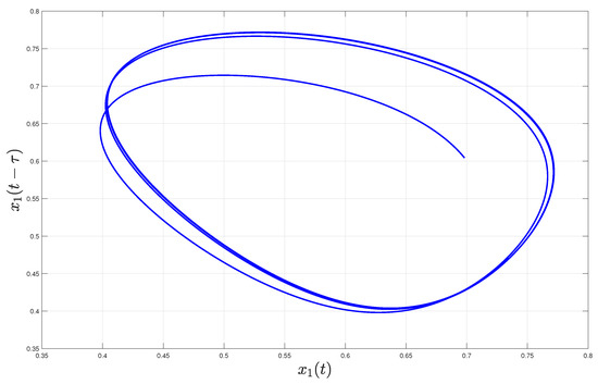
In this section, a numerical example is given to illustrate the validity of Theorem 1 obtained in Section 3. Consider the system with parameters , , , , , and , it can be calculated that the equilibrium point is equal to 0.06263 and therefore has a unique solution based on Equation (5) with . Then one has and , which implies . Based on Condition (2) in Theorem 1, if , the system loses its stability via a Hopf bifurcation at . Therefore, the waveform diagrams are illustrated in Figure 1 and Figure 2. From Figure 1 and Figure 2, one can find that trajectories converge to the equilibrium point when , that is, and are stable, and they lose their stability at , then there exists Hopf bifurcation with . Define the initial conditions and , for the discrete duopoly game model of R&D competition between two high-tech enterprises, Figure 3 and Figure 4 show that the system state is asymptotically stable at , and there exists a Hopf bifurcation when , the state still exhibits periodic changes over time in the case of competition with enterprise . Similarly, Figure 5 and Figure 6 depict the dynamic trajectory phase diagrams of state under competition with enterprise . Therefore, the two competing states trade off each other, showing periodic changes over time. In addition, simulations for other cases can be given similarly.
Figure 1.
Waveform diagram with , the system is stable.
Figure 2.
Waveform diagram with , the system with a Hopf bifurcation.
Figure 3.
Phase diagram of with , the system is stable.
Figure 4.
Phase diagram of with , the system with a Hopf bifurcation.
Figure 5.
Phase diagram of with , the system is stable.
Figure 6.
Phase diagram of with , the system with a Hopf bifurcation.
5. Conclusions
By taking the discrete-time nonlinear monopoly model with R&D spillover of Zhou and Wang [22] as a starting point, Pansera et al. [23] proposed a continuous-time version of it with discrete delays. This paper has considered a different way of transforming a discrete-time dynamic set up into a continuous-time model with delays. The resulting R&D model presents Hopf bifurcation phenomena at the positive equilibrium. In addition, the dynamic behavior of the system around the positive equilibrium may change from local asymptotic stability to instability or vice versa. Contrary to Pansera et al. [23], this new scenario exhibits more complex dynamics that may dramatically change the long-term findings of an economy. A final comment: studying this kind of model in a stochastic (i.e., non-deterministic) context could be fruitful for a possible future research agenda. We did not develop a stochastic model here because we wanted to concentrate on deterministic chaos. In addition, further development of the topic would be to use a model with distributed delays.
Author Contributions
Conceptualization, F.M. and G.L.; methodology, F.M., G.M., G.L.; software, Y.C.; validation, F.M.; formal analysis, G.L.; investigation, G.M. and Y.C.; resources, F.M.; writing—original draft preparation, G.L.; writing—review and editing, G.L.; supervision, F.M.; funding acquisition, F.M. All authors have read and agreed to the published version of the manuscript.
Funding
This research was funded by Decisions-LAB-Dept.of Law, Economics and Human Sciences-University Mediterranea of Reggio Calabria, Italy, grant number 1/2022 and the APC was funded by Decisions-LAB.
Institutional Review Board Statement
Not applicable.
Informed Consent Statement
Not applicable.
Data Availability Statement
Not applicable.
Acknowledgments
This work was supported by the National Natural Science Foundation of China under Grant No. 62103103, and the Natural Science Foundation of Jiangsu Province of China under Grant No. BK20210223.
Conflicts of Interest
The authors declare no conflict of interest.
References
- d’Aspremont, C.; Jacquemin, A. Cooperative and noncooperative R&D in duopoly with spillovers. Am. Econ. Rev. 1988, 78, 1133–1137. [Google Scholar]
- Ziss, S. Strategic R&D with spillovers, collusion and welfare. J. Ind. Econ. 1994, 42, 375–393. [Google Scholar]
- Amir, R. Modelling imperfectly appropriable R&D via spillovers. Int. J. Ind. Organ. 2000, 18, 1013–1032. [Google Scholar]
- Katsoulacos, Y.; Ulph, D. Endogenous spillovers and the performance of research joint ventures. J. Ind. 1998, 46, 333–357. [Google Scholar]
- Yin, X. Asymmetric research joint ventures and market con-centration. Jpn. Econ. Rev. 1999, 50, 309–320. [Google Scholar] [CrossRef]
- Atallah, G. R&D cooperation with asymmetric spillovers. Can. J. Econ. 2005, 38, 919–936. [Google Scholar]
- Chi, C.J.; Ma, T.J. R&D investment on alternative fuel vehicles: Insights from a two-stage game theoretic model. In Advanced Materials Research; Trans Tech Publications, Ltd.: Bäch, Switzerland, 2012. [Google Scholar]
- Wei-wen, H.; Li, F.; Bo, C.; Tong-ying, L. A duopoly cooperative game analysis based on mixed spillovers and product differentiation. In Proceedings of the 2013 International Conference on Management Science and Engineering (ICMSE), Harbin, China, 20–22 September 2013. [Google Scholar] [CrossRef]
- Bischi, G.I.; Lamantia, F. A dynamic model of oligopoly with R&D externalities along networks. Part I. Math. Comput. Simul. 2012, 84, 51–65. [Google Scholar]
- Bischi, G.I.; Lamantia, F. A dynamic model of oligopoly with R&D externalities along networks. Part II. Math. Comput. Simul. 2012, 84, 66–82. [Google Scholar]
- Zhang, Y.; Zhou, W.; Chu, T.; Chu, Y.; Yu, J. Complex dynamics analysis for a two-stage Cournot duopoly game of semi-collusion in production. Nonlinear Dyn. 2018, 91, 819–835. [Google Scholar] [CrossRef]
- Agiza, H.N.; Bischi, G.I.; Kopel, M. Multistability in a dynamic Cournot game with three oligopolists. Math. Comput. Simul. 1999, 51, 63–90. [Google Scholar] [CrossRef] [Green Version]
- Cavalli, F.; Naimzada, A. Complex dynamics and multi- stability with increasing rationality in market games. Chaos Solitons Fractals 2016, 93, 151–161. [Google Scholar] [CrossRef]
- Li, T.; Ma, J. Complexity analysis of dual-channel game model with different managers’ business objectives. Commun. Nonlinear Sci. Numer. Simul. 2015, 20, 199–208. [Google Scholar] [CrossRef]
- Andaluz, J.; Elsadany, A.A.; Jarne, G. Nonlinear Cournot and Bertrand-type dynamic triopoly with differentiated products and heterogeneous expectations. Math. Comput. Simul. 2017, 132, 86–99. [Google Scholar] [CrossRef] [Green Version]
- Fanti, L.; Gori, L.; Mammana, C.; Michetti, E. The dynamics of a Bertrand duopoly with differentiated products: Synchronization, intermittency and global dynamics. Chaos Solitons Fractals 2013, 52, 73–86. [Google Scholar] [CrossRef]
- Yu, W.; Yu, Y. The complexion of dynamic duopoly game with horizontal differentiated products. Econ. Model. 2014, 41, 289–297. [Google Scholar] [CrossRef]
- Huang, Y.; Liu, L.; Qi, E. The dynamic decision in riskaverse complementary product manufacturers with corporate social responsibility. Kybernetes 2016, 45, 244–265. [Google Scholar] [CrossRef]
- Shi, L.; Sheng, Z.; Xu, F. Complexity analysis of remanufacturing duopoly game with different competition strategies and heterogeneous players. Nonlinear Dyn. 2015, 82, 1081–1092. [Google Scholar] [CrossRef]
- Ding, Z.; Zhu, X.; Jiang, S. Dynamical Cournot game with bounded rationality and time delay for marginal profit. Math. Comput. Simul. 2014, 100, 1–12. [Google Scholar] [CrossRef]
- Matsumoto, A.; Chiarella, C.; Szidarovszky, F. Dynamic monopoly with bounded continuously distributed delay. Chaos Solitons Fractals 2013, 47, 66–72. [Google Scholar] [CrossRef]
- Zhou, W.; Wang, X. On the Stability and Multistability in a Duopoly Game with R&D Spillover and Price Competition. Discret. Nat. Soc. 2019, 2019, 2369898. [Google Scholar] [CrossRef] [Green Version]
- Pansera, B.A.; Guerrini, L.; Ferrara, M.; Ciano, T. Bifurcation analysis of a duopoly Game with R&D spillover, price competition and time delays. Symmetry 2020, 12, 257–268. [Google Scholar]
- Ferrara, M.; Ciano, T.; Gangemi, M.; Guerrini, L. Complex dynamics of a model with R&D competition. Symmetry 2021, 13, 2262. [Google Scholar] [CrossRef]
- Chen, S.S.; Shi, J.P.; Wei, J.J. Time delay-induced instabilities and Hopf bifurcations in general reaction-diffusion systems. J. Nonlinear Sci. 2013, 23, 1–38. [Google Scholar] [CrossRef]
Publisher’s Note: MDPI stays neutral with regard to jurisdictional claims in published maps and institutional affiliations. |
© 2022 by the authors. Licensee MDPI, Basel, Switzerland. This article is an open access article distributed under the terms and conditions of the Creative Commons Attribution (CC BY) license (https://creativecommons.org/licenses/by/4.0/).





