Abstract
Mafic–ultramafics complexes are crucial for their tectonic implication, upper mantle condition, and for hosting industrial minerals in a region. This study aims to highlight and characterize the mafic–ultramafic rocks of the Logar Ophiolite Complex using the integration of geospatial technology and field data. The spatial distribution of the ophiolitic complex was examined in this study using the mineralogical indices (MI), band ratio (BR), and spectral angle mapper (SAM) methods within the framework of geospatial technology using Advanced Spaceborne Thermal Emission and Reflection Radiometer (ASTER) data. Additionally, several samples were collected from the identified complexes for validation, petrographic, and mineralogical analyses. Combining geospatial technology and conventional approaches, e.g., field sampling and geological data analysis yields efficient discrimination of mafic–ultramafic rocks with their associated hydrothermal altered minerals. The serpentinization and carbonate processes are predominantly seen along the eastern side of the active fault zone following the detection of ophiolites. Detailed mapping of the ophiolitic complex and associated rocks was achieved using refined mafic index (MI), band ratio 12/14 and 4/8 for rocks and SAM for highlighting the mafic–ultramafic altered minerals, and petrographic analysis of the collected samples. The field works verified the results of the ASTER data. The findings of this study can significantly contribute to detailed tectonic and geologic studies of the detected ophiolites in terms of their emplacement mechanism and ages.
1. Introduction
The concept of an ophiolite was first defined by [1] based on the suite of ultramafic, gabbroic, diabasic, and volcanic rocks in the Italian Apennines. Since then, debates have existed on the precise definition and diverse emplacement mechanism of ophiolites. The common architecture of an ophiolite sequence from bottom to top is upper mantle peridotites, layered mafic–ultramafic rocks, layered to isotropic gabbros, sheeted dikes, extrusive rocks, and sedimentary cover [2,3]. The latest definition is claimed by [3], stating that ophiolites are the remnants of ancient oceanic crust and upper mantle tectonically emplaced onto continental margins. Due to the wealth of mineral and ore deposits that ophiolites host, they have significant importance in the geological society. Diverse types of metallic and nonmetallic deposits, e.g., gold, silver, platinum-group elements (PGEs), chromium, talc, manganese, titanium, cobalt, copper, and nickel, are genetically associated with mafic–ultramafic rocks of ophiolites [3]. Ophiolites are classified into two groups: subduction-related ophiolites (supra subduction zone (SSZ) and volcanic arc (VA)) and subduction-unrelated ophiolites (continental margin (CM), mid-ocean ridge (MOR), and plume-type (P)) [3,4].
During the tectonic history of Afghanistan, the successive accretion of Gondwana-derived fragments to the active margin of Laurasia since the end of the Paleozoic is evidenced by the emplacement of the ophiolites along distinct suture zones [5,6]. Three large-scale ophiolite complexes (Khost, Kabul, and Panjao) are observed in Afghanistan; however, some other fragments are also observed within the central and northeastern parts [6,7,8].
The Logar Ophiolite Complex, a part of the Kabul block, is located about 30 km south of Kabul, Afghanistan, with an apparent area of about 2000 km2 between the Chaman and Gardiz (Altimur) left-lateral strike-slip faults [9]. It is composed of lower lherzolitic–dunitic–harzburgitic–gabbro ultramafic–mafic units that cross upwards into a dolerite dyke complex, basaltic pillow lavas, and an uppermost sequence of volcanoclastic and terrigenous sedimentary units [8,9].
Here, the conventional determination of geological structures, rock complexes, and surface mineralogy in the field in the early stages of geological prospecting and exploration is time-consuming and, sometimes, it is impossible due to the physical and geographical constraints. Therefore, during the last decades, rapid improvements in remote sensing and geographic information sciences have been considered vital tools in such cases of geological studies [10].
With regard to mineral exploration and tectonic structures, this development provides the best opportunity for comprehensive mapping and understanding of the Earth’s surface. Several satellites are operating and being used for specific purposes, such as land observation, change detection, environmental geoscience, monitoring water quality, hydrology, mineral, and petroleum exploration, volcano science, earthquakes, floods, and mass wasting hazards, and detailed mapping of high relief and remote areas [8,11].
Advanced Spaceborne Thermal Emission and Reflection Radiometer (ASTER), Sentinel 2 MSI, and Landsat 8 OLI/TIRS are the multispectral remote sensing data that have been widely used in geological studies, e.g., lithological mapping, stratigraphic sequences detection, hydrothermal alteration mapping, and structural analysis [12,13,14,15,16]. The output of a remotely sensed study is validated by the ground truth data for reliable results.
Numerous approaches have been applied for the determination of ophiolitic complexes and associated sequences using distinct digital image processing methods, e.g., false color composite (FCC), band rationing (BR), decorrelation stretch (DS), spectral angle mapper (SAM), mineralogical indices (MI), minimum noise fraction (MNF), and principal component analysis (PCA) [8,14,15,17,18,19,20,21].
Limited studies on ophiolitic complexes have been conducted within the extent of the Logar region, southeastern Afghanistan. The Union of Soviet Socialist Republics (USSR), United States Geological Survey (USGS), and colleagues from the department of geological engineering and exploration of mines of Kabul Polytechnic University have carried out these limited studies. These studies have been conducted conventionally and mainly focused on the ultramafic complexes of Afghanistan and associated minerals of the Logar Ophiolite Complex (LOC) [5,7,9]. Landsat 8 OLI/TIRS was employed in a remote sensing research by [22] to prospect for chromite in the Logar area. Only the FCC, BR, and PCA methods were used in this work to separate the chromite masses. Additionally, a recent work by [8] used spectral analysis methods using ASTER data to distinguish four distinct ophiolite masses within the LOC and its surroundings.
Considering the applied methods for determining the ophiolitic complex using remote sensing data in the literature, utilization of a single method might not give a significant result due to the similarity of the spectral characteristics between the selected minerals, for instance, carbonate minerals such as calcite and dolomite; however, utilization of multiple approaches or remote sensing data with the spectral resolution is required to separate these minerals; hence, in this study, three different spectral analyses were examined. Furthermore, the application of several algorithms determines only surface mineralogy based on their absorption and reflectance features. Following this, only the spatial distribution of complexes can be demarcated. However, it is also important to characterize the geological, mineralogic, and petrographic properties of the detected complexes in order to understand the geological and tectonic significance of these rocks. Most of the early remotely sensed studies [7,8,9,22] in the LOC only determined the spatial distribution of ophiolites; however, the rock types, geological, and tectonic configuration are questionable. Therefore, the integration of remote sensing findings with field data is considered an appropriate solution to achieve this objective and verify the final output. This study examines the combination of three remote sensing techniques, e.g., mineralogical indices (MI) for specific minerals and rocks, band ratio (BR), and spectral angle mapper (SAM), carried out by [8] and field data to ensure the accuracy of mapped ophiolitic masses in Logar and surrounding areas. This integration allows complementing or validation of the results of previous works and characterizes the petrographic and mineralogical properties of rock masses. There has not been a previous thorough analysis of the Logar Ophiolite Complex utilizing both fieldwork and remote sensing data. Consequently, the objectives of this study are (1) to map the mafic–ultramafic rocks of the ophiolitic complex over the Logar area and surroundings using remote sensing data and field data, (2) to highlight the mineralogical and petrographic characteristics of collected samples of the mafic–ultramafic complex, and (3) to complement the determined ophiolitic complex reflected on the previous thematic maps [7,8,9,22].
2. Geographic and Geologic Settings of the Study Area
The study area (Logar Ophiolite Complex) is located 30 km south of Kabul city, Afghanistan. It covers the Logar province and parts of other provinces, including Kabul, Paktya, Ghazni, and Wardak (Figure 1). It is situated over the southern Kabul crustal block, adjacent to the Katawaz basin on the east and Helmand–Arghandab exotic terrane to the west. The Chaman and Gardiz left-lateral strike slips separate the Logar Ophiolite complex from the adjacent blocks (Figure 2). Due to its location within the collision zone of the Indian and Eurasian supercontinents, Afghanistan has a complicated geological setting and long tectonic history [8,22]. The collision is initiated by the successive accretion of Gondwana-derived fragments to the southern margin of Laurasia starting in the Paleozoic and terminated during the closure of the Tethys Ocean in the late Cretaceous–early Paleogene time [6]. The territory of Afghanistan is separated into several terranes, where the active faults represent the borders between these terranes. Most of the ophiolitic complex is exposed along the active faults in the country.
Figure 1.
The geographical location of Logar Ophiolite Complex; (a) the overall location of Logar Ophiolite Complex in Afghanistan, (b) hillshade-based relief of study area derived from DEM-SRTM 1Arc-Second downloaded from Earth Explorer of the NASA.
Figure 2.
The regional geological map illustrating the geology of the study area on a scale of 1:500,000 modified after [5,8].
In addition to the Logar Ophiolite Complex, the study area contains the basement of the Central Afghanistan exotic terrane and platform-type cover sequence of the southern Kabul block [9]. As illustrated in (Figure 2), this platform-type cover consists mostly of Cenozoic and Paleozoic sediments, including surficial sediments, sandstones, clay, conglomerates, quartzite, mica schist, and dolomite. The full range of mafic–ultramafic igneous complexes, e.g., dunite, peridotite, serpentinite, and gabbro are observed within the extent of the study area. The geologic age of these complexes has not been identified; however, based on the evidence of regional geology, their possible ages are attributed to the Cretaceous to Paleogene Period.
The emplacement mechanism and neotectonics of the Logar Ophiolite Complex have not been discussed in detail; however, [9] claimed the complex to be a fragment of Mesozoic oceanic crust obducted onto the Kabul block during the Himalayan orogeny and overlain by a volcanic–sedimentary sequence and accretionary prism sedimentary rocks of Cretaceous age. Dunite and harzburgite with minor lherzolite, wehrlite, serpentinite, and serpentinite breccia constitute the main part of the Logar Ophiolitic Complex [8,9].
3. Materials and Methods
ASTER sensor is attributed to narrow spectral bands and sufficient spatial resolution within the VNIR, SWIR, and TIR bands that was launched on the Terra Platform of NASA Earth Observing System (EOS) in December 1999 [8,19,23,24,25]. The description of spectral bands is described in (Table 1).
Table 1.
Details of ASTER sensor imagery based on [8].
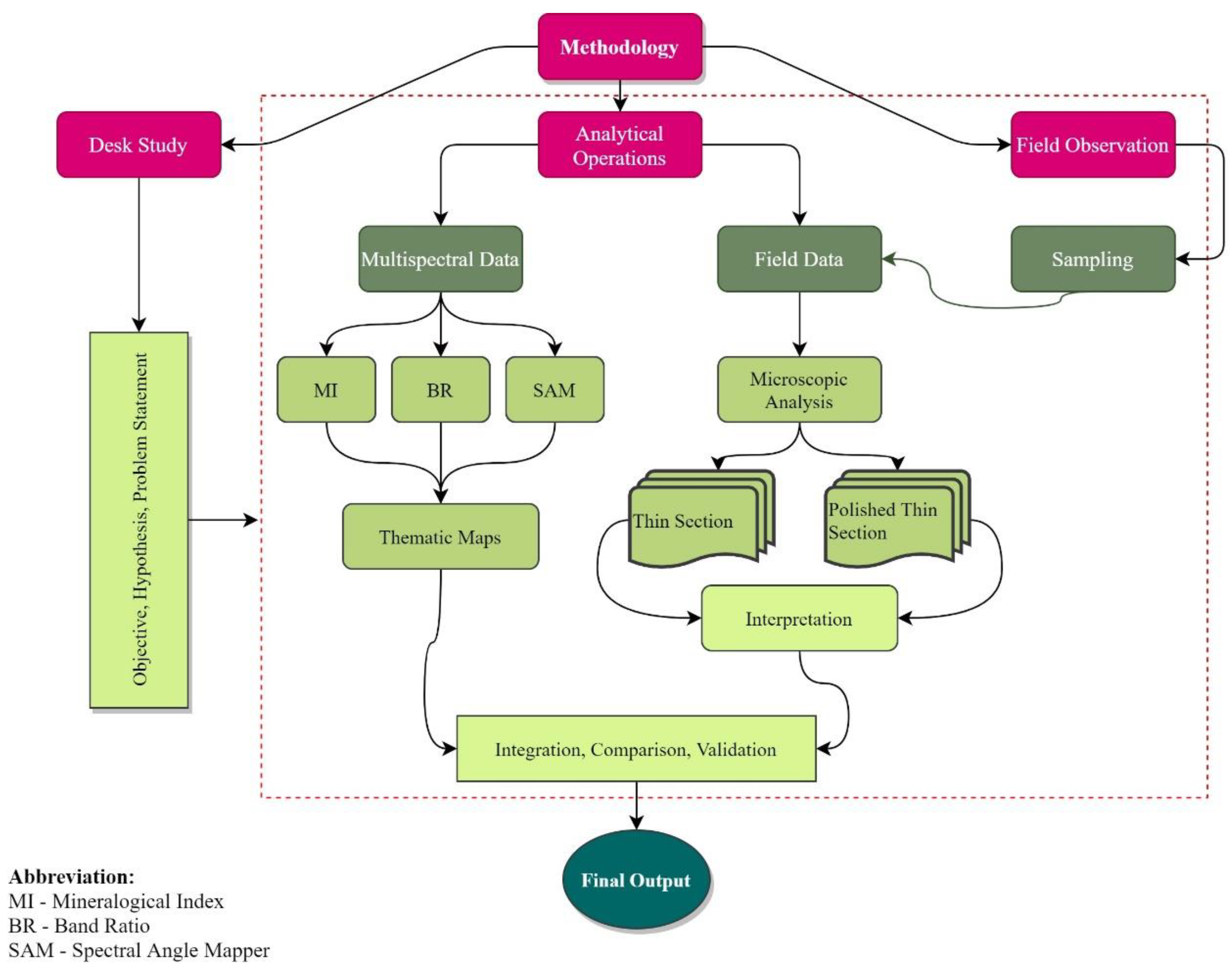
In this study, we deployed three approaches to achieve the study’s objectives, i.e., desk studies, digital image processing, and field investigations. Within the framework of desk studies, the associated literature, including articles, books, and reports, was reviewed to determine the problem statement and research gaps. After preprocessing the ASTER data, digital image processing was carried out to enhance vital information in the data. Cloud-free L1T ASTER data were downloaded from the earth explorer website of the United States Geological Survey (USGS) (https://earthexplorer.usgs.gov/; accessed on 10 December 2019) acquired in August 2007 for the study area. The downloaded data were radiometrically calibrated and subjected to two distinct processes to have the image atmospherically corrected: log residual for multispectral bands and thermal atmospheric correction for thermal bands. Afterward, the corrected images were resampled to 30 m, mosaicked, and subjected to spectral analysis in ENVI 5.3. Due to the image mosaicking process, a limited sharp boundary is seen along the 69 E longitude. The overall steps of the methodology are described in Figure 3. Since this study is the extension of the ophiolitic detection using ASTER data by [8], the analyzed data were modified and reorganized.
Figure 3.
The flow chart of the methodology.
A field investigation was carried out to verify the mapped mafic–ultramafic rocks of ophiolitic bearing areas by the ASTER data. The samples were collected from the selected areas of interest, e.g., center, west, and southwest of Mohammad Agha District, to study the mineralogical and petrographic characteristics of the complexes and, consequently, integrate the results of the analysis with the spatial distribution of the detected areas. The collected samples were sent to the Satbyev Institute of Geological Sciences laboratories in Kazakhstan and the Department of Geological Engineering and Exploration of Mines at Kabul Polytechnic University in Afghanistan to make simple and polished thin sections to study the microscopic properties.
Mineralogical Indices for mafic–ultramafic mineral and rocks detection (SI), band rationing (BR), and spectral angle mapper (SAM) were examined to highlight the selected ophiolite masses.
3.1. Remote Sensing Techniques
3.1.1. Mineralogical Indices (MI)
The orthogonal transformation of mineralogical indices (MI) has been used in geological remote sensing for the demarcation of distinct lithological units and minerals (carbonates, iron oxides, clay minerals, etc.) within the Earth’s surface [8,26]. The authors of [27,28] asserted that spectral indices and principal component analysis (PCA) are both similar in terms of orthogonal transformation; however, refs. [8,29] claimed that the variance in multispectral data is maximized by the determination of axes mathematically in PCA, while, in SI, the transformed axes are determined for a specific pattern.
Most of the lithological units in arid and semi-arid regions, e.g., calcite, dolomite and granite, gneisses, quartzose rocks, and mafic–ultramafic complexes, can be discriminated with SWIR and TIR portions of the ASTER data rather than other portions of multispectral data due to their higher spectral resolution [26,30].
Several minerals and rocks, e.g., quartz and carbonate rocks, can be sufficiently discriminated within the SWIT-TIR in comparison to VNIR-SWIR portions due to their higher emissions in the thermal reflectance portion; therefore, refs. [31,32] developed particular mineralogical indices: the quartz index (QI), the carbonate index (CI), and the mafic index (MI) to identify distinct geological units. Moreover, ref. [33] defined two further rock indices to determine mafic–ultramafic rocks and two other indices for quartz-rich rocks in TIR bands of ASTER data using the Planck function (the total amount of radiance emitted by a blackbody at a wavelength (λ) and temperature (T) can be described by the Planck function). In addition, ref. [34] used three additional mineralogical indices of the quartz, feldspar, and mafic minerals in granitoid based on the thermal bands of ASTER data; these indices are quartz-bearing rock index (QRI), mafic-mineral-bearing rocks index (MRI), and feldspar-bearing rock index (FRI).
This study examined the spectral properties of mafic–ultramafic minerals, e.g., antigorite, chrysotile, olivine, serpentine, and talc and rocks, including dunite, pyroxenite, serpentinite, and gabbro. The diagnostic spectral absorptions of these minerals and rocks are highlighted within the SWIR-TIR portions (Figure 4 and Figure 5). The mineralogical indices are applied to enhance the spectral differences of targeted mafic–ultramafic materials. Mafic–ultramafic minerals and rocks show low emissivity between 8–9 µm, which is marked by the TIR bands 10, 11, and 12 of ASTER data. However, these minerals and rocks have high emissivity at the 10–11 µm range, as indicated by TIR bands 13 and 14 of the ASTER data (Figure 5). The high and low emissivity of the selected minerals and rocks are associated with the composing elements and materials. Considering the high and low emissivity of the selected mafic–ultramafic materials, diverse mineralogical indices, including the mafic index and refined mafic index, were tested by ASTER TIR bands. Mafic index (MI) was proposed by [32], and two other indices of mafic–ultramafic (M1 and M2) were proposed by [33] for determining the mafic–ultramafic complexes corresponding to ophiolites. The MI index based on the ASTER bands was calculated as below:
Figure 4.
Spectra plot of mafic–ultramafic altered minerals, including iron and carbonate, taken from USGS spectral library within 0.4–2.5 µm portion; the red arrows in plots indicate the absorption feature region.
Figure 5.
Spectra characteristics of mafic–ultramafic minerals (olivine) and rocks (dunite, pyroxenite, and gabbro) between 0.4–15 µm. The red arrows indicate the absorption and the yellow arrows show the reflectance/emissivity regions due to the composing materials.
MI index can also be correlated to the SiO2 content in silicate rocks, particularly felsic igneous rocks. Moreover, considering the sensitivity of carbonatic rocks over the TIR portions, they were confused with the mafic–ultramafic complex using MI. Therefore, we examined the refined version of MI developed by [32] to decrease the interference of carbonates (Figure 4 and Figure 5). The redefined version of MI by [32] was calculated using the equation below:
where n defines the degree of separation of carbonates, and it can be identified based on the results and examining different series of MI. n = 0 in the case of the original MI. In this study, we found that MI3 could give an effective result and the index is calculated as follows:
The calculated image of MI exposed the mafic–ultramafic rocks with brighter pixels in the grayscale image. The generated grayscale map cannot be read directly. Therefore, we thresholded the image by adding the mean value to the standard deviation, considering the [8,35] and trial and error approach.
3.1.2. Band Ratios (BR)
Sometimes, similar materials on the Earth’s surface reflect different brightness values because of the topographic slope, aspect, shadows, illumination angles, and density resulting from the seasonal changes in single or multiple spectral bands that may confuse the interpreter [10]. This problematic factor can be solved by the spectral enhancement or transformation of multispectral data (band ratio) by reducing the environmental effects and providing information that cannot be obtained from a single band [10,27,36]. The band ratio is calculated by the division of one spectral band by another, considering the spectral characteristics of the selected material. The mathematical expression is below:
where is the new brightness value for the pixel of band r at row i and column j, is the brightness value of the band k, and is the brightness value of the band l.
Band ratio is widely used for mineral and lithological mapping, as it can effectively reduce the albedo and topographic slope variations. VNIR-SWIR portions of the ASTER data are mostly deployed in band ratio for the demarcation of iron-oxide-bearing minerals (2/1, 5/3), aluminum hydroxyl minerals (4/6), and carbonate minerals (4/8) [10,37,38]. Since the mafic–ultramafic-bearing rocks show diagnostic characteristics of spectral emissivity within the thermal portions of the electromagnetic spectrum, [8,39] examined the band ratio (12/14) in ASTER data to enhance mafic–ultramafic units. The band ratios 4/8 and 12/14 for carbonates are calculated based on CO3 absorption and reflectance [8]. The carbonates have strong absorption features between 1.70–2.55 µm due to the vibrational processes of their carbonate ions (CO3−2) (Figure 4). The percentage of absorption in carbonates is controlled by cations (Mg+2 and Ca+2) being linked to carbonate ions in a crystal. For instance, calcite exhibits strong absorption between 2.34–2.54 µm, dolomite shows strong absorption between 2.32–2.52 µm, and strong absorption of magnesite occurs between 2.30–2.52 µm. ASTER SWIR bands 8 and 9 correspond to these portions.
We examined two different band ratios to map the ophiolitic complex and carbonates around it. For this purpose, we utilized the TIR band ratio (12/14) to target the mafic–ultramafic rocks representing ophiolitic complex, as they show high emissivity in band 12 and low emissivity in band 14, and SWIR band ratio (4/8) to enhance the carbonates, e.g., limestone, marl, dolomite, carbonated ultramafics, and some Quaternary surficial mixed with other fragments of carbonate-bearing minerals due to their high reflectance in band 4 and high absorption in band 8 of the ASTER data. The generated output from the examined band ratios was visualized as greyscale, which cannot be understood clearly; therefore, we thresholded the outputs based on the mean and standard deviation values following the methods by [8,35] to extract the pure pixel representing the ophiolitic complex and relevant carbonate-bearing coverage. After examining the threshold approach by [35], the trial-and-error method was also applied to determine the effective value. The band ratio 4/8 was thresholded by 1.09, while the value 1.06 was chosen for the band ratio 12/14 thresholding (Figure 7).
3.1.3. Spectral Angle Mapper (SAM)
The spectral angle mapper (SAM), known as a spectral matching algorithm, is extensively used to conduct lithological mapping using hyperspectral and multispectral data [40]. The principle behind the SAM classifier is based on the spectral similarity between a pixel spectrum of an image and a reference spectrum, so-called reference data [10,40,41].
This algorithm determines the targeted object pixels, considering the reference spectrum by the spectral angle between the image and reference data, where a smaller angle represents closer matches to the reference spectrum [41,42,43]. The SAM algorithm works using the mathematical equation below:
where nb is the number of the band, t is a test spectrum, and r is a reference spectrum. We used ENVI 5.3 to deploy the SAM algorithm for determining the relevant alteration minerals of mafic–ultramafic representing the ophiolitic complex and set the angle value as default, which was 0.1 radians. Ultramafic rocks are composed of olivine and pyroxene. Under the hydrothermal alteration, these minerals might be replaced by the serpentine group, particularly antigorite, chrysotile, and, less often, brucite and talc [8,19,44]. The minerals plagioclase, pyroxene, and olivine constitute the mafic rocks, which might be altered to chlorite, epidote, calcite, iron oxides, and hydroxides during hydrothermal alteration [8].
We selected the spectra of the above-mentioned minerals from the ECOSTRESS spectral library version 1.0 and USGS [45]. By taking into account the spectroscopic properties of minerals illustrated in Figure 4 and Figure 5, the spatial distribution of these minerals over the study area was identified as described in Figure 8.
3.2. Petrography of Samples
Within the extent of the Logar Ophiolite Complex, we conducted field works through the different geological transverse to collect samples and observe geological features. Consequently, we collected 11 samples from the fresh surface of mafic–ultramafic exposures to verify the remote sensing results and describe the rock types. These samples were processed in the labs for the creation of thin sections, including nine (9) polarized (Figure 9) and two (2) polished (Figure 10) sections, which were used to describe the associated rock types and investigate the mineral assemblages.
Two additional samples were taken to observe the existence of ore minerals, particularly chromite. The samples are from the central part of the Mohammad Agha district, where chromatite exposure is widely distributed. As seen from photomicrographs of polished thin sections (Figure 10a,b), the chromites are distributed as node masses with a grey color. The chromites are surrounded by adjacent particles, which are interpreted as ultramafic altered minerals, e.g., antigorite, chrysotile, olivine, serpentine, and talc. Moreover, the particles are dominated by cracks and fractures.
The petrographic analysis of samples reveals that the ophiolitic rocks distributed in the study area are influenced by the tectonic and geologic process resulting in joints, fractures, and, also, hydrothermal alteration. The collected samples were classified based on the mineralogical composition by their approximate percentage. The result of the petrographic analysis is described in Table 2.
Table 2.
Description of analyzed thin sections from collected samples.
4. Results and Discussion
We used the integration of geospatial analysis and field investigation in this study to map the spatial distribution and configuration of mafic–ultramafic rocks of ophiolites over the Logar Ophiolite Complex in SE Afghanistan. We combined the results of three spectral analyses, including mineralogical indices (MI), band ratio (BR), and spectral angle mapper (SAM), with the findings of the polarized and reflected light microscopic analysis of the specimen collected from the ophiolitic exposures. Various MIs, e.g., mafic index (MI) and redefined mafic index (MI3), for the mafic–ultramafic masses have been developed by the authors [8,32,33]. Since a spectral algorithm applied to remote sensing data cannot give similar results over the different tested areas, we examined the entire associated MIs of MI and MI3, and compared them with the field data; however, some of the indices could not extract the ophiolitic complex correctly, consistent with the reality of the field due to the spectral similarity of minerals and rocks. Among these indices, the refined MI index proposed and examined by [8,32] presented reliable results consistent with previous studies, our field observations, and the geological map, as illustrated in (Figure 6). The carbonates, particularly calcite and dolomite, are confused with the mafic–ultramafic-related minerals and rocks; therefore, other indices (MI) in this study area mixed the carbonates with the ophiolitic complex. For better visualization and the extent of outcrops, the final results were superimposed on the shaded relief image.
Figure 6.
The spatial distribution of mafic–ultramafic rocks (ophiolites) over the Logar Ophiolite Complex generated by the refined version of MI added to the shaded relief map.
Most of the time, the mafic–ultramafic rocks (ophiolites) are accompanied by carbonates; therefore, we selected and applied the most appropriate BRs. The most effective BRs were found on 12/14 and 4/8 for mapping the distribution of mafic–ultramafic-rock-bearing areas and carbonates and surficial deposits, including clay, calcite, dolomite, limestone, and marl, as visualized in Figure 7.
Figure 7.
Thresholded pixels of ophiolites and carbonate-bearing rocks using BR 12/14 and 4/8 over the Logar Ophiolite Complex.
In addition, the result extracted from these band ratios is consistent with the results of applied MI. The extracted information from both spectral analyses (MI and BR) is distributed equally over the Logar Ophiolite Complex. The extent of ophiolitic masses over the study area is within the central, west, and SW of Mohammad Agha and NE of Puli Alam districts of Logar province, south of Chahar Asyab district belonging to Kabul province, and SE of Maydan Shahr and east of Nirkh districts related to Maydan Wardak province (Figure 6 and Figure 7). Carbonates and surficial deposits are observed around the detected ophiolitic complex and valleys. Since the distribution of ophiolitic complexes is the marker of suture zones and active faults [2,6], this regularity is also seen in this study area. The mapped ophiolitic complex is found along the active left-lateral strike-slip of the Chaman fault zone separating the Kabul block from the adjacent central Afghan terranes. Moreover, the detected ophiolitic complex continues within the surrounding areas and is accompanied by active faults.
Furthermore, in this study, we focused on the mineralogical assemblage and rock types of the mapped complex. Considering the spectra characteristics of the mafic–ultramafic alteration minerals, as illustrated in Figure 4 and Figure 5, we applied a supervised classification using spectral angle mapper (SAM). As illustrated in Figure 8, most parts of the study area are covered with olivine and serpentine minerals. This shows that the rocks distributed in the area are composed of these minerals in ultramafic complex. Moreover, two other abundant ultramafic alteration minerals, e.g., antigorite and chrysotile, are distributed over the eastern and southeastern parts of the study area where two other spectral approaches could not find any ophiolitic distribution. The findings show the distribution of talc as an altered mineral over the western margins of the detected large ophiolitic complex along the Chaman fault zone. Talc is commonly found within ultramafics that have been altered to talc carbonates. In addition, mostly calcite and dolomite minerals are seen around the ophiolite complex, which are the markers of the mafic alteration minerals (Figure 7 and Figure 8). The field observations helped to validate the results of the geospatial analysis. We observed and photographed the provided thin section under the polarized and mineralogical microscopes of 40× as illustrated in Figure 9 and Figure 10. The mapped Logar Ophiolite Complex can be associated with the first ophiolite complex zone within the Logar province and surrounding areas separated by [8].
Figure 8.
Combination of the classified thematic map using SAM, MI, and BR showing the distribution of the selected mafic–ultramafic minerals.
Figure 9.
Photomicrographs of the collection of specimens and describing their mineral assemblages and possible rock types; (a) dunite, (b) dunite, (c) harzburgite, (d) harzburgite, (e) pyroxenite, (f) websterite, (g) pyroxenite, (h) serpentinite, and (i) serpentinite. CPx, clinopyroxene; Ol, olivine; OPx, orthopyroxene; Serp, serpentine; Cr, chromite.
Figure 10.
Microphotographs of the provided polished thin section from the selected samples under the reflected light microscope; (a) chromite particles surrounded by the altered ultramafic-associated minerals, e.g., olivine and serpentine; (b) chromite nodes with high cracks and adjacent ultramafic altered minerals. Cr, chromite.
In addition to the distribution of mafic–ultramafic rocks, carbonates are also spread around these rocks. In most cases, carbonation of mafic–ultramafic rocks occur due to the introduction of CO2-rich fluids, which react with the abundant olivine and pyroxene, resulting in alteration and precipitation of carbonates and hydrous silicate (Figure 7 and Figure 8) [46]. Carbonation of ophiolites in this Logar complex is observed over the northwestern and western regions, indicating a large flux of CO2-bearing fluid. However, a detailed study of carbonating fluids’ sources, composition, and conditions is required. Typically, the detected carbonated ophiolites occur along the active left-lateral strike-slip zone of the Chaman fault, resulting in the formation of talc-rich rocks (Figure 8).
In Afghanistan, the ophiolitic complexes have limited distribution. They are distributed in the eastern and central regions of the country and are accompanied by active fault and suture zones. Over the eastern extent of Afghanistan, two distinct ophiolitic complexes, the Logar and Khost ophiolites, were obducted onto the Kabul block and the Indian margin [6]. Based on [6], the eastern ophiolites of Afghanistan, including the Logar Ophiolite Complex, mapped in this study are related to the final closure of the Tethys Ocean in the Cretaceous and Lower Tertiary, taking into account that the Indian plate moved rapidly northwards to the Eurasian plate and, finally, both obductions occurred later than Maastrichtian but before the Middle Eocene, presumably in the Paleocene. However, the emplacement mechanism and ages of the Logar ophiolite complex are contradictory and require a detailed investigation.
Previous remotely sensed ophiolitic studies in the Logar Ophiolitic Complex only detected the spatial distribution of mafic–ultramafic rocks; however, the ophiolite is composed of mafic–ultramafic layers with different rock types. Therefore, the geological data from field investigation were integrated with the results of remote sensing data to fill this gap and clarify the rock types. The samples taken during the field observation were used to validate the findings of the remote sensing data and describe the petrographic and mineralogic properties of the detected complex in the study area. The samples were collected randomly and superimposed on the detected complex. They were completely matched, thus verifying the accuracy of the remote sensing approach. The spatial distribution of the samples collected across the study area is shown in Figure 8. Based on the mineralogical compositions interpreted during the microscopic analysis and remote sensing interpretation, the mapped mafic–ultramafic complexes are composed of dunite, harzburgite, pyroxenite, websterite, and serpentinite, with the associated ore minerals, particularly chromite and mafic layers (Figure 9 and Figure 10). The macroscopic photographs of related ultramafics are depicted in Figure 11.
Figure 11.
Photographs of ultramafic exposures within the Logar Ophiolite Complex: (a) dunite influenced by the fracture arrays, (b) contact of dunite (brown) and pyroxenite (grey), (c) clear contact between dunite (brown) and pyroxenite (grey) and distribution of carbonates (white) around them, (d) serpentinization process of ultramafics represented the outcrops of serpentinite, (e) fractured outcrop of serpentinite, and (f) serpentinite surrounded by the pyroxenite and influence of carbonates.
5. Conclusions
This study intended to map the mafic–ultramafics of the Logar Ophiolite Complex using the combination of geospatial technology and field investigation. To achieve this objective, we applied three robust spectral analyses, i.e., mineralogical indices (MI), band ratio (BR), and spectral angle mapper (SAM). The results obtained from remote sensing data were verified and complemented by the field observation data. ASTER SWIR and TIR bands were effectively used to map the mafic–ultramafic masses and associated carbonates. Considering the spectral absorption features of selected minerals and rocks, the MI and refined MI indices showed effective reliability in highlighting the ophiolites in the study area. Consequently, the BR 12/14 was found reliable for detecting the mafic–ultramafic complex, while the BR 4/8 showed a significant result in the demarcation of the carbonates and surficial exposures.
The entire ophiolitic complex and associated mafic–ultramafic alteration minerals are distributed over the Mohammad Agha, Puli Alam districts of Logar province, Musayi, Chahar Asyab of Kabul province, and Maydan Shar and Nirkh districts of the Maydan Wardak province. Remote sensing studies of the lithological units are considered highly significant in the early stages of geological exploration, particularly in an area with hard geographical or constrained access and can avoid time consuming and high costs. Therefore, we propose this integration of SI, BR, and SAM with complementary field investigation for determining ophiolitic complexes in other arid and semi-arid regions of the world.
Since ophiolites are good evidence of the suture zones and industrial mineral deposits if they are accurately studied in terms of their emplacement mechanism, distribution, and development history, this study can be a directive path for the detailed study of the Logar Ophiolite Complex.
Author Contributions
Conceptualization, A.Y. and H.A.; methodology, H.A.; software, H.A.; validation, A.Y., A.B. (Alma Bekbotayeva) and E.P.; formal analysis, Y.A.; investigation, A.Y.; resources, A.B. (Alma Bekbotayeva); data curation, G.O.; writing—original draft preparation, A.Y.; writing—review and editing, H.A.; visualization, H.A.; supervision, A.B. (Alma Bekbotayeva); project administration, A.B. (Akmaral Baisalova); funding acquisition, A.B. (Alma Bekbotayeva). All authors have read and agreed to the published version of the manuscript.
Funding
This research received no external funding.
Data Availability Statement
Not applicable.
Conflicts of Interest
The authors declare no conflict of interest.
References
- Brongniart, A. Sur le gisement ou position relative des ophiolites, euphotides, jaspes, etc. dans quelques parties des Apennins. Ann. Des Mines 1821, 6, 177–238. [Google Scholar]
- Dilek, Y. Ophiolite concept and its evolution. Spec. Pap. Geol. Soc. Am. 2003, 373, 1–16. [Google Scholar] [CrossRef]
- Dilek, Y.; Furnes, H. Ophiolites and their origins. Elements 2014, 10, 93–100. [Google Scholar] [CrossRef]
- Pearce, J.A. Immobile element fingerprinting of ophiolites. Elements 2014, 10, 101–108. [Google Scholar] [CrossRef]
- Abdullah, S.H.; Chmyriov, V.M.; Dronov., V.I. Geology and Mineral Resources of Afghanistan, 2 Volumes; British Geological Survey: Keyworth, UK, 2008. [Google Scholar]
- Tapponnier, P.; Mattauer, M.; Proust, F.; Cassaigneau, C. Mesozoic ophiolites, sutures, and arge-scale tectonic movements in Afghanistan. Earth Planet. Sci. Lett. 1981, 52, 355–371. [Google Scholar] [CrossRef]
- Yousufi, A.; Bekbotayeva, A.; Muszynski, A.; Ahmadi, H.; Baibatsha, A. Distribution of ultramafic complexes in Afghanistan. In Proceedings of the International Multidisciplinary Scientific GeoConference Surveying Geology and Mining Ecology Management, SGEM, Albena, Bulgaria, 28 June–7 July 2019; Volume 19, pp. 163–170. [Google Scholar]
- Ahmadi, H.; Kalkan, K. Mapping of Ophiolitic Complex in Logar and Surrounding Areas (SE Afghanistan) with ASTER Data. J. Indian Soc. Remote Sens. 2021, 49, 1271–1284. [Google Scholar] [CrossRef]
- Benham, A.J.; Kováč, P.; Petterson, M.G.; Rojkovic, I.; Styles, M.T.; Gunn, A.G.; Mckervey, J.A.; Wasy, A. Chromite and PGE in the logar ophiolite complex, Afghanistan. Trans. Institutions Min. Metall. Sect. B Appl. Earth Sci. 2009, 118, 45–58. [Google Scholar] [CrossRef]
- Ahmadi, H.; Uygucgil, H. Targeting iron prospective within the Kabul Block (SE Afghanistan) via hydrothermal alteration mapping using remote sensing techniques. Arab. J. Geosci. 2021, 14, 183. [Google Scholar] [CrossRef]
- Pour, A.B.; Hashim, M.; Marghany, M. Characterization of ASTER Data for Mineral Exploration. In Proceedings of the MRSS 6th International Remote Sensing & Gis Conference and Exhibition, Kuala Lumpur, Malaysia, 28–29 April 2010; p. 6. [Google Scholar]
- Abhary, A.; Hassani, H. Mapping Hydrothermal Mineral Deposits Using PCA and BR Methods in Baft 1:100,000 Geological Sheet, Iran. Int. J. Adv. Eng. Manag. Sci. 2016, 2, 1433–1438. [Google Scholar]
- Shirazi, A.; Hezarkhani, A.; Shirazy, A. Remote Sensing Studies for Mapping of Iron Oxide Regions, South of Kerman, IRAN. Int. J. Sci. Eng. Appl. 2018, 7, 045–051. [Google Scholar] [CrossRef]
- Abdelmalik, K.W.; Abd-Allah, A.M.A. Integration of remote sensing technique and field data in geologic mapping of an ophiolitic suture zone in western Arabian Shield. J. Afr. Earth Sci. 2018, 146, 180–190. [Google Scholar] [CrossRef]
- Seleem, T.; Hamimi, Z.; Zaky, K.; Zoheir, B. ASTER mapping and geochemical analysis of chromitite bodies in the Abu Dahr ophiolites, South Eastern Desert, Egypt. Arab. J. Geosci. 2020, 13, 731. [Google Scholar] [CrossRef]
- Salem, S.M.; El Sharkawi, M.A.; El Alfy, Z.; Ahmed, S.E. The use of ASTER data and geochemical analyses for the exploration of gold at Samut area, South Eastern Desert of Egypt. Arab. J. Geosci. 2018, 11, 541. [Google Scholar] [CrossRef]
- Ge, W.; Cheng, Q.; Jing, L.; Armenakis, C.; Ding, H. Lithological discrimination using ASTER and Sentinel-2A in the Shibanjing ophiolite complex of Beishan orogenic in Inner Mongolia, China. Adv. Sp. Res. 2018, 62, 1702–1716. [Google Scholar] [CrossRef]
- Aboelkhair, H.; Abdelhalim, A.; Hamimi, Z.; Al-Gabali, M. Reliability of using ASTER data in lithologic mapping and alteration mineral detection of the basement complex of West Berenice, Southeastern Desert, Egypt. Arab. J. Geosci. 2020, 13, 287. [Google Scholar] [CrossRef]
- Emam, A.; Zoheir, B.; Johnson, P. ASTER-based mapping of ophiolitic rocks: Examples from the Allaqi-Heiani suture, SE Egypt. Int. Geol. Rev. 2016, 58, 525–539. [Google Scholar] [CrossRef]
- Zhang, R.; Zeng, M. Mapping lithologic components of ophiolitic mélanges based on ASTER spectral analysis: A case study from the Bangong-Nujiang Suture Zone (Tibet, China). ISPRS Int. J. Geo-Inf. 2018, 7, 34. [Google Scholar] [CrossRef]
- Khaneghah, A.R.N.; Arfania, R. Lithological Analysis of Nain Ophiolitic Zone Using ASTER Data. Open J. Geol. 2017, 7, 1200–1214. [Google Scholar] [CrossRef]
- Abdelaziz, R.; Abd El-Rahman, Y.; Wilhelm, S. Landsat-8 data for chromite prospecting in the Logar Massif, Afghanistan. Heliyon 2018, 4, e00542. [Google Scholar] [CrossRef]
- Iwasaki, A.; Fujisada, H.; Akao, H.; Shindou, O.; Akagi, S. Enhancement of spectral separation performance for ASTER/SWIR. In Proceedings of the International Symposium on Optical Science and Technology, San Diego, CA, USA, 29 July–3 August 2001. [Google Scholar]
- Yamaguchi, Y.; Fujisada, H.; Kudoh, M.; Kawakami, T.; Tsu, H.; Kahle, A.B.; Pniel, M. ASTER instrument characterization and operation scenario. Adv. Sp. Res. 1999, 23, 1415–1424. [Google Scholar] [CrossRef]
- Fujisada, H. Design and performance of ASTER instrument. Int. Soc. Opt. Eng. 1995, 2583, 16–25. [Google Scholar]
- Yamaguchi, Y.; Naito, C. Spectrail indices for lithologic discrimination and mapping by using the ASTER SWIR bands. Int. J. Remote Sens. 2003, 24, 4311–4323. [Google Scholar] [CrossRef]
- Jensen, J.R. Introductory Digital Image Processing: A Remote Sensing Perspective. Second Edition, 4th ed.; Pearson: Upper Saddle River, NJ, USA, 2015; ISBN 0132058405. [Google Scholar]
- Sabins, S.; Lulla, K. Remote sensing: Principles and interpretation. Geocarto Int. 1987, 2, 66. [Google Scholar] [CrossRef]
- Okyay, Ü. Lithologic Discrimination and Mapping by Aster Thermal Infrared Imagery. Master’s Thesis, Middle East Technical University, Ankara, Turkey, 2012. [Google Scholar]
- Abrams, M.; Yamaguchi, Y. Twenty years of ASTER contributions to lithologic mapping and mineral exploration. Remote Sens. 2019, 11, 1394. [Google Scholar] [CrossRef]
- Ninomiya, Y. Rock type mapping with indices defined for multispectral thermal infrared ASTER data: Case studies. In Proceedings of the Remote Sensing for Environmental Monitoring, GIS Applications, and Geology II, Barcelona, Spain, 9–11 September 2003. [Google Scholar]
- Ninomiya, Y.; Fu, B.; Cudahy, T.J. Detecting lithology with Advanced Spaceborne Thermal Emission and Reflection Radiometer (ASTER) multispectral thermal infrared “radiance-at-sensor” data. Remote Sens. Environ. 2005, 99, 127–139. [Google Scholar] [CrossRef]
- Ding, C.; Liu, X.; Liu, W.; Liu, M.; Li, Y. Mafic-ultramafic and quartz-rich rock indices deduced from ASTER thermal infrared data using a linear approximation to the Planck function. Ore Geol. Rev. 2014, 60, 161–173. [Google Scholar] [CrossRef]
- Guha, A.; Vinod Kumar, K. New ASTER derived thermal indices to delineate mineralogy of different granitoids of an Archaean Craton and analysis of their potentials with reference to Ninomiya’s indices for delineating quartz and mafic minerals of granitoids-An analysis in Dharwar Cr. Ore Geol. Rev. 2016, 74, 76–87. [Google Scholar] [CrossRef]
- Zhang, X.; Friedl, M.A.; Schaaf, C.B.; Strahler, A.H.; Hodges, J.C.F.; Gao, F.; Reed, B.C.; Huete, A. Monitoring vegetation phenology using MODIS. Remote Sens. Environ. 2003, 84, 471–475. [Google Scholar] [CrossRef]
- Yetkin, E. Alteration mapping by remote sensing: Application to hasandağ—Melendiz volcanic complex. Master’s Thesis, Middle East Technical University, Ankara, Turkey, 2003. [Google Scholar]
- Rowan, L.C.; Mars, J.C.; Simpson, C.J. Lithologic mapping of the Mordor, NT, Australia ultramafic complex by using the Advanced Spaceborne Thermal Emission and Reflection Radiometer (ASTER). Remote Sens. Environ. 2005, 99, 105–126. [Google Scholar] [CrossRef]
- Fu, B.; Zheng, G.; Ninomiya, Y.; Wang, C.; Sun, G. Mapping hydrocarbon-induced mineralogical alteration in the northern Tian Shan using ASTER multispectral data. Terra Nov. 2007, 19, 225–231. [Google Scholar] [CrossRef]
- Yang, Q.; Liu, X.; Li, X.; Ding, C.; Yang, F. Lithology Identification of the North QiLian Belt by Surface Temperature and Spectral Emissivity Information Derived from ASTER TIR Data. Int. J. Remote Sens. Appl. 2013, 3, 235. [Google Scholar] [CrossRef]
- Zhang, X.; Li, P. Lithological mapping from hyperspectral data by improved use of spectral angle mapper. Int. J. Appl. Earth Obs. Geoinf. 2014, 31, 95–109. [Google Scholar] [CrossRef]
- Rajan Girija, R.; Mayappan, S. Mapping of mineral resources and lithological units: A review of remote sensing techniques. Int. J. Image Data Fusion 2019, 10, 79–106. [Google Scholar] [CrossRef]
- Kruse, F.A.; Lefkoff, A.B.; Boardman, J.W.; Heidebrecht, K.B.; Shapiro, A.T.; Barloon, P.J.; Goetz, A.F.H. The spectral image processing system (SIPS)-interactive visualization and analysis of imaging spectrometer data. Remote Sens Environ. 1993, 44, 145–163. [Google Scholar] [CrossRef]
- Yonezawa, C. Maximum likelihood classification combined with spectral angle mapper algorithm for high resolution satellite imagery. Int. J. Remote Sens. 2007, 28, 3729–3737. [Google Scholar] [CrossRef]
- Hunt, G.R.; Evarts, R.C. Use of near-infrared spectroscopy to determine the degree of serpentinization of ultramafic rocks. Geophysics 1981, 46, 316–321. [Google Scholar] [CrossRef]
- Meerdink, S.K.; Hook, S.J.; Roberts, D.A.; Abbott, E.A. The ECOSTRESS spectral library version 1.0. Remote Sens. Environ. 2019, 230, 111196. [Google Scholar] [CrossRef]
- Boskabadi, A.; Pitcairn, I.K.; Broman, C.; Boyce, A.; Teagle, D.A.H.; Cooper, M.J.; Azer, M.K.; Stern, R.J.; Mohamed, F.H.; Majka, J. Carbonate alteration of ophiolitic rocks in the Arabian–Nubian Shield of Egypt: Sources and compositions of the carbonating fluid and implications for the formation of Au deposits. Int. Geol. Rev. 2017, 59, 391–419. [Google Scholar] [CrossRef]
Disclaimer/Publisher’s Note: The statements, opinions and data contained in all publications are solely those of the individual author(s) and contributor(s) and not of MDPI and/or the editor(s). MDPI and/or the editor(s) disclaim responsibility for any injury to people or property resulting from any ideas, methods, instructions or products referred to in the content. |
© 2023 by the authors. Licensee MDPI, Basel, Switzerland. This article is an open access article distributed under the terms and conditions of the Creative Commons Attribution (CC BY) license (https://creativecommons.org/licenses/by/4.0/).










