Abstract
Silicate glass has been used as an analog for silicate melts to understand the nature of dense magmas in the Earth’s mantle. To understand the effect of Al2O3 on the sound velocity and structure of MgSiO3 glass, in this study, combined with Brillouin scattering and diamond anvil cells (DACs), the acoustic velocity of MgSiO3∙5 mol%Al2O3 (MA1) and MgSiO3∙24.5 mol%Al2O3 (MA2) glass were measured up to 20 and 42 GPa, respectively. Our studies show that the incorporation of Al2O3 could increase the sound velocity of MgSiO3 glass. Using the obtained velocities, the bulk and shear moduli (KS, G), density () and Poisson’s ratio () are calculated at high pressures, and the results indicate that Al2O3 could induce the stiffness of MgSiO3 glass. However, the effect of Al2O3 content on the stiffness of MgSiO3 glass is non-linear, and MA1 and MA2 exhibit similar KS and G at high pressures. With the increase of pressure, the transverse acoustic mode (VS) of MA1 and MA2 shows abnormal changes at 17.8 GPa and 31.8 GPa, which are related to the transition of coordination number (CN) for Si-O in Al-bearing MgSiO3 glass. Compared with previous studies on sound velocity of MgSiO3 glass, the incorporation of Al2O3 delays the transition pressure of Si-O coordination to a higher pressure. Our study has profound implications for understanding the density and sound velocity of Al-bearing MgSiO3 melt in the Earth’s interior.
1. Introduction
Seismic data have observed many low velocity zones at the Earth’s upper mantle [1], transition zone [2] and core mantle boundary [3], which might be related to the melting or partial melting of silicates. However, due to the limitation of techniques, static experimental studies on physicochemical properties of silicate melts are only investigated at relatively low pressure by large volume presses [4,5,6,7]. To overcome the limitations, theoretical calculations can be used to determine the properties of silicate melts at the whole conditions of the Earth’s interior [8,9,10]. In addition, silicate glass is commonly used as an analog to study the physicochemical properties of silicate melts at high pressure and temperature [11,12]. Thus, investigation on the high-pressure behaviors of silicate glass, such as sound velocity, structural transition and equation of state helps increase understanding of the properties of melt at high pressures [11,13,14].
MgSiO3, as the most abundant component in the Earth’s mantle, is present as pyroxene and bridgmanite in the Earth’s upper and lower mantle, respectively. The structural and elastic properties of MgSiO3 glass were investigated by X-ray absorbance, optical laser Raman, X-ray Raman scattering and Brillouin scattering at high pressures [12,14,15,16,17]. These studies indicate that MgSiO3 glass undergoes a local structural change at the Mg site below 10 GPa and a Si-O coordination number (CN) change above 15.9 GPa [13,14,15,16,17]. Al2O3 is one of the most important components in the Earth’s mantle, and the Al2O3 contents in pyrolite bulk mantle and in the basalt layer of subducted oceanic lithosphere range between 4 and 16 wt.% [18,19]. The Al2O3 solubility in bridgmanite is up to 29 mol.% at 52 GPa [20]. However, to date, only one study investigated the structure and sound velocity of pyrope (Mg3Al2Si3O12) glass below 12.9 GPa [21], and thus the effect of Al2O3 on the physical properties of MgSiO3 glass needs further investigation at higher pressures. In this study, considering the Al2O3 content in the Earth’s interior, we investigated the sound velocity of MgSiO3 glass with two different Al2O3 contents up to 20 and 42 GPa. The results indicate that the incorporation of Al2O3 makes MgSiO3 glass stiffer. The substitution of Al in the Si site could delay the transition of Si-O CN to higher pressure. The results have profound implications for understanding the behavior of silicate melts in the Earth’s lower mantle.
2. Experiments
MgSiO3∙5 mol%Al2O3 (MA1) and MgSiO3∙24.5 mol%Al2O3 (MA2) were prepared from oxide mixtures of reagent-grade MgO, SiO2, and Al2O3 in 19:19:1 (MA1) and 3:3:1 (MA2) mole ratio. The starting materials were fused at 2000 K for 1 h, and then quenched into cold water. All the glasses were confirmed to have the intended chemical composition within the analytical uncertainties by using electron microprobe analysis (EMPA, JEOL Superprobe JXA-8230, JEOL Ltd., Jilin University (JLU), Changchun, China) and transmission electron microscopy (TEM, JEOL JEM-2200FS instrument, 200 kV, JEOL Ltd., JLU, Changchun, China) (Table 1). The morphology and homogeneity of those glasses were confirmed by scanning electron microscope (SEM, Philips FEI Quanta Magellan 400, Philips, JLU, Changchun, China), which was equipped with backscattered electron (BSE, the resolution is ~10 nm) (Figure 1). The density of the glass was measured by the Archimedes method [22], and the density was 2.75 and 2.81 g/cm3 for MA1 and MA2 at ambient condition, respectively.
Table 1.
Element compositions of MgSiO3∙5 mol%Al2O3 and MgSiO3∙24.5 mol%Al2O3 by electron microprobe analysis.
Figure 1.
Backscattered electron images of MgSiO3-Al2O3 glass: (a) MA1; (b) MA2. The features on the surface are caused by the surface contamination when preparing the samples.
In situ high-pressure Brillouin scattering measurements of acoustic velocity were performed at room temperature in a BX-90 DAC [23] by using a solid-state laser as an incident light (532 nm) and a Sandercock-type six-pass tandem Fabry–Perot interferometer to analyze the scattered light. The incident laser was focused on the sample to a spot size of ~50 μm in diameter. The laser power was maintained at 0.3 and 0.5 W at room condition and high pressure, respectively. All measurements were made in the symmetric scattering geometry, and the velocities were calculated by the following equation without knowing the refractive index of the sample [24]:
where is the acoustic velocity, λ is the laser wavelength of the incident laser beam and θ is the external scattering angle; indicates the Brillouin frequency shifts of longitudinal or transverse acoustic modes. The external scattering angle is 60°.
The glass was polished to a platelet with parallel sides and a thickness of 20 μm and the samples were cut into 90 × 90 μm2 and loaded into the DACs. A Rhenium gasket was pre-indented to 40 μm in thickness, and with a hole of 190 μm in diameter at the center of indentation that was used as the sample chamber. Because the noble gases with small molecular size, for example, He and Ne, could be incorporated into the structure of glass [25,26], we thus used argon as the pressure-transmitting medium. The sample was compressed with a 300 μm diamond culet. In each experiment, two ruby spheres were loaded next to the sample and were used as a pressure calibrant [27]. To stabilize the pressure, the DACs were kept for one night after increasing the pressure. Pressure was measured before and after Brillouin scattering measurements, and the pressure difference was within 0.2 GPa. We collected Brillouin spectra from at least two rotation angles at each pressure and confirmed the uniformity and isotropy of the samples. The difference of sound velocity was lower than 1% at different rotation angles at the same pressure. MA1 and MA2 were measured up to 20 and 42 GPa, respectively.
3. Results and Discussion
Both VP and VS for MA1 and MA2 can be observed in our Brillouin scattering measurements (Figure 2). However, the VP are masked by the VS of above 20 GPa, while the VS of MA1 and MA2 between 4–8 GPa are also blocked by the VP of Ar. The measured VP and VS of MA1 and MA2 as a function of pressure are shown in Figure 3 and Table 2. MA1 and MA2 have basically the same VP and VS within the uncertainties (Figure 3). Using the obtained sound velocities, the density (ρ), bulk modulus (KS), shear modulus (G) and Poisson’s ratio () of MA1 and MA2 were calculated at high pressures (Figure 4; Table 2).
Figure 2.
High-pressure Brillouin spectra of MA2 at (a) 12 GPa and (b) 42 GPa. Compressional VP and shear VS wave velocities of MgSiO3-Al2O3 glass are labeled, as well as the compressional velocities of Argon (Ar). The open circles are experimental data, solid lines are the fitting result. The insert in (a) shows the sample in chamber of DAC.
Figure 3.
(a) VP as a function of pressure up to 42 GPa. (b) VS as a function of pressure up to 42 GPa. MA1, red filled circles; MA2, blue filled circles. The green pentagrams and blue rhombuses indicate the results of MgSiO3 enstatite glass and pyrope glass from Sanchez-Valle and Bass [14] and Hisano et al. [21], respectively. The orange circles and gray inverted triangles indicate the results of MgSiO3 glass from Liu and Lin [12] and Murakami and Bass [13]. Dashed purple, green and gray lines are non-linear fits to the data for Mg0.9Fe0.1SiO3, Icelandic Basalt and Mg0.79Fe0.1Al0.1Si0.96O3 from Liu and Lin [12], respectively.
Table 2.
Density and elastic properties of MA1 and MA2 determined up to 20 GPa and 42 GPa using Brillouin scattering in the diamond anvil cell, respectively.
Figure 4.
Density (a), Poisson’s ratio (b), bulk (c) and shear (d) modulus as a function of pressure for MgSiO3-Al2O3 glass: MA1 glass, red filled circles; MA2 glass, blue filled circles. The green and orange hollow hexagons indicate the results of MgSiO3 glass from Sanchez-Valle and Bass [14] and Liu and Lin [12], respectively. The purple hollow hexagons indicate the result of Mg0.9Fe0.1SiO3 glass from Liu and Lin [12]. Dashed orange, green and gray lines are non-linear fits to the data for MgSiO3 glass, Icelandic Basalt and Mg0.79Fe0.1Al0.1Si0.96O3 from Liu and Lin [12], respectively.
The densities are calculated by the following equation [14]:
where . Integrating Equation (2), we obtain:
where and are densities at high pressures (P) and ambient pressure (P0), respectively. is the bulk sound velocity.
The KS and G are calculated by the following equation:
where VP is compressional wave velocity, VS is shear wave velocity, KS is the adiabatic bulk modulus, G is the shear modulus and is density.
The Poisson’s ratio () is calculated from the acoustic velocities using the following relationship:
To compare the sound velocities of different compositional silicate glasses at high pressures, VP and VS from different groups are summarized in Figure 3 [12,13,14]. The results show large discrepancies from different studies (Figure 3) [12,13,14,21]. Studies indicate that the incorporation of noble gas in the structure of glass could make it stiffer [25,26]. Thus, the pressure mediums need to be considered when comparing the results from different groups. For pure MgSiO3 glass, the velocity of Sanchez-Valle and Bass [14] is in good agreement with Murakami and Bass [13], but lower than the results of Liu and Lin [12]. The discrepancies in the three groups may be due to the different pressure medium used in the experiments, where Ar was used in Sanchez-Valle and Bass [14], Ne was used in Liu and Lin [12], and no pressure medium was used in Murakami and Bass [13]. Because Ar was also used in our experiment, the results of Sanchez-Valle and Bass [14] can be a reference for understanding the effect of Al2O3 on the sound velocity of MgSiO3 glass. In comparison with the results of Sanchez-Valle and Bass [14], the incorporation of 5 mol% Al2O3 into MgSiO3 glass increases its VP and VS by 6.5–8.3% and 7.4–10% at 10–20 GPa, respectively. In particular, the MA2 exhibits similar sound velocity with MA1, indicating that the additional Al2O3 has a small effect on the sound velocity of MgSiO3 glass. In addition, MA2 with a similar composition as used in Hisano et al. [21] shows ~4% and ~5% higher VP and VS at high pressures. The large volume press combined with ultrasonic measurements were used in Hisano et al. [21], and the discrepancy should be caused by the uncertainty in different techniques. In particular, compared with different compositional MgSiO3 glass, despite the effect of pressure medium on the sound velocity, the incorporation of Al2O3 could substantially enhance the stiffness of MgSiO3 glass (Figure 3).
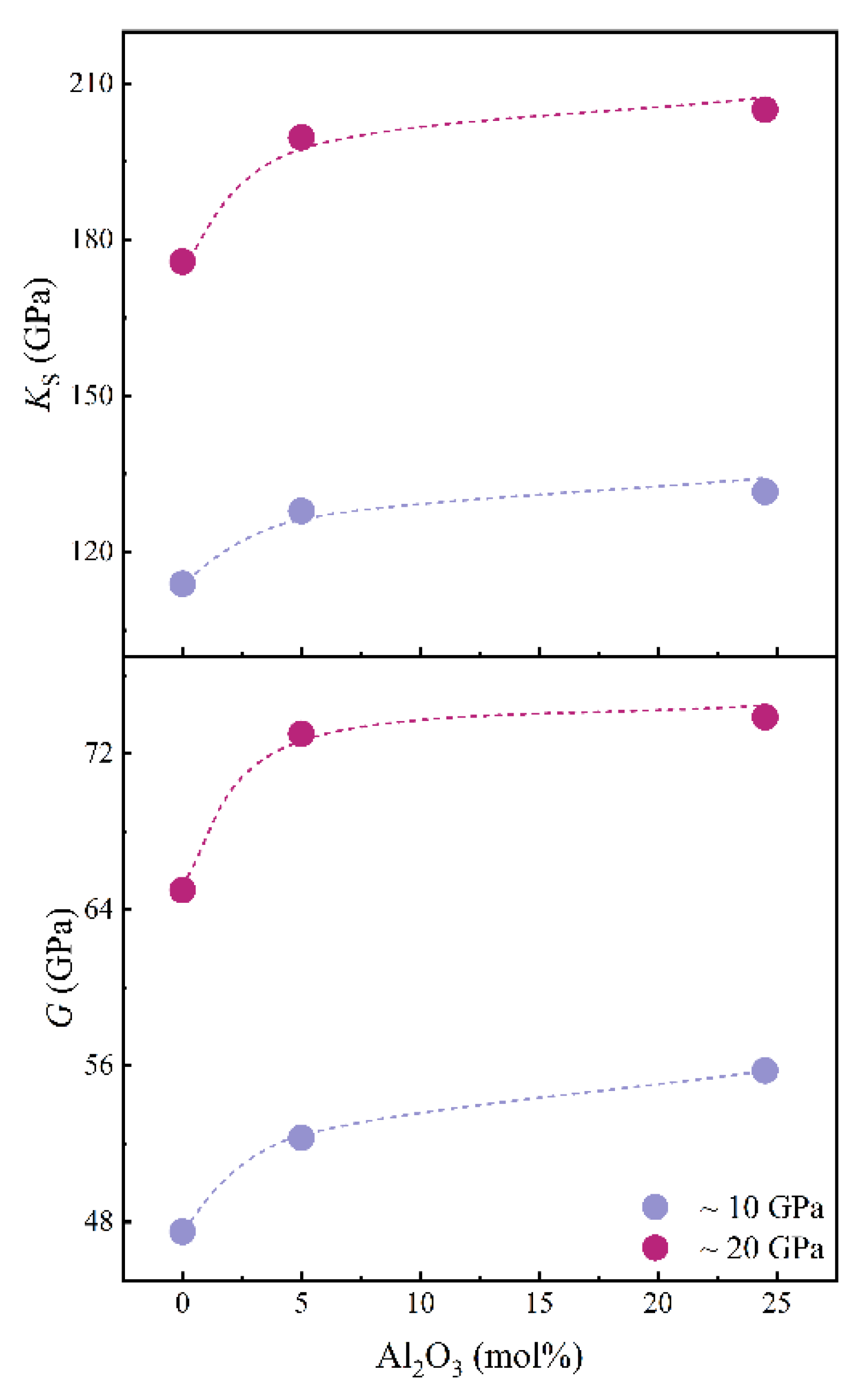
At the pressure below 10 GPa, Al-free and Al-bearing MgSiO3 glasses have similar density (Figure 4a). However, the pure MgSiO3 glass shows the greatest density above 10 GPa because it has the largest compressibility among these three types of MgSiO3 glass. In addition, the incorporation of Al2O3 in the MgSiO3 glass could increase the KS and G, indicating that Al2O3 could induce the stiffness of MgSiO3 glass (Figure 4c,d). However, the effect of Al2O3 content on the stiffness should be non-linear at high pressures (Figure 5). The non-linear effect of incorporated element on the stiffness and hardness was also observed in the superhard materials [28,29,30]. The incorporation of Al2O3 in different content would have effects on the valence-electron volumetric density (EVD) and structure of MgSiO3 glass. Thus, MA1 and MA2 exhibit similar KS and G at high pressures. Compared with the Poisson’s ratios with different compositional silicate glass (Figure 4b), MA1 and MA2 show a similar value, indicating that the composition has a limited effect on Poisson’s ratios [12].
Figure 5.
The non-linear relationship between KS, G and the Al2O3 content in MgSiO3-Al2O3 glass. Light purple and dark purple solid circles represent the data at the pressures of ~10 and 20 GPa, respectively. The data of pure MgSiO3 glass from Sanchez-Valle and Bass [14].
Overall, the velocities of MgSiO3-type glass have an abnormal change between 2 and 10 GPa (Figure 3). Using magnesium L-edge spectra from XRS, one study indicated that the Mg site in MgSiO3 glass has a distortion and local structural change below 10 GPa, which is consistent with the pressure range of the abnormal change [15]. Another change of gradient in VS is also reported between 15–17.9 GPa [14] (Figure 3). Both silicon L-edge and oxygen K-edge indicate a change in the CN for Si-O above 10 GPa [15,17]. Thus, the change of gradient in VS should be caused by the transition of CN of Si-O or the decreasing of Si-O-Si angle [15,16,17].
To understand the transition of the Si-O polyhedral, the VS is fitted with a polynomial function to assess the trend change of MgSiO3-Al2O3 glass as a function of pressure (Figure 6a). The change of dVS/dP occurs at 17.8 GPa and 31.8 GPa in MA1 and MA2, respectively, indicating the transition of CN of Si-O from 4 to 5- or 6-fold coordination in the glass [14]. The transition pressure of MA1 is 2 GPa higher than that of MgSiO3 glass [14], and the transition pressure of MA2 is 15 GPa higher than that of MgSiO3 glass (Figure 6b). The results suggested that the incorporation of Al cations delays the transition pressure for the CN of Si-O in MgSiO3 glass.
Figure 6.
(a) P-VS profiles up to 42 GPa: MA1 (red filled circles), MA2 (blue filled circles). Regression curves of MA1 and MA2 fitted by polynomial functions. P-VS plots of MA1 from 1 bar to 20 GPa are fitted with a fifth order polynomial (R2 = 0.9909) and P-VS plots of MA2 from 1 bar to 42 GPa are fitted with a fifth function (R2 = 0.9993). (b) Transition pressure as a function of the Al2O3 content in MgSiO3-Al2O3 glass. The pure MgSiO3 glass data are from Sanchez-Valle and Bass [14].
4. Implications
Our sound velocity studies on Al2O3-MgSiO3 to lower mantle pressures indicate the effect of Al2O3 on the elastic properties and structural changes of MgSiO3 glass. If the change also occurs in the analog melt, it would strongly affect the dynamics of the magma ocean during the Earth’s evolution. Density is an important factor for understanding the coexistence between melt and solid phase in the Earth’s interior. Previous study indicates that the density of bridgmanite intersected with that of magnesium silicate glass in the deep mantle [14]. However, Al2O3 is a critical component in the Earth’s interior, and 4–16 wt.% (4.1–16.3 mol.%) Al2O3 can be present in the Earth’s mantle [18,19]. Our study shows that the density of Al-bearing MgSiO3 glass is much lower than that of Al-bearing bridgmanite [31] (Figure 7). Because of the lower density of Al-bearing MgSiO3 than Al-bearing bridgmanite (Figure 7), Al-bearing MgSiO3 melt tends to upwell and cannot coexist with bridgmanite in the deep Earth’s interior. In addition, the incorporation of Al2O3 could make the glass stiffer; if this also happens in the analog melt, it will increase the VP of melt and help to understand the seismic signature of Al-bearing MgSiO3 melt in the Earth’s interior.
Figure 7.
Density as a function of pressure: MA1 (red filled circles), MA2 (blue filled circles). Bridgmanite-5 wt.% Al2O3 (purple hollow inverted triangle, Wang and Wu [31]).
5. Conclusions
In summary, the acoustic velocity of MgSiO3 5 mol%Al2O3 (MA1) and MgSiO3∙24.5 mol%Al2O3 (MA2) glass were measured up to 20 and 42 GPa, respectively. In comparison with pure MgSiO3 glass, Al-bearing MgSiO3 glass exhibited higher velocity, indicating that the incorporation of Al2O3 could increase the sound velocity of MgSiO3 glass. Using obtained velocities, the bulk and shear moduli (KS, G), density () and Poisson’s ratio () of MA1 and MA2 are calculated at high pressures, and the results indicate that Al2O3 could induce the stiffness of MgSiO3 glass. However, the effect of Al2O3 content on the stiffness of MgSiO3 glass is non-linear, and MA1 and MA2 exhibit similar K and G at high pressures. With the increase of pressure, transverse acoustic modes (VS) of MA1 and MA2 show abnormal changes at the pressure of 17.8 GPa and 31.8 GPa, which are related to the transition of coordination number (CN) for Si-O in Al-bearing MgSiO3 glass. Compared with previous studies on sound velocity of MgSiO3 glass, the incorporation of Al2O3 delays the transition pressure of Si-O coordination to higher pressures. Our study also indicates that the density of Al-bearing MgSiO3 glass is much lower than that of Al-bearing bridgmanite, and the Al-bearing MgSiO3 is unlikely to co-exist with Al-bearing bridgmanite in the Earth’s lower mantle.
Author Contributions
X.L. and F.L. conceived and designed the research; Z.L. synthesized the samples; L.D. and X.Z. performed the Brillouin scattering experiments; X.L., X.W. and L.D. analyzed the data; X.L. and X.W. wrote the manuscript; Q.Z. and L.L. funding acquistition, procet administration; Q.Z., C.Z., M.G., Y.W. and L.L. writing—review and editing. All authors have provided very valuable comments on this project. All authors have read and agreed to the published version of the manuscript.
Funding
This research was supported by the China Postdoctoral Science Foundation (2020M670841), the Jilin Provincial Science and Technology Development Project (20210509038RQ), the National Key Research and Development Program (No. 2017YFA0403704) and the National Natural Science Foundation of China (NSFC) (NO. 42102030; 41902034; 12074141).
Data Availability Statement
Data associated with this research are available and can be obtained by contacting the corresponding author.
Conflicts of Interest
The authors declare no conflict of interest.
References
- Debayle, E.; Bodin, T.; Durand, S.; Ricard, Y. Seismic evidence for partial melt below tectonic plates. Nature 2020, 586, 555–559. [Google Scholar] [CrossRef] [PubMed]
- Song, T.-R.; Helmberger, D.V.; Grand, S.P. Low-velocity zone atop the 410-km seismic discontinuity in the northwestern United States. Nature 2004, 427, 530–533. [Google Scholar] [CrossRef] [PubMed]
- Yuan, K.; Romanowicz, B. Seismic evidence for partial melting at the root of major hot spot plumes. Science 2017, 357, 393–397. [Google Scholar] [CrossRef] [Green Version]
- Agee, C.B. Static compression of hydrous silicate melt and the effect of water on planetary differentiation. Earth Planet. Sci. Lett. 2008, 265, 641–654. [Google Scholar] [CrossRef]
- Huisman, J.; Pham Thi, N.N.; Karl, D.M.; Sommeijer, B. Reduced mixing generates oscillations and chaos in the oceanic deep chlorophyll maximum. Nature 2006, 439, 322–325. [Google Scholar] [CrossRef] [Green Version]
- Xu, M.; Jing, Z.; Yu, T.; Alp, E.E.; Lavina, B.; Van Orman, J.A.; Wang, Y. Sound velocity and compressibility of melts along the hedenbergite (CaFeSi2O6)-diopside (CaMgSi2O6) join at high pressure: Implications for stability and seismic signature of Fe-rich melts in the mantle. Earth Planet. Sci. Lett. 2022, 577, 117250. [Google Scholar] [CrossRef]
- Jing, Z.; Yu, T.; Xu, M.; Chantel, J.; Wang, Y. High-Pressure Sound Velocity Measurements of Liquids Using In Situ Ultrasonic Techniques in a Multianvil Apparatus. Minerals 2020, 10, 126. [Google Scholar] [CrossRef] [Green Version]
- Solomatova, N.V.; Caracas, R. Pressure-Induced Coordination Changes in a Pyrolitic Silicate Melt From Ab Initio Molecular Dynamics Simulations. J. Geophys. Res. Solid Earth 2019, 124, 11232–11250. [Google Scholar] [CrossRef] [Green Version]
- Ghosh, D.B.; Karki, B.B. Transport properties of carbonated silicate melt at high pressure. Sci. Adv. 2017, 3, 1–8. [Google Scholar] [CrossRef] [Green Version]
- Wan, J.T.K.; Duffy, T.S.; Scandolo, S.; Car, R. First-principles study of density, viscosity, and diffusion coefficients of liquid MgSiO3 at conditions of the Earth’s deep mantle. J. Geophys. Res. Solid Earth 2007, 112, B03208. [Google Scholar] [CrossRef] [Green Version]
- Murakami, M.; Bass, J.D. Spectroscopic Evidence for Ultrahigh-Pressure Polymorphism in SiO2 Glass. Phys. Rev. Lett. 2010, 104, 025504. [Google Scholar] [CrossRef] [PubMed]
- Liu, J.; Lin, J.-F. Abnormal acoustic wave velocities in basaltic and (Fe,Al)-bearing silicate glasses at high pressures. Geophys. Res. Lett. 2014, 41, 8832–8839. [Google Scholar] [CrossRef] [Green Version]
- Murakami, M.; Bass, J.D. Evidence of denser MgSiO3 glass above 133 gigapascal (GPa) and implications for remnants of ultradense silicate melt from a deep magma ocean. Proc. Natl. Acad. Sci. USA 2011, 108, 17286–17289. [Google Scholar] [CrossRef] [PubMed] [Green Version]
- Sanchez-Valle, C.; Bass, J.D. Elasticity and pressure-induced structural changes in vitreous MgSiO3-enstatite to lower mantle pressures. Earth Planet. Sci. Lett. 2010, 295, 523–530. [Google Scholar] [CrossRef]
- Fukui, H.; Hiraoka, N. Electronic and local atomistic structure of MgSiO3 glass under pressure: A study of X-ray Raman scattering at the silicon and magnesium L-edges. Phys. Chem. Miner. 2018, 45, 211–218. [Google Scholar] [CrossRef]
- Kubicki, J.D.; Hemley, R.J.; Hofmeister, A.M. Raman and infrared study of pressure-induced structural changes in MgSiO3, CaMgSi2O6, and CaSiO3 glasses. Am. Mineral. 1992, 77, 258–269. [Google Scholar]
- Lee, S.K.; Lin, J.-F.; Cai Yong, Q.; Hiraoka, N.; Eng Peter, J.; Okuchi, T.; Mao, H.-k.; Meng, Y.; Hu Michael, Y.; Chow, P.; et al. X-ray Raman scattering study of MgSiO3 glass at high pressure: Implication for triclustered MgSiO3 melt in Earth’s mantle. Proc. Natl. Acad. Sci. USA 2008, 105, 7925–7929. [Google Scholar] [CrossRef] [PubMed] [Green Version]
- Stolper, E. A phase diagram for mid-ocean ridge basalts: Preliminary results and implications for petrogenesis. Contrib. Mineral. Petrol. 1980, 74, 13–27. [Google Scholar] [CrossRef]
- Sun, S.-S. Chemical composition and origin of the earth’s primitive mantle. Geochim. Cosmochim. Acta 1982, 46, 179–192. [Google Scholar] [CrossRef]
- Liu, Z.; Irifune, T.; Nishi, M.; Tange, Y.; Arimoto, T.; Shinmei, T. Phase relations in the system MgSiO3–Al2O3 up to 52 GPa and 2000 K. Phys. Earth Planet. Int. 2016, 257, 18–27. [Google Scholar] [CrossRef]
- Hisano, N.; Sakamaki, T.; Ohashi, T.; Funakoshi, K.; Higo, Y.; Shibazaki, Y.; Suzuki, A. Elastic properties and structures of pyrope glass under high pressures. Am. Mineral. 2021, 106, 7–14. [Google Scholar] [CrossRef]
- Hughes, S.W. Archimedes revisited: A faster, better, cheaper method of accurately measuring the volume of small objects. Phys. Educ. 2005, 40, 468–474. [Google Scholar] [CrossRef] [Green Version]
- Kantor, I.; Prakapenka, V.; Kantor, A.; Dera, P.; Kurnosov, A.; Sinogeikin, S.; Dubrovinskaia, N.; Dubrovinsky, L. BX90: A new diamond anvil cell design for X-ray diffraction and optical measurements. Rev. Sci. Instrum. 2012, 83, 125102. [Google Scholar] [CrossRef] [PubMed]
- Whitfield, C.H.; Brody, E.M.; Bassett, W.A. Elastic moduli of NaCl by Brillouin scattering at high pressure in a diamond anvil cell. Rev. Sci. Instrum. 1976, 47, 942–947. [Google Scholar] [CrossRef]
- Yang, H.; Gleason, A.E.; Tkachev, S.N.; Chen, B.; Jeanloz, R.; Mao, W.L. Noble gas incorporation into silicate glasses: Implications for planetary volatile storage. Geochem. Perspect. Lett. 2021, 17, 1–5. [Google Scholar] [CrossRef]
- Weigel, C.; Polian, A.; Kint, M.; Rufflé, B.; Foret, M.; Vacher, R. Vitreous Silica Distends in Helium Gas: Acoustic Versus Static Compressibilities. Phys. Rev. Lett. 2012, 109, 245504. [Google Scholar] [CrossRef] [Green Version]
- Mao, H.K.; Xu, J.; Bell, P.M. Calibration of the ruby pressure gauge to 800 kbar under quasi-hydrostatic conditions. J. Geophys. Res. Solid Earth 1986, 91, 4673–4676. [Google Scholar] [CrossRef]
- Liang, Y.; Wei, X.-F.; Gu, C.; Liu, J.-X.; Li, F.; Yan, M.; Zheng, X.; Han, Z.; Zhao, Y.; Wang, S.; et al. Enhanced Hardness in Transition-Metal Monocarbides via Optimal Occupancy of Bonding Orbitals. ACS Appl. Mater. Interfaces 2021, 13, 14365–14376. [Google Scholar] [CrossRef]
- Mohammadi, R.; Turner, C.L.; Xie, M.; Yeung, M.T.; Lech, A.T.; Tolbert, S.H.; Kaner, R.B. Enhancing the Hardness of Superhard Transition-Metal Borides: Molybdenum-Doped Tungsten Tetraboride. Chem. Mater. 2016, 28, 632–637. [Google Scholar] [CrossRef]
- Akopov, G.; Yeung, M.T.; Turner, C.L.; Mohammadi, R.; Kaner, R.B. Extrinsic Hardening of Superhard Tungsten Tetraboride Alloys with Group 4 Transition Metals. J. Am. Chem. Soc. 2016, 138, 5714–5721. [Google Scholar] [CrossRef]
- Wang, W.; Wu, Z. Elasticity of Corundum at High Pressures and Temperatures: Implications for Pyrope Decomposition and Al-Content Effect on Elastic Properties of Bridgmanite. J. Geophys. Res. Solid Earth 2018, 123, 1201–1216. [Google Scholar] [CrossRef]
Publisher’s Note: MDPI stays neutral with regard to jurisdictional claims in published maps and institutional affiliations. |
© 2022 by the authors. Licensee MDPI, Basel, Switzerland. This article is an open access article distributed under the terms and conditions of the Creative Commons Attribution (CC BY) license (https://creativecommons.org/licenses/by/4.0/).






