Quantitative State Evaluation Method for Relay Protection Equipment Based on Improved Conformer Optimized by Two-Stage APO
Abstract
1. Introduction
- (1)
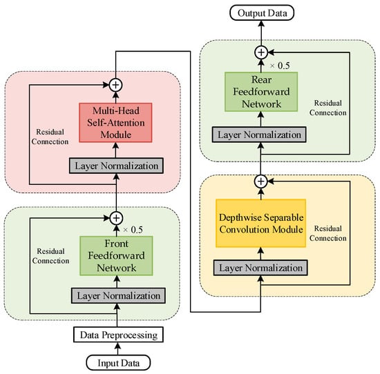
- Architectural improvement of the Conformer model: An improved Conformer architecture tailored for the quantitative state evaluation of relay-protection equipment is proposed. By replacing pre-layer normalization with post-batch normalization in residual networks and introducing dynamic weighting coefficients to adaptively regulate the connectivity between the first and second feed-forward network segments, the model significantly enhances its capability to fit relay protection state evaluation data, achieving superior fitting accuracy compared to traditional machine learning models.
- (2)
- Enhancement of the optimization algorithm: A two-stage APO algorithm is developed, incorporating good point set initialization and elitism preservation strategies. This innovation synergistically strengthens global search and local optimization while mitigating stochastic interference.
- (3)
- Model-algorithm co-optimization: The two-stage APO algorithm is integrated to optimize the hyperparameters of the improved Conformer model. By harmonizing the APO’s global search capabilities with Conformer’s hybrid architectural features, a dynamic equilibrium between exploitation and exploration is achieved in the hyperparameter space, effectively resolving the parameter selection challenges in relay protection state evaluation models.
- (4)
- Experimental validation: Experimental validation conducted on the PyCharm platform demonstrates the efficacy of the proposed methodology. The results show a RMSE of 0.5064 and a MAE of 0.2893. These outcomes can provide a quantitative state evaluation and guidance for developing maintenance strategies for substations.
2. Quantitative State Evaluation Methodology for Relay Protection Equipment
2.1. State Evaluation Indicator System
2.2. Quantitative State Evaluation Workflow
3. Two-Stage APO-IConf-Based Quantitative State Evaluation Method for Relay Protection Equipment
3.1. Standard Conformer Encoder Architecture
3.2. Improved Conformer Encoder
- (1)
- Replacement of layer normalization with batch normalization;
- (2)
- Repositioning the pre-normalization layer in each residual network to post-residual connections;
- (3)
- Implementation of dynamic weighting coefficients to adaptively adjust contributions from front-end and rear-end feed-forward networks.
3.3. APO Algorithm
3.3.1. Autotrophic Behavior
3.3.2. Heterotrophic Behavior
3.3.3. Dormancy Behavior
3.3.4. Reproductive Behavior
3.4. Two-Stage APO Algorithm
- (1)
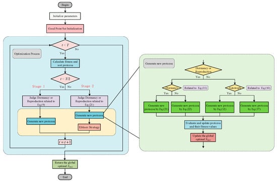
- Good point set initialization: Based on the good point set theory proposed by Hua, L. K. et al. [36], the initial population is constructed within the s-dimensional unit cube . Let be a good point. When the discrepancy function satisfies (where is a constant dependent only on and an arbitrary positive ), the good point set is defined as:Specifically, the parameter is selected as , where is the smallest prime number satisfying . This construction method rigorously ensures a uniform spatial distribution of the initial population in the solution space.Figure 5 shows the comparison results between the good point set initialization and random initialization visualized using two-dimensional free variables. The figure reveals that the points generated by good point set initialization are uniformly distributed, while random initialization samples exhibit significant local clustering and sparse spatial regions. These results indicate that a good point set initialization strategy effectively mitigates the incomplete spatial coverage issue inherent in traditional random sampling.
- (2)
- Two-stage optimization: The iterative process is partitioned into two stages with distinct selection strategies demarcated by the median iteration count as a threshold. During the second stage, an exponential probability distribution replaces the original uniform distribution to select individuals undergoing “dormancy or reproduction”. The probability density function is defined aswhere is the progression factor (c > 1), denotes a protozoan individual, represents the individual’s ranked index, and is the population size. For moderate population sizes (e.g., ), is recommended to avoid exponential explosion risks.The selection probabilities are computed via this exponential distribution and executed using a roulette wheel strategy. When duplicate selections occur, priority is given to replacing duplicates with the suboptimal nearest-neighbor individual. If suboptimal candidates are exhausted, global reselection is triggered until the required number of individuals is selected.
- (3)
- Elitism preservation strategy: During the second optimization stage, a fixed percentage of the fittest individuals is retained and exempted from resetting.
| Algorithm 1: Pseudo code of the proposed two-stage APO algorithm | |
| Input: Initialize parameters , , , , and Output: The global optima and | |
| 1: | while do |
| 2: | ), i = 1, 2, …, n; // sort positions by fitness in ascending order |
| 3: | ; // proportion fraction |
| 4: | if then |
| 5: | ; |
| 6: | else |
| 7: | is selected by Equation (25) and roulette wheel strategy |
| 8: | end if |
| 9: | for do |
| 10: | if i is in then |
| 11: | if then |
| 12: | Calculate using Equation (21); // dormancy |
| 13: | else |
| 14: | Calculate using Equation (22); // reproduction |
| 15: | end if |
| 16: | else |
| 17: | if then |
| 18: | Calculate using Equation (12); // foraging in an autotroph |
| 19: | else |
| 20: | Calculate using Equation (17); // foraging in a heterotroph |
| 21: | end if |
| 22: | Get the current new position. |
| 23: | if then |
| 24: | if then |
| 25: | ; |
| 26: | else |
| 27: | |
| 28: | end if |
| 29: | else |
| 30: | Select the top m individuals with the best fitness as elites; Merge them with the new population to form a candidate pool of size n + m; Choose the top n individuals from this pool as the next generation. |
| 31: | end if |
| 32: | end for |
| 33: | |
| 34: | end while |
| 35: | return and |
4. Model Training and Evaluation Metrics
4.1. Model Training
- (1)
- Dataset processing: Given that the majority of data in the original relay protection equipment state evaluation dataset comprise high-score samples, synthetic low-score data were algorithmically generated to mitigate imbalance, while irrelevant feature columns with insufficient training samples were pruned. The processed dataset retained 42 feature columns and one device score column, partitioned into training, validation, and test sets in an 8:1:1 ratio.
- (2)
- Model architecture: An improved Conformer model was constructed (detailed architecture in Figure 4), where the input data underwent feature projection via a fully connected layer followed by flattening. The model leverages multi-head attention mechanisms and depthwise separable convolutional modules within the Conformer blocks to capture cross-dimensional feature interactions, enhanced by two feed-forward networks for non-linear fitting capacity, culminating in a single-neuron FC layer for regression-based state score prediction.
- (3)
- Training model: Training hyperparameters included a batch size of 128, 50 epochs, and an Adam optimizer with a dynamic learning rate (initial = 0.001; halved after five epochs of stagnant validation loss) using mean squared error (MSE) loss. The APO algorithm optimizes the Conformer hyperparameters via training and validation sets and then merges these sets for final model training, with the performance evaluated on the test set.
4.2. Model Evaluation Metrics
5. Case Study and Results Analysis
5.1. Data Sources and Preprocessing
5.2. Parameter Optimization
5.3. Method Validation and Result Analysis
6. Conclusions
- (1)
- This paper proposes an improved Conformer architecture by replacing pre-layer normalization with post-batch normalization and introducing dynamic weight coefficients to regulate feed-forward network connectivity, which significantly improves the feature fusion capability and fitting accuracy for relay protection data.
- (2)
- The two-stage APO algorithm integrates good point set initialization and elitism preservation strategies, achieving dynamic equilibrium between global exploration and local exploitation in the hyperparameter space of the Conformer, which effectively resolves traditional parameter selection difficulties.
- (3)
- The two-stage APO-IConf model exhibits a 23.9% mean RMSE reduction (from 0.6654 to 0.5064) and 26.2% mean MAE reduction (from 0.3918 to 0.2893) over the Two-Stage APO-Con (Model 6), as well as a 5.2% mean RMSE reduction (from 0.5342 to 0.5064) and 5.6% mean MAE reduction (from 0.3063 to 0.2893) compared to APO-IConf (Model 7), confirming that the synergistic combination of the improved Conformer architecture and two-stage APO strategy drives performance breakthroughs.
- (4)
- The two-stage APO-IConf model autonomously learns expert rule-based scoring patterns and field adjustment logic from data, enabling objective and rapid state evaluation without manual intervention in new inspection scenarios.
Author Contributions
Funding
Data Availability Statement
Conflicts of Interest
Abbreviations
| APO | Artificial protozoa optimize |
| APO-Conf | Artificial protozoa optimize-Conformer |
| APO-IConf | Artificial protozoa optimize-improved Conformer |
| BNDT | Bayesian network decision trees |
| BP | Back propagation |
| CNN | Convolutional neural network |
| CNN-BiGRU | Convolutional neural network-bidirectional gated recurrent unit |
| CNN-BiLSTM | Convolutional neural network-bidirectional long short term memory network |
| CRC | Cyclic redundancy check |
| CT-N wire | Current transformer neutral wire |
| FAHP | Fuzzy analytical hierarchy process |
| FFN | Feed-forward network |
| GAN | Generative adversarial networks |
| GOOSE | Generic object oriented substation event |
| IConf | Improved Conformer |
| LSSVM | Least squares support vector machines |
| MHSA | Multi-head self-attention |
| MLP | Multilayer perceptron |
| NLP | Nature language processing |
| Post-BN | Post-batch normalization |
| Pre-LN | Pre-layer normalization |
| PT-N wire | Potential transformer neutral wire |
| Two-stage APO | Two-stage artificial protozoa optimizer |
| Two-stage APO-Conf | Two-stage artificial protozoa optimizer-Conformer |
| Two-stage APO-IConf | Two-stage artificial protozoa optimizer-improved Conformer |
References
- Kang, C.; Yao, L. Key Scientific Issues and Theoretical Research Framework for Power Systems with High Proportion of Renewable Energy. Autom. Electr. Power Syst. 2017, 41, 2–11. [Google Scholar]
- Ou, K.; Gao, S.; Wang, Y.; Zhai, B.; Zhang, W. Assessment of the Renewable Energy Consumption Capacity of Power Systems Considering the Uncertainty of Renewables and Symmetry of Active Power. Symmetry 2024, 16, 1184. [Google Scholar] [CrossRef]
- Yuan, X.; Zhang, M.; Chi, Y.; Ju, P. Basic Challenges of and Technical Roadmap to Power-electronized Power System Dynamics Issues. Proc. CSEE 2022, 42, 1904–1916. [Google Scholar]
- Qiu, Y.; Lu, S.; Lu, H.; Luo, E.; Gu, W.; Zhuang, W. Flexibility of Integrated Energy System: Basic Connotation, Mathematical Model and Research Framework. Autom. Electr. Power Syst. 2022, 46, 16–43. [Google Scholar]
- National Development and Reform Commission; National Energy Administration. The 14th Five-Year Plan for Building a Modern Energy System (2021–2025). Available online: https://www.gov.cn/zhengce/zhengceku/2022-03/23/content_5680759.htm (accessed on 26 April 2025).
- Wang, L.; Zhang, J.; Zeng, Z.; Yu, H.; Zheng, X. Research and Application of the Random Failure Indicators in Status Evaluation of Relay Protection. Electr. Power 2013, 46, 87–90. [Google Scholar]
- Wang, Y.; Liao, H.; Yuan, X.; Chen, J.; Xu, Z.; Luo, C. Development and application of relay protection condition evaluation system based on fault information processing system. Power Syst. Prot. Control. 2014, 42, 134–139. [Google Scholar]
- Zhang, L.; Wang, G.; Cao, L.; Dai, Z.; Kou, B. Smart status evaluation and early warning approach for highly-reliable protection systems based on GAN model and random forest algorithm. J. Electr. Power Sci. Technol. 2021, 36, 104–112. [Google Scholar]
- Wang, L.; Guo, P.; Kang, Y.; Yan, Z. Research on Relay Protection Equipment Maintenance Decision-Making Method Based on Risk Assessment. In Proceedings of the 2023 IEEE PES GTD International Conference and Exposition (GTD), Istanbul, Turkiye, 22–25 May 2023; pp. 231–235. [Google Scholar]
- Zheng, S.; Yang, X.; Du, J.; Dong, P.; Li, Y.; Guo, P. Indexes and Methods of Multi-Dimensional Comprehensive Evaluation of Relay Protection. In Proceedings of the 2022 4th International Conference on System Reliability and Safety Engineering (SRSE), Guangzhou, China, 15–18 December 2022; pp. 307–311. [Google Scholar]
- Dong, Z.; Li, H.; Tang, Y.; Yin, H.; Yin, J. Research and Application of Intelligent Diagnosis of Health Status of Relay Protection Equipment. In Proceedings of the 2022 International Conference on Intelligent Transportation, Big Data & Smart City (ICITBS), Hengyang, China, 26–27 March 2022; pp. 847–853. [Google Scholar]
- Hu, H.; Kang, Y.; Zhang, Y.; Ye, X.; Guo, P.; Yan, Z. A Relay Protection State Evaluation Method with Multiple Influencing Factors. In Proceedings of the 2023 IEEE Sustainable Power and Energy Conference (iSPEC), Chongqing, China, 28–30 November 2023; pp. 1–5. [Google Scholar]
- Jin, L.; Zhou, Z.; Zhan, R.; Yang, G.; Zhang, Y. Optimal Layout and Overheat Monitoring for Components of Highly Reliable Relay Protection Equipment. IEEE Access 2023, 11, 85615–85625. [Google Scholar] [CrossRef]
- Fu, H.; Liu, Q.; Wang, Y.; Zhou, S.; Wang, K.; Wang, C.; Song, W.; Li, Y. Fuzzy Assessment of Hierarchical State of Relay Protection Equipment in Intelligent Substation Based on Entropy Weight DSmT. In Proceedings of the 2023 International Conference on Sensing, Measurement & Data Analytics in the era of Artificial Intelligence (ICSMD), Xi’an, China, 2–4 November 2023; pp. 1–6. [Google Scholar]
- Sun, H.; Zhang, G.; Gao, B.; Wang, Y.; Li, Y.; Li, Y. Fuzzy Comprehensive Evaluation of Relay Protection Equipment Status in Intelligent Substations Based on Combination Weighting Method. Electr. Meas. Instrum. 2020, 57, 23–28. [Google Scholar]
- Xu, C.; Wang, Y.; Zhao, L.; Gao, J.; Huang, L.; Ying, L. Fuzzy comprehensive evaluation of intelligent substation relay protection system state based on information trend prediction and combination weighting. Electr. Power Autom. Equip. 2018, 38, 162–168. [Google Scholar]
- Zhang, J.; Xue, A.; Zhang, L.; Zhou, Z.; Yang, G.; Zhang, H.; Wang, W.; Wang, Z. Research on Health Status Evaluation of Relay Protection Based on Combinatorial Weighting Model. In Proceedings of the 2019 IEEE 3rd International Electrical and Energy Conference (CIEEC), Beijing, China, 7–9 September 2019; pp. 618–622. [Google Scholar]
- Xu, C.; Ying, L.; Luo, X.; Zhao, L.; Gao, J.; Huang, L.; Tan, J. Method of weight updating for state evaluation of relay protection equipment based on Bayesian theory. Eng. J. Wuhan Univ. 2017, 50, 738–744. [Google Scholar]
- Zhao, X.; Yu, Z.; Zhang, X. Fuzzy comprehensive state evaluation method of variable weight of relay protection based on variable membership degree. Power Syst. Prot. Control. 2017, 45, 22–29. [Google Scholar]
- Zhou, Y.; Ou, R.; Li, D.; Liao, X.; Yang, Y. Health status assessment of secondary equipment based on interval PCA and fuzzy comprehensive evaluation. Manuf. Autom. 2023, 45, 104–109. [Google Scholar]
- Alaerjan, A.; Jabeur, R.; Ben, H.; Karray, M.; Ksantini, M. Improvement of Smart Grid Stability Based on Artificial Intelligence with Fusion Methods. Symmetry 2024, 16, 459. [Google Scholar] [CrossRef]
- Kezunovic, M.; Baembitov, R.; Mohamed, T. No Silver Bullet: Artificial Intelligence Is Not a Panacea, but It Works for Fault Analysis and Outage Management. IEEE Power Energy Mag. 2024, 22, 78–88. [Google Scholar] [CrossRef]
- Ye, Y.; Wang, W.; Liu, H.; Wang, Q.; Wang, T.; Zhao, Z. Research on State Warning of Relay Protection Device Based on BP Neural Network. Mod. Sci. Instrum. 2022, 39, 195–201. [Google Scholar]
- Jia, Y.; Ying, L.; Wang, D.; Zhang, J. Defect Prediction of Relay Protection Systems Based on LSSVM-BNDT. IEEE Trans. Ind. Inform. 2020, 17, 710–719. [Google Scholar] [CrossRef]
- Zhou, D. Research on Digital Twin of Relay Protection Simulation Deduction and State Prediction Technology in the Intelligent Substation. Master’s Thesis, Huazhong University of Science and Technology, Wuhan, China, 2022. [Google Scholar]
- Liu, Y. Research on Reliability Evaluation Method of Protective Equipment and Software Design. Master’s Thesis, North China Electric Power University, Beijing, China, 2020. [Google Scholar]
- Dong, Y. State Evaluation and Fault Prediction of Protection System Based on Digital Twin. Master’s Thesis, Shandong University, Jinan, China, 2023. [Google Scholar]
- Zhu, Q.; Xu, Z.; Wang, L. Analysis and Comparison of Corporation Control Activities Assessment Based on Fuzzy Comprehensive Method and BP Neural Network Method. Manag. Rev. 2013, 25, 113–123. [Google Scholar]
- Wang, F. A Comparative Study of Speed Control Schemes of PMSM Based on Fuzzy PID Control and BP Neural Network PID Control. Micromotors 2020, 53, 103–107. [Google Scholar]
- Gulati, A.; Qin, J.; Chiu, C.C.; Parmar, N.; Zhang, Y.; Yu, J.; Han, W.; Wang, S.; Zhang, Z.; Wu, Y. Conformer: Convolution-Augmented Transformer for Speech Recognition. arXiv 2020, arXiv:2005.08100. [Google Scholar]
- Ramachandran, P.; Zoph, B.; Le, Q.V. Searching for Activation Functions. arXiv 2017, arXiv:1710.05941. [Google Scholar]
- Dai, Z.; Yang, Z.; Yang, Y.; Carbonell, J.; Le, Q.V.; Salakhutdinov, R. Transformer-Xl: Attentive Language Models beyond a Fixed-Length Context. arXiv 2019, arXiv:1901.02860. [Google Scholar]
- Shaw, P.; Uszkoreit, J.; Vaswani, A. Self-Attention with Relative Position Representations. arXiv 2018, arXiv:1803.02155. [Google Scholar]
- Vaswani, A.; Shazeer, N.; Parmar, N.; Uszkoreit, J.; Jones, L.; Gomez, A.N.; Kaiser, Ł.; Polosukhin, I. Attention Is All You Need. Adv. Neural Inf. Process. Syst. 2017, 30. Available online: https://proceedings.neurips.cc/paper_files/paper/2017/hash/3f5ee243547dee91fbd053c1c4a845aa-Abstract.html (accessed on 5 May 2025).
- Wang, X.; Snášel, V.; Mirjalili, S.; Pan, J.S.; Kong, L.; Shehadeh, H.A. Artificial Protozoa Optimizer (APO): A Novel Bio-Inspired Metaheuristic Algorithm for Engineering Optimization. Knowl.-Based systems 2024, 295, 111737. [Google Scholar] [CrossRef]
- Hua, L.K.; Wang, Y. Applications of Number Theory to Numerical Analysis; Springer Science & Business Media: Berlin/Heidelberg, Germany, 2012; ISBN 3-642-67829-7. [Google Scholar]










| Category | Fuzzy Control Method [15,26,27,28,29] | Traditional Machine Learning Models [23,24,25,28,29] | Proposed Method |
|---|---|---|---|
| Model Architecture | Expert rule base and membership functions | Single architecture | Conformer architecture and two-stage APO algorithm |
| Data Dimensionality Handling | Medium | High | High |
| Complex Feature Extraction | Low | Moderate | Strong |
| Methodological Objectivity | Low | High | High |
| Computational Complexity | Low | Medium | Relatively High |
| State Boundary Identification | Sensitive to classification thresholds | Sensitive to classification thresholds | Support quantifiable continuous scoring |
| Evaluation Metrics | Classification accuracy and F1-score | Classification accuracy and F1-score | RMSE and MAE |
| Category | Subcategory | Evaluation Metrics |
|---|---|---|
| Fundamental Condition Evaluation | Basic information | Commissioning date, Standard version compliance, Device model, Device name/ID, Record generation timestamp |
| Operational Condition Evaluation | Real-Time Analog Verification | Amplitude/phase of analog signals, Zero-sequence current over-limit alarms, Differential current alarms (line protection), Differential current alarms (transformer protection), Current/voltage sampling over-limit alarms, Device temperature alarms, DC voltage over-limit alarms |
| Real-Time Operational Alerts | Tier-2 operational anomaly alarms, Tier-3 operational anomaly alarms | |
| Operational Parameter Verification | Active setting zone verification status, Setting value deviations from baseline, Soft plate discrepancies, Hard plate discrepancies, Clock synchronization alarms | |
| Homologous Data Comparison | Data inconsistency alarms from homologous sources | |
| Online Risk Identification | Channel anomaly frequency (fiber-optic/high-frequency channels), CT-N wire disconnections, PT-N wire disconnections, Analog sampling disconnections, Single-bit alarms, Frequent Tier II-V signal alarms | |
| Process-Level Secondary Virtual Circuits | GOOSE link disconnections, Optical port anomalies (signal strength), Network port frame loss/CRC errors | |
| Device Communication | Device communication rate | |
| Familial Defects | Same-model defect frequency (current cycle), Same-model defect frequency (lifecycle) | |
| Secondary Circuit Insulation | Insulation defect frequency (current cycle), Insulation defect frequency (lifecycle) | |
| Action History Validation | Incorrect protection operations, Incorrect breaker operations, Incorrect fault zone identification records | |
| Misoperation/Refusal Records | Misoperation/refusal counts | |
| Maintenance Condition Evaluation | Periodic Inspection Status | Periodic inspection completion status |
| Corrective Action Status | Unimplemented corrective actions, Historical corrective action frequency | |
| Ancillary Factor Evaluation | Manufacturer Support Factors | Production discontinuation status, Spare parts inventory status |
| Model | Evaluation Index | RMSE | MAE | R2 | Adjusted R2 |
|---|---|---|---|---|---|
| CNN | Mean | 1.0733 | 0.7627 | 0.9923 | 0.9920 |
| Best | 1.0022 | 0.7154 | 0.9938 | 0.9937 | |
| MLP | Mean | 1.2516 | 1.0091 | 0.9915 | 0.9913 |
| Best | 1.2310 | 0.9395 | 0.9922 | 0.9920 | |
| CNN-BiGRU | Mean | 1.5370 | 1.0681 | 0.9854 | 0.9849 |
| Best | 1.3803 | 1.0352 | 0.9906 | 0.9903 | |
| CNN-BiLSTM | Mean | 1.5116 | 1.0509 | 0.9878 | 0.9875 |
| Best | 1.3674 | 0.9766 | 0.9908 | 0.9906 | |
| Standard Transformer | Mean | 0.8455 | 0.5277 | 0.9958 | 0.9956 |
| Best | 0.7987 | 0.4852 | 0.9961 | 0.9959 | |
| Two-Stage APO-IConf | Mean | 0.5064 | 0.2893 | 0.9985 | 0.9984 |
| Best | 0.4857 | 0.2754 | 0.9988 | 0.9988 |
| Welch’s t-Test | CNN | MLP | CNN-BiGRU | CNN-BiLSTM | Standard Transformer | |
|---|---|---|---|---|---|---|
| RMSE | Test statistic | 17.30 | 66.29 | 15.54 | 12.91 | 16.83 |
| p-value | × 10−9 | × 10−17 | × 10−8 | × 10−7 | × 10−9 | |
| MAE | Test statistic | 16.77 | 49.50 | 15.06 | 12.55 | 6.49 |
| p-value | × 10−9 | × 10−18 | × 10−8 | × 10−7 | × 10−5 | |
| No. | Model | Evaluation Index | RMSE | MAE | R2 | Adjusted R2 |
|---|---|---|---|---|---|---|
| 1 | Standard Conformer | Mean | 0.7626 | 0.4449 | 0.9965 | 0.9963 |
| Best | 0.7260 | 0.4133 | 0.9969 | 0.9967 | ||
| 2 | Dynamic-Conformer | Mean | 0.7110 | 0.4069 | 0.9971 | 0.9970 |
| Best | 0.6756 | 0.3845 | 0.9977 | 0.9976 | ||
| 3 | Post-BN-Conformer | Mean | 0.5797 | 0.3456 | 0.9980 | 0.9979 |
| Best | 0.5604 | 0.3189 | 0.9981 | 0.9981 | ||
| 4 | IConf | Mean | 0.5572 | 0.3413 | 0.9982 | 0.9981 |
| Best | 0.5321 | 0.3242 | 0.9983 | 0.9982 | ||
| 5 | APO-Conf | Mean | 0.7134 | 0.4156 | 0.9970 | 0.9968 |
| Best | 0.6472 | 0.3967 | 0.9978 | 0.9976 | ||
| 6 | Two-Stage APO- Conf | Mean | 0.6654 | 0.3918 | 0.9976 | 0.9975 |
| Best | 0.6320 | 0.3430 | 0.9978 | 0.9977 | ||
| 7 | APO- IConf | Mean | 0.5342 | 0.3063 | 0.9983 | 0.9982 |
| Best | 0.5089 | 0.2821 | 0.9985 | 0.9984 | ||
| 8 | Two-Stage APO-IConf | Mean | 0.5064 | 0.2893 | 0.9985 | 0.9984 |
| Best | 0.4857 | 0.2754 | 0.9988 | 0.9988 |
| Welch’s t-Test | Model 2 | Model 3 | Model 4 | Model 5 | Model 6 | Model 7 | Proposed Model | |
|---|---|---|---|---|---|---|---|---|
| RMSE | Test statistic | −2.85 | −18.00 | −22.43 | −1.54 | −7.08 | −15.81 | −21.36 |
| p-value | × 10−2 | × 10−12 | × 10−14 | 1.53 10−1 | × 10−6 | × 10−10 | × 10−13 | |
| MAE | Test statistic | −1.34 | −5.10 | −5.38 | −1.96 | −2.48 | −7.41 | −10.54 |
| p-value | 1.95 10−1 | × 10−5 | × 10−5 | 7.28 10−2 | × 10−2 | × 10−7 | × 10−8 | |
Disclaimer/Publisher’s Note: The statements, opinions and data contained in all publications are solely those of the individual author(s) and contributor(s) and not of MDPI and/or the editor(s). MDPI and/or the editor(s) disclaim responsibility for any injury to people or property resulting from any ideas, methods, instructions or products referred to in the content. |
© 2025 by the authors. Licensee MDPI, Basel, Switzerland. This article is an open access article distributed under the terms and conditions of the Creative Commons Attribution (CC BY) license (https://creativecommons.org/licenses/by/4.0/).
Share and Cite
Li, Y.; Zhang, M.; Zhang, S.; Zhou, Y. Quantitative State Evaluation Method for Relay Protection Equipment Based on Improved Conformer Optimized by Two-Stage APO. Symmetry 2025, 17, 951. https://doi.org/10.3390/sym17060951
Li Y, Zhang M, Zhang S, Zhou Y. Quantitative State Evaluation Method for Relay Protection Equipment Based on Improved Conformer Optimized by Two-Stage APO. Symmetry. 2025; 17(6):951. https://doi.org/10.3390/sym17060951
Chicago/Turabian StyleLi, Yanhong, Min Zhang, Shaofan Zhang, and Yifan Zhou. 2025. "Quantitative State Evaluation Method for Relay Protection Equipment Based on Improved Conformer Optimized by Two-Stage APO" Symmetry 17, no. 6: 951. https://doi.org/10.3390/sym17060951
APA StyleLi, Y., Zhang, M., Zhang, S., & Zhou, Y. (2025). Quantitative State Evaluation Method for Relay Protection Equipment Based on Improved Conformer Optimized by Two-Stage APO. Symmetry, 17(6), 951. https://doi.org/10.3390/sym17060951
