Next Article in Journal
Automatic Segmentation of Temporomandibular Joint Components Using Asymmetric Kernels in a DenseUNet Architecture
Next Article in Special Issue
m-Polar Picture Fuzzy Bi-Ideals and Their Applications in Semigroups
Previous Article in Journal
MSCSO: A Modified Sand Cat Swarm Optimization for Global Optimization and Multilevel Thresholding Image Segmentation
Previous Article in Special Issue
Fuzzy Graphic Binary Matroid Approach to Power Grid Communication Network Analysis
 
 
Font Type:
Arial Georgia Verdana
Font Size:
Aa Aa Aa
Line Spacing:
Column Width:
Background:
Article

Belief Entropy-Based MAGDM Algorithm Under Double Hierarchy Quantum-like Bayesian Networks and Its Application to Wastewater Reuse

1
School of Mathematics and Physics, Anhui Jianzhu University, Hefei 230601, China
2
School of Management, Hefei University of Technology, Hefei 230009, China
3
School of Economics and Management, Anhui Jianzhu University, Hefei 230601, China
*
Authors to whom correspondence should be addressed.
Symmetry 2025, 17(11), 2013; https://doi.org/10.3390/sym17112013
Submission received: 19 October 2025 / Revised: 11 November 2025 / Accepted: 18 November 2025 / Published: 20 November 2025

Abstract

The traditional multi-attribute group decision-making (MAGDM) method easily ignores the interference effect among decision-makers (DMs), while quantum theory can effectively portray the uncertainty in the decision-making process and quantify the preference interference among DMs. The asymmetry of evaluation information in social networks can have a significant impact on decision-making. In this paper, a quantum MAGDM algorithm based on probabilistic linguistic term sets (PLTSs) and a quantum-like Bayesian network (QLBN) is proposed (PL-QLBN), utilizing quantum theory and social network concepts and introducing a novel method for calculating interference effects based on belief entropy. Firstly, a complete trust network is constructed based on the probabilistic linguistic trust transfer operator and the minimum path method. A trust aggregation method, considering interference effects, is proposed for the QLBN to determine the DM weights. Next, the attribute weights are calculated based on the entropy weight method. Then, a probabilistic linguistic MAGDM considering interference effects is proposed based on the QLBN. Finally, the feasibility and validity of the provided method are verified through Hefei City’s selection of wastewater reuse alternatives.

1. Introduction

With the rapid development of the social economy and science and technology, the modern decision-making environment has become increasingly complex, and many problems involve interdisciplinary knowledge, requiring multiple DMs to conduct systematic evaluations based on multi-attribute criteria. Multi-attribute group decision-making methods have been widely used in engineering management, healthcare, finance, and other fields, such as risk assessment [1], emergency decision-making [2], and investment selection [3], by integrating experts’ opinions and constructing a normalized evaluation model to achieve solution preference. Against this backdrop, Wang et al. [4] proposed the GDMD-PROMETHEE method for large-scale MAGDM based on a generalized extended hybrid distance measure between PLTSs. Wang et al. [5] proposed novel operations for PLTSs based on Dombi’s T-conorm and T-norm and developed a new MAGDM method based on the TODIM. Wang et al. [6] extended the large-scale group decision-making problem under probabilistic linguistic environments to finite interval values and proposed a novel extended ELECTRE III method based on bidirectional projection and regret theory. These studies provide practical tools and critical theoretical references for addressing MAGDM problems under fuzzy and uncertain environments.
Qualitative language is often employed to convey nuanced evaluations in complex decision-making processes. Zadeh [7] proposed a fuzzy linguistic approach to describe uncertainty. Pang et al. [8] further proposed PLTS to characterize decision-making preferences more accurately through multiple terms and their associated probabilities. PLTS have been widely applied to MAGDM problems in various domains such as healthcare decision-making [9], donation channel selection [10], and site planning [11]. Trust interactions among DMs also affect decision outcomes. Gao et al. [12] proposed a probabilistic linguistic trust function (PLTF) to construct a comprehensive social trust network through the t-norm trust propagation operator and path-weighted averaging operator, thereby quantitatively analyzing the impact of trust behavior on decision-making.
However, the majority of MAGDM methods treat DMs as independent individuals without taking into account how they interact with one another. Sociologists contend that human decision-making is not totally logical. People’s decision-making behaviors interfere with one another when decision paths are not observed [13]. Quantum probability theory (QPT) is an emerging framework for constructing probabilistic systems [14]. It effectively captures uncertainty in human decision-making and explains cognitive paradoxes that classical probability theory (CPT) struggles to address, such as the conjunction fallacy [15] and the sequence effect [16]. Building upon this foundation, scholars have conducted numerous extension studies: Tucci [17] proposed replacing classical probabilities with probability amplitudes, thereby extending classical Bayesian networks into quantum-like Bayesian networks; Moreira and Wichert [18] introduced a trigonometric similarity heuristic to compute interference effects in QLBN; Huang et al. [19] adopted an uncertainty perspective, proposing a method for calculating interference effects based on belief entropy; She et al. [20] considered interference effects between attributes within the QLBN framework and computed them using belief entropy. In recent years, multiple scholars have applied quantum probability theory to develop decision-making frameworks, yielding reliable research outcomes [21,22].
According to the analysis above, there are still gaps in the current research. Firstly, DMs find it difficult to conduct assessments using precise numerical data. Secondly, trust interference caused by the subjectivity of various DMs can damage the trust relationship between DMs, which calls for more research. Additionally, the subjective beliefs of DMs may interfere with one another during the decision-making process, potentially influencing the final decision. On this basis, a PL-QLBN algorithm to solve the MAGDM problems is proposed. The main contributions of this paper are as follows:
  • Constructing a DM trust network based on PLTF, a trust aggregation method based on QLBN is proposed in the process of trust propagation, which considers the interference of trust transmission and makes the determination of DM weights more reasonable.
  • Integrating evaluation information for DMs based on QLBN, which can fully consider the interference between DMs and make the decision-making results more reasonable and real.
  • A new computational method based on belief entropy for calculating interference effects is proposed. Instead of looking for an overall uncertainty between DMs, the belief entropy and the interference term are calculated one-to-one, so that the computed results will be more accurate.
The rest of the paper is structured as follows: Section 2 gives some basic knowledge about quantum probability theory, confidence entropy, social networks, and PLTSs. Section 3 constructs a PL-QLBN algorithm. Section 4 presents an arithmetic example of wastewater reuse alternative selection, accompanied by a comparative analysis that illustrates the effectiveness and innovation of the method presented in this paper. Section 5 concludes the paper.

2. Preliminaries

This section briefly introduces the core concepts and definitions of this paper.

2.1. Hilbert Space and Quantum Probability Theory

In quantum probability theory, the Hilbert space is defined as a complex vector space whose structure is determined by a complete set of orthonormal basis vectors. Rather than being modeled as sets, events are conceptualized in terms of subspaces within this Hilbert space. Each such event is mathematically expressed using complex numbers, with every event characterized by two components corresponding to its real and imaginary parts. These events may exhibit mutual exclusivity or may correspond to intersections and unions of underlying fundamental states [23].
Figure 1a is a two-dimensional Hilbert space in QPT, which takes the circle on the coordinate system as the space, and the two basic states are defined as follows:
1. fully believe in B (noted as | B );
2. fully believe in G (noted as | G ).
  • where | B = ( 1 , 0 ) , | G = ( 0 , 1 ) .
Figure 1. Two-dimensional Hilbert space: (a) The Hilbert space in QPT; (b) The two possible states of the superposition state in Hilbert space.
Figure 1. Two-dimensional Hilbert space: (a) The Hilbert space in QPT; (b) The two possible states of the superposition state in Hilbert space.
Symmetry 17 02013 g001
An event in a two-dimensional Hilbert space of quantum probability is depicted in Figure 1b as a superposition of fundamental events. Then S is represented as
S = φ B e i θ B B + φ G e i θ G G ,
where φ B e i θ B and φ G e i θ G represent the probability amplitudes of the fundamental states | B and | G , respectively, while e i θ denotes the phase of the amplitude.
A relationship between classical probabilities and probability amplitudes is provided by Born’s rule [24], and a probability can be interpreted as the squared value of the probability amplitude [25]. Assume that there are n events A i i = 1 , 2 , , n . Each event’s probability is p ( A i ) , which can be expressed as follows:
p A i = φ A i e i θ A i 2 = φ A i e i θ A i φ A i e i θ A i = φ A i 2 i = 1 , 2 , , n ,
where φ A i e i θ A i is the probability amplitude associated with state A i .
The sum of the squares of the probability amplitudes of all events is equal to 1, as follows:
i = 1 n   p A i = i = 1 n   φ A i e i θ A i 2 = i = 1 n   φ A i 2 = 1 .

2.2. Quantum-like Bayesian Network

The classical Bayesian framework uses a Markov process to represent the decision-making process [26], as seen in Figure 2a. The probability of the final decision state of an event is the sum of the probabilities of all possible paths, in which the opinions of all DMs are independent of each other and do not influence each other. Figure 2a shows that there are two ways to get from A to D : via B or C . The full probability rule states that the probability of D being selected is
p D = p D B p B + p D C p C ,
where p B + p C = 1 .
Quantum-like Bayesian networks are probabilistic inference models that extend classical Bayesian networks by employing complex probability amplitudes for representation, with their structure depicted in Figure 2b. In this framework, the system state is described by a superposition of fundamental states, represented by wave functions, and all events are modeled as subspaces of a Hilbert space. The probability of event D being selected is given by
p D = φ B e i θ B φ D | B e i θ D | B + φ C e i θ C φ D | C e i θ D | C 2 = φ B φ D | B 2 + φ C φ D | C 2 + 2 φ B φ D | B φ C φ D | C cos θ 12 ,
where θ 1 = θ B + θ D | B , θ 2 = θ C + θ D | C , cos θ 12 = e i θ 1 θ 2 + e i θ 2 θ 1 2 .
The term 2 φ B φ D | B φ C φ D | C c o s θ 12 is called the interference term in the QLBN. It comes from the interaction between two pathways, with c o s θ 12 1 , 1 . The value of this cosine determines the nature of the interference: when c o s θ 12 1 , 0 , it indicates a negative interference effect; when c o s θ 12 0 , 1 , it indicates a positive interference effect; when cos θ 12 = 0 , the quantum-like Bayesian network degenerates into classical Bayesian network.

2.3. Belief Entropy and the Maximum Deng Entropy

Belief entropy serves as a measure for quantifying the uncertainty associated with information. Its value increases with the level of uncertainty in a system. Within this framework, Deng entropy is recognized as a specific form of belief entropy.
Definition 1. 
([27]) Deng entropy can be expressed as
E d M = C X   M C l o g 2 M C 2 C 1 ,
where X  denotes the universal set of all possibilities,  C  is a specific subset (or event) within X , and M ( C )  is the mass function representing the degree of evidential support for C . The cardinality of C  is denoted by | C | , and the term 2 | C | 1  gives the number of its potential non-empty states.
Following further research on Deng entropy, Kang and Deng [28] defined its maximum value as follows:
Definition 2. 
([28]) The maximum Deng entropy is achieved if and only if the basic probability assignment ( B P A ) for any focal element C i  satisfies the following condition:
M C i = 2 C i 1 i   2 C i 1 , i = 1 , 2 , , 2 X 1 ,
where X  is the cardinality of X . The corresponding value of the maximum Deng entropy is given by
E d = i = 1 2 X 1   M C i l o g 2 M C i 2 C i 1 = l o g 2 i = 1 2 X 1   2 C i 1 .

2.4. Social Trust Network

The social trust network (STN), as demonstrated by trust propagation and aggregation, is the main focus of current research on social network (SN) completeness analysis. Table 1 illustrates the three representation schemes that STN typically uses [29].
  • Sociometric representation: each element of the matrix corresponds to a trust relationship between the members, where 1 means complete trust and 0 means complete distrust.
  • Graph theoretic representation: the DMs are represented by the nodes in the graph, and the trust relationship between the DMs is represented by the connections between the nodes.
  • Algebraic representation: a number of different relations that represent combinations of relations are identified.

2.5. Probabilistic Linguistic Term Set and Probabilistic Linguistic Trust Function

The probabilistic language term set (PLTS) builds upon the linguistic term set (LTS) to capture DMs’ qualitative assessments and preferences. Each possible term within this set is assigned an occurrence probability—thereby quantitatively expressing the likelihood of each qualitative assessment.
Definition 3. 
([8]) Let S = s α α = τ , , 1 , 0 , 1 , , τ  be a LTS, a PLTS is defined as
L p = s k p k s k S , p k 0 , k = 1 , 2 , , # L p , k = 1 # L ( p ) p k 1 ,
where s k  represents the k th linguistic term, p k  represents its corresponding probability, and # L ( p )  is the total number of terms in L p .
If a PLTS L p with k = 1 # L ( p ) p k < 1 , it can be normalized using Equation (10):
L ^ p = s k p ^ k s k S , p ^ k 0 , k = 1 , 2 , , # L p , k = 1 # L ( p ) p ^ k = 1 ,
where p ^ k = p k / k = 1 # L ( p ) p k , k = 1 , 2 , , # L p .
Wu et al. [30] introduced the following definition of the expectation function in order to accomplish the sorting of PLTS:
Definition 4. 
([30]) Let L p = s k p k s k S , p k 0 , k = 1 , 2 , , # L p , k = 1 # L ( p ) p k 1  be a PLTS, r k  is the subscript of the s k , the expectation of L p is defined as
E L p = k = 1 # L ( p ) r k + τ 2 τ p k / k = 1 # L ( p ) p k .
Based on Definition 4, the comparative ranking of different PLTSs is conducted using the E L p . This implies that a PLTS with a higher E L p is considered larger.
On this basis, Gou and Xu [31] postulated equivalent transformation functions g and g 1 to enable seamless conversion between linguistic variables and their numerically equivalent membership degrees. For a linguistic term set LTS S = s α α = τ , , 1 , 0 , 1 , , τ and a PLTS L p , the transformation between any linguistic term s α and its corresponding membership degree γ is defined by the following equations:
g : τ , τ 0 , 1 , g s α = α 2 τ + 1 2 = γ ,
g 1 : 0 , 1 τ , τ , g 1 γ = s 2 γ 1 τ = s α .
Let L p = s k p k s k S , p k 0 , k = 1 , 2 , , # L p , k = 1 # L ( p ) p k = 1 , L 1 p = s k 1 p k 1 s k 1 S , p k 1 0 , k 1 = 1 , 2 , , # L 1 p , k 1 = 1 # L 1 ( p ) p k 1 = 1 and L 2 p = s k 2 p k 2 s k 2 S , p k 2 0 , k 2 = 1 , 2 , , # L 2 p , k 2 = 1 # L 2 ( p ) p k 2 = 1 be three normalized PLTSs, μ be a positive real number. Using the equivalent transformation function g and g 1 given by Equations (12) and (13), the operational laws of PLTS can be defined as follows:
1. L 1 p L 2 p = g 1 η k 1 1 g L 1 , η k 2 2 g L 2 η k 1 1 + η k 2 2 η k 1 1 η k 2 2 p k 1 1 p k 2 2 ;
2. L 1 p L 2 p = g 1 η k 1 1 g L 1 , η k 2 2 g L 2 η k 1 1 η k 2 2 p k 1 1 p k 2 2 ;
3. μ L p = g 1 η k g L 1 1 η k μ p k .
Pang et al. [8] proposed the probabilistic linguistic weighted averaging (PLWA) operator to improve the use of PLTSs in decision-making, which is defined as follows:
Definition 5. 
([8]) Given  n  normalized PLTSs L i p = s k i p k i k i = 1 , 2 , , # L i p , k i = 1 # L i ( p ) p k i = 1 , where s k i  and p k i  denote the k th linguistic term and its probability separately in L i p . ω = ω 1 , ω 2 , , ω n T  is the weight vectors of L i p i = 1 , 2 n , ω i 0  and i = 1 n ω i = 1 . Then PLWA operator can be defined, such that
P L W A L 1 p , L 2 p , L i p = ω 1 L 1 p ω 2 L 2 p ω i L i p .
Wu et al. [29] pointed out that human expressions of trust are not merely binary (trust or distrust) but often involve gradations such as high, middle, or low, alongside other preference information. Building on this understanding, Gao et al. [12] introduced the probabilistic linguistic trust function (PLTF) to quantitatively represent these nuanced trust evaluations, which is defined as follows:
Definition 6. 
([12]) Let H = h β β = σ , , 1 , 0 , 1 , , σ  be an LTS. Then the PLTF is defined as
T q = h l q l h l H , q l 0 , l = 1 , 2 , , # T q , l = 1 # T ( q ) q l 1 ,
where h ( l ) ( q ( l ) )  is the l th linguistic term h l  with the probability q l , and # T q  is the number of all linguistic terms in T q .
If a PLTF  T q with l = 1 # T ( q ) q ( l ) <   1 , it can be normalized using Equation (16):
T ^ q = h l q ^ l h l H , q ^ l 0 , l = 1 , 2 , , # T q , l = 1 # T ( q ) q ^ l = 1 ,
where  q ^ l = q ( l ) / l = 1 # T q q ( l ) , l = 1 , 2 , , # T q .
Definition 7. 
([12]) Let T N q = h l q N l l = 1 , 2 , , # T q , l = 1 # T ( q ) q N l = 1  be a normalized PLTF and m l  be the subscript of the linguistic term h l . The expectation of T N q  is defined as
E T N q = l = 1 # T q m l + σ 2 σ q N l / k = 1 # T q q N l .
Some DMs might not directly give a specific DM a trust value in a social trust network. In this instance, the trust relationship between group DMs inside the social network is incomplete. To construct a comprehensive trust network, Gao et al. [12] proposed the probabilistic linguistic trust propagation operator based on t-norm.
Let e s 1 e δ 1 2 e δ 2 3 e δ 3 4 z e δ z z + 1 e t be a path for passing trust value from e s to e t , where e denotes DM; z z N + denotes the number of intermediate nodes of the trust path, the length of the path is equal to z + 1 . Let
T s , δ 1 q = h s , δ 1 l 1 q s , δ 1 l 1 h s , δ 1 l 1 H , q s , δ 1 l 1 0 , l 1 = 1 , 2 , , # T s , δ 1 q , l 1 = 1 # T s , δ 1 q q s , δ 1 l 1 1 ,   T δ 1 , δ 2 q = h δ 1 , δ 2 l 2 q δ 1 , δ 2 l 2 h δ 1 , δ 2 l 2 H , q δ 1 , δ 2 l 2 0 , l 2 = 1 , 2 , , # T δ 1 , δ 2 q , l 2 = 1 # T δ 1 , δ 2 q q δ 1 , δ 2 l 2 1 , , T δ z , t q = h δ z , t l z + 1 q δ z , t l z + 1 h δ z , t l z + 1 H , q δ z , t l z + 1 0 , l z + 1 = 1 , 2 , , T δ z , t q , l z + 1 = 1 # T δ z , t q q δ z , t l z + 1 1
be z + 1 PLTFs. The probabilistic linguistic trust propagation operator is defined as follows:
Definition 8. 
([12]) The probabilistic linguistic trust value passed from  e s  to e t  is:
T s t q = T s , δ 1 q T δ 1 , δ 2 q T δ z , t q = g 1 γ l 1 1 g T s , δ 1 , γ l 2 2 g T δ 1 , δ 2 , , γ l z + 1 z + 1 g T δ z , t γ l 1 1 × γ l 2 2 × × γ l z + 1 z + 1 q l 1 1 × q l 2 2 × × q l z + 1 z + 1 ,
where l 1 = 1 , 2 , , # T s , δ 1 q ; l 2 = 1 , 2 , , # T δ 1 , δ 2 q ; ; l z + 1 = 1 , 2 , # T δ z , t ( q ) , γ l 1 1 , γ l 2 2 , , γ l z + 1 z + 1  can be calculated by Equation (12).

3. Multi-Attribute Quantum Group Decision-Making Algorithm Based on Probabilistic Language and Quantum-like Bayesian Network

In this section, an innovative PL-QLBN algorithm based on quantum MAGDM problem is proposed.

3.1. Problem Description

A representative probabilistic linguistic MAGDM framework comprises three core components: a set of alternatives A i i = 1 , 2 , , m , a set of attributes c j j = 1 , 2 , , n , and a group of DMs e k k = 1 , 2 , , r . Each DM evaluates every alternative against all attributes using PLTSs. Let S = s α α = τ , , 1 , 0 , 1 , , τ and H = h β β = σ , , 1 , 0 , 1 , , σ be two finite LTSs. Based on LTS S , the probabilistic linguistic evaluation provided by e k for alternative A i under attribute c j is denoted as L i j k p , forming an individual decision matrix A k = L i j k p m × n . The corresponding normalized decision matrices are denoted as A ^ k = L ^ i j k p m × n . Furthermore, based on LTS H , the DMs provide mutual trust ratings to form an incomplete trust network matrix T = T s t q r × r , where T s t q represents the trust degree from e s to e t . The normalized form of the trust matrix is denoted as T ^ = T ^ s t q r × r .

3.2. Determination of DM Weights

This section determines the DM weights based on the social trust network (STN).

3.2.1. Trust Propagation for Probabilistic Linguistic Trust

A trust network matrix is created when each DM gives probabilistic linguistic trust values to other DMs. The probabilistic linguistic trust transfer operator described in Section 2.5 determines the indirect trust value between DMs in the absence of a direct trust value. If there exist y trust propagation paths between e s and e t , z denotes the number of intermediate nodes of the trust path, then the shortest path principle is adopted, i.e., the probabilistic linguistic trust propagation path with the smallest number of intermediate nodes is selected. If there are multiple shortest paths, the average of the expectation of the PLTF that is the largest among the paths is selected, defined as follows:
(1)
z α = m i n z 1 , z 2 , , z y T s t q = T s t α q ,
(2)
z α = z β P Q α > P Q β T s t q = T s t α q .
Where P Q denotes the average of the expectation of the PLTF in the trust path, the larger the value indicates the stronger the trust relationship of the trust path, and P Q is defined as follows:
P Q = 1 z + 1 E T s , δ 1 q + E T δ 1 , δ 2 q + + E T δ z , t q ,
where E T s , δ 1 q denotes the expectation of PLTF, which can be calculated according to Equation (17).

3.2.2. Construction of QLBN in STN

Because of the cognitive uncertainty, DMs are vulnerable to outside influences and could be disturbed by others when they give trust values to strangers. In addition, current methods are unable to adequately capture the interaction of various consciousnesses within the human brain since human consciousness is not observable. In contrast, quantum theory may imitate state-to-state interference by superimposing wave functions and use wave functions to represent different states. Consequently, interference in trust aggregation is modeled using quantum theory. As seen in Figure 3, the QLBN will be constructed using the quantum probability amplitudes of the trustee and the trustor, which are determined independently.
Let p * e h represent the prior probability of e h , using it as the first layer of a QLBN. It can be calculated based on probabilistic linguistic trust expectations between DMs, i.e.,
p * e h = k = 1 , k h r   t k h h = 1 r   k = 1 , k h r   t k h , h = 1 , 2 , , r ,
where t k h = E T k h ( q ) , E T k h ( q ) is calculated according to Equation (17).
Let p e k e h represent the relative trusted degree of the e h to the e k , which will be used as the second layer of the QLBN, the calculation is as follows:
p e k e h = t h k k = 1 , k h r   t h k , h = 1 , 2 , , r .
Let p e k represent the total trusted probability of trustee e k for other DMs. According to quantum probability theory, this can be calculated by taking the square of the sum of the amplitudes from all possible state transition paths, i.e.,
p e k = h = 1 , h k r   φ e h e i θ e h φ e k | e h e i θ e k | e h 2 = h = 1 , h k r   p e h p e k e h + 2 h = 1 , h k r 1   u = h + 1 r   p e h p e k e h p e u p e k e u cos θ k h θ k u = h = 1 , h k r   p e h p e k e h + w = 1 r 1 r 2 2   R k w = h = 1 , h k r   p e h p e k e h + R k ,
where θ k h θ k u is the phase angle formed by two different paths between e h and e u ; r 1 r 2 2 is the total number of pairs of correspondences without duplicates between r 1 DMs, R k is the interference term. This paper assumes the number of DMs r with r 3 since interference effects can only happen when there are at least two DMs and a DM’s confidence value in themselves is not taken into account.
The DM trusted probability is normalized using Equation (23) to guarantee that the total of the final probabilities equals 1:
p e k = p e k / k = 1 r   p e k .
The trusted probability reflects the richness of the DM’s interaction in the group; the higher the trust, the richer the communication and interaction between the DM and others, and it can be regarded as a higher status and importance of position in the group. Therefore, this paper takes the trust probability as the weight of the DM in MAGDM.

3.2.3. Determination of the Interference Term on the Trusted Degree

Phase angle measurement in real world scenarios is frequently challenging because it depends on DMs’ subjective judgments. These opinions are susceptible to mutual interference and environmental influences, leading to inaccurate outcomes. In contrast, belief entropy offers a significant advantage for processing and fusing such uncertain information, enabling more robust judgment in MAGDM problems. This method possesses greater generalizability than the similarity heuristic approach. The latter relies on subjective estimation, which not only introduces errors but also allows the measurer’s preferences to bias the final decision and subsequent probability calculations [20].
The interaction between e h and e u regarding trust value is analyzed by calculating the variability between DMs, which is calculated using the logistic function [32], as shown in Equation (24):
f k w = 1 1 + e χ α k w β k w , χ > 0 ,
where α k w = p * e h p e k | e h ,   β k w = p * e u p e k | e u , k = 1 , 2 , . . . , r ; χ reflects the sensitivity of the level of trust between different DMs.
The cross-entropy loss function was used to determine χ :
χ = α k w × l o g 2 β k w β k w × l o g 2 α k w .
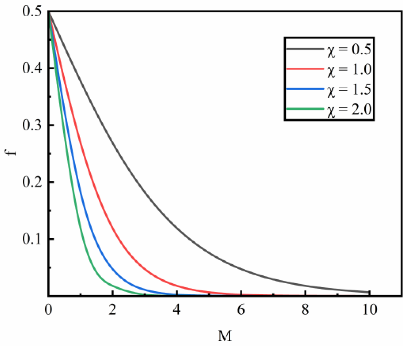
Figure 4 shows the effect of changes in the parameters χ and M on the logistic function f , where M = α k w β k w . When χ is a definite value, the value of the logistic function decreases as α k w β k w increases. χ reflects the sensitivity of the DM between different events, and the value of the logistic function decreases as χ increases.
Since Deng entropy [27] measures the overall non-specificity and discord, it may be more useful in accounting for the uncertainty of B P A .
To generate the B P A M k , M k w   w = 1 , 2 , r 1 r 2 2 are obtained by normalizing f k w , i.e.,
M k w = f k w / w = 1 r 1 r 2 2   f k w .
The belief entropy E d M k w and cos θ k h θ k u of the two DM’ trust values are calculated one to one, rather than seeking the overall uncertainty among DMs. Therefore, only the interferences between two elements are taken into account in Equation (6), where C w = α k w , β k w , w = 1 , 2 , r 1 r 2 2 , and use the Deng entropy to calculate the belief entropy between two DMs’ trust values according to Equation (6), which is calculated as follows:
E d M k w = M k w C w l o g 2 M k w C w 2 C w 1 ,
where C w is the number of focus elements in C w .
The interference effect value lies within the interval 1 , 1 . A normalization method is applied to the entropy measurement value, as shown in Equation (28).
cos θ k h θ k u = E d M k w = E d M k w m a x E ¯ d M k m a x m a x   E d M k w m a x E ¯ d M k , m a x E ¯ d M k m i n E d M k w ,
where m a x E ¯ d M k = m a x E ¯ d M k r 1 r 2 / 2 is the average value of the maximum Deng entropy m a x E d M k ; m a x   E d M k w and m i n E d M k w are the maximum and minimum values of E d M k w . Because 0 M k w C w 1 and C w = 2 , m i n   E d M k w = 0 , m a x   E d M k w = l o g 2 1 3 = l o g 2 3 = 1.5850 .
Since opinions from different DMs may interfere with one another, the final interference value is obtained by adding the interference value between each pair of DMs, which has a total of r 1 r 2 2 non-empty elements. Consequently, the maximum Deng entropy m a x E d M k can be computed as follows using Equation (8):
m a x E d M k = i = 1 r 1 r 2 2   M C i l o g 2 M C i 2 C i 1 = l o g 2 i = 1 r 1 r 2 2   2 C i 1 = l o g 2 1.5 r 1 r 2

3.3. Determination of Attribute Weights

Different DMs may hold different opinions about attributes in real-world decision-making situations. Consequently, the attribute weights will be determined using the more objective entropy weighting method [33], which involves the following steps:
1.
The individual normalized probabilistic linguistic decision matrix A ^ k = L ^ i j ( k ) p m × n is converted into a matrix with clear numbers V i j k = v i j k m × n , according to the expectation of the PLTS, calculated as follows:
v i j k = E L ^ i j k p / i = 1 m   E L ^ i j k p .
2.
Compute the entropy of the j th criterion by
e n j k = 1 l n m i = 1 m   v i j k ln v i j k ,
where l n m is the normalization factor, in order to ensure that the value of e n j k is within the interval 0 , 1 .
3.
The weight of e k with respect to the j th attribute is obtained by the following equation:
ω j k = 1 e n j k / j = 1 n   1 e n j k .
Therefore, attribute weights can be calculated for each DM. Then, the obtained attribute weights are used as key parameters to calculate the comprehensive personal evaluation information.

3.4. Probabilistic Linguistic MAGDM Method Based on Quantum Theory

3.4.1. Aggregation of Individual Probabilistic Linguistic Evaluation

Before aggregating individual opinions, it is essential to obtain the collective decision matrix of each DM. The collective decision matrix for e k is marked as
A ~ k = M i k p m × r ,
where M i k p = P L W A L ^ i 1 k p , L ^ i 2 k p , , L ^ i n k p = j = 1 n ω j k L ^ i j k p , P L W A operator is computed according to Equation (14); ω j k denote the weight of e k with respect to the j th attribute, and L ^ i j k p denote the normalized probabilistic linguistic evaluation information of e k .

3.4.2. Construction of QLBN in MAGDM

Unobservable interference effects in MAGDM can arise from the opinions of various DMs interfering with one another or being influenced by the decision-making environment. The evaluation opinions are regarded as wave functions superimposed in the quantum model. This section offers a quantum framework to model the interference during the aggregation of individual DMs’ opinions. Figure 5 illustrates how the MAGDM process can be described as a two-layer QLBN.
First, depending on their trust relationships, DMs are allocated different weights. Setting the DM weights p e k as the first layer of the QLBN is covered in detail in Section 3.2.
Second, conditional probability is needed to connect the alternative and DM layers. Individual collective evaluations are transformed into conditional probabilities by the expectation of PLTS. The relative rating p A i e k of the e k on the alternative A i is the second layer of the QLBN and is calculated as follows:
p A i e k = E M i k p / i = 1 m E M i k p ,
where E M i k p can be calculated according to Equation (11).
The probability of a specific alternative is equal to the square of the sum of the amplitudes of all possible paths, according to quantum probability theory. Then, the quantum probability p A i is
p A i = k = 1 r   φ e k e i θ e k φ A i | e k e i θ A i | e k 2 = k = 1 r   p e k p A i e k + 2 k = 1 r 1   k = k + 1 r   p e k p A i e k p e k p A i e k cos θ i k θ i k = k = 1 r   p e k p A i e k + w = 1 r r 1 2   R i w = k = 1 r   p e k p A i e k + R i ,
where θ i k θ i k is the phase angle formed by two different paths between e h and e u ; r r 1 2 is the total number of pairs of correspondences without duplicates between r DMs; R i is the interference term.
Each probability is normalized using Equation (36) so that the total of the alternative probabilities equals 1:
p A i = p A i / i = 1 m   p A i .

3.4.3. Determination of the Interference Term on Alternative Evaluation

The interaction between e k and e k regarding evaluation of alternatives are analyzed by calculating the variability between DMs, which is calculated using the logistic function, as shown in Equation (37):
f i w = 1 1 + e χ α i w β i w , χ > 0 ,
where α i w = p e k p A i | e k , β i w = p e k p A i | e k , i = 1 , 2 , , m .
Similar to Equation (25), χ in Equation (37) can be determined as:
χ = α i w × l o g 2 β i w β i w × l o g 2 α i w .
To generate the B P A M i , M i w w = 1 , 2 , r r 1 2 is obtained by normalizing f i w , i.e., normalization is performed:
M i w = f i w / w = 1 r r 1 2   f i w .
The interferences between two elements are considered in Equation (6), i.e., C = α i w , β i w , w = 1 , 2 , r r 1 2 . The belief entropy of the evaluation of alternatives between two DMs is calculated using Deng entropy according to Equation (6):
E d M i w = M i w C w l o g 2 M i w C w 2 C w 1 ,
Similar to Equation (28), a normalization method is applied to the entropy measurement, as shown in Equation (41):
cos θ i k θ i k = E d M i w = E d M i w m a x E ¯ d M i   m a x m a x E d M i w m a x E ¯ d M i w , m a x E ¯ d M i w m i n E d M i w ,
where m a x E ¯ d M i = m a x E ¯ d M i r r 1 / 2 is the average value of the maximum Deng entropy m a x E d M k ; m a x   E d M i w and m i n E d M i w are the maximum and the minimum value of E d M i w , respectively. Because 0 M i w C w 1 and C w = 2 , m i n   E d M k w = 0 , m a x   E d M k w = l o g 2 3 = 1.5850 . According to Equation (29), m a x E d M k = l o g 2 1.5 r r 1 .

3.5. Steps of the Quantum MAGDM Algorithm Based on PLTS and QLBN

Based on the above analysis, a PL-QLBN algorithm is proposed. This algorithm introduces a novel method for calculating the interference effect based on belief entropy. Figure 6 illustrates the concrete process; the specific steps are as follows:
Step 1: Collect normalized decision matrices and incomplete trust network matrix. The probabilistic linguistic evaluation given by DM e k k = 1 , 2 , , r to alternative A i i = 1 , 2 , , m under attribute c j j = 1 , 2 , , n is L i j k p , decision matrix is denoted as A k = L i j k p m × n , which is normalized according to Equation (10) to obtain normalized decision matrix A ^ k = L ^ i j k p m × n . The probabilistic linguistic trust value of DM e s s = 1 , 2 , , r to e t t = 1 , 2 , , r , t s is marked as T s t q , probabilistic trust network matrix is denoted as T = T s t q r × r , which is normalized according to Equation (16), thus obtaining the incomplete probabilistic trust network matrix T ^ = T ^ s t q r × r .
Step 2: Obtain the complete trust network matrix. The indirect probabilistic linguistic trust values are calculated using the shortest path method, as outlined in Equations (18)–(19), and a complete trust network matrix T = T ^ s t q r × r is built.
Step 3: Calculate the weights of DMs based on the trust network matrix. Construct the QLBN in the DM’s STN, according to Equations (24)–(29), the interference effect on trusted degree can be quantified, the total trusted probability p e k is calculated, and the weight of DMs is determined, viewing in Equations (20)–(23).
Step 4: Calculate attribute weights based on the entropy weighting method. The attribute weights ω j k of the DM e k are calculated based on the entropy weighting method, according to Equations (30)–(32).
Step 5: Obtain the individual collective decision matrix. Based on the attribute weights ω j k obtained in step 4, the individual collective decision matrix A ~ k = M i k p m × r of DM e k for alternative A i can be obtained using Equation (33).
Step 6: Calculate the quantum probability of the alternative. Construct the QLBN for the MAGDM problem and calculate the interference effect on alternative evaluation according to Equations (37)–(41) and calculate the quantum probability of the alternatives p A i according to Equations (34)–(36).
Step 7: Rank all the alternatives. The aforementioned analysis ranks the alternatives based on the obtained quantum probabilities of the alternatives p A i .

4. Numerical Example

This section uses wastewater reuse alternative selection as an example to illustrate the effectiveness of the proposed methodology.

4.1. Background and Problem Description

Water is a vital resource for life, agriculture, and national development. Water resources in Anhui Province are unevenly distributed, and the contradiction between supply and demand is prominent. Hefei, as the provincial capital, is the economic, population and industrial core area of the province, and is also a representative city of water resource tension. To alleviate pressure on water resources and promote a circular economy, recycling wastewater is essential. Reclaimed water is used for a variety of purposes, and optimal utilization options need to be selected. In this paper, five DMs in the field of water resources e 1 , e 2 , e 3 , e 4 , e 5 are invited to rank five wastewater reuse alternatives A 1 , A 2 , A 3 , A 4 , A 5 to determine the optimal alternative. A 1 (urban reuse): reclaimed water is used for municipal greening, road washing, fire-fighting water supply, toilet flushing in buildings, etc., to relieve the pressure of urban freshwater demand. A 2 (agricultural reuse): treated wastewater is used to irrigate crops, gardens or pastures, to reduce the cost of water for agricultural use. A 3 (groundwater recharge): deeply treated reclaimed water is used to replenish aquifers, to prevent seawater intrusion. A 4 (industrial reuse): reclaimed water is used for industrial cooling and process water, etc., to reduce freshwater consumption and wastewater discharge. A 5 (environmental reuse): reclaimed water is used to restore wetlands, rivers, lakes, or to irrigate protected forests, to improve the ecology and regional climate.
The evaluation information for DMs in this paper is represented by a PLTS, given LTS S = s 2 = v e r y p o o r ; s 1 = p o o r ; s 0 = m e d i u m ; s 1 = g o o d ; s 2 = v e r y   g o o d . The attributes considered in decision-making are c 1 social, c 2 economic, c 3 environmental and c 4 technological [34,35]. Simultaneously, DMs also score the trust extent of other DMs in the team. Trust values are conveyed using an LTS H = h 2 = v e r y   l o w ; h 1 = l o w ; h 0 = m e d i u m ; h 1 = h i g h ; h 2 = v e r y   h i g h .

4.2. Decision-Making Steps

Step 1: Collect normalized decision matrices and incomplete trust network matrix.
Five DMs evaluate five wastewater reuse alternatives based on four attributes, and the probabilistic linguistic evaluation information given by DM e k for alternative A i under attribute c j is L i j k p , which is normalized according to Equation (10), thus obtaining normalized probabilistic linguistic evaluation matrices A ^ k = L ^ i j k p 5 × 4 , as shown in Table 2. PLTF denotes the trust relationship among the five DMs, and this relationship is illustrated in Figure 7.
The probabilistic linguistic trust value of DM e s to DM e t is T s t q , and the incomplete probabilistic trust network matrix T ^ = T ^ s t q 5 × 5 obtained after normalization according to Equation (16) is shown below:
T ^ = h 1 ( 1 ) h 1 ( 1 ) h 0 ( 1 ) h 0 0.4 , h 1 ( 0.6 ) h 0 0.3 , h 1 ( 0.7 ) h 1 ( 1 ) h 0 ( 1 ) h 1 ( 1 ) h 2 ( 1 ) h 1 ( 1 ) h 1 0.5 , h 0 ( 0.5 )
Step 2: Obtain the complete probabilistic linguistic trust network matrix.
The indirect probabilistic linguistic trust values are calculated using the shortest paths and Equations (18) and (19), as shown in Table 3.
Then, the complete probabilistic linguistic trust network matrix T * = T ^ s t q r × r is built:
T * = T 12 q T 24 q h 1 ( 1 ) h 1 ( 1 ) h 0 ( 1 ) h 0 0.4 , h 1 ( 0.6 ) T 24 q T 25 q h 0 0.3 , h 1 ( 0.7 ) T 32 q h 1 ( 1 ) h 0 ( 1 ) T 41 q h 1 ( 1 ) T 43 q h 2 ( 1 ) h 1 ( 1 ) h 1 0.5 , h 0 ( 0.5 ) T 53 q T 54 q
Step 3: Calculate the weights of DMs based on the probabilistic linguistic trust network matrix.
Construct the QLBN in the DM’s STN using the prior probability of the DM from Equation (20) to serve as the first layer. The results are as follows:
p * e 1 = 0.3153 , p * e 2 = 0.1289 , p * e 3 = 0.1461 , p * e 4 = 0.1002 , p * e 5 = 0.3095 .
The relative trusted degree of the DMs is calculated according to Equation (21) as the second layer of QLBN, and the results are shown in Table 4.
The interference term on the trusted degree is calculated by Equations (24)–(29):
R 1 = 0.1692 ,   R 2 = 0.0084 ,   R 3 = 0.1157 ,   R 4 = 0.0172 ,   R 5 = 0.1813 .
Then, the trusted probabilities, i.e., DM weights, are calculated by Equations (22)–(29):
p e 1 = 0.1507 , p e 2 = 0.2276 , p e 3 = 0.3447 , p e 4 = 0.1441 , p e 5 = 0.1329 .
Step 4: Calculate attribute weights based on the entropy weighting method.
The attribute weights are calculated according to Equations (30)–(32), and the results are shown in Table 5.
Step 5: Obtain the individual collective decision matrix.
Calculate the individual collective decision matrix A ~ k = M i k p m × r according to Equation (33), as shown in Table 6.
Step 6: Calculate the quantum probability of the alternative.
Construct the QLBN for the MAGDM problem. The weights of the DMs calculated in Step 3 are used as the first layer of the QLBN, and the relative scores p A i e k of the DMs e k on the alternatives A i are used as the second layer of the QLBN, the relative scores p A i e k are calculated using Equation (34) and the result can be seen in Table 7.
According to Equations (37)–(41), the interference term on alternative between DMs can be calculated as
R 1 = 0.0031 ,   R 2 = 0.1172 ,   R 3 = 0.0283 ,   R 4 = 0.0901 ,   R 5 = 0.0501 .
Then, the quantum probabilities of the alternatives are calculated as by Equations (22)–(29):
p A 1 = 0.2240 , p A 2 = 0.1487 , p A 3 = 0.2418 , p A 4 = 0.1841 , p A 5 = 0.2014 .
Step 7: Rank all the alternatives.
Based on the results of Step 6, it can be concluded that the ranking of the alternatives is: A 3 A 1 A 5 A 4 A 2 , and A 3 is the optimal alternative, i.e., among the five wastewater reuse alternatives, the groundwater recharge is the best alternative.
The ranking of alternatives derived from this study A 3 A 1 A 5 A 4 A 2 indicates that A 3 (groundwater recharge) is the wastewater reuse alternative with the most optimal overall performance. This is not due to exceptional performance in any single attribute, but rather because it achieves the optimal balance among four potentially conflicting attributes ( c 1 social, c 2 economic, c 3 environmental and c 4 technological), revealing the core trade-off mechanism in complex decision-making. When evaluating the optimal alternative A 3 , positive interference emerged among DMs, indicating a latent consensus on core advantages of A 3 despite their diverse professional backgrounds. This clearly demonstrates the unique capability of QLBN to capture group psychological dynamics overlooked by traditional models. The trust network-based DM weight calculation revealed that e 3 possesses the highest weight. This stems not only from direct trust by other DMs but also from pivotal position of e 3 within the trust network, enabling the integration and dissemination of trust signals across multiple parties. Furthermore, the positive interference generated by DMs toward e 3 during trust value assessment indicates a shared recognition of social influence, validating that social trust relationships constitute an indispensable force shaping collective decision outcomes. In summary, this method’s results transcend the single ranking provided by traditional methods, offering explanations for decision outcomes with profound behavioral and managerial significance.

4.3. Sensitivity Analysis

This section conducts a sensitivity analysis on the parameter χ in the logical function to investigate its impact on decision outcomes. The results are presented in Table 8 and Figure 7.
Figure 7. The quantum probabilities of alternatives under χ .
Figure 7. The quantum probabilities of alternatives under χ .
Symmetry 17 02013 g007
χ reflects the DM’s sensitivity to differences between events. As χ increases from 0.1 to 1.0, the decision system’s discrimination capability significantly enhances. At low sensitivity ( χ = 0.1 0.2 ), the ranking is A 3 A 1 A 5 A 2 A 4 ; at medium sensitivity ( χ = 0.3 0.8 ), A 4 surpasses A 2 ; at high sensitivity ( χ = 1.0 ), A 5 surpasses A 1 , resulting in the ranking A 3 A 5 A 4 A 1 A 2 . This indicates that increasing χ amplify DMs’ responsiveness to subtle differences among alternatives. A 3 consistently remains optimal, demonstrating its absolute advantage, while the shifting positions of A 1 and A 5 reveal the changing relative attractiveness of these two alternatives under highly sensitive conditions.

4.4. Comparative Analysis

4.4.1. Comparative Analysis of Different Trust Propagation Methods

Compared with the model proposed by Liu et al. [36], whose all possible paths are considered in the trust propagation, a new mixed multi-path trust transfer aggregation operator that integrates both the path length and the path quality is defined, the ranking of the alternatives is: A 2 A 3 A 5 A 4 A 1 . In this paper, the shortest trust path is chosen for trust propagation, and the ranking of the alternatives is A 2 A 3 A 5 A 4 A 1 ; both are the same. This is because the more DMs are involved in the trust propagation process, the greater the trust discount will be, ultimately leading to a negligible level of trust between DMs in this path. The proposed method produces ranking results that are consistent with Liu’s method in the straightforward example given in this paper. However, the proposed method will show better operability and applicability in more complicated and general situations.

4.4.2. Comparative Analysis of Different Quantum Decision-Making Methods

Table 9 shows the differences between the proposed method and other reference methods, proving the superiority and rationality of the proposed method. The following summarizes the theoretical advantages of the proposed method:
(1)
Evaluation Language: The first four decision-making methods require DMs to use precise numerical values for evaluation. However, in increasingly complex decision environments, the expression of human preferences often involves uncertainty. As a vital tool for expressing uncertain information, PLTS effectively captures DMs’ hesitation and exhibits good operational sensitivity. The methodology proposed in this paper constructs the evaluation process based on PLTS, making it more practical and operationally feasible.
(2)
Weighting Method: Weighting is a critical step in enhancing the rationality of MAGDM results. Existing studies, such as Yan et al. [37] and Han and Liu [38], typically preset decision-maker weights, which are highly subjective. This paper determines weights through a decision-maker trust network and combines them with the entropy weight method to determine attribute weights, making the weight allocation more objective.
(3)
Opinion Fusion: The classical Bayesian model fails to account for mutual interference among decision-makers. The similarity heuristic algorithm proposed by Moreira and Wichert [18] solves interference phase but relies heavily on prior knowledge, resulting in high subjectivity. Yan et al. [37] constructed an interference effect model based on minimum constraints and belief entropy, reducing subjectivity to some extent. However, it assumes identical interference effects for the same DM across different schemes, reflecting only overall uncertainty. The extended method proposed by Han and Liu [38], based on QLBN and belief entropy, does not account for the influence of decision-maker weights. This paper introduces a belief entropy-based interference effect calculation method. By computing the belief entropy for each pair of DMs regarding trust values or evaluations and summing these values, interference effects are obtained, enabling more precise probability calculations.
Table 9. Comparison of the proposed method with different methods.
Table 9. Comparison of the proposed method with different methods.
MethodsBackgroundWeightsInterference
AttributeDM
Bayesian networkReal number---
Moreira and Wichert [18]Real number--Similarity heuristic algorithm
Yan et al. [37]Real numberUnknownKnownMinimum constraint information entropy
Han and Liu [38]Real numberUnknownKnownStandardized information entropy
Proposed methodPLTSUnknownUnknownStandardized entropy measurement
As shown in Table 10, the values of the interference term calculated by different methods vary significantly. The interference term obtained by the similarity heuristic algorithm proposed by Moreira and Wichert [18] relies on prior knowledge and exhibits a high degree of subjectivity, resulting in substantial discrepancies compared to our findings. The interference effect calculation method of Yan et al. [37] based on minimum constraints and belief entropy assumes identical interference effects for different schemes by the same DM,, reflecting only the overall uncertainty of the DM. The extended method proposed by Han and Liu [38], based on QLBN and belief entropy, does not account for the influence of DM weights.
The following conclusions can be drawn based on the results in Table 11 and Figure 8. The ranking results of the classical Bayesian network are inconsistent with those in this paper because the interference effects in the decision-making process are not considered. Moreira and Wichert [18] and Yan et al. [37] are inconsistent with the ranking results of this paper, as the former is based on a priori knowledge, which is somewhat subjective, and both assume that the same DM has the same interference effect for different alternatives. The optimal alternative proposed by Han and Liu [38] aligns with the results of the best alternative presented in this paper, which also employs the QLBN and considers quantum interference effects.
Compared with other methods, the advantages of this paper’s method are:
  • In the analysis of social trust network, a trust aggregation model based on QLBN is constructed, which fully takes into account the trust interference phenomenon driven by the subjectivity of DMs.
  • Based on the evaluation information of different DMs, the entropy weighting method is used to determine the attribute weights of different DMs, and different DMs can give different weights to the same evaluation attributes, which fully takes into account the differences in the preferences of DMs.
  • The evaluation information of multiple DMs is integrated using a QLBN, and a calculation method for the dynamic interference effect is proposed based on the belief entropy, which quantifies the degree of interference among DMs and fully takes into account the uncertainty in the decision-making process.

4.4.3. Comparative Analysis of Different MAGDM Methods

(1)
A comparison with the classic ELECTRE method [39] is presented in Table 12. The ELECTRE method [39] determines DM weights by combining subjective weights and adjustment factors, while attribute weights are established through constructing a multi-objective programming model. As shown in Table 12, the rankings obtained by the ELECTRE method [39] align with those derived by the proposed method, fully demonstrating the universality of the proposed approach.
(2)
A comparison with the classic PROMETHEE method [40] is presented in Table 13. The PROMETHEE method [40] employs a hybrid trust network to determine DM weights, combining public and expert-level information to establish attribute weights while ignoring the interference effects among DMs. As shown in Table 12, the rankings obtained by the PROMETHEE method [40] are largely consistent with those derived by the proposed method, fully demonstrating the latter’s universality.
(3)
A comparison with the classic TODIM method [41] is presented in Table 14. The TODIM method [41] presets DM weights and determines attribute weights through a combination of subjective and objective weighting methods, exhibiting a strong subjective nature. As shown in Table 14, the optimal and worst solutions obtained by the TODIM [41] method and the proposed method are consistent. However, the order of the second and third-ranked solutions is reversed. This discrepancy arises because the TODIM method [41] disregards interference effects in the decision-making process.

4.5. Application Guide

This section aims to elucidate the core application scenarios, target user groups, and the universal framework and value of this research model in addressing similar decision-making problems from a higher-level perspective, providing clear guidance for other researchers and managers applying this model.
Target Scenarios: This method is specifically designed for complex decision-making contexts where (1) DMs struggle to provide precise judgments; (2) complex interference exists among DMs; (3) decision-making groups exhibit divergent opinions and interactive dynamics.
Target Users: Primarily serves public management departments and corporate strategic teams engaged in scientific decision-making within such complex environments.
General Process: Application of this method follows a five-step framework: (1) Define decision objectives and alternatives; (2) Establish an attribute system and calculate weights; (3) Employ the probabilistic language for alternative evaluation and trust assessment; (4) Execute model calculations to quantify trust and interference effects; (5) Interpret group preference dynamics using quantum interference terms to inform final decisions. This framework ensures model outputs reveal not only rankings but also the underlying group cognitive dynamics driving decisions.

4.6. Discussion

In the preceding section, sensitivity analysis and comparative analysis demonstrated the feasibility and superiority of this model. These theoretical and numerical advantages were further validated through specific case applications.
The ranking results of this study A 3 A 1 A 5 A 4 A 2 profoundly validate the theoretical framework’s efficacy. The ultimate triumph of the optimal alternative A 3 (groundwater recharge) stems not from simple weighted calculations, but directly embodies the quantum interference effect within the theoretical model: DMs experienced positive mutual reinforcement in their evaluations across four attributes ( c 1 social, c 2 economic, c 3 environmental and c 4 technological), generating positive interference that amplified the appeal of the proposal. Throughout this process, the PLTSs provided the foundation for DMs to articulate their uncertain evaluative preferences. Building upon this, the QLBN clearly reproduced the entire journey of collective belief—from its “superposition” state of uncertainty to its “collapse” into a final decision. Consequently, the results of this case study provide compelling evidence that the proposed PL-QLBN algorithm can more authentically simulate and explain complex decision-making behaviors.
More importantly, this paper provides a clear behavioral interpretation for abstract parameters in quantum theory. In the method proposed herein, we introduce a belief entropy-based method for quantifying interference effects, endowing quantum parameters with more explicit explanatory power for decision-making behavior. Specifically, the phase difference is no longer solely dependent on abstract mathematical constructs but is estimated through the information entropy difference between DMs’ evaluation vectors. This reflects the uncertainty and divergence in opinions among different DMs. belief entropy is employed here to measure the uncertainty in DMs’ evaluations. When DM evaluations exhibit high consistency, the phase difference approaches 0, yielding a positive interference term that produces constructive interference, reinforcing consensus. Conversely, when evaluations show significant divergence, the phase difference approaches π , resulting in a negative interference term that causes destructive interference, weakening the overall evaluation. This interference mechanism behaviorally corresponds to the non-independent decision-making process in reality, where DM opinions mutually influence and partially depend on one another.
This seamless integration from theory and validation to application ultimately highlights the profound practical value of this research. The practical impact of this research lies in providing a robust decision-making analysis tool. The proposed PL-QLBN algorithm precisely quantifies the interactive influences and uncertainties among DMs, offering a novel approach to addressing complex decision problems rife with contradictions and uncertainties, such as selecting a wastewater reuse alternative for Hefei City. The application of this model effectively assists government departments in discerning group decision dynamics within complex environments, enabling more scientific strategic choices that closely align with real human cognitive processes. It holds broad applicability and dissemination value.

5. Conclusions

In this paper, a multi-attribute quantum group decision-making method based on PLTS and QLBN is employed to select the optimal wastewater reuse alternative. A new method for solving the quantum interference term is also proposed. When the DM provides an evaluation, ambiguity and uncertainty may arise. In addition to the uncertain information expressed by DMs, trustworthy behavioral interactions among DMs may also have a significant impact on the decision results. Therefore, this paper introduces PLTSs and QLBN into the multi-attribute group decision-making model to quantify the interference effects in the decision-making process. By applying quantum probability theory to solve the multi-attribute group decision-making problem, the uncertain belief state of the DM can be well explained, and a new approach is provided for multi-attribute group decision-making. The model is applied to the case of selecting the wastewater reuse alternative in Hefei City, and the comparative analysis demonstrates that the method is effective in simulating the disagreement, contradiction, and unpredictability inherent in the human decision-making process.

Author Contributions

Conceptualization, J.W. and Y.L.; methodology, J.W.; software, Y.L.; validation, J.W. and Y.L.; formal analysis, J.W. and Y.L.; investigation, Y.L. and X.W.; resources, J.W. and X.W.; data curation, J.W. and Y.L.; writing—original draft preparation, J.W. and Y.L.; writing—review and editing, J.W.; visualization, Y.L. and Y.W.; supervision, J.W.; project administration, J.W. and X.W.; funding acquisition, J.W. and X.W. All authors have read and agreed to the published version of the manuscript.

Funding

This research was funded by the Projects of Natural Science Research in China (12301664), the Projects of Natural Science Research in Anhui Colleges and Universities (2024jyxm0255, HYB20230132, KJ2021JD20, HYB20220179, 2023AH050178, 2023QDZ25, 2024dzxkc047, 2023jyxm0437, 2023jy04).

Data Availability Statement

The original contributions presented in this study are included in the article. Further inquiries can be directed to the corresponding authors.

Conflicts of Interest

The authors declare no conflicts of interest.

References

  1. Tang, J.; Liu, X.W.; Wang, W.Z. COVID-19 medical waste transportation risk evaluation integrating type-2 fuzzy total interpretive structural modeling and Bayesian network. Expert Syst. Appl. 2023, 213, 118885. [Google Scholar] [CrossRef]
  2. Ding, Q.; Wang, Y.-M.; Goh, M. An extended TODIM approach for group emergency decision making based on bidirectional projection with hesitant triangular fuzzy sets. Comput. Ind. Eng. 2021, 151, 106959. [Google Scholar] [CrossRef]
  3. Wu, Q.; Liu, X.; Qin, J.; Zhou, L. Multi-criteria group decision-making for portfolio allocation with consensus reaching process under interval type-2 fuzzy environment. Inf. Sci. 2021, 570, 668–688. [Google Scholar] [CrossRef]
  4. Wang, J.X.; Li, S.; Zhou, X.Y. A Novel GDMD-PROMETHEE Algorithm Based on the Maximizing Deviation Method and Social Media Data Mining for Large Group Decision Making. Symmetry 2023, 15, 387. [Google Scholar] [CrossRef]
  5. Wang, J.X.; Zhou, X.Y.; Li, S.; Hu, J.W. An Extended TODIM Method and Applications for Multi-Attribute Group Decision-Making Based on Bonferroni Mean Operators under Probabilistic Linguistic Term Sets. Symmetry 2023, 15, 1807. [Google Scholar] [CrossRef]
  6. Wang, J.X.; Xu, M.; Wang, Y.J.; Zhu, Z.Q. A Novel IVBPRT-ELECTRE III Algorithm Based on Bidirectional Projection and Its Application. Symmetry 2025, 17, 26. [Google Scholar] [CrossRef]
  7. Zadeh, L.A. The concept of a linguistic variable and its application to approximate reasoning—I. Inf. Sci. 1975, 8, 199–249. [Google Scholar] [CrossRef]
  8. Pang, Q.; Wang, H.; Xu, Z.S. Probabilistic linguistic term sets in multi-attribute group decision making. Inf. Sci. 2016, 369, 128–143. [Google Scholar] [CrossRef]
  9. Han, B.; Tao, Z.; Chen, H.Y.; Zhou, L.G.; Liu, J. A new computational model based on Archimedean copula for probabilistic unbalanced linguistic term set and its application to multiple attribute group decision making. Comput. Ind. Eng. 2020, 140, 106264. [Google Scholar] [CrossRef]
  10. Jiang, L.S.; Liao, H.C. A nondominated selection procedure with partially consistent non-reciprocal probabilistic linguistic preference relations and its application in social donation channel selection under the COVID-19 outbreaks. Inf. Sci. 2021, 564, 416–429. [Google Scholar] [CrossRef]
  11. Wei, G.W.; Wei, C.; Wu, J.; Guo, Y.F. Probabilistic linguistic multiple attribute group decision making for location planning of electric vehicle charging stations based on the generalized Dice similarity measures. Artif. Intell. Rev. 2021, 54, 4137–4167. [Google Scholar] [CrossRef]
  12. Gao, H.X.; Ju, Y.B.; Zeng, X.J.; Zhang, W.K. Satisfaction-driven consensus model for social network MCGDM with incomplete information under probabilistic linguistic trust. Comput. Ind. Eng. 2021, 154, 107099. [Google Scholar] [CrossRef]
  13. Jiang, J.; Liu, X. A quantum cognition based group decision making model considering interference effects in consensus reaching process. Comput. Ind. Eng. 2022, 173, 108705. [Google Scholar] [CrossRef]
  14. Busemeyer, J.; Wang, Z. Data fusion using Hilbert space multi-dimensional models. Theor. Comput. Sci. 2018, 752, 41–55. [Google Scholar] [CrossRef]
  15. Yearsley, J.M.; Trueblood, J.S. A quantum theory account of order effects and conjunction fallacies in political judgments. Psychon. Bull. Rev. 2018, 25, 1517–1525. [Google Scholar] [CrossRef]
  16. Ozawa, M.; Khrennikov, A. Modeling combination of question order effect, response replicability effect, and QQ-equality with quantum instruments. J. Math. Psychol. 2021, 100, 102491. [Google Scholar] [CrossRef]
  17. Tucci, R.R. QUANTUM BAYESIAN NETS. Int. J. Mod. Phys. B 2004, 9, 295–337. [Google Scholar] [CrossRef]
  18. Moreira, C.; Wichert, A. Quantum-Like Bayesian Networks for Modeling Decision Making. Front. Psychol. 2016, 7, 163811. [Google Scholar] [CrossRef]
  19. Huang, Z.M.; Yang, L.; Jiang, W. Uncertainty measurement with belief entropy on the interference effect in the quantum-like Bayesian Networks. Appl. Math. Comput. 2019, 347, 417–428. [Google Scholar] [CrossRef]
  20. She, L.L.; Han, S.L.; Liu, X.W. Application of quantum-like Bayesian network and belief entropy for interference effect in multi-attribute decision making problem. Comput. Ind. Eng. 2021, 157, 107307. [Google Scholar] [CrossRef]
  21. Cai, M.; Zhang, X.; Yang, C. A multi-attribute group decision-making model in social networks under quantum framework. Kybernetes 2025, early access. [Google Scholar] [CrossRef]
  22. Cai, M.; Sun, S. FMEA risk assessment method based on large-scale group decision-making in social networks: Considering quantum interference and multiple identities. Kybernetes. 2025, early access. [Google Scholar] [CrossRef]
  23. He, Z.; Chan, F.T.S.; Jiang, W. A quantum framework for modelling subjectivity in multi-attribute group decision making. Comput. Ind. Eng. 2018, 124, 560–572. [Google Scholar] [CrossRef]
  24. Born, M. Zur Quantenmechanik der Stoßvorgänge. Z. Für Phys. 1926, 37, 863–867. [Google Scholar] [CrossRef]
  25. Lipovetsky, S. Quantum paradigm of probability amplitude and complex utility in entangled discrete choice modeling. J. Choice Model. 2018, 27, 62–73. [Google Scholar] [CrossRef]
  26. Busemeyer, J.R.; Wang, Z.; Lambert-Mogiliansky, A. Empirical comparison of Markov and quantum models of decision making. J. Math. Psychol. 2009, 53, 423–433. [Google Scholar] [CrossRef]
  27. Deng, Y. Deng entropy. Chaos Solitons Fractals 2016, 91, 549–553. [Google Scholar] [CrossRef]
  28. Kang, B.Y.; Deng, Y. The Maximum Deng Entropy. IEEE Access 2019, 7, 120758–120765. [Google Scholar] [CrossRef]
  29. Wu, J.; Dai, L.F.; Chiclana, F.; Fujita, H.; Herrera-Viedma, E. A minimum adjustment cost feedback mechanism based consensus model for group decision making under social network with distributed linguistic trust. Inf. Fusion 2018, 41, 232–242. [Google Scholar] [CrossRef]
  30. Wu, X.L.; Liao, H.C.; Xu, Z.S.; Hafezalkotob, A.; Herrera, F. Probabilistic Linguistic MULTIMOORA: A Multicriteria Decision Making Method Based on the Probabilistic Linguistic Expectation Function and the Improved Borda Rule. IEEE Trans. Fuzzy Syst. 2018, 26, 3688–3702. [Google Scholar] [CrossRef]
  31. Gou, X.J.; Xu, Z.S. Novel basic operational laws for linguistic terms, hesitant fuzzy linguistic term sets and probabilistic linguistic term sets. Inf. Sci. 2016, 372, 407–427. [Google Scholar] [CrossRef]
  32. Ferro, G.M.; Kovalenko, T.; Sornette, D. Quantum decision theory augments rank-dependent expected utility and Cumulative Prospect Theory. J. Econ. Psychol. 2021, 86, 102417. [Google Scholar] [CrossRef]
  33. Tian, Z.P.; Wang, J.Q.; Zhang, H.Y. An integrated approach for failure mode and effects analysis based on fuzzy best-worst, relative entropy, and VIKOR methods. Appl. Soft Comput. 2018, 72, 636–646. [Google Scholar] [CrossRef]
  34. Hadipour, A.; Rajaee, T.; Hadipour, V.; Seidirad, S. Multi-criteria decision-making model for wastewater reuse application: A case study from Iran. Desalin. Water Treat. 2016, 57, 13857–13864. [Google Scholar] [CrossRef]
  35. Rezaei, N.; Diaz-Elsayed, N.; Mohebbi, S.; Xie, X.; Zhang, Q. A multi-criteria sustainability assessment of water reuse applications: A case study in Lakeland, Florida. Environ. Sci. Water Res. Technol. 2019, 5, 102–118. [Google Scholar] [CrossRef]
  36. Liu, Y.Q.; Liu, X.W.; Jiang, J.; Han, S. A trust-based quantum probabilistic linguistic multi-criteria group decision making model considering interference effect. Comput. Ind. Eng. 2023, 184, 109503. [Google Scholar] [CrossRef]
  37. Yan, S.L.; Zeng, Y.Y.; Gong, Z.W.; Wang, J.Y. Multi-attribute quantum group interference decision model considering minimum constraint and information entropy. Comput. Ind. Eng. 2024, 192, 110255. [Google Scholar] [CrossRef]
  38. Han, S.L.; Liu, X.W. An extension of multi-attribute group decision making method based on quantum-like Bayesian network considering the interference of beliefs. Inf. Fusion 2023, 95, 143–162. [Google Scholar] [CrossRef]
  39. Mao, X.B.; Wu, M.; Dong, J.Y.; Wan, S.P.; Jin, Z. A new method for probabilistic linguistic multi-attribute group decision making: Application to the selection of financial technologies. Appl. Soft Comput. 2019, 77, 155–175. [Google Scholar] [CrossRef]
  40. Zhao, J.H.; Rong, H.Y. Multi-attribute decision-making based on data mining under a dynamic hybrid trust network. Comput. Ind. Eng. 2023, 185, 109672. [Google Scholar] [CrossRef]
  41. Li, K.; Xu, L.; Liu, Y.; Wang, H.J.; Rong, Y. Improved TODIM Method for Probabilistic Linguistic MAGDM Based on New Distance Measure. Int. J. Comput. Intell. Syst. 2025, 18, 105. [Google Scholar] [CrossRef]
Figure 2. Decision-making in a Markov and quantum process: (a) Markov process; (b) Quantum process.
Figure 2. Decision-making in a Markov and quantum process: (a) Markov process; (b) Quantum process.
Symmetry 17 02013 g002
Figure 3. Quantum-like Bayesian network under STN.
Figure 3. Quantum-like Bayesian network under STN.
Symmetry 17 02013 g003
Figure 4. Effect of variation in parameters χ and M on the logistic function.
Figure 4. Effect of variation in parameters χ and M on the logistic function.
Symmetry 17 02013 g004
Figure 5. QLBN in MAGDM.
Figure 5. QLBN in MAGDM.
Symmetry 17 02013 g005
Figure 6. Flowchart of PL-QLBN algorithm.
Figure 6. Flowchart of PL-QLBN algorithm.
Symmetry 17 02013 g006
Figure 8. Ranking results of the different methods.
Figure 8. Ranking results of the different methods.
Symmetry 17 02013 g008
Table 1. Different representation schemes in social network analysis.
Table 1. Different representation schemes in social network analysis.
SociometricGraphAlgebraic
T R = 1 0 1 0 0 0 0 1 1 1 0 0 0 1 1 0 0 0 1 1 Symmetry 17 02013 i001 e 1 R e 2 , e 1 R e 4 , e 2 R e 5 ,
e 3 R e 1 , e 3 R e 2 , e 4 R e 2 ,
e 4 R e 3 , e 5 R e 3 , e 5 R e 4
Table 2. The evaluation information for DMs.
Table 2. The evaluation information for DMs.
DM Alternative c 1 c 2 c 3 c 4
e 1 A 1 s 0 ( 0.5 ) , s 1 ( 0.5 ) s 1 ( 0.8 ) , s 0 ( 0.2 ) s 1 ( 1 ) s 2 ( 0.5 ) , s 1 ( 0.5 )
A 2 s 1 ( 1 ) s 0 ( 1 ) s 1 ( 1 ) s 1 ( 1 )
A 3 s 2 0.5 , s 1 0.2 , s 0 ( 0.3 ) s 0 ( 1 ) s 1 ( 0.4 ) , s 2 ( 0.6 ) s 1 ( 1 )
A 4 s 0 ( 1 ) s 0 ( 0.8 ) , s 1 ( 0.2 ) s 0 ( 1 ) s 1 ( 0.8 ) , s 0 ( 0.2 )
A 5 s 0 ( 1 ) s 1 ( 0.4 ) , s 0 ( 0.6 ) s 1 ( 0.8 ) , s 2 ( 0.2 ) s 1 ( 1 )
e 2 A 1 s 1 ( 0.7 ) , s 2 ( 0.3 ) s 1 ( 1 ) s 1 ( 0.4 ) , s 0 ( 0.6 ) s 1 ( 1 )
A 2 s 0 ( 1 ) s 0 ( 0.8 ) , s 1 ( 0.2 ) s 1 ( 1 ) s 1 ( 1 )
A 3 s 1 ( 1 ) s 1 ( 1 ) s 0 ( 1 ) s 0 ( 0.7 ) , s 1 ( 0.3 )
A 4 s 0 ( 0.3 ) , s 1 ( 0.7 ) s 0 ( 1 ) s 0 ( 0.7 ) , s 1 ( 0.3 ) s 1 ( 0.8 ) , s 2 ( 0.2 )
A 5 s 0 1 s 0 ( 0.4 ) , s 1 ( 0.6 ) s 1 ( 1 ) s 0 ( 1 )
e 3 A 1 s 1 1 s 1 ( 0.6 ) , s 0 ( 0.4 ) s 1 0.3 , s 0 0.4 , s 1 0.3 s 0 ( 1 )
A 2 s 0 0.2 , s 1 0.8 s 1 0.5 , s 0 0.4 , s 1 ( 0.1 ) s 2 1 s 0 ( 0.5 ) , s 1 ( 0.5 )
A 3 s 0 0.6 , s 1 0.4 s 1 1 s 1 ( 1 ) s 1 ( 1 )
A 4 s 0 ( 1 ) s 1 ( 0.6 ) , s 0 ( 0.4 ) s 1 ( 0.3 ) , s 2 ( 0.7 ) s 0 ( 1 )
A 5 s 0 0.25 , s 1 0.75 s 0 ( 1 ) s 1 ( 1 ) s 0 ( 1 )
e 4 A 1 s 1 0.9 , s 2 0.1 s 1 1 s 1 ( 0.9 ) , s 2 ( 0.1 ) s 0 ( 1 )
A 2 s 1 1 s 2 ( 0.3 ) , s 1 ( 0.7 ) s 1 1 s 0 1
A 3 s 1 0.8 , s 2 0.2 s 0 ( 1 ) s 1 ( 1 ) s 1 ( 0.5 ) , s 2 ( 0.5 )
A 4 s 1 1 s 1 ( 1 ) s 0 ( 0.2 ) , s 1 ( 0.8 ) s 0 ( 0.4 ) , s 1 ( 0.6 )
A 5 s 1 1 s 0 ( 0.8 ) , s 1 ( 0.2 ) s 0 0.5 , s 1 0.5 s 0 ( 1 )
e 5 A 1 s 0 1 s 0 ( 0.5 ) , s 1 ( 0.5 ) s 0 ( 0.4 ) , s 1 ( 0.6 ) s 1 ( 1 )
A 2 s 1 1 s 1 ( 1 ) s 0 ( 0.75 ) , s 1 ( 0.25 ) s 1 0.6 , s 2 0.4
A 3 s 2 ( 0.6 ) , s 0 ( 0.4 ) s 1 ( 1 ) s 1 ( 1 ) s 1 ( 1 )
A 4 s 0 1 s 1 ( 0.6 ) , s 2 ( 0.4 ) s 1 ( 1 ) s 1 ( 0.4 ) , s 2 ( 0.6 )
A 5 s 1 ( 0.6 ) , s 0 ( 0.4 ) s 0 ( 0.8 ) , s 1 ( 0.2 ) s 1 1 s 0 ( 1 )
Table 3. Indirect probabilistic linguistic trust.
Table 3. Indirect probabilistic linguistic trust.
DMIndirect Probabilistic Linguistic Trust
T 12 q h 1.25 0.5 , h 0.5 0.5
T 13 q h 1.625 0.2 , h 1.438 0.3 , h 1.25 0.2 , h 0.875 0.3
T 24 q h 1.5 0.4 , h 1.25 0.6
T 25 q h 0.5 1
T 32 q h 1.5 0.5 , h 1 0.5
T 41 q h 1 1
T 43 q h 1.5 0.4 , h 1.25 0.6
T 53 q h 1.5 0.2 , h 1.25 0.3 , h 1 0.2 , h 0.5 0.3
T 54 q h 1.25 1
Table 4. The relative trusted degree.
Table 4. The relative trusted degree.
DM e 1 e 2 e 3 e 4 e 5
e 1 0.00000.19210.12490.17080.5123
e 2 0.29630.00000.38520.09630.2222
e 3 0.41860.11630.00000.15500.3101
e 4 0.34680.11560.07510.00000.4624
e 5 0.48190.24100.15660.12050.0000
Table 5. Weight matrix of attributes.
Table 5. Weight matrix of attributes.
DM c 1 c 2 c 3 c 4
e 1 0.33350.08520.31360.2678
e 2 0.11210.38880.14920.3499
e 3 0.32720.29650.14280.2335
e 4 0.16600.48130.23840.1143
e 5 0.23250.24810.21700.3024
Table 6. Collective evaluation matrix.
Table 6. Collective evaluation matrix.
DMAlternativeCollective Evaluation
e 1 A 1 s 0.8304 0.2 , s 0.0474 0.2 , s 0.7342 0.05 , s 0.1137 0.05 ,
s 0.2462 0.2 , s 0.4504 0.2 , s 0.1699 0.05 , s 0.5030 0.05
A 2 s 0.4699 ( 1 )
A 3 s 0.3159 0.2 , s 0.4699 0.08 , s 0.6635 0.12 , s 2 ( 0.6 )
A 4 s 0.2292 0.64 , s 0.1014 0.16 , s 0.0001 0.16 , s 0.1148 ( 0.04 )
A 5 s 0.6165 0.32 , s 0.6635 0.48 , s 2 ( 0.2 )
e 2 A 1 s 0.6524 ( 0.28 ) , s 0.4967 ( 0.42 ) , s 2 ( 0.3 )
A 2 s 0.5849 ( 0.8 ) , s 0.9192 ( 0.2 )
A 3 s 0.1665 ( 0.7 ) , s 0.3001 ( 0.3 )
A 4 s 0.4307 0.168 , s 0.5849 0.072 , s 0.548 0.392 , s 0.6907 0.168 , s 2 ( 0.2 )
A 5 s 0.1965 ( 0.4 ) , s 0.6225 ( 0.6 )
e 3 A 1 s 0.7290 0.18 , s 0.5755 0.24 , s 0.3328 0.18 ,
s 0.4199 0.12 , s 0.2837 0.16 , s 0.0685 0.12
A 2 s 2 1
A 3 s 0.3785 0.6 , s 0.7076 0.4
A 4 s 0.0429 0.18 , s 0.1885 0.12 , s 2 0.7
A 5 s 0.1885 0.25 , s 0.5561 0.75
e 4 A 1 s 0.7010 0.81 , s 2 0.19
A 2 s 0.7411 0.375 , s 0.3867 0.625
A 3 s 0.6040 0.4 , s 2 0.6
A 4 s 0.1668 0.08 , s 0.0017 0.12 , s 0.1633 0.32 , s 0.3032 0.48
A 5 s 0.2174 0.4 , s 0.4889 0.4 , s 0.7231 0.1 , s 0.9176 0.1
e 5 A 1 s 0.2609 0.2 , s 0.0548 0.3 , s 0.0963 0.2 , s 0.3622 0.3
A 2 s 0.0293 0.45 , s 0.3045 0.15 , s 2 0.4
A 3 s 0.1092 0.48 , s 0.4079 0.12 , s 0.2793 0.32 , s 0.5512 0.08
A 4 s 0.8251 0.24 , s 2 0.76
A 5 s 0.2096 0.4 , s 0.4729 0.4 , s 0.7345 0.1 , s 0.9206 0.1
Table 7. Alternative relative scores.
Table 7. Alternative relative scores.
DM A 1 A 2 A 3 A 4 A 5
e 1 0.14990.19800.27090.14760.2337
e 2 0.18210.21860.16270.23450.2021
e 3 0.11230.28660.17990.24470.1766
e 4 0.23580.11840.27530.17470.1957
e 5 0.15680.21430.16750.27870.1828
Table 8. The ranking results of alternatives under χ .
Table 8. The ranking results of alternatives under χ .
χ A 1 A 2 A 3 A 4 A 5 Ranking Orders
0.10.21180.15550.30620.13090.1956 A 3 A 1 A 5 A 2 A 4
0.20.22370.15850.27530.12170.2208 A 3 A 1 A 5 A 2 A 4
0.30.21010.14580.32680.14640.1709 A 3 A 1 A 5 A 4 A 2
0.40.23450.15240.27130.16490.1769 A 3 A 1 A 5 A 4 A 2
0.50.22750.15390.26180.16760.1892 A 3 A 1 A 5 A 4 A 2
0.60.22440.16190.23950.18430.1899 A 3 A 1 A 5 A 4 A 2
0.70.21430.16080.24720.18690.1908 A 3 A 1 A 5 A 4 A 2
0.80.20310.15190.27270.18010.1922 A 3 A 1 A 5 A 4 A 2
0.90.18990.13450.31980.18810.1677 A 3 A 1 A 4 A 5 A 2
1.00.15290.11640.36950.17450.1867 A 3 A 5 A 4 A 1 A 2
Table 12. Comparison of ranking results with ELECTRE method.
Table 12. Comparison of ranking results with ELECTRE method.
Methods A 1 A 2 A 3 A 4 Ranking Orders
ELECTRE [39]0.32000.82000.00000.1300 A 2 A 1 A 4 A 3
Proposed method0.26870.30590.19100.2344 A 2 A 1 A 4 A 3
Table 13. Comparison of ranking results with PROMETHEE method.
Table 13. Comparison of ranking results with PROMETHEE method.
Methods A 1 A 2 A 3 A 4 A 5 Ranking Orders
PROMETHEE [40]−0.26890.85710.23710.1010−0.9263 A 2 A 3 A 4 A 1 A 5
Proposed method0.11540.30140.26410.17340.1457 A 2 A 3 A 4 A 5 A 1
Table 14. Comparison of ranking results with TODIM method.
Table 14. Comparison of ranking results with TODIM method.
Methods A 1 A 2 A 3 A 4 Ranking Orders
TODIM [41]−1.4300−0.3600−1.9300−1.2200 A 2 A 1 A 3 A 4
Proposed method0.18960.31460.29970.1961 A 2 A 3 A 1 A 4
Table 10. Comparison of interference term results with different methods.
Table 10. Comparison of interference term results with different methods.
Methods R 1 R 2 R 3 R 4 R 5
Moreira and Wichert [18]−0.0161−0.04360.01810.04140.0237
Yan et al. [37]−0.0076−0.01770.05410.0370−0.0103
Han and Liu [38]−0.0242−0.07800.0215−0.01390.0292
Proposed method0.0031−0.11720.0283−0.0901−0.0501
Table 11. Comparison of ranking results with different methods.
Table 11. Comparison of ranking results with different methods.
Methods A 1 A 2 A 3 A 4 A 5 Ranking Orders
Bayesian network0.16590.15600.22930.24190.2069 A 4 A 3 A 5 A 2 A 1
Moreira and Wichert [18]0.15270.21990.21460.20860.2041 A 2 A 3 A 4 A 5 A 1
Yan et al. [37]0.16590.15600.22930.24190.2069 A 4 A 3 A 5 A 1 A 2
Han and Liu [38]0.16600.20050.22310.21280.1976 A 3 A 4 A 2 A 5 A 1
Proposed method0.22400.14870.24180.18410.2014 A 3 A 1 A 5 A 4 A 2
Disclaimer/Publisher’s Note: The statements, opinions and data contained in all publications are solely those of the individual author(s) and contributor(s) and not of MDPI and/or the editor(s). MDPI and/or the editor(s) disclaim responsibility for any injury to people or property resulting from any ideas, methods, instructions or products referred to in the content.

Share and Cite

MDPI and ACS Style

Wang, J.; Li, Y.; Wang, X.; Wang, Y. Belief Entropy-Based MAGDM Algorithm Under Double Hierarchy Quantum-like Bayesian Networks and Its Application to Wastewater Reuse. Symmetry 2025, 17, 2013. https://doi.org/10.3390/sym17112013

AMA Style

Wang J, Li Y, Wang X, Wang Y. Belief Entropy-Based MAGDM Algorithm Under Double Hierarchy Quantum-like Bayesian Networks and Its Application to Wastewater Reuse. Symmetry. 2025; 17(11):2013. https://doi.org/10.3390/sym17112013

Chicago/Turabian Style

Wang, Juxiang, Yaping Li, Xin Wang, and Yanjun Wang. 2025. "Belief Entropy-Based MAGDM Algorithm Under Double Hierarchy Quantum-like Bayesian Networks and Its Application to Wastewater Reuse" Symmetry 17, no. 11: 2013. https://doi.org/10.3390/sym17112013

APA Style

Wang, J., Li, Y., Wang, X., & Wang, Y. (2025). Belief Entropy-Based MAGDM Algorithm Under Double Hierarchy Quantum-like Bayesian Networks and Its Application to Wastewater Reuse. Symmetry, 17(11), 2013. https://doi.org/10.3390/sym17112013

Note that from the first issue of 2016, this journal uses article numbers instead of page numbers. See further details here.

Article Metrics

Back to TopTop