Abstract
The high penetration of distributed generation (DG) in the distribution system poses a challenge to the protection techniques and strategies of active distribution networks, making it difficult to adapt traditional methods to the fault diagnosis of the new power system. A method based on the improved subtractive optimiser algorithm for fault diagnosis is proposed to address this situation. Firstly, a fault localization model applicable to DG grid connection is constructed, which can effectively deal with the impact of the dynamic switching of DGs on the system and make up for the shortcomings of the traditional single-power network model; secondly, to solve the model, the original algorithm is improved using multi-strategy fusion, and the improved subtraction-average-based optimizer (ISABO) is obtained. Through the test of classical functions, its excellent solving performance and decoupling ability are verified; finally, the ISABO algorithm is applied to the 33-node test system to make it operate in various complex fault conditions. The results show that the ISABO algorithm is feasible in solving the fault location problem and can adapt to the connect/disconnect state of the interconnection switch and the dynamic casting and cutting of multiple DGs. Compared with the original SABO algorithm, its positioning accuracy can always be maintained at 100%, and the positioning speed is increased by 46.68%, symmetrically improving positioning speed, positioning accuracy, and fault tolerance.
1. Introduction
As a key terminal link in the power system, the distribution network carries the important mission of efficiently and safely distributing power from the transmission network to each power user [1,2]. It serves as a hub in the whole power system, and the stability and efficiency of its operation are inextricably linked to power quality and the satisfaction of users. Compared with the transmission network, the distribution network is more susceptible to various faults, severe weather, and natural disasters [3]; so, the fault of the distribution network accounts for a relatively high proportion of the system, which reduces the stability, reliability, and safety of power supply operation [4,5]. When there is a fault event in the distribution network, methods to symmetrically achieve accurate and fast fault localization and fast isolation of the faulted section to restore the power supply to the non-faulted area are currently an important research task [6,7].
In recent years, due to the increasingly severe energy crisis and the flexible, efficient, and environmentally friendly characteristics of distributed generation [8], the integration and application of distributed generation (DG) in distribution networks have become more and more extensive [9], which is of great help to the formation of energy structure based on new energy [10]. However, with the wide-scale access of DG bringing more uncontrollability and randomness to distribution network operation, transforming the distribution network from a traditional radial network into a complex network with multiple sources, the direction of the current from unidirectional to bi-directional flow [11,12], and the dynamic casting and cutting of the DGs as well as the randomness of the output power is hard, which makes the traditional fault location methods ineffective [13,14]. In addition, the three-phase short-circuit fault is the most harmful among various fault types. If the fault point cannot be quickly located so that the fault can be removed, the power outage range will expand, bringing more significant losses to the power system [15]. Therefore, it is urgent to study the fast fault section localization method applicable to DG access distribution networks [16]. On the one hand, accurate fault section localization can shorten the fault outage time, reduce the outage loss, and improve the power supply reliability [17]; on the other hand, through fault section localization, the fault scope can be determined quickly, which can provide decision support for the subsequent fault isolation and restoration, which improves the intelligence level of fault handling [18].
To symmetrically achieve accurate and timely fault localization, this study proposed a fault location method based on an improved subtraction-average-based optimizer. The contributions of this work are as follows:
- A fault location model adapted to DG-containing distribution networks is established, which symmetrically takes into account the influence of the dynamic casting and switching of DGs on fault location, overcomes the limitations of the traditional single-supply model, and improves the accuracy of fault location;
- An ISABO algorithm with both optimization and fault-tolerance is designed, which has the advantages of fewer setting parameters, a stable search performance, a high optimization efficiency, and applicability to multi-dimensional optimization problems, and its excellent performance is verified in performance test experiments;
- Through simulation experiments that comprehensively consider various influencing factors, it is verified that the ISABO algorithm is unaffected by the number of faults and aberrant signals, and it can achieve fault diagnosis with 100% accuracy in about 10 iterations in various fault conditions in the experiments. In addition, experiments were also conducted in a network containing interconnection switches, and the accuracy of its localisation was not affected, showing good adaptability and stability.
The remaining part of this study consists of the following: Section 2 summarizes and analyzes the literature in this research area. Section 3 presents the mathematical models related to fault localisation. Section 4 describes the algorithms and their improvement methods applied in this study and examines their solution performance in a test function. Section 5 describes the feasibility and practicality of the proposed model and methodology by setting up a series of different fault scenarios in a test system containing DGs. Section 6 summarizes the contents of this study.
2. Literature Review
As a key part of a safe and reliable power supply in a distribution network, fault location has always attracted much attention. Therefore, much research in related fields can be roughly categorized into fault ranging and fault section localization. Among them, the fault ranging methods include impedance [19,20], travelling wave analysis [21,22], and signal injection methods [23]. The methods of fault section localization include the matrix algorithm and the intelligent optimization algorithm. The characteristics of each fault type are shown in Table 1.
Table 1.
Characteristics of various fault location methods.
With the continuous evolution and upgrading of intelligent technology in distribution networks, diversified automation devices such as intelligent terminal units (FTUs) have been widely deployed and applied, and this trend opens up a new path for fault location in distribution networks. Currently, FTU-based fault localization methods are roughly divided into two stages [24,25]. The common method in the first stage consists of the matrix algorithm, which mainly relies on the upload of information regarding FTUs and the correlation between the switching nodes to construct the fault discrimination matrix of the network. Finally, the matrix calculation is combined with the positioning principle to derive the location of the fault [26,27,28,29]. Although this algorithm is simple and can effectively locate many types of faults, such as bus and line short-circuits when faced with a larger network, the method needs to construct the matrix with larger dimensions, which may affect the real-time accuracy of the calculation, and at the same time, the method has poor fault tolerance and cannot cope with the impact of the signal distortion, which is not conducive to the reliability of the network power supply.
It is precisely because of the shortcomings of the first stage in the localization process that the location methods have gradually evolved to the second stage. The second stage has a variety of methods which consists of various artificial intelligence techniques that are more popular today. Ref. [30] proposed a fault diagnosis method based on a deep convolutional neural network (CNN). The method simulates various uncertainties of the network and uses the current signals collected before and after the fault to locate the fault, and the experiment proves that the method significantly improves the accuracy and efficiency of fault diagnosis. Ref. [31] described a two-terminal fault location model incorporating CNN, an attention module with long- and short-term memory, which can autonomously extract fault features and capture timing information to achieve precise fault location. Ref. [32] utilized Petri nets to detect and locate faults in distribution network input lines and designed a monitor structure that demonstrated the effectiveness of the method through a case study. Ref. [33] combined fuzzy evaluation for fault localization, using the information collected by the FTU to quantify the possibility of faults, thereby reducing the waiting time by simplifying the localization process, and experiments show that it can shorten the detection time to a certain extent and achieve accurate localization in complex environments. Ref. [34] proposed a data-driven method based on random forest regression, which overcomes the delay problem of traditional fault detection mechanisms. By combining advanced lifting technology, this method performs well in terms of its generalization ability and processing speed.
Although the above methods improve the efficiency of fault localisation to a certain extent, they still face specific limitations. Although fuzzy evaluation and Petri nets can produce intuitive and easy-to-understand analysis results, they are less fault tolerant; CNNs and data-driven methods are relatively more fault tolerant, but they are more dependent on data, and they require a longer training time and a large amount of computational resources when dealing with complex models, which affects the accuracy of localisation and their real-time performance.
In recent years, the optimization problem has always been a research hotspot in various industries, and many excellent studies on optimization problems have been born in the field of power [35,36]. The fault location method based on the artificial intelligence algorithm also uses the logical relationship to the model after referring to the relevant optimization ideas, and it successfully transforms the fault location problem into a mathematical model, relying on the approximation relationship to realize the fault diagnosis. Therefore, the application of AI algorithms in fault localization has also become one of the hotspots of research. Ref. [37] used an improved multi-universe algorithm for fault location, which improves the efficiency of the computation time by incorporating an elite strategy, a nonlinear update mechanism, etc., and their experiments show that it is effective in complex scenarios. Ref. [38] applied the quantum annealing algorithm to fault location in distribution networks by constructing quantum Hamiltonian functions and exploiting the tunnelling effect to achieve efficient global optimization, and it demonstrated high accuracy and fast convergence in the test system. Ref. [39] proposed a fault localization method based on improved cuckoo search by fusing multiple strategies and incorporating an anti-false alarm mechanism so that it can show some competitive advantages in dealing with multi-fault problems. Ref. [12] obtained an improved northern hawk search algorithm by incorporating a series of positional perturbations and updating strategies, and they utilized it to solve the fault localization model, and simulations verified that the method has some improvement relative to the traditional method. Ref. [40] introduced two auxiliary operators on the basis of the original algorithm to obtain an improved artificial bee colony slime mould algorithm, which was applied to fault localization in DC distribution networks, and simulations verified the computational efficiency and interference resistance of the algorithm.
Intelligent optimization algorithms have the advantages of high computational capacity and good fault tolerance performance, and by applying them to fault localization, they can find a theoretically optimal solution, regardless of whether or not there is information distortion. However, it also has problems, such as the algorithm’s limited ability to get out of trouble and its proneness to premature maturity. In addition to the continuous expansion of the network scale, the algorithm is prone to fluctuations in its solution performance when facing complex problems so that the algorithm may have a good and stable performance, which is also an urgent problem to be solved. Therefore, this study proposes a fault location method based on an improved SABO to continue to extend the research in the above literature.
3. Location Model
3.1. Information Portrayal
In the event of a network failure event, the Supervisory Control and Data Acquisition (SCADA) system obtains the fault current data uploaded by the Feeder Terminal Units (FTUs) installed at the switching nodes and uses this information to initiate algorithms to analyze, process, and locate the faulted section. In this study, (i = 1, 2..., N) is used to represent the state information of the section i. The specific coding method is as follows:
In the original single-power supply network, because there is no DG, when a fault occurs, the fault current only flows from the main power supply to the fault point, and the current direction is unidirectional. The state information of the node is divided into two cases according to whether the fault current flows through the node. However, with the wide access of distributed power supply, the network structure tends to be complex. If a fault occurs at this time, the main power supply and DG will both provide current to the fault point, and the current provided by the DG downstream of the fault point to the fault point is reversed so that the fault current flow direction changes from the original one-way to two-way. This study stipulates that the direction of the current flowing from the main power supply to the load side is positive. Based on the positive direction of this regulation, the switching state of each node is coded. The switching state with DGs is encoded as
3.2. Switching Function
To maximize the use of the existing information resources, it is crucial to construct an accurate conversion model between the fault current information and the corresponding section state. The construction of a suitable switching function is required to realize this transition. For a distribution network with only the main power supply, the fault current will only occur in the interval from the power supply to the point of fault. The existence of this characteristic makes the process of fault localization relatively easy, and the specific switching function is described as follows:
where is the expected value of the ith switch state information; is the state information of a section j that is in the region from node i to the end of this branch; is the logical or operator symbol.
Different from the above networks, the switching function value of the DG-containing network is not only related to the state of the downstream section but also closely related to the state of the upstream section and the casting state of each DG. Based on this situation, this study proposed a new switching function that is adapted to the large number of DG accesses and is formulated as follows:
where and are the total number of upstream and downstream sections of switch i; is the total number of access DGs; is the cast state of the jth DG downstream of switch i; and are the state information of the jth feeder section in the upstream and downstream regions of switch i, respectively.
3.3. Objective Function
Since the switching function is constructed based on the causal relationship between the system section and the node, it is feasible and practical to approximate the actual fault current information of the node collected via the FTU using the expected value of the node calculated by the switching function. Therefore, to construct this approximation model, it is essential to establish an appropriate objective function. In addition, while constructing the approximation model to find the minimum value, reasonable measures need to be taken to avoid misjudgment caused by multiple solutions of one value. In this study, a weight coefficient w is introduced to deal with the misjudgment problem. The specific objective function formula is as follows:
where W is a very large number, taken here as 100; is the actual fault current information collected by the device at node i, which is the input data for the algorithm; is the expected function value of the calculated i-node; is the weighting factor, which is taken as 0.5 for subsequent calculations; is the state information of the jth section, which is the variable of this equation; D is the total number of nodes in the network; d is the total number of sections included in the network. This formula is used to quantify the deviation between the actual value and the expected value of the fault current information. The smaller the deviation, the more accurate the positioning.
4. Solving Method
4.1. Subtraction-Average-Based Optimizer (SABO)
The SABO algorithm [41] is an intelligent optimization algorithm proposed by Pavel Trajkovski and Mohammad Dehghani in 2023 after being inspired by basic mathematical concepts. The algorithm employs an optimization strategy based on subtractive operations, which guides the search particles to gradually converge to the optimal solution by continuously reducing the search space and ultimately achieving the desired goal of the optimization problem. The competitive advantages of the SABO algorithm in terms of solution accuracy and search speed are well documented in the original literature.
To update the positions of the particles during the search process using the arithmetic mean of the positions of all the searched particles, the SABO algorithm introduces a special concept ‘-v’ when calculating the mean value of the positions, whose specific expression is as follows:
where A and B are two search particles, respectively; is a vector whose elements are generated by randomly drawing from the set {1,2}; sign is a sign function; F(A) and F(B) are the values of the objective function corresponding to the two particles, respectively.
In the optimization phase of the algorithm, the position of each search particle is updated with the following formula:
In the formula, and are the current position and the updated position of the search particle, respectively; M is the number of search particles; is a vector with a normal distribution in the interval [0,1].
When optimizing the positions of search particles to ensure that the updated search particles do not lead to a larger value of the corresponding objective function, a judgement mechanism needs to be introduced to decide whether or not to update the current positions of the search particles. The expression of the judgement mechanism is as follows:
where and are the values of the objective function corresponding to and , respectively.
4.2. Improved Subtraction-Average-Based Optimizer (ISABO)
4.2.1. Initialization of Haotic Map
The distribution of the initial population affects the balance between the exploration space and the algorithm’s search capability. Good population initialization can promote global search. The traditional SABO algorithm uses a random initialization strategy, which is not conducive for covering more regions of the search space. Therefore, to ensure the diversity of the population and to enable the algorithm to explore a wider solution space, this study uses the circle mapping strategy to initialize the population. The expression is as follows:
where mod is the remainder function. The distribution results of the initial particles obtained by the circular mapping and the random way are shown in Figure 1.
Figure 1.
Initialisation particle diagram. (a) Random way; (b) circle mapping.
4.2.2. Adaptive Dynamic Inertia Weight
Adding the dynamic inertia factor to the position update formula of the traditional SABO enables the algorithm to focus on a global search in the pre-search phase and a fine search in the post-search phase, which greatly improve the algorithm’s optimization capability and solution speed. The corresponding formula is shown below:
where t and are the current and maximum number of iterations, respectively; and are two coefficients taken as 0.9 and 0.5, respectively.
4.2.3. Regression Treatment of Transboundary Individuals
In the optimization phase of SABO, due to the location update or disturbance, some individuals may exceed the search boundary. In the face of this situation, if the position of the cross-border particles is simply assigned to the boundary value of the search range, the cross-border particles will be gathered at the boundary, resulting in an uneven distribution of the particle population and affecting the solution performance of the algorithm. To address this situation, a new boundary regression treatment is used in this study. The expression is as follows:
where and are the upper and lower boundary values of the solution space; is the particle that crosses the boundary; is the particle after regression treatment.
4.2.4. Fusion of Cauchy Distribution Variation and Reverse Learning Strategy
Aiming at the disadvantage that the traditional SABO algorithm easily falls into, the local extremum, this study integrates the Cauchy mutation operator and reverse learning strategy into the original algorithm to improve the position of the optimal solution so as to avoid the phenomenon of “precocity” in the algorithm. The reverse learning strategy is to reverse learn the current solution to generate a reverse solution and then select a better solution by comparison. Its expression is as follows:
where r is a matrix with elements randomly distributed in (0,1); and are the original and mutated optimal solutions, respectively.
Using Cauchy distribution to perturb the optimal search particles not only increases the randomness of the search but also enables the algorithm to search in a broader space. The formula is as follows:
where f(x) is the probability density function of the mutation strategy; is a multiplication symbol; cauchy(0,1) is the standard operator.
To improve the optimal solution of the original algorithm to the greatest extent, this study introduces the switching probability p; p is a number randomly distributed between 0.1 and 0.5. Now, randomly generate a number; if the number is less than p, then use Formula (12) to update the optimal solution position. Otherwise, Formula (13) is used.
The flowchart of the fault localization scheme proposed as shown in Figure 2 is as follows:
Figure 2.
Flowchart of the proposed fault localization scheme.
- The FTU device uploads the collected current information of each node to the SCADA control centre. After the SCADA receives the information, it encodes it and generates the optimization goal of the fault location model;
- The initialization parameters are set according to the actual problem, including the number of population N, the maximum number of iterations , and the upper and lower limits of the search range;
- Based on the newly proposed chaotic mapping strategy, the position of each search particle in the initial population is obtained, and its corresponding fitness function value is calculated;
- Iterations are initiated, and each particle within the search range keeps changing its position through the improved position update formula (Equation (10)), gradually approaching the global optimum;
- After updating its position, the particle enters the judgement mechanism, which decides whether or not the search particle will perform position updating based on the size of the fitness value corresponding to the original particle and the updated particle;
- Check whether each particle is beyond the solution space. If exceeded, Formula (11) performs regression processing on the off-boundary particles;
- Calculate the fitness value of each search particle and select the current global optimal particle via comparison. The mutation strategy (Equation (12) or Equation (13)) is used to perturb the optimal particle and test whether the fitness value corresponding to the particle after perturbation is better;
- Determine whether the cycle termination condition is met. If the condition is met, the current global optimal solution is the output. Otherwise, return to step 3.
4.3. ISABO Algorithm Performance Test
In this study, six test functions (where F1–F3 are single peaks and F4–F6 are multiple peaks) [42] as shown in Table 2 were used to verify the solution capability of the ISABO.
Table 2.
Test function expressions and their parameters.
Meanwhile, to highlight the solving ability of the improved ISABO algorithm, this study also selected several comparison algorithms, namely, the original subtraction optimizer algorithm (SABO), the whale optimization algorithm (WOA) [43], the particle swarm optimization algorithm (PSO), and the golf optimization algorithm (GOA) [44]. Table 3 shows the parameters of each algorithm after debugging. and are the two coefficients for calculating the weight factor of ISABO; p is the switching probability of ISABO; is the relevant parameter of position update in the ISABO and the SABO; is the helix coefficient within WOA; In PSO, C1 and C2 are the learning factors, while ω is the inertia coefficient; is the control parameter of the GOA in the search process.
Table 3.
Basic parameter settings for the algorithm.
The simulation experiment is carried out in MATLAB R2022a. The parameters are all set as N = 30, = 300, and dimension equals 30; the other parameters are identical to those in the original literature. After all the algorithms run independently for 30 times in the test function, the results are presented in Table 4. The first three indicators in Table 4 reflect the convergence accuracy of the algorithm, and the last indicator reflects the stability of the solution.
Table 4.
Test function results.
From Table 4, after running six test functions, the solution result of the ISABO algorithm is the optimal one, and the optimal value of the test function can be found accurately and quickly. In addition, compared with other algorithms, the standard deviation of the ISABO algorithm in solving the six test functions is always the smallest, indicating that it has good stability and anti-interference when solving complex problems. Therefore, a series of test analyses show that the ISABO algorithm has a strong competitive advantage regarding convergence accuracy and solution stability.
Figure 3 is the iterative curve of each algorithm in the solving process. From Figure 3, among the six test functions, the ISABO algorithm has the highest accuracy and the fastest speed to find the optimal solution, which is obviously better than the other algorithms. In F1–F3, the convergence process of SABO, WOA, and PSO is similar, which is slower than the improved ISABO algorithm. In F4–F6, the PSO has the slowest solution speed, indicating that its ability to deal with multi-peak complex problems is lacking; in F4 and F6, in addition to the ISABO algorithm, SABO, WOA, and GOA algorithms also found the theoretical optimal value, and the ISABO algorithm has the fastest solution speed. Therefore, the ISABO algorithm has excellent solution performance, and a series of improvement measures that are reasonable and effective is proposed. Using it to solve the fault localization model can greatly improve the accuracy and timeliness of localization, and it has a broad application prospect.
Figure 3.
Comparison of iteration curves of each algorithm.
5. Examples and Comparative Analysis
5.1. Example Experiment
5.1.1. Test System 1
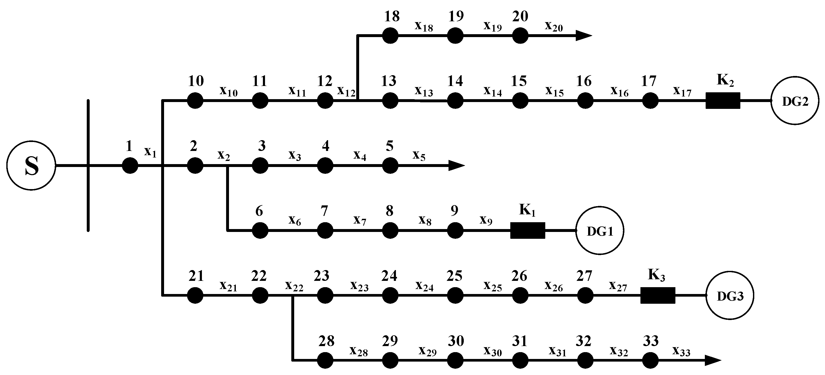
Figure 4 is a 33-node distribution network structure with DGs, and 1–33 are switching nodes and feeder sections; DG1, DG2, and DG3 are three distributed power sources; K is the state of each DG’s casting switch (K = [K1, K2, K3]), which is one when DGs are connected to the network and zero when DGs are disconnected from the network. The parameters of the ISABO algorithm are set as N = 50 and = 30. Considering the randomness of the fault section, information distortion node, and the difference in DG access, this study sets ten kinds of fault conditions. To study the influence of various fault conditions on the solution of the ISABO algorithm, taking the network structure shown in Figure 4 as an example, 40 simulation tests are carried out on ten fault conditions in MATLAB R2022 a. The final results of the simulation are presented in Table 5.
Figure 4.
IEEE 33-node network structure with DGs.
Table 5.
Section fault simulation results under IEEE 33-node model.
As shown in Table 5, Case 1 to Case 5 are single-section fault simulations. When a fault occurs in feeder Section 15 in Case1, the fault current information uploaded by the FTU is coded as [1,−1,0,0,0,−1,−1,−1,−1,1,1,1,1,1,1,−1,−1,0,0,0,−1,−1,−1,−1,−1,−1,−1,0,0,0,0,0,0]; forty tests are performed for this type of faults, and the localization results obtained are all for Section 15. The results of a randomized test are shown in Figure 5a. Similarly, the Case 2 to Case 5 tests also yielded correct localization results. In addition, the ISABO’s average number of iterations is always within 10 in the single fault case. The simulation results show that the ISABO can still locate the faults accurately and quickly under the changing DG access situation and FTU signal distortion.
Figure 5.
Convergence curves. (a) Convergence curve of Case1; (b) convergence curve of Case 8; (c) convergence curve of Case 10.
Case 6 to Case 10 in Table 5 are multi-section fault simulations, while the simulation results for Case 8 and Case 10 after randomization are shown in Figure 5b,c. In Case 8, Section 3 and Section 16 are faulty, and the information on nodes eight and thirty-one is distorted. The information reported using the FTU equipment is [1,1,1,0,0,−1,−1,0,−1,1,1,1,1,1,1,1,−1,0,0,0,−1,−1,−1,−1,−1,−1,−1,0,0,0,1,0,0]. The output positioning results are in Section 3 and Section 16, and the positioning results are correct. At the same time, the ISABO algorithm can also correctly locate the fault location in several other multi-section fault cases. The multi-section fault location experiment shows that in the case of DG access change, FTU signal distortion, etc., the location algorithm can accurately locate multiple faults, has high stability, and can cope well with complex working conditions.
5.1.2. Test System 2
To demonstrate the proposed method’s effectiveness and scalability, this study conducts effectiveness analysis experiments in a larger-scale distribution network test system with integrated DGs. The specific topology of the test system is shown in Figure 6, which contains a total of 69 nodes and two DGs. On this basis, various simulation cases are designed, which fully consider DG’s dynamic access, removal operation, and complex scenarios such as single-point fault, multi-point fault, and information distortion. The results of 40 simulation experiments of the ISABO algorithm in each case are shown in Table 6.
Figure 6.
IEEE 69-node network structure with DGs.
Table 6.
Section fault simulation results under IEEE 69-node model.
In six cases, the first three cases are single-point fault cases, while the last three cases are multi-point fault cases. The results of a random trial for Case 1, Case 4, and Case 6 are shown in Figure 7a, Figure 7b, and Figure 7c, respectively.
Figure 7.
Convergence curves. (a) Convergence curve of Case 1; (b) convergence curve of Case 4; (c) convergence curve of Case 6.
Table 6 shows that in all the cases, the actual fault section location is precisely the same as the fault section obtained by solving with the proposed method. The ISABO algorithm is always able to accurately localize the fault location regardless of single-point or multi-point faults or the presence of information distortion. In addition, although the number of iterations of the ISABO algorithm has increased due to the doubling of the network size, it can still maintain the number of iterations at about 20 under the extreme conditions of multi-point faults with distortion. Therefore, the ISABO algorithm still shows excellent localization accuracy and fault tolerance performance in large-scale distribution networks containing DGs.
5.2. Comparative Analysis of Algorithms
To further study the performance advantages of the improved ISABO algorithm under complex conditions such as single fault, multiple faults, signal distortion, etc., this study comprehensively considers various influencing factors and proposes eight fault conditions, covering single, double, and three-section faults, as well as fault scenarios accompanied by FTU signal distortion. The ISABO algorithm, traditional SABO algorithm, improved cuckoo search (ICS) [39], and genetic algorithm (GA) are used for comparative experiments under these eight fault conditions. The number of populations of each algorithm is set to 100, and other relevant parameters are consistent with the original literature. Under the condition that the global optimal solution remains unchanged for 10 consecutive times, 40 simulation experiments are carried out in the given eight working conditions. The average number of iterations and accuracy of each algorithm are calculated as shown in Table 7 and Table 8.
Table 7.
Comparison of average number of iterations for each algorithm.
Table 8.
Comparison of positioning accuracy of each algorithm.
Table 7 and Table 8 show that under the various fault conditions set, the ISABO algorithm needs the least number of iterations to find the fault location. When locating the single-section fault condition, the number of iterations is within 10 times; when locating multi-section fault conditions, the number of iterations increases slightly, but the change is not large. In contrast, other algorithms significantly increase the number of iterations with the increase in the complexity of the working conditions. In addition, in terms of positioning accuracy, the accuracy of the ISABO algorithm is 100% under various working conditions, while the accuracy of other algorithms decreases significantly with the increase in the number of fault sections and the difference in distortion information. To more intuitively see the differences in the positioning accuracy of each algorithm, this study selects the accuracy obtained with Case 2, Case 3, Case 5, Case 6, Case 7, and Case8 and draws a histogram, as shown in Figure 8. From Figure 8, the positioning performance of the ISABO algorithm has excellent stability and good adaptability to various complex working conditions. Therefore, the ISABO algorithm has good speed, accuracy, and fault tolerance when applied to the distribution network fault section location problem.
Figure 8.
Positioning accuracy histogram.
Ensure that the T_max of each algorithm is 100. The experiments of Case 3, Case 6 and Case 8 in Table 7 are carried out. The experimental comparison results of the four algorithms are shown in Figure 9a–c.
Figure 9.
Convergence curves. (a) Convergence curve for Case 3. (b) Convergence curve of Case 6. (c) Convergence curve of Case 8.
From Figure 9, the ISABO algorithm converges the earliest in these three fault conditions. Thanks to a series of improvement measures introduced in the original algorithm, the convergence curve of the ISABO algorithm almost rises in a straight line at the initial stage of positioning, reflecting a strong traversal ability. As the fault condition worsens in the later stage of the search, although the ISABO algorithm also has the risk of falling into local optimum, its excellent location update strategy can help it quickly get rid of local optimum and gradually approach the actual optimal solution.However, other algorithms have a relatively long time to fall into a local optimum, which cannot meet the requirements of fault location for rapidity. Therefore, the above comparison results show that the ISABO algorithm has a higher search efficiency which is needed to obtain high-quality solutions.
5.3. Consider the Operation of the Interconnection Switch
Distribution networks sometimes involve the operation of interconnection switches to meet the operation’s needs, reduce fault losses, etc. To investigate the effect of interconnection switch operation on fault location in this study, a main power supply, S2, is added at Section 33 of the network shown in Figure 4, while switch 21 is changed to an interconnection switch, and the modified network diagram is shown in Figure 10. The red nodes in the figure represent Interconnection Switch.
Figure 10.
IEEE 33-node network structure with Interconnection Switch.
The operation of interconnection switch changes the network’s structure, which can somewhat affect the fault localization process. When interconnection switch 21 is in the closed state, the addition of the main power supply S2 is equivalent to connecting a distributed power supply that is always in the grid-connected state to the entire network, and the specific process of fault localisation is not changed. When interconnection switch 21 is in the disconnected state, the entire network is divided into two independent sub-networks. At this time, the two sub-networks need to construct their respective switching functions and objective functions and then add the objective functions of the two sub-networks to obtain the adaptation function of the whole network and use the algorithm to solve this aggregated function to obtain the final result of fault location.
The ISABO algorithm is used to carry out simulation experiments under the six designed fault conditions in the two cases of interconnection switch 21, closed and disconnected. The results are presented in Table 9.
Table 9.
Experimental results considering the interconnection switch.
From Table 9, the ISABO algorithm can always correctly locate the faulty segment when interconnection switch 21 is connected, regardless of whether it is a single fault or a double fault and regardless of whether the uploaded information is distorted or not, demonstrating the accuracy of the location. When interconnection switch 21 is disconnected, the ISABO algorithm can still accurately locate the faulty segment in the event of a short-circuit fault in either the sub-network or both subnets at the same time and is not affected by individual information distortion, showing good fault-tolerance performance. Therefore, the state of the interconnection switch does not affect the solution performance of the ISABO, and correct localisation results can be obtained on both occasions.
6. Conclusions
To solve the problem of efficiency and accuracy of the existing location methods not meeting the requirements when the DG-containing distribution network encounters complex short-circuit faults, this study proposed a fault section positioning method based on the ISABO algorithm. This method effectively overcomes the limitations of traditional methods, can symmetrically improve the accuracy and speed of positioning, and performs well in dealing with composite fault conditions. The main works of this research are as follows:
- A fault location model considering a large number of DG accesses is developed to make up for the shortcomings of the traditional single-power distribution network fault location model. The model introduces the influence of DGs on distribution network fault location and considers the dynamic switching of DGs, which significantly improves the adaptability of the model to the current new power system;
- An ISABO algorithm with excellent solving performance is designed, and by incorporating a series of improvement measures to the original algorithm, various aspects of the algorithm, such as initialization and updating, are refined, symmetrically strengthening the algorithm’s convergence and optimization ability;
- The example simulation test proves that the ISABO algorithm has accurate positioning capability and fast search performance under various complex working conditions in the DG-containing distribution network, which can meet the requirements of fault location in complex and variable new distribution networks. Compared with the traditional SABO algorithm, the ISABO algorithm improves 46.68% in convergence speed and can always maintain 100% in positioning accuracy. In addition, this study also carries out fault location simulation experiments for networks considering interconnection switch on–off, which demonstrates that the proposed method can effectively respond to the changes in interconnection switch states and shows good adaptability in complex scenarios.
However, there are still some shortcomings in this study. For example, in the initial stage of fault location, the preprocessing of the uploaded fault current information is not considered, which affects the efficiency of the calculation to a certain extent. In the future, the preprocessing method of input data will be further studied, and the hierarchical dimension reduction experiment of the distribution network will be considered to improve the calculation efficiency. In addition, there is still room for improvement in the algorithm used. In the future, the research will be integrated with other excellent meta-heuristic algorithms or machine learning algorithms to meet the higher requirements of fault location.
Author Contributions
Conceptualization, J.D. and Z.Z.; methodology, J.D. and L.L.; software, J.D., Z.Z. and S.L.; writing—original draft preparation, J.D.; writing—review and editing, J.D. and Z.Z. All authors have read and agreed to the published version of the manuscript.
Funding
This work was supported by the National Ministry of Education’s ‘Chunhui Plan’ Cooperative Research Project [Project No. HZKY20220242].
Data Availability Statement
Data are only available upon request due to restrictions, e.g., privacy. or ethics.
Conflicts of Interest
The authors declare no conflicts of interest.
Abbreviations
The following abbreviations are used in this manuscript:
| SCADA | Supervisory Control and Data Acquisition |
| ISABO | Improved subtraction-average-based optimizer |
| SABO | Subtraction-average-based optimizer |
| WOA | Whale optimization algorithm |
| GOA | Golf optimization algorithm |
| PSO | Particle swarm optimization |
| FTU(s) | Feeder terminal unit(s) |
| ICS | Improved cuckoo search |
| DG(s) | Distributed generation(s) |
| GA | Genetic algorithm |
References
- Wang, Y.; Qiu, D.W.; Wang, Y.; Sun, M.Y.; Strbac, G. Graph Learning-Based Voltage Regulation in Distribution Networks with Multi-Microgrids. IEEE Trans. Power Syst. 2024, 39, 1881–1895. [Google Scholar] [CrossRef]
- Pang, K.Y.; Wang, C.Y.; Hatziargyriou, N.D.; Wen, F.S. Microgrid Formation and Real-Time Scheduling of Active Distribution Networks Considering Source-Load Stochasticity. IEEE Trans. Power Syst. 2024, 39, 2801–2813. [Google Scholar] [CrossRef]
- Zhang, S.; Chen, H.; Tang, J.; Zhang, W.H.; Zang, T.L.; Xiao, X.Y. Fault Location Based on Voltage Measurement at Secondary Side of Low-Voltage Transformer in Distribution Network. IEEE Trans. Instrum. Meas. 2022, 71. [Google Scholar] [CrossRef]
- Gururajapathy, S.S.; Mokhlis, H.; Illias, H.A. Fault location and detection techniques in power distribution systems with distributed generation: A review. Renew. Sustain. Energy Rev. 2017, 74, 949–958. [Google Scholar] [CrossRef]
- Bhalla, A.; Bhalja, B.R. A new fault detection and relay coordination technique for low voltage DC microgrid. Electr. Power Syst. Res. 2024, 236. [Google Scholar] [CrossRef]
- Tang, L.Y.; Han, Y.; Zalhaf, A.S.; Zhou, S.Y.; Yang, P.; Wang, C.L.; Huang, T. Resilience enhancement of active distribution networks under extreme disaster scenarios: A comprehensive overview of fault location strategies. Renew. Sustain. Energy Rev. 2024, 189. [Google Scholar] [CrossRef]
- Lu, J.G.; Su, J.N.; Zhao, R.F.; Chen, F.C.; Wang, Q.J.; Yan, W. A Fast and Accurate Self-Healing Scheme for Intelligent Distribution Networks Using Mixed Integer Linear Programming. IEEE Access 2024, 12, 21586–21595. [Google Scholar] [CrossRef]
- Kumar, R.; Saxena, D. A Literature Review on Methodologies of Fault Location in the Distribution System with Distributed Generation. Energy Technol. 2020, 8, 1901093. [Google Scholar] [CrossRef]
- Li, L.L.; Fan, X.D.; Wu, K.J.; Sethanan, K.; Tseng, M.L. Multi-objective distributed generation hierarchical optimal planning in distribution network: Improved beluga whale optimization algorithm. Expert Syst. Appl. 2024, 237, 121406. [Google Scholar] [CrossRef]
- Liang, H.J.; Pirouzi, S. Energy management system based on economic Flexi-reliable operation for the smart distribution network including integrated energy system of hydrogen storage and renewable sources. Energy 2024, 293, 130745. [Google Scholar] [CrossRef]
- Yuan, H.; Gao, J.; Wang, X.H.; Wang, X.W.; Yang, A.J. An active protection method based on superimposed phase currents for active distribution systems. Electr. Power Syst. Res. 2024, 237, 110982. [Google Scholar] [CrossRef]
- Guo, Z.Q.; Ji, X.; Wang, H.; Yang, X. Active Distribution Network Fault Diagnosis Based on Improved Northern Goshawk Search Algorithm. Electronics 2024, 13, 1202. [Google Scholar] [CrossRef]
- Jiang, K.A.; Wang, H.F.; Shahidehpour, M.; He, B.T. Block-Sparse Bayesian Learning Method for Fault Location in Active Distribution Networks with Limited Synchronized Measurements. IEEE Trans. Power Syst. 2021, 36, 3189–3203. [Google Scholar] [CrossRef]
- Xiao, Y.; Ouyang, J.X.; Xiong, X.F.; Saha, A.K. A New Locating Method of Break Faults in an Active Distribution Network Based on Distributed Generator Monitoring. Int. Trans. Electr. Energy Syst. 2022, 2022, 4176869. [Google Scholar] [CrossRef]
- Jacob, R.A.; Paul, S.; Chowdhury, S.; Gel, Y.R.; Zhang, J. Real-time outage management in active distribution networks using reinforcement learning over graphs. Nat. Commun. 2024, 15, 4766. [Google Scholar] [CrossRef]
- Conte, F.; D’Agostino, F.; Gabriele, B.; Schiapparelli, G.P.; Silvestro, F. Fault Detection and Localization in Active Distribution Networks Using Optimally Placed Phasor Measurements Units. IEEE Trans. Power Syst. 2023, 38, 714–727. [Google Scholar] [CrossRef]
- Liu, M.Y.; Wu, J.H.; Zhang, Q.; Zheng, H.J. Fault Recovery of Distribution Network with Distributed Generation Based on Pigeon-Inspired Optimization Algorithm. Electronics 2024, 13, 886. [Google Scholar] [CrossRef]
- Arsoniadis, C.G.; Nikolaidis, V.C. Precise Fault Location in Active Distribution Systems Using Unsynchronized Source Measurements. IEEE Syst. J. 2023, 17, 4114–4125. [Google Scholar] [CrossRef]
- Dolatabadi, S.H.H.; Golshan, M.E.H. Fault location observability rules for impedance-based fault location algorithms. Electr. Power Syst. Res. 2023, 224, 109771. [Google Scholar] [CrossRef]
- Kumar, R.; Tripathy, M. A novel impedance based fault locator algorithm for transmission line. Electr. Power Syst. Res. 2023, 224, 109731. [Google Scholar] [CrossRef]
- Wang, Y.P.; Xie, L.W.; Liu, F.; Yu, K.; Zeng, X.J.; Bi, L.X.; Tang, X. Fault location method for distribution network Considering distortion of traveling wavefronts. Int. J. Electr. Power Energy Syst. 2024, 159, 110065. [Google Scholar] [CrossRef]
- Sun, G.Q.; Ma, W.; Wei, S.Q.; Cai, D.F.; Wang, W.Z.; Xu, C.Z.; Zhang, K.; Wang, Y.K. A Fault Location Method for Medium Voltage Distribution Network Based on Ground Fault Transfer Device. Electronics 2023, 12, 4790. [Google Scholar] [CrossRef]
- Stipetic, N.; Filipovic-Grcic, B.; Ziger, I. LF signal injection for earth-fault localization in unearthed distribution network. Electr. Power Syst. Res. 2023, 220, 109249. [Google Scholar] [CrossRef]
- Li, Y.J.; Wei, X.T.; Lin, J.H.; Niu, G. A robust fault location method for active distribution network based on self-adaptive switching function. Int. J. Electr. Power Energy Syst. 2023, 148, 109007. [Google Scholar] [CrossRef]
- Zhao, Q.; Wang, Z.P.; Wang, Y.X. Fault Location Method for an Active Distribution Network Based on a Hierarchical Optimization Model and Fault Confidence Factors. Electronics 2023, 12, 1314. [Google Scholar] [CrossRef]
- Xu, B.; Yin, X.; Zhang, Z.; Pang, S.; Li, X. Fault Location for Distribution Network Based on Matrix Algorithm and Optimization Algorithm. Autom. Electr. Power Syst. 2019, 43, 152–158. [Google Scholar]
- Li, Z.; Qiao, J.; Wang, Y.K.; Yin, X.G. A Comprehensive Method for Fault Location of Active Distribution Network Based on Improved Matrix Algorithm and Optimization Algorithm. Int. Trans. Electr. Energy Syst. 2022, 2022, 4232090. [Google Scholar] [CrossRef]
- Sun, Y.; Chen, Q.; Xie, D.; Shao, N.; Ding, W.; Dong, Y.Z. Novel Faulted-Section Location Method for Active Distribution Networks of New-Type Power Systems. Appl. Sci. 2023, 13, 8521. [Google Scholar] [CrossRef]
- Zheng, T.; Ma, L.; Li, B.W. Fault Section Location of Active Distribution Network Based on Feeder Terminal Unit Information Distortion Correction. Power Syst. Technol. 2021, 45, 3926–3934. [Google Scholar] [CrossRef]
- Siddique, M.N.I.; Shafiullah, M.; Mekhilef, S.; Pota, H.; Abido, M.A. Fault classification and location of a PMU-equipped active distribution network using deep convolution neural network (CNN). Electr. Power Syst. Res. 2024, 229, 110178. [Google Scholar] [CrossRef]
- Su, C.; Yang, Q.; Wu, X.M.; Lai, C.S.; Lai, L.L. A Two-Terminal Fault Location Fusion Model of Transmission Line Based on CNN-Multi-Head-LSTM with an Attention Module. Energies 2023, 16, 1827. [Google Scholar] [CrossRef]
- Jiang, Z.Y.; Wang, H.; Wang, W.J. A Petri Net Strategy for Fault Diagnosis and Location in Power Distribution Systems to Prevent Local Power Shortages. IEEE Access 2024, 12, 161038–161053. [Google Scholar] [CrossRef]
- An, J.G.; Song, J.U.; Oh, Y.S. A fuzzy-based fault section identification method using dynamic partial tree in distribution systems. Int. J. Electr. Power Energy Syst. 2023, 153, 109344. [Google Scholar] [CrossRef]
- El Mrabet, Z.; Sugunaraj, N.; Ranganathan, P.; Abhyankar, S. Random Forest Regressor-Based Approach for Detecting Fault Location and Duration in Power Systems. Sensors 2022, 22, 458. [Google Scholar] [CrossRef]
- Aghdam, E.A.; Moslemi, S.; Nakisaee, M.S.; Fakhrooeian, M.; Al-Hassanawy, A.J.K.; Masali, M.H.; Seyyedi, A.Z.G. A new IGDT-based robust model for day-ahead scheduling of smart power system integrated with compressed air energy storage and dynamic rating of transformers and lines. J. Energy Storage 2025, 105, 114695. [Google Scholar] [CrossRef]
- Seyyedi, A.Z.G.; Akbari, E.; Rashid, S.M.; Nejati, S.A.; Gitizadeh, M. Application of robust optimized spatiotemporal load management of data centers for renewable curtailment mitigation. Renew. Sustain. Energy Rev. 2024, 204, 114793. [Google Scholar] [CrossRef]
- Zheng, C.; Zhou, H.F.; Zheng, D.Q.; Lin, Z.H.; Zhang, X.J. An active distribution network fault location method based on improved multi-universe algorithm. Power Syst. Prot. Control 2023, 51, 169–179. [Google Scholar] [CrossRef]
- Bi, Z.Q.; Yang, X.T.; Wang, B.N.; Zhang, W.N.; Dong, Z.; Zhang, D. Quantum annealing algorithm for fault section location in distribution networks. Appl. Soft Comput. 2023, 149, 110973. [Google Scholar] [CrossRef]
- Huang, X.L.; Xie, Z.Y.; Huang, X.Y. Fault Location of Distribution Network Base on Improved Cuckoo Search Algorithm. IEEE Access 2020, 8, 2272–2283. [Google Scholar] [CrossRef]
- Ma, T.X.; Duan, X.; Xu, Y.; Wang, R.L.; Li, X.Y. Research on Fault Location in DC Distribution Network Based on Adaptive Artificial Bee Colony Slime Mould Algorithm. IEEE Access 2023, 11, 62630–62638. [Google Scholar] [CrossRef]
- Trojovsky, P.; Dehghani, M. Subtraction-Average-Based Optimizer: A New Swarm-Inspired Metaheuristic Algorithm for Solving Optimization Problems. Biomimetics 2023, 8, 149. [Google Scholar] [CrossRef]
- Abdel-Basset, M.; Mohamed, R.; Jameel, M.; Abouhawwash, M. Spider wasp optimizer: A novel meta-heuristic optimization algorithm. Artif. Intell. Rev. 2023, 56, 11675–11738. [Google Scholar] [CrossRef]
- Prakash, D.B.; Lakshminarayana, C. Multiple DG placements in radial distribution system for multi objectives using Whale Optimization Algorithm. Alex. Eng. J. 2018, 57, 2797–2806. [Google Scholar] [CrossRef]
- Montazeri, Z.; Niknam, T.; Aghaei, J.; Malik, O.P.; Dehghani, M.; Dhiman, G. Golf Optimization Algorithm: A New Game-Based Metaheuristic Algorithm and Its Application to Energy Commitment Problem Considering Resilience. Biomimetics 2023, 8, 386. [Google Scholar] [CrossRef] [PubMed]
Disclaimer/Publisher’s Note: The statements, opinions and data contained in all publications are solely those of the individual author(s) and contributor(s) and not of MDPI and/or the editor(s). MDPI and/or the editor(s) disclaim responsibility for any injury to people or property resulting from any ideas, methods, instructions or products referred to in the content. |
© 2025 by the authors. Licensee MDPI, Basel, Switzerland. This article is an open access article distributed under the terms and conditions of the Creative Commons Attribution (CC BY) license (https://creativecommons.org/licenses/by/4.0/).









