Consistency Analysis of Collaborative Process Data Change Based on a Rule-Driven Method
Abstract
1. Introduction
- (1)
- Integrating the data information involved in the collaboration process into a decision analysis table, and establishing a decision Petri net model by combining it with a Petri net model to achieve an accurate description of the relationship between data changes and process behavior;
- (2)
- A rule-driven effective expected behavior retrieval method is proposed, which obtains the expected behavior of deviation activities through optimal alignment, and verifies the effectiveness of expected behavior using decision rules, improving the accuracy of effective expected behavior and reducing the false negative rate;
- (3)
- A method of repairing the alignment is proposed, and the consistency of business processes is improved by repairing the initial optimal alignment.
2. Motivating Example and Preliminaries
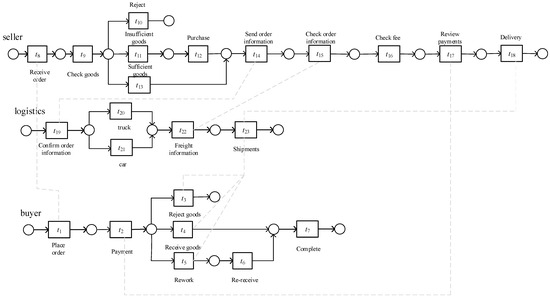
2.1. Motivating Example
2.2. Preliminaries
- (1)
- ;
- (2)
- ;
- (3)
- ;
- (4)
- Σ is the set of active labels for transitions;
- (5)
- is a function of assigning labels to transitions;
3. Consistency Analysis of Data Changes Based on a Rule-Driven Method
3.1. Data Change Impact Analysis
3.2. Analysis of Effective Expected Behavior
- (1)
- If , is a synchronous move;
- (2)
- If , is a model move;
- (3)
- If , is a log move.
| Algorithm 1. Rule-driven effective expected behavior retrieval method |
| Input: trace σ, decision Petri net DN Output: effective expected behavior 1. , 2. 3. for each move 4. if e = a then 5. 6. else if e =>> then 7. 8. else if a=>> then 9. 10. if then 11. 12. else if then 13. for each do 14. 15. 16. end for 17. end if 18. end if 19. end for 20. for each activity do 21. if is false then 22. 23. end if 24. end for 25. return |
3.3. Alignment Repair Based on Effective Expected Behavior
| Algorithm 2. Repair Alignment |
| Input: original alignment , decision Petri net DN, trace Output: alignment after repair 1. , , i = 0 2. for do 3. for each move do 4. if then 5. if then 6. 7. 8. else use Algorithm 1 to obtain the effective expected behavior of ai and add it to 9. end if 10. else if then 11. if then 12. 13. 14. else if use Algorithm 1 to obtain the effective expected behavior of and add it to 15. end if 16. else if then 17. if then 18. 19. end if 20. end if 21. i++ 22. end for 23. return , |
4. Experimental Analysis and Evaluation
4.1. Experimental Setup
4.2. Experimental Process and Results
4.3. CPN Tools Simulation
5. Conclusions and Future
Author Contributions
Funding
Data Availability Statement
Acknowledgments
Conflicts of Interest
References
- Dai, W.; Covvey, D.; Alencar, P.; Cowan, D. Lightweight Query-Based Analysis of Workflow Process Dependencies. J. Syst. Softw. 2009, 82, 915–931. [Google Scholar] [CrossRef]
- Sidorova, N.; Stahl, C.; Trčka, N. Soundness Verification for Conceptual Workflow Nets with Data: Early Detection of Errors with the Most Precision Possible. Inf. Syst. 2011, 36, 1026–1043. [Google Scholar] [CrossRef]
- Liu, B.; Hsu, W.; Han, H.-S.; Xia, Y. Mining Changes for Real-Life Applications. In Proceedings of the Data Warehousing and Knowledge Discovery; Kambayashi, Y., Mohania, M., Tjoa, A.M., Eds.; Springer: Berlin/Heidelberg, Germany, 2000; pp. 337–346. [Google Scholar]
- van der Aalst, W.M.P.; Weijters, A.J.M.M. Process Mining: A Research Agenda. Comput. Ind. 2004, 53, 231–244. [Google Scholar] [CrossRef]
- Günther, C.W.; Rinderle, S.; Reichert, M.; Van Der Aalst, W. Change Mining in Adaptive Process Management Systems. In On the Move to Meaningful Internet Systems 2006: CoopIS, DOA, GADA, and ODBASE; Meersman, R., Tari, Z., Eds.; Lecture Notes in Computer Science; Springer Berlin Heidelberg: Berlin/Heidelberg, Germany, 2006; Volume 4275, pp. 309–326. ISBN 978-3-540-48287-1. [Google Scholar]
- Fang, H.; Sun, S.Y.; Fang, X.W. Behavior change mining methods based on incomplete logs conjoint occurrence relation. CIMS 2020, 26, 1887–1895. [Google Scholar]
- Sun, S.; Li, Q. A Behavior Change Mining Method Based on Complete Logs with Hidden Transitions and Their Applications in Disaster Chain Risk Analysis. Sustainability 2023, 15, 1655. [Google Scholar] [CrossRef]
- Fang, H.; Zhang, Y.; Wu, Q.L. A log induced change mining method for fault diagnosis using structure causality in BPMSs. Control. Theor. Technol. 2018, 35, 1167–1176. [Google Scholar]
- Hmami, A.; Sbai, H.; Fredj, M. A New Framework to Improve Change Mining in Configurable Process. In Proceedings of the Proceedings of the 3rd International Conference on Networking, Information Systems & Security, Marrakech, Morocco, 31 March–2 April 2020; Association for Computing Machinery: New York, NY, USA, 2020; pp. 1–6. [Google Scholar]
- Hmami, A.; Sbai, H.; Fredj, M. Enhancing Change Mining from a Collection of Event Logs: Merging and Filtering Approaches. J. Phys. Conf. Ser. 2021, 1743, 012020. [Google Scholar] [CrossRef]
- Weidlich, M.; Mendling, J.; Weske, M. Propagating Changes between Aligned Process Models. J. Syst. Softw. 2012, 85, 1885–1898. [Google Scholar] [CrossRef]
- Zhang, F.; Fang, X.W.; Fang, H. Analysis Method of the Smallest Change Region with Dynamic Slice of Petri Nets. JFCS 2016, 10, 516–523. [Google Scholar]
- Fang, X.W.; Zhao, F.; Liu, X.W.; Fang, H. Change Propagation Analysis in Business Process Based on Behavior Inclusion and Behavior Inheritance of Petri. SJCS 2016, 43, 36–39. [Google Scholar]
- Fang, X.; Liu, L.; Liu, X. Analyzing Method of Change Region in BPM Based on Module of Petri Net. Inf. Technol. J. 2013, 12, 1655–1659. [Google Scholar] [CrossRef]
- Zhao, F.; Xiang, D.; Liu, G.; Jiang, C. Behavioral Consistency Measurement between Extended WFD-Nets. Inf. Syst. 2023, 119, 102274. [Google Scholar] [CrossRef]
- Mahfouz, A.; Barroca, L.; Laney, R.; Nuseibeh, B. Requirements-Driven Collaborative Choreography Customization. In Proceedings of the Service-Oriented Computing; Baresi, L., Chi, C.-H., Suzuki, J., Eds.; Springer: Berlin/Heidelberg, Germany, 2009; pp. 144–158. [Google Scholar]
- Weidlich, M.; Weske, M.; Mendling, J. Change Propagation in Process Models Using Behavioural Profiles. In Proceedings of the 2009 IEEE International Conference on Services Computing, Bangalore, India, 21–25 September 2009; pp. 33–40. [Google Scholar]
- Kolb, J.; Kammerer, K.; Reichert, M. Updatable Process Views for User-Centered Adaption of Large Process Models. In Proceedings of the Service-Oriented Computing; Liu, C., Ludwig, H., Toumani, F., Yu, Q., Eds.; Springer: Berlin/Heidelberg, Germany, 2012; pp. 484–498. [Google Scholar]
- Fdhila, W.; Rinderle-Ma, S.; Baouab, A.; Perrin, O.; Godart, C. On Evolving Partitioned Web Service Orchestrations. In Proceedings of the 2012 Fifth IEEE International Conference on Service-Oriented Computing and Applications (SOCA), Taipei, Taiwan, 17–19 December 2012; pp. 1–6. [Google Scholar]
- Dahman, K.; Charoy, F.; Godart, C. Alignment and Change Propagation between Business Processes and Service-Oriented Architectures. In Proceedings of the 2013 IEEE International Conference on Services Computing, Santa Clara, CA, USA, 28 June–3 July 2013; pp. 168–175. [Google Scholar]
- Wootton, J.C. Introduction to Computational Biology: Maps, Sequences and Genomes; Interdisciplinary Statistics. Comput. Chem. 1997, 21, 275–278. [Google Scholar] [CrossRef]
- Wang, Y.; Yang, J.; Zhao, W.; Su, J. Change Impact Analysis in Service-Based Business Processes. SOCA 2012, 6, 131–149. [Google Scholar] [CrossRef]
- Dam, H.K.; Ghose, A. Mining Version Histories for Change Impact Analysis in Business Process Model Repositories. Comput. Ind. 2015, 67, 72–85. [Google Scholar] [CrossRef]
- Suvorov, N.M.; Lomazova, I.A. Verification of Data-Aware Process Models: Checking Soundness of Data Petri Nets. J. Log. Algebr. Methods Program. 2024, 138, 100953. [Google Scholar] [CrossRef]
- Xiang, D.; Liu, G.; Yan, C.; Jiang, C. Detecting Data-Flow Errors Based on Petri Nets with Data Operations. IEEE/CAA J. Autom. Sin. 2018, 5, 251–260. [Google Scholar] [CrossRef]
- Zhang, X.; Song, W.; Wang, J.; Xing, J.; Zhou, Q. Measuring Business Process Consistency Across Different Abstraction Levels. IEEE Trans. Netw. Serv. Manag. 2019, 16, 294–307. [Google Scholar] [CrossRef]
- Tsoury, A.; Soffer, P.; Reinhartz-Berger, I. Data Impact Analysis in Business Processes. Bus. Inf. Syst. Eng. 2020, 62, 41–60. [Google Scholar] [CrossRef]
- Tsoury, A.; Soffer, P.; Reinhartz-Berger, I. Impact-Aware Conformance Checking. In Proceedings of the Business Process Management Workshops; Di Francescomarino, C., Dijkman, R., Zdun, U., Eds.; Springer International Publishing: Cham, Switzerland, 2019; pp. 147–159. [Google Scholar]
- van der Aalst, W.; Weijters, T.; Maruster, L. Workflow Mining: Discovering Process Models from Event Logs. IEEE Trans. Knowl. Data Eng. 2004, 16, 1128–1142. [Google Scholar] [CrossRef]
- Weijters, A.J.M.M.; Ribeiro, J.T.S. Flexible Heuristics Miner (FHM). In Proceedings of the 2011 IEEE Symposium on Computational Intelligence and Data Mining (CIDM), Paris, France, 11–15 April 2011; pp. 310–317. [Google Scholar]
- van Eck, M.L.; Buijs, J.C.A.M.; van Dongen, B.F. Genetic Process Mining: Alignment-Based Process Model Mutation. In Proceedings of the Business Process Management Workshops; Fournier, F., Mendling, J., Eds.; Springer International Publishing: Cham, Switzerland, 2015; pp. 291–303. [Google Scholar]
- Bogarin, A.; Cerezo, R.; Romero, C. Discovering Learning Processes Using Inductive Miner: A Case Study with Learning Management Systems (LMSs). Psicothema 2018, 30, 322–330. [Google Scholar] [PubMed]
- Mannhardt, F.; de Leoni, M.; Reijers, H.A.; van der Aalst, W.M.P. Balanced Multi-Perspective Checking of Process Conformance. Computing 2016, 98, 407–437. [Google Scholar] [CrossRef]
- Wang, L.-L.; Fang, X.-W.; Shao, C.-F.; Asare, E. An Approach for Mining Multiple Types of Silent Transitions in Business Process. IEEE Access 2021, 9, 160317–160331. [Google Scholar] [CrossRef]
- Bazhenova, E.; Buelow, S.; Weske, M. Discovering Decision Models from Event Logs. In Proceedings of the Business Information Systems; Abramowicz, W., Alt, R., Franczyk, B., Eds.; Springer International Publishing: Cham, Switzerland, 2016; pp. 237–251. [Google Scholar]
- der Aalst, W.V. Process Mining: Data Science in Action. In Process Mining: Data Science in Action; Springer: Berlin/Heidelberg, Germany, 2016; pp. 1–467. [Google Scholar]
- Song, W.; Jacobsen, H.-A. Static and Dynamic Process Change. IEEE Trans. Serv. Comput. 2018, 11, 215–231. [Google Scholar] [CrossRef]
- Adriansyah, A.; van Dongen, B.F.; van der Aalst, W.M. Memory-Efficient Alignment of Observed and Modeled Behavior. BPM Cent. Rep. 2013, 3, 1–44. [Google Scholar]
- Bergami, G.; Maggi, F.M.; Marrella, A.; Montali, M. Aligning Data-Aware Declarative Process Models and Event Logs. In Proceedings of the Business Process Management; Polyvyanyy, A., Wynn, M.T., Van Looy, A., Reichert, M., Eds.; Springer International Publishing: Cham, Switzerland, 2021; pp. 235–251. [Google Scholar]













| σ1 | t8 | t9 | t13 | t14 | t15 | t16 | t9 | t13 | t14 | t16 | t17 | t18 | |
| Model | t8 | t9 | t13 | t14 | t15 | t16 | >> | >> | >> | >> | t17 | t18 | |
| σ2 | t8 | t9 | t13 | t14 | t15 | t16 | t9 | t11 | t12 | t14 | t16 | t17 | t18 |
| Model | t8 | t9 | t13 | t14 | t15 | t16 | >> | >> | >> | >> | >> | t17 | t18 |
| σ3 | t8 | t9 | t13 | t14 | t15 | t16 | t9 | t11 | t12 | t16 | t17 | t18 | |
| Model | t8 | t9 | t13 | t14 | t15 | t16 | >> | >> | >> | >> | t17 | t18 |
| σ1 | t8 | t9 | t13 | t14 | t15 | t16 | t9 | t13 | t14 | t16 | t17 | t18 | |
| Model | t8 | t9 | t13 | t14 | t15 | t16 | >> | ρ | ρ | ρ | t17 | t18 | |
| σ2 | t8 | t9 | t13 | t14 | t15 | t16 | t9 | t11 | t12 | t14 | t16 | t17 | t18 |
| Model | t8 | t9 | t13 | t14 | t15 | t16 | >> | ρ | ρ | ρ | ρ | t17 | t18 |
| σ3 | t8 | t9 | t13 | t14 | t15 | t16 | t9 | t11 | t12 | t16 | t17 | t18 | |
| Model | t8 | t9 | t13 | t14 | t15 | t16 | >> | >> | >> | >> | t17 | t18 |
| Fitness | Noise = 5% | Noise = 10% | Noise = 15% | |||
|---|---|---|---|---|---|---|
| Artificial Data | Real Data | Artificial Data | Real Data | Artificial Data | Real Data | |
| Our method | 94.56% | 89.94% | 92.72% | 81.48% | 88.34% | 78.64% |
| Method1 | 91.62% | 87.04% | 89.36% | 77.52% | 81.04 | 74.54% |
| Method2 | 92.02% | 84.54% | 88.18% | 74.7% | 79.96% | 71.5% |
Disclaimer/Publisher’s Note: The statements, opinions and data contained in all publications are solely those of the individual author(s) and contributor(s) and not of MDPI and/or the editor(s). MDPI and/or the editor(s) disclaim responsibility for any injury to people or property resulting from any ideas, methods, instructions or products referred to in the content. |
© 2024 by the authors. Licensee MDPI, Basel, Switzerland. This article is an open access article distributed under the terms and conditions of the Creative Commons Attribution (CC BY) license (https://creativecommons.org/licenses/by/4.0/).
Share and Cite
Wang, Q.; Shao, C. Consistency Analysis of Collaborative Process Data Change Based on a Rule-Driven Method. Symmetry 2024, 16, 1233. https://doi.org/10.3390/sym16091233
Wang Q, Shao C. Consistency Analysis of Collaborative Process Data Change Based on a Rule-Driven Method. Symmetry. 2024; 16(9):1233. https://doi.org/10.3390/sym16091233
Chicago/Turabian StyleWang, Qianqian, and Chifeng Shao. 2024. "Consistency Analysis of Collaborative Process Data Change Based on a Rule-Driven Method" Symmetry 16, no. 9: 1233. https://doi.org/10.3390/sym16091233
APA StyleWang, Q., & Shao, C. (2024). Consistency Analysis of Collaborative Process Data Change Based on a Rule-Driven Method. Symmetry, 16(9), 1233. https://doi.org/10.3390/sym16091233

