Nonlocal Modification of the Kerr Metric
Abstract
1. Introduction
2. Kerr Metric and Its Kerr–Schild Form
2.1. Kerr Metric
2.2. Coordinates
2.3. Kerr-Schild Form
- The contravariant components of the vector in coordinates are ;
- is a null vector ;
- Vectors are tangent vectors to incoming (for ) or outgoing (for ) null geodesics in the affine parameterization, .
- ;
- .
3. Potential and a Point Charge in Complex Space
3.1. Complex Delta Function
3.2. Potential of a Point Source in Complex Space
4. Potential in an Infinite Derivative Model
4.1. Integral Representation of the Nonlocal Green Function
4.2. Nonlocal Green Function
4.3. Properties of the Potential
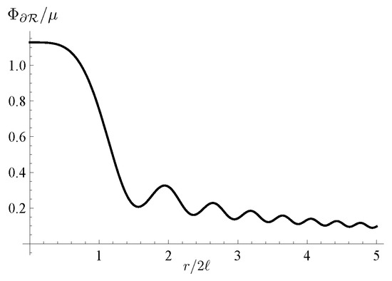
4.3.1. Potential at the Ring
4.3.2. Potential at the Symmetry Axis
4.3.3. Potential on the Disc
4.3.4. Potential on the Sphere
4.3.5. Small ℓ Limit
5. Nonlocal Modification of the Kerr Metric
5.1. Ergoregion and Its Inner Boundary
- In a general case, by using transformations similar to (20), one cannot restore the Boyer–Lindquist form of the metric with only one non-vanishing non-diagonal component of the metric ;
- The nonlocal version of the metric still has two Killing vectors, and , but these vectors do not satisfy the circularity conditions (7);
- As a result of the violation of the circularity conditions, in the general case the surface is not the event horizon.
5.2. Shift of the Event Horizon
5.3. Numerical Results
6. Non-Rotating Black Holes
7. Discussion
Author Contributions
Funding
Data Availability Statement
Acknowledgments
Conflicts of Interest
Appendix A. Marginally Trapped Surface
References
- Kerr, R.P. Gravitational field of a spinning mass as an example of algebraically special metrics. Phys. Rev. Lett. 1963, 11, 237–238. [Google Scholar] [CrossRef]
- Carter, B. Black holes equilibrium states. In Les Houches Summer School of Theoretical Physics: Black Holes; Les Astres Occlus: Les Houches, France, 1973; pp. 57–214. [Google Scholar]
- Misner, C.W.; Thorne, K.S.; Wheeler, J.A. Gravitation; Freeman, W.H., Ed.; W. H. Freeman: San Francisco, CA, USA, 1973. [Google Scholar]
- Chandrasekhar, S. The Mathematical Theory of Black Holes; International Series of Monographs on Physics; Oxford University Press: Oxford, UK, 1992. [Google Scholar]
- Frolov, V.P.; Novikov, I.D. Black Hole Physics: Basic Concepts and New Developments; Kluwer Academic Publishers: New York, NY, USA, 1998. [Google Scholar]
- Stephani, H.; Kramer, D.; MacCallum, M.; Hoenselaers, C.; Herlt, E. Exact Solutions of Einstein’s Field Equations; Cambridge Monographs on Mathematical Physics; Cambridge University Press: Cambridge, UK, 2003. [Google Scholar]
- O’Neill, B. The Geometry of Kerr Black Holes, Dover Books on Physics; Dover Publications: Mineola, NY, USA, 2014. [Google Scholar]
- Penrose, R. Naked singularities. Ann. N. Y. Acad. Sci. 1973, 224, 125. [Google Scholar] [CrossRef]
- Floyd, R. The Dynamics of Kerr Elds. Ph.D. Thesis, University of London, London, UK, 1973. [Google Scholar]
- Carter, B. Global structure of the kerr family of gravitational elds. Phys. Rev. 1968, 174, 1559–1571. [Google Scholar] [CrossRef]
- Frolov, V.P.; Krtous, P.; Kubiznak, D. Black holes, hidden symmetries, and complete integrability. Living Rev. Rel. 2017, 20, 6. [Google Scholar] [CrossRef] [PubMed]
- Newman, E.T.; Couch, E.; Chinnapared, K.; Exton, A.; Prakash, A.; Torrence, R. Metric of a Rotating, Charged Mass. J. Math. Phys. 1965, 6, 918–919. [Google Scholar] [CrossRef]
- Debney, G.C.; Kerr, R.P.; Schild, A. Solutions of the einstein and einstein-maxwell equations. J. Math. Phys. 1969, 10, 1842–1854. [Google Scholar] [CrossRef]
- Kerr, R.P.; Schild, A. Republication of: A new class of vacuum solutions of the Einstein eld equations. Gen. Gravit. 2009, 41, 2485–2499. [Google Scholar] [CrossRef]
- Newman, E.T.; Janis, A.I. Note on the Kerr spinning particle metric. J. Math. Phys. 1965, 6, 915–917. [Google Scholar] [CrossRef]
- Newman, E.T. Complex coordinate transformations and the Schwarzschild-Kerr metrics. J. Math. Phys. 1973, 14, 774. [Google Scholar] [CrossRef]
- Israel, W. Source of the kerr metric. Phys. Rev. D 1970, 2, 641–646. [Google Scholar] [CrossRef]
- Kaiser, G. Physical wavelets and their sources: Real physics in complex spacetime. J. Phys. A Mathematical Gen. 2003, 36, R291–R338. [Google Scholar] [CrossRef]
- Adamo, T.; Newman, E.T. The Kerr-Newman metric: A Review. Scholarpedia 2014, 9, 31791. [Google Scholar]
- Bern, Z.; Carrasco, J.J.M.; Johansson, H. Perturbative quantum gravity as a double copy of gauge theory. Phys. Rev. Lett. arXiv 2010. [Google Scholar] [CrossRef]
- Monteiro, R.; O’Connell, D.; White, C.D. Black holes and the double copy. J. High Energy Phys. 2014, 2014. [Google Scholar] [CrossRef]
- Luna, A.; Monteiro, R.; O’Connell, D.; White, C.D. The classical double copy for taub-NUT spacetime. Phys. Lett. 2015, 750, 272–277. [Google Scholar] [CrossRef]
- Bah, I.; Dempsey, R.; Weck, P. Kerr-Schild Double Copy and ComplexWorldlines. JHEP 2020, 02, 180. [Google Scholar] [CrossRef]
- White, C.D. The double copy: Gravity from gluons. Contemp. Phys. 2018, 59, 109–125. [Google Scholar] [CrossRef]
- Bern, Z.; Carrasco, J.J.; Chiodaroli, M.; Johansson, H.; Roiban, R. The duality between color and kinematics and its applications. arXiv 2019, arXiv:1909.01358. [Google Scholar]
- Bern, Z.; Carrasco, J.J.; Chiodaroli, M.; Johansson, H.; Roiban, R. The sagex review on scattering amplitudes, chapter 2: An invitation to color-kinematics duality and the double copy. arXiv 2022, arXiv:2203.13013. [Google Scholar]
- Netto, T.d.; Giacchini, B.L.; Burzillá, N.; Modesto, L. Regular black holes from higher-derivative and nonlocal gravity: The smeared delta source approximation. arXiv 2023, arXiv:2308.12251. [Google Scholar]
- Tomboulis, E.T. Superrenormalizable gauge and gravitational theories. arXiv 1997. [Google Scholar] [CrossRef]
- Moát, J.W. Ultraviolet Complete Quantum Gravity. Eur. Phys. J. Plus 2011, 126, 43. [Google Scholar]
- Modesto, L. Super-renormalizable Quantum Gravity. Phys. Rev. D 2012, 86, 044005. [Google Scholar] [CrossRef]
- Biswas, T.; Gerwick, E.; Koivisto, T.; Mazumdar, A. Towards singularity- and ghostfree theories of gravity. Phys. Rev. Lett. 2012, 108. [Google Scholar] [CrossRef] [PubMed]
- Biswas, T.; Conroy, A.; Koshelev, A.S.; Mazumdar, A. Generalized ghost-free quadratic curvature gravity. Class. Quantum Gravity 2013, 31, 015022. [Google Scholar] [CrossRef]
- Boos, J.; Frolov, V.P.; Zelnikov, A. Gravitational eld of static branes in linearized ghost-free gravity. Phys. Rev. 2018, 97, 080421. [Google Scholar] [CrossRef]
- Buoninfante, L.; Cornell, A.S.; Harmsen, G.; Koshelev, A.S.; Lambiase, G.; Marto, J.A.; Mazumdar, A.A. Towards nonsingular rotating compact object in ghost-free innite derivative gravity. Phys. Rev. D 2018, 98, 084041. [Google Scholar] [CrossRef]
- Aref’eva, I.Y.; Joukovskaya, L.V.; Vernov, S.Y. Bouncing and accelerating solutions in nonlocal stringy models. JHEP 2007, 07, 087. [Google Scholar] [CrossRef]
- Koshelev, A.S.; Vernov, S.Y. Cosmological Solutions in Nonlocal Models. Phys. Part. Nucl. Lett. 2014, 11, 960–963. [Google Scholar] [CrossRef]
- Kilicarslan, E. pp-waves as exact solutions to ghostfree innite derivative gravity. Phys. Rev. D 2019, 99, 124048. [Google Scholar] [CrossRef]
- Dengiz, S.; Kilicarslan, E.; Koláŕ, I. Anupam Mazumdar Impulsive waves in ghost free innite derivative gravity in antide Sitter spacetime. Phys. Rev. D 2020, 102, 044016. [Google Scholar] [CrossRef]
- Kolář, I.; Málek, T.; Dengiz, S. Ercan Kilicarslan Exact gyratons in higher and innite derivative gravity. Phys. Rev. D 2022, 105, 044018. [Google Scholar] [CrossRef]
- Boos, J. Effects of Non-locality in Gravity and Quantum Theory. Ph.D. Thesis, University of Alberta, Edmonton, AB, Canada, 2020. [Google Scholar]
- Modesto, L.; Rachwa, L. Nonlocal quantum gravity: A review. Int. J. Mod. Phys. D 2017, 26, 1730020. [Google Scholar] [CrossRef]
- Buoninfante, L. Nonlocal Field theories: Theoretical and Phenomenological Aspects. Ph.D. Thesis, University of Groningen, Groningen, The Netherlands, 2019. [Google Scholar]
- Heredia, C.; Kolář, I.; Llosa, J.; Torralba, F.M.; Mazumdar, A. Innite-derivative linearized gravity in convolutional form. Class. Quant. Grav. 2022, 39, 085001. [Google Scholar] [CrossRef]
- Kolář, I. Nonlocal scalar elds in static spacetimes via heat kernels. Phys. Rev. D 2022, 105, 084026. [Google Scholar] [CrossRef]
- Buoninfante, L.; Giacchini, B.L.; Netto, T.P. Black holes in non-local gravity. arXiv 2022, arXiv:2211.03497. [Google Scholar]
- Kolář, I.; Málek, T.; Mazumdar, A. Exact solutions of nonlocal gravity in a class of almost universal spacetimes. Phys. Rev. D 2021, 103, 124067. [Google Scholar] [CrossRef]
- Visser, M. The Kerr spacetime: A Brief introduction. in Kerr Fest: Black Holes in Astrophysics, General Relativity and Quantum Gravity. arXiv 2007, arXiv:0706.0622. [Google Scholar]
- Geroch, R.P. A Method for generating new solutions of Einstein’s equation. 2. J. Math. Phys. 1972, 13, 394–404. [Google Scholar] [CrossRef]
- Frolov, V.P.; Zelnikov, A. Introduction to Black Hole Physics; Oxford University Press: Oxford, UK, 2011. [Google Scholar]
- Sommers, P. Properties of shear-free congruences of null geodesics. Proc. R. Soc. London A. Math. Phys. Sci. 1976, 349, 309–318. [Google Scholar]
- Frolov, V.P. The newman-penrose method in the theory of general relativity. In Problems in the General Theory of Relativity and Theory of Group Representations; Basov, N.G., Ed.; Springer: Boston, MA, USA, 1979; pp. 73–185. [Google Scholar]
- Newman, E.T. Maxwell elds and shear-free null geodesic congruences. Class. Quantum Gravity 2004, 21, 3197–3221. [Google Scholar] [CrossRef]
- Brewster, R.A.; Franson, J.D. Generalized delta functions and their use in quantum optics. J. Math. Phys. 2018, 59, 012102. [Google Scholar] [CrossRef]
- Lindell, I. Delta function expansions, complex delta functions and the steepest descent method. Am. J. Phys. 1993, 61, 438–442. [Google Scholar] [CrossRef]
- Smagin, V.A. Complex delta function and its information application. Autom. Control Comput. Sci. 2014, 48, 10–16. [Google Scholar] [CrossRef]
- Berry, M. Faster than fourier. In A Half-Century of Physical Asymptotics and Other Diversions; World Scientific: Singapore, 2017; pp. 483–493. [Google Scholar]
- Oldham, K.B.; Myland, J.; Spanier, J. An Atlas of Functions: With Equator, the Atlas Function Calculator, an Atlas of Functions; Springer: New York, NY, USA, 2010. [Google Scholar]
- Kaiser, G. Distributional sources for newman’s holomorphic coulomb eld. J. Phys. Math. Gen. 2004, 37, 8735–8745. [Google Scholar] [CrossRef][Green Version]
- Eleni, A.; Apostolatos, T.A. Newtonian analogue of a kerr black hole. Phys. Rev. 2020, 101, 044056. [Google Scholar] [CrossRef]
- Frolov, V.P. Mass-gap for black hole formation in higher derivative and ghost free gravity. Phys. Rev. Lett. 2015, 115, 051102. [Google Scholar] [CrossRef]
- Boos, J.; Soto, J.P.; Frolov, V.P. Ultrarelativistic spinning objects in nonlocal ghostfree gravity. Phys. Rev. D 2020, 101, 124065. [Google Scholar] [CrossRef]
- DeWitt, B.S. Dynamical Theory of Groups and Fields; Documents on Modern Physics; Gordon and Breach: Philadelphia, PA, USA, 1965. [Google Scholar]
- DeWitt, B.S. Quantum Field Theory in Curved Space-Time. Phys. Rept. 1975, 19, 295–357. [Google Scholar] [CrossRef]
- Abramowitz, M.; Stegun, I.A. Handbook of Mathematical Functions: With Formulas, Graphs, and Mathematical Tables; Applied Mathematics Series; Dover Publications: Mineola, NY, USA, 1965. [Google Scholar]
- Senovilla, J.M.M. Trapped surfaces. Int. J. Mod. Phys. D 2011, 20, 2139. [Google Scholar] [CrossRef]
- Flammer, C. Spheroidal Wave Functions; Courier Corporation: North Chelmsford, MA, USA, 2014. [Google Scholar]
- Olver, F.; Lozier, D.; Boisvert, R.; Clark, C. The NIST Handbook of Mathematical Functions; Cambridge University Press: New York, NY, USA, 2010. [Google Scholar]
- Lee, J.G.; Adelberger, E.G.; Cook, T.S.; Fleischer, S.M.; Heckel, B.R. New Test of the Gravitational 1/r2 Law at Separations down to 52 µm. Phys. Rev. Lett. 2020, 124, 101101. [Google Scholar] [CrossRef] [PubMed]
- Gurses, M.; Feza, G. Lorentz Covariant Treatment of the Kerr-Schild Metric. J. Math. Phys. 1975, 16, 2385. [Google Scholar] [CrossRef]
- Babichev, E.; Charmousis, C.; Cisterna, A.; Hassaine, M. Regular black holes via the Kerr-Schild construction in DHOST theories. JCAP 2020, 6, 49. [Google Scholar] [CrossRef]
- Torres, R. Regular rotating black holes: A review. arXiv 2022, arXiv:2208.12713. [Google Scholar]
- Baines, J.; Visser, M. Killing Horizons and Surface Gravities for a Well-Behaved Three-Function Generalization of the Kerr Spacetime. Universe 2023, 9, 223. [Google Scholar] [CrossRef]
- Zhou, T.; Modesto, L. On the analytic extension of regular rotating black holes. arXiv 2023, arXiv:2303.11322. [Google Scholar]









Disclaimer/Publisher’s Note: The statements, opinions and data contained in all publications are solely those of the individual author(s) and contributor(s) and not of MDPI and/or the editor(s). MDPI and/or the editor(s) disclaim responsibility for any injury to people or property resulting from any ideas, methods, instructions or products referred to in the content. |
© 2023 by the authors. Licensee MDPI, Basel, Switzerland. This article is an open access article distributed under the terms and conditions of the Creative Commons Attribution (CC BY) license (https://creativecommons.org/licenses/by/4.0/).
Share and Cite
Frolov, V.P.; Soto, J.P. Nonlocal Modification of the Kerr Metric. Symmetry 2023, 15, 1771. https://doi.org/10.3390/sym15091771
Frolov VP, Soto JP. Nonlocal Modification of the Kerr Metric. Symmetry. 2023; 15(9):1771. https://doi.org/10.3390/sym15091771
Chicago/Turabian StyleFrolov, Valeri P., and Jose Pinedo Soto. 2023. "Nonlocal Modification of the Kerr Metric" Symmetry 15, no. 9: 1771. https://doi.org/10.3390/sym15091771
APA StyleFrolov, V. P., & Soto, J. P. (2023). Nonlocal Modification of the Kerr Metric. Symmetry, 15(9), 1771. https://doi.org/10.3390/sym15091771

