Recent Progress of Squaraine-Based Fluorescent Materials and Their Biomedical Applications
Abstract
:1. Introduction
2. New Design Strategies of SQ-Based Fluorescent Materials
2.1. SQs with CIEE Properties
2.2. SQs with AIE Properties
3. SQ-Based Functional Materials for Biomedical Applications
3.1. Fluorescent SQs as Biosensors
3.2. Fluorescent SQs for Bioimaging

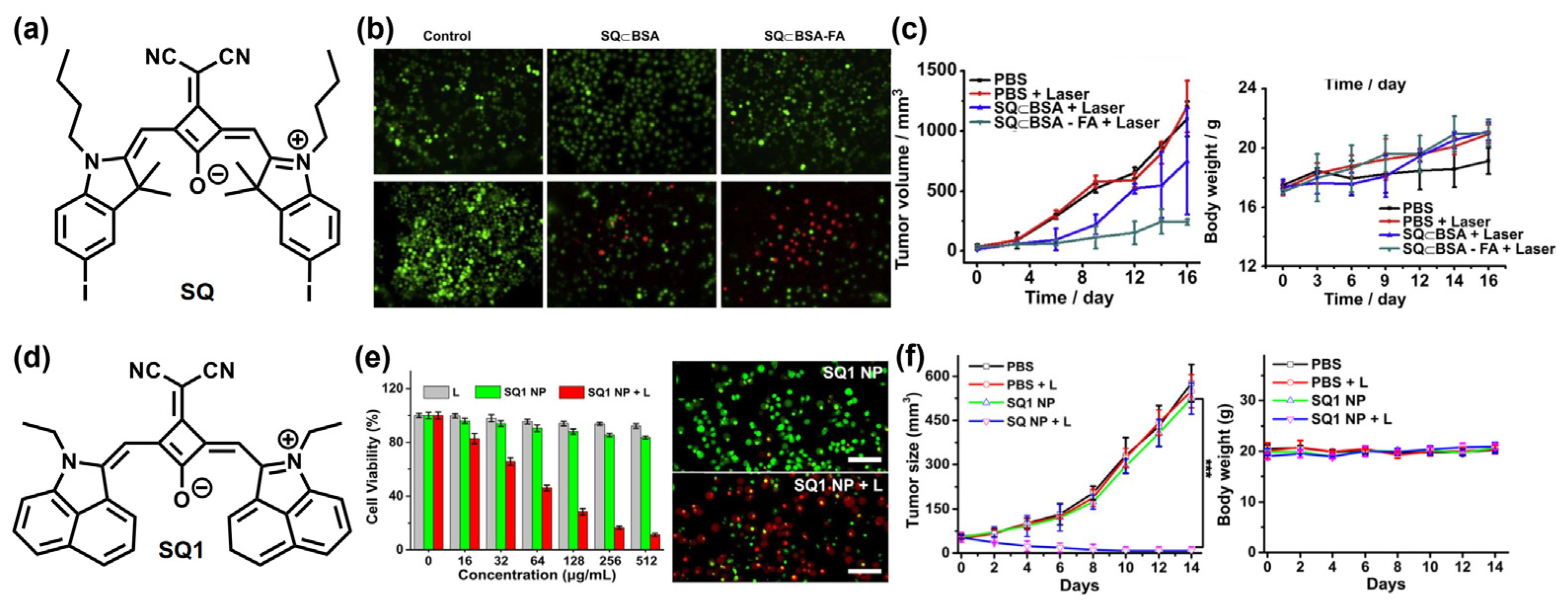
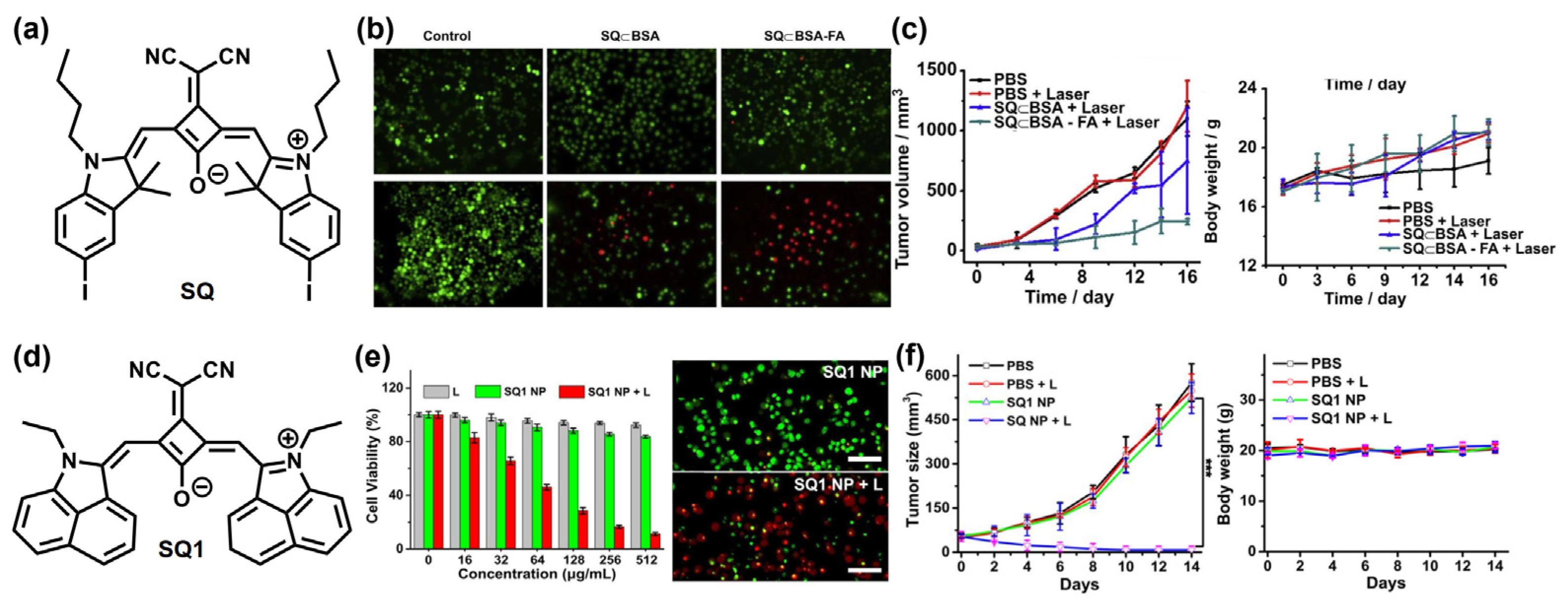
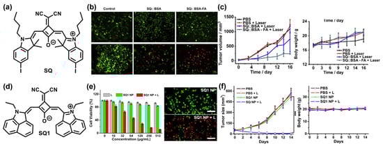
3.3. Fluorescent SQs for PTT and PDT
4. Conclusions
Author Contributions
Funding
Institutional Review Board Statement
Informed Consent Statement
Data Availability Statement
Acknowledgments
Conflicts of Interest
References
- Wu, D.; Chen, L.; Lee, W.; Ko, G.; Yin, J.; Yoon, J. Recent progress in the development of organic dye based near-infrared fluorescence probes for metal ions. Coord. Chem. Rev. 2018, 354, 74–97. [Google Scholar] [CrossRef]
- Yuan, L.; Lin, W.; Zheng, K.; He, L.; Huang, W. Far-red to near infrared analyte-responsive fluorescent probes based on organic fluorophore platforms for fluorescence imaging. Chem. Soc. Rev. 2013, 42, 622–661. [Google Scholar] [CrossRef] [PubMed]
- Cai, Y.; Si, W.; Huang, W.; Chen, P.; Shao, J.; Dong, X. Organic Dye Based Nanoparticles for Cancer Phototheranostics. Small 2018, 14, 1704247. [Google Scholar] [CrossRef] [PubMed]
- Gsänger, M.; Bialas, D.; Huang, L.; Stolte, M.; Würthner, F. Organic Semiconductors based on Dyes and Color Pigments. Adv. Mater. 2016, 28, 3615–3645. [Google Scholar] [CrossRef] [PubMed]
- Würthner, F.; Kaiser, T.E.; Saha-Möller, C.R. J-Aggregates: From Serendipitous Discovery to Supramolecular Engineering of Functional Dye Materials. Angew. Chem. Int. Ed. 2011, 50, 3376–3410. [Google Scholar] [CrossRef]
- Chan, J.; Dodani, S.C.; Chang, C.J. Reaction-based small-molecule fluorescent probes for chemoselective bioimaging. Nat. Chem. 2012, 4, 973–984. [Google Scholar] [CrossRef]
- Sun, W.; Guo, S.; Hu, C.; Fan, J.; Peng, X. Recent Development of Chemosensors Based on Cyanine Platforms. Chem. Rev. 2016, 116, 7768–7817. [Google Scholar] [CrossRef]
- Li, Y.; Zhou, Y.; Yue, X.; Dai, Z. Cyanine conjugates in cancer theranostics. Bioact. Mater. 2021, 6, 794–809. [Google Scholar] [CrossRef]
- Sreejith, S.; Carol, P.; Chithra, P.; Ajayaghosh, A. Squaraine dyes: A mine of molecular materials. J. Mater. Chem. 2008, 18, 264–274. [Google Scholar] [CrossRef]
- Khopkar, S.; Shankarling, G. Synthesis, photophysical properties and applications of NIR absorbing unsymmetrical squaraines: A review. Dyes Pigment. 2019, 170, 107645. [Google Scholar] [CrossRef]
- Beverina, L.; Salice, P. Squaraine Compounds: Tailored Design and Synthesis towards a Variety of Material Science Applications. Eur. J. Org. Chem. 2010, 2010, 1207–1225. [Google Scholar] [CrossRef]
- Maltese, V.; Cospito, S.; Beneduci, A.; De Simone, B.C.; Russo, N.; Chidichimo, G.; Janssen, R.A.J. Electro-optical Properties of Neutral and Radical Ion Thienosquaraines. Chem. Eur. J. 2016, 22, 10179–10186. [Google Scholar] [CrossRef] [PubMed]
- Corrente, G.A.; Parisi, F.; Maltese, V.; Cospito, S.; Imbardelli, D.; La Deda, M.; Beneduci, A. Panchromatic Fluorescence Emission from Thienosquaraines Dyes: White Light Electrofluorochromic Devices. Molecules 2021, 26, 6818. [Google Scholar] [CrossRef] [PubMed]
- Chen, G.; Sasabe, H.; Igarashi, T.; Hong, Z.; Kido, J. Squaraine dyes for organic photovoltaic cells. J. Mater. Chem. A 2015, 3, 14517–14534. [Google Scholar] [CrossRef]
- Xiao, Q.; Tian, J.; Xue, Q.; Wang, J.; Xiong, B.; Han, M.; Li, Z.; Zhu, Z.; Yip, H.-L.; Li, Z.A. Dopant-Free Squaraine-Based Polymeric Hole-Transporting Materials with Comprehensive Passivation Effects for Efficient All-Inorganic Perovskite Solar Cells. Angew. Chem. Int. Ed. 2019, 58, 17724–17730. [Google Scholar] [CrossRef]
- Treibs, A.; Jacob, K. Cyclotrimethine Dyes Derived from Squaric Acid. Angew. Chem. Int. Ed. 1965, 4, 694. [Google Scholar] [CrossRef]
- Saccone, D.; Galliano, S.; Barbero, N.; Quagliotto, P.; Viscardi, G.; Barolo, C. Polymethine Dyes in Hybrid Photovoltaics: Structure–Properties Relationships. Eur. J. Org. Chem. 2016, 2016, 2244–2259. [Google Scholar] [CrossRef]
- Shi, Q.; Chen, W.-Q.; Xiang, J.; Duan, X.-M.; Zhan, X. A Low-Bandgap Conjugated Polymer Based on Squaraine with Strong Two-Photon Absorption. Macromolecules 2011, 44, 3759–3765. [Google Scholar] [CrossRef]
- Xiao, Q.; Wu, F.; Han, M.; Li, Z.; Zhu, L.; Li, Z. A pseudo-two-dimensional conjugated polysquaraine: An efficient p-type polymer semiconductor for organic photovoltaics and perovskite solar cells. J. Mater. Chem. A 2018, 6, 13644–13651. [Google Scholar] [CrossRef]
- He, J.; Jo, Y.J.; Sun, X.; Qiao, W.; Ok, J.; Kim, T.; Li, Z.A. Squaraine Dyes for Photovoltaic and Biomedical Applications. Adv. Funct. Mater. 2021, 31, 2008201. [Google Scholar] [CrossRef]
- Xiao, Q.; Li, Y.; Han, M.; Wu, F.; Leng, X.; Zhang, D.; Zhang, X.; Yang, S.; Zhang, Y.; Li, Z.A.; et al. Rational Design of 2D p–π Conjugated Polysquaraines for Both Fullerene and Nonfullerene Polymer Solar Cells. Macromol. Chem. Phys. 2020, 221, 1900439. [Google Scholar] [CrossRef]
- Ilina, K.; MacCuaig, W.M.; Laramie, M.; Jeouty, J.N.; McNally, L.R.; Henary, M. Squaraine Dyes: Molecular Design for Different Applications and Remaining Challenges. Bioconjug. Chem. 2020, 31, 194–213. [Google Scholar] [CrossRef] [PubMed]
- Ronchi, E.; Ruffo, R.; Rizzato, S.; Albinati, A.; Beverina, L.; Pagani, G.A. Regioselective Synthesis of 1,2- vs 1,3-Squaraines. Org. Lett. 2011, 13, 3166–3169. [Google Scholar] [CrossRef] [PubMed]
- Mayerhöffer, U.; Gsänger, M.; Stolte, M.; Fimmel, B.; Würthner, F. Synthesis and Molecular Properties of Acceptor-Substituted Squaraine Dyes. Chem. Eur. J. 2013, 19, 218–232. [Google Scholar] [CrossRef] [PubMed]
- Wu, J.; Yang, D.; Wang, Q.; Yang, L.; Sasabe, H.; Sano, T.; Kido, J.; Lu, Z.; Huang, Y. Central dicyanomethylene-substituted unsymmetrical squaraines and their application in organic solar cells. J. Mater. Chem. A 2018, 6, 5797–5806. [Google Scholar] [CrossRef]
- Khopkar, S.; Deshpande, S.; Shankarling, G. Greener Protocol for the Synthesis of NIR Fluorescent Indolenine-Based Symmetrical Squaraine Colorants. ACS Sustain. Chem. Eng. 2018, 6, 10798–10805. [Google Scholar] [CrossRef]
- Zappimbulso, N.; Capozzi, M.A.M.; Porcheddu, A.; Farinola, G.M.; Punzi, A. Solvent-free Reactions for the Synthesis of Indolenine-based Squaraines and Croconaines: Comparison of Thermal Heating, Mechanochemical Milling, and IR Irradiation. ChemSusChem 2021, 14, 1363–1369. [Google Scholar] [CrossRef]
- Ta, D.D.; Dzyuba, S.V. Squaraine-Based Optical Sensors: Designer Toolbox for Exploring Ionic and Molecular Recognitions. Chemosensors 2021, 9, 302. [Google Scholar] [CrossRef]
- Xia, G.; Wang, H. Squaraine dyes: The hierarchical synthesis and its application in optical detection. J. Photochem. Photobiol. C Photochem. Rev. 2017, 31, 84–113. [Google Scholar] [CrossRef]
- Feng, G.; Zhang, G.Q.; Ding, D. Design of superior phototheranostic agents guided by Jablonski diagrams. Chem. Soc. Rev. 2020, 49, 8179–8234. [Google Scholar] [CrossRef]
- Wu, W.; Li, Z. Nanoprobes with aggregation-induced emission for theranostics. Mater. Chem. Front. 2021, 5, 603–626. [Google Scholar] [CrossRef]
- Yoshii, R.; Hirose, A.; Tanaka, K.; Chujo, Y. Functionalization of Boron Diiminates with Unique Optical Properties: Multicolor Tuning of Crystallization-Induced Emission and Introduction into the Main Chain of Conjugated Polymers. J. Am. Chem. Soc. 2014, 136, 18131–18139. [Google Scholar] [CrossRef] [PubMed]
- Luo, J.; Xie, Z.; Lam, J.W.Y.; Cheng, L.; Chen, H.; Qiu, C.; Kwok, H.S.; Zhan, X.; Liu, Y.; Zhu, D.; et al. Aggregation-induced emission of 1-methyl-1,2,3,4,5-pentaphenylsilole. Chem. Commun. 2001, 18, 1740–1741. [Google Scholar] [CrossRef] [PubMed]
- Yang, S.; You, J.; Lan, J.; Gao, G. Facile Access to Extremely Efficient Energy-Transfer Pairs via an Unexpected Reaction of Squaraines with Ketones. J. Am. Chem. Soc. 2012, 134, 11868–11871. [Google Scholar] [CrossRef]
- Yang, S.; Yin, P.-A.; Li, L.; Peng, Q.; Gu, X.; Gao, G.; You, J.; Tang, B.Z. Crystallization-Induced Reversal from Dark to Bright Excited States for Construction of Solid-Emission-Tunable Squaraines. Angew. Chem. Int. Ed. 2020, 59, 10136–10142. [Google Scholar] [CrossRef]
- Xia, G.; Shen, S.; Hu, X.-M.; Jiang, Z.; Xu, K.; Wang, M.; Wang, H. Controlling Crystal Structures and Multiple Thermo- and Vapochromic Behaviors of Benzimidazole-Based Squaraine Dyes by Molecular Design and Solvent Adjustment. Chem. Eur. J. 2018, 24, 13205–13212. [Google Scholar] [CrossRef]
- Li, L.; Ma, H.; Zhang, J.; Zhao, E.; Hao, J.; Huang, H.; Li, H.; Li, P.; Gu, X.; Tang, B.Z. Emission-Tunable Soft Porous Organic Crystal Based on Squaraine for Single-Crystal Analysis of Guest-Induced Gate-Opening Transformation. J. Am. Chem. Soc. 2021, 143, 3856–3864. [Google Scholar] [CrossRef]
- Qiao, W.; Yao, P.; Chen, Y.; Xiao, Q.; Zhang, L.; Li, Z.A. Squaraine-based AIEgens for reversible mechanochromism, sensitive and selective hypochlorite detection and photostable far-red fluorescence cell imaging. Mater. Chem. Front. 2020, 4, 2688–2696. [Google Scholar] [CrossRef]
- Qiao, W.; Ma, T.; Wang, S.; Li, L.; Liu, M.; Jiang, H.; Wu, Y.; Zhu, J.; Li, Z.A. Designing Squaraine Dyes with Bright Deep-Red Aggregation-Induced Emission for Specific and Ratiometric Fluorescent Detection of Hypochlorite. Adv. Funct. Mater. 2021, 31, 2105452. [Google Scholar] [CrossRef]
- Yao, P.; Qiao, W.; Wang, Y.; Peng, H.; Xie, X.; Li, Z.A. Deep-red Emissive Squaraine-AIEgen in Elastomer Enabling High Contrast and Fast Thermoresponse for Anti-Counterfeiting and Temperature Sensing. Chem. Eur. J. 2022, 28, e202200725. [Google Scholar] [CrossRef]
- Grande, V.; Shen, C.-A.; Deiana, M.; Dudek, M.; Olesiak-Banska, J.; Matczyszyn, K.; Würthner, F. Selective parallel G-quadruplex recognition by a NIR-to-NIR two-photon squaraine. Chem. Sci. 2018, 9, 8375–8381. [Google Scholar] [CrossRef] [PubMed] [Green Version]
- Fan, X.; Zhang, D.; Li, H.; Sun, S.; Xu, Y. A BSA-squaraine hybrid system for selectively detecting Ag+ in absolute PBS and sequential construction of logic functions. Sens. Actuators B Chem. 2017, 245, 290–296. [Google Scholar] [CrossRef]
- Wang, G.; Xu, W.; Guo, Y.; Fu, N. Near-infrared squaraine dye as a selective protein sensor based on self-assembly. Sens. Actuators B Chem. 2017, 245, 932–937. [Google Scholar] [CrossRef]
- Xiong, L.; Ma, J.; Huang, Y.; Wang, Z.; Lu, Z. Highly Sensitive Squaraine-Based Water-Soluble Far-Red/Near-Infrared Chromofluorogenic Thiophenol Probe. ACS Sens. 2017, 2, 599–605. [Google Scholar] [CrossRef] [PubMed]
- Xu, Y.; Li, B.; Han, P.; Sun, S.; Pang, Y. Near-infrared fluorescent detection of glutathione via reaction-promoted assembly of squaraine-analyte adducts. Analyst 2013, 138, 1004–1007. [Google Scholar] [CrossRef] [PubMed]
- Grande, V.; Doria, F.; Freccero, M.; Würthner, F. An Aggregating Amphiphilic Squaraine: A Light-up Probe That Discriminates Parallel G-Quadruplexes. Angew. Chem. Int. Ed. 2017, 56, 7520–7524. [Google Scholar] [CrossRef]
- Fam, K.T.; Collot, M.; Klymchenko, A.S. Probing biotin receptors in cancer cells with rationally designed fluorogenic squaraine dimers. Chem. Sci. 2020, 11, 8240–8248. [Google Scholar] [CrossRef]
- Karpenko, I.A.; Collot, M.; Richert, L.; Valencia, C.; Villa, P.; Mély, Y.; Hibert, M.; Bonnet, D.; Klymchenko, A.S. Fluorogenic Squaraine Dimers with Polarity-Sensitive Folding as Bright Far-Red Probes for Background-Free Bioimaging. J. Am. Chem. Soc. 2015, 137, 405–412. [Google Scholar] [CrossRef]
- Lin, Y.; Sun, L.; Zeng, F.; Wu, S. An Unsymmetrical Squaraine-Based Activatable Probe for Imaging Lymphatic Metastasis by Responding to Tumor Hypoxia with MSOT and Aggregation-Enhanced Fluorescent Imaging. Chem. Eur. J. 2019, 25, 16740–16747. [Google Scholar] [CrossRef]
- Yang, X.; Yang, Z.; Wu, Z.; He, Y.; Shan, C.; Chai, P.; Ma, C.; Tian, M.; Teng, J.; Jin, D.; et al. Mitochondrial dynamics quantitatively revealed by STED nanoscopy with an enhanced squaraine variant probe. Nat. Commun. 2020, 11, 3699. [Google Scholar] [CrossRef]
- Sreejith, S.; Joseph, J.; Lin, M.; Menon, N.V.; Borah, P.; Ng, H.J.; Loong, Y.X.; Kang, Y.; Yu, S.W.-K.; Zhao, Y. Near-Infrared Squaraine Dye Encapsulated Micelles for in Vivo Fluorescence and Photoacoustic Bimodal Imaging. ACS Nano 2015, 9, 5695–5704. [Google Scholar] [CrossRef] [PubMed]
- Meador, W.E.; Autry, S.A.; Bessetti, R.N.; Gayton, J.N.; Flynt, A.S.; Hammer, N.I.; Delcamp, J.H. Water-Soluble NIR Absorbing and Emitting Indolizine Cyanine and Indolizine Squaraine Dyes for Biological Imaging. J. Org. Chem. 2020, 85, 4089–4095. [Google Scholar] [CrossRef] [PubMed]
- Fukuda, T.; Yokomizo, S.; Casa, S.; Monaco, H.; Manganiello, S.; Wang, H.; Lv, X.; Ulumben, A.D.; Yang, C.; Kang, M.-W.; et al. Fast and Durable Intraoperative Near-infrared Imaging of Ovarian Cancer Using Ultrabright Squaraine Fluorophores. Angew. Chem. Int. Ed. 2022, 61, e202117330. [Google Scholar] [CrossRef] [PubMed]
- Wu, I.C.; Yu, J.; Ye, F.; Rong, Y.; Gallina, M.E.; Fujimoto, B.S.; Zhang, Y.; Chan, Y.-H.; Sun, W.; Zhou, X.-H.; et al. Squaraine-Based Polymer Dots with Narrow, Bright Near-Infrared Fluorescence for Biological Applications. J. Am. Chem. Soc. 2015, 137, 173–178. [Google Scholar] [CrossRef] [Green Version]
- Chen, L.; Wu, L.; Yu, J.; Kuo, C.T.; Jian, T.; Wu, I.C.; Rong, Y.; Chiu, D.T. Highly photostable wide-dynamic-range pH sensitive semiconducting polymer dots enabled by dendronizing the near-IR emitters. Chem. Sci. 2017, 8, 7236–7245. [Google Scholar] [CrossRef] [Green Version]
- Peng, H.-Q.; Niu, L.-Y.; Chen, Y.-Z.; Wu, L.-Z.; Tung, C.-H.; Yang, Q.-Z. Biological Applications of Supramolecular Assemblies Designed for Excitation Energy Transfer. Chem. Rev. 2015, 115, 7502–7542. [Google Scholar] [CrossRef]
- Wu, L.; Liu, J.; Li, P.; Tang, B.; James, T.D. Two-photon small-molecule fluorescence-based agents for sensing, imaging, and therapy within biological systems. Chem. Soc. Rev. 2021, 50, 702–734. [Google Scholar] [CrossRef]
- Sun, C.-L.; Lv, S.-K.; Liu, Y.-P.; Liao, Q.; Zhang, H.-L.; Fu, H.; Yao, J. Benzoindolic squaraine dyes with a large two-photon absorption cross-section. J. Mater. Chem. C 2017, 5, 1224–1230. [Google Scholar] [CrossRef]
- Sun, C.-L.; Liao, Q.; Li, T.; Li, J.; Jiang, J.-Q.; Xu, Z.-Z.; Wang, X.-D.; Shen, R.; Bai, D.-C.; Wang, Q.; et al. Rational design of small indolic squaraine dyes with large two-photon absorption cross section. Chem. Sci. 2015, 6, 761–769. [Google Scholar] [CrossRef] [Green Version]
- Chang, H.-J.; Bondar, M.V.; Liu, T.; Liu, X.; Singh, S.; Belfield, K.D.; Sheely, A.; Masunov, A.E.; Hagan, D.J.; Van Stryland, E.W. Electronic Nature of Neutral and Charged Two-Photon Absorbing Squaraines for Fluorescence Bioimaging Application. ACS Omega 2019, 4, 14669–14679. [Google Scholar] [CrossRef]
- Gao, F.-P.; Lin, Y.-X.; Li, L.-L.; Liu, Y.; Mayerhöffer, U.; Spenst, P.; Su, J.-G.; Li, J.-Y.; Würthner, F.; Wang, H. Supramolecular adducts of squaraine and protein for noninvasive tumor imaging and photothermal therapy in vivo. Biomaterials 2014, 35, 1004–1014. [Google Scholar] [CrossRef] [PubMed]
- Yao, D.; Wang, Y.; Zou, R.; Bian, K.; Liu, P.; Shen, S.; Yang, W.; Zhang, B.; Wang, D. Molecular Engineered Squaraine Nanoprobe for NIR-II/Photoacoustic Imaging and Photothermal Therapy of Metastatic Breast Cancer. ACS Appl. Mater. Interfaces 2020, 12, 4276–4284. [Google Scholar] [CrossRef] [PubMed]
- Wei, Y.; Hu, X.; Shen, L.; Jin, B.; Liu, X.; Tan, W.; Shangguan, D. Dicyanomethylene Substituted Benzothiazole Squaraines: The Efficiency of Photodynamic Therapy In Vitro and In Vivo. eBioMedicine 2017, 23, 25–33. [Google Scholar] [CrossRef] [Green Version]
- Ji, C.; Gao, Q.; Dong, X.; Yin, W.; Gu, Z.; Gan, Z.; Zhao, Y.; Yin, M. A Size-Reducible Nanodrug with an Aggregation-Enhanced Photodynamic Effect for Deep Chemo-Photodynamic Therapy. Angew. Chem. Int. Ed. 2018, 57, 11384–11388. [Google Scholar] [CrossRef] [PubMed]
- Lima, E.; Ferreira, O.; Gomes, V.S.D.; Santos, A.O.; Boto, R.E.; Fernandes, J.R.; Almeida, P.; Silvestre, S.M.; Reis, L.V. Synthesis and in vitro evaluation of the antitumoral phototherapeutic potential of squaraine cyanine dyes derived from indolenine. Dyes Pigment. 2019, 167, 98–108. [Google Scholar] [CrossRef]















| Categories | Compounds | Absorbance λmax (nm) | Emission λmax (nm) | Biomedical Applications | References |
|---|---|---|---|---|---|
| symmetrical | SO3SQ | 720 1 | 734 1 | Cell imaging | [52] |
| ISD-1 | 560 2 | 580 2 | Cells and mice imaging | [59] | |
| ISD-2 | 561 2 | 581 2 | Cells and mice imaging | [59] | |
| ISD-3 | 562 2 | 582 2 | Cells and mice imaging | [59] | |
| ISD-4 | 561 2 | 582 2 | Cells and mice imaging | [59] | |
| ISD-5 | 561 2 | 582 2 | Cells and mice imaging | [59] | |
| ISD-6 | 578 2 | 598 2 | Cells and mice imaging | [59] | |
| ISD-7 | 575 2 | 600 2 | Cells and mice imaging | [59] | |
| 4 | 645 1 | - | Cell imaging | [65] | |
| unsymmetrical | TPE-SQ3 | 547 3 | 625 3 | Detect ClO−, Cell imaging | [38] |
| TPE-SQ4 | 561 3 | 629 3 | Detect ClO−, Cell imaging | [39] | |
| TPE-SQ5 | 536 3 | 652 3 | Detect ClO−, Cell imaging | [39] | |
| SQ-DNBS | 553 4 | - | Detect thiophenol | [44] | |
| OCTL12 | 635 4 | 652 4 | Cells and mice imaging | [53] | |
| OCTL13 | 636 4 | 650 4 | Cells and mice imaging | [53] | |
| OCTL14 | 635 4 | 649 4 | Cells and mice imaging | [53] | |
| OCTL15 | 637 4 | 650 4 | Cells and mice imaging | [53] | |
| OCTL16 | 637 4 | 657 4 | Cells and mice imaging | [53] | |
| ICy5-CPT-RGD | 654 5 | 665 5 | PDT | [64] | |
| core-substituted | SQ1 | 530 6 | 630 6 | Detect GSH | [45] |
| SQgl | 708 3 | 744 3 | Detect VAV-1 | [46] | |
| MitoESq-635 | 635 1 | 670 1 | Cell imaging | [50] | |
| D1 | 867 1 | 907 1 | Cells and mice imaging | [51] | |
| SQ | 705 3 | 718 3 | PTT | [61] | |
| SQ1 | 930 3 | 970 3 | PTT | [62] | |
| CSBE | ~600 4 | - | PDT | [63] | |
| CSME | ~600 4 | - | PDT | [63] | |
| CSBM | ~600 4 | - | PDT | [63] | |
| CSTS | ~600 4 | - | PDT | [63] | |
| 5 | 649 1 | - | PDT | [65] | |
| 6 | 663 1 | - | PDT | [65] | |
| 8 | 651 1 | - | PDT | [65] | |
| 9 | 662 1 | - | PDT | [65] | |
| 14 | 658 1 | - | PDT | [65] |
Publisher’s Note: MDPI stays neutral with regard to jurisdictional claims in published maps and institutional affiliations. |
© 2022 by the authors. Licensee MDPI, Basel, Switzerland. This article is an open access article distributed under the terms and conditions of the Creative Commons Attribution (CC BY) license (https://creativecommons.org/licenses/by/4.0/).
Share and Cite
Qiao, W.; Li, Z. Recent Progress of Squaraine-Based Fluorescent Materials and Their Biomedical Applications. Symmetry 2022, 14, 966. https://doi.org/10.3390/sym14050966
Qiao W, Li Z. Recent Progress of Squaraine-Based Fluorescent Materials and Their Biomedical Applications. Symmetry. 2022; 14(5):966. https://doi.org/10.3390/sym14050966
Chicago/Turabian StyleQiao, Weiguo, and Zhong’an Li. 2022. "Recent Progress of Squaraine-Based Fluorescent Materials and Their Biomedical Applications" Symmetry 14, no. 5: 966. https://doi.org/10.3390/sym14050966
APA StyleQiao, W., & Li, Z. (2022). Recent Progress of Squaraine-Based Fluorescent Materials and Their Biomedical Applications. Symmetry, 14(5), 966. https://doi.org/10.3390/sym14050966

