A Novel Dynamic Multi-Criteria Decision Making Method Based on Generalized Dynamic Interval-Valued Neutrosophic Set
Abstract
1. Introduction
2. Preliminary
2.1. Multi-Criteria Decision-Making Model Based on History
2.2. Dynamic Interval-Valued Neutrosophic Set and Hesitant Fuzzy Set
3. Generalized Dynamic Interval-Valued Neutrosophic Set
- (i)
- Addition
- (ii)
- Multiplication
- (iii)
- Scalar Multiplication
- (iv)
- Power
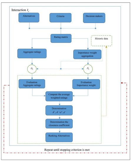
4. Dynamic TOPSIS Method
5. Applications
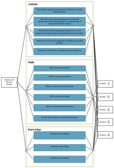
5.1. ASK Model for Ranking Students
5.2. Application Model
5.3. Comparison with the Related Methods
6. Conclusions
Author Contributions
Funding
Acknowledgments
Conflicts of Interest
References
- Campanella, G.; Ribeiro, R.A. A framework for dynamic multiple-criteria decision making. Decis. Support Syst. 2011, 52, 52–60. [Google Scholar] [CrossRef]
- Smarandache, F. Neutrosophy: Neutrosophic Probability, Set, and Logic: Analytic Synthesis & Synthetic Analysis; American Research Press: Santa Fe, NM, USA, 1998. [Google Scholar]
- Abdel-Basset, M.; Manogaran, G.; Gamal, A.; Smarandache, F. A hybrid approach of neutrosophic sets and DEMATEL method for developing supplier selection criteria. Des. Autom. Embed. Syst. 2018, 22, 257–278. [Google Scholar] [CrossRef]
- Deli, I.; Broumi, S.; Smarandache, F. On neutrosophic refined sets and their applications in medical diagnosis. J. New Theory 2015, 6, 88–98. [Google Scholar]
- Peng, J.-J.; Wang, J.-Q.; Wang, J.; Zhang, H.-Y.; Chen, X.-H. Simplified neutrosophic sets and their applications in multi-criteria group decision-making problems. Int. J. Syst. Sci. 2015, 47, 1–17. [Google Scholar] [CrossRef]
- Şahin, R.; Liu, P. Possibility-induced simplified neutrosophic aggregation operators and their application to multi-criteria group decision-making. J. Exp. Theor. Artif. Intell. 2016, 29, 1–17. [Google Scholar] [CrossRef]
- Ye, J. Multicriteria decision-making method using the correlation coefficient under single-valued neutrosophic environment. Int. J. Gen. Syst. 2013, 42, 386–394. [Google Scholar] [CrossRef]
- Ye, J. Single-Valued Neutrosophic Minimum Spanning Tree and Its Clustering Method. J. Intell. Syst. 2014, 23, 311–324. [Google Scholar] [CrossRef]
- Ye, J. Similarity measures between interval neutrosophic sets and their applications in multicriteria decision-making. J. Intell. Fuzzy Syst. 2014, 26, 165–172. [Google Scholar] [CrossRef]
- Ye, J. Hesitant interval neutrosophic linguistic set and its application in multiple attribute decision making. Int. J. Mach. Learn. Cybern. 2017, 10, 667–678. [Google Scholar] [CrossRef]
- Bloom, B.S.; Davis, A.; Hess, R.O.B.E.R.T. Com-Pensatory Education for Cultural Depri-Vation; Holt, Rinehart, &Winston: New York, NY, USA, 1965. [Google Scholar]
- Huang, Y.-H.; Wei, G.; Wei, C. VIKOR Method for Interval Neutrosophic Multiple Attribute Group Decision-Making. Information 2017, 8, 144. [Google Scholar] [CrossRef]
- Liu, P.; Shi, L. The generalized hybrid weighted average operator based on interval neutrosophic hesitant set and its application to multiple attribute decision making. Neural Comput. Appl. 2014, 26, 457–471. [Google Scholar] [CrossRef]
- Thong, N.T.; Dat, L.Q.; Son, L.H.; Hoa, N.D.; Ali, M.; Smarandache, F. Dynamic interval valued neutrosophic set: Modeling decision making in dynamic environments. Comput. Ind. 2019, 108, 45–52. [Google Scholar] [CrossRef]
- Wang, L.; Zhang, H.-Y.; Wang, J.-Q. Frank Choquet Bonferroni Mean Operators of Bipolar Neutrosophic Sets and Their Application to Multi-criteria Decision-Making Problems. Int. J. Fuzzy Syst. 2017, 20, 13–28. [Google Scholar] [CrossRef]
- Wang, H.; Smarandache, F.; Sunderraman, R.; Zhang, Y.Q. Interval Neutrosophic Sets and Logic: Theory and Applications in Computing: Theory and Applications in Computing; Infinite Study; Hexis: Phoenix, AZ, USA, 2005; Volume 5. [Google Scholar]
- Lupiáñez, F.G. Interval neutrosophic sets and topology. Kybernetes 2009, 38, 621–624. [Google Scholar] [CrossRef]
- Bera, T.; Mahapatra, N.K. Distance Measure Based MADM Strategy with Interval Trapezoidal Neutrosophic Numbers. Neutrosophic Sets Syst. 2018, 20, 7. [Google Scholar]
- Torra, V.; Narukawa, Y. On hesitant fuzzy sets and decision. In Proceedings of the 2009 IEEE International Conference on Fuzzy Systems, Jeju Island, Korea, 20–24 August 2009; Institute of Electrical and Electronics Engineers (IEEE); pp. 1378–1382. [Google Scholar]
- Torra, V. Hesitant fuzzy sets. Int. J. Intell. Syst. 2010, 25, 529–539. [Google Scholar] [CrossRef]
- Rubb, S. Overeducation, undereducation and asymmetric information in occupational mobility. Appl. Econ. 2013, 45, 741–751. [Google Scholar] [CrossRef]
- Bakarman, A.A. Attitude, Skill, and Knowledge: (ASK) a New Model for Design Education. In Proceedings of the Canadian Engineering Education Association (CEEA), Queen’s University Library, Kingston, ON, Canada, 6–8 June 2011. [Google Scholar]
- Bell, R. Unpacking the link between entrepreneurialism and employability. Educ. Train. 2016, 58, 2–17. [Google Scholar] [CrossRef]
- Cross, N. Expertise in design: An overview. Des. Stud. 2004, 25, 427–441. [Google Scholar] [CrossRef]
- Lewis, W.; Bonollo, E. An analysis of professional skills in design: Implications for education and research. Des. Stud. 2002, 23, 385–406. [Google Scholar] [CrossRef]
- Son, N.T.K.; Dong, N.P.; Long, H.V.; Son, L.H.; Khastan, A. Linear quadratic regulator problem governed by granular neutrosophic fractional differential equations. ISA Trans. 2020, 97, 296–316. [Google Scholar] [CrossRef] [PubMed]
- Thong, N.T.; Giap, C.N.; Tuan, T.M.; Chuan, P.M.; Hoang, P.M. Modeling multi-criteria decision-making in dynamic neutrosophic environments bases on Choquet integral. J. Comput. Sci. Cybern. 2020, 36, 33–47. [Google Scholar] [CrossRef]
- Son, N.T.K.; Dong, N.P.; Son, L.H.; Long, H.V. Towards granular calculus of single-valued neutrosophic functions under granular computing. Multimedia Tools Appl. 2019, 78, 1–37. [Google Scholar] [CrossRef]
- Son, N.T.K.; Dong, N.P.; Son, L.H.; Abdel-Basset, M.; Manogaran, G.; Long, H.V. On the Stabilizability for a Class of Linear Time-Invariant Systems under Uncertainty. Circuits, Syst. Signal Process. 2019, 39, 919–960. [Google Scholar] [CrossRef]
- Long, H.V.; Ali, M.; Son, L.H.; Khan, M.; Tu, D.N. A novel approach for fuzzy clustering based on neutrosophic association matrix. Comput. Ind. Eng. 2019, 127, 687–697. [Google Scholar] [CrossRef]
- Jha, S.; Kumar, R.; Son, L.H.; Chatterjee, J.M.; Khari, M.; Yadav, N.; Smarandache, F. Neutrosophic soft set decision making for stock trending analysis. Evol. Syst. 2018, 10, 621–627. [Google Scholar] [CrossRef]
- Ngan, R.T.; Son, L.H.; Cuong, B.C.; Ali, M. H-max distance measure of intuitionistic fuzzy sets in decision making. Appl. Soft Comput. 2018, 69, 393–425. [Google Scholar] [CrossRef]
- Ali, M.; Dat, L.Q.; Son, L.H.; Smarandache, F. Interval Complex Neutrosophic Set: Formulation and Applications in Decision-Making. Int. J. Fuzzy Syst. 2017, 20, 986–999. [Google Scholar] [CrossRef]
- Nguyen, G.N.; Son, L.H.; Ashour, A.S.; Dey, N. A survey of the state-of-the-arts on neutrosophic sets in biomedical diagnoses. Int. J. Mach. Learn. Cybern. 2017, 10, 1–13. [Google Scholar] [CrossRef]
- Thong, N.T.; Lan, L.T.H.; Chou, S.-Y.; Son, L.H.; Dong, D.D.; Ngan, T.T. An Extended TOPSIS Method with Unknown Weight Information in Dynamic Neutrosophic Environment. Mathematics 2020, 8, 401. [Google Scholar] [CrossRef]
- Ali, M.; Son, L.H.; Deli, I.; Tien, N.D. Bipolar neutrosophic soft sets and applications in decision making. J. Intell. Fuzzy Syst. 2017, 33, 4077–4087. [Google Scholar] [CrossRef]
- Alcantud, J.C.R.; Torrecillas, M.M. Intertemporal Choice of Fuzzy Soft Sets. Symmetry 2018, 10, 371. [Google Scholar] [CrossRef]


| Language Labels | Values |
|---|---|
| Very Poor | ([0.1, 0.26], [0.4, 0.5], [0.63, 0.76]) |
| Poor | ([0.26, 0.38], [0.47, 0.6], [0.51, 0.6]) |
| Medium | ([0.38, 0.5], [0.4, 0.61], [0.44, 0.55]) |
| Good | ([0.5, 0.65], [0.36, 0.5], [0.31, 0.48]) |
| Very Good | ([0.65, 0.8], [0.1, 0.2], [0.12, 0.2]) |
| Language Labels | Values |
|---|---|
| Unimportant | ([0.1, 0.19], [0.32, 0.47], [0.64, 0.8]) |
| Slightly Important | ([0.2, 0.38], [0.46, 0.62], [0.36, 0.55]) |
| Important | ([0.45, 0.63], [0.41, 0.53], [0.2, 0.42]) |
| Very Important | ([0.66, 0.8], [0.3, 0.39], [0.22, 0.32]) |
| Absolutely Important | ([0.8, 0.94], [0.18, 0.29], [0.1, 0.2]) |
| Criteria | Students | ||
|---|---|---|---|
| ([0.463, 0.606], [0.018, 0.054], [0.014, 0.044]) | ([0.38, 0.5], [0.022, 0.082], [0.029, 0.059]) | ([0.43, 0.577], [0.021, 0.053], [0.017, 0.048]) | |
| ([0.488, 0.632], [0.005, 0.025], [0.008, 0.021]) | ([0.419,0.578], [0.011,0.037], [0.011,0.026]) | ([0.419,0.578], [0.011,0.037], [0.011,0.026]) | |
| ([0.463, 0.606], [0.018, 0.054], [0.014, 0.044]) | ([0.463, 0.606], [0.018, 0.054], [0.014, 0.044]) | ([0.423, 0.556], [0.02, 0.066], [0.02, 0.051]) | |
| ([0.423, 0.556], [0.02, 0.066], [0.02, 0.051]) | ([0.463, 0.606], [0.018, 0.054], [0.014, 0.044]) | ([0.388, 0.523], [0.023, 0.065], [0.024, 0.056]) | |
| ([0.523, 0.673], [0.005, 0.021], [0.005, 0.018]) | ([0.423, 0.556], [0.02, 0.066], [0.02, 0.051]) | ([0.43, 0.577], [0.021, 0.053], [0.017, 0.048]) | |
| ([0.43, 0.577], [0.021, 0.053], [0.017, 0.048]) | ([0.38, 0.5], [0.022, 0.082], [0.029, 0.059]) | ([0.342, 0.463], [0.026, 0.081], [0.034, 0.065]) | |
| ([0.38, 0.5], [0.022, 0.082], [0.029, 0.059]) | ([0.388, 0.523], [0.023, 0.065], [0.024, 0.056]) | ([0.342, 0.463], [0.026, 0.081], [0.034, 0.065]) | |
| ([0.26, 0.38], [0.036, 0.078], [0.046, 0.078]) | ([0.38, 0.5], [0.022, 0.082], [0.029, 0.059]) | ([0.38, 0.5], [0.022, 0.082], [0.029, 0.059]) | |
| ([0.463, 0.606], [0.018, 0.054], [0.014, 0.044]) | ([0.523, 0.673], [0.005, 0.021], [0.005, 0.018]) | ([0.463, 0.606], [0.018, 0.054], [0.014, 0.044]) | |
| ([0.5, 0.65], [0.016, 0.044], [0.01, 0.038]) | ([0.38, 0.5], [0.022, 0.082], [0.029, 0.059]) | ([0.43, 0.577], [0.021, 0.053], [0.017, 0.048]) | |
| ([0.463, 0.606], [0.018, 0.054], [0.014, 0.044]) | ([0.302, 0.423], [0.03, 0.079], [0.04, 0.071]) | ([0.38, 0.5], [0.022, 0.082], [0.029, 0.059]) | |
| Criteria | Importance Aggregated Weights |
|---|---|
| ([0.963, 0.996], [0.022, 0.06], [0.004, 0.027]) | |
| ([0.908, 0.968], [0.041, 0.094], [0.017, 0.056]) | |
| ([0.758, 0.89], [0.077, 0.174], [0.014, 0.097]) | |
| ([0.648, 0.816], [0.087, 0.204], [0.026, 0.127]) | |
| ([0.604, 0.794], [0.06, 0.154], [0.046, 0.185]) | |
| ([0.963, 0.992], [0.022, 0.06], [0.004, 0.027]) | |
| ([0.834, 0.925], [0.069, 0.149], [0.008, 0.074]) | |
| ([0.758, 0.89], [0.077, 0.174], [0.014, 0.097]) | |
| ([0.758, 0.89], [0.077, 0.174], [0.014, 0.097]) | |
| ([0.936, 0.975], [0.037, 0.081], [0.01, 0.043]) | |
| ([0.897, 0.959], [0.05, 0.11], [0.009, 0.056]) |
| Students | Weighted Ratings |
|---|---|
| ([0.368, 0.409], [0.069, 0.168], [0.03, 0.114]) | |
| ([0.34, 0.382], [0.071, 0.181], [0.035, 0.12]) | |
| ([0.338, 0.377], [0.072, 0.178], [0.035, 0.121]) |
| Students | ||
|---|---|---|
| 0.364193 | 0.773329 | |
| 0.380989 | 0.763987 | |
| 0.382736 | 0.763579 |
| Students | Closeness Coefficients | Ranking Order |
|---|---|---|
| 0.679837 | 1 | |
| 0.667251 | 2 | |
| 0.666116 | 3 |
| Criteria | Students | |||
|---|---|---|---|---|
| ([0.699, 0.83], [0.001, 0.005], [0, 0.002]) | ([0.566, 0.75], [0.001, 0.009], [0.001, 0.003]) | ([0.637, 0.759], [0.001, 0.007], [0.001, 0.003]) | ([0.5, 0.6], [0.022, 0.046], [0.009, 0.022]) | |
| ([0.707, 0.852], [0.001, 0.007], [0, 0.002]) | ([0.686, 0.834], [0.001, 0.008], [0, 0.003]) | ([0.72, 0.862], [0.001, 0.006], [0, 0.002]) | ([0.498, 0.6], [0.023, 0.049], [0.009, 0.023]) | |
| ([0.709, 0.848], [0.003, 0.016], [0, 0.005]) | ([0.643, 0.783], [0.003, 0.018], [0, 0.006]) | ([0.603, 0.767], [0.003, 0.019], [0.001, 0.006]) | ([0.56, 0.669], [0.008, 0.029], [0.004, 0.016]) | |
| ([0.598, 0.766], [0.004, 0.022], [0.001, 0.007]) | ([0.639, 0.782], [0.004, 0.021], [0.001, 0.007]) | ([0.634, 0.793], [0.004, 0.02], [0.001, 0.008]) | ([0.506, 0.643], [0.009, 0.034], [0.006, 0.021]) | |
| ([0.721, 0.866], [0.002, 0.012], [0.001, 0.015]) | ([0.651, 0.823], [0.002, 0.013], [0.002, 0.016]) | ([0.616, 0.765], [0.002, 0.014], [0.002, 0.017]) | ([0.461, 0.604], [0.013, 0.042], [0.009, 0.035]) | |
| ([0.685, 0.81], [0.001, 0.005], [0, 0.002]) | ([0.623, 0.803], [0.001, 0.007], [0, 0.002]) | ([0.546, 0.72], [0.001, 0.009], [0.001, 0.004]) | ([0.3, 0.5], [0.022, 0.08], [0.022, 0.044]) | |
| ([0.62, 0.802], [0.002, 0.013], [0, 0.004]) | ([0.618, 0.769], [0.002, 0.013], [0.001, 0.005]) | ([0.543, 0.72], [0.002, 0.015], [0.001, 0.006]) | ([0.438, 0.569], [0.024, 0.061], [0.012, 0.03]) | |
| ([0.491, 0.648], [0.005, 0.025], [0.002, 0.013]) | ([0.686, 0.862], [0.004, 0.02], [0, 0.006]) | ([0.499, 0.709], [0.005, 0.025], [0.001, 0.009]) | ([0.43, 0.567], [0.026, 0.071], [0.012, 0.033]) | |
| ([0.702, 0.847], [0.004, 0.021], [0, 0.007]) | ([0.761, 0.891], [0.004, 0.019], [0, 0.006]) | ([0.682, 0.828], [0.004, 0.022], [0, 0.007]) | ([0.488, 0.598], [0.026, 0.062], [0.009, 0.027]) | |
| ([0.687, 0.8], [0.002, 0.01], [0, 0.003]) | ([0.663, 0.836], [0.001, 0.008], [0, 0.003]) | ([0.718, 0.842], [0.001, 0.008], [0, 0.003]) | ([0.534, 0.636], [0.012, 0.032], [0.006, 0.018]) | |
| ([0.608, 0.751], [0.001, 0.009], [0.001, 0.003]) | ([0.557, 0.722], [0.001, 0.01], [0.001, 0.006]) | ([0.565, 0.75], [0.001, 0.011], [0.001, 0.004]) | ([0.499, 0.6], [0.023, 0.048], [0.009, 0.023]) | |
| ([0.36, 0.533], [0.043, 0.12], [0.021, 0.06]) | ([0.4, 0.516], [0.049, 0.11], [0.023, 0.065]) | ([0.463, 0.606], [0.033, 0.089], [0.012, 0.047]) | ([0.258, 0.439], [0.049, 0.133], [0.037, 0.087]) | |
| ([0.229, 0.373], [0.05, 0.119], [0.055, 0.108]) | ([0.229, 0.373], [0.05, 0.119], [0.055, 0.108]) | ([0.43, 0.568], [0.038, 0.095], [0.017, 0.047]) | ([0.43, 0.568], [0.038, 0.095], [0.017, 0.047]) | |
| ([0.284, 0.408], [0.083, 0.167], [0.046, 0.123]) | ([0.284, 0.408], [0.083, 0.167], [0.046, 0.123]) | ([0.269, 0.486], [0.071, 0.179], [0.03, 0.098]) | ([0.431, 0.592], [0.061, 0.137], [0.017, 0.076]) | |
| Criteria | Importance Aggregated Weights |
|---|---|
| ([0.999, 1], [0, 0.003], [0, 0.001]) | |
| ([0.997, 1], [0.001, 0.006], [0, 0.002]) | |
| ([0.985, 0.998], [0.003, 0.014], [0, 0.004]) | |
| ([0.978, 0.997], [0.003, 0.016], [0, 0.005]) | |
| ([0.959, 0.993], [0.002, 0.011], [0.001, 0.015]) | |
| ([0.999, 1], [0, 0.003], [0, 0.001]) | |
| ([0.993, 0.999], [0.002, 0.009], [0, 0.002]) | |
| ([0.975, 0.997], [0.004, 0.019], [0, 0.005]) | |
| ([0.975, 0.997], [0.004, 0.019], [0, 0.005]) | |
| ([0.996, 1], [0.001, 0.006], [0, 0.002]) | |
| ([0.998, 1], [0.001, 0.005], [0, 0.001]) | |
| ([0.963, 0.996], [0.022, 0.06], [0.004, 0.027]) | |
| ([0.977, 0.998], [0.016, 0.044], [0.005, 0.02]) | |
| ([0.897, 0.973], [0.05, 0.11], [0.009, 0.056]) |
| Students | Weighted Ratings |
|---|---|
| ([0.605, 0.76], [0.004, 0.02], [0.001, 0.009]) | |
| ([0.594, 0.761], [0.004, 0.02], [0.001, 0.009]) | |
| ([0.581, 0.744], [0.004, 0.021], [0.001, 0.009]) | |
| ([0.458, 0.588], [0.022, 0.058], [0.011, 0.031]) |
| Students | ||
|---|---|---|
| 0.188874 | 0.901553 | |
| 0.192392 | 0.900405 | |
| 0.200641 | 0.896588 | |
| 0.279475 | 0.848118 |
| Students | Closeness Coefficients | Ranking Order |
|---|---|---|
| 0.826789 | 1 | |
| 0.823945 | 2 | |
| 0.817138 | 3 | |
| 0.752149 | 4 |
| Criteria | Students | ||||
|---|---|---|---|---|---|
| ([0.794, 0.9], [0, 0], [0, 0]) | ([0.51, 0.75], [0, 0.006], [0, 0.002]) | ([0.764, 0.893], [0, 0], [0, 0]) | ([0.711, 0.822], [0, 0.003], [0, 0.001]) | ([0.441, 0.569], [0.022, 0.053], [0.012, 0.027]) | |
| ([0.871, 0.951], [0, 0], [0, 0]) | ([0.675, 0.818], [0, 0.002], [0, 0.001]) | ([0.881, 0.96], [0, 0], [0, 0]) | ([0.788, 0.891], [0, 0.001], [0, 0]) | ([0.441, 0.569], [0.022, 0.053], [0.012, 0.027]) | |
| ([0.829, 0.918], [0, 0.001], [0, 0]) | ([0.608, 0.785], [0.001, 0.005], [0, 0.001]) | ([0.728, 0.884], [0, 0.001], [0, 0]) | ([0.817, 0.91], [0, 0.001], [0, 0]) | ([0.569, 0.67], [0.005, 0.016], [0.004, 0.012]) | |
| ([0.711, 0.875], [0, 0.001], [0, 0]) | ([0.608, 0.785], [0.001, 0.005], [0, 0.001]) | ([0.816, 0.922], [0, 0.001], [0, 0]) | ([0.663, 0.795], [0, 0.002], [0, 0.001]) | ([0.569, 0.67], [0.005, 0.016], [0.004, 0.012]) | |
| ([0.81, 0.912], [0, 0.001], [0, 0.001]) | ([0.635, 0.804], [0, 0.003], [0, 0.001]) | ([0.777, 0.889], [0, 0.001], [0, 0.001]) | ([0.751, 0.872], [0, 0.001], [0, 0.001]) | ([0.48, 0.608], [0.011, 0.032], [0.008, 0.021]) | |
| ([0.832, 0.923], [0, 0], [0, 0]) | ([0.608, 0.785], [0, 0.004], [0, 0.001]) | ([0.744, 0.902], [0, 0], [0, 0]) | ([0.482, 0.69], [0.001, 0.006], [0.001, 0.003]) | ([0.536, 0.637], [0.011, 0.026], [0.006, 0.016]) | |
| ([0.689, 0.86], [0, 0.001], [0, 0]) | ([0.591, 0.759], [0.001, 0.004], [0, 0.002]) | ([0.682, 0.86], [0, 0.001], [0, 0]) | ([0.586, 0.733], [0.001, 0.004], [0.001, 0.002]) | ([0.441, 0.569], [0.022, 0.053], [0.012, 0.027]) | |
| ([0.751, 0.898], [0, 0.001], [0, 0]) | ([0.662, 0.822], [0, 0.003], [0, 0.001]) | ([0.732, 0.89], [0, 0.001], [0, 0]) | ([0.699, 0.83], [0, 0.004], [0, 0.001]) | ([0.268, 0.441], [0.027, 0.079], [0.033, 0.062]) | |
| ([0.874, 0.95], [0, 0.002], [0, 0]) | ([0.749, 0.861], [0, 0.002], [0, 0.001]) | ([0.889, 0.963], [0, 0.002], [0, 0]) | ([0.743, 0.853], [0, 0.003], [0, 0.001]) | ([0.418, 0.578], [0.011, 0.039], [0.011, 0.026]) | |
| ([0.757, 0.891], [0, 0], [0, 0]) | ([0.636, 0.804], [0, 0.003], [0, 0.001]) | ([0.837, 0.926], [0, 0], [0, 0]) | ([0.712, 0.818], [0, 0.002], [0, 0.001]) | ([0.5, 0.6], [0.022, 0.044], [0.009, 0.022]) | |
| ([0.753, 0.88], [0, 0], [0, 0]) | ([0.521, 0.71], [0.001, 0.005], [0.001, 0.003]) | ([0.696, 0.875], [0, 0.001], [0, 0]) | ([0.651, 0.769], [0.001, 0.004], [0, 0.002]) | ([0.569, 0.67], [0.005, 0.015], [0.004, 0.012]) | |
| ([0.753, 0.884], [0.001, 0.007], [0, 0.002]) | ([0.53, 0.662], [0.002, 0.011], [0.001, 0.007]) | ([0.778, 0.903], [0.001, 0.007], [0, 0.002]) | ([0.544, 0.72], [0.002, 0.013], [0.001, 0.005]) | ([0.534, 0.636], [0.012, 0.032], [0.006, 0.018]) | |
| ([0.677, 0.845], [0, 0.002], [0, 0.001]) | ([0.338, 0.521], [0.001, 0.006], [0.003, 0.009]) | ([0.759, 0.881], [0, 0.002], [0, 0]) | ([0.699, 0.83], [0.001, 0.004], [0, 0.001]) | ([0.374, 0.536], [0.022, 0.065], [0.016, 0.035]) | |
| ([0.688, 0.837], [0.001, 0.005], [0, 0.001]) | ([0.407, 0.555], [0.002, 0.008], [0.002, 0.008]) | ([0.777, 0.916], [0.001, 0.005], [0, 0.001]) | ([0.699, 0.826], [0.001, 0.007], [0, 0.002]) | ([0.44, 0.569], [0.023, 0.057], [0.012, 0.029]) | |
| Criteria | Importance Aggregated Weights |
|---|---|
| ([0.99999, 1], [0, 0.00009], [0, 0.00001]) | |
| ([0.99995, 1], [0.00001, 0.00019], [0, 0.00002]) | |
| ([0.99964, 1], [0.00005, 0.00062], [0, 0.00009]) | |
| ([0.99912, 0.99998], [0.00009, 0.00097], [0, 0.00018]) | |
| ([0.99776, 0.99995], [0.00004, 0.00077], [0.00001, 0.00053]) | |
| ([0.99999, 1], [0, 0.00006], [0, 0]) | |
| ([0.99985, 1], [0.00003, 0.00039], [0, 0.00005]) | |
| ([0.99907, 0.99999], [0.00009, 0.00114], [0, 0.00015]) | |
| ([0.99842, 0.99996], [0.00014, 0.00154], [0, 0.00024]) | |
| ([0.99991, 1], [0.00002, 0.00029], [0, 0.00004]) | |
| ([0.99997, 1], [0.00001, 0.00016], [0, 0.00001]) | |
| ([0.99615, 0.99988], [0.00112, 0.00657], [0.00004, 0.00152]) | |
| ([0.99969, 1], [0.00016, 0.00145], [0.00001, 0.00026]) | |
| ([0.99762, 0.99993], [0.00082, 0.00483], [0.00004, 0.00116]) |
| Students | Weighted Ratings |
|---|---|
| ([0.78, 0.901], [0, 0.001], [0, 0]) | |
| ([0.589, 0.759], [0.001, 0.004], [0, 0.002]) | |
| ([0.785, 0.91], [0, 0.001], [0, 0]) | |
| ([0.693, 0.822], [0, 0.003], [0, 0.001]) | |
| ([0.476, 0.599], [0.014, 0.037], [0.009, 0.022]) |
| Students | ||
|---|---|---|
| 0.37844 | 0.776416 | |
| 0.352522 | 0.752181 | |
| 0.381797 | 0.777005 | |
| 0.358066 | 0.764391 | |
| 0.325366 | 0.738391 |
| Students | Closeness Coefficients | Ranking Order |
|---|---|---|
| 0.672305 | 4 | |
| 0.680890 | 3 | |
| 0.670525 | 5 | |
| 0.680998 | 2 | |
| 0.694135 | 1 |
| Time Period | The Method in [14] | The Proposed Method |
|---|---|---|
© 2020 by the authors. Licensee MDPI, Basel, Switzerland. This article is an open access article distributed under the terms and conditions of the Creative Commons Attribution (CC BY) license (http://creativecommons.org/licenses/by/4.0/).
Share and Cite
Thong, N.T.; Smarandache, F.; Hoa, N.D.; Son, L.H.; Lan, L.T.H.; Giap, C.N.; Son, D.T.; Long, H.V. A Novel Dynamic Multi-Criteria Decision Making Method Based on Generalized Dynamic Interval-Valued Neutrosophic Set. Symmetry 2020, 12, 618. https://doi.org/10.3390/sym12040618
Thong NT, Smarandache F, Hoa ND, Son LH, Lan LTH, Giap CN, Son DT, Long HV. A Novel Dynamic Multi-Criteria Decision Making Method Based on Generalized Dynamic Interval-Valued Neutrosophic Set. Symmetry. 2020; 12(4):618. https://doi.org/10.3390/sym12040618
Chicago/Turabian StyleThong, Nguyen Tho, Florentin Smarandache, Nguyen Dinh Hoa, Le Hoang Son, Luong Thi Hong Lan, Cu Nguyen Giap, Dao The Son, and Hoang Viet Long. 2020. "A Novel Dynamic Multi-Criteria Decision Making Method Based on Generalized Dynamic Interval-Valued Neutrosophic Set" Symmetry 12, no. 4: 618. https://doi.org/10.3390/sym12040618
APA StyleThong, N. T., Smarandache, F., Hoa, N. D., Son, L. H., Lan, L. T. H., Giap, C. N., Son, D. T., & Long, H. V. (2020). A Novel Dynamic Multi-Criteria Decision Making Method Based on Generalized Dynamic Interval-Valued Neutrosophic Set. Symmetry, 12(4), 618. https://doi.org/10.3390/sym12040618

