Abstract
Based on the continuous optimal aggregation operator, a novel distance measure is proposed to deal with interval intuitionistic fuzzy clustering problems. The optimal ordered weighted intuitionistic fuzzy quasi-averaging (OOWIFQ) operator and the continuous OOWIFQ operator are presented to aggregate all the values in an interval intuitionistic fuzzy number. Some of their desirable properties are also studied. The OOWIFQ operator can describe the fuzzy state of things more realistically and present the fuzzy properties more accurately. The opinions of experts are very important, the OOWIFQ operators take expert preferences into account to reduce systematic errors. Considering the hesitation of things and avoiding distortion of information, we put forward the distance measure for interval intuitionistic fuzzy numbers by using symmetric information entropy. Based on the continuous OOWIFQ operator and proposed distance measure, a new interval intuitionistic fuzzy clustering (IIFC) algorithm is proposed. The application in soil clustering shows the validity and practicability of the IIFC algorithm.
    1. Introduction
Clustering is an unsupervised classification and an important way for people to understand society and nature. In recent decades, clustering has attracted extensive attention and played an important role in many fields, such as pattern recognition [,,,,], image segmentation [,,,,], data mining [,,], etc. The traditional clustering algorithm can be divided into classification clustering method [,], hierarchical clustering method [,], density clustering method [,,], grid clustering method [,,,], and model clustering method [,]. Traditional clustering algorithms assume that any data vector belongs to only one class. This approach can naturally cluster compact and well separated data sets. However, clusters often overlap, and some data vector parts belong to more than one cluster.
In the real world, the boundaries between many objective things are often vague. It is bound to be accompanied by ambiguity when categorizing things, which leads to fuzzy clustering analysis. Ruspini [] put forward the concept of fuzzy partition. Many scholars proposed a variety of clustering methods, such as the method based on similarity relation [] and fuzzy relation [,], the transitive closure method based on fuzzy equivalence relation [,], the maximum tree method based on fuzzy graph theory [] and dynamic programming [].
In recent years, considering the degree of hesitation between things, the research of intuitionistic fuzzy sets and interval intuitionistic fuzzy sets have become a hot topic. The facts show that intuitionistic fuzzy sets and interval intuitionistic fuzzy sets can describe and portray the ambiguous nature of the objective world more delicately. However, most of the interval intuitionistic fuzzy clustering algorithms only consider a certain value in the interval, which makes the information missing and distorted. In addition, in the clustering algorithm the preference of decision maker is not taken into account, which may easily cause the result to be inconsistent with the expected result. From the current literatures, there are a few researches on the interval intuitionistic fuzzy set clustering algorithm, and their research have important practical significance. The proposed distance measure considers all the information in the continuous interval. The distortion and loss of information are avoided. Aiming at the shortcomings of existing algorithms and combining with the distance measure based on symmetric information entropy, an interval intuitionistic fuzzy clustering algorithm with preference is proposed. The algorithm considers not only the preference of the decision maker, but also all the values of the interval. The algorithm is applied to the soil clustering to provide guidance for scientific fertilization.
The rest of this paper is organized as follows. Section 2 introduces some basic knowledge of intuitionistic fuzzy sets and relevant aggregation operators. In Section 3, a continuous optimal aggregation operator based on Chi-squared deviation is proposed. In Section 4, the new distance measure based on symmetric information entropy is proposed. The intuitionistic fuzzy clustering (IIFC) algorithm and its application are analyzed in Section 5 and Section 6, respectively. This work is concluded in the last section.
2. Preliminaries
2.1. Some Basic Concepts of Intuitionistic Fuzzy Set
Intuitionistic fuzzy set theory was developed from fuzzy set theory by Atanassov []. Intuitionistic fuzzy set considers membership, non-membership, and hesitation of input data. Therefore, in practical applications, intuitionistic fuzzy set has greater power to represent fuzzy and uncertain information than fuzzy set. In the following, we will briefly review some basic concepts of intuitionistic fuzzy set and introduce the distance measure of intuitionistic fuzzy sets.
Definition 1. 
Let  be a fixed set. A fuzzy set  is defined as []:
      
        
      
      
      
      
    where the functions  and  indicate the degree of membership and degree of non-membership respectively. For any , .
The third parameter of the intuitionistic fuzzy set
           is , called the hesitancy degree of intuitionistic fuzzy set , where . Evidently, we can obtain . When , we have , the intuitionistic fuzzy set becomes the traditional fuzzy set. For convenience,  is called an intuitionistic fuzzy number, where  and 
Definition 2. 
Let  be a finite set. An interval intuitionistic fuzzy set  on  is expressed as []:
      
        
      
      
      
      
    where  and . For any  on  satisfies the following condition: . For convenience,  is called an interval intuitionistic fuzzy number, where  and .
Definition 3. 
For any interval intuitionistic fuzzy numbers  and , the relationship between  and  is defined as follows []:
- (a)
- If , , and , then .
- (b)
- If , , and , then .
2.2. Continuous Aggregation Operators
On a continuous interval, Yager [] proposed a continuous ordered weighted average operator (C-OWA) based on the OWA operator as follows:
Definition 4. 
A C-OWA operator is a mapping  associated with a basic unit-interval monotonic function Q, such that
      
        
      
      
      
      
    where  is the set of all positive interval numbers, and  is the positive real number set.  is the basic unit-interval monotonic (BUM) function, and satisfies ,  and  for any , .
Based on the idea of geometric mean, Yager and Xu [] proposed the continuous ordered weighted geometric (C-OWG) operator:
Definition 5. 
A C-OWG operator is a mapping  associated with a BUM function , satisfying
      
        
      
      
      
      
    
In 2008, Chen [] et al. proposed the following continuous ordered weighted harmonic (C-OWH) operators based on the harmonic mean and the C-OWA operator:
Definition 6. 
A C-OWH operator is a mapping  associated with a BUM function , such that
      
        
      
      
      
      
    
In addition, on the continuous interval number, Liu et al. [] proposed the continuous quasi-ordered weighted averaging (C-QOWA) operators.
Definition 7. 
A C-QOWA operator is a mapping  associated with the BUM function , such that
      
        
      
      
      
      
    where  is a continuous strictly monotonic function on .
3. Continuous OOWIFQ Operator for Aggregating Interval Intuitionistic Fuzzy Numbers Based on Chi-Squared Deviation
Let , , ,  be  intuitionistic fuzzy numbers. If the result of aggregation is  and  is a weight vector, the total deviation between  and  should be as small as possible, and the total deviation between  and  should also be small. Therefore, the optimization model is constructed as follows:
      
        
      
      
      
      
    
      where  is strictly monotonic function.
From the perspective of fairness principle, assuming that decision-makers have no additional preference for the above model, the following optimization model is constructed:
      
        
      
      
      
      
    
Take the partial derivatives of  with respect to  and , respectively, and we have
      
      
        
      
      
      
      
    
      
        
      
      
      
      
    
Since  is strictly monotonic function, let  and , we have
      
      
        
      
      
      
      
    
      
        
      
      
      
      
    
Based on the ordered weighted average operator, sorting  and  in descending order, the optimal ordered weighted intuitionistic fuzzy quasi-averaging (OOWIFQ) operator based on the Chi-squared deviation is derived as follows:
Definition 8. 
Let  be an intuitionistic fuzzy number and  be a set of all intuitionistic fuzzy numbers. An OOWIFQ operator is a mapping , defined by an associated weighting vector , such that
      
        
      
      
      
      
    where ,  is true for any .
In real life, data tends to be continuous, but not discrete. Intuitionistic fuzzy number considers a value in a continuous interval, which may lose some important information and make the clustering result deviated. To overcome this shortcoming, information fusion is needed for all values on the continuous interval. Therefore, we propose a continuous OOWIFQ (C-OOWIFQ) operator based on OOWIFQ operator.
Definition 9. 
Let  be an interval intuitionistic fuzzy number. A C-OOWIFQ operator is a mapping  associated with a BUM function , satisfying
      
        
      
      
      
      
    where  be a set of all interval intuitionistic fuzzy numbers.
Next, we will introduce the specific derivation process of Equation (13):
Let , ,  and  for all , .
- (a).
- When is strictly monotonic increasing, then , holds. As a result, we haveSince is also strictly monotonic increasing, we get
- (b).
- On the contrary, when is strictly monotonic decreasing, then , holds. It follows thatwhich can be further expressed as
According to Equation (11), the approximation of  can be derived as follows:
      
        
      
      
      
      
    
      where  and  are the associated weights of the ordered weighted average operator. Using the BUM function, we can get the associated weights  and  as []
      
      
        
      
      
      
      
    
      
        
      
      
      
      
    
      where  and . Accordingly, we can write  as
      
      
        
      
      
      
      
    
      Let , , and we have
      
      
        
      
      
      
      
    
      Finally, let , denoted as , . For all , , we can get  and
      
      
        
      
      
      
      
    
      Denoting  and , for convenience, we abbreviate Equation (21) as:
      
        
      
      
      
      
    
The C-OOWIFQ operator has the following properties, which are proved as follows:
Property 1. 
For all strictly monotonic continuous function  and BUM function ,  holds.
Proof.  
Let us consider different cases of function :
- (a)
- If is strictly monotonic increasing, then . Thus, for all , we have . It follows thatand
By considering
      
      
        
      
      
      
      
    
      the above two inequalities can be further writhen as
      
      
        
      
      
      
      
    
      and
      
      
        
      
      
      
      
    
Accordingly, we have
      
      
        
      
      
      
      
    
Since  is also strictly monotonic increasing, it holds that
      
      
        
      
      
      
      
    
Similarly, for any , it can be proved that
      
      
        
      
      
      
      
    
- (b)
- If is strictly monotonic decreasing, then . Thus, for all , we have . Similarly, we haveand
Because  is strictly monotonic decreasing, so
      
      
        
      
      
      
      
    
Similarly, for any , we have
      
      
        
      
      
      
      
    
Therefore, the Property 1 is proved. □
Property 2. 
For any BUM function , if ,  and , , then .
Proof.  
- (a)
- When function is strictly monotonic increasing, for any , we have
It follows that
      
      
        
      
      
      
      
    
      Since  is also strictly monotonic increasing, so there is
      
      
        
      
      
      
      
    
      By similar proof processes, we can obtain
      
      
        
      
      
      
      
    
- (b)
- When function is strictly monotonic decreasing, for any , we have
Obviously, it holds that
      
      
        
      
      
      
      
    
      Because  is also strictly monotonic decreasing, we get
      
      
        
      
      
      
      
    
      By similar proof process, we can also get
      
      
        
      
      
      
      
    
      From the above analysis, we have . Thus, the property is proved. □
Property 3. 
For all BUM function , if , , then .
Proof.  
Since ,  and ,  (for all ), we can get
      
      
        
      
      
      
      
    
      In very similar way, we can also get
      
      
        
      
      
      
      
    
So, we have . □
Property 4. 
If ,  for all , then .
Proof.  
For all BUM function , we have:
      
        
      
      
      
      
    
In a similar process, the following equation can be obtained
      
      
        
      
      
      
      
    
Moreover, we have
      
      
        
      
      
      
      
    
      and
      
      
        
      
      
      
      
    
- (a)
- when function is strictly monotonic increasing, then .
Since  for all , we have . It holds that
      
      
        
      
      
      
      
    
Therefore, we have
      
      
        
      
      
      
      
    
      which can be written as
      
      
        
      
      
      
      
    
      and
      
      
        
      
      
      
      
    
Because  is strictly monotonic increasing, so we have
      
      
        
      
      
      
      
    
In a similar process, we get
      
      
        
      
      
      
      
    
Thus, we have .
- (b)
- when function is strictly monotonic decreasing, then . Since , we have
Because  is also strictly monotonic decreasing, we get
      
      
        
      
      
      
      
    
Similarly, we have
      
      
        
      
      
      
      
    
Therefore, we have .
In summary, Property 4 is proved. □
Through the above proof, the C-OOWIFQ operator has some desirable properties such as boundedness, monotonicity, identity and monotonicity about the function Q. The C-OOWIFQ operator can aggregate all points in a closed interval, and can also take into account the preferences of experts, so that the clustering of things by the C-OOWIFQ operator can be analyzed more comprehensively and effectively. The proposed IIFC algorithm improves the reliability of analysis results.
Theorem 1. 
Let  be an interval intuitionistic fuzzy number. For any strictly monotonic function  and BUM function ,  is an intuitionistic fuzzy number.
Proof.  
It is easy to know that , , by Property 1 we have
      
      
        
      
      
      
      
    
      
        
      
      
      
      
    
It follows that
      
      
        
      
      
      
      
    
Therefore,  is an intuitionistic fuzzy number. □
4. Distance Measure of Interval Intuitionistic Fuzzy Numbers Based on Symmetric Information Entropy
Interval intuitionistic fuzzy number describes the uncertainty under the fuzzy setting. Since entropy can effectively measure uncertainty, we propose an interval intuitionistic fuzzy distance measure based on symmetric information entropy, which can be shown as follows:
Theorem 2. 
Let  and  be two interval intuitionistic fuzzy numbers, then the distance measure between  and  is:
      
        
      
      
      
      
    Denoting , , ,
 and , Equation (22) can be abbreviated to the following formula:
      
        
      
      
      
      
    
Theorem 3. 
Let ,  and  be three interval intuitionistic fuzzy numbers, the distance measure  must satisfy the following properties:
- (a)
- .
- (b)
- if and only if interval intuitionistic fuzzy numbers and reduce to and or and .
- (c)
- .
- (d)
- , then and .
Proof.  
For the proposed distance measure, four properties (a)–(d) should be satisfied, and the proof is as follows:
The partial derivative of Equation (23) is obtained as follows:
      
        
      
      
      
      
    
Similarly, we get
      
      
        
      
      
      
      
    
Thus,  is an increasing function of independent variables  and .
- (a)
- From Equation (23), we have, , therefore we have and . It is clear that holds. Since is an increasing function of and , takes the maximum of 1 when .
- (b)
- the proof of this property can be analyzed by the following two cases.- (i)
- is an increasing function of independent various and , therefore the maximum value is obtained when and . From and , we can get that and or and .
- (ii)
- When and or and , can be brought into Equation (23) to get .
 
- (c)
- According to Equation (23), obviously, the symmetry of distance measure is holds.
- (d)
- When , from Definition 3, we have , , and . Denoting , , and , respectively. It is clear that and . Therefore, we get . In the same way, also holds. □
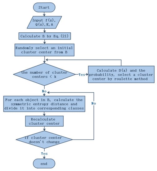
5. Interval Intuitionistic Fuzzy Clustering Algorithm
For the multiple attribute clustering problem with interval intuitionistic fuzzy information, let  object sets  and the attribute set . In real life, sometimes the membership degree and non-membership degree of attributes for an object cannot be accurately measured. Since multiple measurements often fluctuate in a certain interval, we solve this problem well by using interval intuitionistic fuzzy numbers. Suppose the attribute matrix be , where .  indicates that the object  corresponds to the attribute  with the degree of membership between  and  and the non-membership degree between  and .
Based on the C-OOWIFQ operator and the symmetric information entropy based distance measure, we propose an interval intuitionistic fuzzy clustering (IIFC) algorithm as follows. The flow chart of IIFC algorithm is illustrated in Figure 1.
 
      
    
    Figure 1.
      The flow chart of interval intuitionistic fuzzy clustering (IIFC) algorithm.
  
- Step 1
- Select an strictly monotonic function and BUM function , and enter the cluster number k and the sample attribute matrix , where .
- Step 2
- is calculated by Equation (12), where .
- Step 3
- Select a random sample from as the initial clustering center .
- Step 4
- Firstly, calculate the shortest distance between each object and the existing clustering center, denoted by ; then calculate the probability that each object is selected as the next cluster center. Finally, a cluster center is selected according to the roulette method.
- Step 5
- Repeat Step 4 until cluster centers are selected.
- Step 6
- For each object () in , its symmetric entropy distance to the k cluster center is calculated by the Equation (23) and divided into the class corresponding to the cluster center with the smallest distance.
- Step 7
- For each category , recalculate its cluster center .
- Step 8
- Repeat Steps 6 and 7 until the position of the cluster center does not change.
- Step 9
- End.
6. Numerical Example
This article focuses on the theoretical research of the algorithm. The IIFC algorithm can be applied to many fields such as data mining, image segmentation, feature extraction, and soil attribute analysis. This paper verifies the feasibility and effectiveness of the IIFC algorithm through clustering examples. The soil composition can be measured by using conventional soil agrochemical analysis method. Assume that the following experimental sample attributes are selected: total nitrogen (TN), total phosphorus (TP), organic matter (OM), available nitrogen (AN), available phosphorus (AP), and available potassium (AK). Let us suppose that fifteen soil samples are considered here, and the attribute values of these soil samples are given by using interval intuitionistic fuzzy numbers, shown in Table 1.
 
       
    
    Table 1.
    The attribute values of soil sample.
  
According to the steps of IIFC algorithm, the specific clustering process is analyzed as follows.
- Step 1
- Input the sample attribute matrix , set , , and the classification number .
- Step 2
- Calculate each with Equation (12), and the calculated result is .
- Step 3
- Intuitionistic fuzzy matrix is calculated, shown in Table 2.
- Step 4
- Randomly select a sample from as the initial cluster center No. 1.
- Step 5
- Calculate the shortest distance between each object and the existing clustering center, denoted by ; then calculate the probability that each object is selected as the next cluster center. A cluster center is selected according to the roulette method.
- Step 6
- Repeat Step 4 until cluster centers are selected. An initial clustering center is shown in Table 3.
- Step 7
- For each object () in , the symmetric entropy distance from the cluster center is calculated by Equation (22) and divided into the class corresponding to the cluster center with the smallest distance.
- Step 8
- For each category , recalculate its cluster center .
 
       
    
    Table 2.
    Intuitionistic fuzzy matrix .
  
 
       
    
    Table 3.
    Initial cluster center.
  
After three iterations, the clustering center point no longer changes, and the final cluster center is shown in Table 4.
 
       
    
    Table 4.
    The final cluster center.
  
The sample soil was successfully divided into four categories: (a) very poor 2, 5, 11; (b) poor 4, 6, 12, 15; (c) fertility 1, 3, 8, 10; (d) very fertility 7, 9, 13, 14. The clustering results derived by IIFC algorithm are illustrated in Figure 2. By analyzing the soil composition of the sample, we can scientifically conduct effective fertilization guidance for the sample.
 
      
    
    Figure 2.
      The clustering results derived by IIFC algorithm.
  
7. Conclusions
In this paper, a new continuous optimal aggregation operator based on Chi-squared deviation is proposed, which can effectively convert interval intuitionistic fuzzy number into intuitionistic fuzzy number. The distance between interval intuitionistic fuzzy numbers is calculated by constructing a new distance measure based on symmetric information entropy. The C-OOWIFQ operator and the distance measure based on symmetric information entropy are applied to deal with soil clustering. The main advantages of this paper are shown as follows:
- (1)
- Compared with traditional clustering and fuzzy clustering, interval intuitionistic fuzzy clustering describes the fuzzy nature of things more delicately.
- (2)
- The symmetric information entropy based distance measure considers all the information in the continuous interval. Thus, the distortion and loss of information are avoided, and the result is more accurate and effective.
- (3)
- The C-OOWIFQ takes into account the preferences of decision makers.
In addition, the IIFC algorithm can effectively solve the problem of soil clustering. In the follow-up study, we will apply the distance measure and symmetric information entropy to pattern recognition, data mining, medical diagnosis and other fields.
Author Contributions
J.L.: conceived, designed, project administration, and wrote the manuscript; G.D.: investigation, methodology; Z.T.: software, investigation. All authors have read and agreed to the published version of the manuscript.
Funding
This work was supported by the National Natural Science Foundation of China (No. 71601049), the Humanities and Social Sciences Fund of the Ministry of Education (No. 16YJC630064), the Foundation of Beijing Intelligent Logistics System Collaborative Innovation Center (BILSCIC-2019KF-16) and the University Training Program in Scientific Research for Outstanding Young Talents of Fujian Province: cost sharing strategy of incomplete cooperative game and its application in water pollution control.
Conflicts of Interest
The authors declare no conflict of interest.
References
- Horn, D.; Gottlieb, A. Algorithm for data clustering in pattern recognition problems based on quantum mechanics. Phys. Rev. Lett. 2001, 88, 018702. [Google Scholar] [CrossRef] [PubMed]
- Huntsherger, T.; Jacobs, C.; Cannon, R.L. Iterative fuzzy image segmentation. Pattern Recognit. 1985, 18, 131–138. [Google Scholar] [CrossRef]
- Kuang, Z.; Kuh, A. A combined self-organizing feature map and multilayer perceptron for isolated word recognition. IEEE Trans. Signal Process. 1992, 40, 2651–2657. [Google Scholar] [CrossRef]
- Minnix, J.I.; McVey, E.S.; Inigo, R.M. A multilayered self-organizing artificial neural network for invariant pattern recognition. IEEE Trans. Knowl. Data Eng. 1992, 4, 162–167. [Google Scholar] [CrossRef]
- Cerreto, F.; Nielsen, B.F.; Nielsen, O.A.; Harrod, S.S. Application of data clustering to railway delay pattern recognition. J. Adv. Transp. 2018, 2018. [Google Scholar] [CrossRef]
- Dhanachandra, N.; Manglem, K.; Chanu, Y.J. Image Segmentation Using K -means Clustering Algorithm and Subtractive Clustering Algorithm. Procedia Comput. Sci. 2015, 54, 764–771. [Google Scholar] [CrossRef]
- Choy, S.K.; Shu, Y.L.; Yu, K.W.; Lee, W.Y.; Leung, K.T. Fuzzy model-based clustering and its application in image segmentation. Pattern Recognit. 2017, 68, 141–157. [Google Scholar] [CrossRef]
- Li, Z.; Chen, J. Superpixel segmentation using Linear Spectral Clustering. In Proceedings of the IEEE Conference on Computer Vision and Pattern Recognition, Boston, MA, USA, 7–12 June 2015. [Google Scholar]
- Pham, T.X.; Siarry, P.; Oulhadj, H. Integrating fuzzy entropy clustering with an improved PSO for MRI brain image segmentation. Appl. Soft Comput. 2018, 65, 230–242. [Google Scholar] [CrossRef]
- Huang, H.; Meng, F.; Zhou, S.; Jiang, F.; Manogaran, G. Brain image segmentation based on FCM clustering algorithm and rough set. IEEE Access 2019, 7, 12386–12396. [Google Scholar] [CrossRef]
- Dutt, A.; Ismail, M.K.; Mahroeian, H.; Aghabozrgi, S. Clustering Algorithms Applied in Educational Data Mining. Int. J. Inf. Eng. Electron. Bus. 2015, 5. [Google Scholar] [CrossRef]
- Schubert, E.; Koos, A.; Emrich, T.; Zufle, A.; Schmid, K.A.; Zimek, A. A framework for clustering uncertain data. VLDB Endow. 2015, 8, 1976–1979. [Google Scholar] [CrossRef]
- Sarkar, B.; Omair, M.; Choi, S.-B. A multi-objective optimization of energy, economic, and carbon emission in a production model under sustainable supply chain management. Appl. Sci. 2018, 8, 1744. [Google Scholar] [CrossRef]
- Macqueen, J. Some Methods for Classification and Analysis of MultiVariate Observations. In Proceedings of the Fifth Berkeley Symposium on Mathematical Statistics and Probability, Berkeley, CA, USA, 21 June–18 July 1965. [Google Scholar]
- Bezdek, J.C. Pattern Recognition with Fuzzy Objective Function Algorithms. Adv. Appl. Pattern Recognit. 1981, 22, 203–239. [Google Scholar]
- Guha, S.; Rastogi, R.; Shim, K.; Guha, S.; Rastogi, R.; Shim, K. CURE: An Efficient Clustering Algorithm for Large Databases. Inf. Syst. 1998, 26, 35–58. [Google Scholar] [CrossRef]
- Karypis, G.; Han, E.H.; Kumar, V. Chameleon: Hierarchical Clustering Using Dynamic Modeling. Computer 2002, 32, 68–75. [Google Scholar] [CrossRef]
- Ester, M.; Kriegel, H.-P.; Sander, J.; Xu, X. A density-based algorithm for discovering clusters in large spatial databases with noise. In Proceedings of the Second International Conference on Knowledge Discovery and Data Mining, Portland, OR, USA, 2–4 August 1996; pp. 226–231. [Google Scholar]
- Ankerst, M.; Breunig, M.M.; Kriegel, H.-P.; Sander, J. OPTICS: Ordering points to identify the clustering structure. In Proceedings of the ACM SIGMOD International Conference on Management of Data, Philadelphia, PA, USA, 1–3 June 1999; pp. 49–60. [Google Scholar]
- Roy, S.; Bhattacharyya, D. An approach to find embedded clusters using density based techniques. In Proceedings of the International Conference on Distributed Computing and Internet Technology, Bhubaneswar, India, 22–24 December 2005; Springer: Berlin/Heidelberg, Germany, 2005; pp. 523–535. [Google Scholar]
- Agrawal, R.; Gehrke, J.; Gunopulos, D.; Raghavan, P. Automatic subspace clustering of high dimensional data. Data Min. Knowl. Discov. 2005, 11, 5–33. [Google Scholar] [CrossRef]
- Wang, W.; Yang, J.; Muntz, R. STING: A statistical information grid approach to spatial data mining. VLDB 1997, 97, 186–195. [Google Scholar]
- Sheikholeslami, G.; Chatterjee, S.; Zhang, A. Wavecluster: A multi-resolution clustering approach for very large spatial databases. In Proceedings of the 24th VLDB Conference, New York, NY, USA, 24–27 August 1998; pp. 428–439. [Google Scholar]
- Yanchang, Z.; Junde, S. GDILC: A grid-based density-isoline clustering algorithm. In Proceedings of the 2001 International Conferences on Info-Tech and Info-Net. Proceedings (Cat. No. 01EX479), Beijing, China, 29 October–1 November 2001; pp. 140–145. [Google Scholar]
- Fisher, D.H. Improving Inference through Conceptual Clustering. AAAI 1987, 87, 461–465. [Google Scholar]
- Gennari, J.H.; Langley, P.; Fisher, D. Models of incremental concept formation. Artif. Intell. 1989, 40, 11–61. [Google Scholar] [CrossRef]
- Ruspini, E.H. A new approach to clustering. Inf. Control 1969, 15, 22–32. [Google Scholar] [CrossRef]
- Tamura, S.; Higuchi, S.; Tanaka, K. Pattern classification based on fuzzy relations. IEEE Trans. Syst. Man Cybern. 1971, SMC-1, 61–66. [Google Scholar] [CrossRef]
- Backer, E.; Jain, A.K. A clustering performance measure based on fuzzy set decomposition. IEEE Trans. Pattern Anal. Mach. Intell. 1981, 3, 66–75. [Google Scholar] [CrossRef] [PubMed]
- Zadeh, L.A. Similarity relations and fuzzy orderings. Inf. Sci. 1971, 3, 177–200. [Google Scholar] [CrossRef]
- Dunn, J. A graph theoretic analysis of pattern classification via Tamura’s fuzzy relation. IEEE Trans. Syst. Man Cybern. 1974, 3, 310–313. [Google Scholar] [CrossRef]
- Le, K. Fuzzy relation compositions and pattern recognition. Inf. Sci. 1996, 89, 107–130. [Google Scholar] [CrossRef]
- Wu, Z.; Leahy, R. An optimal graph theoretic approach to data clustering: Theory and its application to image segmentation. IEEE Trans. Pattern Anal. Mach. Intell. 1993, 15, 1101–1113. [Google Scholar] [CrossRef]
- Esogbue, A.O. Optimal clustering of fuzzy data via fuzzy dynamic programming. Fuzzy Sets Syst. 1986, 18, 283–298. [Google Scholar] [CrossRef]
- Atanassov, K.T. Intuitionistic fuzzy sets. Control Theory Appl. 1986, 20, 87–96. [Google Scholar] [CrossRef]
- Atanassov, K.; Gargov, G. Interval valued intuitionistic fuzzy sets. Fuzzy Sets Syst. 1989, 31, 343–349. [Google Scholar] [CrossRef]
- Yager, R.R. OWA Aggregation Over a Continuous Interval Argument With Applications to Decision Making. IEEE Trans. Syst. Man Cybern. Part B (Cybern.) 2004, 34, 1952–1963. [Google Scholar] [CrossRef]
- Yager, R.R.; Xu, Z. The continuous ordered weighted geometric operator and its application to decision making. Fuzzy Sets Syst. 2006, 157, 1393–1402. [Google Scholar] [CrossRef]
- Chen, H.; Liu, J.; Wang, H. A class of continuous ordered weighted harmonic (C-OWH) averaging operators for interval argument and its applications. Syst. Eng. Theory Pract. 2008, 28, 86–92. [Google Scholar]
- Liu, J.; Lin, S.; Chen, H.; Zhou, L. The Continuous Quasi-OWA Operator and its Application to Group Decision Making. Group Decis. Negot. 2013, 22, 715–738. [Google Scholar] [CrossRef]
- Yager, R.R. Quantifier guided aggregation using OWA operators. Int. J. Intell. Syst. 1996, 11, 49–73. [Google Scholar] [CrossRef]
© 2020 by the authors. Licensee MDPI, Basel, Switzerland. This article is an open access article distributed under the terms and conditions of the Creative Commons Attribution (CC BY) license (http://creativecommons.org/licenses/by/4.0/).
