Abstract
The effectiveness of industrial heritage conservation relies on the collaborative efforts of multiple stakeholders. However, existing research lacks systematic exploration of stakeholders’ perception of heritage value and the pathways through which such perception translates into conservation behaviors. This study takes the Shaanxi section of the Baocheng Railway, a typical linear industrial heritage, as a case study. Based on the “Cognitive Appraisal Theory of Emotions” (CATE) theory, it examines the mechanism between heritage value perception, place identity, and heritage responsibility behavior. Through structural equation modeling (SEM) analysis of 414 questionnaire responses, the study finds that heritage value perception of the Baocheng Railway’s Shaanxi section not only significantly positively influences stakeholders’ place identity but also directly promotes the formation of heritage responsibility behavior. Among these, the perception of social value has the most pronounced impact on place identity and responsibility behavior. Furthermore, place identity plays a key mediating role between value perception and responsibility behavior. This study introduces the CATE theory into industrial heritage research, revealing the mechanism of behavior generation from the path of “cognition → emotion → behavior”. By focusing on linear industrial heritage sites, it broadens the scope of heritage research and highlights the central role of social value perception in driving conservation intentions and behaviors. The study further enriches research on heritage responsibility behavior, and the proposed theoretical model and findings can provide theoretical references for the management and conservation of industrial heritage.
1. Introduction
World Heritage represents a global endeavor aimed at highlighting outstanding universal value and fostering consensus among diverse stakeholders from various cultural backgrounds [1]. As material witnesses to modern industrialization, industrial heritage carries unique historical memories, technological achievements, and socio-cultural values. These industrial remains comprise buildings, machinery, workshops, factories, mines, warehouses, energy production/transmission facilities, transportation infrastructure, and related social activity sites [2]. In recent years, with accelerated urban renewal and industrial transformation, the conservation and adaptive reuse of industrial heritage has emerged as a global priority. The Bao Cheng Railway, a national strategic project during China’s First Five-Year Plan period, embodies collective memory and technological innovation history from the Third Front Construction era. Its exceptional representativeness and outstanding value earned it inclusion in the First Batch of China’s Industrial Heritage Conservation List [3]. However, current conservation practices and research on the Baocheng Railway face a dual dilemma: unclear heritage value perception among stakeholders and the absence of clearly defined heritage responsibility subjects. How to reconcile value perception differences among multiple stakeholders, stimulate responsible behavior, and achieve scientifically sound conservation and rational utilization of industrial heritage has become a critical issue in heritage studies.
The academic research on industrial heritage protection has formed a relatively rich system of achievements and is currently in a rapid development stage. The primary research foci include: heritage value assessment [4,5,6,7,8,9,10], adaptive reuse [11,12,13], and heritage management [14,15]. Despite the fruitful research results, there are still three limitations in existing studies: firstly, the research objects mostly focus on traditional heritage, such as historic and cultural districts [5] and World Cultural Heritage sites [2], while attention to linear industrial heritage remains insufficient; second, the research groups primarily consist of residents and tourists, with a lack of systematic research on diverse stakeholders; third, theoretical explorations often remain at the level of descriptive analysis, and empirical investigations into the internal mechanisms of “cognition → emotion → behavior” are still relatively weak, particularly regarding the validation of the mediating role of place identity.
CATE offers a novel perspective for interpreting the formation mechanism of heritage responsibility behaviors. This theory posits that an individual’s cognitive appraisal of the environment triggers emotional responses, which subsequently drive specific behavioral intentions. It is particularly effective in explaining variations in behavioral motivation arising from differences in value perception. Within the context of industrial heritage, CATE can effectively reveal how diverse stakeholders develop differentiated emotional attachments based on their multidimensional perception of heritage values, ultimately influencing their behavioral intentions to engage in conservation. Compared to other theoretical models, CATE emphasizes a dual-path driving mechanism involving cognition and affect, making it especially suitable for analyzing the intrinsic connections among “value cognition → emotional response → behavioral intention.” It provides critical theoretical support for addressing the dual challenges of “unclear value perception” and “lack of responsibility” in current conservation practices. Although this framework has been applied in studies on resident and tourist behaviors at cultural heritage sites [16], its applicability in the context of industrial heritage remains to be tested, particularly its generalizability to diverse stakeholder groups.
Guided by the CATE, this research introduces place identity as a mediating variable, with heritage value perception as the cognitive evaluation variable, place identity as the affective variable, and heritage responsibility behavior as the behavioral variable. Using SEM, we construct a theoretical framework of “heritage value perception → place identity → heritage responsibility behavior” to elucidate the impact mechanisms of stakeholders’ responsible behaviors toward the Shaanxi section of the Baocheng Railway Industrial Heritage. This research aims to provide novel insights for addressing the current bottleneck of “government led and insufficient social participation” in the protection and management of industrial heritage. The study specifically addresses two research questions: ① What constitutes stakeholders’ perception of heritage values regarding the Shaanxi section of the Baocheng Railway Industrial Heritage? ② How do stakeholders’ heritage value perception and place identity influence their heritage responsibility behaviors? To address these questions, a mixed-methods approach combining qualitative and quantitative research was employed: First, qualitative exploration was conducted on the value perception dimensions and measurement items of stakeholders (residents, passengers, tourists, and related workers) to develop a scale. Subsequently, based on the CATE and using SEM, a quantitative examination of the influencing mechanisms was performed. This study represents the first application of CATE to the research of railway industrial heritage, establishing a comprehensive theoretical framework for understanding the mechanisms through which stakeholders’ value perception influences behavioral intentions. The findings can provide practical guidance for the conservation practices of railway industrial heritage. These theoretical and empirical contributions enhance the scientific basis for localized preservation strategies and ensure the long-term sustainability of the heritage values of the Baocheng Railway.
1.1. Relevant Research Progress
1.1.1. Heritage Value Perception
Heritage value refers to the significance and importance that humans ascribe to historical remains, encompassing both tangible and intangible cultural heritage. Heritage value perception denotes an individual’s evaluation of cultural heritage. With the refinement of global heritage conservation systems and the growing emphasis on localized preservation, academic perspectives on heritage values have shifted from singular typologies to comprehensive frameworks. In 1979, “The Burra Charter” issued by ICOMOS Australia introduced a multidimensional value system for cultural heritage, including aesthetic, historical, scientific, social, and spiritual values [17]. Scholarly research on heritage value perception has predominantly focused on cultural heritage sites [18], historic cities [19], national parks [4], and historic districts [5]. Research themes explore relationships between heritage value perception, tour guide interpretation [20], visitor satisfaction [19], and heritage conservation tourism intention [4]. In industrial heritage studies, substantial research has addressed value assessment. “The Nizhny Tagil Charter” delineates core value criteria for industrial heritage: historical value, technological value, social value, architectural/aesthetic value, and scientific value [2]. Alois Riegl and other scholars have systematically investigated and defined the values of industrial heritage, encompassing historical value, technological value, artistic value, aesthetic value, social value, economic value, cultural value, educational value, industrial value, spiritual value, uniqueness, and scarcity [4,5,6]. Methodologically, Liu et al. advanced industrial heritage valuation through Dempster-Shafer theory, demonstrating innovative quantitative approaches [21]. As an important component of industrial heritage, railway industrial heritage has been extensively studied for its heritage values in academic circles. A notable study by Martínez-Corral A et al. conducted a comprehensive analysis of the heritage values of historical Spanish railway stations (1848–1929),with the specific aim of evaluating the adequacy of their conservation by examining these heritage variables [22].In their study of Romania’s Oravița-Anina Railway, Merciu F C and Păunescu C et al. employed a mixed-methods approach—combining quantitative and qualitative analysis—to assess its railway heritage and sustainable development value. Their findings demonstrate that this hybrid methodology enables a comprehensive evaluation of heritage railway value while supporting sustainable development strategies [9].
1.1.2. Place Identity
The concept of place identity was initially proposed by Tuan [23] and Relph [24] in the 1970s, emphasizing human emotional attachment to places. Proshansky pioneered its definition as a complex interplay of conscious and unconscious beliefs, emotions, values, ideas, preferences, goals, behavioral tendencies, and skills [25]. Williams and Roggenbuck [26] further conceptualized it as a multidimensional bond between individuals and specific environments encompassing affective, cognitive, and behavioral dimensions, with the affective component being most frequently measured [27,28]. In the specific context of Baocheng Railway industrial heritage conservation, Place Identity refers to the multi-layered, dynamic process of emotional belonging, value recognition, and identity construction formed through continuous interaction, interpretation, and meaning-making between individuals, groups, and society and the heritage itself and its environment—from the perspectives of core values such as historical, social, technological, artistic, and protection–utilization. Different value perspectives imply different essences of identity: the historical value perspective signifies identity as “guardians of historical memory”; the social value perspective signifies identity as “upholders of social value”; the technological value perspective signifies identity as “admirers of industrial civilization”; the artistic value perspective signifies identity as “experiencers of industrial aesthetics”; the protection–utilization value perspective signifies identity as “co-creators of the heritage’s future. The formation of place identity results from interactions between individual internal factors and external environments [29]. In cultural heritage research, place identity often serves as a critical mediating variable, bridging relationships with landscape values, heritage conservation willingness, and satisfaction [30,31]. Research objects typically focus on traditional villages, cultural heritage sites, and tourist attractions. Zou et al. employed a sequential mixed-methods approach, integrating both qualitative and quantitative research strategies, and demonstrated that tourists’ spatial perception of heritage significantly influences place attachment in Quanzhou, China [32]. Qian & Li employed PLS-SEM and found that behavioral intentions in rural Zhejiang are positively affected by perceived value and place identity [33]. Brown and Raymond revealed landscape value perception’s significant impact on place attachment in Australia’s Otways region [34]. Li et al. showed heritage value perception’s positive effect on place identity along China’s Grand Canal [5]. Nian et al. employed SEM with 565 questionnaires from Mount Sanqingshan National Park, using place attachment as a mediator to analyze heritage conservation mechanisms [4]. Yuan Q et al. expanded existing research on residents’ tourism attitudes by examining resource-depleted cities in China through the lenses of social exchange theory, attitude theory, and the theory of planned behavior, with a focus on two key dimensions: place identity and tourism participation [35].
1.1.3. Heritage Responsibility Behavior
With the advancement of cultural heritage conservation research, academic attention has increasingly focused on heritage responsibility behavior in recent years. In 2014, Zhang C.Z. proposed the academic concept of “heritage responsibility” based on international charters and regulations, considering the essential characteristics of heritage and heritage tourism [36]. He argued that heritage responsibility encompasses the protection, preservation, presentation, understanding, appreciation, and dissemination of heritage by relevant stakeholders such as governments, non-governmental organizations, heritage site managers, community residents, and tourists, as well as individual and organizational responsibilities in legal, economic, ethical, and philanthropic aspects [36]. Subsequent scholarly work has developed and validated measurement scales for heritage responsibility behavior, employing theoretical frameworks such as the Theory of Planned Behavior (TPB), Value-Belief-Norm (VBN) Theory, and Stimulus-Organism-Response (SOR) model to investigate its influencing mechanisms [6,13,37,38]. Li et al. developed and validated a heritage responsibility scale from both visitor and resident perspectives [39]. Ling et al. empirically analyzed the formation mechanism of tourists’ heritage responsibility behavior using VBN theory and TPB, establishing a fundamental explanatory framework [6]. Gursoy et al. applied TPB to examine how place identity, local satisfaction, and personal norms influence residents’ heritage protection behaviors in China’s Feng Huang Ancient Town [40]. Wang et al. found that heritage responsibility behavior formation is affected by multiple factors including behavioral attitudes, subjective norms, and perceived behavioral control [41]. Chen constructed a research model based on the American Customer Satisfaction Index (ACSI), demonstrating that visitors’ perception of architectural heritage value significantly impacts post-visit behavioral intentions [19]. Zhang et al. developed an SOR theoretical model for environmental responsibility behavior in Nanjing Quarry Park, revealing that perceived value significantly affects environmental responsibility behaviors [38].
In summary, current research exhibits three key limitations: ① Industrial heritage valuation studies predominantly adopt expert-led approaches focusing on material carriers assessment, while neglecting emotional connections and value perceptions among diverse stakeholders. ② Investigations of the place identity and conservation behavior relationship concentrate on historic districts and World Heritage Sites, with empirical studies in industrial heritage contexts remaining scarce, particularly regarding how place identity influences stakeholders’ heritage value perception and responsible behaviors. ③ Research on heritage responsibility behavior drivers primarily employs institutionalist paradigms, such as TPB and VBN, overlooking affective drivers and insufficiently addressing psychological and emotional cognitive pathways.
1.2. Theoretical Foundations
Cognitive Appraisal Theory of Emotions
The Cognitive Appraisal Theory of Emotions (CATE), a pivotal theory in cognitive psychology, comprises three fundamental components: cognition, emotion, and behavior. Initially proposed by Arnold [42] and subsequently expanded by Lazarus [43], this theory delineates the psychological processes individuals undergo when encountering environmental stimuli. Its central tenet posits that emotions are not directly elicited by environmental stimuli but rather determined by an individual’s cognitive appraisal of an event’s significance. The widely accepted construct follows the “cognitive appraisal → subjective emotion → behavioral response” pathway. The CATE is often applied in the field of tourist behavior research, with research content mainly exploring the antecedents of emotions and the relationship between emotions and behavior. Niu & Liu examined how tourists’ embodied perception evaluation, awe, and anticipated conscious emotions influence environmental responsibility behaviors [44]. Hao & Zhang developed a “destination attributes → revisit intention” model at Shaanxi’s Guan Shan Grassland, clarifying relationships among destination attributes, perceived value, tourist delight, and revisit intentions [45]. Hosany validated antecedents of tourists’ emotional responses, identifying goal congruence and internal self-compatibility as primary determinants of positive affect [46]. Ma et al. tested antecedents of tourist pleasure in theme park contexts [47]. Cai & Cheng explored structural dimensions of perceived value in heritage cities and its impact on cultural attachment and heritage responsibility behaviors through SEM [16].
In summary, the “cognitive appraisal → emotion → behavior” pathway has been empirically validated across multiple contexts. Therefore, this article takes heritage value perception as the cognitive evaluation variable, place identity as the main emotional variable, and stakeholders’ intention of heritage responsibility behavior as the main behavioral variable, in order to clarify the mechanism of the impact of stakeholders’ heritage value perception and place identity on their intention of heritage responsibility behavior.
1.3. Research Hypothesis
1.3.1. Heritage Value Perception and Place Identity
Place identity refers to a deep psychological connection between individuals and specific geographical spaces, encompassing affective, cognitive, and behavioral dimensions. It manifests as a sense of belonging, attachment, self-identification, and behavioral commitment to a place [25]. Within the context of cultural heritage research, place identity represents the internalization of “place meaning” constructed by residents, tourists, and other stakeholders based on their perception of heritage values. Scholars across multiple disciplines concur that affect is influenced by cognitive processes [48]. According to CATE, external environmental stimuli serve both as objects of evaluation and as essential sources of information that elicit emotional responses. Subsequent cognitive appraisals can either amplify or attenuate emotional arousal. Notably, the positive influence of perceived value on place identity has been empirically validated in studies by Cai & Cheng [16], Li et al. [5], and Qian & Li [33]. Therefore, in this study, heritage value perception constitutes stakeholders’ primary cognitive appraisal of industrial heritage. Stakeholders’ cognition of industrial heritage values facilitates deeper understanding of local culture, thereby fostering place identity toward the industrial heritage.
As China’s first electrified railway, the Baocheng Railway represents the nation’s inaugural independently designed and constructed mountainous electrified railway system following the establishment of the People’s Republic of China. Spanning the formidable Qinling Mountain barrier, this iconic 20th-century engineering feat symbolizes humanity’s conquest of the ancient “Shu Road” and embodies distinctive epochal characteristics and historical significance. The railway’s serpentine alignment design and tunnel cluster construction technology through the Qinling Mountains demonstrate groundbreaking engineering achievements during China’s early industrialization period, establishing it as a paradigm of mountainous railway engineering with substantial technological value. Functioning as a strategic corridor connecting southwestern and northwestern China, it not only physically manifests the “Third Front Construction” historical movement but also cultivated the enduring “Baocheng Spirit” characterized by perseverance, tenacity, and precision, making indelible contributions to western regional development and thus possessing profound social value. The Shaanxi section traverses the Qinba Mountain region, intersecting with remnants of the ancient Chencang and Jinniu routes. Its numerous stations and abundant surviving infrastructure, coupled with rich cultural and natural landscapes, endow it with notable artistic value. The railway’s inclusion in the First Inventory of China’s Industrial Heritage Conservation List (2018) confirms its paramount protection–utilization value. Consequently, this study categorizes the heritage values of the Baocheng Railway’s Shaanxi section into five typologies: historical, social, technological, artistic, and protection–utilization value.
Based on this theoretical foundation, the following hypotheses are proposed:
Hypothesis 1 (H1):
Historical value perception has a significant positive effect on stakeholders’ place identity.
Hypothesis 2 (H2):
Social value perception has a significant positive effect on stakeholders’ place identity.
Hypothesis 3 (H3):
Technological value perception has a significant positive effect on stakeholders’ place identity.
Hypothesis 4 (H4):
Artistic value perception has a significant positive effect on stakeholders’ place identity.
Hypothesis 5 (H5):
Protection–utilization value perception has a significant positive effect on stakeholders’ place identity.
1.3.2. Heritage Value Perception and Heritage Responsibility Behavior
Heritage responsibility behavior refers to a series of proactive actions taken by individuals or groups to protect, transmit, and manage heritage resources in a sustainable manner, based on their perception of heritage values and internalized social responsibility. Numerous studies have examined perceived value as an antecedent variable of behavioral intention, confirming its positive influence [49,50,51]. From a cultural heritage perspective, when visitors perceive higher heritage value at cultural heritage sites, they are more likely to develop motivations to reciprocate the destination, such as complying with conservation regulations, respecting local culture, and providing economic support, all manifestations of heritage responsibility behavior. The positive impact of heritage value perception on such behavior has been empirically validated in studies by Li et al. [5], Cai & Cheng [16], and Zhang et al. [52] Therefore, grounded in the CATE, this study considers heritage value perception as an important cognitive evaluation, and heritage responsibility behavior as the main behavior of stakeholders towards industrial heritage. Stakeholder heritage value perception will effectively drive the occurrence of their heritage responsibility behavior.
Based on this theoretical foundation, the following hypotheses are proposed:
Hypothesis 6 (H6):
Historical value perception has a significant positive effect on stakeholders’ heritage responsibility behavior.
Hypothesis 7 (H7):
Social value perception has a significant positive effect on stakeholders’ heritage responsibility behavior.
Hypothesis 8 (H8):
Technological value perception has a significant positive effect on stakeholders’ heritage responsibility behavior.
Hypothesis 9 (H9):
Artistic value perception has a significant positive effect on stakeholders’ heritage responsibility behavior.
Hypothesis 10 (H10):
Protection–utilization value perception has a significant positive effect on stakeholders’ heritage responsibility behavior.
1.3.3. Place Identity and Heritage Responsibility Behavior
Scholars consistently regard place identity as a crucial mediating variable in heritage conservation and management research, incorporating it into studies examining environmental responsibility behaviors, heritage protection willingness, visitor satisfaction, and heritage responsibility behavior to explore the interrelationships between place identity and behavioral intentions. Ramkissoon et al. found visitors’ place attachment significantly positively influenced both low-effort and high-effort pro-environmental behavioral intentions in Australia’s Dandenong Ranges National Park [53]. Zhang et al. revealed that nature reserve authenticity indirectly affects tourists’ environmental responsibility behaviors through the mediating role of place identity in Wuyi Mountain Nature Reserve [52]. Wang & Chen and Elshaer et al. established that residents’ tourism attitudes mediate between place identity and tourism support behavioral intentions [54,55]. Cai & Cheng identified cultural attachment as the key mediator between tourists’ perceived value and heritage responsibility behaviors in historic cities [16].
Based on this theoretical foundation, the following hypotheses are proposed:
Hypothesis 11 (H11):
Place identity has a significant positive effect on stakeholders’ heritage responsibility behavior.
Hypothesis 12 (H12):
Place identity mediates the effect of historical value perception on stakeholders’ heritage responsibility behavior.
Hypothesis 13 (H13):
Place identity mediates the effect of social value perception on stakeholders’ heritage responsibility behavior.
Hypothesis 14 (H14):
Place identity mediates the effect of technological value perception on stakeholders’ heritage responsibility behavior.
Hypothesis 15 (H15):
Place identity mediates the effect of artistic value perception on stakeholders’ heritage responsibility behavior.
Hypothesis 16 (H16):
Place identity mediates the effect of protection–utilization value perception on stakeholders’ heritage responsibility behavior.
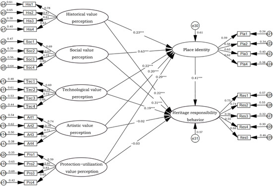
Guided by these hypotheses, this study constructs a SEM (Figure 1) to elucidate the influencing mechanisms and intrinsic relationships among heritage value perception, place identity, and heritage responsibility behavior.
Figure 1.
Structural Equation Modeling Diagram. Note: *** represent p < 0.01.
2. Materials and Methods
2.1. Study Area
This research focuses on the Shaanxi section of the Baocheng Railway (from Baoji Station to Yan Zibian Station), located within Baoji and Hanzhong cities of Shaanxi Province, China (Figure 2). Administered by the Xi’an Railway Bureau, this 240 km segment traverses the Qin Ba Mountain region, where the ancient Shu Road famously described as “more difficult than ascending to heaven” runs nearby. This section represents the most technologically significant portion of the entire railway, boasting the richest cultural and natural landscape resources (Table A1). As China’s first electrified railway, the Baocheng Railway was included in the First Batch of China’s Industrial Heritage Conservation List in 2018, demonstrating its significant industrial heritage value. Serving multiple functions including a strategic national defense corridor, a vital link for remote mountainous communities across Shaanxi, Gansu and Sichuan provinces, and a carrier for railway eco-cultural tourism, the railway attracts diverse stakeholders along its route–local residents, tourists, railway staff, and passengers alike. This diversity provides an ideal research foundation for conducting questionnaire surveys in this study.
Figure 2.
Study Area.
2.2. Questionnaire Design
The questionnaire comprised four sections: Demographic characteristics of stakeholders along the Baocheng Railway industrial heritage route, including gender, age, education level, and other basic information. Heritage value perception scale, adapted from Gao Fei [56], consisting of 5 dimensions and 20 items. Place identity scale, adopted from the classic measurement tool by Williams D R & Roggenbuck J W [26], containing 4 items. Heritage responsibility behavior scale, developed based on scales by Li Yaoqi [39], Li Yongle [5], and Jing Xie [57], with 5 measurement items. The questionnaire design was developed by building upon established scales and is closely aligned with the Cognitive-Affect-Behavior theoretical pathway of the CATE framework. All scales used a 5-point Likert scale (Table 1).
Table 1.
The source of variable items.
2.3. Data Collection
This study strictly adhered to the ethical guidelines for social science research involving human subjects. Prior to the survey, all participants were informed of the research purpose, content, and data usage. Participation was voluntary and based on explicit informed consent. The research protocol was approved by the relevant authorities. First, the initial scale of this study was sent to experts in the field of cultural heritage research and stakeholders along the Baocheng Railway for review. Based on their feedback, preliminary optimization of the wording was conducted to enhance the questionnaire’s comprehensibility and ease of response. Subsequently, to ensure the reliability and validity of the survey questionnaire, a pre-survey and questionnaire optimization were carried out using the Questionnaire Star platform before conducting the final field investigation. The survey adopted a random sampling method to distribute questionnaires and collect data. The questionnaire distribution and data collection were completed between March 15 and 30, 2025. A total of 425 questionnaires were distributed, with 414 valid responses collected, yielding an effective response rate of 97%.
2.4. Data Analysis Methods
The data analysis in this study was carried out in three steps. In the first step, AMOS 24 was used to construct a theoretical framework based on the CATE and put forward hypotheses. And use AMOS 24 software to establish an initial SEM. The SEM enables simultaneous analysis of multiple latent variables and their complex path relationships, making it particularly suitable for examining mediating effects and causal relationships among multiple dependent variables. This approach is more appropriate than traditional regression methods for verifying the integrated “cognition → emotion → behavior” mechanism proposed in this study. In the second step, the valid questionnaires were processed, and quantitative analysis of the data was conducted using SPSS 27 and AMOS 24. In the third step, on the basis of confirmatory factor analysis of the model, AMOS 24 was used to verify the theoretical model, through the SEM, the relationships among various variables were explored.
3. Results
3.1. Sample Characteristics Analysis
The survey sample consisted of 209 males and 205 females. The majority of respondents were aged 18–45, accounting for 60.39%. Those with a college degree or higher made up 54.35% of the sample, indicating a generally higher education level compared to the average in China’s Seventh National Population Census. In terms of occupation, students, corporate and institutional employees, farmers, and freelancers accounted for 13.77%, 34.06%, 16.67%, and 35.51%, respectively. Regarding respondent categories, residents along the route, passengers, tourists, and government or related personnel accounted for 32.13%, 28.26%, 21.01%, and 18.6%, respectively (Table 2).
Table 2.
Demographic characteristics of the sample statistics.
3.2. Reliability and Validity Analysis
The results showed that the Cronbach’s α coefficient of each latent variable was 0.800~0.848, the KMO value of the sample data was 0.942, and the significant difference value of Bartlett’s spherical test was 0.000. Therefore, the scale had high reliability and structural validity. Validity assessment focused on examining both convergent and discriminant validity [58]. As shown in Table 3 (Table 3): All standardized factor loadings ranged from 0.63 to 0.816, exceeding the threshold of 0.6; The average variance extracted (AVE) values for latent variables fell between 0.507 and 0.539, all surpassing the 0.5 benchmark; Composite reliability (CR) scores varied from 0.804 to 0.852, all above the 0.7 standard. These results collectively confirm the measurement model’s satisfactory convergent validity.
Table 3.
Reliability and validity analysis.
Table 4 further reveals (Table 4): Correlation coefficients among latent variables ranged from 0.424 to 0.683; The square roots of AVE values for each latent variable were substantially larger than its correlation coefficients with other latent variables. This pattern clearly demonstrates the measurement model’s adequate discriminant validity.
Table 4.
Discriminant validity matrix.
3.3. Multicollinearity Analysis of Independent Variables
The results of multicollinearity diagnosis are listed in Table 5. The value of VIF is 1.833 (<5), and the lowest value of TOL is 0.546 (>0.2), indicating that there is no multicollinearity among the independent variables.
Table 5.
Multicollinearity analysis of independent variables.
3.4. Structural Model Fit Assessment
The evaluation of model fit requires comprehensive examination of multiple goodness-of-fit indices [59]. As shown in Table 6: χ2/df = 2.344 (<5.0 threshold); RMSEA = 0.057 (<0.08 acceptable level); RMR = 0.023 (<0.05 cutoff value); TLI = 0.909 (>0.9 benchmark); CFI = 0.921 (>0.9 benchmark); GFI = 0.876, approaching 0.9 standard; Through a comprehensive evaluation of multiple indices, all metrics met the established test criteria, indicating that the model exhibits a good goodness-of-fit, reasonable specification, and strong statistical reliability.
Table 6.
Measurement Model.
3.5. Hypothesis Testing
The comprehensive path diagram generated by AMOS 24 (Figure 1), illustrates the magnitude of effects and structural relationships among latent variables within the proposed SEM. Hypothesis testing was conducted following these statistical criteria for path coefficient significance: When C.R. > 1.96, the path coefficient is significant at the level of 0.01 < p <0.05; when C.R. > 2.58, the path coefficient is significant at the level of p < 0.01. Model output results (Table 7). Heritage value perception of the Baocheng Railway Shaanxi section has a significant positive impact on place identity, with path coefficients of 0.229, 0.626, 0.217, 0.202, and 0.286, respectively, C.R. > 2.58, p < 0.01. Therefore, H1, H2, H3, H4, H5 hold true. In the measurement of the impact of heritage value perception on stakeholders’ heritage responsibility behavior in the Shaanxi section of the Baocheng Railway, historical value perception, social value perception, and technological value perception have significant positive effects on heritage responsibility behavior, with path coefficients of 0.216, 0.307, and 0.192, respectively, C.R. > 2.58, p < 0.01, Therefore, H6, H7, and H8 hold true. Place identity has a significant positive impact on heritage responsibility behavior, with a path coefficient of 0.414, C.R. > 2.58, p < 0.01. Therefore, H11 holds true. In the measurement of the impact of artistic value perception and protection–utilization value perception on stakeholders’ heritage responsibility behavior, the path coefficients are −0.025 and −0.032, the C.R. values are −0.461 and −0.553, and the p values are 0.645 and 0.580, respectively, C.R. < 1.96, and p > 0.05. Therefore H9 and H10 are rejected; the significant positive impact of artistic value perception and protection–utilization value perception on stakeholders’ heritage responsibility behavior is not established. It is worth noting that social value perception has the most significant and statistically significant impact on place identity and heritage responsibility behavior.
Table 7.
Path coefficients for each variable.
This study conducted mediation effect analysis using PROCESS v4.1 in SPSS 27, following the mediation effect testing procedure [60]. The test results are presented in Table 8.
Table 8.
Results of mediation effect test.
The standardized indirect effects of place identity on historical value perception, social value perception, technological value perception, artistic value perception, protection–utilization value perception, and stakeholder heritage responsibility behavior are 0.290, 0.258, 0.257, 0.305, and 0.272, respectively. The indirect effects are significant, and both Bias-corrected and Percentile tests do not include 0 within the 95% confidence interval, indicating that place identity plays a mediating role in the influence of historical value perception, social value perception, technological value perception, artistic value perception, protection–utilization value perception, and stakeholder heritage responsibility behavior. In summary, hypothesis H12, H13, H14, H15, and H16 are valid.
4. Discussion
The study reveals that stakeholders’ perceptions of social value, historical value, and technological value are more significant than their perceptions of artistic value and protection–utilization value. This result indicates that stakeholders consider the industrial heritage of the Baocheng Railway in Shaanxi to have prominent social, historical, and technological values. Therefore, narrative strategies emphasizing “stories of technological breakthroughs” and “cases of livelihood improvement” are more likely to resonate during protection–utilization efforts. As shown in Figure 1, both Soc3 “a sense of social identity and belonging toward the industrial heritage” and Soc4 “the spiritual value of the industrial heritage” significantly influence the perception of the Baocheng Railway’s social value. This indicates that “social identity and sense of belonging (Soc3)” and “spiritual value (Soc4)” constitute the core dimensions of the social value perception of the Baocheng Railway. The social value of the Baocheng Railway lies in its status as “China’s first electrified railway,” carrying profound historical memories and industrial cultural significance. The Baocheng spirit of “not afraid of hardship, not willing to give up, and not ambiguous” has been nurtured, breaking the geographical isolation of the Qinba Mountain area, while driving economic development in the mountainous regions along its route, including agricultural product transportation and tourism, and enhancing public transportation convenience. As a spiritual symbol, it evokes a strong sense of collective identity. The indicators His1 “authenticity” and His2 “integrity” significantly influence the perception of the Baocheng Railway’s historical value, indicating that “authenticity” and “integrity” are critical factors constituting the perception of its historical value. The historical value stems from the railway’s role as New China’s first electrified railway, completed in 1958. It ended the millennia-old challenge of “the perilous roads to Shu” by connecting northwest and southwest China for the first time, marking a pioneering achievement in the nation’s railway network. It serves as authentic and comprehensive evidence of New China’s ability to overcome extremely challenging natural geographical conditions, achieve breakthroughs in railway electrification technology, and construct a strategic southwestern national corridor during a specific historical period. The indicators Tec2 “the industrial heritage exhibit typical technological features of its time” and Tec3 “the industrial heritage in promoting technological innovation and industry development” significantly influence the perception of the Baocheng Railway’s scientific and technological value. This indicates that “typical technological (Tec2)” and “industry driving force (Tec3)” are key dimensions in perceiving the railway’s technological value. As China’s first electrified railway, its technological value lies in being the first electrified railway in China. In extremely complex geographical environments, the integrated application of mountainous railway construction technology and electrification technology has strong era typicality and engineering representativeness, fundamentally promoting the leapfrog development of China’s railway electrification industry.
The influence of different dimensions of heritage value perception on place identity varies significantly. Social value perception demonstrates the most pronounced impact, followed by protection–utilization value perception and historical value perception, while the effects of technological value perception and artistic value perception are comparatively weaker. Taking the perception of social value as an example, the Baocheng Railway, as a remarkable collective achievement, enables individuals to perceive its social value by categorizing themselves into social groups such as “inheritors of railway culture” and “fearless Qinba Mountain People,” thereby fostering positive group self-esteem. The cognitive pathway unfolds as follows: recognizing that the Baocheng Railway is “New China’s first electrified railway” and “breaking through the difficult natural barriers of the Shu Road” → generating the cognition that “this land/this group has achieved greatness” → internalizing this into a positive identity of “I belong to this great collective/place.” Such cognitions evoke feelings of pride, honor, and belonging, which form the emotional core of place identity. These positive emotions transform abstract cognitions into concrete emotional attachments, making the identity more stable and enduring. Similarly to the “Baocheng Spirit” of the Baocheng Railway, the German Ruhr Industrial Region has also developed a unique “industrial cultural spirit.” The key to its successful transformation lies in preserving the region’s industrial identity. The Zollverein Coal Mine Industrial Complex in Essen, a UNESCO World Heritage Site, not only conserved the industrial architecture but, more importantly, retained the memories and sense of identity of the mining community. This spiritual identity has become the cultural foundation for the region’s revitalization. Meanwhile, these findings indicate that as an industrial heritage site, the core appeal of the Baocheng Railway lies not merely in its historical or technological value, but more importantly in its embodiment of social memory and cultural identity—a perspective consistent with the research of Jones S [61] and Dümcke C [62]. For instance, the emotional connections formed by local residents, railway workers, and visitors, their identification with the “Baocheng Spirit” and shared social memories, prove more effective in fostering place identity than purely technical achievements or architectural aesthetics. From a theoretical perspective, social value perception exerts a stronger influence than other value perceptions. This conclusion aligns with Mensah J.’s proposition that “we should emphasize not only the material value of cultural heritage but also the cultural value of communities, enabling the coexistence of elite scientific values and the community cultural values of local people” [63]. It is also consistent with Social Identity Theory [64]. Social value is directly linked to the collective identity question of “who we are.” When stakeholders perceive that the heritage reinforces their social identity—such as “I am a descendant of the railway community” or “We are inheritors of the resilient Baocheng Spirit”—this sense of group belonging and distinctiveness strongly enhances self-esteem and self-efficacy, thereby most directly and powerfully integrating into their place identity. In contrast, the perceptions of protection–utilization value, historical value, technological value, and artistic value exhibit similar degrees of influence. These belong to more specific, functional, or knowledge-based cognitions. Understanding a glorious history (historical value), marveling at an engineering miracle (technological value), appreciating industrial aesthetics (artistic value), or recognizing its future practical potential (protection–utilization value) all enhance an individual’s sense of uniqueness and pride in the place, thus strengthening identity. However, as these values do not directly engage core identity in the way social value does, their impact is relatively weaker and more comparable to each other.
Regarding heritage responsibility behavior, social value perception, historical value perception, and technological value perception all exhibit significant positive influences. This indicates that when stakeholders recognize the Baocheng Railway’s social, historical, and technological value, they are more likely to engage in heritage protection actions. Heritage Responsibility Behavior is a type of pro-social and altruistic behavior, which is most suitably explained by the Norm Activation Mode (NAM) [65]. This model posits that the occurrence of responsible behavior requires three conditions: ① Awareness of Consequences: Recognizing that inaction will lead to negative outcomes. ② Ascription of Responsibility: Attributing the responsibility for preventing these negative outcomes to oneself. ③ Personal Norm: The activation of an internalized sense of moral obligation, thereby generating behavioral motivation. Social Value Perception: Most strongly activates ascription of responsibility. When individuals perceive heritage as a community bond, collective honor, and identity symbol, they tend to believe that “protecting it is our shared responsibility,” fostering a strong sense of collective duty. This group identity-based responsibility is one of the most powerful drivers of behavior. Historical Value Perception: Primarily activates awareness of consequences. The recognition that “this is an irreplaceable, unique historical witness—if lost, it is gone forever” strongly motivates protection. It triggers a moral obligation associated with the role of “historical inheritor”. Technological Value Perception: Functions through admiration and awe. Astonishment at the wisdom and engineering achievements of predecessors translates into a guardian mindset: “such a great accomplishment must not be destroyed in our generation.” This emotion can also activate awareness of consequences and personal norms. Artistic Value Perception did not significantly influence responsibility behavior. One theoretical explanation is that artistic value leans more toward personal aesthetic enjoyment, evoking a consumer mindset rather than a sense of responsibility, making it less likely to activate the moral responsibility chain in NAM. Protection–utilization Value Perception may involve utilitarian purposes, potentially driving “utilization” behavior rather than purely “responsibility” behavior. This result is related to Pandža Bajs I [66], Fu, Y [49]. The research results are consistent with the viewpoint. Among these dimensions, social value perception demonstrates the strongest effect, suggesting that local residents, tourists, government agencies, and railway staff are more inclined to develop strong identification when they acknowledge the railway’s sociocultural importance. This identification manifests not only as place identity but also translates into concrete responsibility behaviors, such as voluntary participation in industrial heritage protection efforts, and active support for heritage tourism development initiatives.
This study integrates stakeholders’ place identity, heritage value perception, and heritage responsibility behavior, demonstrating their intercorrelations and structural relationships. Specifically, stakeholders’ heritage value perception of the Baocheng Railway industrial positively influences their heritage responsibility behavior through the mediating role of place identity, thereby establishing a “value perception → place identity → responsibility behavior” pathway. It demonstrates that value perception does not directly translate into responsibility behavior but rather requires the critical mediating bridge of place identity. Place identity plays the role of “internalization” and “motivational transformation” in this process. Value perception pertains to “external” attributes, such as stakeholders recognizing the historical or technological value of this railway. Place identity, on the other hand, is an “internal” self-definition, such as stakeholders viewing themselves as “part of the story of this railway.” When a mediating effect is present, it means external values are absorbed by the individual and become part of their self-concept. Protecting heritage is no longer merely about safeguarding an “external object” but about preserving an “extended self.” This constitutes a deeper and more fundamental behavioral motivation. The behavioral motivation shifts from an externally normative sense of obligation—“I should do”—to an intrinsically identity-driven necessity—“I want to do” or “I must do.” Taking Yangjiawan Station and Qingshiya Station as examples, the perception of historical value, centered on authenticity (His1) and integrity (His2), fosters a role identity as “guardians of historical memory,” thereby triggering daily, ongoing monitoring behaviors and knowledge transmission activities. The Guanyinshan spiral loop and Qinling tunnel complex, as key manifestations of engineering typicality (Tec2), evoke stakeholders’ perception of technological value, eliciting admiration and awe. This translates into an identity as “admirers of industrial civilization,” motivating responsibility behaviors focused on research, documentation, and promotion. Through the perception of protection–utilization value at Qinling Station and Xujiaping Railway Town, a sense of hope and optimism emerges, forming an identity as “co-creators of the heritage’s future.” This, in turn, inspires entrepreneurial and participatory consultation-based responsibility behaviors. These findings provide further support for the CATE in the field of industrial heritage conservation management, and also extend the research of Cai et al. [16], Valverde-Roda J [37], Yang L [11], Zhang T [38], and Cao W [12] regarding the interplay between heritage value perception, place identity, and heritage responsibility behavior.
Notably, stakeholders artistic value perception demonstrates no significant impact on heritage responsibility behavior, which reflects the particularity of industrial heritage compared with traditional cultural heritage. As a functional industrial heritage, the Baocheng Railway’s core values reside predominantly in its historical, technological, and social dimensions rather than in the aesthetic artistic value characteristic of conventional cultural heritage. Stakeholders tend to adopt a pragmatic perspective, with their responsibility behaviors being primarily driven by emotional connections or utilitarian value recognition rather than artistic appreciation. Similarly, the influence of protection–utilization value perception on heritage responsibility behavior proves insignificant. This phenomenon may stem from two factors: ① The protection–utilization value of industrial heritage is often framed at the macro level, such as cultural continuity, tourism development, whereas individual responsibility behaviors are typically motivated by micro-level interests, such as economic returns and social recognition. There is a break in the transmission of values between the two. ② The government-led conservation model may foster a “responsibility outsourcing” mentality among the public, where preservation is perceived as primarily institutional rather than individual obligation.
5. Conclusions
5.1. Research Conclusions
① Heritage value perception of the Baocheng Railway’s Shaanxi section has a significant positive impact on place identity, with the following order of influence strength: Social value perception > Protection–utilization value perception > Historical value perception > Technological value perception > Artistic value perception. Social value perception is the most critical factor influencing stakeholders’ place identity. The effects of protection–utilization value perception, historical value perception, technological value perception, and artistic value perception on place identity are relatively similar. This finding is consistent with research on the formation mechanisms of place identity by scholars such as Lewicka M [27], Shamai S [28], Hong Z et al. [29]. It corroborates the study by Qian J et al. [33] regarding the significant positive effect of value perception on place identity and further substantiates research by Jones S [61], Dümcke C et al. [62] on the pivotal role of social value in the construction of heritage identity.
② Historical value perception, social value perception, and technological value perception have a significant positive impact on heritage responsibility behavior, ranked as follows: Social value perception > Historical value perception > Technological value perception. This result resonates with studies by Li Y.L. [5], Cai L.B. [16], Zhang S.B.W. [52], concerning the relationship between heritage value perception and protection behavior, indicating that different types of value perceptions exert differential driving forces on behavior.
③ Place identity has a significant positive effect on stakeholders’ heritage responsibility behavior and serves as a mediating factor in the relationship between heritage value perception and heritage responsibility behavior in the Shaanxi section of the Baocheng Railway. This pathway supports the “cognition → emotion → behavior” theoretical framework proposed by Arnold [42] and Lazarus [43], emphasizing the bridging function of emotional connection within the mechanism of heritage protection behavior.
This study focuses on the Baocheng Railway, a linear industrial heritage site of national strategic significance. Through empirical investigation, it constructs a pathway of “heritage value perception → place identity → heritage responsibility behavior.” This not only verifies the critical mediating role of place identity in heritage protection behavior and highlights the central importance of social value perception in fostering place identity but also addresses a research gap within China regarding the relationship between railway heritage value and protection actions. The findings engage in dialog with relevant international research, particularly aligning with UNESCO’s advocated heritage principles of a “value-centered approach” and “encouraging community participation,” especially concerning governance models that emphasize community involvement and social value perception. The conclusions offer valuable insights for other similar industrial heritage sites. The core logic—“enhancing social value perception to strengthen place identity, thereby promoting protection behavior”—can inform governance strategies for comparable heritage types. However, it is crucial to note that variations exist in the cultural contexts and community foundations of different heritage sites; therefore, application necessitates adaptation to the specific characteristics of individual heritage assets.
Derived from this research is the following implication: successful heritage governance cannot rely solely on an expert-led “elite discourse” emphasizing historical, artistic, and technological values. Instead, it must shift toward a people-centered, inclusive model that prioritizes community well-being and social benefits. Therefore, future policies should focus on exploring and leveraging the social value of heritage. By strengthening place identity, we can resolve the tension between conservation and development, ultimately achieving the dual goals of sustainable heritage preservation and synergistic community development.
5.2. Theoretical Contributions
First, this study expands the theoretical dimensions of industrial heritage valuation. Unlike previous research that predominantly focused on material-level historical, artistic, and technological values, this study innovatively demonstrates the pivotal role of social value perception in industrial heritage conservation. The results reveal that for industrial heritage like the Baocheng Railway, social value perception exerts a significantly stronger influence on place identity and heritage responsibility behavior than other value dimensions. This finding enriches the theoretical framework for industrial heritage assessment and provides a novel analytical perspective for future research. Second, the study advances the application of place identity theory in industrial heritage contexts. Through empirical analysis, it not only confirms the mediating role of place identity between value perception and responsibility behavior but also reveals the different impact paths of different types of value perception on place identity. Notably, it is found that the mechanism whereby social value perception strengthens place identity through “collective memory” and “community belongingness,” offering new theoretical insights into how industrial heritage constructs place identity. Finally, this study innovatively develops a “value perception → place identity → responsibility behavior” theoretical model specific to the Baocheng Railway. This model is not only applicable to the explanation of the protection mechanism of traffic heritage, such as Baocheng Railway, but also provides a transferable analytical framework for other industrial heritage types.
5.3. Practical Implications
Given the significant impact of social value perception and place identity on heritage responsibility behaviors, the preservation and revitalization of the Baocheng Railway should focus on exploring its socio-cultural significance, leveraging the role of place identity, and stimulating stakeholders’ responsible behavior towards heritage.
At the policy level: ① Prioritize enhancing the communication of social values. Organize community participatory activities, such as collecting oral histories of the railway and hosting forums for retired employees, to emphasize the railway’s role in connecting communities and perpetuating collective memory. ② Utilize place identity as a lever to promote conservation actions. First, integrate “identity” into the core of conservation policies, for instance, by introducing a “Railway Guardian” certification for residents and establishing community volunteer patrols. Second, develop localized educational programs, collaborate with schools to conduct thematic studies on “Railway and Hometown,” fostering a sense of identity among the younger generation. ③ Differentiate the allocation of conservation resources. Prioritize funding for carriers of social value (such as community railway memorial halls), historical value (such as monuments commemorating flood control and railway protection), and technological value (such as the Guanyin Mountain Cableway Experience Center). For carriers of artistic value (such as landscape features along the route), social capital can be introduced through tourism development to alleviate fiscal burdens.
For local residents: ① Strengthen the “railway-community” bond. Encourage residents to actively participate in building the Baocheng Railway Memory Archive, such as by contributing old photographs and physical artifacts, to reinforce their identity as “heritage inheritors.” Establish a self-governed railway culture association and organize community festivals, such as a market to commemorate the opening of the Baocheng Railway, to enhance a sense of belonging. ② Transform identity into sustainable actions. First, encourage residents to shift from “passive compliance” to “active guardianship,” such as by monitoring destructive behaviors and participating in daily maintenance. Second, develop railway-themed livelihoods, such as family-run railway-themed restaurants and handmade railway model workshops, achieving a win-win outcome for cultural preservation and income generation.
For tourists: ① Guide tourists to experience the core “social value” of the Baocheng Railway. Design immersive social narrative experiences, such as “A Day in the Life of a Railway Worker” or participating in “Railway Teahouse Storytelling Sessions,” where they can listen to residents’ oral histories. ② Foster responsible behavior through identity resonance. Incorporate role-playing elements into tours, such as distributing “One-Day Railway Soldier” task cards and awarding badges after completing heritage conservation knowledge quizzes. ③ Develop products that translate responsible behavior into action. For example, implement a “trash-for-treasure” program where litter collected along the railway can be exchanged for railway-themed cultural and creative products, or introduce “public crowdfunding tickets” where a portion of the ticket revenue is allocated to emergency heritage conservation efforts.
In summary, the sustainable preservation of the Baocheng Railway’s Shaanxi section should center on social value, using strengthened place identity as a catalyst for multi-stakeholder engagement, thereby establishing a more effective heritage governance model. These findings offer valuable insights for conserving and revitalizing similar linear industrial heritage sites, such as old mining areas, railway heritage, and industrial ruins.
5.4. Limitations and Prospects
The research mainly focuses on stakeholders of the Baocheng Railway Shaanxi section, and the sample coverage is relatively limited. The comparative data of other sections such as the Sichuan section is not fully included; it may affect the universality of the conclusions, and there may be differences in value perception among different stakeholders. Data collection relied on self-report scales. Although reliability and validity tests were conducted, the results may still be subject to certain common method bias and social desirability bias.
Based on the above limitations, future research can be further explored from the following aspects. Firstly, expand comparative studies and conduct cross-regional comparisons, such as comparing different sections of the Baocheng Railway to examine the impact of urban-rural and intergenerational differences on value perception. At the same time, future research on value perception and behavioral intention can attempt to combine eye tracking experiments, neuroscience, and other methods to deepen the exploration and development of subconscious value perception, explore new characteristics of industrial heritage value perception under the digital background, and continuously improve the theoretical and practical system of industrial heritage protection. In terms of questionnaire design, the difficulty of questionnaire items will be adjusted for future research to capture more subtle differences in research conclusions, thereby more accurately clarifying the relationship between heritage value perception, place identity, and heritage responsibility behavior.
Author Contributions
Methodology, J.S.; Investigation, S.Z., X.H. and A.Z.; Data curation, S.Z.; Writing—original draft, S.Z., X.H. and A.Z.; Writing—review and editing, J.S. and Z.L. All authors have read and agreed to the published version of the manuscript.
Funding
This research was funded by the Annual Project of Shaanxi Provincial Social Science Fund, grant number 2024J030 and the Shaanxi Province Soft Science Research Program—General Project, grant number 2025KG-YBXM-146.
Data Availability Statement
The data that support the findings of this study are available from the corresponding authors upon reasonable.
Acknowledgments
The author thanks the residents, passengers, and related staff along the Shaanxi section of the Baocheng Railway for their help and support in this study, and also thanks all the teachers who participated in this study.
Conflicts of Interest
We confirm that neither the manuscript nor any parts of its content are currently under consideration or published in another journal. The authors have no conflicts of interest to declare concerning this work.
Appendix A
Table A1.
Combing list of heritage resources in Shaanxi section of Baocheng Railway Industrial Heritage.
Table A1.
Combing list of heritage resources in Shaanxi section of Baocheng Railway Industrial Heritage.
| Type | Name | Year | Authenticity | Completeness | Engineering Technicality | Aesthetic Appreciation | Protection/ Utilization Status |
|---|---|---|---|---|---|---|---|
| Community memory resources | Baoji Station | 1936 | 3 | 4 | 5 | 4 | 4 |
| Renjiawan Station | 1958 | 4 | 4 | 4 | 3 | 3 | |
| Yangjiawan Station | 1954 | 4 | 4 | 4 | 3 | 3 | |
| Guanyinshan Station | 1954 | 4 | 4 | 5 | 4 | 4 | |
| Qingshiya Station | 1954 | 4 | 4 | 4 | 3 | 4 | |
| Qinling Station | 1954 | 3 | 4 | 5 | 5 | 5 | |
| Huangniupu Station | 1954 | 4 | 4 | 3 | 3 | 3 | |
| Honghuapu Station | 1954 | 4 | 4 | 3 | 3 | 3 | |
| Youfanggou Station | 1954 | 4 | 4 | 3 | 3 | 3 | |
| Fengzhou Station | 1954 | 4 | 4 | 4 | 4 | 3 | |
| Fengxian Station | 1954 | 3 | 4 | 4 | 4 | 4 | |
| Baishuijiang Station | 1956 | 4 | 4 | 4 | 4 | 3 | |
| Hongweiba Station | 1956 | 4 | 4 | 4 | 3 | 3 | |
| Matiwan Station | 1956 | 4 | 4 | 4 | 4 | 3 | |
| Xujiaping Station | 1956 | 3 | 4 | 4 | 5 | 5 | |
| Hengxianhe Station | 1956 | 4 | 4 | 4 | 4 | 4 | |
| Lueyang Station | 1956 | 3 | 4 | 4 | 4 | 4 | |
| Wangjiatuo Station | 1956 | 4 | 4 | 3 | 4 | 3 | |
| LeSuhe Station | 1956 | 4 | 4 | 3 | 4 | 3 | |
| Gaotanzi Station | 1956 | 4 | 4 | 4 | 4 | 3 | |
| Juting Station | 1956 | 4 | 4 | 4 | 4 | 3 | |
| Yangpingguan Station | 1956 | 3 | 4 | 4 | 4 | 4 | |
| Yanzibian Station | 1956 | 4 | 4 | 4 | 4 | 3 | |
| The former site of the third production line of Huangniupu, Factory 7107, Ninth Academy of Aerospace | 1970 | 4 | 4 | 4 | 4 | 5 | |
| The former site of the Sixth Academy of China Aerospace Science and Technology Corporation in Hongguanggou | 1965 | 4 | 4 | 5 | 5 | 5 | |
| Bayi Copper Mine | 1958 | 4 | 3 | 3 | 3 | 3 | |
| The former site of Baoji Shenxin Cotton Mill | 1938 | 4 | 4 | 5 | 5 | 5 | |
| Jinhui Wine Industrial Site | 1951 | 4 | 4 | 4 | 4 | 4 | |
| Engineering technology resources | Guanyin Mountain extension line | 1954 | 4 | 4 | 5 | 4 | 4 |
| Yangjiawan extension line | 1954 | 4 | 4 | 5 | 3 | 4 | |
| Huangsha River Bridge | 1956 | 3 | 4 | 5 | 4 | 4 | |
| Qingshiya Tunnel | 1954 | 4 | 4 | 5 | 3 | 4 | |
| Qingshiya Bridge | 1954 | 4 | 4 | 5 | 3 | 4 | |
| Renjiawan Bridge | 1954 | 4 | 4 | 4 | 3 | 4 | |
| Yangjiawan Station Approach Bridge Group | 1954 | 4 | 4 | 4 | 3 | 4 | |
| Qinling Tunnel Group | 1956 | 4 | 4 | 5 | 3 | 4 | |
| Jialing River Bridge | 1956 | 4 | 4 | 5 | 4 | 4 | |
| Matiwan Tunnel | 1956 | 4 | 4 | 4 | 3 | 3 | |
| Yanziban Tunnel | 1956 | 4 | 4 | 4 | 3 | 3 | |
| China’s first generation Shaoshan 1 electric locomotive (SS1-008) | 1968 | 4 | 4 | 5 | 3 | 4 | |
| Historical and cultural resources | Site of the Lueyang section of the Baocheng Railway | 1958 | 4 | 3 | 3 | 3 | 4 |
| Huixian Huangshahe section of Baoji-Chengdu Railway | 1956 | 4 | 3 | 4 | 3 | 4 | |
| Stele marking the north–south junction of the Baoji-Chengdu Railway | 1956 | 4 | 4 | 4 | 3 | 4 | |
| No. 2 Tunnel, Xihe Bay | 1956 | 4 | 3 | 4 | 3 | 4 | |
| The scene of the railway buried by landslide due to the 5.12 earthquake, and the martyr’s tomb of the armed police | 2008 | 4 | 4 | 3 | 3 | 4 | |
| The site of the ancient Dao Lueyang section | the Warring States period | 3 | 4 | 3 | 3 | 4 | |
| The Lingguan Gorge section site of the Baoji-Chengdu Railway | 2016 | 4 | 4 | 3 | 3 | 4 | |
| Natural landscape resources | Jialing River Grand Canyon | —— | 4 | 4 | 3 | 5 | 5 |
| Jialing River rafting | —— | 3 | 5 | 5 | |||
| Lingguan Gorge White Pine Nature Reserve | —— | 4 | 4 | 3 | 4 | 5 | |
| Santan Scenic Area | 2013 | 4 | 4 | 3 | 4 | 5 | |
| Jialing River Source Scenic Area | —— | 4 | 4 | 3 | 5 | 5 | |
| Ancient Dasan Pass Site Forest Park | —— | 4 | 4 | 3 | 5 | 5 | |
| Reusable resources | Lingguan Gorge Scenic Area Baocheng Railway Cultural Experience Hall | 2018 | 5 | 5 | 3 | 5 | 5 |
| shape exhibition line square | 2019 | 5 | 5 | 3 | 5 | 5 | |
| Baocheng Railway Theme Cultural Square | 2020 | 5 | 5 | 3 | 4 | 5 | |
| Factory History Museum of Baoji Locomotive Maintenance Plant | 2021 | 5 | 5 | 3 | 4 | 5 | |
| Baocheng Spirit Exhibition Hall | 2021 | 5 | 5 | 3 | 4 | 5 | |
| Baocheng Railway Literature Museum | 2022 | 5 | 5 | 3 | 4 | 5 | |
| Qingshiya Station Communist Youth League Station History Museum | 2022 | 5 | 5 | 3 | 4 | 4 | |
| Baocheng Railway Memorial Hall | 2022 | 5 | 5 | 3 | 4 | 5 | |
| Xujiaping Railway Style Town | 2022 | 5 | 5 | 3 | 5 | 5 |
Note: 1 = Very Poor, 2 = Below Average, 3 = Average, 4 = Good, 5 = Excellent. —— represent: the time information is unknown.
References
- Li, Y.; Liang, J.; Huang, J.; Shen, H.; Li, X.; Law, A. Evaluating tourist perceptions of architectural heritage values at a World Heritage Site in South-East China: The case of Gulangyu Island. J. Hosp. Tour. Manag. 2024, 60, 127–140. [Google Scholar] [CrossRef]
- TICCIH. The Nichny Tagil Charter for the Industrial Heritage. 2003. Available online: https://ticcih.org/about/charter/ (accessed on 29 August 2025).
- The Publicity Department of the China Association for Science and Technology. The First Batch of the China Industrial Heritage Conservation List was Officially Released. Herit. Conserv. Res. 2018, 3, 126. [Google Scholar]
- Nian, S.; Zhang, H.; Mao, L.; Zhao, W.; Zhang, H.; Lu, Y.; Zhang, Y.; Xu, Y. How outstanding universal value, service quality and place attachment influences tourist intention towards world heritage conservation: A case study of mount Sanqingshan national park, China. Sustainability 2019, 11, 3321. [Google Scholar] [CrossRef]
- Li, Y.L.; Xiao, L.; Yang, J.Q.; Wang, K.Q.; Cheng, S.K. On the influence of perception of the Grand Canal landscape value on tourists′ willingness to protect heritage: A case study of Qingming Bridge Historical and Cultural District, Wuxi. J. Arid Land Resour. Environ. 2022, 36, 202–208. [Google Scholar]
- Ling, H.; Cheng, L.; Zhao, C.; Li, S.; Wei, M. To carry the can through tours: The formation mechanism of tourists’ heritage responsibility behaviors. Tour. Sci. 2021, 35, 30–51. [Google Scholar]
- Peira, G.; Bonadonna, A.; Beltramo, R. Improving the local development: The stakeholders’ point of view on Italian railway tourism. Leis. Stud. 2024, 43, 327–341. [Google Scholar] [CrossRef]
- Jiang, P.; Shao, L.; Baas, C. Interpretation of value advantage and sustainable tourism development for railway heritage in China Based on the analytic hierarchy process. Sustainability 2019, 11, 6492. [Google Scholar] [CrossRef]
- Merciu, F.C.; Păunescu, C.; Dorobanţu, M.; Merciu, G.-L. Assessing the value of railway heritage for sustainable development: The case study of the Oraviţa–Anina Railway, Romania. Sustainability 2022, 14, 13262. [Google Scholar] [CrossRef]
- Qiao, W.; Pang, S.; Guo, M. Cultural Heritage Evaluation Based on Analytic Hierarchy Process and Fuzzy Control: Case Study of the South Manchuria Railway in China. Buildings 2025, 15, 102. [Google Scholar] [CrossRef]
- Yang, L.; Hu, X.; Lee, H.M.; Zhang, Y. The impacts of ecotourists’ perceived authenticity and perceived values on their behaviors: Evidence from huangshan world natural and cultural heritage site. Sustainability 2023, 15, 1551. [Google Scholar] [CrossRef]
- Cao, W.; Yu, W.; Xu, J. City vs. Town residents’ place attachment, perceptions and support for tourism development in a linear world cultural heritage site. PLoS ONE 2021, 16, e0258365. [Google Scholar] [CrossRef]
- Megeirhi, H.A.; Woosnam, K.M.; Ribeiro, M.A.; Ramkissoone, H.R.; Denley, T.J. Employing a value-belief-norm framework to gauge carthage residents’ intentions to support sustainable cultural heritage tourism. J. Sustain. Tour. 2020, 28, 1351–1370. [Google Scholar] [CrossRef]
- Oevermann, H.; Degenkolb, J.; Dießler, A.; Karge, S.; Peltz, U. Participation in the reuse of industrial heritage sites: The case of oberschöneweide, berlin. Int. J. Herit. Stud. 2016, 22, 43–58. [Google Scholar] [CrossRef]
- Bottero, M.; D’Alpaos, C.; Oppio, A. Ranking of adaptive reuse strategies for abandoned industrial heritage in vulnerable contexts: A multiple criteria decision aiding approach. Sustainability 2019, 11, 785. [Google Scholar] [CrossRef]
- Cai, L.B.; Cheng, X.Y. Formation mechanism of heritage responsibility behaviour of tourists in cultural heritage cities from the perspective of affective-cognitive evaluation. J. Nat. Resour. 2024, 39, 1278–1298. [Google Scholar] [CrossRef]
- ICOMOS Austria. Burra Charter; International Council on Monuments: Charenton-le-Pont, France, 1979; Retrieved 07 April 2021. [Google Scholar]
- Ju, Y.Y.; Cheng, L. Formation mechanism of heritage responsibility behavior of residents in the tourism community of cultural heritage sites: Based on the fuzzy-set qualitative comparative analysis. J. Nat. Resour. 2023, 38, 1135–1149. [Google Scholar] [CrossRef]
- Chen, D. How visitors perceive heritage value—A quantitative study on visitors’ perceived value and satisfaction of architectural heritage through SEM. Sustainability 2023, 15, 9002. [Google Scholar] [CrossRef]
- Weng, L.; Liang, Z.; Bao, J. The effect of tour interpretation on perceived heritage values: A comparison of tourists with and without tour guiding interpretation at a heritage destination. J. Destin. Mark. Manag. 2020, 16, 100431. [Google Scholar] [CrossRef]
- Liu, F.; Zhao, Q.; Yang, Y. An approach to assess the value of industrial heritage based on Dempster–Shafer theory. J. Cult. Herit. 2018, 32, 210–220. [Google Scholar] [CrossRef]
- Martínez-Corral, A.; Cárcel-Carrasco, J.; Carnero, M.C.; Aparicio-Fernández, C. Analysis for the heritage consideration of historic Spanish railway stations (1848–1929). Buildings 2022, 12, 206. [Google Scholar] [CrossRef]
- Tuan, Y.-F. Humanistic geography. Ann. Assoc. Am. Geogr. 1976, 66, 266–276. [Google Scholar] [CrossRef]
- Relph, E. Place and Placelessness; Pion: London, UK, 1976. [Google Scholar]
- Proshansky, H.M. The city and self-identity. Environ. Behav. 1978, 10, 147–169. [Google Scholar] [CrossRef]
- Williams, D.R.; Roggenbuck, J.W. Measuring Place Attachment: Some Preliminary Results. In Proceedings of the NRPA Symposium on Leisure Research, San Antonio, TX, USA, 20–24 October 1989; Volume 9. [Google Scholar]
- Lewicka, M. Ways to make people active: The role of place attachment, cultural capital, and neighborhood ties. J. Environ. Psychol. 2005, 25, 381–395. [Google Scholar] [CrossRef]
- Shamai, S.; Ilatov, Z. Measuring sense of place: Methodological aspects. Tijdschr. Voor Econ. En Soc. Geogr. 2005, 96, 467–476. [Google Scholar] [CrossRef]
- Zhu, H.; Qian, J.X.; Chen, X.L. Place and identity: The rethink of place of European-American human geography. Hum. Geogr. 2010, 25, 1–6. [Google Scholar]
- Han, S.B.; Li, R.Y. Effects of residents’ relative deprivation in rural tourism destinations on environmental responsibility behavior: A moderated mediation model. J. Arid Land Resour. Environ. 2025, 39, 199–208. [Google Scholar]
- Williams, D.R.; Vaske, J.J. The measurement of place attachment: Validity and generalizability of a psychometric approach. For. Sci. 2003, 49, 830–840. [Google Scholar] [CrossRef]
- Zou, Y.; Yang, Y.; Li, Y.; Liao, J.; Xiao, H. How do tourists’ heritage spatial perceptions affect place identity? A case study of Quanzhou, China. J. Hosp. Tour. Manag. 2023, 55, 460–470. [Google Scholar] [CrossRef]
- Qian, J.; Li, X. Perceived value, place identity, and behavioral intention: An investigation on the influence mechanism of sustainable development in rural tourism. Sustainability 2024, 16, 1583. [Google Scholar] [CrossRef]
- Brown, G.; Raymond, C. The relationship between place attachment and landscape values: Toward mapping place attachment. Appl. Geogr. 2007, 27, 89–111. [Google Scholar] [CrossRef]
- Yuan, Q.; Song, H.; Chen, N.; Shang, W. Roles of tourism involvement and place attachment in determining residents’ attitudes toward industrial heritage tourism in a resource-exhausted city in China. Sustainability 2019, 11, 5151. [Google Scholar] [CrossRef]
- Zhang, C.Z. Heritage Responsibility: Conception, Characteristics and Research Issues. Tour. Trib. 2014, 29, 45–51. [Google Scholar]
- Valverde-Roda, J.; Moral-Cuadra, S.; Aguilar-Rivero, M.; Solano-Sánchez, M.Á. Perceived value, satisfaction and loyalty in a world heritage site Alhambra and Generalife (Granada, Spain). Int. J. Tour. Cities 2022, 8, 949–964. [Google Scholar] [CrossRef]
- Zhang, T.; Wei, C.; Nie, L. Experiencing authenticity to environmentally responsible behavior: Assessing the effects of perceived value, tourist emotion, and recollection on industrial heritage tourism. Front. Psychol. 2022, 13, 1081464. [Google Scholar] [CrossRef]
- Li, Y.; Wang, X.; Chen, P. Development and testing of heritage responsibility scale: Based on perspectives of tourists and residents. Tour. Trib. 2019, 34, 60–75. [Google Scholar]
- Gursoy, D.; Zhang, C.; Chi, O.H. Determinants of locals’ heritage resource protection and conservation responsibility behaviors. Int. J. Contemp. Hosp. Manag. 2019, 31, 2339–2357. [Google Scholar] [CrossRef]
- Wang, C.; Zhang, J.; Yu, P.; Hu, H. The theory of planned behavior as a model for understanding tourists’ responsible environmental behaviors: The moderating role of environmental interpretations. J. Clean. Prod. 2018, 194, 425–434. [Google Scholar] [CrossRef]
- Arnold, M.B. Emotion and personality. Am. J. Psychol. 1960, 76, 516–519. [Google Scholar]
- Lazarus, R.S. Emotion and Adaptation; Oxford University Press: Oxford, UK, 1991; Volume 55. [Google Scholar]
- Niu, J.Q.; Liu, J.Y. Tourists’ environmentally responsible behavior intentions based on embodied perceptions: The arousal of awe and anticipated self-conscious emotions. Tour. Trib./Lvyou Xuekan 2022, 37, 80–95. [Google Scholar]
- Hao, M.; Zhang, C.H. Relationships between grassland tourism destination attributes, perceived value, visitor delight, and revisit intention: A case study of Guanshan Grassland in Shaanxi. Pratacultural Sci. 2022, 39, 1953–1967. [Google Scholar]
- Hosany, S. Appraisal determinants of tourist emotional responses. J. Travel Res. 2012, 51, 303–314. [Google Scholar] [CrossRef]
- Ma, J.; Gao, J.; Scott, N.; Ding, P. Customer delight from theme park experiences. Ann. Tour. Res. 2013, 42, 359–381. [Google Scholar] [CrossRef]
- Lee, J.S.; Hsu, L.T.; Han, H.; Kim, Y. Understanding how consumers view green hotels: How a hotel’s green image can influence behavioural intentions. J. Sustain. Tour. 2010, 18, 901–914. [Google Scholar] [CrossRef]
- Fu, Y.; Liu, X.; Wang, Y.; Chao, R.-F. How experiential consumption moderates the effects of souvenir authenticity on behavioral intention through perceived value. Tour. Manag. 2018, 69, 356–367. [Google Scholar] [CrossRef]
- Caber, M.; Albayrak, T.; Crawford, D. Perceived value and its impact on travel outcomes in youth tourism. J. Outdoor Recreat. Tour. 2020, 31, 100327. [Google Scholar] [CrossRef]
- Oriade, A.; Schofield, P. An examination of the role of service quality and perceived value in visitor attraction experience. J. Destin. Mark. Manag. 2019, 11, 1–9. [Google Scholar] [CrossRef]
- Zhang, S.B.W.; Ma, Y.Q.; Chen, Y.C.; Liang, J.X. Authenticity, Place Attachment and the Tourists’ Environmental Responsibility Behaviors in Nature Reserves. Issues For. Econ. 2023, 43, 42–51. [Google Scholar]
- Ramkissoon, H.; Graham Smith, L.D.; Weiler, B. Testing the dimensionality of place attachment and its relationships with place satisfaction and pro-environmental behaviours: A structural equation modelling approach. Tour. Manag. 2013, 36, 552–566. [Google Scholar] [CrossRef]
- Wang, S.; Chen, J.S. The influence of place identity on perceived tourism impacts. Ann. Tour. Res. 2015, 52, 16–28. [Google Scholar] [CrossRef]
- Elshaer, I.A.; Azazz, A.M.S.; Fayyad, S. Residents’ environmentally responsible behavior and tourists’ sustainable use of cultural heritage: Mediation of destination identification and self-congruity as a moderator. Heritage 2024, 7, 1174–1187. [Google Scholar] [CrossRef]
- Gao, F. Research on the Value Evaluation of the Chinese Eastern Railway Industrial Heritage from Perspective of Heritage Corridor. Ph.D. Thesis, Harbin Institute of Technology, Harbin, China, 2018. [Google Scholar]
- Xie, J.; Li, H.; Furuya, K.; Chen, J.; Luo, S. Participatory intention and behavior in green cultural heritage conservation: An application of the extended theory of planned behavior. Herit. Sci. 2024, 12, 299. [Google Scholar] [CrossRef]
- Jia, Y.J.; Lin, D.R. Tourists’ perception of urban service, place attachment and loyal behaviors: A case study of Xiamen. Geogr. Res. 2016, 35, 390–400. [Google Scholar]
- Bagozzi, R.P.; Yi, Y. On the evaluation of structural equation models. J. Acad. Mark. Sci. 1988, 16, 74–94. [Google Scholar] [CrossRef]
- Wen, Z.L.; Hou, J.T.; Zhang, L. A comparison of moderator and mediator and their applications. Acta Psychol. Sin. 2005, 37, 268–274. [Google Scholar]
- Jones, S. Wrestling with the social value of heritage: Problems, dilemmas and opportunities. J. Community Archaeol. Herit. 2017, 4, 21–37. [Google Scholar] [CrossRef]
- Dümcke, C.; Gnedovsky, M. The social and economic value of cultural heritage: Literature review. EENC Pap. 2013, 1, 101–114. [Google Scholar]
- Mensah, J. Community perception of heritage values regarding a global monument in Ghana: Implications for sustainable heritage management. J. Humanit. Appl. Soc. Sci. 2022, 4, 357–375. [Google Scholar] [CrossRef]
- Hogg, M.A. Social identity theory. In Understanding Peace and Conflict Through Social Identity Theory: Contemporary Global Perspectives; Springer International Publishing: Cham, Switzerland, 2016; pp. 3–17. [Google Scholar]
- De Groot, J.I.M.; Steg, L. Morality and prosocial behavior: The role of awareness, responsibility, and norms in the norm activation model. J. Soc. Psychol. 2009, 149, 425–449. [Google Scholar] [CrossRef]
- Pandža Bajs, I. Tourist perceived value, relationship to satisfaction, and behavioral intentions: The example of the Croatian tourist destination Dubrovnik. J. Travel Res. 2015, 54, 122–134. [Google Scholar] [CrossRef]
Disclaimer/Publisher’s Note: The statements, opinions and data contained in all publications are solely those of the individual author(s) and contributor(s) and not of MDPI and/or the editor(s). MDPI and/or the editor(s) disclaim responsibility for any injury to people or property resulting from any ideas, methods, instructions or products referred to in the content. |
© 2025 by the authors. Licensee MDPI, Basel, Switzerland. This article is an open access article distributed under the terms and conditions of the Creative Commons Attribution (CC BY) license (https://creativecommons.org/licenses/by/4.0/).