Abstract
The agricultural sector in developing countries is one of the most vulnerable sectors to climate change and water scarcity. Iran is one Middle Eastern country facing a growing water crisis. Rafsanjan county, located in the province of Kerman, is losing its pistachio orchards to water shortages and climate change. The modernisation of irrigation methods and transfer of water from other regions have been the main strategies taken by the governmental authorities. The lack of success of these strategies has led to the emergence of more participatory approaches in the transformation of the agricultural sector and local urban planning in Rafsanjan. This study analyses the actor network of transformation in the agricultural sector and the rise of high-tech urban agriculture, and aims to understand the role of technologies in supporting citizen participation in local urban planning. The research draws on the concept of Technology-Driven Transitions (TDT). The interactions among social and materials entities and the impact of technological novelties on the re-configuration of their relationships in the transition process were studied. The research comprised an exploratory case study, and data were gathered through observations, document study and in-depth interviews with farmers, planners, researchers, and policy makers in Rafsanjan. The results of the study show that governmental planning organizations and their implementation bodies, such as the Agricultural Research, Education and Extension Organization (AREEO) and the 10-year plan for the development of greenhouses, were the most influential actants in the transition process. Their relationships with the other actants involved, such as the private sector, knowledge institutes and farmers, were re-configured by technological novelties. This re-configuration of relationships has led to strengthened participatory decision making in local urban planning in Rafsanjan.
1. Introduction
According to the Food and Agriculture Organization of the United Nations, developing countries, especially those located in the Middle East, will face water scarcity in the coming years if they do not take immediate and drastic actions [1]. Research conducted by Bhatasara and Nyamwanza [2], Morris [3], and Barron et al. [4] indicate that 75–90 percent of the water resources of Middle Eastern countries are consumed in the agricultural sector. In addition, droughts and water shortages in the Middle East have been intensified by unsustainable agricultural practices and climate change [5]. Water shortages affect agricultural production and make these countries dependent on importing food from other countries. Middle Eastern governments are concerned about the financial problems they will face due to importing agricultural products and their dependency on other countries for food security [3,6].
During the past decade, the government of Iran has emphasized changing their conventional agricultural systems, such as those used in the city of Rafsanjan [7]. Agriculture is the most important economic activity in Rafsanjan, being one of the largest pistachio production centres in the world [8]. Pistachio farms, agricultural centres and pistachio markets dominate rural areas, as well as built-up spaces in urban and peri-urban areas [8,9]. However, pistachio production is being threatened by extreme drought. In recent years, the main focus of the government has been importing water from other regions to Rafsanjan and changing the irrigation methods that are used by pistachio farmers [10]. The planning and decision-making processes of these changes, like most policy and decision-making processes in Iran, were organized top-down and centralized [11]. However, their implementation was hindered by the complexity of the project, a lack of trust between farmers and authorities, and the high costs involved [10].
Simultaneously, local initiatives organized by the Vali-E-Asr University of Rafsanjan (VRU), science-based start-ups and private companies in the city have been shown to be more successful. They introduced indoor farming technologies, hydroponic cultivation systems and controlled-environment greenhouses, which are water efficient and weatherproof [12,13]. The university, science-based start-ups and private companies worked together to develop technologies and knowledge that were then applied in Rafsanjan. These technologies became popular among the farmers and as a result, hydroponic greenhouses and indoor farming practices have emerged inside and around the city [14,15]. These practices are replacing small-scale pistachio farms, especially in urban and peri-urban areas. This transition to high-tech agriculture also initiated the development of new infrastructures, farmer’s markets, new supply businesses and related services [14]. The transition led to—for Iran—unconventional local urban planning processes, in which participation of the VRU, farmers and private companies was encouraged. In this paper we will analyse the role of urban agriculture technologies in Rafsanjan’s transformation toward more participatory practices in local urban planning. By studying the interplay of material entities (i.e., technologies) and the transformation of planning practices, this paper will investigate the agency of technologies in mediating interactions in planning processes.
2. Technology-Driven Transition in Agricultural and Planning Practices
In this study, agricultural practices are seen as a sociotechnical system that is shaped by routine practices, and a transition is considered a transformation in the practices that shape the system [16,17]. In order to study the role of technologies in the transformation of agricultural practices and planning processes in Rafsanjan, we used the Technology-Driven Transition (TDT) theoretical framework [18,19]. The TDT framework allows us to study the role and agency of technologies in the configuration of relationships among social and material entities. Hosseinifarhangi, Turvani, van der Valk and Carsjens [19], and H Farhangi, Turvani, van der Valk and Carsjens [18] explored the applicability of the TDT framework in sustainability transition and urban development studies and identified some limitations of the framework, including the difficulty of quantifying the relationships between the actants involved. Therefore, in this paper, we use an adapted methodological framework to gain a more unbiased and accurate understanding of the relationships between actants.
The TDT framework explains how new technologies are developed, adapted, adopted, and diffused. It analyses the development of technologies, infrastructure, industries and user practices and the re-configuration of relationships among social and material entities, which transform sociotechnical systems and create new ones [18]. Geels [16] defined transition as the transformation of configurations in a sociotechnical system [16]. He defines transition as a “reconfiguration process” which involves the separation of old linkages and the establishment of new connections [16]. The TDT framework sees transition as a process in which niche developers expand their network of connections to substitute or complement existing sociotechnical systems [18]. Callon [20] defined a sociotechnical system as a political structure which operates by distributing authority and exercising power. Technology-driven transition in urban developments can therefore be seen as the reconfiguration of relationships and redistribution of power in decision-making and planning processes [19,21].
The TDT framework is a combination of two theoretical frameworks: Actor–Network Theory (ANT) and the Multiple-Level Perspective (MLP). The MLP explains how transition is the ‘’result of two driving forces, the pressure from the sociotechnical landscape (the exogenous environment of cultural patterns and macrolevel economics and politics) and the alignment of small networks of niche innovations and actors. When both come together, so-called windows of opportunity arise for destabilizing existing sociotechnical regimes and a breakthrough of new sociotechnical regimes occurs’’ [19] (p. 30). To study the agency of non-humans, i.e., technological novelties, the TDT framework applies the concepts of flat ontology and generalized symmetry from ANT. H Farhangi, Turvani, van der Valk and Carsjens [18] explain that by applying generalized symmetry in the TDT framework, it ‘’does not consider any differences in attribution of agency by human and non-human actants and analyses them in equal conceptual frameworks. An actant is any entity that acts or can assign an action’’. The concept of flat ontology ‘’emphasizes that each entity is an actant and an actor network at the same time and defines actants (social and material entities) by their relationships.’’ [18] (p. 3).
As indicated in Figure 1, the TDT framework encompasses three steps, including disentanglement, the punctualization process and re-entanglement. Disentanglement is the first step, in which the current sociotechnical regime destabilises due to pressure from the landscape and niche levels. Destabilisation of the sociotechnical regime increases interest in change among the actors involved in the sociotechnical system, and can result in the emergence of new niche developers as well as new technologies. Landscape pressure is the result of political reforms, long-term plans, and social and environmental dynamics, whereas niche pressure occurs due to the emergence of new technologies. The punctualization process, the second step of the TDT framework, is led by the actants involved in the sociotechnical system that have the highest agency (i.e., focal actants). Their actions and strategies result in the creation of alliances that decrease resistance to change and push the transformation of sociotechnical regimes forward [22]. In the punctualization process, the focal actants shape a network of aligned interests. This network develops in four moments, defined by ANT as problematisation, interessement, enrolment and mobilisation [23]. In the moment of “problematisation”, the goals of the network are identified, a focal actant emerges and the obligatory passage point is defined. The obligatory passage point can be a technology, project, entity or actant, and is the entry point to the network for other interested actors. This entry point is defined by a focal actant. The focal actant uses its power and agency to exercise control over the actor network by forcing other actants to use that entry point to join the network. In the “interessement” moment, the focal actant identifies potential allies for the actor network. In the “enrolment” moment, the focal actant applies strategies for making these actants interested in joining the network and accepting their roles. In “mobilisation”, the last moment, the actor network is represented as a legitimate entity, and collective performance from the involved network of actors is expected. Re-entanglement, the last step of the TDT framework, involves technological novelties diffusing in the sociotechnical system. The diffusion of novelties will shape new practices and the long-term transformation of the incumbent regime.
Figure 1.
Translation of transition steps [19] (p. 31).
3. Methodological Framework
We applied exploratory case study research [24,25] to study the role of technologies in the transformation toward more participatory practices in local urban planning in Rafsanjan. The data were gathered between November 2016 and September 2019 by using site visits, observations, informal discussion, semi-structured interviews, and reviewing policy and planning documents.
ANT was used as an analytical framework for collecting data through tracing actants and their relationships [26]. The actants were differentiated into four different categories: humans, associations and institutions (individuals, organisations, cultural features); representatives of nature (land, the environment, water, ecosystems, natural phenomena); technologies (infrastructure, regulations and accounting); buildings and structures [18,27,28].
The study commenced with tracing actants and their relationships. First, we reviewed relevant policy and planning documents. A list of these documents is shown in Table 1. By analysing the documents, some of the actants involved in the transformation of the agricultural sector in Rafsanjan were identified. After creating an initial list of actants, several site visits were carried out at four high-tech hydroponic farms in Rafsanjan, at the agricultural research and development facilities at the VRU, at the construction site of the biggest hydroponic indoor farm in Rafsanjan and Iran itself, at two workshops on the future of agriculture in Rafsanjan, and at an exposition of agricultural technologies in Rafsanjan. During these visits, observations and informal discussions were used to expand the initial list of actants. Two exploratory interviews with experts at the VRU and an agro-tech company were held to identify any missing actants, which resulted in the completion of a final list (Appendix A Table A1). Additionally, they were asked to write down their comments and express the relevance of each actant on a scale of 1 (not relevant) to 5 (very relevant). An average degree of relevance was calculated, which indicates the level of interest of actants in the local urban planning process. Actants with an average degree of relevance below 2 were not traced. This helped us to stay focused on a smaller group of actants that had a more influential role in the transition trajectories [18].
Table 1.
Urban and regional development plans in Iran.
To trace the relationships among the remaining actants, we conducted a total of 40 interviews between August 2017 and September 2019. We identified potential interviewees from the data that were gathered in the document review and the exploratory interviews. In addition, a snowballing method was used; the interviewees were asked to introduce other individuals for the next interviews. The list of interviewees was expanded after each interview. The list was made in a way that at least three experts familiar with each identified actant were interviewed (Appendix B Table A2). In Table A1 (See Appendix A), each actant has a number, and Table A2 (See Appendix B) shows which interviewees were familiar with which actants. This was done to verify that all actants and their relationships with others were taken into consideration.
The interviews were semi-structured along a list of predefined topics: the emergence and development of innovations (niches); the current practices, technologies, policies and plans regarding the agricultural sector in Rafsanjan (socio-technical regime); the issues and challenges related to agricultural production (landscape pressure). During the interview, handwritten notes were taken. Afterward, the interviewees were asked to quantify their relationships with the actants by using a three-point scale: 0 = not connected, 1 = indirect connection, and 2 = connected (Appendix C Table A3 and Table A4). The interview notes were coded and categorized. The interpretation of the responses was examined by four experts from the VRU, the University Iuav of Venice, and Wageningen University and Research, to check the validity of the findings [29]. The quantified relationships were analysed with the social network analysis software Ucinet (Version 6.628, Analytic Technologies, Harvard, MA, USA). Ucinet measures the agency of all actants and their relationships with the other actants involved. Three indices were used for expressing agency: degree of centrality, which represents the number of direct and indirect connections of each actant; betweenness, which shows how many times one actant is positioned between two other actants and indicates to what extent an actant can control the flows in the network; closeness, which represents the path lengths to other actants, and is an indication of the access of an actant to others actants.
4. Governmental Structure and Planning Processes in Iran
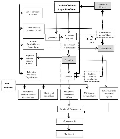
Since the Iranian Revolution in 1979, the political system of Iran has changed from an imperial system to an Islamic republic; decision making in governmental organizations is mainly structured top-down. The Islamic republic government adopted the Twelver Shia Islamic laws and instituted a republic system based on public voting [30,31]. According to the Twelver Shia Islamic religion, in the absence of the last Imam (who is still alive according to Shia beliefs and will reappear one day), the leader of the revolution, or the Supreme Leader, is a representative of the last Imam. The Supreme Leader has unlimited power to determine the overall policies of the regime. He controls the military intelligence and security operations and appoints the head of the judiciary, the commanders of the police and military forces, the state radio and television networks, and the members of the Guardian Council and the Expediency Discernment Council.
The Guardian Council is composed of twelve members, six of whom are jurists nominated by the head of the judiciary and elected by the Islamic Parliament. The other six members are appointed directly by the Supreme Leader. The Expediency Discernment Council is a constitutional advisory body for the Supreme Leader to determine the overall policies, and is the reference point for resolving disputes between the Guardian Council and the Council of Experts. It is also responsible for the 20-year perspective program (from 2005 to 2025) and oversees its implementation [30].
The Assembly or Council of Experts has the authority to elect and dismiss the Supreme Leader [31]. The members of the council are elected by the people. Candidates participating in the election should be approved by the Guardian Council [30]. The Guardian Council also approves the eligibility of candidates for the other elections (Presidential and Islamic Parliament), and reviews all laws adopted by the parliament to ensure they are based on Islamic rules and are in harmony with the constitutional laws [32].
The President of Iran is the head of the government and the highest official in the country, and is elected by the people for 4 years. The president appoints almost all ministers, apart from the ministries of defence, intelligence and foreign affairs, which are chosen by the Supreme Leader. The president nominates the candidate ministers for approval to the parliament [31]. The governmental structure of the Islamic Republic of Iran is displayed in Figure 2. The actors with a higher rank have a more influential role in the formulation of national and local policies and development strategies [32].
Figure 2.
Governmental structure of the Islamic Republic of Iran.
The top-down governmental organization of Iran also requires the approval of all urban plans by the national government, and more specifically the Supreme Council of Urbanism and Architecture of Iran. The supreme council consists of the ministers of internal affairs, agriculture, culture and Islamic guidance, industries, energy, construction research and extension organization, defence; the head of the planning and budget organisation; the head of the environmental protection agency; one of the members of the commission of housing, urban planning and transportation of the Islamic Parliament as a supervisor. This supreme council works under the chairmanship of the minister of roads and urban development [33]. The commission of housing, urban planning and transportation determines regional and local development plans and defines how land resources such as soil and water should be used [33,34].
The urban and regional development plans included in the urban planning system are summarized in Table 1. In the county of Rafsanjan, each city has its own master-, guidance-, and detailed plan. These three plans are the main focus of this study. Additionally, 70% of villages have a guidance plan for spatial developments. All these urban and rural development plans are made every 10 to 15 years, based on the social, environmental and economic developments in a region [34].
5. Results
This section reports the findings of the study, using the TDT framework to present the results. Therefore, the findings regarding transition in the agricultural sector of Rafsanjan and the role of technologies in the transformation toward more participatory urban planning are divided into three parts: disentanglement, the punctualization process, and re-entanglement.
5.1. Disentanglement
Based on the interviews and document study, we identified several challenges faced by the agricultural sector in Rafsanjan which have had an influential role in destabilizing the incumbent socio-technical regime. These destabilizing forces are described in the following sections.
5.1.1. Challenges
The main challenges faced by the agricultural sector in Rafsanjan are the extreme droughts in the region due to climate change, resulting in a lack of water for irrigation, declining quality of arable lands and increasing salinity of soil (interview 15).
Water Scarcity
In most pistachio farms in Iran, the main sources for irrigation are deep well pumps (interview 24). The high economic value of water and the lack of an effective plan for protecting groundwater resources have intensified the extraction of water from aquifers (interview 28). Uncontrolled extraction of groundwater in Rafsanjan has reduced the quantity of these resources. According to a researcher at the national pistachio research centre (interview 11), the annual rate of water loss in the city is approximately 250 million cubic metres of water per year. According to an agricultural expert (interview 3), decreasing rainfall and water stress caused by aquifer over-exploitation are immediate threats to liveability in Rafsanjan and the sustainability of the agricultural sector.
Soil Salinity
The increase in soil salinity in Rafsanjan has significantly reduced crop production (interview 9). The problem of the soil salinity of agricultural land in arid and semi-arid regions is a result of more evaporation than the amount of rainfall occurring. High salinity levels of the soil decrease the growth of the stems and leaves of the pistachio plant. Farmers in Rafsanjan have been facing the issue of soil salinity for the last four decades, and the problem is gradually reducing the profitability of pistachio production (interview 9).
Climate Change and Decline in Productivity
Increasing temperatures and decreasing rainfall are the results of climate change in Rafsanjan and are affecting pistachio production. However, the worst effect of climate change for pistachio production is the increasing weather extremes (i.e., heat waves and frostbites) (interview 1). The cold weather in the spring of 2014 destroyed many farms and significantly reduced the productivity of other farms. The high temperatures in 2014 and 2018 reduced crop productivity by more than 70% and 85%, respectively (interview 30).
Agricultural-Related Issues of the City
The agricultural sector has affected the development of the city of Rafsanjan in a positive way, such as supporting the expansion of the city and by providing traditions and a local cuisine related to pistachio production, and it is the main source of income for the majority of citizens. But the agricultural sector has also had several negative effects on the city, such as the presence of arsenic in drinking water (interview 15), cracks in buildings due to land subsidence (interview 18) and air pollution caused by excessive use of chemical pesticides (interview 15).
5.1.2. National Approaches
The main approaches that have been taken by the national government for resolving the agricultural issues in Rafsanjan are transferring water from other regions to the city and changing the irrigation methods that are used by the farmers. This section explains these two approaches and their results.
The policies and local development plans for reviving the drought-affected areas of Rafsanjan (document D10, D12 and D14) are in line with the national long-term policies and development plans (document D1, D2, D3 and D4). The main national strategy for dealing with water scarcity is transferring water to drought-affected areas (Figure 3, Left). The goal of the plan is to transfer water from one of the branches of the Karoon River (the largest river in Iran), located in the provinces Chaharmahal and Bakhtiari, to the city of Rafsanjan (interview 13 and 21).
Figure 3.
(a) The map of Iran indicating the route of transferring water from Karoon to Rafsanjan; (b) The route of transferring water from Oman to Sarcheshmeh.
This plan was approved 18 years ago, but due to the high costs and the protests of local inhabitants in the Karoon river region and environmentalists it was suspended for a few years. Initially the government declared that there was not enough room in the budget for the implementation of the plan, but later, the required money was provided by several major pistachio landowners in Rafsanjan. Critics of the plan describe it as a political plan, non-scientific, not economically viable, and harmful for the environmental (interview 12). The plan is currently on the government’s agenda for further investigation and analyses (interview 22).
Another plan focuses on transferring water from the Persian Gulf and Oman Sea (south of Iran) to boost agricultural and industrial activities in drought-affected areas of the country. The plan has three phases (Figure 3, Right). In the first phase, water will be transferred to the Gol Gohar iron ore mine, located in the city of Sirjan, 150 km south of Rafsanjan. In the second phase, the water will be transferred to the Sarcheshmeh copper mine (in the peri-urban area of Rafsanjan). In the third and last phase, the water will be transferred to the Chadormalu iron ore mine located in the city of Yazd, 300 km north of Rafsanjan. The water will be desalinized. The project was launched in 2013 by the Kerman Development Organisation. The first step of the project is expected to be implemented by the end of 2020 (Figure 4; interview 22).
Figure 4.
Water transfer project from the Persian Gulf to the province of Kerman [35].
The other national approach that has been taken to deal with water issues is encouraging farmers to use water efficient irrigation methods. Unsustainable irrigation methods, such as using well water to submerge the land, are damaging the water resources in the county (interview 15). The government is using incentives (i.e., subsidies and loans) to encourage farmers to switch to new irrigation techniques for the irrigation of pistachio trees, such as pressure irrigation systems (e.g., sub-surface drip irrigation and bubbler irrigation) (interview 23). However, the new irrigation methods are costly and require knowledge and continuous maintenance. Thus, farmers are not convinced that they should change their irrigation method. A farmer mentioned: ‘’For several generations, farmers in Rafsanjan are using well water for submerging their lands and they produce the best pistachio in the world. They will not easily accept a replacement for that.’’ (interview 6). An agricultural expert said: ‘’The international sanctions play a very important role in the resistance of farmers in changing their irrigation methods. The bad economic situation in Iran, the high inflation rates and the declining value of Iran’s currency is pushing the farmers to maximise their profit on the short term, so they do not want to invest in new irrigation systems which do not increase their yields or the price of their pistachio’’ (interview 28). These examples show the resistance of the current agricultural sector to the new irrigation methods. Only a very small number of farmers applied for the government incentives (interview 17).
5.1.3. Niche Developments
Simultaneously, alternative agricultural practices such as hydroponic farming and high-tech greenhouses have emerged in Rafsanjan. These niches were not introduced by governmental organizations, but by knowledge institutes and the private sector (interview 31). These niches were more successful, and put pressure on the government to change its strategy for the agricultural sector and its local urban plans.
“The unsuccessful national development plans and strategies for reviving the city and its agricultural sector has shed serious doubts about the future of the city. Threats to the daily life and sources of income of residents have awoken universities and the private sector. These actors became active in finding solutions to the problems and bringing hope back to the city’’ (interview, 20). Several approaches were taken by non-governmental organizations to deal with the agricultural-related issues of the city.
Scientists at the VRU started educational programs to transform the agricultural practices in the region from monoculture to polyculture farming. They organized workshops and conferences to increase awareness about the disadvantages of monoculture farming, such as the loss of biodiversity, environmental pollution, and pest susceptibility. They also introduced other possibilities for the cultivation of plants, such as hydroponic methods (interview 4). The high number of individuals participating in these programs and the interest from various organizations for the development of high-tech agriculture practices resulted in a new collaboration between the Agricultural Research, Education and Extension Organization (AREEO) and the VRU to develop alternative cultivation systems in Rafsanjan (interview 2). The AREEO is the governmental organization which manages all research activities for the ministry of agriculture and plays an important role in defining Iran’s agricultural policies and strategies for the development of a ‘Resistance Economy’ which promotes self-reliance and self-sufficiency. The focus of the collaboration was on water efficient cultivation methods for growing various plants. Given the water shortages and environmental conditions, the selected plants were saffron, medical herbs, barberry and the Damask rose (interview 6). The technologies that were introduced for the cultivation of these plants in Rafsanjan can overcome the limitations of the environmental conditions and increase the yield per hectare while consuming less water. These high-tech agriculture practices use hydroponic cultivating systems (interview 33). In the hydroponic farms, plants are grown without soil, the roots stay in the air and are either kept very wet, in water that is well ventilated, or in some solids other than soil that hold moisture. The water contains a balanced mix of nutrients. The first modern hydroponic greenhouse of Rafsanjan was established in 2012 by a private enterprise, and was followed by other hydroponic greenhouses, mostly developed by the private sector. Afterwards, governmental organizations such as the AREEO started collaborating with the private sector to develop larger hydroponic farms (interview 8).
These alternative agricultural practices gained a lot of interest among residents, farmers and public institutes. The interest from the private sector and residents encouraged the local government to step in and change its strategy for the agricultural and urban development of Rafsanjan (interview 10). The main changes were:
- Private companies, scientists from the University of Rafsanjan, and farmers became part of the decision-making process. Workshops with these groups were organized to assesses the possibilities for future developments.
- The local government introduced a policy to establish an Advanced Technologies Incubator centre, to support companies with these new technologies. The centre aims to improve the knowledge transfer between research centres (such as universities and research institutes) and industries, and to link the innovators to markets. The centre facilitates the development of knowledge-based companies with supportive processes. The centre was established at the VRU, after the approval of the Ministry of Science.
- The interest in alternative agricultural practices was supported further by new local regulations for agricultural land use. These regulations prohibit the conversion of agricultural land to other functions, but allow owners to switch to other agricultural activities, including greenhouse, livestock, poultry and fish farming, without any legal permits (interview 22). These regulations were introduced through a participatory process involving experts from the VRU, farmers and private companies. The local authorities first launched a call for suggestions for the expansion of hydroponic greenhouses in the city. Those who participated in the call were invited to a workshop to discuss the suggested possibilities and to identify the most feasible solutions, which were embedded in the new regulations (interview 13). The introduction of the new regulations resulted in the emergence of several hydroponic farms in Rafsanjan (Figure 5).
Figure 5. A strawberry high-tech urban farm in Rafsanjan.
The profitability of high-tech hydroponic greenhouses resulted in an increasing number of applicants for greenhouse construction on pistachio lands in the urban fringe of Rafsanjan. Prior to the introduction of the new regulations, to obtain a permit for the construction of a greenhouse, landowners needed a minimum of 3874 square meters of land and had to go through a long process to get a permit. The new regulations removed these regulatory barriers for the establishment of urban greenhouses. Although the new technologies gained a lot of interest among farmers, lack of knowledge and expertise about these technologies made the transformation process to conventional agricultural practices in Rafsanjan slow-paced (interview 14).
The technological novelties that were developed by the private sector through collaboration with the VRU also shaped new national and local policies for establishing and supporting science-based companies. These policies (i.e., the establishment of an Advanced Technologies Incubator centre and supporting innovative start-ups) allowed the VRU to become an active academic centre for changing the agricultural sector and providing open-source knowledge for hydroponic farming in the city. The university has several hydroponic greenhouses for scientific purposes (Figure 6).

Figure 6.
(a) Hydroponic greenhouse of the VRU; (b) Controlled-environment system of VRU’s greenhouse; (c) Hydroponic greenhouse of VRU; (d) Hydroponic system developed by researchers of VRU; (e) Hydroponic systems installed in VRU’s greenhouse.
These greenhouses provide the working areas and equipment for the fifty science-based companies that are currently (May, 2021) active in the Advanced Technologies Incubator centre of the VRU. The science-based companies at the VRU are working on, for example, hydroponics greenhouse technology and hydroponics greenhouse construction, and consult and give advice on hydroponics greenhouses (Figure 7). The companies are privately owned and mainly managed and supervised by faculty members of the horticulture and soil science departments of the university. The companies aim to transfer innovative knowledge from their research to other companies and the private sector.
Figure 7.
Hydroponic systems of a science-based company in Rafsanjan.
5.2. Punctualization Process of Technological Novelties in the Agricultural Sector
During the punctualization process, an actor network of aligned interests was shaped. To study the punctualization process, the involved actants were identified using document review. The actants are listed in Table A2 in the Appendix B. After identifying the social and material actants involved in the transition process, the relationships between the actants were graded by the interviewed experts. The results are presented as a matrix table (Appendix C Table A4). The relationships with a degree of relevance of two and higher were included in the assessment of the power and agency of actants with Ucinet. The multiple centrality measures resulting from Ucinet are presented in Table A5 in the Appendix D.
With respect to the degree of centrality (Column 1 and 2), AO (Governorate), the AREEO (Agricultural Research, Education and Extension Organization), GR (Agricultural and Natural Resources Engineering Organization), FRPP (10-year development high-technology plan) and MU (Country Development Program) have the highest degree of centrality and therefore can be considered the most influential actants in the transition process.
Regarding the betweenness centrality (Column 5 and 6), the AREEO (Agricultural Research, Education and Extension Organization), AO (Governorate), GR, (Agricultural and Natural Resources Engineering Organization) AB (Road and urbanization Administration) and FRPP (10-year development high-technology plan) are situated at paths between many pairs of actants in the network. A high betweenness centrality can be interpreted as a higher level of control over the network. Therefore, these actants are nodes that have more control over regulations, connections and immutable mobiles.
A high closeness (Column 11 and 12) indicates that nodes are more peripheral (i.e., they are more isolated), such as DPG (dried pistachio gardens), PPH (Pistachio Process Houses), GE (greenhouse equipment), HT (hydroponic technologies of the Interior Industry), IHT (imported hydroponic technologies), MAB (Agricultural Bank) and FKG (advanced technologies incubator). A low closeness indicates that nodes are more central, such as AO (Governorate), CDP (Foreign Relations Policies and Programs), the AREEO (Agricultural Research, Education and Extension Organization), RUO (Major Owners of agricultural lands), and ANREO (greenhouses).
Finally, the eigenvector centrality (Column 13 and 14) shows which actants with high centrality are connected to actants that are well-connected to other actants in the network. This measure is often interpreted as popularity or status. Hence, an actant with a high eigenvector centrality not only has many connections, but it also has relationships with many other well-connected actants. The results show that the state government, AO (Governorate), AREEO (Agricultural Research, Education and Extension Organization), FRPP (10-year development high-technology plan), AB (Road and Urbanisation Administration) and GR (Agricultural and Natural Resources Engineering Organisation) are connected to other actants that are themselves well-connected.
The results of Ucinet’s actor–network analyses were used to conceptualize the four steps of the punctualization process in the case study of Rafsanjan. The results of the analysis show that the Agricultural Research, Education and Extension Organization (AREEO) was in a favoured position and can be considered a focal actant in the transition of the agricultural sector in Rafsanjan. In the problematization moment of punctualization, the AREEO was one of the focal actants that, together with the VRU, initiated the process of changing the local urban plans in order to resolve the issues of the agricultural sector of Rafsanjan. The AREEO defined the obligatory passage point for other actants to join the actor network, and a 10-year plan for the development of high-tech greenhouses (2016–2025). This plan was a response to the foreign relations policies and resistance economy (against sanctions) for increasing self-sufficiency. The plan was made by the horticulture department of the AREEO and includes guidelines and standards for the development of alternative agricultural practices, especially in drought-affected regions. In each region, a regional executor of the 10-year plan was selected, who is responsible for establishing pilot projects. As an interessement strategy, the 10-year plan induces the executors to provide financial support to projects with innovative technologies for optimising water and energy consumption. Innovative projects can be also granted permission to conduct their activities in both urban and rural areas. Additionally, the regional executors inform and identify entrepreneurs and investors, investigate and introduce financial and technical solutions, and interact with the provincial governors and other governmental organisations to remove legal and regulatory barriers to the development of innovative projects (interview 22).
In contrast to the usual central planning and implementation processes in Iran’s urban planning system, which is designed to ensure the active participation of government-related actants only, the new 10-year plan allowed the participation of individuals (e.g., researchers and farmers) and the private sector (e.g., science-based companies supported by the VRU) in the development of local urban plans for resolving agriculture-related issues in Rafsanjan (interview 19). In the new planning process, actants such as the Governorate, Municipality, Agricultural and Natural Resources Engineering Organization, and Agricultural Bank work with the private sector to implement the plans at the local level. Despite a tendency to support the participation of the private sector and individuals in a bottom-up approach to planning, the participation of both public and private actants remains dependent on the AREEO’s permission, and their activities are monitored by the AREEO. The incentives that were introduced as part of the 10-year plan led to the enrolment of private businesses, farmers, and citizens in the actor network of transition in the agricultural sector of Rafsanjan. It removed the main participation barriers of non-public actants in planning by opening space for dialogues between citizens, farmers, the VRU, private businesses and the local and national authorities. The engagement of the private sector required new measures, such as: granting permission for greenhouse construction, tax relief programs, providing research and development facilities, providing consultancy services for the import and export of technologies, organizing training programmes, allowing the establishment of small scale agricultural practices in residential areas, and supporting agricultural science-based companies. In addition to these measures, the participatory approach required approval by the national authorities. The city council of Rafsanjan played the role of intermediary between the stakeholders in the participatory planning process and the national authorities. Communication took place through the representative of the city in the national parliament, in order to obtain approval for the local plans and the allocation of the budget for the required incentives.
In addition to the involvement of the private sector, farmers, and citizens, the 10-year plan prepared the ground for the conversion of non-agricultural land in Rafsanjan to agricultural land, and the conversion of pistachio land to the built-up land required for high-tech agricultural practices (interview 21).
In the last stage of punctualization, mobilization, the public relations officer of the AREEO functioned as the spokesperson and represented all actants involved. The public relations officer is a member of the public relations committee and is responsible for communication with the media, authorities, and people, organizing conferences, ceremonies and exhibitions, and publishing and releasing brochures and posters.
5.3. Re-Entanglement and Diffusion of Novelties
In the final stage of transition, re-entanglement, the actor network of transition was shaped, and technological novelties for alternative agricultural practices in Rafsanjan diffused. The diffusion of the agricultural technologies in Rafsanjan was stimulated by the new agricultural land use law that allows for the establishment of small urban greenhouses without any permission required (Figure 8).
Figure 8.
The first re-entanglement step.
As shown in Figure 9, science-based companies worked as intermediaries to transfer knowledge from universities and research centres to the agricultural sector, and made the agricultural technologies and knowledge available for practical application.
Figure 9.
The second re-entanglement step.
The re-entanglement of new assemblages in the sociotechnical regime was the result of successful translation. Collective actions, the development of infrastructure, and formulation of policies and regulations opened windows of opportunity for new assemblages to embed themselves in the regime. The new agricultural technologies, cultivation techniques and knowledge about hydroponic methods resulted in the emergence of new businesses in Rafsanjan for providing the equipment, nutrients, growing media and seeds needed for the high-tech greenhouses. This enabled the development of new, high-tech farming practices and new kinds of local products and social practices. In the re-entanglement phase, the technological novelties entered the regime level and became part of the agricultural sector of the city (Figure 10).
Figure 10.
Illustration of the actor network of transition to high-tech agriculture.
6. Discussion
This paper analysed the actor network of transition in the agricultural sector and the role of technologies in the transformation of urban planning practices in Rafsanjan. Figure 11 summarizes the technology-driven transition in Rafsanjan.
Figure 11.
Transition process in the agricultural sector of Rafsanjan.
Figure 11 illustrates how the technology-driven transition has resulted in the transformation of urban planning practices in Rafsanjan towards a more participatory approach. The role of technologies in this transition will be discussed in this section.
The results showed that conventional top-down interventions for solving the issues of the agricultural sector in Rafsanjan failed because of farmers’ lack of interest in the solutions that were suggested by the central governmental policies, which did not meet the specific challenges and needs of the local farmers. This had an influential role in the destabilization of the sociotechnical regime. This destabilization became a threat to the functionality of the agricultural sector in Rafsanjan. A study by Moghaddam and Rafieian [11] on urban planning in Iran has also shown that despite the lack of citizen participation in urban planning processes in Iran, citizens do influence urban developments by refusing to accept the changes proposed by central planning organizations [11]. In the case of the transformation of the agricultural sector in Rafsanjan, the lack of cooperation of farmers and universities, in combination with the landscape pressure on the pistachio-dependent economy of Rafsanjan, forced the government to change its strategy. Niche developers (i.e., private agricultural companies and the VRU) acted on the pressure from the landscape, and in the absence of effective plans and policies they took the opportunity to develop their own grassroot initiatives. These initiated collaborations amongst non-governmental organizations have resulted in the creation of an actor network including farmers, knowledge institutes and private companies. The actor network successfully developed new agricultural technologies in collaboration with foreign companies, which—due to international sanctions—would not have been possible if the government had been involved. However, the actor network needed the approval of the local government in order to implement these technologies in the agricultural sector. This resulted in an alliance between the actor network and the local government, and the initiation of a more participatory planning process which led to the involvement of the actor network in the decision-making process. The entities involved in the actor network were invited to take part in workshops and decision-making processes for the urban planning and transformation of the agricultural sector of Rafsanjan. This transformation did not only empower the citizens but also gave a more important role to the municipality and its planners in the urban planning process. This is in line with findings of Das [36], which showed that technologies (e.g., communication and geo-spatial technologies) can change urban planning practices and increase citizens’ participation in planning processes [36]. His study showed that technologies such as online participation tools and geographic information systems can change decision making and planners’ roles in planning processes. The result of this study suggests that technologies (e.g., urban agriculture technologies) can change planning and decision-making processes by empowering a group of actors (e.g., citizens).
Typically, local authorities in Iran have a very limited role in decision making related to planning practices, and the ‘’lack of collaboration between government agencies at vertical level has resulted in a poor urban management system which lacks integration’’ [37] (p. 80). Jasbi [37] argued that issues such as climate change are challenging the centralized planning process and might lead to opening space for local planners and citizens in decision-making and planning processes. The results of the research in Rafsanjan are a clear example: the national government permitted the local government to organize the participatory process, albeit through the involvement of the AREEO, it kept some control over the process by defining the obligatory passage point.
This study suggests that novel technologies can have an influential role in the re-distribution of power in decision-making processes. The agency of urban agriculture technologies that was gained through their effectiveness in resolving the challenges of the agricultural sector in Rafsanjan changed the power relations in the planning processes for the transition of this sector. The interplay of technologies and the transition toward participatory planning that was illustrated in this paper proves that material entities can have agency in planning practices and can configure the relationships between social entities. The importance of material entities or nonhuman things in planning practices are also emphasized by Acuto and Beauregard [27]. They noted that although without nonhumans planning events cannot happen, ‘things’ (i.e., technologies) are neglected in planning theories because ‘‘the material world is considered epiphenomenal—subject solely to the actions of humans—things are not theorized as part of how planners behave.’’ They suggest that an ‘alternative interpretation’ should be developed that pays ‘’closer attention to how things mediate the interactions’’ between involved entities [27] (p. 62). This study show that technologies can mediate between the national government, local planners, private businesses and citizens, and re-distribute power among them.
The results show that agricultural technologies changed the interactions among social entities in Rafsanjan. This is in line with the findings of H Farhangi, Turvani, van der Valk and Carsjens [18]), who showed that technologies can reduce path dependency by creating new development strategies, and can determine the shape of new collaborations. In this study, agricultural technologies generated the agency to configure the relationships in Rafsanjan due to the success of pilot projects and experiments in the city. This resulted in new connections between citizens, farmers, private businesses, the VRU and the local and national authorities. The agricultural technologies also transformed the interactions among these actants. The local planning organization became a collaborator in the national planning organization in defining the local development strategies and plans in Rafsanjan, and the VRU and the private sector, which had no role in urban planning before, were able to provide input for these plans and to suggest changes.
Hosseinifarhangi, Turvani, van der Valk and Carsjens [19] concluded that new technologies can radically transform the relationships between farmers and consumers, local and global food chains, and land use and the recycling of vacant land. The results of this paper show that new technologies can also change urban planning processes and practices. The diffusion of novel technologies and the creation of new interactions between technologies and social entities (e.g., planners involved in planning processes) have justified the inclusion of other actants in the planning process, especially those well-connected to the new technologies (i.e., researchers and niche developers).
The interviews revealed the tension between the national government’s strategy to force farmers to change their irrigation methods and the lack of willingness of farmers to accept this, who subsequently resisted the government’s strategy. The development of new agricultural technologies created the possibility to solve these issue without conflicts. The technologies worked as intermediaries between the citizens, farmers, private businesses, the VRU and the local and national authorities, and shaped new relationships among them. The technologies also acted as immutable mobiles which were approved by all stakeholders as solutions for dealing with the agricultural issues in the city. In translation processes, actants are confronted by negotiation and persuasion and, in some cases, resistance to using force to reach certain goals results. The use of force in translation processes can be avoided by immutable mobiles [38]. Immutable mobiles, in this case agricultural technologies, give actors the ability to solve agricultural-related issues and avoid the use of force against resisting actors. The success of these new technologies in delivering tangible results (i.e., making the local production of new sorts of vegetables and fruits possible) made them immutable mobiles. They became “objects which have the properties of being mobile but also immutable, presentable, readable and combinable with one another” [39] (p. 26). This means that they also have the potential to be transferred to other places and to bring about similar transformations.
7. Conclusions
Technologies can change sociotechnical systems and practices. The results of this study show that technologies can re-configure the relationships between actants in sociotechnical systems. The potential and features of technologies can play an important role in the disengagement of sociotechnical systems. They put pressure on actants who are striving for stability in the sociotechnical regime. The technologies can lead to increasing landscape pressure on the regime. Technologies can be also seen as interessement devices for strengthening the connections among various actants and generating new interactions. The new interactions that are created in the punctualization process provide a basis for participatory planning. Trust in technologies and actants accepting their roles and identities require participation. To reach the last stage of transition, the diffusion of novelties, all involved actants need to participate and work together. In technology-driven transitions, technologies not only act as immutable mobiles and intermediaries for resolving challenges and conflicts, but also offer a playground for collaboration and participation, as was shown in this case study. Investigating the role of technologies as mediators between social entities by using the TDT framework can also be used in other studies to explore the interrelations between emerging technologies and planning practices in different contexts.
New agricultural technologies have made the production of various crops in Rafsanjan possible, such as saffron and other vegetables and herbs. The benefits of the new technologies persuaded the government to allow land conversions for the construction of hydroponic greenhouses in the city. The government also supported the participation of various groups in the planning and decision-making processes to increase the feasibility of the adoption and adaptation of these new technologies. The new technologies not only initiated new farming practices, but also new laws and more participatory urban planning processes. In many other cities in Iran, agricultural production is struggling with the impacts of climate change and water scarcity. Rafsanjan can act as an example of how to deal with these issues in a different way by opening up space for dialogue and the participation of local residents and experts in urban planning processes in various contexts.
Author Contributions
Conceptualization, M.F., S.F. and P.C.H.v.d.V.; methodology, M.F., S.F., and G.J.C.; software, M.F.; validation, M.F., S.F., P.C.H.v.d.V. and G.J.C.; formal analysis, M.F. and S.F.; investigation, S.F.; data curation, M.F. and S.F.; writing—original draft preparation M.F., S.F., P.C.H.v.d.V. and G.J.C.; writing—review and editing, M.F., S.F., P.C.H.v.d.V. and G.J.C.; visualization, M.F. and S.F.; supervision, G.J.C. All authors have read and agreed to the published version of the manuscript.
Funding
This research received no external funding.
Conflicts of Interest
The authors declare no conflict of interest.
Appendix A
Table A1.
List of actants involved in the transition of the agricultural sector in Rafsanjan and their degree of relevance on a scale of 1 (not relevant) to 5 (very relevant).
Table A1.
List of actants involved in the transition of the agricultural sector in Rafsanjan and their degree of relevance on a scale of 1 (not relevant) to 5 (very relevant).
| Type of Actant | Category | Code | Actants | Degree of Relevance |
|---|---|---|---|---|
| Social entities | Public | 1 | 1* Technical and professional organization | 3.95 |
| 2 | Road and urbanization organization | 4.93 | ||
| 3 | Agricultural bank | 3.98 | ||
| 4 | Other banks | 1.98 | ||
| 5 | Agricultural and Natural Resources Engineering Organization | 4.90 | ||
| 6 | Governorate of Rafsanjan County | 4.88 | ||
| 7 | Department of Environment | 4.85 | ||
| 8 | Municipality of Rafsanjan | 3.98 | ||
| 9 | 2* Rafsanjan City Council | 4.93 | ||
| 10 | Agricultural Research, Education and Extension Organization | 5.00 | ||
| 11 | Water Organization | 2.03 | ||
| 12 | Power Department | 2.05 | ||
| 13 | Local newspapers | 2.05 | ||
| 14 | Local radio | 1.10 | ||
| 15 | VRU University of Rafsanjan | 4.90 | ||
| 16 | 3* Natural Resources Organization | 3.08 | ||
| 17 | Advanced technologies incubator | 4.75 | ||
| 18 | Iran Pistachio Research Institute | 3.03 | ||
| 19 | Agricultural Insurance Fund | 3.95 | ||
| 20 | 4* Co-operative, Labor and Social Welfare Office | 2.03 | ||
| 21 | 5* Village offices (Dehdari) | 3.03 | ||
| 22 | Natural Gas Office | 2.00 | ||
| 7* Private | 23 | Companies active in irrigation with new methods | 1.98 | |
| 24 | Agricultural Laboratory | 4.00 | ||
| 25 | Agricultural Clinics | 3.00 | ||
| 26 | Fertilizers and pesticide distributer companies | 3.00 | ||
| 27 | Companies active in hydroponic agriculture | 5.00 | ||
| 28 | Cooperative Pistachio Company | 1.98 | ||
| 29 | Greenhouses | 4.88 | ||
| Individuals | 30 | Farmers, minor owner of agricultural land | 3.90 | |
| 31 | Citizens | 3.90 | ||
| 32 | University professors | 4.00 | ||
| 33 | Members of Parliament | 4.78 | ||
| 34 | 6* Farmer advisors | 2.03 | ||
| 35 | Major Owners of agricultural lands | 4.90 | ||
| 36 | Graduates in Agriculture | 2.00 | ||
| 37 | 7* Representative of the supreme leader (Imam of Friday prayer) | 2.95 | ||
| 38 | Experts who are Farm Consultants | 3.00 | ||
| Material entities | Technology | 39 | Agriculture equipment | 4.70 |
| 40 | Imported hydroponic technologies | 4.88 | ||
| 41 | Hydroponic Technologies of the Interior Industry | 4.98 | ||
| 42 | Greenhouse equipment | 4.93 | ||
| Infrastructure | 43 | Pistachio Process Centers | 4.95 | |
| 44 | Pumps and water wells | 2.95 | ||
| 45 | Dried pistachio gardens | 4.93 | ||
| Representative nature | 46 | Agricultural products of greenhouses | 4.88 | |
| 47 | Pistachios | 3.03 | ||
| 48 | Water resources | 4.93 | ||
| 49 | Weather | 4.93 | ||
| 50 | Pistachio agricultural land | 2.95 | ||
| Rules and regulations | 51 | Detailed design and land use plan | 3.95 | |
| 52 | Country Development Program | 4.98 | ||
| 53 | 10-year development high-tech agriculture plan | 5.00 | ||
| 54 | 8* Foreign Relations Policies and Programs | 4.85 | ||
| Material | 55 | Fertilizer | 4.85 | |
| 56 | Electricity | 2.10 | ||
| 57 | Laboratory materials | 2.03 | ||
| 58 | Pesticide | 3.98 | ||
| 59 | Seed | 3.93 | ||
| 60 | Natural Gas | 3.98 |
Notes: 1* The Technical and Professional Organization was established to train skilled workers, and comes under the Ministry of Cooperatives, Labour and Social Welfare. It is responsible for short-term technical and professional training in various fields, including high tech agriculture. 2* The role of the city council is to protect citizens’ interests and resolve conflicts among citizens and the public sector. The council is not an independent decision-making body. It identifies the local challenges and reports these to the responsible national authorities. 3* The Natural Resources Organization is responsible for the conservation and restoration of natural resources. 4*Agricultural issues have exacerbated the problem of unemployment and other social problems in the region. The transition to high-tech agriculture creates jobs, so this transition is linked to the co-operative, labor and social welfare office. 5* The village offices (Dehdari) are responsible for developing and resolving rural issues. The village offices can establish hydroponic greenhouses as a solution for current issues in the region. These offices are funded by government loans through entrepreneurship and economic development programs. 6* In the agricultural sector of Rafsanjan, farmers traditionally hire advisors for their agricultural issues, who are usually experienced farmers. These days, expert consultants with scientific knowledge also advise farmers along with the traditional advisors. Farmers trust both groups, so they are both involved in the decision-making processes of farmers. 7* The representative of the supreme leader (Imam of Friday prayer) is a religious figure appointed by the Supreme Leader and has cultural, educational, and supervisory duties within the Agricultural Research, Education and Extension Organization. 8* Relationships with other countries, and especially the international sanctions against Iran, are affecting the export of pistachios and the profitability of the farms.
Appendix B
Table A2.
List of interviewees in the ANT survey and the actants they are familiar with.
Table A2.
List of interviewees in the ANT survey and the actants they are familiar with.
| Interviewee | Affiliation | Expertise of the Actants | Date of Interview | Location |
|---|---|---|---|---|
| 1 | Agricultural expert | 15/27/29/32/40/41/42/49/55/57/58/59 | 14 October 2017 | Vali/Asr University |
| 2 | Project developer and agricultural expert | 7/8/9/10/15/17/26/27/29/32/40/41/42/44/46/48/49/52/55/58/59 | 28 October 2017/12 November 2017 | Vali/Asr University and Greenhouse |
| 3 | Agricultural expert | 5/10/11/16/18/19/21/23/44/47/48/50/58/ | 21 September 2017 | Pistachio Research Institute |
| 4 | Project developer | 3/4/10/11/12/23/30/34/38/39/44/48 | 28 November 2017 | Urban Water and Soil Laboratory |
| 5 | Project developer and agricultural experts | 5/7/10/11/15/16/17/18/23/24/25/26/27/28/30/33/34/35/37/38/39/40/41/44/45/47/48/49/50/53/54/55/57/58/61 | 3 October 2017 | Pistachio Research Institute |
| 6 | Project developer and major agricultural landowner and agricultural expert | 7/8/9/10/21/27/28/29/35/40/41/42/43/44/46/47/50/56/58/61 | 9 November 2017 | Greenhouse |
| 7 | Researcher in agricultural history and agricultural expert and project developer | 19/26/28/30/31/33/34/35/38/39/43/44/45/47/48/50/52/53/55/56/58/61 | 2 September 2017 | Abtahi pistachio company |
| 8 | Project developer and agricultural expert | 1/7/10/22/26/29/40/41/42/43/55/58/59/60 | 22 November 2017 | Technical and professional organizations |
| 9 | Project developer and agricultural expert | 15/17/24/27/32/41/50/57/59/61 | 4 September 2017 | Urban company |
| 10 | Project developer and agricultural expert | 5/10/15/17/18/19/24/26/27/29/30/34/35/38/40/41/44/45/47/48/49/50/52/55/57/61 | 24 August 2017 | Urban Water and Soil Laboratory |
| 11 | Agricultural expert | 10/11/18/23/30/44/47/48/49/50/53 | 30 August 2017 | Pistachio Research Institute |
| 12 | Agricultural expert | 1/4/15/32/47/50/59 | 7 August 2017 | Vali/Asr University |
| 13 | Urban planner | 2/6/8/9/22/43/50/51/56/60/61 | 21 December 2017 | Municipality |
| 14 | Agricultural expert | 26/27/38/47/57/61 | 5 August 2017 | Barafraz Keshavarz Pars company |
| 15 | Agricultural expert | 10/25/34/35/49/50/55/58/61 | 21 August 2017 | Agricultural Organization |
| 16 | Construction expert | 2/6/8/9/15/21/31/32/35/36/43/45/47/50/51/54/61 | 7 August 2017 | Vali/Asr University |
| 17 | Project developer and agricultural expert | 3/5/10/16/18/19/24/25/26/28/29/30/34/35/38/39/42/43/47/50/52/55/57/58/59/61 | 14 November 2017 | Kiyan Mehr company |
| 18 | Project developer and agricultural expert | 5/15/17/26/30/32/35/38/47/50/52/58 | 15 November 2017 | Vali/Asr University |
| 19 | Urban planner | 2/6/8/9/22/43/45/50/51/56/60/61 | 1 December 2017 | Municipality |
| 20 | Agricultural expert | 1/10/16/39/43 | 11 November 2017 | Agriculture Organization |
| 21 | Politician | 2/5/6/7/8/9/10/11/12/13/14/15/16/17/19/20/21/22/28/29/30/31/33/35/36/37/44/45/46/47/48/50/51/52/53/54/60/61 | 6 January 2018 | Vali/Asr University |
| 22 | Urban politician | 1/38/39/53 | 2 December 2017 | |
| 23 | Agricultural expert | 1/7/12/17/20/45/46/52/53/54 | 15 November 2017 | |
| 24 | Agricultural expert | 10/16/18/25/28/34/35/38/47/48/50/55/58 | 1 November 2017 | Pistachio Research Institute |
| 25 | Economic expert | 3/4/12/13/19/28/31/35/38/43/47/50/53 | 4 November 2017 | Azad University |
| 26 | Social, politician and urban planning expert | 2/3/4/6/11/12/13/14/15/20/22/31/36/51/53/54/56/60/61 | 7 November 2017 | Azad university |
| 27 | Agricultural expert | 15/25/32/47/48/50/59 | 12 November 2017 | Azad university |
| 28 | Agricultural expert and major agricultural landowner | 10/21/28/34/35/38/39/43/44/47/50/52/55/58/61 | 3 January 2018 | Pistachio Research Institute |
| 29 | Agricultural expert and major agricultural landowner | 6/8/9/21/23/25/28/32/34/35/38/39/43/44/47/48/50/52/53/55/58 | 2 January 2018 | Pistachio Research Institute |
| 30 | Agricultural expert | 5/6/8/9/10/16/23/24/30/33/38/43/44/45/47/48/49/50/53/58/61 | 5 August 2018 | Pistachio Research Institute |
| 31 | Economic and agricultural expert | 3/4/10/19/35/30/39/44/47/61 | 6 September 2018 | Agricultural bank |
| 32 | Agricultural, historical, Politian expert | 6/5/8/9/11/13/14/16/20/21/31/33/35/36/37/44/45/47/48/50/51/53/54/61 | 12 September 2018 | Municipality |
| 33 | Agricultural, social, economic and Politian expert | 13/14/20/31/32/33/35/36/37/46/47/53/61 | 5 August 2018 | Entrepreneurship Association |
| 34 | Social expert | 13/14/19/30/31/36/37/46/47/53/54/61 | 11 September 2018 | Azad university |
| 35 | Social, agricultural and historical expert, major landowner | 31/43/44/45/50/55/56/58/59 | 10 October 2017 | Urban company |
| 36 | Social, and historical expert | 43/44/45/50/55/56/58/59 | 10 October 2017 | Urban company |
| 37 | Farmer | 43/44/45/50/55/56/58/59 | 10 October 2017 | Pistachio Research Institute |
| 38 | Farmer | 43/44/45/50/55/56/58/59 | 10 October 2017 | Agricultural Research, Education and Extension Organization |
| 39 | Farmer | 43/44/45/50/55/56/58/59 | 10 October 2017 | Farm |
| 40 | Farmer | 43/44/45/50/55/56/58/59 | 10 October 2017 | Farm |
Note: Code of Actants: 1. Technical and professional organizations/2. Road and urbanization Administration/3. Agricultural bank/4. Other banks/5. Agricultural and Natural Resources Engineering Organization/6. Governorate/7. Department of Environment/8. Municipality/9. City Council/10. Agricultural Research, Education and Extension Organization /11. Water Organization/12. Power Department/13. Local newspapers/14. Local radio/15. Rafsanjan Universities/16. Natural Resources Organization/17. Advanced technologies incubator/18. Iran Pistachio Research Institute/19. Agricultural Insurance Fund/20. Co-operative, Labor and Social Welfare Office/21. Village offices (Dehdari)/22. Natural Gas office/23. Companies active in irrigation with new methods/24. Agricultural Laboratory/25. Agricultural Clinics/26. Fertilizer and poison companies/27. Companies active in hydroponic agriculture/28. Cooperative Pistachio Company/29. Greenhouses/30. Farmers, minor owners of agricultural land/31. People/32. University professors/33. Members of Parliament/34. Farmer advisors/35. Major Owners of agricultural lands/36. Graduates in Agriculture/37. Representative of the supreme leader (Imam of Friday prayer)/38. Experts who are Farm Consultants/39. Agriculture equipment/40. Imported hydroponic technologies/41. Hydroponic Technologies of the Interior Industry/42. Greenhouse equipment/43. Pistachio Process Houses/44. Pumps and water wells/45. Dried pistachio gardens/46. Agricultural products of greenhouses/47. Pistachios/48. Water resources/49. Weather/50. Pistachio Gardens/51. Detailed design and land use plan/52. Export and import plans/53. Country Development Program/54. Foreign Relations Policies and Programs /55. Fertilizer/56. Electricity/57. Laboratory materials/58. Pesticides/59. Seed/60. Natural Gas/.
Appendix C
Table A3.
First part of the matrix table of the quantification of relationships among actants involved in the transition.
Table A3.
First part of the matrix table of the quantification of relationships among actants involved in the transition.
| TPO | AB | MAB | ANREO | RUO | NRO | MU | MV | AO | UVA | UR | FKG | IPRI | AIF | CVC | AL | AC | FPC | |
|---|---|---|---|---|---|---|---|---|---|---|---|---|---|---|---|---|---|---|
| TPO | 0 | 0 | 2 | 4 | 2 | 4 | 4 | 2 | 4 | 4 | 4 | 2 | 2 | 0 | 4 | 2 | 2 | 2 |
| AB | 0 | 0 | 2 | 4 | 2 | 4 | 2 | 2 | 4 | 4 | 4 | 2 | 4 | 4 | 4 | 4 | 4 | 4 |
| MAB | 2 | 2 | 0 | 4 | 2 | 2 | 2 | 2 | 4 | 0 | 0 | 4 | 0 | 0 | 0 | 4 | 4 | 2 |
| ANREO | 4 | 4 | 4 | 0 | 4 | 4 | 4 | 2 | 4 | 2 | 2 | 2 | 4 | 4 | 2 | 4 | 4 | 4 |
| RUO | 2 | 2 | 2 | 4 | 0 | 4 | 4 | 4 | 4 | 4 | 4 | 2 | 4 | 2 | 4 | 2 | 2 | 2 |
| NRO | 4 | 4 | 2 | 4 | 4 | 0 | 4 | 4 | 4 | 4 | 4 | 2 | 4 | 2 | 4 | 2 | 4 | 2 |
| MU | 4 | 2 | 2 | 4 | 4 | 4 | 0 | 4 | 4 | 4 | 4 | 2 | 4 | 2 | 4 | 2 | 2 | 4 |
| MV | 2 | 2 | 2 | 2 | 4 | 4 | 4 | 0 | 4 | 2 | 2 | 2 | 4 | 4 | 4 | 2 | 2 | 2 |
| AO | 4 | 4 | 4 | 4 | 4 | 4 | 4 | 4 | 0 | 4 | 4 | 4 | 4 | 4 | 4 | 4 | 4 | 4 |
| UVA | 4 | 4 | 0 | 2 | 4 | 4 | 4 | 2 | 4 | 0 | 4 | 4 | 4 | 0 | 0 | 2 | 2 | 2 |
| UR | 4 | 4 | 0 | 2 | 4 | 4 | 4 | 2 | 4 | 4 | 0 | 4 | 4 | 0 | 0 | 0 | 2 | 2 |
| FKG | 2 | 2 | 4 | 2 | 2 | 2 | 2 | 2 | 4 | 4 | 4 | 0 | 2 | 0 | 0 | 4 | 2 | 2 |
| IPRI | 2 | 4 | 0 | 4 | 4 | 4 | 4 | 4 | 4 | 4 | 4 | 2 | 0 | 2 | 2 | 4 | 4 | 4 |
| AIF | 0 | 4 | 0 | 4 | 2 | 2 | 2 | 4 | 4 | 0 | 0 | 0 | 2 | 0 | 2 | 0 | 2 | 0 |
| CVC | 4 | 4 | 0 | 2 | 4 | 4 | 4 | 4 | 4 | 0 | 0 | 0 | 2 | 2 | 0 | 0 | 0 | 0 |
| AL | 2 | 4 | 4 | 4 | 2 | 2 | 2 | 2 | 4 | 2 | 0 | 4 | 4 | 0 | 0 | 0 | 4 | 4 |
| AC | 2 | 4 | 4 | 4 | 2 | 4 | 2 | 2 | 4 | 2 | 2 | 2 | 4 | 2 | 0 | 4 | 0 | 4 |
| FPC | 2 | 4 | 2 | 4 | 2 | 2 | 4 | 2 | 4 | 2 | 2 | 2 | 4 | 0 | 0 | 4 | 4 | 0 |
| CPP | 0 | 4 | 2 | 4 | 2 | 2 | 4 | 4 | 4 | 0 | 0 | 0 | 4 | 2 | 4 | 4 | 4 | 4 |
| CAH | 4 | 4 | 4 | 4 | 2 | 2 | 4 | 2 | 4 | 2 | 0 | 4 | 2 | 2 | 0 | 4 | 0 | 4 |
| GR | 4 | 4 | 4 | 4 | 4 | 4 | 4 | 4 | 4 | 4 | 0 | 4 | 2 | 4 | 2 | 4 | 0 | 4 |
| FAR | 0 | 4 | 4 | 4 | 2 | 4 | 4 | 4 | 4 | 0 | 0 | 2 | 4 | 4 | 2 | 4 | 4 | 4 |
| FA | 0 | 4 | 2 | 4 | 2 | 2 | 4 | 4 | 4 | 0 | 0 | 2 | 4 | 2 | 2 | 4 | 4 | 4 |
| FEA | 0 | 4 | 2 | 4 | 2 | 2 | 4 | 4 | 4 | 2 | 2 | 2 | 4 | 2 | 2 | 4 | 4 | 4 |
| UP | 2 | 2 | 2 | 4 | 2 | 2 | 2 | 0 | 4 | 4 | 4 | 4 | 2 | 0 | 0 | 4 | 2 | 2 |
| MF | 2 | 4 | 2 | 4 | 4 | 4 | 4 | 4 | 4 | 0 | 4 | 2 | 2 | 4 | 2 | 4 | 4 | 4 |
| IM | 2 | 0 | 0 | 0 | 2 | 0 | 4 | 4 | 4 | 0 | 0 | 0 | 0 | 0 | 4 | 0 | 0 | 0 |
| AE | 4 | 4 | 2 | 4 | 2 | 2 | 2 | 4 | 4 | 4 | 2 | 2 | 4 | 0 | 2 | 0 | 4 | 0 |
| IHT | 4 | 2 | 2 | 4 | 2 | 0 | 2 | 2 | 4 | 4 | 0 | 2 | 0 | 0 | 2 | 0 | 0 | 0 |
| HT | 4 | 4 | 4 | 4 | 2 | 0 | 2 | 2 | 4 | 4 | 0 | 4 | 2 | 0 | 2 | 0 | 0 | 0 |
| GE | 4 | 4 | 2 | 4 | 2 | 0 | 2 | 2 | 4 | 4 | 2 | 2 | 0 | 0 | 2 | 0 | 0 | 0 |
| PPH | 2 | 2 | 0 | 2 | 4 | 0 | 4 | 4 | 4 | 0 | 0 | 0 | 2 | 0 | 0 | 0 | 4 | 0 |
| PWW | 2 | 4 | 0 | 2 | 4 | 4 | 4 | 4 | 4 | 2 | 2 | 0 | 4 | 0 | 2 | 2 | 4 | 0 |
| DPG | 0 | 0 | 0 | 2 | 4 | 4 | 4 | 4 | 4 | 2 | 2 | 0 | 2 | 0 | 2 | 0 | 0 | 0 |
| APG | 2 | 4 | 2 | 4 | 2 | 0 | 0 | 4 | 4 | 2 | 0 | 2 | 0 | 4 | 2 | 2 | 0 | 4 |
| PI | 2 | 4 | 0 | 4 | 2 | 2 | 0 | 4 | 4 | 2 | 2 | 2 | 4 | 4 | 2 | 2 | 4 | 4 |
| WR | 4 | 2 | 0 | 4 | 4 | 4 | 4 | 4 | 4 | 2 | 2 | 2 | 4 | 2 | 2 | 2 | 4 | 0 |
| CL | 2 | 2 | 0 | 2 | 4 | 4 | 4 | 4 | 4 | 2 | 2 | 2 | 4 | 2 | 2 | 2 | 4 | 4 |
| PG | 4 | 4 | 0 | 4 | 4 | 4 | 4 | 4 | 4 | 2 | 2 | 2 | 4 | 4 | 2 | 4 | 4 | 4 |
| UDP | 2 | 2 | 0 | 0 | 4 | 4 | 4 | 4 | 4 | 2 | 2 | 2 | 2 | 0 | 2 | 0 | 0 | 0 |
| EIP | 2 | 4 | 4 | 2 | 4 | 0 | 2 | 2 | 4 | 4 | 4 | 2 | 2 | 2 | 2 | 4 | 2 | 4 |
| CDP | 4 | 4 | 4 | 2 | 4 | 4 | 4 | 4 | 4 | 4 | 4 | 4 | 4 | 4 | 2 | 4 | 4 | 2 |
| FRPP | 4 | 4 | 4 | 2 | 4 | 2 | 4 | 4 | 4 | 4 | 4 | 4 | 4 | 2 | 2 | 4 | 2 | 4 |
| FE | 4 | 4 | 0 | 4 | 2 | 2 | 4 | 4 | 4 | 4 | 4 | 2 | 4 | 2 | 0 | 4 | 4 | 4 |
| PO | 4 | 4 | 0 | 4 | 2 | 2 | 4 | 4 | 4 | 4 | 4 | 2 | 4 | 2 | 0 | 4 | 4 | 4 |
| SE | 4 | 4 | 0 | 4 | 2 | 2 | 4 | 4 | 4 | 4 | 4 | 2 | 4 | 2 | 0 | 2 | 4 | 2 |
| LM | 4 | 2 | 0 | 2 | 2 | 0 | 2 | 2 | 4 | 4 | 4 | 2 | 4 | 0 | 0 | 4 | 2 | 2 |
Table A4.
Second part of the matrix table of the quantification of relationships among actants involved in the transition.
Table A4.
Second part of the matrix table of the quantification of relationships among actants involved in the transition.
| CPP | CAH | GR | FAR | FA | FEA | UP | MF | IM | AE | IHT | HT | GE | PPH | PWW | DPG | DPG | PI | |
|---|---|---|---|---|---|---|---|---|---|---|---|---|---|---|---|---|---|---|
| TPO | 0 | 4 | 4 | 0 | 0 | 0 | 2 | 2 | 2 | 4 | 4 | 4 | 4 | 2 | 2 | 0 | 2 | 2 |
| AB | 4 | 4 | 4 | 4 | 4 | 4 | 2 | 4 | 0 | 4 | 2 | 4 | 4 | 2 | 4 | 0 | 4 | 4 |
| MAB | 2 | 4 | 4 | 4 | 2 | 2 | 2 | 2 | 0 | 2 | 2 | 4 | 2 | 0 | 0 | 0 | 2 | 0 |
| ANREO | 4 | 4 | 4 | 4 | 4 | 4 | 4 | 4 | 0 | 4 | 4 | 4 | 4 | 2 | 2 | 2 | 4 | 4 |
| RUO | 2 | 2 | 4 | 2 | 2 | 2 | 2 | 4 | 2 | 2 | 2 | 2 | 2 | 4 | 4 | 4 | 2 | 2 |
| NRO | 2 | 2 | 4 | 4 | 2 | 2 | 2 | 4 | 0 | 2 | 0 | 0 | 0 | 0 | 4 | 4 | 0 | 2 |
| MU | 4 | 4 | 4 | 4 | 4 | 4 | 2 | 4 | 4 | 2 | 2 | 2 | 2 | 4 | 4 | 4 | 0 | 0 |
| MV | 4 | 2 | 4 | 4 | 4 | 4 | 0 | 4 | 4 | 4 | 2 | 2 | 2 | 4 | 4 | 4 | 4 | 4 |
| AO | 4 | 4 | 4 | 4 | 4 | 4 | 4 | 4 | 4 | 4 | 4 | 4 | 4 | 4 | 4 | 4 | 4 | 4 |
| UVA | 0 | 2 | 4 | 0 | 0 | 2 | 4 | 0 | 0 | 4 | 4 | 4 | 4 | 0 | 2 | 2 | 2 | 2 |
| UR | 0 | 0 | 0 | 0 | 0 | 2 | 4 | 4 | 0 | 2 | 0 | 0 | 2 | 0 | 2 | 2 | 0 | 2 |
| FKG | 0 | 4 | 4 | 2 | 2 | 2 | 4 | 2 | 0 | 2 | 2 | 4 | 2 | 0 | 0 | 0 | 2 | 2 |
| IPRI | 4 | 2 | 2 | 4 | 4 | 4 | 2 | 2 | 0 | 4 | 0 | 2 | 0 | 2 | 4 | 2 | 0 | 4 |
| AIF | 2 | 2 | 4 | 4 | 2 | 2 | 0 | 4 | 0 | 0 | 0 | 0 | 0 | 0 | 0 | 0 | 4 | 4 |
| CVC | 4 | 0 | 2 | 2 | 2 | 2 | 0 | 2 | 4 | 2 | 2 | 2 | 2 | 0 | 2 | 2 | 2 | 2 |
| AL | 4 | 4 | 4 | 4 | 4 | 4 | 4 | 4 | 0 | 0 | 0 | 0 | 0 | 0 | 2 | 0 | 2 | 2 |
| AC | 4 | 0 | 0 | 4 | 4 | 4 | 2 | 4 | 0 | 4 | 0 | 0 | 0 | 4 | 4 | 0 | 0 | 4 |
| FPC | 4 | 4 | 4 | 4 | 4 | 4 | 2 | 4 | 0 | 0 | 0 | 0 | 0 | 0 | 0 | 0 | 4 | 4 |
| CPP | 0 | 0 | 0 | 4 | 4 | 4 | 2 | 4 | 0 | 4 | 0 | 0 | 0 | 2 | 4 | 0 | 0 | 4 |
| CAH | 0 | 0 | 4 | 4 | 4 | 4 | 4 | 4 | 0 | 4 | 4 | 4 | 4 | 2 | 2 | 2 | 2 | 0 |
| GR | 0 | 4 | 0 | 4 | 4 | 4 | 4 | 4 | 0 | 4 | 4 | 4 | 4 | 4 | 4 | 4 | 4 | 0 |
| FAR | 4 | 4 | 4 | 0 | 4 | 4 | 0 | 4 | 4 | 4 | 0 | 0 | 0 | 4 | 4 | 4 | 0 | 4 |
| FA | 4 | 4 | 4 | 4 | 0 | 4 | 2 | 4 | 4 | 4 | 0 | 0 | 0 | 4 | 4 | 4 | 0 | 4 |
| FEA | 4 | 4 | 4 | 4 | 4 | 0 | 4 | 4 | 0 | 4 | 0 | 0 | 0 | 4 | 4 | 4 | 0 | 4 |
| UP | 0 | 4 | 4 | 0 | 2 | 4 | 0 | 2 | 0 | 4 | 4 | 4 | 4 | 0 | 2 | 2 | 2 | 2 |
| MF | 4 | 4 | 4 | 4 | 4 | 4 | 2 | 0 | 4 | 4 | 4 | 4 | 4 | 4 | 4 | 4 | 4 | 4 |
| IM | 0 | 0 | 0 | 4 | 4 | 0 | 0 | 4 | 0 | 0 | 0 | 0 | 0 | 0 | 0 | 0 | 0 | 0 |
| AE | 4 | 4 | 4 | 4 | 4 | 4 | 4 | 4 | 0 | 0 | 0 | 0 | 0 | 4 | 0 | 0 | 0 | 4 |
| IHT | 0 | 4 | 4 | 0 | 0 | 0 | 4 | 4 | 0 | 0 | 0 | 4 | 4 | 2 | 2 | 2 | 4 | 0 |
| HT | 0 | 4 | 4 | 0 | 0 | 0 | 4 | 4 | 0 | 0 | 4 | 0 | 4 | 2 | 2 | 2 | 4 | 0 |
| GE | 0 | 4 | 4 | 0 | 0 | 0 | 4 | 4 | 0 | 0 | 4 | 4 | 0 | 4 | 4 | 4 | 4 | 0 |
| PPH | 2 | 2 | 4 | 4 | 4 | 4 | 0 | 4 | 0 | 4 | 2 | 2 | 4 | 0 | 4 | 4 | 0 | 4 |
| PWW | 4 | 2 | 4 | 4 | 4 | 4 | 2 | 4 | 0 | 0 | 2 | 2 | 4 | 4 | 0 | 4 | 4 | 4 |
| DPG | 0 | 2 | 4 | 4 | 4 | 4 | 2 | 4 | 0 | 0 | 2 | 2 | 4 | 4 | 4 | 0 | 2 | 4 |
| APG | 0 | 2 | 4 | 0 | 0 | 0 | 2 | 4 | 0 | 0 | 4 | 4 | 4 | 0 | 4 | 2 | 0 | 0 |
| PI | 4 | 0 | 0 | 4 | 4 | 4 | 2 | 4 | 0 | 4 | 0 | 0 | 0 | 4 | 4 | 4 | 0 | 0 |
| WR | 4 | 2 | 4 | 4 | 4 | 4 | 2 | 4 | 0 | 4 | 4 | 4 | 4 | 4 | 4 | 4 | 4 | 4 |
| CL | 2 | 0 | 4 | 4 | 4 | 4 | 2 | 4 | 0 | 4 | 2 | 2 | 4 | 4 | 4 | 4 | 0 | 4 |
| PG | 4 | 0 | 0 | 4 | 4 | 4 | 2 | 4 | 0 | 4 | 0 | 0 | 0 | 4 | 4 | 0 | 0 | 4 |
| UDP | 0 | 0 | 4 | 2 | 0 | 0 | 2 | 2 | 2 | 0 | 0 | 0 | 2 | 2 | 2 | 4 | 2 | 2 |
| EIP | 4 | 4 | 4 | 4 | 2 | 2 | 2 | 4 | 0 | 4 | 4 | 4 | 4 | 2 | 0 | 0 | 4 | 4 |
| CDP | 4 | 4 | 4 | 4 | 2 | 2 | 2 | 2 | 2 | 4 | 4 | 4 | 2 | 0 | 4 | 0 | 2 | 4 |
| FRPP | 4 | 4 | 4 | 4 | 4 | 4 | 4 | 4 | 0 | 4 | 4 | 4 | 4 | 2 | 0 | 0 | 4 | 4 |
| FE | 4 | 4 | 4 | 4 | 4 | 4 | 2 | 4 | 0 | 0 | 4 | 4 | 4 | 2 | 0 | 0 | 4 | 4 |
| PO | 4 | 4 | 4 | 4 | 4 | 4 | 2 | 4 | 0 | 0 | 4 | 4 | 4 | 2 | 0 | 0 | 4 | 4 |
| SE | 4 | 4 | 4 | 4 | 4 | 4 | 2 | 4 | 0 | 0 | 4 | 4 | 4 | 2 | 0 | 0 | 4 | 4 |
| LM | 2 | 2 | 4 | 2 | 2 | 2 | 2 | 2 | 0 | 0 | 0 | 0 | 2 | 0 | 2 | 0 | 2 | 2 |
Appendix D
Table A5.
Multiple centrality measures of actants involved in the transition, calculated by Ucinet.
Table A5.
Multiple centrality measures of actants involved in the transition, calculated by Ucinet.
| 1 Deg | 2 2local | 3 BetaCe | 4 2Step | 5 ARD | 6 Close | 7 Eigen | 8 Between | 9 2StepB | |
|---|---|---|---|---|---|---|---|---|---|
| TPO | 120.000 | 14,640.000 | 23,367.057 | 46.000 | 42.500 | 53.000 | 0.668 | 16.069 | 16.069 |
| AB | 148.000 | 18,308.000 | 29,331.729 | 46.000 | 44.500 | 49.000 | 0.838 | 13.299 | 13.299 |
| MAB | 80.000 | 10,464.000 | 16,583.477 | 46.000 | 37.000 | 64.000 | 0.474 | 3.971 | 3.971 |
| ANREO | 150.000 | 18,488.000 | 29,605.789 | 46.000 | 45.000 | 48.000 | 0.846 | 13.950 | 13.950 |
| RUO | 134.000 | 16,440.000 | 26,220.887 | 46.000 | 46.000 | 46.000 | 0.749 | 22.880 | 22.880 |
| NRO | 120.000 | 15,288.000 | 24,314.449 | 46.000 | 42.000 | 54.000 | 0.695 | 8.535 | 8.535 |
| MU | 150.000 | 18,300.000 | 29,264.648 | 46.000 | 45.000 | 48.000 | 0.836 | 20.730 | 20.730 |
| MV | 148.000 | 17,920.000 | 28,701.684 | 46.000 | 45.500 | 47.000 | 0.820 | 22.259 | 22.259 |
| AO | 184.000 | 21,816.000 | 34,990.938 | 46.000 | 46.000 | 46.000 | 1.000 | 22.880 | 22.880 |
| UVA | 118.000 | 14,712.000 | 23,449.629 | 46.000 | 41.500 | 55.000 | 0.670 | 8.343 | 8.343 |
| UR | 100.000 | 12,912.000 | 20,511.180 | 46.000 | 39.000 | 60.000 | 0.586 | 4.516 | 4.516 |
| FKG | 100.000 | 12,584.000 | 20,036.514 | 46.000 | 42.500 | 53.000 | 0.573 | 8.750 | 8.750 |
| IPRI | 138.000 | 17,464.000 | 27,941.953 | 46.000 | 43.500 | 51.000 | 0.799 | 10.178 | 10.178 |
| AIF | 78.000 | 10,756.000 | 16,999.754 | 46.000 | 37.000 | 64.000 | 0.486 | 2.424 | 2.424 |
| CVC | 90.000 | 11,268.000 | 17,872.264 | 46.000 | 39.000 | 60.000 | 0.511 | 10.453 | 10.453 |
| AL | 116.000 | 15,100.000 | 24,056.377 | 46.000 | 40.500 | 57.000 | 0.688 | 4.393 | 4.393 |
| AC | 120.000 | 15,328.000 | 24,571.436 | 46.000 | 41.000 | 56.000 | 0.702 | 5.616 | 5.616 |
| FPC | 112.000 | 14,800.000 | 23,565.354 | 46.000 | 40.000 | 58.000 | 0.674 | 4.024 | 4.024 |
| CPP | 118.000 | 15,276.000 | 24,412.383 | 46.000 | 40.000 | 58.000 | 0.698 | 5.015 | 5.015 |
| CAH | 124.000 | 15,620.000 | 24,896.357 | 46.000 | 41.500 | 55.000 | 0.712 | 8.694 | 8.694 |
| GR | 156.000 | 18,944.000 | 30,270.166 | 46.000 | 43.000 | 52.000 | 0.865 | 11.352 | 11.352 |
| FAR | 142.000 | 17,620.000 | 28,246.895 | 46.000 | 42.000 | 54.000 | 0.807 | 13.918 | 13.918 |
| FA | 134.000 | 16,860.000 | 26,991.785 | 46.000 | 42.000 | 54.000 | 0.772 | 13.282 | 13.282 |
| FEA | 134.000 | 17,104.000 | 27,357.371 | 46.000 | 42.500 | 53.000 | 0.782 | 8.680 | 8.680 |
| UP | 106.000 | 13,132.000 | 20,968.234 | 46.000 | 42.500 | 53.000 | 0.599 | 10.646 | 10.646 |
| MF | 162.000 | 19,544.000 | 31,341.268 | 46.000 | 45.500 | 47.000 | 0.896 | 22.011 | 22.011 |
| IM | 36.000 | 4996.000 | 7793.685 | 46.000 | 28.500 | 81.000 | 0.223 | 0.207 | 0.207 |
| AE | 110.000 | 14,524.000 | 23,030.850 | 46.000 | 38.500 | 61.000 | 0.658 | 3.854 | 3.854 |
| IHT | 94.000 | 12,080.000 | 19,072.072 | 46.000 | 37.500 | 63.000 | 0.545 | 3.793 | 3.793 |
| HT | 102.000 | 12,980.000 | 20,524.953 | 46.000 | 38.000 | 62.000 | 0.587 | 4.090 | 4.090 |
| GE | 108.000 | 13,432.000 | 21,305.449 | 46.000 | 39.000 | 60.000 | 0.609 | 5.837 | 5.837 |
| PPH | 100.000 | 13,116.000 | 20,840.238 | 46.000 | 39.000 | 60.000 | 0.596 | 6.196 | 6.196 |
| PWW | 116.000 | 14,748.000 | 23,442.811 | 46.000 | 40.500 | 57.000 | 0.670 | 8.456 | 8.456 |
| DPG | 88.000 | 11,256.000 | 17,832.871 | 46.000 | 36.500 | 65.000 | 0.510 | 4.338 | 4.338 |
| APG | 98.000 | 12,228.000 | 19,444.273 | 46.000 | 38.500 | 61.000 | 0.556 | 6.559 | 6.559 |
| PI | 126.000 | 15,916.000 | 25,496.520 | 46.000 | 41.500 | 55.000 | 0.729 | 7.940 | 7.940 |
| WR | 130.000 | 15.996.000 | 25,527.059 | 46.000 | 42.000 | 54.000 | 0.730 | 10.963 | 10.963 |
| CL | 130.000 | 16,336.000 | 26,106.752 | 46.000 | 42.500 | 53.000 | 0.746 | 10.723 | 10.723 |
| PG | 132.000 | 16,732.000 | 26,786.494 | 46.000 | 41.500 | 55.000 | 0.766 | 6.422 | 6.422 |
| UDP | 80.000 | 10,240.000 | 16,157.907 | 46.000 | 37.500 | 63.000 | 0.462 | 7.992 | 7.992 |
| EIP | 130.000 | 15,992.000 | 25,588.529 | 46.000 | 43.000 | 52.000 | 0.731 | 11.625 | 11.625 |
| CDP | 144.000 | 17,476.000 | 27,956.650 | 46.000 | 45.000 | 48.000 | 0.799 | 19.736 | 19.736 |
| FRPP | 150.000 | 18,476.000 | 29,543.885 | 46.000 | 43.500 | 51.000 | 0.844 | 12.137 | 12.137 |
| FE | 132.000 | 16,840.000 | 26,852.760 | 46.000 | 41.500 | 55.000 | 0.768 | 7.972 | 7.972 |
| PO | 132.000 | 16,840.000 | 26,852.760 | 46.000 | 41.500 | 55.000 | 0.768 | 7.972 | 7.972 |
| SE | 132.000 | 16,912.000 | 26,946.396 | 46.000 | 42.000 | 54.000 | 0.770 | 8.026 | 8.026 |
| LM | 86.000 | 11,312.000 | 17,959.857 | 46.000 | 40.000 | 58.000 | 0.513 | 4.295 | 4.295 |
Note: 1. Degree: Degree of centrality; 2. 2local: 2-local eigenvector centrality; 3. BetaCent: Beta centrality; 4. 2Step: 2-step reach; 5. ARD: Average Relative Distance; 6. Closeness: Closeness centrality; 7. Eigen: Eigenvector centrality; 8. Between: Betweenness centrality 9. 2StepB: 2-step betweenness centrality.
Figure A1.
Illustration of actor network of transition process by Ucinet.
References
- FAO. Water for Sustainable Food and Agriculture a Report Produced for the G20 Presidency of Germany; FAO: Rome, Italy, 2017. [Google Scholar]
- Bhatasara, S.; Nyamwanza, A. Sustainability: A missing dimension in climate change adaptation discourse in Africa? J. Integr. Environ. Sci. 2018, 15, 83–97. [Google Scholar] [CrossRef]
- Morris, M.E. Water and conflict in the Middle East: Threats and opportunities. Stud. Confl. Terror. 1997, 20, 1–13. [Google Scholar] [CrossRef]
- Barron, J.; Noel, S.; Soussan, J.; Rockström, J. Water and Poverty Linkages in Africa; Stockholm Environment Institute: Stockholm, Sweden, 2007; pp. 3–57. [Google Scholar]
- Hoerling, M.; Eischeid, J.; Perlwitz, J.; Quan, X.; Zhang, T.; Pegion, P. On the increased frequency of Mediterranean drought. J. Clim. 2012, 25, 2146–2161. [Google Scholar] [CrossRef] [Green Version]
- Camargo, F.; Silva, L.; Merten, G.H.; Carlos, F.; Baveye, P.; Triplett, E. Brazilian agriculture in perspective: Great expectations vs reality. Adv. Agron. 2017, 141, 53–114. [Google Scholar]
- Jayashankar, P.; Nilakanta, S.; Johnston, W.J.; Gill, P.; Burres, R. IoT adoption in agriculture: The role of trust, perceived value and risk. J. Bus. Ind. Mark. 2018, 33. [Google Scholar] [CrossRef]
- Mortazavi, S.M.; Solaimani, K.; Matkan, A.A.; Habibnejad, M.; Zia, M.K.; Ahmadi, T. The Effect of degradation of ground water resources on capital of Pistachio growers in Kerman province. Curr. World Environ. 2014, 9, 932. [Google Scholar] [CrossRef] [Green Version]
- Center, I.S. National Population and Housing Census 2006; Satistical Center of Iran: Teheran, Iran, 2007. [Google Scholar]
- Mehryar, S.; Sliuzas, R.; Sharifi, A.; Van Maarseveen, M. The water crisis and socio-ecological development profile of Rafsanjan Township, Iran. WIT Trans. Ecol. Environ. 2015, 199, 271–285. [Google Scholar]
- Moghaddam, S.N.M.; Rafieian, M. From the kingdom lash to participation: The tale of urban planning in Iran. Soc. Sci. Humanit. Open 2020, 2, 100022. [Google Scholar] [CrossRef]
- Nistor, A.; Chiru, N.; Karacsonyi, D.; Campeanu, G.; Atanasiu, N. Production of potato minitubers through hydroponic technique. Lucr. Științifice Univ. Științe Agron. Și Med. Vet. București. Ser. F Biotehnol. 2009, 4, 102–110. [Google Scholar]
- Farran, I.; Mingo-Castel, A.M. Potato minituber production using aeroponics: Effect of plant density and harvesting intervals. Am. J. Potato Res. 2006, 83, 47–53. [Google Scholar] [CrossRef]
- Sharifi. Cultivation of Strawberries by Hydroponic Method in the Municipal Greenhouse for Load Times in Rafsanjan. Available online: https://www.khanehkheshti.com/60496 (accessed on 15 June 2020).
- Agency, I.R. Rafsanjan Gets a Smart Hydroponic Greenhouse. Available online: https://www.irna.ir/news/83478370/ (accessed on 18 April 2020).
- Geels, F.W. Technological transitions as evolutionary reconfiguration processes: A multi-level perspective and a case-study. Res. Policy 2002, 31, 1257–1274. [Google Scholar] [CrossRef] [Green Version]
- Geels, F.W.; Schot, J. Typology of sociotechnical transition pathways. Res. Policy 2007, 36, 399–417. [Google Scholar] [CrossRef]
- H Farhangi, M.; Turvani, M.E.; van der Valk, A.; Carsjens, G.J. High-tech urban agriculture in Amsterdam: An actor network analysis. Sustainability 2020, 12, 3955. [Google Scholar] [CrossRef]
- Hosseinifarhangi, M.; Turvani, M.E.; van der Valk, A.; Carsjens, G.J. Technology-driven transition in urban food production practices: A case study of Shanghai. Sustainability 2019, 11, 6070. [Google Scholar] [CrossRef] [Green Version]
- Callon, M. Society in the making: The study of Technology as a Tool for Sociological Analysis. In The Social Construction of Technological Systems: New Directions in the Sociology and History of Technology; MIT Press: Cambridge, MA, USA, 1987; pp. 83–103. [Google Scholar]
- Ernst, L.; de Graaf-Van Dinther, R.; Peek, G.; Loorbach, D. Sustainable urban transformation and sustainability transitions; conceptual framework and case study. J. Clean. Prod. 2016, 112, 2988–2999. [Google Scholar] [CrossRef]
- Geels, F.W. The multi-level perspective on sustainability transitions: Responses to seven criticisms. Environ. Innov. Soc. Transit. 2011, 1, 24–40. [Google Scholar] [CrossRef]
- Callon, M. Some elements of a sociology of translation: Domestication of the scallops and the fishermen of St Brieuc Bay. Sociol. Rev. 1984, 32, 196–233. [Google Scholar] [CrossRef]
- Yin, R.K. Case Study Research: Design and Methods; SAGE Publishing: Thousand Oaks, CA, USA, 2009; Volume 5. [Google Scholar]
- Zucker, D.M. Using case study methodology in nursing research. Qual. Rep. 2001, 6, 1–13. [Google Scholar]
- Latour, B. On Interobjectivity. Mind Cult. Act. 1996, 3, 228–245. [Google Scholar] [CrossRef]
- Acuto, M.; Beauregard, R. Planning Matter: Acting with Things; University of Chicago Press: Chicago, IL, USA, 2017. [Google Scholar]
- Latour, B. Reassembling the Social: An Introduction to Actor-Network-Theory; Oxford University Press: Oxford, UK, 2005. [Google Scholar]
- Guba, E.G.; Lincoln, Y.S. Epistemological and methodological bases of naturalistic inquiry. ECTJ 1982, 30, 233–252. [Google Scholar] [CrossRef]
- Arasta, M.J. A Look at the Analytical Foundations of the Islamic Republic of Iran; Bustaneketab: Qom, Iran, 2010. (In Persian) [Google Scholar]
- Hashemi, S.M. Constitutional Law of Islamic republic of Iran; Shahid Beheshti University Publications with Collaboration of Nashre Yalda: Teheran, Iran, 2007; Volume 2. [Google Scholar]
- Alamdari, K. The power structure of the Islamic Republic of Iran: Transition from populism to clientelism, and militarization of the government. Third World Q. 2005, 26, 1285–1301. [Google Scholar] [CrossRef]
- Beeman, W.O. Elections and governmental structure in Iran: Reform lurks under the flaws. Brown J. World Aff. 2004, 11, 55. [Google Scholar]
- Farhoodi, R.; Gharakhlou-N, M.; Ghadami, M.; Khah, M.P. A critique of the prevailing comprehensive urban planning paradigm in Iran: The need for strategic planning. Plan. Theory 2009, 8, 335–361. [Google Scholar] [CrossRef]
- Times, T. Persian Gulf Water Transfer Project to Start within Month. Available online: https://www.tehrantimes.com/news/452339/Persian-Gulf-water-transfer-project-to-start-within-month (accessed on 21 September 2020).
- Das, A. Urban Planning in the ICT Age: The Chronicle of Evolution. J. Hong Kong Inst. Plan. 2020, 34. [Google Scholar] [CrossRef]
- Jasbi, G. 12 Promoting Public Participation and Climate Change Consideration in Local Government. In Citizens’ Participation in Urban Planning and Development in Iran; Routledge: London, UK, 2017; p. 243. [Google Scholar]
- Latoru, B.; Callon, M. Unscrewing the Big Leviathan: How Actors Macrostructure Reality and How Sociologists Help Them Do It. In Advances in Social Theory and Methodology: Toward an Integration of Micro-and Macro-Sociologies; Knorr-Cetina, K., Cicourel, A.V., Eds.; Routledge: London, UK, 1981. [Google Scholar]
- Latour, B. Visualization and cognition. Knowl. Soc. 1986, 6, 1–40. [Google Scholar]
Publisher’s Note: MDPI stays neutral with regard to jurisdictional claims in published maps and institutional affiliations. |
© 2021 by the authors. Licensee MDPI, Basel, Switzerland. This article is an open access article distributed under the terms and conditions of the Creative Commons Attribution (CC BY) license (https://creativecommons.org/licenses/by/4.0/).