Abstract
Tourism utilization is an important means for revitalizing canal heritage. Exploring the utilization models of canal heritage tourism is the prerequisite to realizing the sustainable development of canals. Based on previous studies, this study defines two important models of community concentration and corridor expansion. Through an empirical comparison of the Old City section and the Tongzhou section along the Grand Canal in Beijing, this study systematically explores the theoretical mechanism and law of the differences between the two models of tourism utilization. Utilizing a collection of the literature, field investigations, and in-depth interview data and using the theory of a figure-ground relationship, this study discusses the characteristics of the two models of canal heritage tourism utilization and the reasons for their differences. The results reveal that community-concentrated and corridor-expanded models show great differences in the development process, heritage and tourism resources, and spatial organization. The formation of the differences results from location, economic, cultural, ecological, and accidental factors as the driving forces and the continuous self-adjustment of the areas along the canal. This study provides theoretical constructs and policy recommendations for optimization and sustainable canal heritage development.
1. Introduction
Canals and waterways have been crucial in all civilizations, with great historical, cultural, and scientific value [1]. Admittedly, as a valuable cultural treasure of human beings, canal heritage has been praised for its contribution to transportation, irrigation, commercial trade, and cultural exchange, but how to realize the sustainable development of heritage protection and active utilization against the background of changes in the new era is a huge challenge facing canal heritage [2]. Due to finding new uses for canal heritage, tourism is regarded as an effective solution due to the generation of new socioeconomic dynamics and the transmission of traditional culture [3]. Although canal heritage tourism is described in many ways and is based on various experiential priorities [4], it is undeniably still a phenomenon of activated use premised on heritage conservation. Vibrant tourism activities echo the distinctive theme of the canal heritage culture, guaranteeing canal heritage reuse and introducing numerous economic, cultural, and social benefits.
With increasingly prevalent canal heritage tourism, previous studies have revealed the generating logic. First, as the core element of tourist destinations, canal heritage plays a positive role in promoting the prosperity of tourism. Due to the large-scale spatial pattern, however, the Outstanding Universal Value differs among sections along the canal, which explains an explanation for canal heritage reuse on a segmented, fractional basis [5]. Furthermore, the canal’s influence on tourism activities. As the original functions of canals, such as transportation, are replaced by ecological, landscape, and tourism functions, the canal itself and its affiliated heritage have been transformed into important cultural tourism resources in modern society [6]. However, different from the previous mode of “seeing the two sides of the canal”, the decline in the size of the canal itself makes the current sightseeing mode one of “seeing the canal on both sides”. Canal tourism in the new era should adapt to modern consumption demand and provide diversified recreational products [4], such as from the upper reaches of canal water and the upper reaches of the banks, according to the idea of “interaction and diversified development of the city and the canal”. Third, economic development along the canal is important for the realization of tourism functions. Along the canal, a tourism center system based on cities and towns is built. Tourists, tourism resources, and related service facilities are clustered around important canal nodes and even developed into tourist hot spots [5], which not only boosts local economic growth but also promotes employment opportunities, enhances regional popularity and influence, and has a positive impact on social stability and harmony.
Therefore, in constructing the canal tourism utilization model, it is necessary to take the canal itself as the center, comprehensively consider heritage resources, functional evolution, and the current situation along the canal, and establish a comprehensive perspective based on the composite spatial scale [7,8]. A “node-axis” tourism spatial development pattern was constructed with the canal tourist destination as the node and the canal river and surrounding cultural belt as the axes [9]. Specifically, the nodes mainly included canal heritage sites, historic districts attached to canals, and scenic spots closely related to canals. The axis is a corridor integrating canal heritage with ecological protection, economic development, leisure, and recreation. It is a strategy that can support the protection and development of linear cultural heritage [10]. According to the above idea of constructing a “node-axis” tourism spatial structure, community concentration (node) and corridor expansion (axis) are two important models that can be used to deal with the relationship between heritage protection and tourism reuse in the practice of canal heritage tourism.
The community-concentrated model mainly relies on historical and cultural districts. The concept of historical and cultural districts is an extension of the Historic Areas in the 1933 Athens Charter, which emphasizes the preservation of protected historical and cultural buildings and their surrounding areas. In China, through the concept of historic conservation areas and historic districts, the concept of “historic and cultural districts” emerged in the 1990s. It has been written into government documents such as the “Law of the People’s Republic of China on the Protection of Cultural Relics”, “Norms for the Protection Planning of Historical and Cultural Cities (GB50357-2005)”, and “Standards for the Protection Planning of Historical and Cultural Cities (GB/T50357-2018)” and has become an important concept of the cultural protection system [11]. Historical and cultural districts refer to areas with a certain scale that have been approved and announced by the people’s governments of provinces, autonomous regions, and municipalities directly under the Central Government and are particularly rich in preserved cultural relics, with concentrated historical buildings that can reflect the traditional pattern and historical style more completely and truly [12]. Although there is currently a strict evaluation system for historical and cultural districts in our country, this study adopts a relatively broad definition, and this model can be considered for canal banks that develop toward historical and cultural districts. Since ancient times, canals and cities have been linked together. As a witness of the historical evolution of canal cities and a miniature of the evolution of context, historical and cultural districts are experience spaces of city life and consumption spaces of history and culture [13]. They are relationship spaces that enable people to gain a sense of belonging and identity and are highly important for inheriting urban culture and shaping the urban image [14,15]. Especially in the era of mass recreation, where culture and tourism are deeply integrated, historical and cultural districts, as vibrant public cultural spaces, are extremely important recreation functional areas [16]. On the main channel of the canal or its important tributaries, there are many historical and cultural districts with functional, spatial, and cultural relevance to the canal. Compared with bridges, sluices, dams, wharves, silos, and other waterworks relics along the canal, historical and cultural districts are larger in scale, more complete in style, more comprehensive in cultural information, and have better historical continuity and living inheritance. They are tourism resources that are greatly appreciated and provide recreational experiences and a sense of history [17]. Tourism utilization of cultural and historical districts along the canal is not only conducive to the intensive display of canal culture but also protects the rights and interests of local residents by invigorating the market atmosphere and providing employment opportunities. Further, it improves people’s livelihoods [12,16].
A heritage corridor is a concept of regional protection of cultural heritage originating in the United States and refers to a linear landscape with a collection of special cultural resources [18]. Heritage corridors can be rivers (canals), post roads, railway lines, or linear corridors with historical significance that can connect individual heritage sites in a series. In general, heritage corridors are special geospatial units that integrate multiple functions, such as heritage protection, cultural tourism, outdoor recreation, and regional revitalization [19,20,21]. Of the more than 40 national heritage corridors in the United States, 4 canal heritage corridors and 8 heritage areas are directly related to canals. With the evolution of the concept of heritage corridors, their recreational and tourism functions have become increasingly obvious [22]. Many scholars have combined this approach with linear cultural heritage tourism to explore sustainable development patterns, regional cooperation, and many other fields [9]. In this study, the concept of the corridor-expanded model includes the following aspects: (1) the Grand Canal is taken as the axis and extends to both sides to form a belt area; (2) in addition to canal heritage spaces, it often includes ecological, living, and production spaces; and (3) it has distinct comprehensiveness and compound functions, in which heritage protection is the basic function, recreation utilization is the leading function, and transportation and ecology are the auxiliary functions. A corridor is the typical spatial form of canal heritage, and tourism relies on the heritage corridor as the most representative canal tourism utilization mode [23]. The river course is the most important part of the canal and serves as a world cultural heritage site. The waterworks remains, affiliated remains, and related heritage are based on the river course, and the richness, authenticity, and integrity of the heritage it carries are outstanding [24]. Therefore, the tourist attractions of the canal also show a law of distribution along the water. In the era of mass recreation, short trips are sought after, and the small- and medium-sized spatial behavior in a specific canal section should also become a method of garnering attention for canal tourism [25]. In terms of the canal heritage, which spans even thousands of kilometers, tourism utilization based on the whole canal is not realistic; relying on the zoning and segmented development of small- and medium-sized canal sections is normal [5]. The construction of a canal heritage corridor according to local conditions can be used to coordinate the protection of cultural heritage, ecological environment management, and tourism development. By connecting the areas along the canal, the canal heritage corridor achieves cross-regional economic cooperation and cultural exchanges and forms a unified tourism brand image [9,10].
This study attempts to achieve the following objectives based on an empirically comparative analysis of the Grand Canal in China: (1) compare the characteristics between community-concentrated and corridor-expanded canal heritage tourism utilization models; and (2) explore the causes and mechanisms of the differences between the two models and propose an optimization strategy. The two objectives contribute to clarifying the current situation of canal heritage tourism utilization patterns, relating to the node (community concentration) and axis (corridor expansion) along the canal. Therefore, this study is not only conducive to the theoretical advancement in canal tourism but also bridges a research gap in the current top-down executive-led tourism development through the mutual correlation between theory and practice, as well as providing decision-making reference for the development of Grand Canal tourism in a scientific and sustainable manner.
2. Research Design and Methods
2.1. Research Design
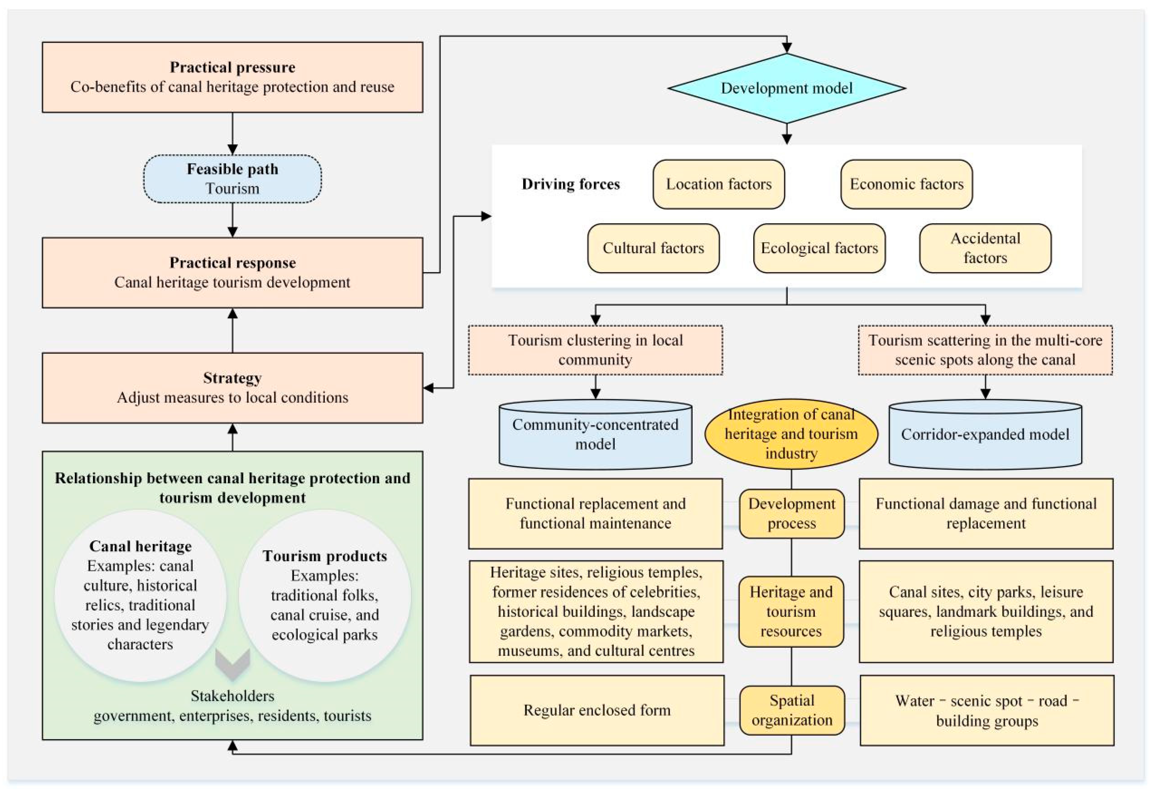
To scientifically understand the characteristics and formation mechanisms of different utilization patterns of canal heritage recreation spaces, this study takes the synergistic benefits of canal heritage conservation and reuse as the core target and focuses on tourism-oriented utilization models (Figure 1). The Old City section and the Tongzhou section along the Grand Canal in Beijing City are respectively selected as the practical cases of community-concentrated and corridor-expanded canal heritage tourism. Using an on-site field survey, an in-depth interview, and the theory of figure-ground relationship, the characteristics of these two models are demonstrated and compared, especially the development process, heritage and tourism resources, and spatial organization. Furthermore, the theoretical mechanisms behind the characteristic differences between these two models have also been further explored to promote the sustainable development of the canal heritage under the guidance of tourism reuse. Finally, the optimization suggestions for different models from a precise positioning perspective contribute to the construction of canal heritage tourism in a scientific and sustainable manner.
Figure 1.
Research framework.
2.2. Study Areas
The Grand Canal is an important linear cultural heritage site in China and was included in the Preliminary List of World Cultural Heritage Sites in China by the State Administration of Cultural Heritage in 2006. Over more than three thousand years of urban development, Beijing has held a prominent position in the history of water transportation in ancient China because of its important historical, geographical, military, and political status. In the Sui and Tang dynasties, Beijing was a major border town at the end of the Grand Canal, and in the Yuan, Ming, and Qing dynasties, this city became the national capital and the northern end of the Beijing–Hangzhou Grand Canal. The length of the canal in Beijing is 82 km. The canal flows from Baifuquan in Changping District into Kunming Lake (formerly Wengshan Bo); leads to Shichahai; passes through the Yuhe Old Course and Tonghui Canal; and finally flows into the North Canal, passing through the 6 districts of Changping, Haidian, Xicheng, Dongcheng, Chaoyang, and Tongzhou districts [3,26,27].
The Beijing section of the canal was excavated during the Eastern Han Dynasty, mainly from Tongzhou to Tianjin, known as the North Canal or Bai River, marking the beginning of the transport era in Beijing [21]. In the Yuan Dynasty (1292–1293), Shoujing Guo, a famous hydraulic engineering expert in ancient China, was responsible for repairing the canal from Jishuitan to Tongzhou, called the Tonghui Canal, which was gradually abandoned in the early Ming Dynasty. Until the seventh year of Jiajing (1528), the canal was restored and navigable, and the channel was expanded and diverted in the Yuan Dynasty, directly connecting the Datong Bridge outside Dongbinmen and the Tongzhou North Canal. The canal became an important waterway transportation route [21,28,29], entered a prosperous period, and directly promoted Beijing’s economic exchanges and urban development. Because the canal is curved and the longitudinal gradient is small, it can easily collapse and silt, resulting in flood disasters (North Canal Flood and Drought Disaster, 2003). After the founding of the Republic of China, the canal was no longer used for shipping. Due to the serious silt shortage after the founding of the People’s Republic of China, the management and transformation of this section of the canal were strengthened, and the canal gradually developed into a drainage river in Beijing [21]. The Beijing Urban Master Plan (2016–2035) proposed building the Grand Canal Cultural Belt in Beijing. In 2019, the canal in Tongzhou District was able to support tourist navigation, and the restoration and withdrawal of cultural relics were also steady. This millennium canal continues to improve under the new era mission of cultural inheritance, ecological greening, recreation, and leisure (Figure 2).
Figure 2.
Historical changes in the Grand Canal (Beijing section).
The Grand Canal (Beijing section) encompasses the Old City section and the Tongzhou section, showcasing two distinct models of canal heritage tourism.
The Old City section has always been situated in the core area of the city, with high building density and population concentration. The surrounding historical and cultural districts still retain numerous Hutongs. The canal intersects historic districts to become a distinctive landscape feature of Beijing. This study selects Shichahai and its surrounding areas in the Old City section as a case study of the community-concentrated type. These areas include the Shichahai Scenic Spot, Nanluogu Lane, and Drum Tower (Figure 3). The Shichahai’s water area is 0.336 km2, the length of the Tonghui Canal is 541 m, and the total study area is 2.55 km2.
Figure 3.
Study areas.
In line with Tongzhou’s urban sub-center development trend, the Grand Canal has begun transforming into leisure activities driven by social, environmental, and economic factors. The construction of the Canal Culture Belt has proposed clear ideas for rational planning along the canal. Nowadays, a series of complete tourist attractions and supporting service systems have emerged along the Tongzhou Canal. Hence, the best section for tourism development along the Tongzhou Section—also a national 5A-level scenic spot—is selected for studying corridor-expanded types. This study area includes Xihaizi Park, the “Three Temples and One Pagoda” Scenic Spot, Tongzhou Canal Park, and Grand Canal Forest Park. The river length is 12.8 km, and the study area is 16.78 km2.
2.3. Data Collection and Analysis
First, this study obtained the basic information and background knowledge of the Old City and Tongzhou sections of the Grand Canal by consulting literature and government announcements. Second, in the process of field investigations from August 2020 to October 2023, more information about the development process of canal heritage tourism and stakeholders’ attitudes towards canals was collected through in-depth interviews with local government staff, rural tourism enterprises (scenic spots), residents, and tourists. A total of 39 respondents were interviewed, including 26 and 13 interviewers from the Old City section and the Tongzhou section, respectively.
Furthermore, using the Bigemap platform (www.bigemap.com) (accessed on 12 December 2023), this study obtained the geographic information data of the Old City section and the Tongzhou section, including roads, green space, water areas, buildings, etc. According to the theory of a figure-ground relationship, the spatial form is abstracted into a plane geometric form, and the relationship between architecture and space is expounded upon based on the proportional relationship between building volume as an entity and open space as a virtual body [30]. This study starts by analyzing the characteristics and organization rules of road traffic, building groups, and green spaces in three land use modes to decompose the spatial forms of canal tourism functions. Road traffic refers mainly to the internal road traffic organization in the study area; building groups include all types of building facilities; and green space refers mainly to urban green space.
3. Results
3.1. Characteristics of Community-Concentrated and Corridor-Expanded Canal Heritage Tourism
Although both the Old City and Tongzhou sections currently actively develop tourism, their development status and characteristics are completely different. This section includes an empirical analysis and comparison from the perspectives of the development process, heritage and tourism resources, and spatial organization.
3.1.1. Development Process
The Old City section of the Grand Canal is a typical historical and cultural protection area located in the core area of the city, undergoing functional replacement and maintenance (Figure 4). In the Yuan Dynasty, Shichahai was once a prosperous terminal wharf and water transportation hub for water transport [31]. At that time, water transport vessels from the South connected end-to-end and covered the water’s surface, forming a magnificent landscape of “ships covering the water (舳舻蔽水)”. Vendors gathered along the water, and restaurants and teahouses stood in abundance. During the Ming Dynasty, high officials and noble lords were forbidden from building houses in the suburbs, and the beautiful natural landscape of Shichahai attracted rich and powerful individuals interested in enjoying the scenery. At the same time, water vessels were forbidden from entering Shichahai, and the commercial service function rapidly declined [31]. As a result, the Old City section gradually became a recreational resort on the edge of the ancient imperial capital. In the Qing Dynasty, which still followed the tradition of the Ming Dynasty, a group of royal nobles built mansions and gardens around Shichahai, which still retain the famous Prince Gong Mansion and Prince Chun Mansion (now the former residence of Song Qingling) and other architectural heritages. Many Beijing hutongs (胡同) still exist in the old historical and cultural districts around Shichahai, such as Nanluogu Lane, Yanjiaoxie Street, and Baimixie Street [32]. The Old City section of the Grand Canal intersects with historical districts and has become the characteristic landscape of Beijing City. Indeed, the booming tourism industry has increased the income and employment of local residents and promoted the sustainable growth of regional economic benefits. However, in the process of continuous urban expansion, residential, commercial, and tourism lands became arranged along the Old City section, the core area of the city [17]. There are contradictions between the original residential land and commercial development needs. Because the Old City section has always been located in the core area of the city, with a high density of buildings and population, the process of resolving development contradictions involves reconstructing public space and reasonably balancing the complex relationship between local residents’ lives, the protection of historical and cultural relics of the Old City, and recreation and tourism development.
Figure 4.
Development process of canal heritage tourism in the Old City and Tongzhou sections.
The Tongzhou Canal consists of two sections. The Tongzhou section of the Tonghui Canal starts from the Yongtong Bridge (Bari Bridge) in the west and ends at the intersection with the North Canal (Tongzhou Beiguan Gate) in the east; this section is approximately 5 km long. After the canal was abandoned, it was converted into a flood drainage channel. Now, the bank has been completed and hardened after renovation, and it has become an urban landscape river; the North Canal and Tonghui Canal connected through Tongzhou District to Xianghe County, Hebei Province, approximately 42 km in length. The river is relatively straight, with sufficient water to create a number of canal-themed recreational places. With the decline in water transport, the Tongzhou Canal has fallen into a period of rapid decline, and ecological problems have gradually emerged [29]. With respect to the development trend of the Tongzhou City subcenter, the Grand Canal, driven by social, environmental, and economic factors, has begun to transform into leisure and tourism areas for activities [33]. The canal in this section has completely lost its original function, and the tourism transformation has mainly involved changing its original development mode (Figure 4). It needs to be rebuilt on a massive scale. In particular, the proposed construction of the canal culture belt has led to a clear opportunity for reasonable planning along the canal. The government’s joint efforts to strengthen rectification have had a model effect on improving water quality and preventing pollution. After the transformation, the canal was improved and promoted the urban ecological environment, playing an important role in urban recreation and building images of the Tongzhou area. In 2006, the Tongzhou Canal Cultural Landscape Belt was listed as one of the six cultural scenic spots of the Beijing 2008 Olympic Games. In October 2019, 11.4 km of the Tongzhou section of the Grand Canal became navigable for tourism. In June 2021, the Beijing section of the Grand Canal and the Xianghe section of Hebei Province simultaneously achieved intraprovincial navigation. The Tongzhou section has been integrated into urban construction and development and has become an important urban ecological recreation space [3].
3.1.2. Heritage and Tourism Resources
The historical and cultural districts along the canal are typical spaces created by history and a sense of place. Their resources and environment have a certain continuity at certain times and reflect the regional cultural characteristics of the canal city [12]. These historic and local resources are also the most important carriers for tourism in districts [13]. The tourism sites along the Old City section and its surrounding areas mainly include 46 resource sites, such as heritage sites, religious temples, former residences of celebrities, historical buildings, landscaped gardens, commodity markets, museums, and cultural centers (Table 1). In terms of numbers, the former residences of celebrities and religious temples constitute the majority, accounting for 50% of the total. In terms of age, since the construction of canals in the Yuan Dynasty, the greatest number of buildings were built in the Qing Dynasty (39.13%). In terms of spatial distribution, most of the resource points are located in the central and eastern sections (accounting for approximately 71.74%), and approximately 43.48% of the resource sites are located on the north side of the canal. The distribution of recreational resource sites generally reflects the cultural characteristics of the Shichahai area as a politically important place and a place for leisure and entertainment since ancient times, especially during the Ming and Qing dynasties and the founding of the Republic of China [22].
Table 1.
Heritage and tourism resources along the Old City section.
The following laws can be summarized by a comprehensive investigation of the environment of resource occurrence along the Old City section and its surrounding areas. (1) Tourism resources of the community-concentrated type are strongly related to the cultural characteristics of the city where the city is located. The flourishing of canals in the Ming and Qing dynasties brought prosperity to the Old City section, and the surrounding commercial prosperity and diversified business forms demonstrate that this area has always been an active area of the Old City of Beijing. It also showed that, under the influence of the centralized system of the feudal dynasty, the functional nature of the Old City section still retained its historical style and did not significantly change. (2) The people who lived in the districts and their way of life were the main contributors to all tourism resources. Most of the gardens and old residences of famous people in the Old City section were built by the princes and nobles of the Ming and Qing dynasties. Because of the convenience of water transportation and the prosperity of commerce, missionaries and merchants at home and abroad came to this area, which has comprehensively promoted economic revitalization, improved regional exchanges and cooperation, and enhanced the multiplier effect and linkage effect of tourism. There are religious temples, commercial halls, and other cultural heritage sites that have evolved into tourism resources. (3) The districts along the canal carry the continuous historical and cultural memory of a city, which is the process of cultural deposition in different historical periods. The tourism resources distributed in the streets can often connect the spatial-temporal evolution of different historical periods and depict cultural landscapes that have been continuously developed.
The canal heritage corridor usually takes the channel as the centerline to expand to both sides, showing a linear layout. The majority of the spaces on the two banks in the Tongzhou section are urban ecological recreation spaces, and the types and quantities of tourism resources involved are very different from those in the surrounding areas of the Old City section. As shown in Table 2, the tourism resource sites in the Tongzhou section included 12 resource sites in 5 categories: canal sites, city parks, leisure squares, landmark buildings, and religious temples. In terms of numbers, canal sites and urban parks were the most common, accounting for 66.67%. In terms of time and construction, in addition to the ruins, 50% of the resource sites were built and opened to the public after the beginning of the 21st century. In terms of spatial distribution, most of the resource sites were located on the west side of the canal (accounting for approximately 75%), and approximately 66.67% of the sites were located on the south side. The distribution of tourism resource sites generally reflects that the historical and cultural resources of the Tonghui section are richer than those of the North Canal section.
Table 2.
Heritage and tourism resources in Tongzhou Section.
By investigating the environment of tourism resources in this section, the following rules can be summarized; (1) The corridor-expanded tourism utilization pattern is suitable for areas with sparse distributions of resource sites and more flexible land use and can result in greater comprehensive benefits. Compared with those in the Old City section, the historical relics and cultural deposits of the canals in the Tongzhou section are obviously weaker. However, unlike in the old urban area, the Tongzhou section has more flexible land policies and construction methods, and it is possible to transform a large area of land along the canal for ecological recreation, which provides the possibility of overall planning and development along the canal. (2) In canal corridor development, determining the scope of the corridor is an important prerequisite. The corridor along the Tongzhou section is dominated by urban green spaces. The corridor protection concept of continuity does not apply to the Zhangjiawan site or the Huangmuchang site, which are far from the canal. (3) The forms of canal tourism utilized are diverse and sustainable, which helps canal culture better integrate into the daily lives of residents and play a role in public service. Because the utilization of the Tongzhou canal section is closely connected with urban planning, after the completion of canal river management, the canal will be used as an ecological landscape to provide residents with a leisure space. At the same time, canal cruise ships will be opened to reproduce the historical style of the canal. In addition to the urban parks built in recent years, the galleries include the Grand Canal Museum and the Beijing City Deputy Central Library, which will further exploit the resource advantages shared by hosts and guests.
3.1.3. Spatial Organization
The Old City section has a relatively regular spatial form, from water bodies to building groups, and internal roads are arranged in a crisscross pattern, which is mainly due to the rigorous layout of the Beijing hutongs and street landscapes (Figure 5). In terms of building groups, due to their location in the urban center of Beijing, housing construction occurred early, the density of buildings was high, and there were many historical buildings with protection value, accompanied by residential houses and civil buildings. In the context of urban renewal, block renovation has been carried out, including on many commercial and public buildings, such as shops and banks. However, the building specifications are strictly regulated, and ancient architectural gardens and quadrangle courtyards (Beijing’s Siheyuan) in the study area are utilized. Most of them are low-rise and multistory buildings with small volumes. In addition, in terms of the density, size, and distribution of building groups, the situation is similar in the study area and outside the area, and there is no special situation along the canal.
Figure 5.
Spatial morphology of Old City Section. (a) Overall layout; (b) Building groups; (c) Roads and traffic; (d) Green spaces.
In terms of road traffic, the study area has dense roads, is neatly divided into building groups, and effectively connects the Shichahai and Yuhe old courses and surrounding areas. There are circular roads along the coast of Shichahai. However, given their high reputation and tourism brands, an influx of tourists creates pressure on narrow streets and alleyways, which are difficult to evacuate. The roads outside the study area are mainly the Second Ring Road, Di’an Men East Street, Xinjiekou South Street, etc., and there are two subway lines, namely, Line 6 and Line 8, which are convenient for external traffic and have high accessibility. As far as green space is concerned, given the dense housing in the area, it is difficult to access green space; only in Prince Gong’s Mansion, Houhai Park, and Xihai Wetland Park are there more obvious green spaces.
Overall, the spatial layout of the Old City section is centered around Shichahai, forming a very regular enclosed form. Although limited by the original architectural form and foundation of the city, excessive reconstruction and new construction cannot be carried out. The architectural groups in this area are also tourist attractions, effectively enhancing the cultural heritage of Beijing and standing apart from the cultural environment of the canal. Although there is little green space in the surrounding area, the road traffic system effectively connects various functional areas and realizes the effect of regional integration.
The Tongzhou section refers to the patch-corridor matrix model in landscape ecology, and its spatial organization has a similar pattern, with points, lines, and surfaces combined (Figure 6). In terms of architectural groups, the buildings are scarred and scattered, mostly public service facilities and supporting facilities in the scenic spots along the canal, such as cruise ship docks and campsites. In addition, the Urban Green Heart Forest Park has a Grand Canal Museum, the city’s deputy central library, and other public places. The buildings in the adjacent areas outside the study area have obvious regional characteristics, with the East Sixth Ring Road as the boundary and the west as the building cluster area, revealing the spatial layout of “water-commercial or public buildings-residential buildings”. Shopping centers and commercial office buildings have been built along the canal, followed by residential areas, villa areas, and private club land. The eastern section of the East Sixth Ring Road belongs to the outer areas of the city, and the construction scale is small. This architectural layout may be understood as the development focus of Tongzhou Canal tourism, which is no longer economic promotion but more public welfare, residents’ well-being, and ecological protection.

Figure 6.
Spatial morphology of the Tongzhou section. (a) Overall layout; (b) Building groups; (c) Roads and traffic; (d) Green spaces.
The roads are densely distributed along the river course, mainly through service functions, and mostly connect the areas along the canal in a straight line, greatly enhancing the accessibility and tourability of the scenic spots along the canal. In addition, circular roads also play a positive role in enriching the tourist experience and enhancing the tour time. In addition to the Sixth Ring Road, this region is connected to several major urban roads, indicating that the traffic location conditions in this region are good.
In terms of green space, waterfront green corridors on both sides of the canal in the study area provide ecological recreation spaces for residents. Large green spaces, such as the Grand Canal Forest Park and urban Green Heart Forest Park, appear in the southern region of the country, providing important evidence of canal recreation utilization and highlighting the natural advantages of canals as ecological resources. The green spaces outside the study area are mostly urban ecological spaces with a blocky, uniform distribution.
In general, the spatial layout of the Tongzhou section has the characteristics of “water-scenic spot-road-building groups” and spatial continuity and malleability. This layout mode often has a large area of green and open space, forming a continuous, uniform ribbon activity space. Moreover, the ribbon space parallel to the water body also creates a natural transition between the canal water body and the city, providing amphibious characteristics to the canal coast.
3.2. Differential Mechanisms of Community-Concentrated and Corridor-Expanded Canal Heritage Tourism
3.2.1. Essential Connotation
The essential connotation of community-concentrated and corridor-expanded canal heritage tourism reflects the relationship between heritage protection and tourism reuse. Based on the above-mentioned characteristics between the two models, this study deeply analyzes the understanding and attitudes of different stakeholders towards canal heritage tourism, and explains the connotations and differences between these two models from the perspective of destination self-construction.
- Community-concentrated model: Historical narrative based on the selection and integration of community leisure and life experiences.
The community-concentrated model regards the local community along the canal as a complete tourism destination, regardless of the scale, but emphasizes the perfection of functions. Under this model, the boundary of canal heritage tourism space in the Old City section overlaps with community space, and tourism activities integrate with community production and life. The community along the canal not only retains the ancient architecture and cultural characteristics but also pays attention to the interaction between the host and the guest in the tourism experience. By creating an open scenic area, tourists are naturally drawn to the historical development and canal heritage itself.
- 2.
- Corridor-expanded model: Tourism gaze to meet the needs of ecological fashion.
The corridor-expanded model connects a series of scenic spots along the canal, forming a multi-core tourism space structure. Through the linear water body with great ecological value, the surrounding canal culture and natural landscape are linked. As seen in the Tongzhou section, the canal is central, with scenic spots along the canal showcasing heritage culture and natural landscapes. In addition, service facilities are configured at the tourist nodes, solidifying tourists’ cognition and understanding of the canal in the scenic spots along the route.
3.2.2. Driving Forces
By examining the tourism development in the two canal sections, it can be seen that canal tourism is gradually promoted by many factors. In this study, the driving forces are classified into location, economic, cultural, ecological, and accidental factors. However, these factors act in different ways under varying conditions and have different characteristics and forces in specific cases.
- Location factors. Tourism activities along canals are closely related to location. With increased public awareness of environmental protection, natural water bodies are considered important natural ecological recreation resources. There is no doubt that it is particularly important to protect the canal water environment and the surrounding ecological environment, and the pollution-free tourism and leisure industry along the canal is the best choice. Considering the two canal sections in this study, the location advantage of the canal also promotes its recreational development. Shichahai is located in the core area of Beijing and is an old city and a traditional commercial center. It has convenient transportation, prosperous business, and important tourist locations. The location advantage of the Tongzhou Canal is that it is located in the subcenter of the city. Against the background of urban renewal, canal recreation should drive the development of related industries and establish cultural brands. Overall, this location enables canals to gain the favor of many urban residents at the beginning of tourism development, thus promoting sustainable canal development.
- Economic factors. The economic benefits of tourism are the main driving factors through which canal heritage resources are utilized. Recurrent activities create a large flow of people and frequent economic activities, and the large land price difference before and after the adjustment of the original and derivative functions of the heritage site makes the areas along the canal inclined to follow this ecological, open, and sustainable development plan. With continuous urban advancement, waterfront space has become a new economic growth point for cities. With the upgrading of the industrial structure, the importance of tertiary industry, especially tourism, commerce, and the service industry, has gradually risen, becoming an important way to rapidly accumulate economic wealth. By engaging in tourism activities, the canal heritage attracts a significant amount of tourism resources and capital, comprehensively driving the revitalization of the regional economy and improving the industrial organizational structure. Simultaneously, there is increased communication between the canal region and others, leading to closer connections between upstream and downstream industries. This will further promote regional exchanges and cooperation while enhancing the economic linkage effect. This is particularly prominent in the surrounding areas of Shichahai. The rise of commercial districts has led to the presence of many people, and these districts have become important leisure business districts in the city. Even though the economic benefits of tourism in the Tongzhou section are not currently obvious, the commercial investment induced by tourism has become an economic growth point in Tongzhou District.
- Cultural factors. Cultural factors are the historical background of canal tourism reuse and are based mainly on people’s protection of the historical context and modern leisure needs. Protection of the historical context is the eternal topic of human beings, and it is equally important to inherit and continue historical culture. People attach importance to carriers that reflect their long history and development context. The tourism utilization and functional renewal of canals align with the rising trend of historical and cultural recreation and play a supporting role in building national cultural confidence. There are century-old cultural relics along the Old City and Tongzhou canals that play a vital role in carrying forward and inheriting Chinese culture, enriching the treasure house of Chinese culture as cultural genes, and further deepening the city’s brand image.
- Ecological factors. Water is an important ecological landscape in cities. Even if the Grand Canal has no transportation function today, its ecological and landscape functions are still valued by people. The tourism utilization of canals is expected to take advantage of development to protect the ecological environment of water bodies. Taking the Tongzhou section as an example, in the process of tourism development, various treatment measures, such as dredging, intercepting pollution, revegetating treatment, and waterfront greening, have been carried out to improve the quality of the water body and beautify the waterfront environment. Overall, the transformed canal coast has become a new attraction for the city.
- Accidental factors. Although canal tourism has become a popular trend, due to various problems in the development process, such as population relocation, capital investment, and land replacement, not all areas along canals can afford large-scale development. The emergence of accidental factors has become the strongest force for promoting the development of canal tourism. In 2006, the Tongzhou Canal cultural landscape belt was listed as one of the six cultural scenic spots at the Beijing 2008 Olympic Games. In 2012, Tongzhou District became the deputy center of Beijing City. Thus, a cultural brand image urgently needs to be built, which provides a good opportunity to develop the Tongzhou section.
3.2.3. Mechanism of Canal Heritage Tourism
As different typical tourism development models of the canal heritage, community concentration and corridor expansion are the results of the selection and decision-making of future development in the regions along the canal under different local resource backgrounds and social and economic environments.
Figure 7 illustrates that canal heritage tourism development is a systematic process. Against the background of the comprehensive protection and active utilization of heritage, canal heritage tourism, which adapts to social leisure needs, has become an effective strategy for the sustainable development of canals. Canal tourism resource development and decision making are carried out along the canal by integrating location, economic, cultural, ecological, and accidental factors. Community concentration and corridor expansion are two different tourism development models based on the conditions of the areas along the canal. Even though they all integrate heritage and tourism, they show great differences in the development process, resources, and spatial organization. This raises the more obvious question of the mutually beneficial relationship between canal protection and tourism development. It is undeniable that canal tourism creates a confrontation between cultural heritage and the industrial economy, which involves multiple stakeholders such as the government, enterprises, residents, and tourists. Therefore, the areas along the canal should reconstruct themselves according to local conditions in order to carry out tourism development sustainably, which is mutually confirmed by the choice of different development modes.
Figure 7.
The different formation processes and mechanisms of canal heritage tourism.
4. Discussion
According to the differences and mechanisms of two typical tourism utilization models in the context of canal heritage tourism, this study proposes the following management response suggestions.
4.1. Optimization Paths
As the main carrier of urban services and economic development, the Grand Canal (Beijing section) plays an important role in promoting the formation of an orderly pattern of urban tourism development and driving high-quality development in regions along canals [12]. Based on fully understanding its heritage composition and tourism evolution pattern, it is very important to reasonably guide the optimization and adjustment of tourism spaces along canals.
4.1.1. Macro Level: Overall Planning and Construction of the Development Pattern
The spatial evolution of tourism along the Grand Canal (Beijing section) is similar to that of other canal cities and is the inevitable result of the spatial expansion of canal-related industries. Recovery agglomeration along canals has increased significantly, and the expansion direction of the tourism industry has been consistent with the flow direction of canals, indicating that canals are still an important driving force for regional economic and cultural development [34]. Although this trend does not mean that it is the only agglomeration model, it still guides guidance for canal tourism marketing by capturing the orientation preference of the tourism supply [3]. As a driving force for regional development, the Grand Canal (Beijing section) has achieved remarkable results in the sustainable utilization of resources through its location advantage and agglomeration effect [12]. Given their strong spatial openness and network connectivity, linear recreation spaces are closely related to the surrounding environment and build a platform for cross-regional and cross-industry cooperation; on this basis, it is easy to establish local characteristics and cultural identity. Therefore, Grand Canal recreation development planning should start from an overall perspective, implement unified planning and control of the overall situation, make full use of the cultural theme of the canal, play a role in regional connectivity, and form a cross-regional cooperation and integrated development model.
4.1.2. Meso-Level: Location Division According to Local Conditions
Undoubtedly, the distribution of heritage resources and tourism formats along the Grand Canal (Beijing section) has distinct spatial differences. Therefore, in the process of tourism utilization, it is necessary to define functional positioning and development goals according to the characteristics of the regions along the canal [5]. After fully considering the location conditions, land planning, road traffic, ecological environment, history and culture, and other comprehensive factors, favorable conditions can be reasonably used to improve the recreational development environment as much as possible to avoid or reduce the adverse impacts of disadvantageous factors to achieve recreation development and adapt and coordinate local resources and the environment. The Grand Canal runs through different urban areas in Beijing. The development background and resource endowment of canal tourism in the Old City section and Tongzhou section of Beijing are very different, and they are also affected by different factors in the development process. In this process, the government should institute timely and reasonable regulations and interventions according to the practical problems of each river section and adopt different promotion strategies. The classification of tourism nodes along the Grand Canal is a prerequisite for the reasonable adjustment of the spatial structure of tourism. Under normal circumstances, areas with high tourism value are important nodes, and their leading role should be fully considered. In areas with average tourism value, we should fully tap into our own characteristics, explore the tourism market, strengthen internal connections and external introductions, and actively seek development opportunities [5].
4.1.3. Micro Level: Enriching Visitor-Oriented Consumer Conditions
In the process of tourism development in the Grand Canal (Beijing section), it is necessary to grasp the new trend of consumption upgrading, integrate culture and tourism as a new opportunity to promote the transformation of canal heritage from sightseeing to experiential recreation, and improve the quality of services while enriching the level and types of recreational products [7]. When creating service scenes, we should fully consider the development needs of commercial individuals and be visitor-oriented. From the perspective of merchants, based on clear spatial zoning and business structure, the proportion of business types should be rationally regulated, and sightseeing routes and visitor flows should be laid out to form tourism spaces with the integrated development of tourism, catering, accommodation, shopping, leisure, and entertainment [34]. The spatial connection and effective communication of different canal sections achieve focused and multilevel tourism agglomeration development and improve the commercial efficiency of canal recreation.
4.2. Suggestions for Utilization Patterns
4.2.1. Community-Concentrated Model
The scale of the historic block presented in the Old City section of the Beijing Canal is consistent with the spatial scale of the commercial districts, which leads to the complicated problem of the host-guest relationship. For local residents, the canal district has multiple functions, such as residence, transportation, and commerce, and is a place supporting daily life. However, the bustling cultural atmosphere and authentic life atmosphere created by the canal block lack contemporary urban planning and construction, which uniquely appeals to modern urban leisure tourists [11], and it is easier to generate tourism business services and diversified formats. Therefore, the community-concentrated heritage tourism represented by the Old City section of the Beijing Canal should focus on the following aspects in future development.
First, the spatial pattern, texture, and architectural style inside the blocks are all affected by the canal, which reflects the evolutionary history of the people-city-river relationship during a certain historical period [10]. Therefore, centralized recreation transformation should be based on the protection of authenticity; the spatial scale, architectural form, and landscape style of the blocks should be strictly protected [16]; the connection between the block and the canal should be strengthened; the relationships between the blocks and the external recreation spaces should be handled; the development concept of “river-street” interactions should be adhered to; and the cultural connotations of the canals should be highlighted through the blocks.
At the same time, to prevent the canal from falling into extremely rigid protection of the original culture or excessive commercialization, how to rationally regulate the business structure in the districts and avoid the imbalance of the business form is a key issue [34]. The inheritance of the original authentic culture was not only due to the display and propaganda of the time-honored commercial brands, the culture, and the museum but also to the aborigines and their generations of lifestyles. The commercial development of recreation involves a balance between satisfying the basic needs of visitors and excessive consumption [3]. Therefore, the construction of a functional structure model based on indigenous peoples and tourists can provide ideas and optimize route selection for district-centered canal areas (Figure 8).
Figure 8.
Community-concentrated model under the concept of host–guest sharing.
4.2.2. Corridor-Expanded Model
Cultural relics and heritage are the most important resource carriers in canal tourism corridors. In the process of recreation utilization, the Tongzhou section builds many green ecological systems and expands the ecological service function and influence scope. However, to identify cultural relics and resources with outstanding significance, important influence, and major themes, resources should be used to build nodes to run through the whole line (Figure 9). The expansion of tourism spaces in the Tongzhou section is closely related to the status of the city subcenter of Tongzhou District and the continuous growth of visitors, which is the inevitable result of tourism consumption spillover [9]. With the improvement in the influence of canals, the recreation spatial pattern of this section will also show strong “outreach” characteristics, for example, the building of tourist routes with Universal Studios and open navigation with the Hebei section of the canal. It can be predicted that to meet the continuous growth of public canal recreation demand, the Tongzhou section canal will create more continuous and open public recreation spaces, and this trend of outward connectivity will also increase [21].
Figure 9.
Corridor expansion mode of canal tourism.
Considering the history of construction, development, and reconstruction of the Tongzhou section, its leading function has undergone several stages, such as production, life, and recreation. First, the city was dominated by water transport and navigation functions, after which it was used as an urban sewage channel and ecological river course for urban life services. After the completion of the Grand Canal Forest Park and other scenic spots, the city gradually transformed to include tourism, leisure, vacation, and other recreation-oriented functions. Given the continuity of the canal, a diversified and comprehensive status with casual leisure, outdoor recreation, and cultural entertainment as the core functions and residence, education, and business as the auxiliary functions should be fully created to tap the advantages of the heritage tourism corridor and form a spatial and functional agglomeration force.
5. Conclusions
The swift progress of canal heritage tourism provides a learning paradigm for strengthening heritage protection and active utilization and also serves as an important guide and opportunity for tourism destination construction. With a view to formulating canal heritage tourism development concepts in line with local circumstances, this study proposes a conceptual extraction of community-concentrated and corridor-expanded utilization models. Subsequently, the characteristics and differential mechanisms of these two models were revealed. This study is conducive to clarifying the synergistic relationship between canal heritage and tourism reuse and offers a feasible approach to optimizing and promoting sustainable canal development.
Future studies should illustrate more tourism scenarios and optimization approaches to canal heritage so as to explore reciprocity mechanisms in practice. First, the theoretical models based on practical applications need to be refined to enrich the research content. Second, comprehensive studies using qualitative and quantitative methods need to be explored. In addition, by establishing connections and a study matrix with social, cultural, economic, and environmental conditions, it can better reflect the comprehensive impact and significance of canal heritage tourism.
Author Contributions
Conceptualization, S.Z.; methodology, W.Y.; validation, S.Z. and W.Y.; formal analysis, S.Z.; investigation, W.Y.; resources, W.Y.; data curation, W.Y.; writing—original draft preparation, S.Z.; writing—review and editing, W.Y.; visualization, S.Z.; supervision, W.Y.; project administration, S.Z.; funding acquisition, S.Z. and W.Y. All authors have read and agreed to the published version of the manuscript.
Funding
This research was funded by The National Natural Science Foundation of China, grant number 42301273; The R&D Program of Beijing Municipal Education Commission, grant number SM202210015004; Beijing Association for Higher Education (Teaching Practice of Design Professional Courses under the Background of “Integration of Culture and Tourism”); and Construction of Advantageous Disciplines for Master of Design in Beijing Institute of Graphic Communication, grant number 21090124003. The APC was funded by The R&D Program of Beijing Municipal Education Commission.
Data Availability Statement
The datasets used and/or analyzed during the current study are available from Shuying Zhang on reasonable request, and her email address is zhangsy@igsnrr.ac.cn. The data are not publicly available due to privacy.
Conflicts of Interest
The authors declare no conflicts of interest.
References
- Huang, Y.; Yang, S. Spatio-temporal evolution and distribution of cultural heritage sites along the Suzhou canal of China. Herit. Sci. 2023, 11, 188. [Google Scholar] [CrossRef]
- Pereira, L.D.; Tavares, V.; Soares, N. Up-to-date challenges for the conservation, rehabilitation and energy retrofitting of higher education cultural heritage buildings. Sustainability 2021, 13, 2061. [Google Scholar] [CrossRef]
- Zhang, S.; Liu, J.; Pei, T.; Chan, C.-S.; Gao, C.; Meng, B. Perception in cultural heritage tourism: An analysis of tourists to the Beijing-Hangzhou Grand Canal, China. J. Tour. Cult. Chang. 2023, 21, 569–591. [Google Scholar] [CrossRef]
- Donohoe, H.M. Sustainable heritage tourism marketing Canada’s Rideau Canal world heritage site. J. Sustain. Tour. 2012, 20, 121–142. [Google Scholar] [CrossRef]
- Zhang, S.; Liu, J.; Pei, T.; Chan, C.-S.; Wang, M.; Meng, B. Tourism value assessment of linear cultural heritage: The case of the Beijing–Hangzhou Grand Canal in China. Curr. Issues Tour. 2021, 26, 47–69. [Google Scholar] [CrossRef]
- Yang, Y.; Zang, Y.; Li, J. Rural revitalization mode in Beijing-Tianjin-Hebei from the perspective of urban-rural transformation functional zoning. Geogr. Res. 2019, 38, 684–698. [Google Scholar]
- Zhang, Y.; Tian, Q.; Wu, J. Coupling coordination degree and obstacle factors between the tourism industry and ecological environment in the Beijing-Hangzhou Grand Canal Basin, China. Environ. Dev. Sustain. 2023, 26, 2589–2613. [Google Scholar] [CrossRef]
- He, Y.; Wu, L. Analysis on spatial development mode of eco-sports tourism in Grand Canal landscape environment culture belt. Environ. Monit. Assess. 2022, 194, 925. [Google Scholar] [CrossRef]
- Zhang, S.; Liu, J.; Long, F.; Yu, W. Protective management tourism utilization of linear cultural heritage: Research progress implication. J. Nat. Sci. Hunan Norm. Univ. 2023, 46, 1–14. [Google Scholar]
- Zhang, S.; Liu, J.; Zhu, H.; Zhang, X. Characteristics tourism utilization of linear cultural heritage: A statistical analysis on the World Heritage List. J. Chin. Ecotourism 2021, 11, 203–216. [Google Scholar]
- Wang, M.; Liu, J.; Zhu, H.; Zhang, S.; Zhang, X. Spatial pattern and micro-location rules of tourism businesses in historic towns: A case study of Pingyao, China. J. Destin. Mark. Manag. 2022, 25, 100721. [Google Scholar] [CrossRef]
- Zhang, Y.; Han, Y. Vitality evaluation of historical and cultural districts based on the values dimension: Districts in Beijing City, China. Herit. Sci. 2022, 10, 137. [Google Scholar] [CrossRef]
- Bao, N. The spatial characteristics of historical and cultural blocks. Hum. Geogr. 2012, 4, 55–59. [Google Scholar]
- Zhong, X.M. Tourism collaboration strategies and routes of the Great Canal Heritage Corridors in Shangdong Province. Chin. Anc. City 2014, 5, 69–72. [Google Scholar]
- Yang, Z.; Zhang, S.; Liu, J.; Sun, H. Network of tourism–industrial complex in cities: Typologies implications through a critical literature review. Int. J. Environ. Res. Public Health 2022, 19, 4934. [Google Scholar] [CrossRef]
- Zhu, H.; Liu, J.; Liu, H.; Wang, X.; Ma, Y. Recreational Business District boundary identifying and spatial structure influence in historic area development: A case study of Qianmen area, China. Habitat Int. 2017, 63, 11–20. [Google Scholar] [CrossRef]
- Zhang, J.; Zhang, J.; Yu, S.; Zhou, J. The sustainable development of street texture of historic and cultural districts: A case study in Shichahai District, Beijing. Sustainability 2018, 10, 2343. [Google Scholar] [CrossRef]
- Tao, L.; Wang, G. Review on the development process and research progress of linear cultural heritage in foreign countries. Thinking 2013, 3, 108–114. [Google Scholar]
- Li, H.; Jing, J.; Fan, H.; Li, Y.; Liu, Y.; Ren, J. Identifying cultural heritage corridors for preservation through multidimensional network connectivity analysis: A case study of the ancient Tea-Horse Road in Simao, China. Landsc. Res. 2021, 46, 96–115. [Google Scholar] [CrossRef]
- Byrne, D. Heritage corridors: Transnational flows and the built environment of migration. J. Ethn. Migr. Stud. 2016, 42, 2360–2378. [Google Scholar] [CrossRef]
- Li, H. Conservation of heritage corridor-case study of historic towns in Beijing-Tianjin section of the Grand Canal. Appl. Mech. Mater. 2012, 174, 3633–3639. [Google Scholar] [CrossRef]
- Yu, K.; Li, D.; Li, H.; Zhang, L. Beijing-Hangzhou Grand Canal National Heritage and Ecological Corridor; Peking University Press: Beijing, China, 2011. [Google Scholar]
- Wang, C.; Zhang, Y.; Li, L.; Yan, Y.; Wang, G.; Qiu, X.; Zeng, Y. Structural equation model of the spatial distribution of water engineering facilities along the Beijing-Hangzhou grand canal and its relationship with natural factors. Herit. Sci. 2023, 11, 245. [Google Scholar]
- Li, Y.; Zheng, N. Integral protection of cultural heritage of the Grand Canal of China: A perspective of cultural spaces. Front. Soc. Sci. Technol. 2020, 2, 30. [Google Scholar]
- Zhang, L. Study on comprehensive development of tourism resources of cities along ‘canal’ in Jiangsu Province. Mark. Manag. Rev. 2011, 6, 140–141. [Google Scholar]
- Xun, D. Intangible Cultural Heritage of the Beijing-Hangzhou Grand Canal; Publishing House of Electronic Industries: Beijing, China, 2014. [Google Scholar]
- Fan, W. Exploration of planning and design of Beijing waterfront greenway: Taking Wenyu River Greenway and Beihe Healthy Greenway in Tongzhou District as examples. Beijing Landsc. Archit. 2018, 34, 21–25. [Google Scholar]
- Chen, B. History of the Grand Canal of China; Zhonghua Book Publishing House: Beijing, China, 2001. [Google Scholar]
- Ye, N.; Cui, Q. Grand Canal Beijing section heritage protection planning. Chin. Anc. City 2011, 9, 51–55. [Google Scholar]
- Chu, Y. Study on Urban Waterfront Spatial form Model under the Guidance of Health. Master’s Thesis, Harbin Institute of Technology, Harbin, China, 2010. [Google Scholar]
- Wang, F.; Li, J.; Yu, F.; He, H.; Zhen, F. Space function vitality in historic areas: The tourismification process spatial order of Shichahai in Beijing. Int. J. Tour. Res. 2018, 20, 335–344. [Google Scholar] [CrossRef]
- Wei, H.; Zhou, M.; Kang, S.; Zhang, J. Sense of place of heritage conservation districts under the tourist gaze: Case of the Shichahai heritage conservation district. Sustainability 2022, 14, 10384. [Google Scholar] [CrossRef]
- Shi, Y.; Meng, X.; Qin, K.; Wang, Z.; Shi, Y. Study on spatial evolution of geographical names in Tongzhou Canal settlements. J. Spat. Sci. 2023, 68, 775–791. [Google Scholar] [CrossRef]
- Zhang, F.; Yang, L.; Shi, Y.; Luo, X. Recreational spatial scope and level of the Grand Canal Cultural Belt. Areal Res. Dev. 2019, 38, 80–84. [Google Scholar]
Disclaimer/Publisher’s Note: The statements, opinions and data contained in all publications are solely those of the individual author(s) and contributor(s) and not of MDPI and/or the editor(s). MDPI and/or the editor(s) disclaim responsibility for any injury to people or property resulting from any ideas, methods, instructions or products referred to in the content. |
© 2024 by the authors. Licensee MDPI, Basel, Switzerland. This article is an open access article distributed under the terms and conditions of the Creative Commons Attribution (CC BY) license (https://creativecommons.org/licenses/by/4.0/).









