Spatial-Temporal Evolution of Agricultural Carbon Balance at Township Scale and Carbon Compensation Zoning: A Case Study of Guangshui City, Hubei Province
Abstract
1. Introduction
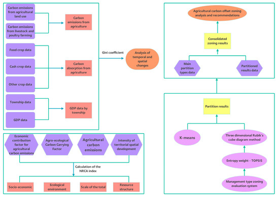
2. Materials and Methods
2.1. Study Area
2.2. Data
2.3. Methods
2.3.1. Agricultural Carbon Emission Model
- Calculation of direct field carbon emissions
- 2.
- Calculation of Carbon Emissions from Poultry and livestock manure
2.3.2. Agricultural Carbon Sequestration Model
2.3.3. Model for Analysis of Agricultural Carbon Balance Characteristics
- Agricultural carbon emissions Gini coefficient
- 2.
- Agricultural Carbon Emission Economic Contribution Coefficient
- 3.
- Carbon ecological carrying coefficient
2.3.4. Normalized Revealed Comparative Advantage Index
2.3.5. A Method for Agricultural Carbon Comprehensive Compensation and Management Zoning Based on K-means and Three-Dimensional Enchantment Approach
3. Results
3.1. The Spatiotemporal Characteristics of Agricultural Carbon Emissions Accounting
3.2. The Spatiotemporal Characteristics of Agricultural Carbon Absorption Accounting
3.3. The Characteristics of Agricultural Carbon Balance
3.4. The Zoning of Comprehensive Agricultural Carbon Compensation in the Study Area
3.4.1. Payment Zone
- (1)
- Payment Zone—Low-Carbon Emission Reduction Zone
- (2)
- Payment Zone—Low-Carbon Control Zone
- (3)
- Payment Zone—Low-Carbon Optimization Zone
3.4.2. Balance Zone
- (1)
- Balanced Zone—Low-Carbon Emission Reduction Zone
- (2)
- Balanced Zone—Low-Carbon Optimization Zone
3.4.3. Compensation Zone
- (1)
- Compensation Zone—Low-Carbon Emission Reduction Zone
- (2)
- Compensation Zone—Low-Carbon Control Zone
- (3)
- Compensation Zone—Low-Carbon Optimization Zone
4. Discussion
4.1. Innovation
4.2. Recommendation
4.3. Problem Statement and Future Work
5. Conclusions
Author Contributions
Funding
Data Availability Statement
Conflicts of Interest
References
- Zhang, Y.; Fang, G. Research on Spatial-Temporal Characteristics and Affecting Factors Decomposition of Agricultural Carbon Emission in Suzhou City, Anhui Province, China. Appl. Mech. Mater. 2013, 291–294, 1385–1388. [Google Scholar] [CrossRef]
- Chen, P.; Kong, X. Tourism-led Commodification of Place and Rural Transformation Development: A Case Study of Xixinan Village, Huangshan, China. Land 2021, 10, 694. [Google Scholar] [CrossRef]
- Houghton, R. Balancing the Global Carbon Budget. Annu. Rev. Earth Planet Sci. 2007, 35, 313–347. [Google Scholar] [CrossRef]
- Chen, W.; Chen, J.; Cihlar, J. An integrated terrestrial ecosystem carbon-budget model based on changes in disturbance, climate, and atmospheric chemistry. Ecol. Model. 2000, 135, 55–79. [Google Scholar] [CrossRef]
- Guo, S.; Zhang, Y.; Qian, X.; Ming, Z.; Nie, R. Urbanization and CO2 emissions in resource-exhausted cities: Evidence from Xuzhou city, China. Nat. Hazards 2019, 99, 807–826. [Google Scholar] [CrossRef]
- Lin, Q.; Zhang, L.; Qiu, B.; Zhao, Y.; Wei, C. Spatiotemporal Analysis of Land Use Patterns on Carbon Emissions in China. Land 2021, 10, 141. [Google Scholar] [CrossRef]
- Bakx, T.R.M.; Trubins, R.; Eggers, J.; Akselsson, C. The effect of spatial and temporal planning scale on the trade-off between the financial value and carbon storage in production forests. Land Use Policy 2023, 127, 106583. [Google Scholar] [CrossRef]
- Popp, M.; Nalley, L.; Fortin, C.; Smith, A.; Brye, K. Estimating Net Carbon Emissions and Agricultural Response to Potential Carbon Offset Policies. Agron. J. 2011, 103, 1132. [Google Scholar] [CrossRef]
- Shvidenko, A.; Nilsson, S. Dynamics of Russian Forests and the Carbon Budget in 1961–1998: An Assessment Based on Long-Term Forest Inventory Data. Clim. Chang. 2002, 55, 5–37. [Google Scholar] [CrossRef]
- Apps, M.; Kurz, W.; Beukema, S.; Bhatti, J. Carbon budget of the Canadian forest product sector. Environ. Sci. Policy 1999, 2, 25–41. [Google Scholar] [CrossRef]
- Zhang, C.; Zhao, L.; Zhang, H.; Chen, M.; Fang, R.; Yao, Y.; Zhang, Q.; Wang, Q. Spatial-temporal characteristics of carbon emissions from land use change in Yellow River Delta region, China. Ecol. Indic. 2022, 136, 108623. [Google Scholar] [CrossRef]
- Bondeau, A.; Smith, P.; Zaehle, S.; Schaphoff, S.; Lucht, W.; Cramer, W.; Gerten, D.; Lotze-campen, H.; Muller, C.; Reichstein, M.; et al. Modelling the role of agriculture for the 20th century global terrestrial carbon balance. Global Chang. Biol. 2010, 13, 679–706. [Google Scholar] [CrossRef]
- Mcguire, A.; Sitch, S.; Clein, J.; Dargaville, R.; Esser, G.; Foley, J.; Heimann, M.; Joos, F.; Kaplan, J.; Kicklighter, D.; et al. Carbon balance of the terrestrial biosphere in the Twentieth Century: Analyses of CO2, climate and land use effects with four process-based ecosystem models. Glob. Biogeochem. Cycles 2001, 15, 183–206. [Google Scholar] [CrossRef]
- Gao, Y.; Liu, G.; Meng, F.; Hao, Y.; Chen, C.; Casazza, M. A carbon responsibility allocation approach with incentives mechanism based on carbon emissions and carbon offsets accounting. J. Clean Prod. 2024, 434, 139814. [Google Scholar] [CrossRef]
- Huber, E.; Bach, V.; Finkbeiner, M. A qualitative meta-analysis of carbon offset quality criteria. J. Environ. Manag. 2024, 352, 119983. [Google Scholar] [CrossRef] [PubMed]
- Xiong, C.; Chen, S.; Yang, D. Selecting Counties to Participate in Agricultural Carbon Compensation in China. Pol. J. Environ. Stud. 2019, 28, 1443–1449. [Google Scholar] [CrossRef]
- Zhang, S.; Bai, X.; Zhao, C.; Tan, Q.; Luo, G.; Wu, L.; Xi, H.; Li, C.; Chen, F.; Ran, C.; et al. China’s carbon budget inventory from 1997 to 2017 and its challenges to achieving carbon neutral strategies. J. Clean. Prod. 2022, 347, 130966. [Google Scholar] [CrossRef]
- Jing, X.; Tian, G.; Li, M.; Javeed, S. Research on the Spatial and Temporal Differences of China’s Provincial Carbon Emissions and Ecological Compensation Based on Land Carbon Budget Accounting. Int. J. Environ. Res. Public Health 2021, 18, 12892. [Google Scholar] [CrossRef] [PubMed]
- An, N.; Huang, C.; Shen, Y.; Wang, J.; Yu, Z.; Fu, J.; Liu, X.; Yao, J. Efficient data-driven prediction of household carbon footprint in China with limited features. Energy Policy 2024, 185, 113926. [Google Scholar] [CrossRef]
- Fasogbon, S.; Igboabuchukwu, C. Real-time carbon footprint assessment based on energy consumption: A comprehensive review for future research prospects. Renew. Sust. Energy Rev. 2024, 192, 114225. [Google Scholar] [CrossRef]
- Xia, S.; Yang, Y. Examining spatio-temporal variations in carbon budget and carbon compensation zoning in Beijing-Tianjin-Hebei urban agglomeration based on major functional zones. J. Geogr. Sci. 2022, 32, 1911–1934. [Google Scholar] [CrossRef]
- Song, H.; Li, Y.; Gu, L.; Tang, J.; Zhang, X. Spatiotemporal Pattern of Carbon Compensation Potential and Network Association in Urban Agglomerations in the Yellow River Basin. ISPRS Int. J. Geo-Inf. 2023, 12, 435. [Google Scholar] [CrossRef]
- Huang, J.; Sun, Z.; Du, M. Spatiotemporal characteristics and determinants of agricultural carbon offset rate in China based on the geographic detector. Environ. Sci. Pollut. Res. 2023, 30, 58142–58155. [Google Scholar] [CrossRef] [PubMed]
- Song, Z.; Liu, F.; Lv, W.; Yan, J. Classification of Urban Agricultural Functional Regions and Their Carbon Effects at the County Level in the Pearl River Delta, China. Agriculture 2023, 13, 1734. [Google Scholar] [CrossRef]
- Long, Z.; Pang, J.; Li, S.; Zhao, J.; Yang, T.; Chen, X.; Zhang, Z.; Sun, Y.; Lang, L.; Wang, N.; et al. Spatiotemporal variations and structural characteristics of carbon emissions at the county scale: A case study of Wu’an City. Environ. Sci. Pollut. Res. 2022, 29, 65466–65488. [Google Scholar] [CrossRef] [PubMed]
- Guo, H.; Yang, C.; Liu, X.; Li, Y.; Meng, Q. Simulation evaluation of urban low-carbon competitiveness of cities within Wuhan city circle in China. Sustain. Cities Soc. 2018, 42, 688–701. [Google Scholar] [CrossRef]
- Wang, L.; Qu, Z.; Yang, W.; Ren, E.; Tang, T. Coupled Urbanisation and Ecological Protection along the Yellow River Basin in the Context of Dual Carbon. Sustainability 2023, 15, 5728. [Google Scholar] [CrossRef]
- Liu, M.; Chen, Y.; Chen, K.; Chen, Y. Progress and Hotspots of Research on Land-Use Carbon Emissions: A Global Perspective. Sustainability 2023, 15, 7245. [Google Scholar] [CrossRef]
- Sobrino, N.; Monzon, A. Towards Low-Carbon Interurban Road Strategies: Identifying Hot Spots Road Corridors in Spain. Sustainability 2018, 10, 3963. [Google Scholar] [CrossRef]
- Zhao, R.; Zhang, S.; Huang, X.; Qin, Y.; Liu, Y.; Ding, M.; Jiao, T. Spatial variation of carbon budget and carbon balance zoning of Central Plains Economic Region at county-level. Acta Geogr. Sin. 2014, 69, 1425–1437. [Google Scholar]
- Vleeshouwers, L.; Verhagen, A. Carbon emission and sequestration by agricultural land use: A model study for Europe. Glob. Change Biol. 2010, 8, 519–530. [Google Scholar] [CrossRef]
- Qi, Y.; Liu, H.; Zhao, J. Prediction model and demonstration of regional agricultural carbon emissions based on Isomap–ACO–ET: A case study of Guangdong Province, China. Sci. Rep. 2023, 13, 12688. [Google Scholar] [CrossRef] [PubMed]
- Zhou, J.; Li, B.; Xia, L.; Fan, C.; Xiong, Z. Organic-substitute strategies reduced carbon and reactive nitrogen footprints and gained net ecosystem economic benefit for intensive vegetable production. J. Clean. Prod. 2019, 225, 984–994. [Google Scholar] [CrossRef]
- Li, B.; Zhang, J.; Li, H. Temporal and spatial characteristics and influencing factors of agricultural carbon emissions in China. China’s Popul. Resour. Environ. 2011, 21, 7. [Google Scholar]
- Elhorst, J. Specification and Estimation of Spatial Panel Data Models. Int. Reg. Sci. Rev. 2023, 26, 244–268. [Google Scholar] [CrossRef]
- Tian, Y.; Zhang, J.; Li, B. Research on agricultural carbon emissions in China: Measurement, spatio-temporal comparison and decoupling effect. Resour. Sci. 2012, 34, 2097–2105. [Google Scholar]
- Mackay, A. Climate Change 2007: Impacts, Adaptation and Vulnerability. Contribution of Working Group II to the Fourth Assessment Report of the Intergovernmental Panel on Climate Change. J. Environ. Qual. 2008, 37, 2407. [Google Scholar] [CrossRef]
- Tian, Y.; Zhang, J. Differentiation of net carbon effect of agricultural production in China. J. Nat. Resour. 2013, 28, 1298–1309. [Google Scholar]
- Zhang, X.; Fan, C.; Ma, Y.; Liu, Y.; Li, L.; Zhou, Q.; Xiong, Z. Two approaches for net ecosystem carbon budgets and soil carbon sequestration in a rice–wheat rotation system in China. Nutr. Cycle Agroecosyst. 2014, 100, 301–313. [Google Scholar] [CrossRef]
- Luo, H. Research progress on carbon storage of cropland vegetation in China. J. Ecol. Environ. 2014, 23, 692–697. [Google Scholar]
- Wang, X. Estimation of atmospheric CO2 uptake and its multiplication by global crops. J. Meteorol. 1996, 54, 466–472. [Google Scholar]
- Han, Z.; Meng, Y. Spatial and temporal differences of carbon footprint in regional farmland ecosystems: A case study of Jiangsu Province. J. Agric. Environ. Sci. 2012, 31, 1034–1041. [Google Scholar]
- Dagum, C. A new approach to the decomposition of the Gini income inequality ratio. Empir. Econ. 1997, 22, 515–531. [Google Scholar] [CrossRef]
- Luptáčik, M.; Nežinský, E. Measuring income inequalities beyond the Gini coefficient. Cent. Eur. J. Oper. Res. 2020, 28, 561–578. [Google Scholar] [CrossRef]
- Zhang, B.; Yin, J.; Jiang, H.; Qiu, Y. Spatial–temporal pattern evolution and influencing factors of coupled coordination between carbon emission and economic development along the Pearl River Basin in China. Environ. Sci. Pollut. Res. 2023, 30, 6875–6890. [Google Scholar] [CrossRef] [PubMed]
- Yang, X.; Zhang, F.; Luo, C.; Zhang, A. Farmland Ecological Compensation Zoning and Horizontal Fiscal Payment Mechanism in Wuhan Agglomeration, China, From the Perspective of Ecological Footprint. Sustainability 2019, 11, 2326. [Google Scholar] [CrossRef]
- Balassa, B. Trade liberalisation and “revealed” comparative advantage. Manch. Sch. 1965, 33, 99–123. [Google Scholar] [CrossRef]
- Yu, R.; Cai, J.; Leung, P. The normalized revealed comparative advantage index. Ann. Reg. Sci. 2009, 43, 267–282. [Google Scholar] [CrossRef]
- Wang, W.; Cao, K.; Lin, J. Research progress and prospect of multi-scale evaluation framework and index system for sustainable cities. Urban. Dev. Res. 2022, 29, 1–7. [Google Scholar]
- Hwang, C.L.; Yoon, K. Multiple Attribute Decision Making. Lect. Notes Econ. Math. Syst. 1981, 404, 287–288. [Google Scholar] [CrossRef]
- Zelany, M. A concept of compromise solutions and the method of the displaced ideal. Comput. Oper. Res. 1974, 1, 479–496. [Google Scholar] [CrossRef]
- Yoon, K.P.; Hwang, C.L. Multiple Attribute Decision Making: An Introduction; Sage Publications, Inc.: Thousand Oaks, CA, USA, 1995; ISBN 0-8039-5486-7. [Google Scholar]
- Elikbilek, Y.; Tysz, F. An in-depth review of theory of the TOPSIS method: An experimental analysis. J. Manag. Anal. 2020, 7, 20. [Google Scholar] [CrossRef]
- Shipley, M.F.; Korvin, A.D.; Obid, R. A decision making model for multi-attribute problems incorporating uncertainty and bias measures. Comput. Oper. Res. 1991, 18, 335–342. [Google Scholar] [CrossRef]
- Zhang, J.; Lin, H.; Li, S.; Yang, E.; Ding, Y.; Bai, Y.; Zhou, Y. Accurate gas extraction (AGE) under the dual-carbon background: Green low-carbon development pathway and prospect. J. Clean. Prod. 2022, 377, 134372. [Google Scholar] [CrossRef]
- Miao, Y.; Kong, C.; Wang, L.; Mu, J.; Lu, X.; Bao, J.; Li, H. A provincial lateral carbon emissions compensation plan in China based on carbon budget perspective. Sci. Total Environ. 2019, 692, 1086–1096. [Google Scholar] [CrossRef] [PubMed]
- Dou, R.; Hou, Y.; Lin, K.; Si, S.; Wei, Y. Transforming digital value chain ecosystems for dual-carbon target: An exploration of the BDS-RAS framework. Comput. Ind. Eng. 2024, 188, 109861. [Google Scholar] [CrossRef]
- Zhou, C.; Wang, S.; Feng, K. Examining the socioeconomic determinants of CO2 emissions in China: A historical and prospective analysis. Resour. Conserv. Recycl. 2018, 130, 1–11. [Google Scholar] [CrossRef]
- Wang, W.; Wang, W.; Xie, P.; Zhao, D. Spatial and temporal disparities of carbon emissions and interregional carbon compensation in major function-oriented zones: A case study of Guangdong province. J. Clean. Prod. 2020, 245, 118873. [Google Scholar] [CrossRef]
- Guo, Y.; Tong, Z.; Chen, H.; Wang, Z.; Yao, Y. Heterogeneity study on mechanisms influencing carbon emission intensity at the county level in the Yangtze River Delta urban Agglomeration: A perspective on main functional areas. Ecol. Indic. 2024, 159, 111597. [Google Scholar] [CrossRef]
- Xiang, S.; Wang, Y.; Deng, H.; Yang, C.; Wang, Z.; Gao, M. Response and multi-scenario prediction of carbon storage to land use/cover change in the main urban area of Chongqing, China. Ecol. Indic. 2022, 142, 109205. [Google Scholar] [CrossRef]
- Ma, B.; Huang, J.; Li, S. Optimized allocation of land use in Beijing-Tianjin-Hebei urban agglomeration based on ecological-economic trade-offs. Adv. Geosci. 2019, 38, 26–37. [Google Scholar]
- Chen, H.; Shi, Y.; Ke, X.; Hao, J.; Chen, A. Optimized spatial allocation of land use in Zhengzhou city under the goal of ecological and economic coordination. Resour. Sci. 2019, 41, 717–728. [Google Scholar]
- Zhao, H.; He, J.; Liu, D.; Han, Y.; Zhou, Z.; Niu, J. Incorporating ecological connectivity into ecological functional zoning: A case study in the middle reaches of Yangtze River urban agglomeration. Ecol. Inform. 2023, 75, 102098. [Google Scholar] [CrossRef]
- Tan, S.; Yang, J.; Yan, J. Development of the Low-carbon City Indicator (LCCI) framework. Energy Procedia 2015, 75, 2516–2522. [Google Scholar] [CrossRef]
- Zhang, Z.; Hu, B.; Shi, K.; Su, K.; Yang, Q. Exploring the dynamic, forecast and decoupling effect of land natural capital utilization in the hinterland of the Three Gorges Reservoir area, China. Sci. Total Environ. 2020, 718, 134832. [Google Scholar] [CrossRef] [PubMed]
- Wang, S.; Liu, X.; Zhou, C.; Hu, J.; Ou, J. Examining the impacts of socioeconomic factors, urban form, and transportation networks on CO2 emissions in China’s megacities. Appl. Energy 2017, 185, 189–200. [Google Scholar] [CrossRef]
- Wang, S.; Fang, C.; Wang, Y.; Huang, Y.; Ma, H. Quantifying the relationship between urban development intensity and carbon dioxide emissions using a panel data analysis. Ecol. Indic. 2014, 49, 121–131. [Google Scholar] [CrossRef]
- Song, H.; Zhang, X.; Zou, J.; Gu, L.; Li, Y.; Tang, J. A study on the value of carbon compensation in the Huai River basin based on land use from 2000 to 2020. Phys. Chem. Earth Parts A/B/C 2023, 132, 103490. [Google Scholar] [CrossRef]
- Bento, A.; Kanbur, R.; Leard, B. On the importance of baseline setting in carbon offsets markets. Clim. Chang. 2016, 137, 625–637. [Google Scholar] [CrossRef]
- Sapkota, Y.; White, J. Carbon offset market methodologies applicable for coastal wetland restoration and conservation in the United States: A review. Sci. Total Environ. 2020, 701, 134497. [Google Scholar] [CrossRef]
- Wu, Y.; Liu, X.; Tang, C. Carbon Market and corporate financing behavior-From the perspective of constraints and demand. Econ. Anal. Policy 2024, 81, 873–889. [Google Scholar] [CrossRef]
- Eric, R.W. Knight. The economic geography of European carbon market trading. J. Econ. Geogr. 2011, 11, 817–841. [Google Scholar] [CrossRef]
- Yu, X.; Shi, J.; Wan, K.; Chang, T. Carbon trading market policies and corporate environmental performance in China. J. Clean. Prod. 2022, 371, 133683. [Google Scholar] [CrossRef]
- Ou, J.; Liu, X.; Li, X.; Chen, Y. Quantifying the relationship between urban forms and carbon emissions using panel data analysis. Landsc. Ecol. 2013, 28, 1889–1907. [Google Scholar] [CrossRef]
- Wang, C.; Lin, J.; Cai, W.; Zhang, Z. Policies and Practices of Low Carbon City Development in China. Energy Environ. 2013, 24, 1347–1372. [Google Scholar] [CrossRef]
- Shi, L.; Xiang, X.; Zhu, W.; Gao, L. Standardization of the Evaluation Index System for Low-Carbon Cities in China: A Case Study of Xiamen. Sustainability 2018, 10, 3751. [Google Scholar] [CrossRef]













| Source of Carbon Emissions | Emission Factor | Reference Source |
|---|---|---|
| Agrochemical | 4.9341 kg(C)/kg | Oak Ridge National Laboratory, USA |
| Organic fertilizer | 4.52 kg(C)/kg | Zhou J. et al. [33] |
| Agro-film | 5.18 kg(C)/kg | China Agricultural University |
| Agricultural irrigation | 19.8575 kg(C)/hm2 | Li Bo et al. [34] |
| Crop sown area | 16.47 kg(C)/hm2 | Elhorst (2003) [35] |
| Gross power of agricultural machinery | 0.18 kg(C)/KW | Elhorst (2003) |
| Plow | 312.6 kg(C)/hm2 | China Agricultural University [36] |
| Animal | C1ai | C2ai | Animal | C1ai | C2ai |
|---|---|---|---|---|---|
| Pig | 1 | 3.5 | Cow | 47 | 1 |
| Sheep | 5 | 0.16 | Poultry | 0 | 0.02 |
| Horse | 18 | 1.64 | Donkey | 10 | 0.9 |
| Mule | 10 | 0.9 |
| Crop | Economic Factor | Carbon Sequestration Rate | Moisture Content |
|---|---|---|---|
| Sorghum | 0.35 | 0.45 | 0.133 |
| Maize | 0.438 | 0.4709 | 0.13 |
| Millet | 0.4 | 0.45 | 0.12 |
| Soybean | 0.35 | 0.45 | 0.13 |
| Wheat | 0.434 | 0.4853 | 0.12 |
| Oil plants | 0.25 | 0.45 | 0.1 |
| Cotton | 0.1 | 0.45 | 0.08 |
| Potato | 0.675 | 0.4226 | 0.7 |
| Vegetable | 0.625 | 0.45 | 0.9 |
| Melon and fruit | 0.7 | 0.45 | 0.9 |
| Descriptions | Factors | Years | Sources |
|---|---|---|---|
| Socio-economic attribute indicators | Economic contribution factor for agricultural carbon emissions | 2000–2021 | (GDP per township/total GDP of GWS)/(Agricultural carbon emissions per township/total agricultural carbon emissions of GWS) |
| Ecological environment attribute indicators | Agro-ecological carbon carrying factor | 2000–2021 | (Agricultural carbon absorption in each township/total agricultural carbon absorption in GWS)/(Agricultural carbon emissions in each township/total agricultural carbon emissions in GWS) |
| Scale of the total attribute indicators | Agricultural carbon emissions | 2000–2021 | Carbon emissions from agricultural land use + Carbon emissions from livestock farming |
| Resource structure attribute indicators | Intensity of territorial spatial development | 2000–2021 | Building land area/total area |
| Destination Layer | Standardized Layer | Indicator Layer | Description of Indicators | Attributes |
|---|---|---|---|---|
| Evaluation of management type zoning | Socio-economic | The average GDP per locality | GDP by township | + |
| Population density | Number of people per unit area of land | - | ||
| Urbanization rate | Share of urban population in total population (%) | - | ||
| Economic density | Ratio of township GDP to regional area | + | ||
| Resource utilization | Cultivated land area per capita | Ratio of cultivated land area to population in a township | + | |
| Food crop area per capita | Ratio of grain crop area to population in township | + | ||
| Cash crop area per capita | Ratio of cash crop area to population in township | + | ||
| Ecological environment | Carbon emissions per capita | Ratio of carbon emissions to population | - | |
| Average carbon absorption per locality | Ratio of carbon absorption to land area (t/km2) | + | ||
| Average carbon sequestration per locality | Ratio of carbon sink to land area (t/km2) | + |
| Grade Level | Differential Level | General Level | Good Level | Excellent Level |
|---|---|---|---|---|
| Close degree | 0.00–0.30 | 0.31–0.60 | 0.61–0.80 | 0.81–1.00 |
| Management Type Partition | Subsystem Element Type | Three-Dimensional Rubik’s Cube Unit |
|---|---|---|
| Low-carbon control zone (LCCZ) | Tripartite restricted area | (x, y, z) ϵ [1, 2] |
| Social and economic development area | (3, y, z) 1 y, z 2 (x, 3, z) 1 | |
| Low-carbon optimization zone (LCOZ) | Rational use of resources | (x, y, 3) 1 |
| Ecological environment protection area | (4, y, z) 1 (x, 4, z) 1 | |
| Social and economic development area | ||
| Low-carbon emission reduction zone (LCERZ) | Rational use of resources | |
| Ecological environment protection area | (x, y, 4) 1 |
| Townships | Total Scale Attributes | Ecological Environment Attributes | Socioeconomic Attributes | Resource Structure Attributes |
|---|---|---|---|---|
| Changling township | 0.98% | 0.30% | −1.26% | −0.02% |
| Yudian township | 1.04% | 0.29% | −1.31% | −0.02% |
| Haodian township | 1.14% | 0.06% | −1.18% | −0.02% |
| Lidian township | −0.03% | 1.63% | −1.59% | −0.01% |
| Luodian township | 0.05% | 1.56% | −1.59% | −0.01% |
| Maping township | 0.25% | 0.51% | −0.77% | 0.00% |
| Yingshan district | −4.87% | −5.69% | 10.27% | 0.29% |
| Guangshui district | −2.14% | −4.02% | 6.21% | −0.05% |
| Yangzhai township | −0.18% | 1.34% | −1.14% | −0.02% |
| Guanmiao township | 0.46% | 0.84% | −1.28% | −0.02% |
| Wushenguan township | 0.62% | −0.25% | −0.34% | −0.02% |
| Chengjiao district | −0.35% | 0.47% | −0.10% | −0.02% |
| Wudian township | 1.11% | 0.01% | −1.12% | 0.00% |
| Chenxiang township | 0.31% | 1.06% | −1.34% | −0.02% |
| Taiping township | −0.17% | 1.63% | −1.42% | −0.04% |
| Caihe township | 1.26% | 0.06% | −1.30% | −0.02% |
Disclaimer/Publisher’s Note: The statements, opinions and data contained in all publications are solely those of the individual author(s) and contributor(s) and not of MDPI and/or the editor(s). MDPI and/or the editor(s) disclaim responsibility for any injury to people or property resulting from any ideas, methods, instructions or products referred to in the content. |
© 2024 by the authors. Licensee MDPI, Basel, Switzerland. This article is an open access article distributed under the terms and conditions of the Creative Commons Attribution (CC BY) license (https://creativecommons.org/licenses/by/4.0/).
Share and Cite
Yang, Z.; Zhang, X.; Hu, X.; Zhou, X. Spatial-Temporal Evolution of Agricultural Carbon Balance at Township Scale and Carbon Compensation Zoning: A Case Study of Guangshui City, Hubei Province. Land 2024, 13, 820. https://doi.org/10.3390/land13060820
Yang Z, Zhang X, Hu X, Zhou X. Spatial-Temporal Evolution of Agricultural Carbon Balance at Township Scale and Carbon Compensation Zoning: A Case Study of Guangshui City, Hubei Province. Land. 2024; 13(6):820. https://doi.org/10.3390/land13060820
Chicago/Turabian StyleYang, Zhengkun, Xuesong Zhang, Xiurong Hu, and Xiaowen Zhou. 2024. "Spatial-Temporal Evolution of Agricultural Carbon Balance at Township Scale and Carbon Compensation Zoning: A Case Study of Guangshui City, Hubei Province" Land 13, no. 6: 820. https://doi.org/10.3390/land13060820
APA StyleYang, Z., Zhang, X., Hu, X., & Zhou, X. (2024). Spatial-Temporal Evolution of Agricultural Carbon Balance at Township Scale and Carbon Compensation Zoning: A Case Study of Guangshui City, Hubei Province. Land, 13(6), 820. https://doi.org/10.3390/land13060820
