The Dynamics of Vegetation Structure, Composition and Carbon Stock in Peatland Ecosystem of Old Secondary Forest in Riau and South Sumatra Provinces
Abstract
1. Introduction
2. Materials and Methods
2.1. Research Location
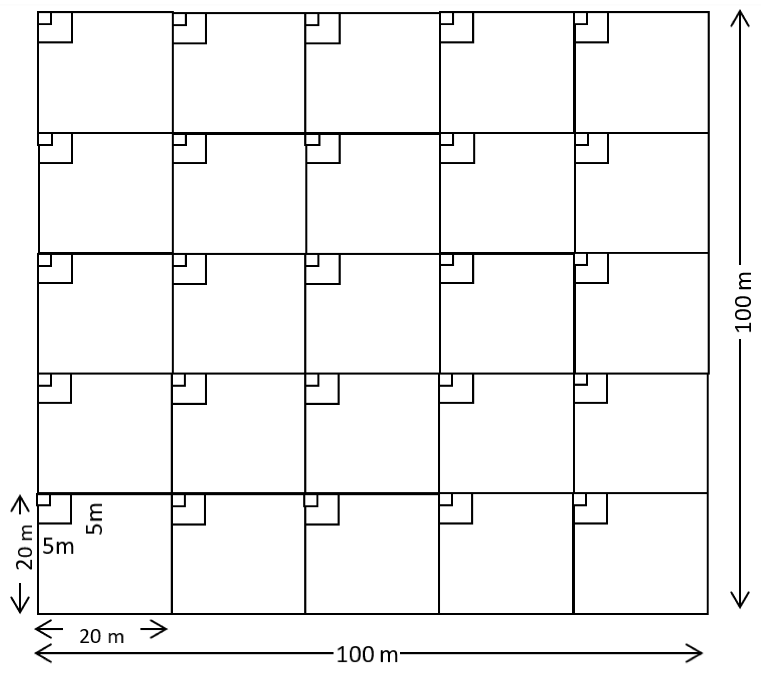
2.2. Experimental Design and Sampling
2.3. Data Analysis
3. Results
3.1. Composition and Vegetation Potential
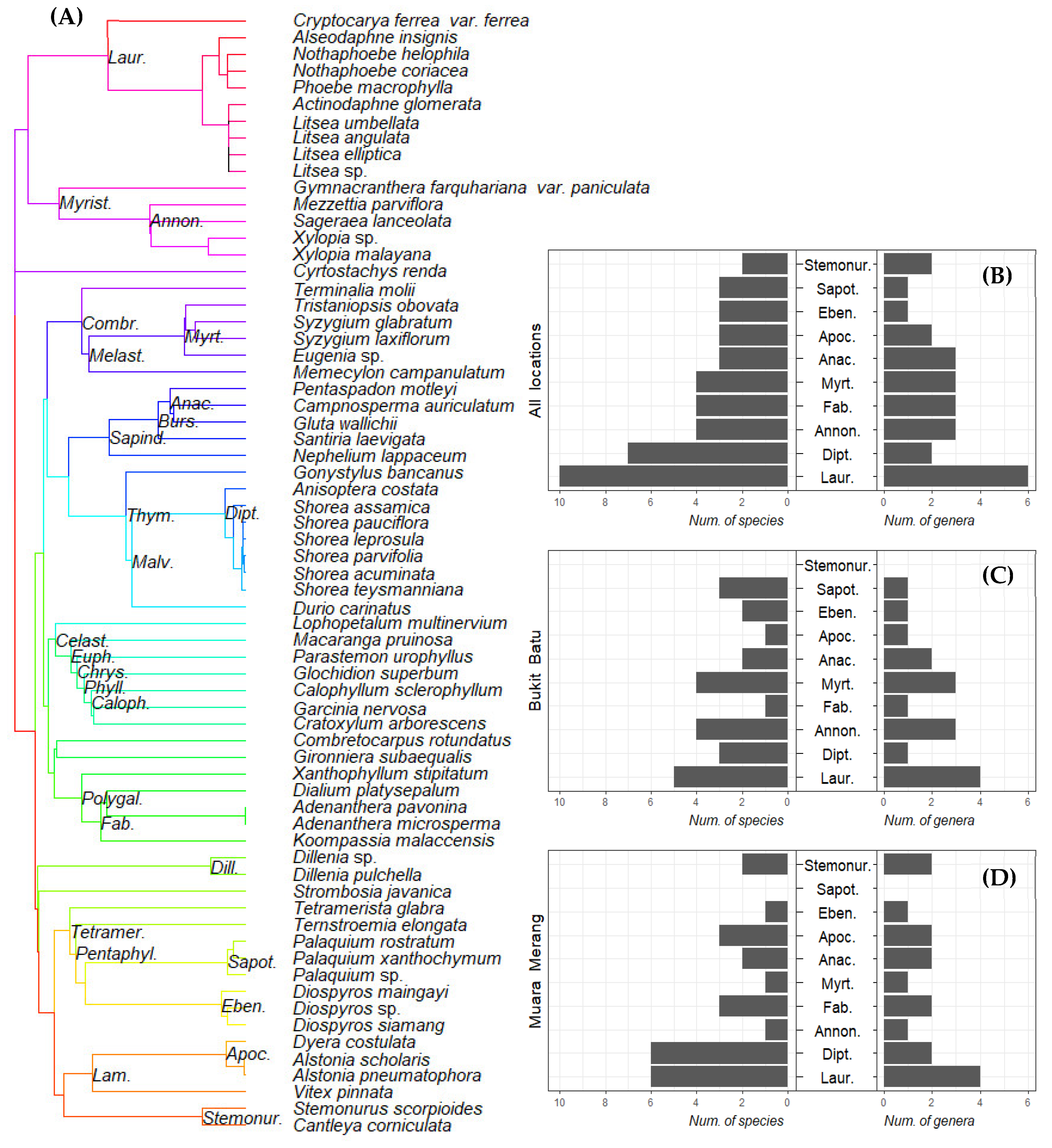
3.1.1. Species Composition
3.1.2. Vegetation Species Potential
3.2. Stand Structure, Regeneration, and Conservation Status
3.3. Biomass and Carbon Stock
4. Discussion
5. Conclusions
Author Contributions
Funding
Data Availability Statement
Acknowledgments
Conflicts of Interest
References
- Ministry of Environment and Forestry. The State of Indonesia’s Forests 2022. Towards FoLU Net Sink 2030; 2022. Available online: https://backpanel.kemlu.go.id/Shared%20Documents/The%20State%20of%20Indonesias%20Forest%202022.pdf (accessed on 7 February 2024).
- Tawer, P.; Maturbongs, R.; Murdjoko, A.; Jitmau, M.; Djitmau, D.; Siburian, R.; Ungirwalu, A.; Wanma, A.; Mardiyadi, Z.; Wanma, J.; et al. Vegetation Dynamic Post-Disturbance in Tropical Rain Forest of Birds’s Head Peninsula of West Papua, Indonesia. Ann. Silvic. Res. 2021, 46, 48–58. [Google Scholar] [CrossRef]
- Gibson, L.; Lee, T.M.; Koh, L.P.; Brook, B.W.; Gardner, T.A.; Barlow, J.; Peres, C.A.; Bradshaw, C.J.A.; Laurance, W.F.; Lovejoy, T.E.; et al. Primary Forests Are Irreplaceable for Sustaining Tropical Biodiversity. Nature 2011, 478, 378–381. [Google Scholar] [CrossRef] [PubMed]
- Díaz, S.M.; Settele, J.; Brondízio, E.; Ngo, H.; Guèze, M.; Agard, J.; Arneth, A.; Balvanera, P.; Brauman, K.A.; Butchart, S.H.M.; et al. The Global Assessment Report on Biodiversity and Ecosystem Services: Summary for Policy Makers; Intergovernmental Science-Policy Platform on Biodiversity and Ecosystem Services: Bonn, Germany, 2019. [Google Scholar] [CrossRef]
- Holden, J. Peatland Hydrology and Carbon Release: Why Small-Scale Process Matters. Philos. Trans. R. Soc. A Math. Phys. Eng. Sci. 2005, 363, 2891–2913. [Google Scholar] [CrossRef] [PubMed]
- Garsetiasih, R.; Heriyanto, N.M.; Adinugroho, W.C.; Gunawan, H.; Dharmawan, I.W.S.; Sawitri, R.; Yeny, I.; Mindawati, N.; Denny. Connectivity of Vegetation Diversity, Carbon Stock, and Peat Depth in Peatland Ecosystems. Glob. J. Environ. Sci. Manag. 2022, 8, 369–388. [Google Scholar] [CrossRef]
- Page, S.E.; Rieley, J.O.; Banks, C.J. Global and Regional Importance of the Tropical Peatland Carbon Pool. Glob. Chang. Biol. 2011, 17, 798–818. [Google Scholar] [CrossRef]
- BBSDLP. Atlas Arahan Pengelolaan Lahan Gambut Terdegradasi, Skala 1:250.000; Badan Penelitian dan Pengembangan Pertanian, Kementerian Pertanian: Jakarta, Indonesia, 2013.
- Osaki, M.; Tsuji, N. Tropical Peatland Ecosystems; Springer: Tokyo, Japan, 2015. [Google Scholar] [CrossRef]
- Anda, M.; Ritung, S.; Suryani, E.; Hikmat, M.; Yatno, E.; Mulyani, A.; Subandiono, R.E. Revisiting Tropical Peatlands in Indonesia: Semi-Detailed Mapping, Extent and Depth Distribution Assessment. Geoderma 2021, 402, 115235. [Google Scholar] [CrossRef]
- Suyanto, S.; Nugroho, Y.; Harahap, M.M.; Kusumaningrum, L.; Wirabuana PY, A.P. Spatial Distribution of Vegetation Diversity, Timber Production, and Carbon Storage in Secondary Tropical Rainforest at South Kalimantan, Indonesia. Biodiversitas 2022, 23, 6147–6154. [Google Scholar] [CrossRef]
- Miettinen, J.; Shi, C.; Liew, S.C. Two Decades of Destruction in Southeast Asia’s Peat Swamp Forests. Front. Ecol. Environ. 2012, 10, 124–128. [Google Scholar] [CrossRef] [PubMed]
- Heil, A.; Langmann, B.; Aldrian, E. Indonesian Peat and Vegetation Fire Emissions: Study on Factors Influencing Large-Scale Smoke Haze Pollution Using a Regional Atmospheric Chemistry Model. Mitig. Adapt. Strateg. Glob. Chang. 2007, 12, 113–133. [Google Scholar] [CrossRef]
- Gaveau, D.L.A.; Salim, M.A.; Hergoualc, H.K.; Locatelli, B.; Sloan, S.; Wooster, M.; Marlier, M.E.; Molidena, E.; Yaen, H.; DeFries, R.; et al. Major Atmospheric Emissions from Peat Fires in Southeast Asia during Non-Drought Years: Evidence from the 2013 Sumatran Fires. Sci. Rep. 2014, 4, 6112. [Google Scholar] [CrossRef]
- Krisnawati, H.; Adinugroho, W.C.; Imanuddin, R.; Suyoko; Weston, C.J.; Volkova, L. Carbon Balance of Tropical Peat Forests at Different Fire History and Implications for Carbon Emissions. Sci. Total Environ. 2021, 779, 146365. [Google Scholar] [CrossRef] [PubMed]
- Adinugroho, W.C.; Prasetyo, L.B.; Kusmana, C.; Krisnawati, H. Contribution of Forest Degradation in Indonesia’s GHG Emissions: Profile and Opportunity to Improve Its Estimation Accuracy. In IOP Conference Series: Earth and Environmental Science; IOP Publishing: Bristol, UK, 2019; Volume 399, p. 012025. [Google Scholar] [CrossRef]
- Carbon Brief. The Carbon Brief Profile: Indonesia. Carbon Brief Clear on Climate Change. Available online: https://www.carbonbrief.org/the-carbon-brief-profile-indonesia/ (accessed on 25 February 2024).
- Turetsky, M.R.; Benscoter, B.; Page, S.; Rein, G.; Van Der Werf, G.R.; Watts, A. Global Vulnerability of Peatlands to Fire and Carbon Loss. Nat. Geosci. 2015, 8, 11–14. [Google Scholar] [CrossRef]
- Volkova, L.; Krisnawati, H.; Qirom, M.A.; Adinugroho, W.C.; Imanuddin, R.; Hutapea, F.J.; McCarthy, M.A.; Di Stefano, J.; Weston, C.J. Fire and Tree Species Diversity in Tropical Peat Swamp Forests. For. Ecol. Manag. 2023, 529, 120704. [Google Scholar] [CrossRef]
- Yuningsih, L.; Bastoni, B.; Yulianty, T.; Harbi, J. Analysis of Vegetation on Burnt Peat Forest Land in Ogan Komering Ilir (Oki) Regency, South Sumatra Province, Indonesia. Sylva 2019, 7, 58–67. [Google Scholar]
- Zinck, J.A. Tropical and Subtropical an Overview. In Book Peatlands of the Western Guayana Frighland Venezuela; Spinger: Berlin/Heidelberg, Germany, 2011. [Google Scholar]
- Ashari, M.; Astuti, H.P. Model Pengelolaan Lahan Gambut Berkelanjutan Pada Lanskap Kesatuan Hidralogis Gambut (KHG) SMPE1-GEF5, Sebagai Upaya Mendorong Capaian SDGs Di Indonesia; Direktorat Pengendalian Kerusakan Gambut, Ministry of Environment and Forestry: Jakarta, Indonesia, 2022.
- Hergoualc, H.K.; Verchot, L.V. Stocks and Fluxes of Carbon Associated with Land Use Change in Southeast Asian Tropical Peatlands: A Review. Glob. Biogeochem. Cycles 2011, 25, GB2001. [Google Scholar] [CrossRef]
- Saragi-Sasmito, M.F.; Murdiyarso, D.; June, T.; Sasmito, S.D. Carbon Stocks, Emissions, and Aboveground Productivity in Restored Secondary Tropical Peat Swamp Forests. Mitig. Adapt. Strateg. Glob. Change 2019, 24, 521–533. [Google Scholar] [CrossRef]
- Dharmawan, I.W.S. Evaluasi Dinamika Cadangan Karbon Tetap Pada Hutan Gambut Primer Dan Bekas Terbakar Di Hampangen Dan Kalampangan, Kalimantan Tengah. Desertasi Doktor Tidak Diterbitkan, IPB, Bogor, 2012. Available online: https://docplayer.info/154600982-Evaluasi-dinamika-cadangan-karbon-tetap-pada-hutan-gambut-primer-dan-bekas-terbakar-di-hampangen-dan-kalampangan-kalimantan-tengah.html (accessed on 13 February 2024).
- Miettinen, J.; Hooijer, A.; Wang, J.; Shi, C.; Liew, S.C. Peatland Degradation and Conversion Sequences and Interrelations in Sumatra. Reg. Env. Chang. 2012, 12, 729–737. [Google Scholar] [CrossRef]
- Rosalina, Y.; Kartawinata, K.; Nisyawati, N.; Nurdin, E.; Supriatna, J. Floristic Composition and Structure of a Peat Swamp Forest in the Conservation Area of the PT National Sago Prima, Selat Panjang, Riau, Indonesia. Reinwardtia 2014, 14, 193–210. [Google Scholar] [CrossRef]
- Heriyanto, N.M.; Priatna, D.; Kartawinata, K.; Samsoedin, I. Structure and Composition of the Forests in Rantau Bertuah Protected Area, Siak Regency, Riau Province. Bul. Kebun Raya 2020, 23, 69–81. [Google Scholar] [CrossRef]
- Balai Penelitian Tanah. Peta Tanah Pulau Sumatera; Bogor, 2018. Available online: https://bpt-litbang-ppid.pertanian.go.id/doc/222/LAPTAHUNAN%202019.pdf (accessed on 13 February 2024).
- Soil Survey Staff. Keys to Soil Taxonomy; 2022. Available online: https://www.nrcs.usda.gov/sites/default/files/2022-09/Keys-to-Soil-Taxonomy.pdf (accessed on 13 February 2024).
- Gani, M. Rencana Pengelolaan Hutan Terpadu Berkelanjutan; Kabupaten Bengkalis: Provinsi Riau, Indonesia, 2018. [Google Scholar]
- Rusdi, A. Rencana Pengelolaan Hutan Terpadu Berkelanjutan; Kabupaten Banyuasin: Provinsi Sumatera Selatan, Indonesia, 2019. [Google Scholar]
- Badan Pusat Statistik. Banyuasin Dalam Angka. 2021. Available online: https://banyuasinkab.bps.go.id/publication/2022/02/25/374748c272ce26c315570efc/kabupaten-banyu-asin-dalam-angka-2022.html (accessed on 13 February 2024).
- Badan Pusat Statistik. Bengkalis Dalam Angka. 2021. Available online: https://bengkaliskab.bps.go.id/publication/2022/02/25/f0e1abbce7f4272a4563df1a/kabupaten-bengkalis-dalam-angka-2022.html (accessed on 13 February 2024).
- WFO. World Flora Online. Version 03. Available online: http://www.worldfloraonline.org (accessed on 13 February 2024).
- Wardani, M.; Astuti, I.P.; Heriyanto, N.M. Analisis Vegetasi Jenis-Jenis Dipterocarpaceae Di Kawasan Hutan Seksi I Way Kanan, Taman Nasional Way Kambas, Lampung. Bul. Kebun Raya 2017, 20, 51–64. Available online: https://scholar.google.com/scholar?hl=id&as_sdt=0%2C5&q=Analisis+vegetasi+jenis-jenis+Dipterocarpaceae+di+kawasan+hutan+seksi+I+Way+Kanan%2C+Taman+Nasional+Way+Kambas%2C+Lampung&btnG= (accessed on 13 February 2024).
- Kindt, R. WorldFlora: An R Package for Exact and Fuzzy Matching of Plant Names against the World Flora Online Taxonomic Backbone Data. Appl. Plant Sci. 2020, 8, e11388. [Google Scholar] [CrossRef] [PubMed]
- Jin, Y.; Qian, H.V. PhyloMaker2: An Updated and Enlarged R Package That Can Generate Very Large Phylogenies for Vascular Plants. Plant Divers. 2022, 44, 335–339. [Google Scholar] [CrossRef] [PubMed]
- Revell, L.J. Phytools 2.0: An Updated R Ecosystem for Phylogenetic Comparative Methods (and Other Things). PeerJ 2024, 12, e16505. [Google Scholar] [CrossRef] [PubMed]
- BGCI. GlobalTree Portal. Botanic Gardens Conservation International. Available online: https://www.bgci.org/resources/bgci-databases/globaltree-portal/ (accessed on 13 February 2024).
- Kusmana, C. Metode Survei Vegetasi; IPB Press: Bogor, Indonesia, 1997. [Google Scholar]
- Kusmana, C.; Susanti, S. Species Composition and Stand Structure of Natural Forest in Hutan Pendidikan Gunung Walat, Sukabumi. J. Trop. Silvic. 2015, 6, 210–217. [Google Scholar] [CrossRef]
- Heriyanto, N.M.; Samsoedin, I.; Kartawinata, K. Tree Species Diversity, Structural Characteristics and Carbon Stock in a One-Hectare Plot of the Protection Forest Area in West Lampung Regency, Indonesia. Reinwardtia 2019, 18, 1–18. [Google Scholar] [CrossRef]
- Dharmawan, I.W.S.; Samsoedin, I. Dynamics of Carbon-Biomass Potency of Logged-over Forest Landscape at Malinau Research Forest. J. Penelit. Sos. Dan Ekon. Kehutan. 2012, 9, 12–20. [Google Scholar] [CrossRef][Green Version]
- Wardani, M.; Heriyanto, N.M. Autecological of Damar Asam [Shorea Hopeifolia (F. Heim)] Symington in National Park of South Bukit Barisan, Lampung. Bul. Plasma Nutfah 2016, 21, 89–98. [Google Scholar] [CrossRef]
- Sadili, A.; Kartawinata, K.; Soedjito, H.; Edy, N.S. Tree Species Diversity in a Pristine Montane Forest Previously Untouched by Human Activities in Foja Mountains, Papua, Indonesia. Reinwardtia 2018, 17, 133–154. [Google Scholar] [CrossRef]
- Misra, K.C. Manual of Plant Ecology. Second Edition; Oxford and IBH Publishing Co.: New Delhi, India, 1980. [Google Scholar]
- Chave, J.; Réjou-Méchain, M.; Búrquez, A.; Chidumayo, E.; Colgan, M.S.; Delitti, W.B.C.; Duque, A.; Eid, T.; Fearnside, P.M.; Goodman, R.C.; et al. Improved Allometric Models to Estimate the Aboveground Biomass of Tropical Trees. Glob. Chang. Biol. 2014, 20, 3177–3190. [Google Scholar] [CrossRef]
- Muslich, M.; Wardani, M.; Kalima, T.; Rulliyati, S.; Damayanti, R.; Hadjib, N.; Pari, G.; Suprapti, S.; Iskandar, M.I.; Abdurachman; et al. Atlas Kayu Indonesia Jilid IV. Badan Penelitian Dan Pengembangan Kehutanan. IV; Pusat Penelitian dan Pengembangan Keteknikan Kehutanan dan Pengolahan Hasil Hutan (Pustekolah): Bogor, Indonesia, 2013; Available online: https://id.scribd.com/document/544885080/Atlas-Kayu-Jilid-IV (accessed on 13 February 2024).
- International Center Research in Agroforestry/ICRAF. Database, Wood Density; ICRAF: Bogor, Indonesia, 2017; Available online: https://apps.worldagroforestry.org/sea/Products/AFDbases/WD/Index.htm (accessed on 13 February 2024).
- Martin, A.R.; Thomas, S.C. A Reassessment of Carbon Content in Tropical Trees. PLoS ONE 2011, 6, e23533. [Google Scholar] [CrossRef]
- International Panel on Climate Change [IPCC]. Climate Change 2013 the Physical Basis Working Group I Contrubution to the Fifth Assessment Report of the IPCC; IPCC: Geneva, Switzerland, 2013; Available online: https://www.ipcc.ch/report/ar5/wg1/ (accessed on 13 February 2024).
- Microsoft Office Excel. Microsoft Inc. United States of America. 2013. Available online: https://www.microsoft.com/id-id/ (accessed on 13 February 2024).
- Utami, R.W.; Kartini, K.; Akbar, A.A. Pengaruh Keragaman Penggunaan Lahandi Ekosistem Gambut Sub DAS Kapuas Kabupaten Kubu Raya. J. Ilmu Lingkung. 2021, 19, 409–421. [Google Scholar] [CrossRef]
- Heriyanto, N.M.; Samsoedin, I.; Bismark, M. Biodiversity of Flora and Fauna in the Pertamina Bukit Datuk Dumai Forest Area. J. Sylva Lestari 2019, 7, 82–94. [Google Scholar] [CrossRef]
- Ripin; Astiani, D.; Burhanuddin. Tree Species of Peat Swamp Forest Vegetation in Semenanjung Kampar Subdistrict Riau Province. J. Hutan Lestari 2017, 5, 807–813. [Google Scholar]
- Gunawan, H.; Page, E.S.; Muhammad, A.; Qomar, N.; Helentina, T.; Hakim, A.; Yanti, M.M.; Darmasanti, P. Peat Swamp Forest Regeneration Using Green Belts in a Timber Estate in Riau, Sumatra, Indonesia. CarbonClimate-Human Interactions on Tropical Peatland: Carbon Pools, Fire, Mitigation, Restoration and Wise Use. In Proceedings of the International Symposium and Workshop on Tropical Peatland, Yogyakarta, Indonesia, 29 August 2007; pp. 83–88. Available online: https://www.conservationevidence.com/individual-study/6749 (accessed on 9 February 2024).
- Istomo, C.; Wibowo, C.; Wibisono, I.T.C. Plant Diversity and Biomass Content in Relation to Wise Use of Tropical Peatland. In Proceedings of the Bogor Symposium and Workshop on Tropical Peatland Management, Indonesia, Bogor, Indonesia, 15 July 2009; pp. 57–66. Available online: https://scholar.google.com/scholar?hl=id&as_sdt=0%2C5&q=Istomo%2C+C.%2C+Wibowo%2C+C.+%26+Wibisono%2C+I.T.C.+%282009%29.+Plant+diversity+and+biomass+content+in+relation+to+wise+use+of+tropical+peatland.+Proceedings+of+the+Bogor+Symposium+and+Workshop+on+Tropical+Peatland+Management%2C+Indonesia%2C+14%E2%80%9315+July+2009%2C+Bogor%2C+Indonesia%2C+57%E2%80%9366.&btnG= (accessed on 9 February 2024).
- Mansur, M. Analisis Vegetasi Hutan Rawa, Gambut Di Kabupaten Bengkalis Dan Kampar, Propinsi Riau. In Prosiding Seminar Hasil Hasil Penelitian Antara Puslit Biologi LIPI Bidang Ilmu Hayati Dengan Universitas Ilmu Hayati IPB Bogor; IPB (Bogor Agriculture University): Bogor, Indonesia, 1999; Available online: http://repository.ipb.ac.id/handle/123456789/24892 (accessed on 9 February 2024).
- Istomo, I.; Farida, N.E. Potensi Simpanan Karbon Di Atas Permukaan Tanah Tegakan Acacia Nilotica L.(Willd) Ex. Del. Di Taman Nasional Baluran, Jawa Timur. J. PenJournal Nat. Resour. Environ. Manag. 2017, 7, 155–162. [Google Scholar] [CrossRef]
- Lutz, J.A.; Furniss, T.J.; Johnson, D.J.; Davies, S.J.; Allen, D.; Alonso, A.; Anderson-Teixeira, K.J.; Andrade, A.; Baltzer, J.; Becker, K.M.L.; et al. Global Importance of Large-Diameter Trees. Glob. Ecol. Biogeogr. 2018, 27, 849–864. [Google Scholar] [CrossRef]
- Sadili, A. Hutan Gambut Suaka Margasatwa Giam Siak Kecil Dan Hutan Gambut PT Arara Abadi—Popinsi Riau; Vegetasi Dan Kerusakannya. J. Biol. Indones 2016, 12, 9–17. [Google Scholar]
- Izwan, M.H.; Ismail, P.; Aisah, S.S.; Tariq Mubarak, H.T. The Remaining Black Jewels Ecosystem in Southern Peninsular Malaysia: Floristic Composition of Peat Swamp Forest in Muar, Johor. In IOP Conference Series: Earth and Environmental Science; IOP Publishing: Bristol, UK, 2022; Volume 1053, p. 012011. [Google Scholar] [CrossRef]
- Mirmanto, E. Vegetation Analyses of Sebangau Peat Swamp Forest, Central Kalimantan. Biodiversitas 2010, 11, 82–88. [Google Scholar] [CrossRef]
- Denny, D.; Kalima, T. Keanekaragaman Tumbuhan Obat Pada Hutan Rawa Gambut Punggualas, Taman Nasional Sebangau, Kalimantan Tengah. Bul. Plasma Nutfah 2016, 22, 137–148. [Google Scholar] [CrossRef]
- Sosilawaty; Jaya, A.; Rotinsulu, J.M.; Hastari, B.; Hidayat, N.; Sianipar, E. Effect of Drainage Channels on Vegetation Diversity of Tropical Peatswamp Forest of Sebangau National Park, Indonesia. J. Exp. Biol. Agric. Sci. 2022, 10, 48–63. [Google Scholar] [CrossRef]
- Astiani, D. Tropical Peatland Tree-Species Diversity Altered by Forest Degradation. Biodiversitas 1970, 17, 102–109. [Google Scholar] [CrossRef]
- Nursyamsi, D.; Noor, M.; Maftu’ah, E. Peatland Management for Sustainable Agriculture. Tropical Peatland Ecosystems; Osaki, M., Tsuji, N., Eds.; Springer: Tokyo, Japan, 2015. [Google Scholar]
- Samsoedin, I.; Heriyanto, N.M. Structureand Species Composition of Lowland Disturbed Forest at Lepan River Forest Complex, Sei Serdang, Gunung Leuser National Park, North Sumatra. J. Penelit. Hutan Dan Konserv. Alam 2010, 7, 299–314. [Google Scholar] [CrossRef][Green Version]
- Forrester, D.I.; Pretzsch, H. Tamm Review: On the Strength of Evidence When Comparing Ecosystem Functions of Mixtures with Monocultures. Ecol. Manag. 2015, 356, 41–53. [Google Scholar] [CrossRef]
- Lampela, M.; Jauhiainen, J.; Kämäri, I.; Koskinen, M.; Tanhuanpää, T.; Valkeapää, A.; Vasander, H. Ground Surface Microtopography and Vegetation Patterns in a Tropical Peat Swamp Forest. Catena 2016, 139, 127–136. [Google Scholar] [CrossRef]
- Page, S.; Rieley, J. Tropical Peat Swamp Forests of Southeast Asia. In The Wetland Book; Springer: Dordrecht, The Netherland, 2016; pp. 1–9. [Google Scholar] [CrossRef]
- Salim, A.G.; Narendra, B.H.; Dharmawan, I.W.S.; Pratiwi, P. Chemical and Hydro-Physical Peat Characteristics under Agricultural Peat Land Management in Central Kalimantan, Indonesia. Pol. J. Environ. Stud. 2021, 30, 4647–4655. [Google Scholar] [CrossRef] [PubMed]
- Achard, F.; Eva, H.D.; Stibig, H.J.; Mayaux, P.; Gallego, J.; Richards, T.; Malingreau, J.P. Determination of Deforestation Rates of the World’s Humid Tropical Forests. Science 2002, 297, 999–1002. [Google Scholar] [CrossRef] [PubMed]
- Hansen, M.C.; DeFries, R.S. Detecting Long-Term Global Forest Change Using Continuous Fields of Tree-Cover Maps from 8-Km Advanced Very High Resolution Radiometer (AVHRR) Data for the Years 1982–1999. Ecosystems 2004, 7, 695–716. [Google Scholar] [CrossRef]
- Houghton, R.A.; Byers, B.; Nassikas, A.A. A Role for Tropical Forests in Stabilizing Atmospheric CO2. Nat. Clim. Chang. 2015, 5, 1022–1023. [Google Scholar] [CrossRef]
- Pan, Y.; Birdsey, R.A.; Fang, J.; Houghton, R.; Kauppi, P.E.; Kurz, W.A.; Phillips, O.L.; Shvidenko, A.; Lewis, S.L.; Canadell, J.G.; et al. A Large and Persistent Carbon Sink in the World’s Forests. Science 2011, 333, 988–993. [Google Scholar] [CrossRef]
- Goodman, R.; Herold, M. Why Maintaining Tropical Forests Is Essential and Urgent for a Stable Climate; 385; Elsevier: New Haven, CT, USA, 2014. [Google Scholar] [CrossRef]
- IUCN. The IUCN Red List of Threatened Species. Version 2023-1. Available online: https://www.iucnredlist.org (accessed on 10 February 2024).
- Myers, N.; Mittermeler, R.A.; Mittermeler, C.G.; Da Fonseca, G.A.B.; Kent, J. Biodiversity Hotspots for Conservation Priorities. Nature 2000, 403, 853–858. [Google Scholar] [CrossRef]
- Markham, J. Rare Species Occupy Uncommon Niches. Sci. Rep. 2014, 4, 6012. [Google Scholar] [CrossRef]
- Silva, T.R.; Medeiros, M.B.; Noronha, S.E.; Pinto, J.R.R. Species Distribution Models of Rare Tree Species as an Evaluation Tool for Synergistic Human Impacts in the Amazon Rainforest. Rev. Bras. Bot. 2017, 40, 963–971. [Google Scholar] [CrossRef]
- Siregar, C.A.; Heriyanto, N.M. Accumulation of Carbon Biomass under Secondary Forest Scenario in Maribaya, Bogor, West Java. J. For. Res. Nat. Conserv. 2010, 7, 215–226. [Google Scholar] [CrossRef]
- Natalia, D.; Yuwono, S.B.; Qurniati, R. The Potential Carbon Absorption of Agroforestry Systems at Pesawaran Indah Village Padang Cermin Sub Distric Pesawaran Distric Province of Lampung. J. Sylva Lestari 2014, 2, 11–20. [Google Scholar] [CrossRef]
- Campbell, N.A.; Reece, J.B.; Mitchell, L.G. Biology; Penerbit Erlangga: Jakarta, Indonesia, 2002. [Google Scholar]






| No | Species | Local Name | Family | Density (N/ha) | IVI (%) |
|---|---|---|---|---|---|
| Bukit Batu | |||||
| 1 | Palaquium xanthochymum Pierre ex Burck | Pasir-pasir/Suntai | Sapotaceae | 116 | 66.27 |
| 2 | Eugenia sp. | Cemeti/Jambu-jambu | Myrtaceae | 62 | 32.76 |
| 3 | Litsea sp. | Medang | Lauraceae | 37 | 18.39 |
| 4 | Xylopia malayana Hook.f. & Thomson | Tempurung | Annonaceae | 35 | 17.22 |
| 5 | Shorea teysmanniana Dyer ex Brandis | Meranti bunga | Dipterocarpaceae | 23 | 14.62 |
| 6 | Shorea pauciflora King | Meranti sapat | Dipterocarpaceae | 26 | 14.15 |
| 7 | Diospyros siamang Bakh. | Arang-arang | Ebenaceae | 32 | 13.96 |
| 8 | Gymnacranthera farquhariana var. paniculata (A.DC.) R.T.A.Schouten | Dara-dara | Myristicaceae | 19 | 10.83 |
| 9 | Garcinia nervosa Miq. | Asam kandis | Clusiaceae | 20 | 10.42 |
| Muara Merang | |||||
| 1 | Eugenia sp. | Jambu-jambu | Myrtaceae | 156 | 60.88 |
| 2 | Alseodaphne insignis Gamble | Medang | Lauraceae | 58 | 26.34 |
| 3 | Adenanthera pavonina L. | Pisang-pisang/Saga | Fabaceae | 29 | 22.11 |
| 4 | Dyera costulata Hook.f. | Jelutung | Apocynaceae | 29 | 19.85 |
| 5 | Shorea parvifolia Dyer | Meranti | Dipterocarpaceae | 36 | 17.22 |
| 6 | Cryptocarya ferrea var. ferrea Blume | Medang pirangan/pergam | Lauraceae | 23 | 16.16 |
| 7 | Diospyros sp. | Arang-arang | Ebenaceae | 35 | 16.02 |
| 8 | Koompassia malaccensis Maingay | Manggris | Fabaceae | 15 | 12.07 |
| 9 | Shorea pauciflora King | Meranti sapat | Dipterocarpaceae | 20 | 10.42 |
| No | Species | Local Name | Family | Density (N/ha) | IVI (%) |
|---|---|---|---|---|---|
| Bukit Batu | |||||
| 1 | Palaquium xanthochymum Pierre ex Burck | Pasir-pasir/Suntai | Sapotaceae | 19 | 23.51 |
| 2 | Diospyros siamang Bakh. | Arang-arang | Ebenaceae | 22 | 20.15 |
| 3 | Mezzettia parviflora Becc. | Mensiro | Annonaceae | 17 | 19.72 |
| 4 | Garcinia nervosa Miq. | Asam kandis | Clusiaceae | 14 | 14.47 |
| 5 | Litsea sp. | Medang | Lauraceae | 11 | 14.39 |
| 6 | Ternstroemia elongata (Korth.) Koord. | Nyamuk-nyamuk | Pentaphylacaceae | 12 | 14.13 |
| 7 | Syzygium glabratum (DC.) Veldkamp | Tulang-tulang | Myrtaceae | 9 | 11.46 |
| 8 | Xanthophyllum stipitatum A.W.Benn. | Kemuning | Polygalaceae | 9 | 10.59 |
| Muara Merang | |||||
| 1 | Eugenia sp. | Jambu-jambu | Myrtaceae | 32 | 64.34 |
| 2 | Pentaspadon motleyi Hook.f. | Kedondong hutan | Anacardiaceae | 12 | 26.97 |
| 3 | Alseodaphne insignis Gamble | Medang | Lauraceae | 7 | 18.38 |
| 4 | Diospyros sp. | Arang-arang | Ebenaceae | 6 | 12.73 |
| 5 | Tetramerista glabra Miq. | Punak | Tetrameristaceae | 5 | 11.62 |
| No | Species | Local Name | Family | Density (N/ha) | IVI (%) |
|---|---|---|---|---|---|
| Bukit Batu | |||||
| 1 | Palaquium xanthochymum Pierre ex Burck | Pasir-pasir/Suntai | Sapotaceae | 70 | 51.67 |
| 2 | Xylopia sp. | Kelat | Annonaceae | 26 | 31.06 |
| 3 | Mezzettia parviflora Becc. | Mensiro | Annonaceae | 16 | 16.33 |
| 4 | Eugenia sp. | Cemeti/Jambu-jambu | Myrtaceae | 17 | 15.44 |
| 5 | Gymnacranthera farquhariana var. paniculata (A.DC.) R.T.A.Schouten | Dara-dara | Myristicaceae | 10 | 10.56 |
| Muara Merang | |||||
| 1 | Adenanthera pavonina L. | Pisang-pisang/Saga | Fabaceae | 37 | 66.41 |
| 2 | Eugenia sp. | Jambu-jambu | Myrtaceae | 12 | 25.41 |
| 3 | Alseodaphne insignis Gamble | Medang | Lauraceae | 9 | 24.50 |
| 4 | Alstonia scholaris (L.) R.Br. | Pelai pipit | Apocynaceae | 10 | 16.83 |
| 5 | Gluta wallichii (Hook.f.) Ding Hou | Rengas burung | Anacardiaceae | 9 | 15.80 |
| Location | Above Sea Level (m) | Plot Size (Ha) | Stand Density (N/ha) | Number of Species | Sources |
|---|---|---|---|---|---|
| Bukit Batu, Bengkalis, Riau | 22 | 1 | 528 | 38 | This study |
| Muara Merang, Banyuasin, SumSel | 20 | 1 | 565 | 39 | This study |
| Hutan Bukit Datuk, Dumai | 18.2 | 1 | 354 | 22 | [55] |
| Central Kalimantan | 0–50 | na | 1200–1825 | na | [24] |
| Selat Panjang, Riau | 0–50 | 1 | 550 | 49 | [27] |
| Teluk Meranti, Riau | 20 | 4 | - | 35 | [56] |
| Kampar, Riau | 12 | 1 | 478 | 27 | [57] |
| Senepis Peninsula | 10 | 0.2 | 535 | 25 | [58] |
| Bukit Batu Bengkalis, Riau | <15 | 0.1 | 530 | 19 | [59] |
| No | Botanical Name | Local Name | Family | Conservation Status | |||
|---|---|---|---|---|---|---|---|
| Endemic | IUCN | CITES | P. 7/1999; P.106/MEN LHK/SETJEN/KUM.1/1/2/2018 | ||||
| 1 | Campnosperma auriculatum Hook.f. | Terentang | Anacardiaceae | no | LC | - | - |
| 2 | Gluta wallichii (Hook.f.) Ding Hou | Rengas/Rengas burung | Anacardiaceae | no | LC | - | - |
| 3 | Pentaspadon motleyi Hook.f. | Kedongdong hutan | Anacardiaceae | no | DD | - | - |
| 4 | Combretocarpus rotundatus (Miq.) Danser | Prepat/Tertih | Anisophylleaceae | no | LC | - | - |
| 5 | Mezzettia parviflora Becc. | Mensiro | Annonaceae | no | NE | - | - |
| 6 | Sageraea lanceolata Miq. | Terpis | Annonaceae | no | LC | - | - |
| 7 | Xylopia malayana Hook.f. & Thomson | Tempurung | Annonaceae | no | NE | - | - |
| 8 | Alstonia pneumatophora Backer ex Den Berger | Pulai | Apocynaceae | no | LC | - | - |
| 9 | Alstonia scholaris (L.) R.Br. | Pelai pipit | Apocynaceae | no | LC | - | - |
| 10 | Dyera costulata Hook.f. | Jelutung | Apocynaceae | no | LC | - | - |
| 11 | Cyrtostachys renda Blume | Pinang merah | Arecaceae | no | NE | - | - |
| 12 | Santiria laevigata Blume | Para-para | Burseraceae | no | LC | - | - |
| 13 | Calophyllum sclerophyllum Vesque | Bintangur/Mentangur | Calophyllaceae | no | LC | - | - |
| 14 | Lophopetalum multinervium Ridl. | Milas | Celastraceae | no | NE | - | - |
| 15 | Parastemon urophyllus (Wall. ex A.DC.) A.DC. | Kelat milas | Chrysobalanaceae | no | NE | - | - |
| 16 | Garcinia nervosa Miq. | Asam kandis | Clusiaceae | no | NE | - | - |
| 17 | Terminalia molii Exell | Garam-garam | Combretaceae | yes | EN | - | - |
| 18 | Dillenia pulchella (Jack) Gilg | Jangkang | Dilleniaceae | no | NE | - | - |
| 19 | Anisoptera costata Korth. | Mersawa | Dipterocarpaceae | no | EN | - | - |
| 20 | Shorea acuminata Dyer | Meranti payau | Dipterocarpaceae | no | LC | - | - |
| 21 | Shorea assamica Dyer | Meranti putih | Dipterocarpaceae | no | LC | - | - |
| 22 | Shorea leprosula Miq. | Meranti rawa | Dipterocarpaceae | no | NT | - | - |
| 23 | Shorea parvifolia Dyer | Meranti | Dipterocarpaceae | no | LC | - | - |
| 24 | Shorea pauciflora King | Meranti sapat | Dipterocarpaceae | no | NT | - | - |
| 25 | Shorea teysmanniana Dyer ex Brandis | Meranti bunga | Dipterocarpaceae | no | CR | - | - |
| 26 | Diospyros maingayi (Hiern) Bakh. | Pisang-pisang | Ebenaceae | no | NE | - | - |
| 27 | Diospyros siamang Bakh. | Arang-arang | Ebenaceae | no | NE | - | - |
| 28 | Diospyros sp. | Arang-arang | Ebenaceae | - | - | ||
| 29 | Macaranga pruinosa Müll.Arg. | Mahang/Makaranga | Euphorbiaceae | no | NE | - | - |
| 30 | Adenanthera microsperma Teijsm. & Binn. | Sogo | Fabaceae | no | LC | - | - |
| 31 | Adenanthera pavonina L. | Pisang-pisang/Saga | Fabaceae | no | LC | - | - |
| 32 | Dialium platysepalum Baker | Asam keranji | Fabaceae | no | LC | - | - |
| 33 | Koompassia malaccensis Maingay | Manggris | Fabaceae | no | LC | - | - |
| 34 | Cratoxylum arborescens (Vahl) Blume | Geronggang | Hypericaceae | no | LC | - | - |
| 35 | Vitex pinnata L. | Laban | Lamiaceae | no | LC | - | - |
| 36 | Actinodaphne glomerata (Blume) Nees | Medang lendir | Lauraceae | no | LC | - | - |
| 37 | Alseodaphne insignis Gamble | Medang | Lauraceae | no | LC | - | - |
| 38 | Litsea angulata Blume | Medang lendir/putih | Lauraceae | no | NE | - | - |
| 39 | Litsea elliptica Blume | Medang perawas | Lauraceae | no | LC | - | - |
| 40 | Litsea sp. | Medang | Lauraceae | - | - | ||
| 41 | Litsea umbellata (Lour.) Merr. | Medang kirangan | Lauraceae | no | LC | - | - |
| 42 | Durio carinatus Mast. | Durian hutan | Malvaceae | no | NT | - | - |
| 43 | Memecylon campanulatum C.B.Clarke | Pelam-pelam | Melastomataceae | no | NE | - | - |
| 44 | Syzygium glabratum (DC.) Veldkamp | Tulang-tulang | Myrtaceae | no | NE | - | - |
| 45 | Syzygium laxiflorum DC. | Tenggek burung | Myrtaceae | yes | NT | - | - |
| 46 | Tristaniopsis obovata (Benn.) Peter G.Wilson & J.T.Waterh. | Pelawan | Myrtaceae | no | NE | - | - |
| 47 | Strombosia javanica Blume | Kacang-kacang | Olacaceae | no | NE | - | - |
| 48 | Ternstroemia elongata (Korth.) Koord. | Nyamuk-nyamuk | Pentaphylacaceae | yes | NE | - | - |
| 49 | Glochidion superbum Baill. ex Müll.Arg. | Samak | Phyllanthaceae | no | NE | - | - |
| 50 | Xanthophyllum stipitatum A.W.Benn. | Kemuning | Polygalaceae | no | NE | - | - |
| 51 | Nephelium lappaceum L. | Rambutan hutan | Sapindaceae | no | LC | - | - |
| 52 | Palaquium rostratum (Miq.) Burck | Suntai putih | Sapotaceae | no | LC | - | - |
| 53 | Palaquium xanthochymum Pierre ex Burck | Pasir-pasir/Suntai | Sapotaceae | no | VU | - | - |
| 54 | Cantleya corniculata (Becc.) R.A.Howard | Dara-dara | Stemonuraceae | no | VU | - | - |
| 55 | Stemonurus scorpioides Becc. | Sebencik | Stemonuraceae | no | NE | - | - |
| 56 | Tetramerista glabra Miq. | Punak | Tetrameristaceae | no | VU | - | - |
| 57 | Gonystylus bancanus (Miq.) Kurz | Ramin | Thymelaeaceae | no | CR | II | - |
| Diameter Class (cm) | Estimation Based on Chave’s Equation | ||
|---|---|---|---|
| Biomass (Tonnes/ha) | Carbon Stock (Tonnes C/ha) | CO2 Sequestration (Tonnes CO2eq/ha) | |
| Bukit Batu research site | |||
| 10–19 | 25.25 | 11.89 | 43.56 |
| 20–29 | 22.04 | 10.36 | 38.02 |
| 30–39 | 24.10 | 11.33 | 41.58 |
| 40–49 | 22.09 | 10.38 | 38.10 |
| ≥50 | 84.61 | 39.77 | 145.94 |
| Total | 178.10 | 83.70 | 307.20 |
| Muara Merang research site | |||
| 10–19 | 29.93 | 14.07 | 51.63 |
| 20–29 | 38.45 | 18.07 | 66.33 |
| 30–39 | 39.36 | 18.50 | 67.89 |
| 40–49 | 38.39 | 18.04 | 66.22 |
| ≥50 | 44.27 | 20.81 | 76.37 |
| Total | 190.41 | 89.49 | 328.44 |
Disclaimer/Publisher’s Note: The statements, opinions and data contained in all publications are solely those of the individual author(s) and contributor(s) and not of MDPI and/or the editor(s). MDPI and/or the editor(s) disclaim responsibility for any injury to people or property resulting from any ideas, methods, instructions or products referred to in the content. |
© 2024 by the authors. Licensee MDPI, Basel, Switzerland. This article is an open access article distributed under the terms and conditions of the Creative Commons Attribution (CC BY) license (https://creativecommons.org/licenses/by/4.0/).
Share and Cite
Dharmawan, I.W.S.; Heriyanto, N.M.; Garsetiasih, R.; Kwatrina, R.T.; Sawitri, R.; Denny; Setyawati, T.; Pratiwi; Narendra, B.H.; Siregar, C.A.; et al. The Dynamics of Vegetation Structure, Composition and Carbon Stock in Peatland Ecosystem of Old Secondary Forest in Riau and South Sumatra Provinces. Land 2024, 13, 663. https://doi.org/10.3390/land13050663
Dharmawan IWS, Heriyanto NM, Garsetiasih R, Kwatrina RT, Sawitri R, Denny, Setyawati T, Pratiwi, Narendra BH, Siregar CA, et al. The Dynamics of Vegetation Structure, Composition and Carbon Stock in Peatland Ecosystem of Old Secondary Forest in Riau and South Sumatra Provinces. Land. 2024; 13(5):663. https://doi.org/10.3390/land13050663
Chicago/Turabian StyleDharmawan, I Wayan Susi, Nur M. Heriyanto, Raden Garsetiasih, Rozza Tri Kwatrina, Reny Sawitri, Denny, Titiek Setyawati, Pratiwi, Budi Hadi Narendra, Chairil Anwar Siregar, and et al. 2024. "The Dynamics of Vegetation Structure, Composition and Carbon Stock in Peatland Ecosystem of Old Secondary Forest in Riau and South Sumatra Provinces" Land 13, no. 5: 663. https://doi.org/10.3390/land13050663
APA StyleDharmawan, I. W. S., Heriyanto, N. M., Garsetiasih, R., Kwatrina, R. T., Sawitri, R., Denny, Setyawati, T., Pratiwi, Narendra, B. H., Siregar, C. A., & Abywijaya, I. K. (2024). The Dynamics of Vegetation Structure, Composition and Carbon Stock in Peatland Ecosystem of Old Secondary Forest in Riau and South Sumatra Provinces. Land, 13(5), 663. https://doi.org/10.3390/land13050663

