Abstract
Public utilities are rarely registered in land administration systems, and these records have no legal value in those cases where they are registered. Therefore, ownership of public utilities is not recorded in the land administration system, which in turn prevents the possibility of registering mortgages. In this paper, data on utility infrastructure were collected from the Croatian Utility Cadaster and the Land Book to analyze the registration of the legal status of utility infrastructure and the completeness of the utility registration of public utilities. Two approaches to linking utility infrastructure charges to cadastral parcels are analyzed for their advantages and disadvantages. One approach is logical linking, where the charges are directly linked to the cadastral parcels, and the other approach is spatial linking, where the charges are registered separately and then linked to the cadastral parcels. The possibilities of modeling public utilities with LADM were investigated using the proposed model for the complete registration of public utilities. The proposed model was then evaluated for the registration of the legal status of public utilities with the collected data.
1. Introduction
Globally, there are various approaches to utility registration, with some jurisdictions adopting an authoritative approach with national utility cadasters most often established by different regulations. Other jurisdictions have a less authoritative approach in which data are primarily managed by utility managers while jurisdictions provide a platform or call centers for data exchange between interested parties. The main reason for utility registration in all jurisdictions is for technical purposes rather than legal status [1].
Utility registration and modeling is a global topic researched in various countries around the world and is associated with 3D land administration and cadaster research [2,3,4,5,6,7]. The main challenge of utility registration is the current 2D nature of land administration systems in most jurisdictions, whether in their technical, legal, or institutional capabilities. Therefore, greater inclusion and registration of utility infrastructure is expected with the research and development of 3D land administration systems.
Jurisdictions must first legally define 3D spatial units, below and above the surface of the Earth, to develop 3D land administration systems. Regarding studies of such legal and institutional challenges, they lag behind other research on the topic of 3D cadasters and are comparatively under-researched [8]. One of the challenges in the legal definition of 3D spatial units, such as underground utility infrastructure, is the question of the accuracy of the measurement of utility infrastructure [9].
Different jurisdictions also have different restrictions for building, protection, and maintenance of utility infrastructure, which can be authoritative or informative, and are often kept in different registers. The introduction and standardization of multi-purpose 3D cadasters would simplify the management of such restrictions [10]. Also, the introduction of 3D spatial units and registration of their ownership in land administration systems would enable registration of ownership and restrictions on public utility infrastructure [11,12,13].
Utility infrastructure is often recorded in separate utility cadasters, but such records have no legal significance and are instead used exclusively for the technical purposes of utility infrastructure management, security, and spatial planning. Therefore, there is no possibility of registering ownership over utility infrastructure, and consequently, it is not possible to register mortgages on utility infrastructure [14].
The registration of the legal status of utility infrastructure requires the development of a 3D cadaster, given that utility infrastructure is generally located above or below the Earth’s surface. Therefore, the legal spaces of utility infrastructure are usually located in 3D space and they overlap with other rights. The legal framework of the jurisdiction that relates to 3D space must be defined for the development of the 3D cadaster and the 4D land administration system [15]. In addition, the methods for collecting 3D data regarding utility infrastructure, the storage of such 3D data in geodatabases, the visualization of 3D objects, and the data model itself need to be defined. In addition to in Croatia, similar challenges related to 2D legal frameworks have been observed in other jurisdictions, such as the Netherlands, Greece, and Turkey [16,17,18]. However, interest in 3D cadasters is increasing, and a temporary solution may be a hybrid model of 3D cadasters with the registration of individual 3D situations and the maintenance of spatial and legal links between 2D cadastral parcels and 3D objects of utility infrastructure [18]. In the case of utility infrastructure, we recognize the legal space of utility infrastructure and its physical geometry. The legal spaces of utility infrastructure are important in the context of the registration of rights, restrictions, and responsibilities related to utility infrastructure. However, the legal spaces of utility infrastructure are easier to maintain if the geometry of the physical objects of the utility infrastructure is known [19,20]. Such physical infrastructure can be stored not only directly in the utility cadaster but also in the databases of utility infrastructure managers with permanent links to the land administration systems [21,22]. Such inclusion of 3D legal and physical objects in the cadaster is a useful extension of the current 2D cadaster [23,24].
This article analyses the state of registration of rights on utility infrastructure using the example of the Republic of Croatia in the territory of the local self-government unit of Sisak. The possibilities of logical and spatial linking of registered utility infrastructure and cadastral parcels are analyzed. Finally, recommendations are given for the systematic registration of rights on public utility infrastructure using the LADM model. Section 2 outlines the materials and methods, and the Section 3 analyzes the registration of the legal status of utility infrastructure and the completeness of utility registration in the research area, as well as proposes registration of the legal status based on LADM and integral modeling of land and infrastructure. The Section 4 discusses the results of the registration of the legal status of utility infrastructure, with the Section 5 outlining the conclusions.
2. Materials and Methods
The materials for this research were data from 125,626 utility lines and objects of electrical, electronic communication, water, heat, gas, oil, and sewage networks of the municipality of Sisak registered in the utility cadaster and belonging charges registered in the Land Book. As shown in Table 1, the number of utility line nodes and lines for each utility network type in the research area can be viewed, as well as total length of recorded utility lines. These utility infrastructure objects can be separated in two different types, utility lines and utility line nodes. Utility lines are line objects such as cables of electricity network and pipelines such as water or gas pipelines, which have nodes along their route, such as electricity poles or gas tanks.
Table 1.
Recorded utility infrastructure in research area.
This study consisted of several steps: the first step involved reviewing the current state of registration of the legal status of utility networks in the Land Book; in the second step, the completeness of registered rights and restrictions concerning utility networks were analyzed; the third step evaluated the advantages and disadvantages of logical and spatial links concerning legal spaces of utility networks and cadastral parcels; the fourth step was the analysis of modeling the legal status of utility networks based on LADM.
In the world, we can recognize two different groups of approaches to the organization of registration of the land and the interests thereon. The first group consists of approaches in which the description of the land parcels and the rights linked to land parcels are recorded in a single register. In this first group of approaches, an incomplete register is established, and one land parcel at a time is supplemented in the register. The second group of approaches is a dual system in which land parcels are registered in a cadaster and the interests on the land are registered in the Land Book. The Republic of Croatia belongs to the second group; i.e., land parcels are registered in the cadaster, for which the State Geodetic Administration is responsible, and interests on the land are registered in Land Book, for which the Ministry of Justice is responsible. In this way, the data of the land parcels, including their geometry, are registered to the cadaster. Interests on parcels in the cadaster are registered in the Land Book [25,26,27,28].
As far as utility infrastructure and related interests on it are concerned, the technical data as well as the geometry of utility infrastructure are recorded in the Utility Cadaster which is under the jurisdiction of the State Geodetic Administration. The right of ownership of the utility infrastructure is currently not registered in any register, while easements for utility infrastructure are registered in the Land Book as charges on land parcels [29,30,31].
3. Results
The analysis of utility registration provides a real picture of management and disposal possibilities. The weak legal force of the records and the incompleteness of the registered utilities are presented in this chapter.
3.1. Registration of the Legal Status of Utilities
Records in the utility cadaster currently have no legal significance in the Republic of Croatia and many other jurisdictions but are recorded solely for technical reasons of infrastructure administration and management, as well as safety and spatial planning [14]. Consequently, it is not possible to register ownership of utility infrastructure in the Land Book to create mortgages on such objects. Moreover, only the charges registered in the Land Book on parcels crossed by utility lines have any legal consequence. These charges are registered in textual form and linked to utility managers as holders of the charges. The charge record shown in Figure 1 denotes the registration and real easement on parcels 1062, 1063, and 1064. The contract on the establishment of easement rights for the purpose of encroachment in the area includes the water supply system and drainage system for eight southern settlements of the city of Sisak: Sisak, Crnac, Novo Pračno, Novo Selo, Klobučak, Gornje Komarevo, Donje Komarevo and Blinjski Kut; On 23 August 2021 the easement right is registered on the parcel 1063 in the area of the affected easement of 623 m2 and on parcel 1064 in the area of the affected easement of 5640 m2, for benefit of: Sisački Vodovod d.o.o., OIB: 84218628128, Obala Ruđera Boškovića 10, Sisak.
Figure 1.
Typical record of charge registration on cadastral parcel. Charge registered in sheet C shows registration of easement on the parcel 1062 in the area of the affected easement of 2069 m2, on the parcel 1063 in the area of the affected easement of 623 m2 and on parcel 1064 in the area of the affected easement of 5640 m2 for the purpose of the establishment of water supply system and drainage system. Charge is registered for benefit of Sisak water utility company (Source: Land Book [32]).
The charges registered in this way have no position or spatial extent but logically refer to an unspecified part of the cadastral parcel in which they are registered, and the area of the charge is also undefined in many other cases. Furthermore, the registered charges refer to the legal person managing the utility infrastructure, not to the utility infrastructure encumbering a specific cadastral parcel. If the ownership of the utility infrastructure changes, the registered person to whom the actual charge is assigned does not automatically change; these changes must be made individually. The link between the cadastral parcel on which the charge is located and the utility infrastructure can only be recognized by overlaying the layer of the utility cadaster and the layer of cadastral parcels.
The registration of utility infrastructure varies from one jurisdiction to another. For example, based on the surveys conducted during the 3D cadaster workshops, about one-third of the jurisdictions register some form of utility infrastructure in their land administration systems, and one-third only register easements/charges on cadastral parcels, while one-third do not register any data on utility infrastructure [33,34,35,36]. However, only records of easement/charges on cadastral parcels in the Land Book have legal value, while records of physical infrastructure are used only for technical and operational purposes.
3.2. Completeness of Utility Registration in the Research Area
As only technical data on the infrastructure are recorded in the utility cadaster, it is necessary to analyze the data in the Land Book to determine the completeness of the registration of charges on cadastral parcels. As shown in Table 2, the registration of charges was incomplete for all utility networks, ranging from 0.5% for the electronic communications network, which may run through other networks, to 69.1% for oil pipelines.
Table 2.
Completeness of registration of charges on cadastral parcels.
The oil network in the research area consists of major pipelines connected to the oil refinery and has the highest number of registered charges on the cadastral parcels it crosses. On the other hand, the electronic communications network consists mainly of cables that sometimes run through pipelines of other infrastructure and has the lowest percentage of registered charges on cadastral parcels.
When analyzing the cadastral parcels crossed by utility infrastructure lines, it is noticeable that the charges are mainly registered on cadastral parcels of public roads. Taken together, this analysis shows that the current registration method does not meet the requirements for the registration of charges caused by utility infrastructure on cadastral parcels (Figure 2).
Figure 2.
Registered (blue) and unregistered (red) charges (source: own compilation).
The registration of charges is an extensive and demanding task, as utility lines cross many parcels and charges must be registered on each parcel belonging to different owners. Other deficiencies are also identified; for example, when a division is made and the cadastral parcel number changes, the record refers to the old number, so it is not clear which parcel was charged. There are also charges with owners of the utilities who no longer exist as legal entities, as well as spelling mistakes which can lead to confusion.
Figure 3 shows some errors with charges registered in the Land Book. The first charge record states: Registration, real easement on cadastral parcel 919, on the basis of this Court’s Decision Z-650/2018 [32] of 20 December 2017, the right to an easement for the purpose of regular and extraordinary maintenance of the oil pipeline is registered in a corridor of 5 (five) meters to the left and right of the axis of the pipeline, namely in the Sisak–Gola section and in the Sisak–Slavonski Brod section, which includes the inspection of the route, regular maintenance, the felling of trees and other vegetation that could endanger the pipeline, the repair of the oil pipeline with the associated underground facilities, the removal of the harmful consequences caused by the accident, in accordance with a copy of the cadastral map drawn up along the route of the oil pipeline in July 2017 in favor of: Janaf, d.d., OIB: 89018712265, Miramarska cesta 24, Zagreb. This first charge references cadastral parcel 919, which no longer exists.
Figure 3.
Examples of issued with records of charges in Land Book. First charge references parcel 919 which no longer exists. Second charge is registered for benefit of Jugoslavenski Naftovod, which no longer exists. Third charge has spelling mistake in the name of utility manager. (source: Land Book [32]).
The second charge record states: on the basis of the file number Z-2024/2008/1995 [32], the following entry is transferred: Received on 5 May 1979. Z-1543/79 [32]. On the basis of the decision of the Municipality of Sisak No. UP/I-03-134/79 [32] of 21 June 1979, the right to an easement for the performance of maintenance works and the execution of the necessary works on the oil pipeline and coastal fortifications over parcel 2350 is transferred in favor of: Jugoslavenski Naftovod in the Rijeka Branch, Business Unit, Zagreb. This second charge record is in favor of the Yugoslav oil company, which no longer exists.
The third charge record states: on the basis of file number Z-6020/2006/435 [32], the following entry is transferred: Received: 17 August 2005. Z-3694/05 [32]. Based on the decision of the Office of the State Administration in the Sisak-Moslavina county of 28 June 2005, class: UP/I-944-17/05-01/10 [32]. entry number 2176-04-03/3-05-11 [32], the right to an easement for the construction of a low-voltage network from the Zagrebačka 3 substation on cadastral parcel 220/1 in favor of: Hrvatska Eletroprivreda d.d., Zagreb, Ulica grada Vukovara 37. This record has a charge registered in favor of Hrvatska Elektroprivreda, the Croatian power utility company, but with a spelling mistake.
The low registration of utility infrastructure charges, as well as other shortcomings listed, indicate the requirement to consider other approaches to simplify and facilitate the registration of such restrictions on cadastral parcels. In addition to this logical approach of linking charges and cadastral parcels, the approach of spatially linking the space of charges with the cadastral parcels should also be considered. The charges would be registered in a separate layer instead of the land register record linked to the cadastral parcel and the link would be established through the spatial relationship concerning the layer of the utility infrastructure charges and the layer of the parcels.
As shown in Table 3, the spatial link approach offers several advantages over the logical link approach. For example, it is not necessary to make additional changes to the registration of the charge in the event of a change in ownership. Even in the case of changes to the cadastral parcels, such as the division, no additional changes to the charge record are required. The spatial linking approach also has the advantage that there is a geometry record, unlike the current approach where the area of the charge is only described by the surface area. Finally, the number of charge entries in the spatial link approach would be one record for each utility infrastructure line or even one record for multiple logically linked utility infrastructure lines in one basic administration unit compared to one record for each Land Book entry in the current logical link approach. The spatial link approach would therefore be easier for managing utility infrastructure charges and provide additional information on charges, i.e., position and spatial extent of a charge.
Table 3.
Logical—spatial linking (dis)advantages.
3.3. Registration of the Legal Status Based on LADM
To ensure the complete registration of utility infrastructures, data on the rights, restrictions, and responsibilities of these facilities must be registered in addition to the technical data. We recognize the ownership of the utility infrastructure and the charges of the utility infrastructure on cadastral parcels crossed by these utilities.
Ownership recorded in the utility cadaster is proven by a declaration by the utility infrastructure manager confirming that they are the owner of the utility infrastructure in question, but this has no legal value and cannot be a basis for a mortgage.
The utility infrastructure network crosses cadastral parcels and thus creates restrictions on the rights to the cadastral parcels concerned. Therefore, this is a charge on part of the cadastral parcel to install and maintain the utility infrastructure and this charge represents the real right to use the cadastral parcel in a certain way. Since no ownership right to the utility infrastructure is registered, the charge rights are not registered in favor of the utility infrastructure, but rather the manager of the utility infrastructure.
It is necessary to model a legal or natural person, the manager of the utility infrastructure, the registration of ownership, and the charge with the corresponding geometry linked to the cadastral parcel geometry to fulfill the complete registration of the utility infrastructure and all the cases mentioned.
3.4. Integral Modelling of Land and Infrastructure
Regarding the utility infrastructure, the LADM deals with the interests of the parties in the infrastructure and the impact of the public utility infrastructure on interests in other spatial units of the land administration system, such as utility infrastructure charges on cadastral parcels. The description of the physical properties of the public utility infrastructure is left to external classes using the external class ExtPhysicalUtilityNetwork. This distinction is made because the area of rights that affects the interests of other spatial units differs from the physical extent of the public utility infrastructure and thus the area of rights of a utility line can also include a safety zone around the physical line [37]. For LADM to meet the needs of a complete registration of the public utility infrastructure, it is necessary to extend the model with classes and attributes to describe the physical properties of the infrastructure. LADM enables 3D geometry for spatial units in land administration systems; this is important for describing spatial units of utility infrastructure as well, since they are usually located above or under the surface of the Earth [38].
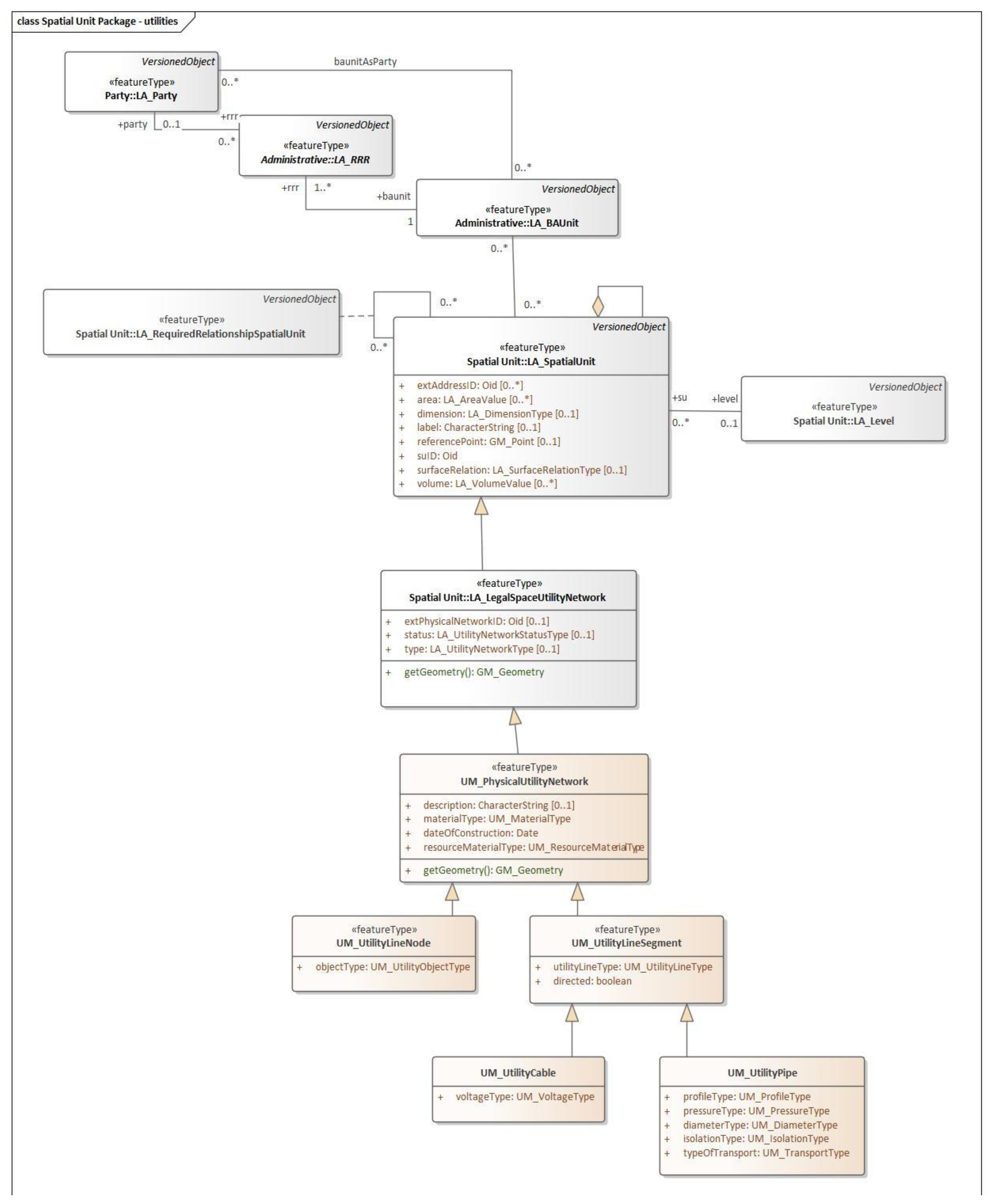
The LA_LegalSpaceUtilityNetwork class is therefore used to describe the space of extension of rights to public utility infrastructure. In many jurisdictions, public utility infrastructure is considered real estate that can be owned or leased. For this reason, the physical data extension was created as an extension of the LA_LegalSpaceUtilityNetwork class. The proposed implementation model was created based on the data and needs of the utility cadaster in the Republic of Croatia, but it is also applicable in other jurisdictions. This model contains classes and attributes describing the physical properties of electricity, electronic communication, water, hot water, gas, oil, and drainage infrastructure, and distinguishes between three types of physical infrastructure: objects, i.e., nodes of the infrastructure network, such as wells, cable trays, or power plants; and two specializations of linear infrastructure objects, namely pipes and cables [14] (Figure 4).
Figure 4.
LADM extension for utility registration (source: Own compilation adopted from [39]).
The current approach to recording charges has two disadvantages. First, the area, i.e., the geometry, in which the charge is valid on the cadastral parcel is not precisely determined. Second, the holder of the charge is the manager of the infrastructure instead of the charge being linked to a physical object of utility infrastructure that crosses the cadastral parcel because the charge was first established on the parcel [14].
By directly linking the utility infrastructure to the charge, no charge changes would be required when the utility infrastructure changes ownership, only when the physical utility infrastructure changes. LADM allows the utility infrastructure to be linked directly to the LA_BAUnit class, which in this case represents the physical utility infrastructure. In addition, the charge would be linked to the legal space of the utility network or charge, which also contains the geometry to which the charge applies. The LA_RequiredRelationshipSpatialUnit class can also establish a relationship relating the actual charge to the cadastral parcel (Figure 5).
Figure 5.
LADM allows the utility infrastructure to be linked directly to the LA_BAUnit class and the charge is linked to the legal space of the utility network or charge, which also contains the geometry to which the charge applies. The LA_RequiredRelationshipSpatialUnit class can also establish a relationship relating the actual charge to the cadastral parcel (source: Own compilation adopted from [39]).
In this way, there would only be one record for the utility infrastructure charges, which could be linked to all the concerned cadastral parcels. Such a model would make it possible to automatically generate routes of charges that could overlap with the cadastral parcels, as well as model the area of restrictions on public rights that are not registered as charges in the Land Book but are defined by legislation, such as development under high-voltage power lines. The proposed model is based on the use case of the utility cadaster and the needs of utility registration in the Republic of Croatia but can also be applied to other jurisdictions with the introduction of appropriate national profiles.
4. Discussions
In the Republic of Croatia, as in most other jurisdictions, the right of ownership of the utility infrastructure is not registered. However, by enabling the registration of ownership of utility infrastructure, in addition to the legal protection of ownership, it would be possible to mortgage and add other charges on utility infrastructure creating additional opportunities for financing new infrastructure installation projects. Additionally, this makes it easy for any interested party and public in general to investigate and view what other rights or restrictions are related to utility infrastructure or land parcels. LADM allows the correct ownership of the object or line of the utility infrastructure to be shown by class LA_Right, as for the cadastral parcels [38].
The current approach has several shortcomings. For example, registering a charge for utility infrastructure using a logical link is a time-consuming and costly task, and it is necessary to create a separate registration of the charge for a large number of cadastral parcels. For this reason, such charges are usually not registered. Furthermore, the existing records are often not maintained and remain linked to previous or non-existent infrastructure managers. Similarly, easement entries often remain linked to cadastral parcels that no longer exist, for example, due to parcel divisions. Moreover, such charges do not contain any information on the geometry of the charge area which is instead described in text form.
Another approach to the registration of charges for utility infrastructure is the creation of utility infrastructure legal spaces for an individual utility line. These legal spaces would represent registrations of charges and the link with the cadastral parcels would be established through a spatial link. In this way, the registration and maintenance of the registration of charges would be simpler, with fewer registrations and independent of changes to the cadastral parcels.
Another issue with the current approach is that charges are registered in favor of utility managers rather than the utility infrastructure, so when managers change, charges need to be updated separately because the physical utility infrastructure is not registered in land administration systems as a legal object. Charges could be registered in favor of the utility infrastructure by including physical infrastructure in land administration systems. Apart from technical reasons, jurisdictions must address institutional and legal challenges to define the legal status of utility infrastructure for this to be possible. In other words, utility infrastructure easements would be registered as real easements instead of personal easements. Therefore, with this approach, the legal person of the utility manager would still be final holder of easement right registered as charge in the Land Book. However, now this easement right record would be linked and dependent on his ownership right over utility infrastructure.
LADM is intended as an extensible and flexible model for land administration systems. The inclusion of utility infrastructure data in a common model with other related spatial units such as cadastral parcels would enable better integration and complete registration of utility infrastructure. LADM is currently under revision for edition II which is planned to be designed as a multi-part standard. LADM Edition II is planned to include parts for land registration, marine georegulation, valuation information, spatial plan information, and implementations [40,41,42,43].
5. Conclusions
The current approaches to the registration of utility infrastructure in the Republic of Croatia are not satisfactory, especially for the registration of rights related to utility infrastructure. Therefore, we proposed and tested a model for the registration of utility infrastructure based on LADM. The model enables the complete registration of utility infrastructure, both its physical and legal extents, such as the registration of ownership rights and charges over cadastral parcels based on the spatial link. Such an approach would simplify and accelerate the registration process and maintenance of rights related to utility infrastructure and thus achieve the complete registration of utility infrastructure in a land administration system.
Author Contributions
Conceptualization, M.R. and G.D.; methodology, M.R. and G.D.; software, G.D.; validation, M.R. and G.D.; formal analysis, M.R. and G.D.; investigation, M.R. and G.D.; resources, M.R. and G.D.; data curation, G.D.; writing—original draft preparation, M.R. and G.D.; writing—review and editing, M.R. and G.D.; visualization, M.R. and G.D.; supervision, M.R.; project administration, M.R. and G.D.; funding acquisition, M.R. All authors have read and agreed to the published version of the manuscript.
Funding
This research received no external funding.
Data Availability Statement
The original contributions presented in the study are included in the article, further inquiries can be directed to the corresponding author.
Conflicts of Interest
The authors declare no conflicts of interest.
References
- Dželalija, G.; Roić, M. Bibliometrics on Public Utilities Registration Research. Land 2023, 20, 1097. [Google Scholar] [CrossRef]
- Thompson, R.; van Oosterom, P. Bi-Temporal Foundation for LADM v2: Fusing Event and State Based Modelling of Land Administration Data 2D and 3D. Land Use Policy 2021, 102, 105246. [Google Scholar] [CrossRef]
- Kim, S.; Heo, J. Development of 3D Underground Cadastral Data Model in Korea: Based on Land Administration Domain Model. Land Use Policy 2017, 60, 123–138. [Google Scholar] [CrossRef]
- Silva, W.d.O.; Carneiro, A.F.T. Subsurface Utility Network Cadastre Proposal, Based on Ladm (Iso/Fdis 19152). Bol. Cienc. Geod. 2020, 26, e2020006. [Google Scholar] [CrossRef]
- Tekavec, J.; Ferlan, M.; Lisec, A. A Review of Research on 3D Real Property Cadastre. Geod. Vestn. 2018, 62, 249–278. [Google Scholar] [CrossRef]
- Saeidian, B.; Rajabifard, A.; Atazadeh, B.; Kalantari, M. Underground Land Administration from 2d to 3d: Critical Challenges and Future Research Directions. Land 2021, 10, 1101. [Google Scholar] [CrossRef]
- Radulović, A.; Sladić, D.; Govedarica, M.; Ristić, A.; Jovanović, D. LADM Based Utility Network Cadastre in Serbia. ISPRS Int. J. Geo-Inf. 2019, 8, 206. [Google Scholar] [CrossRef]
- Paasch, J.M.; Paulsson, J. 3D Property Research from a Legal Perspective Revisited. Land 2021, 10, 494. [Google Scholar] [CrossRef]
- Dimopoulou, E.; Elia, E. Towards Common Basis for 3D Cadastres from Legal Perspective. Surv. Rev. 2013, 45, 410–418. [Google Scholar] [CrossRef]
- Kitsakis, D.; Kalogianni, E.; Dimopoulou, E. Public Law Restrictions in the Context of 3D Land Administration—Review on Legal and Technical Approaches. Land 2022, 11, 88. [Google Scholar] [CrossRef]
- Paulsson, J. Reasons for Introducing 3D Property in a Legal System-Illustrated by the Swedish Case. Land Use Policy 2013, 33, 195–203. [Google Scholar] [CrossRef]
- Yan, J.; Jaw, S.W.; Soon, K.H.; Wieser, A.; Schrotter, G. Towards an Underground Utilities 3D Data Model for Land Administration. Remote Sens. 2019, 11, 1957. [Google Scholar] [CrossRef]
- Vishnu, E.; Sameer, S. OGC CityGML 3D City Models Enriched with Utility Infrastructures for Developing Countries. J. Indian Soc. Remote Sens. 2021, 49, 813–826. [Google Scholar] [CrossRef]
- Dzelalija, G. Utility Registration Implementation Model Based on LADM; University of Zagreb: Zagreb, Croatia, 2023. [Google Scholar]
- Zaini, F.; Hussin, K.; Suratman, R.; Rasid, K.A. Underground Land Ownership in Malaysia: A Review. J. Pentadb. Tanah 2013, 3, 39–52. [Google Scholar]
- Kitsakis, D.; Kalantari, M.; Rajabifard, A.; Atazadeh, B.; Dimopoulou, E. Exploring the 3 Rd Dimension within Public Law Restrictions: A Case Study of Victoria, Australia. Land Use Policy 2019, 85, 195–206. [Google Scholar] [CrossRef]
- Kitsakis, D.; Dimopoulou, E. Assessing the Environmental Impact of 3D Public Law Restrictions. Land Use Policy 2020, 98, 104151. [Google Scholar] [CrossRef]
- Stoter, J.; Salzmann, M. Towards a 3D Cadastre: Where Do Cadastral Needs and Technical Possibilities Meet? Comput. Environ. Urban Syst. 2003, 27, 395–410. [Google Scholar] [CrossRef]
- Döner, F.; Thompson, R.; Stoter, J.; Lemmen, C.; Ploeger, H.; van Oosterom, P.; Zlatanova, S. Solutions for 4D Cadastre—With a Case Study on Utility Networks. Int. J. Geogr. Inf. Sci. 2011, 25, 1173–1189. [Google Scholar] [CrossRef]
- Yan, J.; Van Son, R.; Soon, K.H. From Underground Utility Survey to Land Administration: An Underground Utility 3D Data Model. Land Use Policy 2021, 102, 105267. [Google Scholar] [CrossRef]
- Döner, F.; Thompson, R.; Stoter, J.; Lemmen, C.; Ploeger, H.; van Oosterom, P.; Zlatanova, S. 4D Cadastres: First Analysis of Legal, Organizational, and Technical Impact-With a Case Study on Utility Networks. Land Use Policy 2010, 27, 1068–1081. [Google Scholar] [CrossRef]
- Xu, X.; Cai, H. Semantic Approach to Compliance Checking of Underground Utilities. Autom. Constr. 2020, 109, 103006. [Google Scholar] [CrossRef]
- van der Molen, P. Institutional Aspects of 3D Cadastres. Comput. Environ. Urban Syst. 2003, 27, 383–394. [Google Scholar] [CrossRef]
- Stoter, J.E.; van Oosterom, P. 3D Cadastre in an International Context: Legal, Organizational, and Technological Aspects; CRC Press: Boca Raton, FL, USA, 2006. [Google Scholar]
- Roić, M. Upravljanje Zemljišnim Informacijama Katastar; Sveučilište u Zagrebu, Geodetski Fakultet: Zagreb, Croatia, 2012. [Google Scholar]
- Vučić, N. Podrška Prijelazu Iz 2D u 3D Katastar u Republici Hrvatskoj; University of Zagreb: Zagreb, Croatia, 2015. [Google Scholar]
- Mađer, M.; Matijević, H.; Roić, M. Analysis of Possibilities for Linking Land Registers and Other Official Registers in the Republic of Croatia Based on LADM. Land Use Policy 2015, 49, 606–616. [Google Scholar] [CrossRef]
- Mader, M.; Matijevic, H.; Roić, M. Linking Land Registers and Other Official Registers in the Republic of Croatia Based on LADM Linking Land Registers and Other Official Registers in the Republic of Croatia Based on LADM. In Proceedings of the 5th Land Administration Domain Model Workshop (LADM2013), Kuala Lumpur, Malaysia, 24–25 September 2013; pp. 81–94. [Google Scholar]
- Blagonić, B. Katastar Vodova u Lokalnoj Infrastrukturi Prostornih Podataka; University of Zagreb: Zagreb, Croatia, 2012. [Google Scholar]
- Blagonić, B. Optimizacija Katastra Vodova u Lokalnoj Infrastrukturi Prostornih Podataka. Geod. List 2013, 67, 235–254. [Google Scholar]
- Pacadi, B.; Šarlah, N.; Gorgiev, V. Evidentiranje Javne Komunalne i Druge Infrastrukture u Hrvatskoj, Sloveniji i Makedoniji. In Proceedings of the MIPRO Conference, Opatija, Croatia, 20–24 May 2013; pp. 1–9. [Google Scholar]
- Ministry of Justice. Uređena Zemlja. Available online: https://oss.uredjenazemlja.hr (accessed on 17 December 2023).
- Van Oosterom, P.; Stoter, J.; Ploeger, H.D.; Thompson, R.J.; Karki, S. World-Wide Inventory of the Status of 3D Cadastres in 2010 and Expectations for 2014. In Proceedings of the FIG Working Week 2011 “Bridging the Gap between Cultures” & 6th National Congress of ONIGT, Marrakech, Morocco, 18–22 May 2011. [Google Scholar]
- Van Oosterom, P.; Stoter, J.; Ploeger, H. Initial Analysis of the Second FIG 3D Cadastres Questionnaire: Status in 2014 and Expectations for 2018. In Proceedings of the 4th International Workshop on 3D Cadastres, Dubai, United Arab Emirates, 9–11 November 2014; pp. 55–74. [Google Scholar]
- Shnaidman, A.; van Oosterom, P.J.M.; Lemmen, C.; Ploeger, H.D.; Karki, S.; Rahman, A.A. Analysis of the Third FIG 3D Cadastres Questionnaire: Status in 2018 and Expectations for 2022. In Proceedings of the FIG Working Week 2019, International Federation of Surveyors (FIG), Hanoi, Vietnam, 22–26 April 2019; p. 2022. [Google Scholar]
- Dželalija, G.; Roić, M. Utilities Data in Land Administration Systems. In Proceedings of the 7th International FIG Workshop on 3D Cadastres, New York, NY, USA, 11–13 October 2021. [Google Scholar]
- Lemmen, C.; van Oosterom, P.; Bennett, R. The Land Administration Domain Model. Land Use Policy 2015, 49, 535–545. [Google Scholar] [CrossRef]
- Dželalija, G.; Roić, M. Toward a Croatian Utility Registration Implementation Model Based on LADM. In Proceedings of the 10th Land Administration Domain Model Workshop, Dubrovnik, Croatia, 31 March–2 April 2022; Kara, A., Bennett, R., Lemmen, C., van Oosterom, P., Eds.; International Federation of Surveyors: Dubrovnik, Croatia, 2022. [Google Scholar]
- ISO 19152:2012; Geographic Information—Land Administration Domain Model. ISO: Geneva, Switzerland, 2012.
- Lemmen, C.; Van Oosterom, P.; Kara, A.; Kalogianni, E.; Shnaidman, A.; Indrajit, A.; Alattas, A. The Scope of LADM Revision Is Shaping-Up. In Proceedings of the 8th FIG Land Administration Domain Model Workshop 2019, Kuala Lumpur, Malaysia, 1–3 October 2019. [Google Scholar]
- Kalogianni, E.; Dimopoulou, E.; Gruler, H.C.; Stubkjaer, E.; Lemmen, C.; van Oosterom, P. Developing the Refined Survey Model for the LADM Revision Supporting Interoperability with LandInfra. In FIG e-Working Week 2021: Smart Surveyors for Land and Water Management-Challenges in a New Reality; International Federation of Surveyors: Copenhagen, Denmark, 2021. [Google Scholar]
- Lemmen, C.; Alattas, A.; Indrajit, A.; Kalogianni, E.; Kara, A.; Oukes, P.; van Oosterom, P. The Foundation of Edition II of the Land Administration Domain Model. In Proceedings of the 9th FIG Workshop on the Land Administration Domain Model/3D Land Administration, Virtual, The Netherlands, 20–25 June 2021; pp. 21–25. [Google Scholar]
- Lemmen, C.H.J.; van Oosterom, P.J.M.; Unger, E.-M.; Kalogianni, E.; Shnaidman, A.; Kara, A.; Alattas, A.; Indrajit, A.; Smyth, K.; Milledrogues, A.; et al. The Land Administration Domain Model: Advancement and Implementation. In Proceedings of the (Cancelled) Annual World Bank Conference on Land and Poverty 2020: Institutions for Equity & Resilience, Washington, WA, USA, 16–20 March 2020. [Google Scholar]
Disclaimer/Publisher’s Note: The statements, opinions and data contained in all publications are solely those of the individual author(s) and contributor(s) and not of MDPI and/or the editor(s). MDPI and/or the editor(s) disclaim responsibility for any injury to people or property resulting from any ideas, methods, instructions or products referred to in the content. |
© 2024 by the authors. Licensee MDPI, Basel, Switzerland. This article is an open access article distributed under the terms and conditions of the Creative Commons Attribution (CC BY) license (https://creativecommons.org/licenses/by/4.0/).




