Abstract
Ecological infrastructure plays a crucial role in strengthening the relationship between humans and the environment by optimizing ecological space and resource allocation in urban environments. However, there are few studies on the functional assessment and spatial and temporal evolution of ecological infrastructure and its layout optimization. In this study, we developed an ecological infrastructure optimization method based on ecosystem service supply, demand, and flow in Yantai City as the study area; identified the spatial extent of urban ecological infrastructure and its spatial and temporal changes based on the spatial quantification of multiple ecosystem services; assessed whether the existing ecological infrastructure could satisfy the needs of the urban residents by calculating the ecosystem service supply and demand indexes; and used the spatial quantification of ecosystem service flows to optimize the spatial layout of urban ecological infrastructure. This study shows that, from 2010 to 2018, ecological infrastructure in Longkou, Zhaoyuan, and Laiyang decreased, contrasting with the growth in the existing peripheral areas. The study found a clear spatial mismatch between the supply and demand of ecosystem services, especially in the central urban areas, suggesting that the existing infrastructure was unable to satisfy the needs of high-demand areas. This study assessed the peripheral areas of the city using comparative ecological radiation force (CERF), including 314.64 km2 of environmentally beautiful village units as key components of ecological infrastructure in Yantai City. These findings are crucial for sustainable environmental management and urban development strategies.
1. Introduction
As urbanization accelerates, ecological issues in cities are becoming increasingly prominent [1]. There is a sharpening conflict between urban development and the preservation of ecological spaces, with ecosystems enduring continuous impacts from urban expansion. Statistical data indicate that, in 2019, China’s urbanization rate reached 60.6%, and it is projected to surpass 75% by 2035 [2]. The urbanization process not only alters land-use patterns but also leads to an imbalance in ecosystem services supply and demand, affecting the quality of life and well-being of urban residents. Consequently, the challenge of balancing environmental protection with economic development in urban planning to achieve harmony between humans and the land is an urgent and significant issue that needs to be addressed [3]. In response to this challenge, ecological infrastructure, emphasizing systemic and comprehensive spatial regulation and construction plans, has been gaining increasing attention. Ecological infrastructure refers to natural or semi-natural spatial elements capable of providing various ecosystem services [4]. It optimizes the ecological spatial structure and resource allocation within cities, serving as an effective means to improve human–land relationships and enhance regional environmental quality. In general, urban ecological infrastructure should have two functions: nature conservation and functional fulfillment. On the one hand, ecological infrastructures should ensure the connectivity and wholeness of urban ecosystems in order to maintain and enhance the biodiversity of urban areas. This reflects the natural attributes of urban ecological infrastructure. On the other hand, urban ecological infrastructure should satisfy the needs of urban residents regarding diverse ecosystem services. This is the socio-economic attribute of urban ecological infrastructure and the motivation for ecological infrastructure planning and construction [4]. However, most of the current studies focus on the nature protection function of ecological infrastructure, mostly identifying and evaluating ecological infrastructure from the perspectives of landscape connectivity and biodiversity, identifying key areas for ecological infrastructure protection and construction and thus formulating urban ecological infrastructure protection and construction programs and forming a mature methodological framework [5,6,7,8] but neglecting the role of the urban residents’ demand for specific ecosystem services. Therefore, determining how to accurately portray human needs in the process of urban ecological infrastructure planning and construction, as well as how to satisfy human needs in this way, has become a key issue in ecological infrastructure research.
Urban ecological infrastructure research conducted from the perspective of ecosystem service supply and demand can solve the above problems. It can not only reflect the natural attributes of ecological infrastructure but also accurately portray human needs [8,9,10,11]. Ecosystem services are the ecological characteristics, functions, or processes that directly or indirectly enhance human well-being [9,10]. Since the concept of ecosystem services was introduced, their quantification has been a challenging scientific issue and is key in identifying the spatial elements of ecological infrastructure [10,12]. After years of development, more mature computational models, evaluation processes, and technical methods have been established in the spatial quantification and value assessment of ecosystem services [10,13,14,15,16,17,18]. This has provided a solid technical foundation for considering the effective provision and benefit calculation of ecosystem services in the identification of ecological infrastructure. Ecosystem service demand is defined as the human consumption of these products and services [12,19,20]. Research into the supply–demand relationships of ecosystem services can reveal discrepancies between supply and demand, explore quantitative gaps and spatial mismatches in regional ecosystem service supply and demand, and provide spatial guidance for the optimized construction of ecological infrastructure [21,22]. To date, various studies have evaluated different types and scales of ecological infrastructure, such as urban green spaces, forest ecological networks, and water conservation areas, from the perspective of ecosystem service supply and demand [23,24,25,26,27,28,29]. Some studies have employed diverse assessment methods, including ecological modeling, valuation methods, participatory approaches, and the use of empirical statistical models, and addressed issues such as the optimization of ecological infrastructure, ecological compensation mechanisms, and ecological planning and management [4,25,30,31,32,33,34,35]. However, current research on ecosystem service supply and demand suffers from several shortcomings and limitations: (1) The methods for quantifying ecosystem service supply and demand are varied, lacking unified standards and norms, making it difficult to compare and validate results across different studies. (2) Most research on ecosystem service supply and demand relationships analyzes the balance from a static perspective, neglecting the dynamic changes and spatial flows between supply and demand, making it challenging to uncover the causes and mechanisms of imbalances. (3) The optimization methods for ecological infrastructure often start from a single objective or indicator, ignoring the interactions and synergistic effects between different ecological infrastructures, which hinders the achievement of the overall optimization and coordinated development of ecological infrastructures.
The study of ecosystem service flow is a current hotspot and frontier in the field of ecosystem services research [36]. Ecosystem service flow refers to the spatial transfer process of ecosystem services from supply areas to demand areas and serves as a crucial bridge linking ecosystem services with human well-being [37,38]. Research on ecosystem service flow helps us to understand the entire process of the generation, transmission, and utilization of ecosystem services; assess the balance between the supply and demand of ecosystem services; and provide a basis for the planning and optimization of ecological infrastructure [39,40]. In recent years, there has been an increase in application cases involving ecosystem service flow. The related research mainly focuses on several aspects: (1) The exploration of the concept and theoretical framework of ecosystem service flow, such as its definition, classification, characteristics, and mechanisms [41,42,43,44]. (2) The development of methods for quantifying and spatializing ecosystem service flow, including indicator systems, assessment models, and spatial analysis techniques [36,45,46,47]. (3) The expansion of interdisciplinary and multi-scale research on ecosystem service flow, such as the coupled analysis of ecosystem service flow and socio-economic systems, and the dynamic simulation of ecosystem service flow across multiple temporal and spatial scales [38,48,49,50]. (4) Specific applications of ecosystem service flow, such as in ecological compensation and restoration, and the optimization of ecological security patterns [37,51]. A few scholars have conducted research on ecological infrastructure from the perspective of ecosystem service flow. For example, Myriam J. Perschke and colleagues used ecological infrastructure to comprehensively map ecosystem service demands, flows, and capacities for sports events, recreation, and coastal protection, conducting spatial assessments and planning to identify locations for the enhanced management and restoration of these particularly sensitive ecosystems [40]. Francesc Baró analyzed the capacity, flow, and demand for two types of ecosystem services (air purification and outdoor recreation) in the Barcelona metropolitan area, finding that the flow of these services mainly occurs in suburban green spaces, with the highest capacity values often appearing in protected areas in the suburbs of the metropolitan area [52]. As the study of ecosystem service flow is still in its nascent stage, the corresponding theories, concepts, and methods are not yet mature [37]. Consequently, research on optimizing ecological infrastructure from the perspective of ecosystem service flow is still relatively scarce [4].
Analyzing the supply and demand of ecosystem services and spatial flows is a key indicator for assessing the functional effectiveness of ecological infrastructure and a fundamental task for optimizing ecological infrastructure. By exploring the differences between the supply and demand of urban ecosystem services and the corresponding flow patterns, the areas of imbalance and key directions of urban ecosystem services can be identified, and then optimization methods for ecological infrastructures focusing on balancing and promoting the flow of services can be proposed. Yantai is a livable city, with a relatively good natural ecological environment, situated along the northern coast of China. However, it has also experienced rapid urbanization and a significant trend consisting of ecological land being occupied by construction land; consequently, its ecological infrastructures still suffer from typical problems such as insufficient numbers and spatial imbalance [53,54]. Selecting Yantai City as the study area, this study aims to (1) break through the original ecological infrastructure identification framework that focuses on nature protection functions and identify urban ecological infrastructure from the perspective of ecosystem function satisfaction based on the spatial quantification of a variety of ecosystem services; (2) assess the balance between the supply and demand of ecosystem services provided by ecological infrastructure and explore the spatial and temporal evolution characteristics and influencing factors of this balance, providing information support for the optimization of the spatial layout of ecological infrastructure; and (3) propose an ecological infrastructure optimization method oriented toward the balance between the supply and demand of ecosystem services and put forward a cross-administrative region ecological infrastructure protection and construction plan based on the spatial quantification of ecosystem service flows. This study hopes to provide spatial reference and theoretical support for the construction and optimization of urban ecological infrastructure.
2. Materials and Methods
2.1. Description of Study Area
Yantai City, located in the southern part of the Bohai Sea and the northeastern part of the Shandong Peninsula, is an important port city in northern China. The city governs four districts (Zhifu, Fushan, Muping, and Laishan) and seven counties (Penglai, Longkou, Qixia, Zhaoyuan, Laizhou, Laiyang, Haiyang, and Changdao). Covering a total area of 13,853.84 km2, Yantai had a permanent population of 7.0894 million people in 2018. Yantai’s terrain is complex, characterized by high elevations in the central part and lower elevations around the periphery, making it a typical mountain–hill–plain composite area. The spatial proportions of these three terrain types are approximately 4:4:2 (Figure 1). In recent years, with the city’s development, the ecological space in Yantai has been drastically reduced. The conflict between the development of construction land and the necessary protection of ecological infrastructure for improving living environments has become a focal issue in urban land management. This situation underscores the need for sustainable spatial solutions in order to address these challenges.
Figure 1.
Administrative division, land use, and topographic map of Yantai.
2.2. Basic Data
In this study, we utilized a diverse array of data sources, including a land-use change survey; socio-economic, soil-type, and natural resource surveys and evaluation; and meteorological and multi-source remote sensing data. These data were primarily categorized into two forms: spatial data and statistical data. We gathered relevant data from Yantai through online sources, relevant administrative departments, and scientific research institutions, resampling them to a resolution of 100 m × 100 m. The details of the data sources are outlined in Table 1.
Table 1.
Basic data of Yantai.
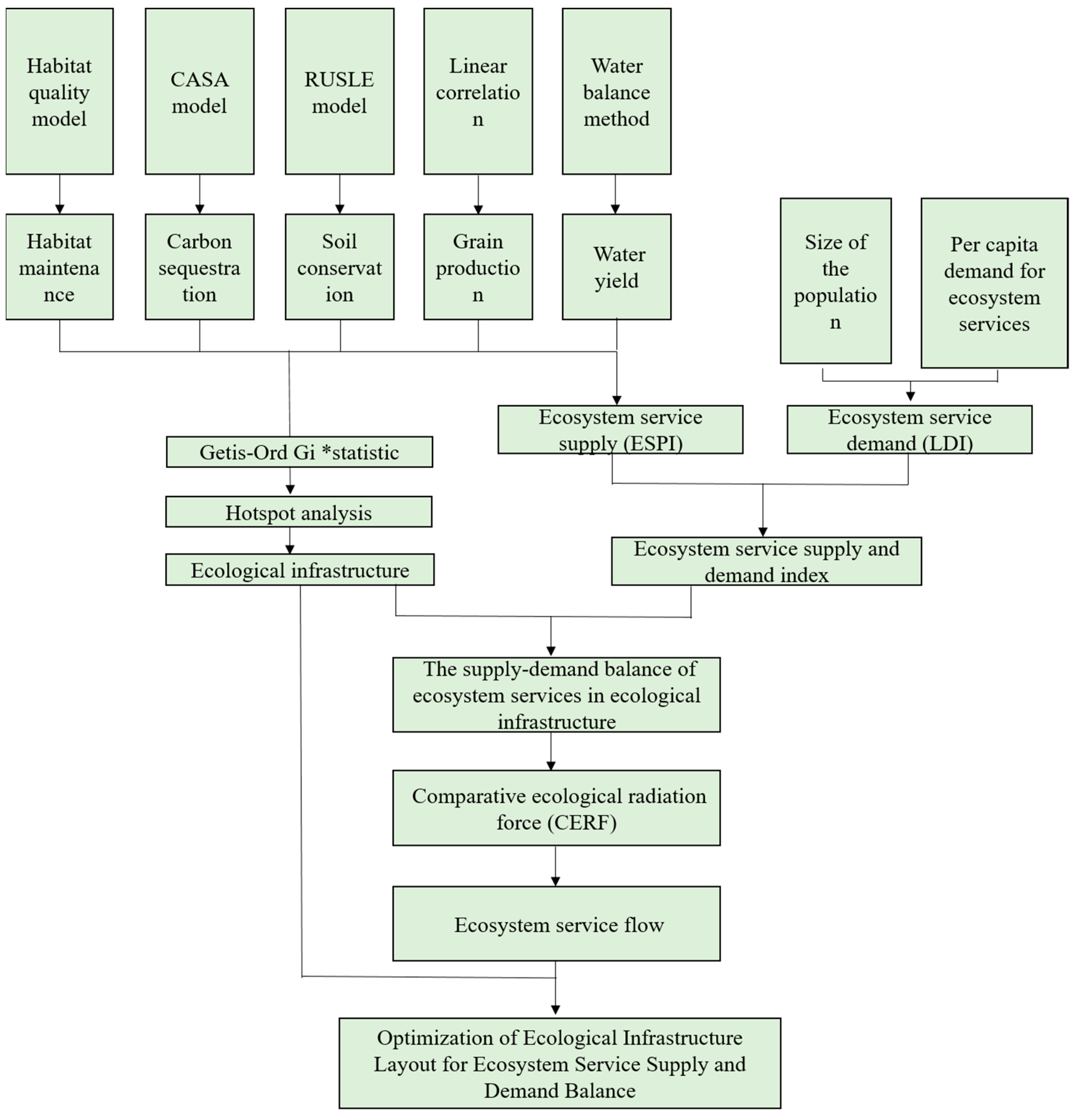
2.3. Methods
2.3.1. Spatialization of Ecosystem Functions
Yantai boasts a rich variety of landscapes, including forest, agricultural, and wetland vistas, each offering a diverse range of functions. However, this city faces significant ecological challenges due to the rapid and disorderly expansion of construction land. This expansion leads to a continual reduction in green spaces and arable land, coupled with the degradation of wetland aquatic functions. Consequently, it is experiencing a marked decline in habitat quality, biodiversity loss, and worsening soil erosion issues. On the other hand, as a strategic confluence point in the Shandong Peninsula Blue Economic Zone and the Bohai Economic Rim, Yantai is tasked with provoking a population influx and enhancing urban functionalities to spur regional economic development. This development trajectory has led to an escalating demand for water resources, agricultural products, and carbon sequestration services provided by local ecosystems. Consequently, we selected five ecosystem functions of particular importance to Yantai for quantification: habitat maintenance, carbon sequestration, grain production, soil conservation, and water yield. The habitat maintenance function was quantified using the habitat quality module of the InVEST model [55]. The carbon sequestration function was assessed with the CASA model [56]. Grain production was quantified based on the normalized difference vegetation index and the annual total yield of agricultural and fruit products at the county level [57]. Soil conservation was represented jointly by the soil erosion degree, calculated using the universal soil loss equation, and soil organic matter content [58]. The water yield function was quantified using the water yield module of the InVEST model [59]. All evaluation results were resampled into 100 m × 100 m dimensions and normalized to facilitate comparative analysis.
2.3.2. Ecological Infrastructure Identification Based on Hotspot Analysis
Building on the spatial quantification of five typical ecosystem functions, this study identifies Yantai City’s ecological infrastructure, considering spatial adjacency relationships, based on the hotspot analysis of ecosystem functions. The Getis–Ord Gi* statistic is an indicator used for performing local spatial autocorrelation. It detects spatial clusters of each ecosystem function by identifying specific geographic areas where values are significantly higher than others [60]. In this research, we employed a 1 km × 1 km grid system, using Getis–Ord Gi* statistics to quantitatively describe the spatial distribution and spatial correlation of ecosystem functions within neighboring areas: a significantly higher positive Z-value in a grid indicated that the values of its neighboring grids within a certain distance were above the average, demonstrating a noticeable spatial concentration [61]. The specific formula is as follows:
Here, xj is the attribute value of element j, wij is the spatial weight between elements i and j, n is the total number of elements, and
The Gi* statistic returned by each element in the dataset was the Z-score. The higher the Z-score, the closer the clustering of high values (a hotspot). For statistically significant negative Z-scores, the lower the Z-score, the closer the clustering of low values (a cold spot). Then, the hotspots of each ecosystem function were determined according to the Z-values. A grid with more than one ecosystem function hotspot indicated that it could effectively perform at least one ecosystem function and was therefore deemed ecological infrastructure.
2.3.3. Ecosystem Service Demand Assessment
The assessment of ecosystem functions reflects an ecosystem’s capacity to supply ecosystem services. In this study, this assessment was utilized to determine the spatial extent of ecological infrastructure. However, in urban or regional planning, planning and arranging ecological infrastructure also requires an assessment of ecosystem services demand. This is particularly important in identifying locations where ecosystem services demand has not yet been met, as these locations will be the focal areas for ecological infrastructure planning and construction. This study assessed five typical ecosystem functions in Yantai, where habitat maintenance and soil conservation were categorized as supporting services, and their demand was challenging to quantify directly. Therefore, this section only considers provisioning services (grain; water sources) and regulating services (carbon sequestration) in terms of supply and demand. Based on quantifying the demand for grain, water, and carbon sequestration, and combined with the assessment results of ecosystem functions (ecosystem service supply), an ecosystem services supply–demand index was constructed to explore ecosystem services’ spatiotemporal evolution patterns and analyze their natural, social, and economic influencing factors, in order to provide spatial references for the optimization of ecological infrastructure layout in Yantai.
This study quantified the spatial pattern of ecosystem services demand in Yantai, based on demographic data and per capita demand for ecosystem services. Initially, population density data obtained from the Landscan program of the United States Oak Ridge National Laboratory were tailored using the administrative boundary data of Yantai to obtain population density maps for the years 2010 and 2018. Subsequently, total population and water consumption data for each county and district in Yantai for the years 2010 and 2018 were sourced from the Yantai Statistical Yearbook. This allowed for the calculation of per capita water consumption in each county and district. Carbon emission data provided by the National Bureau of Statistics of China were used to compute total carbon emissions for these regions in 2010 and 2018, leading to the determination of per capita carbon emissions. Due to a lack of detailed food consumption data at the county and district levels, the per capita food consumption for Yantai was calculated using this city’s total population and food consumption. Ultimately, the ecosystem services demand was assessed by combining data on population density with the calculated per capita water consumption, carbon emissions, and food consumption. The specific formula is as follows:
Here, Di is the ecosystem services demand, Dai is the per capita demand for ecosystem services of the ith type, and Ppop is population density.
2.3.4. Proposal of Ecosystem Service Supply and Demand Index
Building upon the clear delineation of the spatial patterns of ecosystem service supply and demand, this study introduced the ecosystem services supply and demand index (ESSDI) to reflect the status of ecosystem service supply and demand in the study area. Specifically, the ESSDI is calculated by determining the ratio between ecosystem services supply and demand, thereby facilitating an understanding of the coupling between supply and demand. The specific formula is as follows:
Above, ESPI is the ecosystem service supply index, and LDI is the ecosystem service demand index. On the basis of calculating the supply and demand indexes of grain production, water yield, and carbon sequestration in this study, we obtained the ESSDI by calculating the average value to reflect the ecosystem service supply and demand status and spatial pattern in the study area. The ESSDI results were classified into three categories: supply is less than demand (ESSDI < 0.9), supply–demand balance (0.9 ≤ ESSDI ≤ 1.1), and supply is greater than demand (ESSDI > 1.1). Based on these classifications, the study area was segmented into three types of zones: ecological deficit zones, ecological balance zones, and ecological surplus zones. Finally, we employed the Z-score normalization method to standardize the ecosystem services supply and demand. This approach allowed for the identification of four distinct spatial matching patterns of ecosystem service supply and demand based on quadrant differentiation.
2.3.5. Optimization of Ecological Infrastructure Based on Ecosystem Service Flow
The First Law of Geography states that distance is a key factor influencing the correlation between geographical objects. Generally, the closer the distance, the stronger the correlation between objects. Based on this principle, some studies have suggested that the impact of ecosystem services diminishes with increasing distance [50,62]. The beneficiaries of ecosystem services experience varying levels of services depending on their distance from the supply area [37]. In light of the existing research findings, we drew on the concept of comparative ecological radiation force (CERF) proposed by Chen [63] to study the transfer of ecosystem services between different regions [37]. Consequently, we proposed an optimization layout plan for ecological infrastructure (Figure 2). Originating from the universal gravitation law in physics, CERF utilizes the breaking-point formula to quantitatively describe the interaction of ecosystem services between two regions. The specific calculation formula is as follows:
where A represents the CERF between different regions, Dij is the distance between regions, and Ni and Nj represent the ecosystem services of regions i and j, respectively. Considering that ecosystem services diminish with increasing distance, an exponential distance decay function was introduced to adjust Dij. The calculation formula is as follows:
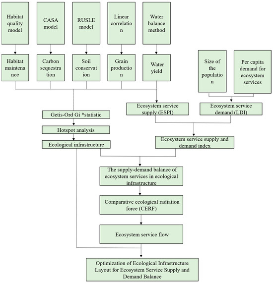
Figure 2.
Framework of this study.
Here, Wij represents the exponential decay distance between different regions, and H is the maximum distance between regions.
3. Results and Discussion
3.1. The Spatiotemporal Pattern of Ecosystem Functions in Yantai
As depicted in Figure 3 and Figure 4, habitat maintenance and carbon sequestration generally exhibited a spatial distribution characterized by higher values in the center and lower values around the periphery. The high-value areas were primarily concentrated in the contiguous mountain forests in the central part of the study area, including the southern part of Longkou, the middle and eastern parts of Qixia, the southern part of Penglai, and the northern part of Haiyang. These areas encompassed the Da Zeshan, Ai Shan, Luo Shan, and Kunyu Mountains. From 2010 to 2018, this spatial pattern did not undergo significant changes. However, with the expansion of urban construction land, the encroachment on and disturbance of natural spaces intensified, leading to a slight overall decline in habitat maintenance. Most of the new hotspots for carbon sequestration in 2018 were located around the periphery of the hotspot areas identified in 2010 in Qixia and Muping. This suggested that implementing forest cultivation measures, such as afforestation, around the high-value areas can leverage the agglomerative effect of ecosystem functions. Such measures contribute to the formation of concentrated and contiguous high-value areas of ecosystem services.
Figure 3.
Spatiotemporal pattern and hotspot distribution of habitat maintenance function.
Figure 4.
Spatiotemporal pattern and hotspot distribution of carbon sequestration function.
The grain production in Yantai exhibited significant regional differences. Grain production in the western part was notably higher than that in the eastern region, and this spatial pattern did not undergo significant changes from 2010 to 2018 (Figure 5). These pronounced regional disparities were related to this area’s topography. The eastern part is predominantly hilly and mountainous, while the western part consists of extensive coastal alluvial plains. The plain areas are more conducive to large-scale mechanized agriculture, resulting in relatively higher crop yields.
Figure 5.
Spatiotemporal pattern and hotspot distribution of grain production function.
As shown in Figure 6, the high-value areas for soil conservation were concentrated in the hilly and mountainous regions of the central and northern parts, including the Da Zeshan, Ai Shan, and Kunyu Mountains. The spatial patterns of these areas did not show significant changes over time. On the one hand, the mountainous and hilly regions, with their higher elevations and slopes, were more prone to soil erosion compared to the plains. On the other hand, these areas had contiguous forests and grasslands, resulting in high vegetation cover that effectively mitigated soil erosion. The disappearing hotspot areas were mainly concentrated around the central urban area and the edges of the urban areas of various counties, and this phenomenon is closely related to urban expansion. The growing areas were concentrated around the periphery of the existing hotspot areas in Qixia and Muping, a trend consistent with the growth trend of carbon sequestration hotspots. This indicated that growth in key areas of ecosystem function can be achieved by improving and restoring the environment around critical areas based on the agglomeration effect of ecosystem function.
Figure 6.
Spatiotemporal pattern and hotspot distribution of soil conservation function.
As depicted in Figure 7, influenced by the spatial pattern of precipitation, which was generally higher in the south, water yield displayed a spatial pattern of being higher in the south and lower in the north. The high-value areas were concentrated in the southern part of the city, particularly in Laiyang and Haiyang. Additionally, the coastal belt areas showed weaker water yield capabilities. In terms of the identified hotspot areas, there was a slight decrease from 1891 km2 in 2010 to 1870 km2 in 2018, indicating a relatively stable change. The disappearing hotspot areas were mainly around the urban fringes of Laishan, Muping, and Zhaoyuan, while the growing areas were concentrated on the peripheries of the existing hotspot areas in Haiyang and Laiyang.
Figure 7.
Spatiotemporal pattern and hotspot distribution of water yield function.
3.2. The Spatiotemporal Distribution of Ecological Infrastructure in Yantai City
As of 2018, the total area of ecological infrastructure in Yantai was 6386 km2, accounting for 46.1% of the city’s total area. All 12 counties had areas that served ecosystem functions. Among them, Laizhou, Qixia, and Haiyang had the highest proportions, accounting for 20.7%, 17.6%, and 16.5% of the total area of ecological infrastructure, respectively. From 2010 to 2018, the trend in ecological infrastructure in Yantai showed a minimal change, increasing from 6378 km2 in 2010 to 6386 km2 in 2018. Despite the slight change in total area, significant spatial changes occurred. As shown in Figure 8, the areas that experienced a reduction were mainly concentrated around the urban peripheries of Longkou, Zhaoyuan, and Laiyang. This reduction was primarily due to urban spatial expansion and urban function development, leading to a decrease in ecological land and changes in regional land-use structure [64,65]. Consequently, these developments impaired local ecosystem functions, resulting in the disappearance of ecological infrastructure in certain areas. This spatial change offers valuable lessons regarding the protection of ecological infrastructure to maintain ecosystem functions.
Figure 8.
Spatiotemporal changes of ecological infrastructure in Yantai.
During urbanization, it is crucial to safeguard ecological infrastructure, avoiding encroachment upon and damage to key areas as much as possible [66]. The areas that saw an increase were primarily concentrated around the peripheries of existing ecological infrastructures. The hotspot analysis results also indicated that ecosystem functions had an agglomerative effect, and there were transitional areas between ecological infrastructure and cold spots of ecosystem functions. Developing ecological infrastructure in the transitional areas on the periphery of existing infrastructure can be highly effective [67,68]. By leveraging the already favorable ecological conditions in these areas, it is possible to adopt more cost-efficient construction measures [69]. This approach not only quickly enhances the functionality of regional ecosystems but also expands the scope of ecological infrastructure [70]. Such a strategy provides valuable spatial references for constructing ecological infrastructure aimed at improving ecosystem functions. This method is particularly advantageous as it builds upon and amplifies existing ecological assets, making it a sustainable and efficient way in which to enhance overall ecological health and resilience [71].
3.3. The Supply–Demand Balance of Ecosystem Services in Ecological Infrastructure
As illustrated in Figure 9, the ESSDI values increased in concentric layers when moving outward from the core urban area. In the central urban areas of Zhifu, Fushan, and Laishan, as well as the core areas of the counties, the ESSDI values were all below 0.5. On the periphery of the core urban areas, most ESSDI values fell within the range of 0.5 to 0.9. Moving further outward, the ESSDI increased to around 1 and then rose above 1.1. This pattern indicated a gradient in the balance of ecosystem service supply and demand, moving from a state of higher demand and lower supply in the urban cores to a more balanced or supply-rich condition in the outer areas [72,73]. The spatial distribution of the ESSDI values did not show significant changes over time. In terms of values, the average ESSDI decreased from 1.02 in 2010 to 0.98 in 2018, indicating a minor decline. Areas with more pronounced changes were concentrated in the northern part of Fushan, the southern part of Longkou, and Laizhou, all of which were located around urban areas. This suggested that, during the urbanization process, the increased ecosystem service demand due to population concentration in urban areas led to a deteriorating state of ecosystem service supply and demand in some regions of the study area. Consequently, more areas are experiencing situations where the ecosystem services supply cannot meet the demand, leading to a gradual expansion of ecological deficits [74,75].
Figure 9.
Spatial differences in the ESSDI.
As depicted in Figure 10, the spatial matching pattern of ecosystem service supply and demand based on a quadrant distribution was categorized into four distinct types: high supply–high demand (the high–high type), high supply–low demand (the high–low type), low supply–high demand (the low-high type), and low supply–low demand (the low–low type). The pattern in Yantai exhibited clear regional variations, predominantly characterized by the high–low type. The spatial proportion of the high–low type was 40.9% in 2010 and slightly decreased to 40.2% in 2018. The high–low type was concentrated in the central hilly and mountainous regions of the study area. The high–low type’s dominance suggested that there were areas where the supply of ecosystem services exceeded the demand, potentially indicating regions with robust ecological resources but lower human-induced demand [64]. The high–high type was the second most common, with proportions of 28.7% in 2010 and 27.5% in 2018. The high–high type was primarily distributed around the periphery of the central urban area and various counties, as well as in the southern parts of Laiyang and Qixia and the region stretching from Longkou to Penglai. This category’s range was shrinking. The low–high type followed behind, with proportions of 19.4% and 21.3% in 2010 and 2018, respectively. The low–high type was mainly located in various urban areas and industrial zones along the coastal belt. The low–high type, with increasing proportions, suggested that there were areas where the demand for ecosystem services was not adequately met by the current supply, possibly due to higher urbanization or ecological degradation. The low–low type accounted for the smallest spatial proportion, which was also scattered. Overall, the areas with high ecosystem service supply showed a decreasing trend, while the areas with high demand were expanding alongside urbanization. This expansion exacerbates the imbalance in ecosystem service supply and demand, making the spatial mismatch of ecosystem services in the study area more pronounced [64,76,77]. This trend highlights the need for strategic urban and ecological planning to address the growing demand for ecosystem services in urban and industrialized areas, while conserving and enhancing supply in ecologically rich regions [78,79].
Figure 10.
Spatial matching pattern of ecosystem service supply and demand.
Ecological infrastructure, as the spatial carrier providing ecosystem services, inherently represents areas of high ecosystem service supply. However, ecosystem service demand corresponding to the ecological infrastructure varies significantly across different regions. Therefore, whether the ecosystem services provided by ecological infrastructure can meet the demands of their respective regions becomes a crucial indicator for measuring the functionality of ecological infrastructure. This consideration is not only pivotal in assessing the effectiveness of existing ecological infrastructure but also provides spatial references and guidance for the future planning and construction of such infrastructure.
The average value of the ESSDI for ecological infrastructure within the study area decreased from 1.12 in 2010 to 1.08 in 2018. Specifically, the proportion of ecological infrastructure with an ESSDI exceeding 1.1 decreased from approximately 65% in 2010 to about 60% in 2018 (Figure 11). Conversely, the proportion of ecological infrastructure between 0.9 and 1.1 rose from 25% in 2010 to around 30% in 2018. The proportion below 0.9 remained stable at about 10%. This category predominantly included infrastructures located in high-demand areas such as urban and coastal industrial zones, where the provided ecosystem services were insufficient to meet the regional demands. Overall, the ESSDI of ecological infrastructure also followed a spatial pattern of increasing in a circle in the center of the core urban area. In and around urban areas, the ESSDI was generally below 0.9, gradually increasing with distance from the urban centers. The spatial distribution and changing trends of ecological infrastructure with different ESSDIs provided several key insights: (1) The majority of ecological infrastructure areas were in a state of balance or surplus concerning the supply and demand of ecosystem services, aligning with their role as high-supply areas for ecosystem services. (2) With increasing ecosystem services demand, some ecological infrastructures saw their surpluses diminish, but they still maintained a balanced situation. (3) Ecological infrastructures in high-demand areas were generally well preserved, with their spatial proportion remaining stable at around 10%, showing no significant decreases. This trend underscores the increasing challenge of meeting the growing demand for ecosystem services in rapidly urbanizing and industrializing areas [37,57,64]. It also highlights the need for a more nuanced approach to the development and management of ecological infrastructure, ensuring it is responsive to the specific demands and conditions of different regions [4,68]. This could involve enhancing the capacity of existing ecological infrastructures or strategically developing new infrastructures in areas where demand outstrips supply, thus achieving a more balanced and sustainable ecological outcome [80,81].
Figure 11.
Spatial differences in the ESSDI of ecological infrastructure.
The spatial matching pattern of ecosystem service supply and demand indicated that most ecological infrastructures in the study area were located in high supply–low demand zones. In 2010 and 2018, the areas of ecological infrastructure in these zones were 3464 km2 and 3472 km2, respectively, accounting for about 55% of the total ecological infrastructure area in those years (Figure 11). In contrast, the area of ecological infrastructure within low supply–high demand areas was much smaller, spanning 366 km2 and 436 km2, respectively, which only constituted about 6% of the total ecological infrastructure area in these years and about 13.5% and 14.7% of the total area of this region. This distribution suggests that ecological infrastructure in the study area was predominantly concentrated in areas with relatively lower demand. In high-demand areas like urban and surrounding areas, as well as coastal industrial zones, the ecological infrastructure’s total area and spatial proportion were comparatively low. Despite an increasing trend, with the area and proportion of ecological infrastructure in low supply–high demand areas showing some growth, this increase was still limited in terms of overall volume and extent. Overall, there was a noticeable spatial mismatch in the supply and demand of ecosystem services within the study area, with some regions experiencing significant imbalances. The existing ecological infrastructure was not yet sufficient to satisfy the actual needs of these areas. This situation highlights the need for a more strategically targeted approach to developing and enhancing ecological infrastructure, particularly in high-demand areas, to better align with the local and regional ecological service requirements [22,25,72].
4. Discussion
4.1. Optimization of Ecological Infrastructure Layout for Ecosystem Service Supply and Demand Balance
Based on the CERF formula, we calculated the CERFs of 35 townships in Yantai with a surplus in ecosystem service supply, compared to 66 townships with a deficit in ecosystem service supply (excluding islands). Daxindian Town in Penglai and Songshan Street, Cuiping Street, Tingkou Town, and Miao Hou Town in Qixia exerted a significant CERF on Gaotong Town, Dongting Street, and Guxian Street in Fushan District. Moreover, Taocun Town, Miaohou Town in Qixia, and Yuangezhuang Street in Fushan exerted a high CERF with respect to Laishan Street in Laishan, Jiejiazhuang Street, and Huangwu Street in Zhifu District (Figure 12). Generally, the townships and streets in the counties surrounding the urban areas had a higher CERF with respect to the townships and streets within the urban areas. The CERF in other regions was gradually lowering, with a trend of decreasing circles. This pattern was related to the inherently higher value of ecosystem services in areas outside urban centers. This insight is crucial for urban and regional planning, highlighting the importance of considering the ecological influence of surrounding rural or less urbanized areas on urban centers and the need for integrating ecological considerations in urban development strategies [82,83].
Figure 12.
Spatial pattern of CERF between townships.
This study employed the concept of CERF to spatially depict the spillover effect of ecosystem services. By identifying areas with a strong CERF, ecological infrastructure can be strategically planned and constructed in these areas to meet the demands of regions where ecosystem service supply falls short. Thus, this study incorporated village-level management units (such as administrative villages, communities, and neighborhood committees) with relatively better environments (higher average ecosystem function) from townships with the strongest CERF into Yantai’s key ecological infrastructure construction areas (Figure 13). Excluding core habitats that already had good ecological baselines, the total area for this targeted ecological infrastructure development was 314.64 km2. This included 186.22 km2 of existing ecological infrastructure, with an additional 128.42 km2 needing cultivation and development. For the designated key construction areas of ecological infrastructure, the approach should involve enhancing ecological function and the capacity to provide ecosystem services through various means. These processes include creating additional ecological spaces, restoring vegetation, and improving the quality of existing ecological spaces. Creating new ecological spaces involves identifying and developing new areas that can be converted into ecological spaces such as parks, green belts, or urban forests [84,85]. These spaces not only provide recreational areas for residents but also contribute to biodiversity conservation, air and water purification, and climate regulation [86]. Restoring vegetation should focus on rehabilitating degraded lands, reforesting areas, and enhancing green cover [87,88]. Planting native trees, shrubs, and other vegetation helps in restoring the natural habitat, supporting local wildlife, and improving the overall ecological health of an area. Upgrading current green spaces to enhance their ecological value is crucial. This process could involve measures like diversifying plant species, creating water bodies for aquatic habitats, and implementing sustainable management practices to maintain these spaces. The objective in this regard is to enhance the effectiveness of these areas’ ecological functions and increase their ability to supply ecosystem services [4,89]. By implementing these strategies, the key construction areas of ecological infrastructure will not only meet the immediate ecological needs of urban areas but also provide long-term benefits such as improved environmental quality, enhanced resilience to climate change, and increased recreational and aesthetic values for communities. This holistic approach to ecological infrastructure development is integral to sustainable urban planning and contributes to the overall well-being and sustainability of the urban environment.
Figure 13.
Spatial distribution of ecological function enhancement areas.
4.2. Importance of Cross-Regional Ecological Infrastructure Development
Traditional ecological infrastructure studies are usually conducted only within inherent administrative boundaries or natural geographical units, ignoring the importance of spatial flows and the spillover effects of ecosystem services for the spatial layout of ecological infrastructure [4]. Based on the results of this paper, in view of the serious imbalance between the supply and demand of ecosystem services in the central city of Yantai and urban residents’ unmet demand for ecosystem services, this study proposes adding new ecological infrastructures in Qixia, Penglai, and other suburbs with better ecological backgrounds, based on the concept of comparative ecological radiation force, to improve the supply and demand of ecosystem services of the central city of Yantai. Based on the spillover effect and flow characteristics of ecosystem services, this study proposes a new methodological framework and presents a useful attempt at cross-regional ecological protection and construction, ranging from traditional passive ecological compensation to the proactive and targeted construction of extraterritorial ecological infrastructure. In essence, this is also an issue of inter-regional development rights. Enhancing ecological infrastructure construction in the suburbs will inevitably limit these areas’ urban construction space and affect their economic development. Determining how to establish an efficient and fair inter-regional right-to-development trading mechanism around the flow of ecosystem services and ecological infrastructure construction has become a key issue that needs to be further studied. This is similar to traditional ecological compensation, which is essentially an inter-regional financial payment for ecosystem services [35,36,37], but involves the active trading of ecosystem services between regions, which puts forward new requirements for ecological infrastructure planning, price negotiation, and implementation. Therefore, further research is needed in the areas of the accurate accounting of the value of ecosystem services and the precise quantification of the spatial flow of ecosystem services.
4.3. Methodological Limitations and Challenges for Future Research
This study simplified the computational process by setting parameters based on existing models, relevant research findings, and manual recommendations. This approach, however, might result in issues like insufficient precision in the results and discrepancies between the parameter settings and the actual conditions of the study area. The process of parameterizing ecosystem function models to suit local conditions, as attempted in Yantai, is fraught with challenges. One of the primary difficulties lies in the accuracy of data. Ecosystem modeling heavily relies on the quality of input data, which includes soil composition, vegetation types, and land use [90]. In many cases, especially in rapidly developing urban areas like Yantai, such data can be dynamic and complex, making it challenging to maintain up-to-date and precise datasets. Furthermore, the heterogeneity of urban landscapes poses another challenge. Cities are not monolithic [91,92]. They encompass a range of micro-environments, each with unique ecological characteristics. This diversity necessitates a granular approach to data collection and model parameterization, recognizing the specific ecological dynamics of different urban sectors. Therefore, determining how to combine the various ecosystem function calculation and assessment models with the actual situation of local areas by collecting more accurate and timely data on soil, weather, vegetation, and land use, as well as how to realize the localization of model parameters, is the key to improving calculation accuracy.
The methodology employed in this study for calculating ecosystem service demand reveals the need for more nuanced and sophisticated approaches, especially in complex urban environments. This study’s reliance on per capita demand and population data, while useful for broader administrative regions, causes it to fall short of capturing the intricate variations within a city. Urban areas are characterized by diverse populations, multifarious industries, and varied recreational and residential spaces, each with unique ecological demands [93,94]. One of the key challenges in urban ecological assessment is capturing this diversity in demand. Different urban zones—whether commercial, residential, industrial, or recreational—have distinct ecological footprints and service requirements. For instance, green spaces in residential areas not only address recreational needs but also contribute to local air quality and biodiversity, whereas industrial areas might prioritize pollution mitigation and waste management services [95,96]. Addressing this challenge requires a more detailed and localized approach to data collection and analysis. Integrating spatial big data, such as mobile signal data and points of interest, can provide a more dynamic and detailed picture of how different urban populations interact with and impact their ecological surroundings [97,98]. This approach can help in accurately mapping out the varying demands for ecosystem services across different urban areas.
Moreover, the evolving nature of urban landscapes necessitates a dynamic approach to ecological planning. As cities grow and change, so, too, do their ecological needs [99]. Regularly updated data and flexible modeling approaches are essential to keep pace with these changes. In addition to technological solutions, engaging with local communities and stakeholders is vital. Public participation in ecological planning can provide valuable insights into the needs and preferences of different urban populations [100]. Community-driven data collection and analysis can complement more formal scientific methods, leading to a more holistic understanding of urban ecosystem service demand. Ultimately, enhancing the accuracy and relevance of ecosystem service demand calculations in urban environments is not just a technical challenge [101]. It is a multi-faceted endeavor that requires technological innovation, collaborative approaches, and a deep understanding of the complex interplay between urban development and ecological systems.
5. Conclusions
This study investigates the spatial and temporal evolution characteristics and spatial matching status of supply and demand based on identifying the spatial scope of Yantai City’s ecological infrastructure in 2010 and 2018, respectively, and proposes a spatial optimization scheme oriented toward the balance of ecosystem service supply and demand. This study shows that the matching pattern of ecosystem services supply and demand in Yantai exhibited pronounced regional differences, with approximately forty percent of the land characterized as high supply–low demand. There was a significant imbalance in the central urban areas. The increased demand for ecosystem services, driven by population concentration in urban areas, led to a worsening trend in the supply–demand situation in certain areas. The existing ecological infrastructure was insufficient to meet the actual needs of the region. The CERF of the towns and streets in the counties surrounding the urban area was higher than that within the urban area. Accordingly, a 314.64 km2 area of village-level management units with relatively better environmental conditions in towns with the strongest CERF was incorporated into Yantai’s key ecological infrastructure construction areas. By creating additional ecological spaces, restoring vegetation, and enhancing the quality of existing ecological spaces, it is possible to improve the ecological functions of these areas. This enhancement strengthens their ability to provide ecosystem services, thereby improving the supply and demand conditions of ecosystem services in urban regions. Such initiatives contribute to a more sustainable and environmentally balanced urban development, aligning with broader goals of ecological conservation and urban resilience.
Author Contributions
Conceptualization, T.Z. and L.H.; methodology, Y.M.; software, M.C.; validation, Y.F.; formal analysis, Y.M.; investigation, T.Z.; resources, L.H.; data curation, Y.F.; writing—original draft preparation, T.Z. and L.H.; writing—review and editing T.Z., C.Z. and M.C.; visualization, Z.M.; supervision, T.Z.; project administration, T.Z.; funding acquisition, T.Z. and L.L. All authors have read and agreed to the published version of the manuscript.
Funding
This work was funded by the National Natural Science Foundation of China (Grant No. 42101298, 42077004, 42301299), and the special fund for young talents of Henan Agricultural University (Grant No. 30500956).
Data Availability Statement
Data is contained within the article.
Conflicts of Interest
The authors declare no conflicts of interest.
References
- Mcdonnell, M.J.; Macgregor-Fors, I. The ecological future of cities. Science 2016, 352, 936–938. [Google Scholar] [CrossRef]
- Sun, L.; Su, C.; Xian, X. Assessing the sustainability of China’s basic pension funding for urban and rural residents. Sustainability 2020, 12, 2833. [Google Scholar] [CrossRef]
- Xi, B.; Li, X.; Gao, J.; Zhao, Y.; Liu, H.; Xia, X.; Yang, T.; Zhang, L.; Jia, X. Review of challenges and strategies for balanced urban-rural environmental protection in china. Front. Environ. Sci. Eng. 2015, 9, 371–384. [Google Scholar] [CrossRef]
- Huang, L.; Wang, J.; Chen, X. Ecological infrastructure planning of large river basin to promote nature conservation and ecosystem functions. J. Environ. Manag. 2022, 306, 114482. [Google Scholar] [CrossRef]
- Challéat, S.; Barré, K.; Laforge, A.; Lapostolle, D.; Franchomme, M.; Sirami, C.; Le Viol, I.; Milian, J.; Kerbiriou, C. Grasping darkness: The dark ecological network as a social-ecological framework to limit the impacts of light pollution on biodiversity. Ecol. Soc. 2021, 26, 15. [Google Scholar] [CrossRef]
- Weber, T.; Sloan, A.; Wolf, J. Maryland’s green infrastructure assessment: Development of a comprehensive approach to land conservation. Landsc. Urban Plan. 2006, 77, 94–110. [Google Scholar] [CrossRef]
- Keyes, A.A.; Mclaughlin, J.P.; Barner, A.K.; Dee, L.E. An ecological network approach to predict ecosystem service vulnerability to species losses. Nat. Commun. 2021, 12, 1586. [Google Scholar] [CrossRef] [PubMed]
- Li, F.; Liu, H.; Huisingh, D.; Wang, Y.; Wang, R. Shifting to healthier cities with improved urban ecological infrastructure: From the perspectives of planning, implementation, governance and engineering. J. Clean. Prod. 2017, 163, S1–S11. [Google Scholar] [CrossRef]
- Bennett, E.M.; Peterson, G.D.; Gordon, L.J. Understanding relationships among multiple ecosystem services. Ecol. Lett. 2009, 12, 1394–1404. [Google Scholar] [CrossRef] [PubMed]
- Costanza, R.; D’Arge, R.; De Groot, R.; Farber, S.; Grasso, M.; Hannon, B.; Limburg, K.; Naeem, S.; O’Neill, R.V.; Paruelo, J. The value of the world’s ecosystem services and natural capital. Nature 1997, 387, 253–260. [Google Scholar] [CrossRef]
- Costanza, R.; De Groot, R.; Braat, L.; Kubiszewski, I.; Fioramonti, L.; Sutton, P.; Farber, S.; Grasso, M. Twenty years of ecosystem services: How far have we come and how far do we still need to go? Ecosyst. Serv. 2017, 28, 1–16. [Google Scholar] [CrossRef]
- Peng, J.; Wang, X.; Liu, Y.; Zhao, Y.; Xu, Z.; Zhao, M.; Qiu, S.; Wu, J. Urbanization impact on the supply-demand budget of ecosystem services: Decoupling analysis. Ecosyst. Serv. 2020, 44, 101139. [Google Scholar] [CrossRef]
- Costanza, R.; De Groot, R.; Sutton, P.; Van der Ploeg, S.; Anderson, S.J.; Kubiszewski, I.; Farber, S.; Turner, R.K. Changes in the global value of ecosystem services. Glob. Environ. Chang. 2014, 26, 152–158. [Google Scholar] [CrossRef]
- Shi, D.; Shi, Y.; Wu, Q.; Fang, R. Multidimensional assessment of food provisioning ecosystem services using remote sensing and agricultural statistics. Remote Sens. 2020, 12, 3955. [Google Scholar] [CrossRef]
- Villa, F.; Bagstad, K.J.; Voigt, B.; Johnson, G.W.; Portela, R.; Honzák, M.; Batker, D. A methodology for adaptable and robust ecosystem services assessment. PLoS ONE 2014, 9, e91001. [Google Scholar] [CrossRef] [PubMed]
- Zulian, G.; Polce, C.; Maes, J. ESTIMAP: A GIS-based model to map ecosystem services in the European union. Ann. Bot.-Italy 2014, 4, 1–7. [Google Scholar] [CrossRef]
- Maes, J.; Liquete, C.; Teller, A.; Erhard, M.; Paracchini, M.L.; Barredo, J.I.; Grizzetti, B.; Cardoso, A.; Somma, F.; Petersen, J. An indicator framework for assessing ecosystem services in support of the EU biodiversity strategy to 2020. Ecosyst. Serv. 2016, 17, 14–23. [Google Scholar] [CrossRef]
- Li, M.; Liang, D.; Xia, J.; Song, J.; Cheng, D.; Wu, J.; Cao, Y.; Sun, H.; Li, Q. Evaluation of water conservation function of Danjiang River Basin in Qinling Mountains, China based on invest model. J. Environ. Manag. 2021, 286, 112212. [Google Scholar] [CrossRef]
- Zoderer, B.M.; Tasser, E.; Carver, S.; Tappeiner, U. Stakeholder perspectives on ecosystem service supply and ecosystem service demand bundles. Ecosyst. Serv. 2019, 37, 100938. [Google Scholar] [CrossRef]
- Burkhard, B.; Kroll, F.; Nedkov, S.; Müller, F. Mapping supply, demand and budgets of ecosystem services. Ecol. Indic. 2012, 21, 17–20. [Google Scholar] [CrossRef]
- Hegetschweiler, K.T.; de Vries, S.; Arnberger, A.; Bell, S.; Brennan, M.; Siter, N.; Olafsson, A.S.; Voigt, A.; Hunziker, M. Linking demand and supply factors in identifying cultural ecosystem services of urban green infrastructures: A review of European studies. Urban For. Urban Green. 2017, 21, 48–59. [Google Scholar] [CrossRef]
- Dai, X.; Wang, L.; Tao, M.; Huang, C.; Sun, J.; Wang, S. Assessing the ecological balance between supply and demand of blue-green infrastructure. J. Environ. Manag. 2021, 288, 112454. [Google Scholar] [CrossRef] [PubMed]
- de Manuel, B.F.; Méndez-Fernández, L.; Peña, L.; Ametzaga-Arregi, I. A new indicator of the effectiveness of urban green infrastructure based on ecosystem services assessment. Basic Appl. Ecol. 2021, 53, 12–25. [Google Scholar] [CrossRef]
- Lin, Y.; Zhang, M.; Gan, M.; Huang, L.; Zhu, C.; Zheng, Q.; You, S.; Ye, Z.; Shahtahmassebi, A.; Li, Y. Fine identification of the supply–demand mismatches and matches of urban green space ecosystem services with a spatial filtering tool. J. Clean. Prod. 2022, 336, 130404. [Google Scholar] [CrossRef]
- Shen, Z.; Zhang, B.; Xin, R.; Liu, J. Examining supply and demand of cooling effect of blue and green spaces in mitigating urban heat island effects: A case study of the Fujian Delta urban agglomeration (FDUA), China. Ecol. Indic. 2022, 142, 109187. [Google Scholar] [CrossRef]
- González-García, A.; Palomo, I.; González, J.A.; López, C.A.; Montes, C. Quantifying spatial supply-demand mismatches in ecosystem services provides insights for land-use planning. Land Use Policy 2020, 94, 104493. [Google Scholar] [CrossRef]
- Morri, E.; Pruscini, F.; Scolozzi, R.; Santolini, R. A forest ecosystem services evaluation at the river basin scale: Supply and demand between coastal areas and upstream lands (Italy). Ecol. Indic. 2014, 37, 210–219. [Google Scholar] [CrossRef]
- Marino, D.; Palmieri, M.; Marucci, A.; Tufano, M. Comparison between demand and supply of some ecosystem services in national parks: A spatial analysis conducted using Italian case studies. Conservation 2021, 1, 36–57. [Google Scholar] [CrossRef]
- Chen, D.; Li, J.; Yang, X.; Zhou, Z.; Pan, Y.; Li, M. Quantifying water provision service supply, demand and spatial flow for land use optimization: A case study in the Yanhe watershed. Ecosyst. Serv. 2020, 43, 101117. [Google Scholar] [CrossRef]
- Yu, H.; Chen, C.; Shao, C. Spatial and temporal changes in ecosystem service driven by ecological compensation in the Xin’an River Basin, China. Ecol. Indic. 2023, 146, 109798. [Google Scholar] [CrossRef]
- Krasny, M.E.; Russ, A.; Tidball, K.G.; Elmqvist, T. Civic ecology practices: Participatory approaches to generating and measuring ecosystem services in cities. Ecosyst. Serv. 2014, 7, 177–186. [Google Scholar] [CrossRef]
- Yu, Q.; Yue, D.; Wang, J.; Zhang, Q.; Li, Y.; Yu, Y.; Chen, J.; Li, N. The optimization of urban ecological infrastructure network based on the changes of county landscape patterns: A typical case study of ecological fragile zone located at Deng Kou (Inner Mongolia). J. Clean. Prod. 2017, 163, S54–S67. [Google Scholar] [CrossRef]
- Lim, T.C. An empirical study of spatial-temporal growth patterns of a voluntary residential green infrastructure program. J. Environ. Plan. Manag. 2018, 61, 1363–1382. [Google Scholar] [CrossRef]
- Tashiro, A. Green self-efficacy for blue-green infrastructure management in a post-disaster recovery phase: Empirical research in a small rural community. Coast. Eng. J. 2021, 63, 408–421. [Google Scholar] [CrossRef]
- Qu, Q.; Tsai, S.; Tang, M.; Xu, C.; Dong, W. Marine ecological environment management based on ecological compensation mechanisms. Sustainability 2016, 8, 1267. [Google Scholar] [CrossRef]
- Wang, L.; Zheng, H.; Chen, Y.; Ouyang, Z.; Hu, X. Systematic review of ecosystem services flow measurement: Main concepts, methods, applications and future directions. Ecosyst. Serv. 2022, 58, 101479. [Google Scholar] [CrossRef]
- Zhai, T.; Zhang, D.; Zhao, C. How to optimize ecological compensation to alleviate environmental injustice in different cities in the yellow river basin? A case of integrating ecosystem service supply, demand and flow. Sustain. Cities Soc. 2021, 75, 103341. [Google Scholar] [CrossRef]
- Zhou, Y.; Feng, Z.; Xu, K.; Wu, K.; Gao, H.; Liu, P. Ecosystem service flow perspective of urban green land: Spatial simulation and driving factors of cooling service flow. Land 2023, 12, 1527. [Google Scholar] [CrossRef]
- Harris, L.R.; Defeo, O. Sandy shore ecosystem services, ecological infrastructure, and bundles: New insights and perspectives. Ecosyst. Serv. 2022, 57, 101477. [Google Scholar] [CrossRef]
- Perschke, M.J.; Harris, L.R.; Sink, K.J.; Lombard, A.T. Using ecological infrastructure to comprehensively map ecosystem service demand, flow and capacity for spatial assessment and planning. Ecosyst. Serv. 2023, 62, 101536. [Google Scholar] [CrossRef]
- Villamagna, A.M.; Angermeier, P.L.; Bennett, E.M. Capacity, pressure, demand, and flow: A conceptual framework for analyzing ecosystem service provision and delivery. Ecol. Complex. 2013, 15, 114–121. [Google Scholar] [CrossRef]
- Schröter, M.; Koellner, T.; Alkemade, R.; Arnhold, S.; Bagstad, K.J.; Erb, K.; Frank, K.; Kastner, T.; Kissinger, M.; Liu, J. Interregional flows of ecosystem services: Concepts, typology and four cases. Ecosyst. Serv. 2018, 31, 231–241. [Google Scholar] [CrossRef]
- Shi, Y.; Shi, D.; Zhou, L.; Fang, R. Identification of ecosystem services supply and demand areas and simulation of ecosystem service flows in shanghai. Ecol. Indic. 2020, 115, 106418. [Google Scholar] [CrossRef]
- Vrebos, D.; Staes, J.; Vandenbroucke, T.; Johnston, R.; Muhumuza, M.; Kasabeke, C.; Meire, P. Mapping ecosystem service flows with land cover scoring maps for data-scarce regions. Ecosyst. Serv. 2015, 13, 28–40. [Google Scholar] [CrossRef]
- Koellner, T.; Bonn, A.; Arnhold, S.; Bagstad, K.J.; Fridman, D.; Guerra, C.A.; Kastner, T.; Kissinger, M.; Kleemann, J.; Kuhlicke, C. Guidance for assessing interregional ecosystem service flows. Ecol. Indic. 2019, 105, 92–106. [Google Scholar] [CrossRef]
- Burkhard, B.; Kandziora, M.; Hou, Y.; Müller, F. Ecosystem service potentials, flows and demands-concepts for spatial localisation, indication and quantification. Landsc. Online 2014, 34, 1–32. [Google Scholar] [CrossRef]
- Li, J.; Wang, Y. Ecosystem services assessment from capacity to flow: A review. Trans. Earth Environ. Sustain. 2023, 1, 80–93. [Google Scholar] [CrossRef]
- Vallecillo, S.; La Notte, A.; Zulian, G.; Ferrini, S.; Maes, J. Ecosystem services accounts: Valuing the actual flow of nature-based recreation from ecosystems to people. Ecol. Model. 2019, 392, 196–211. [Google Scholar] [CrossRef]
- Cui, S.; Han, Z.; Yan, X.; Li, X.; Zhao, W.; Liu, C.; Li, X.; Zhong, J. Link ecological and social composite systems to construct sustainable landscape patterns: A new framework based on ecosystem service flows. Remote Sens. 2022, 14, 4663. [Google Scholar] [CrossRef]
- Bagstad, K.J.; Johnson, G.W.; Voigt, B.; Villa, F. Spatial dynamics of ecosystem service flows: A comprehensive approach to quantifying actual services. Ecosyst. Serv. 2013, 4, 117–125. [Google Scholar] [CrossRef]
- Chen, Z.; Lin, J.; Huang, J. Linking ecosystem service flow to water-related ecological security pattern: A methodological approach applied to a coastal province of China. J. Environ. Manag. 2023, 345, 118725. [Google Scholar] [CrossRef]
- Baró, F.; Palomo, I.; Zulian, G.; Vizcaino, P.; Haase, D.; Gómez-Baggethun, E. Mapping ecosystem service capacity, flow and demand for landscape and urban planning: A case study in the Barcelona metropolitan region. Land Use Policy 2016, 57, 405–417. [Google Scholar] [CrossRef]
- Zhai, T.; Wang, J.; Fang, Y.; Huang, L.; Liu, J.; Zhao, C. Integrating ecosystem services supply, demand and flow in ecological compensation: A case study of carbon sequestration services. Sustainability 2021, 13, 1668. [Google Scholar] [CrossRef]
- Zhou, M.; Wu, M.; Zhang, G.; Zhao, L.; Hou, X.; Yang, Y. Analysis of coastal zone data of northern Yantai collected by remote sensing from 1990 to 2018. Appl. Sci. 2019, 9, 4466. [Google Scholar] [CrossRef]
- Zhao, L.; Yu, W.; Meng, P.; Zhang, J.; Zhang, J. Invest model analysis of the impacts of land use change on landscape pattern and habitat quality in the Xiaolangdi reservoir area of the yellow river basin, China. Land Degrad. Dev. 2022, 33, 2870–2884. [Google Scholar] [CrossRef]
- Zhu, W.; Pan, Y.; He, H.; Yu, D.; Hu, H. Simulation of maximum light utilization rate of typical vegetation in China. Chin. Sci. Bull. 2006, 51, 700–706. [Google Scholar] [CrossRef]
- Peng, J.; Hu, X.; Qiu, S.; Meersmans, J.; Liu, Y. Multifunctional landscapes identification and associated development zoning in mountainous area. Sci. Total Environ. 2019, 660, 765–775. [Google Scholar] [CrossRef] [PubMed]
- Li, Z.; Cheng, X.; Han, H. Future impacts of land use change on ecosystem services under different scenarios in the ecological conservation area, Beijing, China. Forests 2020, 11, 584. [Google Scholar] [CrossRef]
- Redhead, J.W.; Stratford, C.; Sharps, K.; Jones, L.; Ziv, G.; Clarke, D.; Oliver, T.H.; Bullock, J.M. Empirical validation of the invest water yield ecosystem service model at a national scale. Sci. Total Environ. 2016, 569, 1418–1426. [Google Scholar] [CrossRef]
- Getis, A.; Ord, J.K. The analysis of spatial association by use of distance statistics. Geogr. Anal. 1992, 24, 189–206. [Google Scholar] [CrossRef]
- Yao, K.; Yue, S. Study on spatial distribution of modern sweet diet and its impact factors in China based on big data from internet. J. Geo-Inf. Sci 2020, 22, 1202–1215. [Google Scholar]
- Richards, D.R.; Thompson, B.S. Urban ecosystems: A new frontier for payments for ecosystem services. People Nat. 2019, 1, 249–261. [Google Scholar] [CrossRef]
- Chen, J.L.; Xu, M.Y.; Su, X.; Gao, J.L. Spatial transfer of regional ecosystem service in Nanjing city. Acta Ecol. Sin. 2014, 34, 5087–5095. [Google Scholar] [CrossRef]
- Wang, J.; Zhai, T.; Lin, Y.; Kong, X.; He, T. Spatial imbalance and changes in supply and demand of ecosystem services in China. Sci. Total Environ. 2019, 657, 781–791. [Google Scholar] [CrossRef] [PubMed]
- Fang, Y.; Zhai, T.; Zhao, X.; Chen, K.; Guo, B.; Wang, J. Study on the comprehensive improvement of ecosystem services in a China’s bay city for spatial optimization. Water 2021, 13, 2072. [Google Scholar] [CrossRef]
- Telesetsky, A. Nature-based solutions: Protecting and building coastal and ocean ecological infrastructure. Nat. Resour. Environ. 2019, 34, 25. [Google Scholar]
- Plieninger, T.; Thapa, P.; Bhaskar, D.; Nagendra, H.; Torralba, M.; Zoderer, B.M. Disentangling ecosystem services perceptions from blue infrastructure around a rapidly expanding megacity. Landsc. Urban Plan. 2022, 222, 104399. [Google Scholar] [CrossRef]
- Vallecillo, S.; Polce, C.; Barbosa, A.; Castillo, C.P.; Vandecasteele, I.; Rusch, G.M.; Maes, J. Spatial alternatives for green infrastructure planning across the EU: An ecosystem service perspective. Landsc. Urban Plan. 2018, 174, 41–54. [Google Scholar] [CrossRef]
- Barbosa, A.; Martín, B.; Hermoso, V.; Arévalo-Torres, J.; Barbière, J.; Martínez-López, J.; Domisch, S.; Langhans, S.D.; Balbi, S.; Villa, F. Cost-effective restoration and conservation planning in green and blue infrastructure designs. A case study on the intercontinental biosphere reserve of the mediterranean: Andalusia (Spain)–morocco. Sci. Total Environ. 2019, 652, 1463–1473. [Google Scholar] [CrossRef] [PubMed]
- Chan, F.K.S.; Griffiths, J.A.; Higgitt, D.; Xu, S.; Zhu, F.; Tang, Y.; Xu, Y.; Thorne, C.R. “sponge city” in China—A breakthrough of planning and flood risk management in the urban context. Land Use Policy 2018, 76, 772–778. [Google Scholar] [CrossRef]
- Edwards, P.; Sutton-Grier, A.E.; Coyle, G.E. Investing in nature: Restoring coastal habitat blue infrastructure and green job creation. Mar. Policy 2013, 38, 65–71. [Google Scholar] [CrossRef]
- Liu, Q.; Liu, H.; Xu, G.; Lu, B.; Wang, X.; Li, J. Spatial gradients of supply and demand of ecosystem services within cities. Ecol. Indic. 2023, 157, 111263. [Google Scholar] [CrossRef]
- Chen, F.; Li, L.; Niu, J.; Lin, A.; Chen, S.; Hao, L. Evaluating ecosystem services supply and demand dynamics and ecological zoning management in Wuhan, China. Int. J. Environ. Res. Public Health 2019, 16, 2332. [Google Scholar] [CrossRef]
- Yan, J.; Wang, M.; Su, F.; Zhang, X.; Gao, S.; Xu, M. Changes in land cover and ecological stress in Borneo based on remote sensing and an ecological footprint method. Landsc. Ecol. Eng. 2020, 16, 319–333. [Google Scholar] [CrossRef]
- Dey, P.; Roy, R.; Mukherjee, A.; Krishna, P.S.; Koijam, R.; Ray, S. Valorization of waste biomass as a strategy to alleviate ecological deficit: A case study on waste biomass derived stable carbon. In Advanced Microscopy; Apple Academic Press: Waretown, NJ, USA, 2022; pp. 167–196. [Google Scholar]
- Xin, R.; Skov-Petersen, H.; Zeng, J.; Zhou, J.; Li, K.; Hu, J.; Liu, X.; Kong, J.; Wang, Q. Identifying key areas of imbalanced supply and demand of ecosystem services at the urban agglomeration scale: A case study of the Fujian delta in China. Sci. Total Environ. 2021, 791, 148173. [Google Scholar] [CrossRef]
- Deng, C.; Liu, J.; Liu, Y.; Li, Z.; Nie, X.; Hu, X.; Wang, L.; Zhang, Y.; Zhang, G.; Zhu, D. Spatiotemporal dislocation of urbanization and ecological construction increased the ecosystem service supply and demand imbalance. J. Environ. Manag. 2021, 288, 112478. [Google Scholar] [CrossRef] [PubMed]
- Palacios-Agundez, I.; Onaindia, M.; Barraqueta, P.; Madariaga, I. Provisioning ecosystem services supply and demand: The role of landscape management to reinforce supply and promote synergies with other ecosystem services. Land Use Policy 2015, 47, 145–155. [Google Scholar] [CrossRef]
- Cortinovis, C.; Geneletti, D. Ecosystem services in urban plans: What is there, and what is still needed for better decisions. Land Use Policy 2018, 70, 298–312. [Google Scholar] [CrossRef]
- Zhang, X.; Hes, D.; Wu, Y.; Hafkamp, W.; Lu, W.; Bayulken, B.; Schnitzer, H.; Li, F. Catalyzing sustainable urban transformations towards smarter, healthier cities through urban ecological infrastructure, regenerative development, eco towns and regional prosperity. J. Clean. Prod. 2016, 122, 2–4. [Google Scholar] [CrossRef]
- Li, F.; Liu, X.; Zhang, X.; Zhao, D.; Liu, H.; Zhou, C.; Wang, R. Urban ecological infrastructure: An integrated network for ecosystem services and sustainable urban systems. J. Clean. Prod. 2017, 163, S12–S18. [Google Scholar] [CrossRef]
- De la Barrera, F.; Rubio, P.; Banzhaf, E. The value of vegetation cover for ecosystem services in the suburban context. Urban For. Urban Green. 2016, 16, 110–122. [Google Scholar] [CrossRef]
- Bowicki, D.; Walz, U. Gradient of land cover and ecosystem service supply capacities-a comparison of suburban and rural fringes of towns Dresden (Germany) and Poznan (Poland). Procedia Earth Planet. Sci. 2015, 15, 495–501. [Google Scholar] [CrossRef]
- Chen, Y.; Xu, F. The optimization of ecological service function and planning control of territorial space planning for ecological protection and restoration. Sustain. Comput. Inform. Syst. 2022, 35, 100748. [Google Scholar] [CrossRef]
- Oh, K.; Lee, D.; Park, C. Urban ecological network planning for sustainable landscape management. J. Urban Technol. 2011, 18, 39–59. [Google Scholar] [CrossRef]
- Smith, P.; Ashmore, M.R.; Black, H.I.; Burgess, P.J.; Evans, C.D.; Quine, T.A.; Thomson, A.M.; Hicks, K.; Orr, H.G. The role of ecosystems and their management in regulating climate, and soil, water and air quality. J. Appl. Ecol. 2013, 50, 812–829. [Google Scholar] [CrossRef]
- Elmqvist, T.; Setälä, H.; Handel, S.N.; van der Ploeg, S.; Aronson, J.; Blignaut, J.N.; Gómez-Baggethun, E.; Nowak, D.J.; Kronenberg, J.; de Groot, R. Benefits of restoring ecosystem services in urban areas. Curr. Opin. Environ. Sustain. 2015, 14, 101–108. [Google Scholar] [CrossRef]
- Chen, X.; Li, F.; Li, X.; Liu, H.; Hu, Y.; Hu, P. Integrating ecological assessments to target priority restoration areas: A case study in the pearl river delta urban agglomeration, China. Remote Sens. 2021, 13, 2424. [Google Scholar] [CrossRef]
- Liao, C.; Yue, Y.; Wang, K.; Fensholt, R.; Tong, X.; Brandt, M. Ecological restoration enhances ecosystem health in the karst regions of southwest China. Ecol. Indic. 2018, 90, 416–425. [Google Scholar] [CrossRef]
- Bagstad, K.J.; Cohen, E.; Ancona, Z.H.; Mcnulty, S.G.; Sun, G. The sensitivity of ecosystem service models to choices of input data and spatial resolution. Appl. Geogr. 2018, 93, 25–36. [Google Scholar] [CrossRef]
- Qian, Y.; Zhou, W.; Pickett, S.T.; Yu, W.; Xiong, D.; Wang, W.; Jing, C. Integrating structure and function: Mapping the hierarchical spatial heterogeneity of urban landscapes. Ecol. Process. 2020, 9, 59. [Google Scholar] [CrossRef]
- Ladeau, S.L.; Allan, B.F.; Leisnham, P.T.; Levy, M.Z. The ecological foundations of transmission potential and vector-borne disease in urban landscapes. Funct. Ecol. 2015, 29, 889–901. [Google Scholar] [CrossRef]
- Kimpton, A. A spatial analytic approach for classifying greenspace and comparing greenspace social equity. Appl. Geogr. 2017, 82, 129–142. [Google Scholar] [CrossRef]
- Zhai, T.; Wang, J.; Jin, Z.; Qi, Y.; Fang, Y.; Liu, J. Did improvements of ecosystem services supply-demand imbalance change environmental spatial injustices? Ecol. Indic. 2020, 111, 106068. [Google Scholar] [CrossRef]
- Ji, S.; Ma, S. The effects of industrial pollution on ecosystem service value: A case study in a heavy industrial area, China. Environ. Dev. Sustain. 2022, 24, 6804–6833. [Google Scholar] [CrossRef]
- Belmeziti, A.; Cherqui, F.; Kaufmann, B. Improving the multi-functionality of urban green spaces: Relations between components of green spaces and urban services. Sustain. Cities Soc. 2018, 43, 1–10. [Google Scholar] [CrossRef]
- Chen, J.; Wang, C.; Zhang, Y.; Li, D. Measuring spatial accessibility and supply-demand deviation of urban green space: A mobile phone signaling data perspective. Front. Public Health 2022, 10, 1029551. [Google Scholar] [CrossRef] [PubMed]
- Dong, Y.; Chen, X.; Lv, D.; Wang, Q. Evaluation of urban green space supply and demand based on mobile signal data: Taking the central area of Shenyang city as an example. Land 2023, 12, 1742. [Google Scholar] [CrossRef]
- Hölscher, K.; Frantzeskaki, N. Perspectives on urban transformation research: Transformations in, of, and by cities. Urban Transform. 2021, 3, 2. [Google Scholar] [CrossRef]
- Rall, E.; Hansen, R.; Pauleit, S. The added value of public participation gis (ppgis) for urban green infrastructure planning. Urban For. Urban Green. 2019, 40, 264–274. [Google Scholar] [CrossRef]
- Li, J.; Geneletti, D.; Wang, H. Understanding supply-demand mismatches in ecosystem services and interactive effects of drivers to support spatial planning in Tianjin metropolis, China. Sci. Total Environ. 2023, 895, 165067. [Google Scholar] [CrossRef]
Disclaimer/Publisher’s Note: The statements, opinions and data contained in all publications are solely those of the individual author(s) and contributor(s) and not of MDPI and/or the editor(s). MDPI and/or the editor(s) disclaim responsibility for any injury to people or property resulting from any ideas, methods, instructions or products referred to in the content. |
© 2024 by the authors. Licensee MDPI, Basel, Switzerland. This article is an open access article distributed under the terms and conditions of the Creative Commons Attribution (CC BY) license (https://creativecommons.org/licenses/by/4.0/).












