Abstract
The competitiveness of urban landscapes is a subject of growing attention as cities strive to become the best places to support enterprises, economic development, and high-quality living while preserving environmental resources. In evaluations of urban competitiveness, financial factors are frequently emphasized. In this systematic study for the future sustainable urban landscape (SUL), we use the instance of Penang Island, Malaysia, to present an integrated methodology for finding, evaluating, and validating good indicators for developing an urban landscape index that balances economic, sociocultural, and environmental factors. First, we provide a framework for developing such an index by developing a Delphi Analytical Hierarchy Process (DAHP) model that aids in choosing the most important aspects and sub criteria affecting the sustainability of urban landscapes. Then, under the Sustainable Development Goals (SDG), we demonstrate how to use these data to assess the competitiveness of various zones on Penang Island, namely Bayan Lepas and George Town. According to the quantitative results of the DAHP model, economic criteria, which were given a weight of 0.595 and a corresponding inconsistency (CI) of 0.04, had a greater influence on Penang Island’s urban landscape than environmental criteria, which were given a weight of 0.276 and a CI of 0.02, and social and cultural criteria, which were given a weight of 0.128 and a CI of 0.08. In terms of economic criteria, Zone 1 has a weight of 0.360, which indicates that it has less sway than Zone 2, which has a weight of 0.636. In the discussion, we highlight the essential elements of the methodology to assess the competitiveness of urban environments.
1. Introduction
In a world that is becoming increasingly globally interconnected, cities are important economic entities that compete with one another. As a result, cities need to continuously adapt and pursue sustainability []. Over the last 30 years, the scientific discussion of competitiveness has progressed through several stages, which at first focused on enterprises within the economic disciplines and later on the productivity of nations and regions. Finally, it expanded to include urban landscapes []. Since the 1990s, scholars have focused on competitiveness as the standard of cities while taking into account the effects of globalization, urbanization, and digitization []. This reflects how the significance of cities has changed over time [,]. The efficiency of cities has proven essential to the success of global economic systems []. The urban landscape economy is the modern driving force behind global growth []. Promoting urban landscapes may thus result in creating new resources and possibilities by attracting new investors, enterprises, activities, talents, and tourists []. The management of environmental and economic resources of urban landscapes needs to form a part of the modern urban landscape development strategy []. To improve quality of life, research on urban landscapes attempts to address challenges imposed on urban landscapes by urbanization, such as traffic congestion, aging populations, unequal resource distribution, and insufficient emergency response and management capabilities [].
The majority of the new constructions are located at the perimeter of Malaysian cities, where urban expansion has proceeded unabatedly []. The socioeconomic and cultural features of Malaysian cities are affected by migratory trends and the rate of urbanization. Enhancing the competitiveness of the city and its subsystems for environmental, social–cultural, and economic growth becomes a significant job in light of the fast urbanization process []. We are developing an index system that incorporates economic, environmental, and sociocultural elements to measure competitiveness [].
Specifically, we aim to (1) investigate and identify the influencing factors of the urban landscape to achieve sustainable urban landscape development assessment in Penang Island, and (2) analyze Penang Island’s present level of the urban landscape, which strikes a balance between the economic, environmental, and social wellbeing of city people.
The urban landscape has been the subject of in-depth investigation of competitive dynamics, affecting variables, and urban landscape assessments since the 1990s []. The ability of urban landscapes to attract, combine, and apply a variety of production aspects to create wealth and value is referred to as the urban landscape. Agglomeration and exploitation of production variables are used to accomplish this []. The urban landscape is a holistic reflection of several pressures from various dimensions []. The competitiveness of the urban environment was a representation of the ability of the urban economy, society, science, and technology to completely develop []. Urban landscape production, quality of life, social progress, and its effects on the outside world were all fully reflected in urban landscape competition []. Finally, the urban landscape is defined in terms of its resulting force, which typically satisfies the demands of urban landscape development at the moment, ranging from basic to complicated []. Cities have aggressively promoted themselves to attract significant investments in the process of economic globalization [], and rivalry among cities has increased []. At the same time, technology and skill have become crucial factors in urban landscapes []. Therefore, the creative urban landscape is a significant advancement in urban landscape research and offers a fresh viewpoint for its investigation []. Later, researchers looked at ways to increase urban landscapes from the standpoint of innovative urban landscape development [].
An urban landscape’s endowment in terms of cultural assets, innovativeness, and creativity should be taken into account to define an urban landscape from a holistic development perspective []. An urban landscape’s endowment in terms of cultural assets, creativity, and the invention should also be considered if one wants to describe it as having experienced holistic growth [].
To measure and evaluate the sustainability of an urban environment using urban indicators, the department of urban and rural planning of the ministry of urban wellbeing, housing, and local government developed a technique in 2007 []. The indicators used to gauge the degree of sustainability may provide a component’s description in short and further clarify an issue []. High-performing cities such as Sydney, New York, Tokyo, and Shanghai promote public–private partnerships to draw in businesses and investment while highlighting the role of public administration, existing economic sectors, and community interests in creating competitive advantage [].
The Malaysian government has drastically adjusted its spatial policies throughout the last ten years, during the 10th and 11th Malaysia Plan eras []. It has revised its plans and goals to emphasize how important cities are for national economic and social development as engines of progress []. This resulted from a significant shift in strategy toward the national space economy around the conclusion of the 9th Malaysia Plan []. In Peninsular Malaysia, the four major urban landscape complexes (Greater Kuala Lumpur, Iskandar, Greater Penang, and Kuantan) have been the subject of actual policy decisions to improve the urban landscape []. Some government organizations in Malaysia have tried to create a competitiveness index based on specific organizational missions and goals []. Measurement of the general public’s quality of life, which is a sociological context related to the idea of the liveability of society in an urban landscape, is the primary goal of these efforts []. It is influenced by the physical, social, cultural, and environmental factors present in an urban landscape’s surroundings and infrastructure []. Several elements may improve or damage the quality of life in a coastal urban landscape such as Penang []. The interconnectedness of liveability, sustainability, competitiveness, and well-being in towns or conditions may be used to define the quality of life []. The expansion of a firm’s competitiveness is significantly influenced by the competitiveness of its metropolitan regions, or in the case of Malaysia, the several states in Malaysia []. Due to Malaysia’s high population growth, urban landscape development is becoming more significant.
The socioeconomic standing and physical environment of the neighborhood are significantly impacted by the increase in the urban population in Penang State, which causes cities to spread into the countryside and the development of formerly undeveloped regions []. Therefore, it is appropriate to look at how local communities are affected by urban landscape growth in Penang State’s periurban regions []. One of the Malaysian states, Penang, has seen increasing urbanization since the 1970s, mostly as a result of industry []. Penang Island is a highly industrialized and urbanized island that is situated in Malaysia’s northeast []. Additionally, Penang Island has a relatively high population density of 2031.74 persons per km2 []. Therefore, it is commonly acknowledged that for the transportation system to support future expansion, we must utilize the available road space and transit facilities more effectively and refrain from becoming too reliant on individual automobiles [].
To provide a set of thorough assessment indicators based on several elements impacting the urban landscape, multicriteria decision analysis (MCDA) models have become a popular method []. Additionally, MCDA models are now required to handle indications using the proper mathematical models []. The authors of [] evaluated the economic, social, and cultural growth of Penang Island in Malaysia using the AHP technique. They confirmed the viability of the AHP method and noted that in the event of a significant deviation of multiple indexes, the expert scoring method could be used to correct it []. Various indicators were employed by [] to perform a qualitative analysis of academic research, and this approach was then progressively extended to the investigation of the urban landscape and other topics. It is clear that academics develop distinct index systems, focus on urban landscape research differs, and there are diverse mathematical approaches to dealing with indicators [].
Existing research on urban landscape focuses more on individual cities and groups of cities of the same sort, such as resource-based cities and inventive cities, while urban landscape competition is more on rivalry within a particular area []. However, rather than focusing just on resource-based, low-carbon, creative, and liveable cities and on a partial analysis of the urban landscape’s economics, tourism, culture, and environment, the goal is to better comprehend the overall competitiveness of any urban landscape in any location [].
According to [], competition includes rivalry between cities that is measured by other cities. According to [], urban landscape competitiveness is a relative value rather than an absolute quantity. The entropy weight method is a straightforward way to determine the relative weight in multiobjective decision weight allocation [].
The entropy weight approach is easier to use and more flexible when there are more indicators to compute when compared to the principal component analysis and data envelopment analysis, which are both objective assignment methods []. Additionally, the entropy weight technique treats data fluctuation as a kind of information, allowing it to use the information contained in the original data and shed light on the indicators’ close relationships []. The urban landscape is an organic structure wherein many economic, social, and material elements congregate in a constrained space [].
This research used Penang Island in Malaysia as an example to conduct an empirical study to expose and analyse the strength and fluctuations of the regional urban landscape as well as the drivers of the urban landscape. The four most popular MCDA procedures are, in order: the analytic network process (ANP), the technique for order preference by similarity to an ideal solution (TOPSIS), and simple additive weighting (SAW) [].
However, AHP continues to be one of the most broadly applicable strategies in an MCDA scenario, according to []. This point of view was supported by [], who claimed that AHP is the most widely used and quickly developing emergent decision-analytic technique that spans various sectors, including resource and environmental planning, coastal management, and more.
Numerous publications evidence the effectiveness of AHP applied to such varied fields []. AHP seems to have been mentioned for the first time in 1972 []. Following this, the approach was thoroughly explained in an article published in the Journal of Mathematical Psychology []. Most applications continue to utilize AHP, as specified in this first article, oblivious of subsequent changes []. This is likely because the most popular AHP supporter program, expert choice software, still uses AHP precisely as described in its original publication []. This essay examines some of the changes that have taken place since then. The AHP method has several benefits, including being very simple to apply, including qualitative and subjective aspects, and allowing replanning []. Additionally, it enables the use of several expert views to estimate a choice and evaluates how consistently these assessments are made []. The decision-making issue’s ranking makes it clear how each level of the hierarchy and each member of each level performs their responsibilities to determine the final choice while considering the hierarchy of the potential problem solutions []. ANP techniques are a generalized version of the AHP that allows for feedback, interdependencies, and external dependencies between decision components in hierarchical or other structures []. However, the work needed to prepare the decision structure increases with the issue’s complexity.
Whether or not the weight elicitation process has a solid theoretical foundation, a flawed ANP decision structure will still result in flawed results []. Four potential errors might cause the results to differ from the actual values: overestimation, underestimation, double-counting phenomena, and omitting []. The AHP does not have feedback loops among the components as a particular instance of the ANP []. By comparing items in pairs under the same circumstances, the ANP and the AHP provide ratio-scale priorities for each component or element and a group of components or elements []. The ANP, in contrast to the AHP, allows for the creation of complex networks of decision goals, alternatives, scenarios, and criteria, as well as other aspects that impact one another’s priorities []. In contrast to AHP models’ unidirectional ranked correlations among decision levels, ANP also permits complex interactions between attributes and decision-making levels []. According to several studies, the AHP approach serves as a group choice synthesis tool, making it more appropriate for group decision-making.
The AHP approach is a reasonable way to create weights for criteria related to the urban landscape since it relates to decision-making issues and uses criteria, subcriteria, and alternatives []. The three particular objectives of this initiative are as follows:
To complete SUL on Penang Island, it is necessary to (1) investigates and discover the characteristics that have an impact on the urban environment, (2) use the DAHP model and expert choice software to evaluate the competitiveness of urban landscapes in the island’s coastal regions, and (3) choose the model that most accurately depicts the relationship between the needs and potential solutions for long-term sustainable urban landscape development.
2. Methodology
2.1. Study Area
This study was conducted on Penang Island with a total population of 1.6 million, of whom 738,500 reside on the island and 872,600 on Seberang Perai’s mainland. The state’s GDP per capita serves as another example of Penang’s higher level of development. Penang’s GDP per capita in 2010 was USD 10,371, greatly above Malaysia’s overall GDP per capita of USD 8373 []. (Figure 1). Penang Island is one of the main urban landscape conglomerates of Malaysia. It has a much stronger industrial manufacturing base than the rest of Malaysia and has turned into an economic powerhouse that attracts a mass migration of people. Its capital, George Town, was declared a UNESCO World Heritage Site in 2008. Bayan Lepas, home to many multinational firms, is a major manufacturing center on Penang Island, while George Town is Malaysia’s leading urban landscape for medical tourism. Moreover, George Town serves as the financial center of northern Malaysia and is home to many international banks. The Penang International Airport, a ferry service, and a port all provide excellent logistical connections to the island. The latter resulted in George Town developing a booming cruise tourism sector [].

Figure 1.
Penang Island study area, Malaysia.
2.2. Data Collection Overview
For the DAHP technique to evaluate competitiveness criteria based on problems and potential fixes, primary and secondary data were collected for this study. Secondary data were given by the Department of Statistics Malaysia, the Department of the Environment, the Labor Department, and the Economic Planning Unit at the national level. Twenty experts from a range of government agencies on Penang Island, including JUPEM, the Economic Planning Unit (EPU), the Penang Development Corporation (PDC), the Penang Institute (PI), the City Council of Penang (MBPP), the Penang Green Council (PGC), the Penang Skills Department Center (PSDC), and Think City, were invited to take part in a series of surveys to collect primary data. When compared to the previous study [], this research’s demographic segmentation of the respondents was improved from three to two rounds (Table 1).

Table 1.
Background of the expert panel participating in the DAHP model in terms of sociodemographics.
This sample of 14 male and 6 female participants held an average tenure of 10 years in academic or government institutions, with 14 of them having more than 10 years of professional experience. In the second round of the data collection, 15 of the 20 original participants were engaged, while in the third round, 10 of them participated in the DAHP. The first round involved Expert Choice score testing, while the second round involved an Expert Choice matrix design. The first round occurred between 15 March and 15 May and the second round occurred between 20 May and 20 July 2018. To develop a hierarchical design, qualitative data were collected at this data collection step.
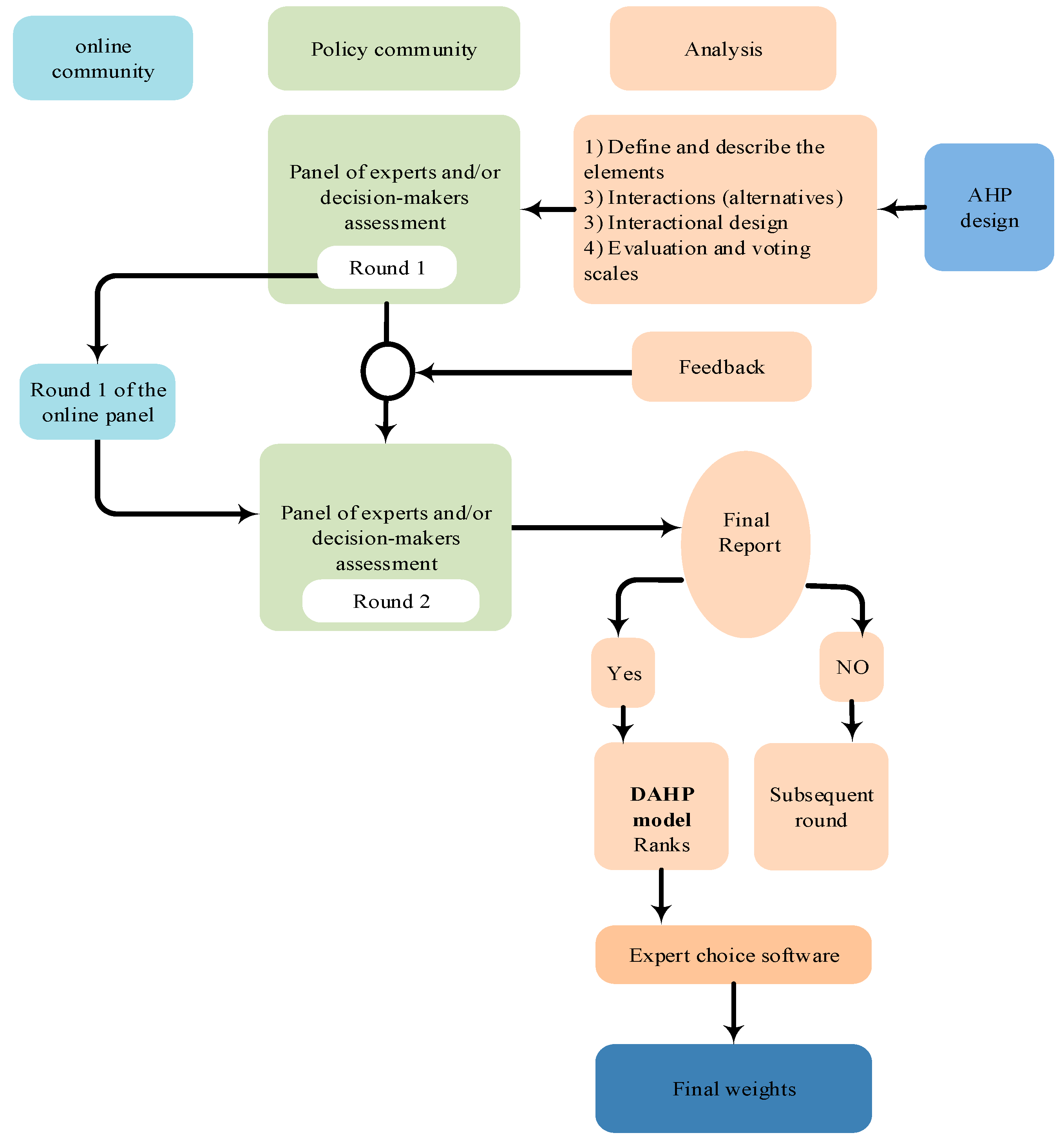
2.3. The Original DAHP Model for the SUL
The framework applied in this study consists of three main steps:
In the first step, urban landscape criteria and subcriteria are identified for the SUL based on qualitative data. In the second step, a hierarchy design is created based on the information gathered from a literature review and different government experts, and weights are calculated for each criterion and subcriterion using a DAHP model and Expert Choice score. In the last step, the weights for the qualitative data are examined using the DAHP model and Expert Choice score and conducting a sensitivity analysis for every criterion, subcriterion, and alternative. The DAHP model produces the weights for the urban landscape criteria, subcriteria, and alternatives.
Weights of significance have to be assigned to criteria and subcriteria. This method is proposed for the intelligent modeling of an SUL. The qualitative data used in the DAHP model improve the consistency of a system and help with the weight computation for criteria and subcriteria. Every hierarchy design has criteria and subcriteria relating to the overall urban landscape index. Criteria that are optimal (have the greatest weight) are found by soliciting expert opinions and analyzed with an Expert Choice matrix in the Expert Choice score.
This problem becomes spatial because it calls for the decision maker to pick a key geographic locale in the region of interest from a very large number of alternatives. This problem demands the decision maker to choose one specific option among a variety of known alternatives. Figure 2 shows the conceptual framework, including the levels and constituents of the DAHP model phases used in this study as described above. Specifically, it shows (1) the problem modeling, (2) the weight evaluation, (3) the weight aggregation, and (4) the sensitivity analysis. Each of these steps includes some phases so that there is a total of eight phases in the DAHP model structure. We will review these four steps and eight phases in the next sections.

Figure 2.
DAHP model framework, showing the eight computational phases.
2.4. DAHP Model and Structure for the SUL
A qualitative approach to the competitiveness of the urban landscape was evaluated using Figure 3 The DAHP model is divided into three categories:social–cultural, economic, and environmental. Every hierarchy structure has some criteria and subcriteria, of which the optimum criteria are selected following a literature review and the development of an Expert Choice matrix in the DAHP model via the Expert Choice score.

Figure 3.
Hierarchy design and levels in the expert choice software environment for the DAHP model.
Penang’s substate map was divided into two areas, each of which was given its layer and had its sociocultural, economic, and environmental evaluated. George Town and Bayan Lepas were the study zones.
2.5. Problem Modelling
The DAHP model structure is constructed hierarchically in phase 1. First, the problem was organized by decision-makers using economic, environmental, and social–cultural (education and training, quality of life, and urban landscape development index) criteria. Economic criteria included performance, structure, and growth of urban landscape economic capacity. Environmental criteria included pollution, pollution treatment, and environmental protection and quality. Then, 28 economic sub-criteria, 20 sociocultural criteria, 13 environmental criteria, and 2 alternatives were determined (Penang Island Zones 1 and 2).
Phase 2 includes an empirical investigation inside an expert choice matrix to improve the selection of the crucial criteria while taking findings from literature analysis and professional opinion into consideration. Finally, by comparing the criteria pairwise at one hierarchical level with the aim at the following level, the DAHP model specifies the significant weights of the variables.
2.6. Weight Aggregation
2.6.1. Pairwise Comparisons
In the following Phase 3, relative comparisons are used to determine the relative relevance of the criteria and subcriteria for the urban landscape index, along with scoring criteria and subcriteria using a 9-point Saaty rating scale (Table 2). The scale indicates how much one item outperforms another in terms of a certain attribute. This scale converts qualitative evaluations into numerical statistics with a range of 1 to 9 (Table 1), which are then utilized to finish the pairwise comparison matrix [].

Table 2.
The fundamental scale of absolute numbers. Source: [].
Pairwise comparisons of the components at every level of a DAHP model are performed based on the significance when equating criteria regarding their relative importance []. At each node of the hierarchy, a matrix will collect the pairwise comparisons of the decision-makers. Psychologists argue that it is easier and more accurate to express one’s opinion about only two alternatives than to do so simultaneously for all the alternatives. It also allows consistency and cross-checking between the different pairwise comparisons. Contrary to techniques that use interval scales [], the DAHP model employs a ratio scale, which does not call for units for comparison. The judgment is a quotient a/b of two quantities, a, and b, of the same unit that has a relative value. The decision maker need not offer a numerical assessment; rather, the equation may be used as a more relatable verbal evaluation (1) that we are more accustomed to in our daily lives (1). The transitivity criterion applies to all comparisons if the matrix is consistent.
The subsequent judgments may be impacted by the order in which the comparisons are inserted in the matrix.
2.6.2. Derivation of Judgment Scores and Priorities
Phase 4 deals with how priorities are determined. Priorities can be determined when the comparison matrices have been completed. The eigenvalue method is used with the conventional DAHP model. The study began by giving an example of a consistent matrix with known priorities to describe the procedure . In this instance, the comparison of the alternatives and is denoted as , which multiplied by the priority vector gives:
where represents a vector of the priorities, signifies the dimension of the matrix, and displays the comparison matrix. (2) presents the formulation of an eigenvector problem. The computed priorities are precise for a consistent matrix, but when small inconsistencies or discrepancies are introduced, the priorities should differ only marginally based on the perturbation theory. Once the comparison matrices are filled, priorities can be calculated. The traditional DAHP model uses the eigenvalue method. For some users, this method seems quite obscure.
2.6.3. Consistency
Phase 5 is concerned with evaluating the weight consistency of the comparisons. It offers an index for the measurement of inconsistency for every matrix of comparisons and the whole hierarchy in every set of judgments. It is necessary to perform a consistency check since priorities are meaningful only if obtained from consistent or proximate stable matrices. This step was conducted to calculate the maximum eigenvalue, the consistency index (CI), the consistency ratio (CR), and the normalized values for every alternative and criterion (Vaidya and Kumar 2006). The DAHP model determines the general consistency of judgments through a CR (3). As noted in some studies [], the consistency of the judgment matrix can be accomplished through the examination of the total consistency ratio (CR); the ratio of CI and RI is denoted as follows:
RI signifies the random consistency index of a reciprocal matrix randomly created from the 9-point scale, with reciprocals, forced [] (the average CI of 500 randomly filled matrices). A CR below 10% suggests that the matrix possesses an acceptable consistency []. Thus, ref. [] computed the random indices, as indicated in Table 3.

Table 3.
Random indices.
The scores that attained a certain level of consistency were accepted as demonstrated by a CI calculated by (Equation 4). He proposed a CI that is denoted as follows:
The CR allows for the determination of the number of errors that were generated when inputting the expert judgments. The calculated CI can be compared with the created pairwise comparison matrix’s RI to examine CR (Table 2). The CR indicates whether the judgment weights of the decision maker were accepted. A value of CR below 0.1 reveals that the errors are relatively small and considered acceptable. This is because human judgments do not always need to be consistent since some inconsistencies may be introduced due to the nature of the scale used.
For the estimate of the weights of the criteria linked to the aim and for each computation of the weights of the alternatives regarding each of the criteria and subcriteria, some judgmental matrices require input from decision-makers. To calculate an index for determining judgment consistency, various judgments are needed. The DAHP model’s capacity to determine consistent judgments by computing the consistency ratio is one of its strong characteristics.
Phase 6 concerns local weights and the consistency of comparisons using the Expert Choice score for calculating the DAHP model weight. This step calculates the local weights of the components by utilizing an Expert Choice score.
2.6.4. Weight Aggregation
In phase 7, weights are combined at various stages to arrive at the final weight of alternatives. The ultimate weights of the choice possibilities are captured by combining or averaging the local weights of components drawn from multiple levels, as was noted in the phase before. The “local priorities” or “weights” of the criteria and the scores of the alternatives are therefore viewed as decision-making factors in the second stage of the resolution process. Through pairwise comparisons of the weights and scores, the decision-makers express their preferences or priorities. The weight () and score values are then derived from these comparisons and denoted in a decision table (5). The final step of the DAHP model combines or aggregates all preferences from the decision table with a weighted summation [] and creates the local priorities through all criteria to determine the global preference or priority.
The ultimate criteria and alternative (zones) weights were calculated using the formula given as follows:
where represents the global priority of the alternative, signifies the local priority, while denotes the weight of criterion j. Thus, the global priorities attained in this research are ultimately utilized to normalize the data by dividing the score of every alternative by the score of the other alternatives to select the optimum alternative for each criterion. The historical DAHP model approach (later distributive mode) adopts an additive aggregation by normalizing the sum of the local priorities to unity. The ideal mode uses normalization by dividing each alternative’s score only by the best alternative’s score under each criterion.
2.6.5. Visualization and Sensitivity Analysis
Lastly, phase 8 deals with the DAHP model visualization and sensitivity analysis. In the sensitivity analysis, the input data are slightly modified to determine the effect on the results. The results are considered robust if there is no change in the rankings. The major goal of the sensitivity analysis is to determine how sensitive the choices are to the weight changes of the different criteria [].
3. Results
3.1. Urban Landscape Assessment for Penang Island
MCDA landscape models for cities are effective tools for competitiveness because they can be used to identify the best design, criteria, subcriteria, and alternatives as well as compute the weights allocated to each. The numerical values that represent the weights of the relative urban landscape of Penang Island are displayed as the analytical findings of the DAHP model Expert Choice matrix. The weights are represented by numbers from 0 to 1. The probability of the competitiveness index is not determined by the DAHP model weights, but rather by comparison criteria, subcriteria, and alternatives. Penang Island’s Zones 1 and 2 were graded according to how competitive their metropolitan environments were. Future management efforts for Penang Island should concentrate on the areas with the greatest and greatest degree of sensitivity. The following are the predicted final weights for every criterion, subcriterion, and the alternative: Zone 1 has a lower alternative weight of 0.448 than Zone 2, which is more responsive to the economic criteria (W: 0.595, CR: 0.05, and a high alternative weight of 0.553). The economic structure criteria have the highest weight, W: 0.637; and the lowest weight, CR: 0.04. The economic capacity criteria for urban landscape expansion have the lowest weight (W: 0.105; CR: 0.04). Urban landscape development index criteria have the maximum weight of W: 0.760 with CR: 0.08 in terms of sociocultural. Zone 1 is less sensitive to these criteria, with an alternative weight of W: 0.272 and CR: 0.08, whereas Zone 2 is more sensitive to the urban landscape development index, with an alternative weight of W: 0.728 and CR: 0.08. The pollution treatment scale, which has a W of 0.671 and a CR of 0.02, has a somewhat larger weight than the environmental pollution and environmental quality criteria in terms of the environmental. In terms of the environmental criterion, Zone 1 has the greatest alternative weight of W: 0.707, while Zone 2 has the lowest weight of W: 293. This is in contrast to the economic and sociocultural criteria (Table 4). The analysis of the results of the urban landscape of Penang Island is presented on four levels. The first and second levels compare each criterion’s overall efficiency and establish a benchmark as a weight (Score) for the comparison target.

Table 4.
Final weights for Penang Island’s urban landscape criterion.
The third level presents the competitiveness output weight of each criterion for the nine criteria of the DAHP model. A comparison is drawn with the weight for each criterion (Table 5, Table 6 and Table 7). At this level, a cumulative weight is produced for the sub criteria performance of the nine criteria of the hierarchical model, which includes: economic performance, economic structure, growth of urban landscape economic capacity, education and training, quality of life, urban landscape development index, environmental pollution, pollution treatment, and environmental quality (Table 5). The three weighting criteria (environmental, economic, and social–cultural) show differences in their competitiveness performance weight. The economic criterion has the highest weight (0.595), while the sociocultural criterion has the lowest weight (0.128) on Penang Island. Economic structure (part of the economy) shows the highest performance weight (0.637) out of the eight criteria (Table 6). The performance weights for urban landscape development (0.760) and pollution treatment (0.671) are close to the results of the economic structure, indicating the potential of Zone 2 as an upcoming urban landscape hotspot. In contrast, environmental quality (0.73) performs relatively poorly, not only lagging behind the economic structure but also behind the quality of life (0.96) and the growth of urban landscape economic capacity (105). Zone 1 and the sociocultural criteria of Penang Island received the lowest scores, namely 0.447 and 0.128, respectively, correlating with Zone 1’s position in the published hierarchies about competitiveness (Table 7). The highest possible value of the weighting of each criterion indicates the weight for each component (Figure 4).

Table 5.
Final weights for economic, sociocultural, and environmental criteria for the urban landscape.

Table 6.
Final weights for the economic criteria, sub criteria, and alternatives (zones) of the urban landscape.

Table 7.
Final weights for the urban landscape’s sociocultural criterion, sub-criteria, and alternatives.

Figure 4.
The essential criteria and sub criteria for the urban landscape of Penang Island.
The third level of analysis evaluates the performance of each zone across the nine operational components (Table 5). For the sociocultural criterion, the growth of the urban landscape development sub-criterion achieved the greatest performance weight (0.760). Among the environmental criteria, pollution treatment achieved the highest weight (0.671). Among economic criteria, economic structure achieved the highest weight (0.637). Finally, the environmental quality achieved the lowest weight (0.73) of all nine components.
The fourth level of the analysis presents the performance of each zone concerning 61 identified sub-criteria for urban landscapes grouped under nine criteria. The competitiveness of Penang Island is evaluated using the values obtained from the experts for Zone 1 and 2. Table 6 shows the comparative performance of Penang Island relating to economic criteria. As for economics, Zone 2 has the highest value in economic performance, which outperforms other criteria with a weight of 0.744. In contrast, Zone 1 did not achieve the highest value on any factor and received the lowest economic performance values for ten sub-criteria. Nevertheless, economic performance still assumes the top position in Zone 1 even though this zone received a lower weight (0.256) for this compared to Zone 2 and for the growth of urban landscape economic capacity (0.277).
As for the comparative performance of the sociocultural criterion in Zone 2, education and training (0.609) and the urban landscape development index (0.781) have the highest values. In Zone 1, quality of life has the highest value of 0.516, but the difference between Zone 1 (0.516) and Zone 2 (484) is slight for quality-of-life criteria. Zone 2 had the largest budgeted expenditures for research and education per person and the highest percentage of populated regions in areas intended for regeneration. Zone 1, on the other hand, had lower values for living space per person and the number of public vehicles per thousand people, but the highest value for the number of post offices per million people. Zone 2 obtained the lowest rating for the number of colleges and universities per million residents, on the other hand.
The number of public cars per thousand people obtained the lowest (0.014) rating for the quality of life out of the 20 sub-criteria of the sociocultural criterion. In parallel, the urban landscape development index for the targeted regeneration regions recorded the highest value (0.528) for the proportion of built-up areas per population. The comparative performance on quality of life (Table 7) indicates that the two sub-criteria of savings per capita (0.041) and road density (0.042) are close to each other in value. On the other hand, education and training achieved the highest values for one out of the six sub-criteria, namely budgetary expenditure of local government on science and education per capita (0.422). Two sub-criteria, namely the number of post offices per million inhabitants (0.222) and the unemployment rate, gave the greatest scores to quality of life (0.180). On the other side, it earned the lowest scores for two sub-criteria: the ratio of public transportation to population (0.014) and the number of living spaces per capita (0.017).
Regarding environmental criteria, competitiveness reflects the outperformance of environmental pollution and environmental treatment in Zone 1, followed by pollution quality for Zone 2. Industrial wastewater discharge and the percentage of domestic sewage disposed of achieved the highest value. The lowest value was found for CO2 emissions from industry and the percentage of domestic waste disposal in environmental pollution and pollution treatment in Zone 1. In contrast, the percentage of air quality up to good levels achieved the highest value on environmental quality and the lowest value on the amount of CO2 per unit of area in Zone 2. Industrial wastewater discharge for environmental pollution (Table 8) outperformed all 61 subcriteria with the highest score (0.528) in environmental pollution. This is significantly above that of the percentage of domestic waste disposal in pollution treatment (0.410), which is in the second position and followed by the percentage of air quality up to reasonable levels (0.361) among the pollution quality criteria.

Table 8.
Final weights for environmental criteria, sub-criteria, and alternatives to the urban landscape.
The results from the case studies examined in this paper indicate the requirement for Zone 1 (industrial area) in Penang Island to adopt focused strategies for sustainable development and maintain good performance management over a more extended period.
3.2. Sensitivity Analysis of the DAHP Model
The choices for each of the several criteria and sub-criteria used in the model to choose the crucial urban landscape criteria for Penang Island are sensitively analyzed. Because experts assess and weigh the qualitative data, we performed sensitivity analysis on those data. As a result, the experts’ pairwise comparisons were used to determine the current rankings of the qualitative criteria of the DAHP model. A dynamic graph is one of the well-liked sensitivity graphs for a DAHP model in expert decision scoring. As shown in Figure 5, Figure 6, Figure 7 and Figure 8 the sensitivity analysis is the outcome of employing dynamic graphs and the DAHP model. Every dynamic graph has a different set of menu options, and you may compare the sensitivity of each criterion and alternative. The term “dynamic graph” refers to one of the widely used sensitivity graphs for a DAHP model in expert decision scoring. Using dynamic graphs and the DAHP model, the sensitivity analysis yields the results shown in Figure 9 for this analysis. Each dynamic graph has its own set of menu options, and the sensitivity of each criterion to each alternative may be contrasted. In the Expert Choice score, a decision-maker may drag the goal’s bar to the right or left to increase or decrease the priority of the goal and view the consequences for the alternatives if they consider a criterion that may be more essential than previously indicated Figure 5, Figure 6, Figure 7 and Figure 8.

Figure 5.
Dynamic, gradient, head-to-head, 2D-sensitive analysis chart of urban landscape criteria and alternatives in the Expert Choice score.

Figure 6.
Dynamic, gradient, head-to-head, 2D-sensitive analysis chart of economic subcriteria and alternatives in the Expert Choice score.

Figure 7.
Dynamic, gradient, head-to-head, 2D-sensitive analysis chart of social–cultural criteria and alternatives in the Expert Choice score.

Figure 8.
Environmental criteria, subcriteria, and alternative charts for expert decision scoring are dynamic, gradient, head-to-head, and 2D-sensitive.

Figure 9.
Sensitivity study and alternate percentages of the urban landscape on a radar graph (Zone 1: Barat Daya, Zone 2: Timor Laut).
Since raising the sensitivity of the economic criterion has a substantially bigger impact than that of the other criteria, the outcome seems plausible. Environmental considerations will thus be more sensitive than other factors in the area when economic sensitivity in Penang Island increases. As for economic criteria, an increase in the sensitivity of economic performance criterion to a high weight of 0.258 with a corresponding inconsistency of 0.09 to 10%, 50%, and a value of 90% of the main goal in the dynamic chart, the DAHP model still favours the education and training criterion with scores of 25.1%, 14%, and 2.7%, respectively. As for the economic structure, the scores of 21.6%, 11.2%, and 2.3% are more sensitive than the growth of the urban landscape’s economic capacity. As above, the result appears reasonable. With an increase in the sensitivity of the economic performance of Penang Island, economic structure criteria will be more sensitive than other criteria (Table 9). Economics is a sensitive and essential criterion, as the DAHP model results revealed that economics has a high weight compared to the sociocultural and environmental criteria.

Table 9.
Sensitivity analysis between economic, environmental, and sociocultural criteria and alternatives for Penang Island.
Radar graphs and sensitivity analysis results were presented in a selection software for experts in two parts. One radar graph represents the criteria, while the doughnut graph represents the zones as an alternative. The sensitivity analysis for economic criteria is presented in Figure 9.
Zone 2 remains the most sensitive and important area with scores of 64.70%, 61.70%, and 58.50% for economic structure, 61.80%, 67.40%, and 73.1% for economic performance, and 64.2%, 67.7%, and 71.4% for the growth of urban landscape economic capacity. Zone 1 has scores of 35.30%, 38.30%, and 41.50% for economic structure, 38.2%, 32.6%, and 26.9% for economic performance, and 35.8%, 32.3%, and 28.6% for the growth of urban landscape economic capacity. It remains the less sensitive and important zone for the urban landscape’s economy. With an increase in the sensitivity of economic criteria for the area, the growth of the urban landscape economic capacity criterion becomes more sensitive relative to the other criteria. The findings of the sensitivity analysis shown in this section show how stable the choice is. Even with large changes in the criterion weights brought on by consistent assessments and pairwise comparisons, Zone 2 is still the preferred option. Zone 2 (Timor Laut) is always in the lead, followed by Zone 1, and is the best alternative for Penang Island.
4. Discussion
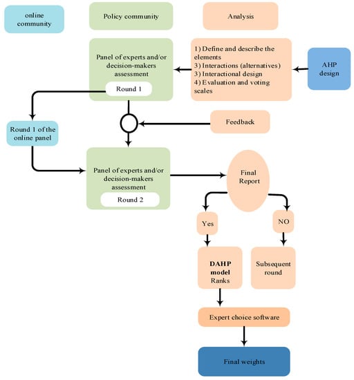
In what follows, we present a discussion of the essential elements of the methodology used in this study, so it can be applied in other contexts. To inform decisions on optimizing city competitiveness based on scientific knowledge, we developed a DAHP model soliciting expert opinions. The DAHP model was built from a postal or email questionnaire incorporating an Expert Choice matrix. The DAHP approach for decision making was efficient for reaching an agreement on the scores among multiple stakeholders in a paired comparison of choices. A 9-point rank was employed in rounds 1 and 2 of the Expert Choice assessment to choose the pertinent and sensitive standards for pairwise comparisons. In the initial phase, experts were tasked with assessing the applicability of prospective management criteria for coastal cities. In the second round, scale components were re-evaluated by selecting those criteria that had scored at least a median value. The most critical in these two stages of the DAHP model development is to assemble an appropriate team of experts and delegate forecasting and problem-solving responsibilities (Figure 10). Usually, a group of 20 specialists is selected. After then, experts gather data and revise their predictions in response to feedback. Before putting the prediction tasks in a DAHP model environment, a preliminary round of information gathering from the experts may be helpful (Figure 10). Alternatively, the facilitator may share critical information with all participants after experts have presented their initial ideas and arguments. Also important is to choose a strong facilitator who can balance the various viewpoints of decision makers so they converge toward a common target.

Figure 10.
Hierarchy SUL model structure.
While in the initial development phase of the DAHP, survey data are directly collected from experts; in the next phase, urban landscape criteria are gleaned from a literature review to complement the list of criteria developed from expert opinion. This new list is then evaluated again by experts. Iterative expert judgment is the key component for developing a comprehensive final list of criteria and indexing based on expert consensus. Until consensus is reached, the process needs to be repeated. The good agreement does not necessarily imply complete convergence of prediction values; rather, it shows that the variation in response has been sufficiently reduced. Nonetheless, two or three rounds are usually required to reach this stage. At the same time, too many rounds should be avoided, as expert numbers tend to dwindle with increasing numbers of rounds. Pairwise comparisons of the decision-making elements are conducted in the third stage of the DAHP model construction, and judgment scales are generated. The next step is to assess the relative relevance of the criteria and sub-criteria concerning the main aim after organizing the problem using a hierarchical method. Using a scale of unconditional assessments known as Saaty’s 1–9 scale, the pairwise comparisons of criteria for the quantification process in AHP determine the degree to which one item predominates over the other, concerning the particular feature. Priorities are determined by examining the consistency of weights used in comparisons. Therefore, the AHP theory does not need perfect moral purity. After the comparison matrices have been filled, stresses may be estimated. The traditional DAHP employs the eigenvalue approach. To explain the process, the study starts with an illustration of a consistent matrix with established priorities. For each matrix of comparisons and each set in the whole hierarchy of judgments, it offers a measure of inconsistency. A consistency check must be used since priorities can only be helpful if they are generated from matrices that are consistent or substantially consistent. Some judgment matrices require input from decision-makers, such as the one for estimating the local weights of criteria in connection to the aim and the one for computing the local weights of alternatives concerning each criterion and sub-criterion. Several judgments need to be taken into account when calculating an index to gauge the consistency of conclusions. One of the DAHP model’s most notable advantages is its ability to provide consistent judgments through the computation of a consistency ratio. The local weights of the various group components that were emphasized in the earlier phases are combined or aggregated to generate the final weights of the option alternatives []. The scores of the alternatives and the weights of the criteria—often referred to as local priorities—are regarded as decision-making elements. The decision maker must use pairwise weight and score comparisons to communicate their preferences or priorities. The weight and score values are then written in a decision table using these comparisons as the starting point. The DAHP determines the overall importance or priority by aggregating or combining all preferences from the decision table using a weighted summation after establishing the local priorities through all criteria. Expert predictions can be condensed using summaries of numerical data and graphical representations similar to those from a previous study []. the research improved the participation of the expert panel and also computed a sensitivity analysis as a crucial component of the DAHP model for each of the criteria, sub-criteria, and alternatives. The results of the sensitivity analysis might then serve as the foundation for expert judgment. The total result of the construction of the DAHP model is a set of numerical values that range from 0 to 1 and reflect the weights of the relative urban landscape index.
The research’s methodology placed a significant emphasis on expert rankings and advice. The DAHP approach is challenging since it takes a lot of time, The panel can lose interest and get disorganized if it takes too long. In contrast, if opinions are solicited in a group setting, personal interactions might result in quicker and more complete explanations of qualitative arguments. Moreover, the administration and design of the DAHP model process are largely under the facilitator’s control. To effectively perform this role, the facilitator must be able to convey areas that demand more attention from the experts. The facilitator needs to effectively communicate that considering that the experts do not interact face-to-face and therefore cannot draw their conclusions on where to direct their attention. The facilitator’s role is therefore crucial for increasing the probability that the DAHP model will be useful.
5. Conclusions
Our study shows that it is efficient to weight criteria and sub-criteria to decide the urban landscape of Penang Island using a DAHP model and expert choice software. To take into account the numerous crucial components of sustainable urban and regional landscape development that contribute to the urban landscape, several criteria and sub-criteria sets were utilized. Our model captures this complexity rather than having a singular focus on economic development, as was the case in previous studies. In our study, both economic and environmental criteria showed a more significant effect on the overall urban landscape than sociocultural ones. We distinguished different zones of Penang Island and noted that Zone 2 (Barat Daya) was performing greatly from an economic and environmental perspective. Its performance indicates maximum potential for all of the nine criteria of competitiveness that we evaluated. The sensitivity analysis demonstrates how stable the choice is. Despite large changes in the weights of the criteria, Zone 2 is still the preferred option, which is supported by pairwise comparisons and consistent assessments. Thus, for the coastal region of Penang Island, Zone 2 is the best option for coastal development to maximize competitiveness. At the same time, the potential trade-off between economic development, environmental conservation, and relatedly, quality of life as it depends on environmental conditions, needs to be considered. Furthermore, while the economic criteria are performing well, the difference in the competitiveness performance weight of the sustainable development criteria is substantial. This needs to be addressed: The ranks and scores of the criteria, sub-criteria, and alternatives show that fostering effective partnerships between the public departments and private companies in Penang Island can augment the urban landscape.
When using an integrated DAHP model to assess urban landscapes, the data sources need to be considered carefully to ensure that the results are accurate. In addition, because many factors might be essential to determine urban landscape, the same factors may not be significant for other regions. Although the DAHP model can show the possibility of applying these integration approaches and delivering beneficial outcomes in our study area, additional research and applications of this methodology are needed to validate the model’s transferability. Despite these drawbacks, our research has yielded useful findings that will help coastal managers, planners, and developers identify vulnerable zones and places using a DAHP model. The future urban landscape considering the sustainability criteria of the coastal urban landscape system can then be projected using quantitative and qualitative data for the identified indicators. This type of information will be critical in the future for urban landscape planners who need to choose appropriate locations for future sustainable urban landscape development.
Author Contributions
Conceptualization, M.B., K.A.T.L., M.J. and R.A.; methodology M.B., K.A.T.L., M.J. and R.A.; software, M.B., K.A.T.L., M.J. and R.A.; validation, M.B., K.A.T.L., M.J. and R.A.; formal analysis, M.B., M.J. and R.A.; investigation, M.B., M.J. and R.A.; resources, M.B. and M.J.; data curation, M.B., M.J. and R.A.; writing—original draft preparation, M.B., K.A.T.L., M.J., R.A., W.I.A.W.T. and I.D.W.; writing—review and editing, W.I.A.W.T. and I.D.W.; visualization, M.B., K.A.T.L., M.J. and R.A.; supervision, M.B. and M.J.; project administration, M.B. and M.J. funding acquisition, M.J. and R.A. All authors have read and agreed to the published version of the manuscript.
Funding
The Universiti Siens Malaysia (USM), TRGS grant under the KPT program, with project number (203/ppjauh/6761004), has given funding for this study.
Institutional Review Board Statement
Not applicable.
Informed Consent Statement
Not applicable.
Data Availability Statement
Not applicable.
Acknowledgments
We sincerely thank the Penang Island government departments that helped with this endeavor as well as the several pilots that made it possible. This comprises the Penang Institute, the Penang Development Corporation (PDC), the Economic Planning Unit (EPU), the Department of JUPEM, the Penang Green Council (PGC), the Penang Skills Department Center (PSDC), the City Council of Penang (MBPP), and the Public Work Department (IKR).
Conflicts of Interest
The authors declare no conflict of interest.
References
- Liu, L.; Jensen, M.B. Green infrastructure for sustainable urban water management: Practices of five forerunner cities. Cities 2018, 74, 126–133. [Google Scholar] [CrossRef]
- Sgambati, S.; Gargiulo, C. The evolution of urban competitiveness studies over the past 30 years. A bibliometric analysis. Cities 2022, 128, 103811. [Google Scholar] [CrossRef]
- Herrschel, T.; Dierwechter, Y. Smart Transitions in City Regionalism: Territory, Politics and the Quest for Competitiveness and Sustainability; Routledge: London, UK, 2018. [Google Scholar]
- Sassen, S. Cities in a World Economy, 5th ed.; Sage Publications, Inc.: Thousand Oaks, CA, USA; Columbia University: New York, NY, USA, 2018. [Google Scholar]
- Ambra, T.; Caris, A.; Macharis, C. Towards freight transport system unification: Reviewing and combining the advancements in the physical internet and synchromodal transport research. Int. J. Prod. Res. 2019, 57, 1606–1623. [Google Scholar] [CrossRef]
- Reitz, J.G. Warmth of the Welcome: The Social Causes of Economic Success for Immigrants in Different Nations and Cities; Routledge: London, UK, 2018. [Google Scholar]
- Liu, X.; Hu, G.; Chen, Y.; Li, X.; Xu, X.; Li, S.; Wang, S. High-resolution multi-temporal mapping of global urban land using Landsat images based on the Google Earth Engine Platform. Remote Sens. Environ. 2018, 209, 227–239. [Google Scholar] [CrossRef]
- Almeida, S.; Campos, A.C. Leveraging customer value through co-creative experiences: A look into hotel businesses. J. Tour. Dev. 2020, 33, 137–150. [Google Scholar]
- Ye, X.; Fan, Y.; Miao, J.; He, Z. The Competitiveness of Regional Urban System in Hubei Province of China. Land 2022, 11, 879. [Google Scholar] [CrossRef]
- Kazhaev, A.; Almetova, Z.; Shepelev, V.; Shubenkova, K. Modelling urban route transport network parameters with traffic, demand and infrastructural limitations being considered. In IOP Conference Series: Earth and Environmental Science; IOP Publishing: Bristol, UK, 2018; Volume 177, p. 012018. [Google Scholar]
- Bhattarai, K.; Conway, D. Urban growth. In Contemporary Environmental Problems in Nepal; Springer: Cham, Germany, 2021; pp. 201–334. [Google Scholar]
- He, B.; Zhu, L.; Cai, X.; Li, J.; Zhu, H. Examining the impacts of mega-events on urban development using coupling analysis: A case study of the Boao Forum for Asia. Sustainability 2020, 12, 730. [Google Scholar] [CrossRef]
- Hu, H.; Qiao, X.; Yang, Y.; Zhang, L. Developing a resilience evaluation index for cultural heritage site: Case study of Jiangwan Town in China. Asia Pac. J. Tour. Res. 2021, 26, 15–29. [Google Scholar] [CrossRef]
- Han, F.; Xie, R.; Fang, J.; Liu, Y. The effects of urban agglomeration economies on carbon emissions: Evidence from Chinese cities. J. Clean. Prod. 2018, 172, 1096–1110. [Google Scholar] [CrossRef]
- Carmona, M. Public Places Urban Spaces: The Dimensions of Urban Design; Routledge: London, UK, 2021. [Google Scholar]
- Fan, F.; Lian, H.; Liu, X.; Wang, X. Can environmental regulation promote urban green innovation Efficiency? An empirical study based on Chinese cities. J. Clean. Prod. 2021, 287, 125060. [Google Scholar] [CrossRef]
- Pedro ED, M.; Leitão, J.; Alves, H. Bridging intellectual capital, sustainable development and quality of life in higher education institutions. Sustainability 2020, 12, 479. [Google Scholar] [CrossRef]
- Dolley, J.; Marshall, F.; Butcher, B.; Reffin, J.; Robinson, J.A.; Eray, B.; Quadrianto, N. Analysing trade-offs and synergies between SDGs for urban development, food security and poverty alleviation in rapidly changing peri-urban areas: A tool to support inclusive urban planning. Sustain. Sci. 2020, 15, 1601–1619. [Google Scholar] [CrossRef]
- Vu, K.M. Embracing globalization to promote industrialization: Insights from the development of Singapore’s petrochemicals industry. China Econ. Rev. 2018, 48, 170–185. [Google Scholar] [CrossRef]
- Shirvani Dastgerdi, A.; De Luca, G. Joining historic cities to the global world: Feasibility or fantasy? Sustainability 2019, 11, 2662. [Google Scholar] [CrossRef]
- León, L.F.A.; Rosen, J. Technology as ideology in urban governance. Ann. Am. Assoc. Geogr. 2020, 110, 497–506. [Google Scholar] [CrossRef]
- Rodrigues, M.; Franco, M. Measuring the performance in creative cities: Proposal of a multidimensional model. Sustainability 2018, 10, 4023. [Google Scholar] [CrossRef]
- Hatuka, T.; Rosen-Zvi, I.; Birnhack, M.; Toch, E.; Zur, H. The political premises of contemporary urban concepts: The global city, the sustainable city, the resilient city, the creative city, and the smart city. Plan. Theory Pract. 2018, 19, 160–179. [Google Scholar] [CrossRef]
- Cerisola, S. A new perspective on the cultural heritage–development nexus: The role of creativity. J. Cult. Econ. 2019, 43, 21–56. [Google Scholar] [CrossRef]
- Perry, S.; Carter, A.; Smolla, M.; Akçay, E.; Nöbel, S.; Foster, J.G.; Healy, S.D. Not by transmission alone: The role of invention in cultural evolution. Philos. Trans. R. Soc. B 2021, 376, 20200049. [Google Scholar] [CrossRef]
- Zainu, Z.A.; Songip, A.R. Policies, challenges and strategies for municipal waste management in Malaysia. J. Sci. Technol. Innov. Policy 2017, 3, 10–14. [Google Scholar] [CrossRef]
- Ghahremani, H.; Afsari Bajestani, S.; McCarthy, L.; Jalalianhosseini, M. Transformation of Urban Spaces within Cities in the Context of Globalization and Urban Competitiveness. J. Urban Plan. Dev. 2021, 147, 05021026. [Google Scholar] [CrossRef]
- Abbasi, D.; Taghavi Fard, M.T. Resource-based evaluation of tourism sample areas based on the competitiveness model of tourist destinations and multi-criteria decision analysis. J. Int. Bus. Adm. 2022, 5, 101–121. [Google Scholar]
- Suryanto, T.; Haseeb, M.; Hartani, N.H. The correlates of developing green supply chain management practices: Firms level analysis in Malaysia. Int. J. Supply Chain. Manag. 2018, 7, 316. [Google Scholar]
- Ibrahim, F.I.; Omar, D.; Mohamad, N.H.N. Theoretical review on sustainable city indicators in Malaysia. Procedia-Soc. Behav. Sci. 2015, 202, 322–329. [Google Scholar] [CrossRef]
- Chandran Govindaraju, V.G.R.; Rao, R.; Anwar, S. Economic growth and government spending in Malaysia: A re-examination of Wagner and Keynesian views. Econ. Chang. Restruct. 2011, 44, 203–219. [Google Scholar] [CrossRef]
- van Grunsven, L.; Benson, M. Urban Development in Malaysia: Towards A New Systems Paradigm; Utrecht University: Utrecht, The Netherlands, 2020. [Google Scholar]
- Low, W.W.; Abdul-Rahman, H.; Zakaria, N. Organisational culture of Malaysian international construction organisations. Int. J. Constr. Manag. 2020, 20, 105–121. [Google Scholar] [CrossRef]
- Appio, F.P.; Lima, M.; Paroutis, S. Understanding Smart Cities: Innovation ecosystems, technological advancements, and societal challenges. Technol. Forecast. Soc. Chang. 2019, 142, 1–14. [Google Scholar] [CrossRef]
- Gobbens, R.J.; van Assen, M.A. Associations of environmental factors with quality of life in older adults. Gerontol. 2018, 58, 101–110. [Google Scholar] [CrossRef]
- Nadzir, N.M.; Ibrahim, M.; Mansor, M. Coastal Reclamation Impacts to the Quality of Life: Tanjung Tokong, Penang. Asian J. Qual. Life 2018, 3, 57–67. [Google Scholar] [CrossRef]
- Ann, L.C.; Tuan Lonik, K.A.; Adam, R. A Review of Indicators Used for Measuring Competitiveness Among States in Malaysia. Int. J. Account. Financ. Bus. 2020, 28, 58–68. [Google Scholar]
- Samat, N.; Ghazali, S.; Hasni, R.; Elhadary, Y. Urban Expansion and its Impact on Local Communities: A Case Study of Seberang Perai, Penang, Malaysia. Pertanika J. Soc. Sci. Humanit. 2014, 22, 349–367. Available online: http://www.pertanika.upm.edu.my/ (accessed on 10 December 2022).
- Samat, N.; Mahamud, M.A.; Tan, M.L.; Maghsoodi Tilaki, M.J.; Tew, Y.L. Modelling land cover changes in peri-urban areas: A case study of george town conurbation, Malaysia. Land 2020, 9, 373. [Google Scholar] [CrossRef]
- Rahaman, Z.A.; Kafy, A.A.; Faisal, A.A.; Al Rakib, A.; Jahir, D.M.; Fattah, M.; Rahman, M.T. Predicting Microscale Land Use/Land Cover Changes Using Cellular Automata Algorithm on the Northwest Coast of Peninsular Malaysia. Earth Syst. Environ. 2022, 6, 817–835. [Google Scholar] [CrossRef]
- Abdul Hamid FA, Z.; Abu Bakar, A.F.; Ng, T.F.; Ghani, A.A.; Mohamad Zulkifley, M.T. Distribution and contamination assessment of potentially harmful elements. As, Pb, Ni, Cd) in top soil of Penang Island, Malaysia. Environ. Earth Sci. 2019, 78, 1–12. [Google Scholar] [CrossRef]
- Shariff, N.M. Private vehicle ownership and transportation planning in Malaysia. In International Conference on Traffic and Transportation Engineering (ICTTE); IACSIT Press: Singapore, 2012; Volume 64, p. 68. [Google Scholar]
- Kenworthy, J.R. The eco-city: Ten key transport and planning dimensions for sustainable city development. Environ. Urban. 2006, 18, 67–85. [Google Scholar] [CrossRef]
- Khoo, S.L.; Samat, N.; Badarulzaman, N.; Dawood, S.R.S. The promise and perils of the island city of George Town. Penang) as a creative city. Urban Isl. Stud. 2015, 1, 20–34. [Google Scholar] [CrossRef]
- Chen, C.H. A novel multi-criteria decision-making model for building material supplier selection based on entropy-AHP weighted TOPSIS. Entropy 2020, 22, 259. [Google Scholar] [CrossRef]
- Yadollahi, M.; Ansari, R.; Abd Majid, M.Z.; Yih, C.H. A multi-criteria analysis for bridge sustainability assessment: A case study of Penang Second Bridge, Malaysia. Struct. Infrastruct. Eng. 2015, 11, 638–654. [Google Scholar] [CrossRef]
- Meng, G.; Ye, Y.; Wu, B.; Luo, G.; Zhang, X.; Zhou, Z.; Sun, W. Risk assessment of shield tunnel construction in karst strata based on fuzzy analytic hierarchy process and cloud model. Shock. Vib. 2021, 2021, 7237136. [Google Scholar] [CrossRef]
- Zhang, A.; Xia, C.; Chu, J.; Lin, J.; Li, W.; Wu, J. Portraying urban landscape: A quantitative analysis system applied in fifteen metropolises in China. Sustain. Cities Soc. 2019, 46, 101396. [Google Scholar] [CrossRef]
- Rosa, C.B.; Wendt JF, M.; Chaves, D.M.; Thomasi, V.; Michels, L.; Siluk, J.C.M. Mathematical modeling for the measurement of the competitiveness index of Brazil south urban sectors for installation of photovoltaic systems. Energy Policy 2020, 136, 111048. [Google Scholar] [CrossRef]
- Yu, W.; Yang, J.; Sun, D.; Yu, H.; Yao, Y.; Xiao, X.; Xia, J.C. Spatial-Temporal Patterns of Network Structure of Human Settlements Competitiveness in Resource-Based Urban Agglomerations. Front. Environ. Sci. 2022, 647. [Google Scholar] [CrossRef]
- Song, M.; Xie, Q. Evaluation of urban Competitiveness of the Huaihe River eco-economic belt based on dynamic factor analysis. Comput. Econ. 2021, 58, 615–639. [Google Scholar] [CrossRef]
- Flörke, M.; Schneider, C.; McDonald, R.I. Water competition between cities and agriculture driven by climate change and urban growth. Nat. Sustain. 2018, 1, 51–58. [Google Scholar] [CrossRef]
- Bösch, P.M.; Becker, F.; Becker, H.; Axhausen, K.W. Cost-based analysis of autonomous mobility services. Transp. Policy 2018, 64, 76–91. [Google Scholar] [CrossRef]
- Macke, J.; Casagrande, R.M.; Sarate JA, R.; Silva, K.A. Smart city and quality of life: Citizens’ perception in a Brazilian case study. J. Clean. Prod. 2018, 182, 717–726. [Google Scholar] [CrossRef]
- Duan, H.; Hao, S.; Feng, J.; Wang, Y.; Peng, D. A prediction method for water enrichment in aquifer based on GIS and coupled AHP–entropy model. Open Geosci. 2021, 13, 1318–1327. [Google Scholar] [CrossRef]
- Zhang, C.; Jin, J.; Qiu, X.; Li, L.; He, R. Regional Social Relationships Evaluation Using the AHP and Entropy Weight Method: A Case Study of the Qinghai–Tibet Plateau, China. Sustainability 2022, 14, 5321. [Google Scholar] [CrossRef]
- San Miguel, M.; Toral, R. Introduction to the chaos focus issue on the dynamics of social systems. Chaos Interdiscip. J. Nonlinear Sci. 2020, 30, 120401. [Google Scholar] [CrossRef]
- de Brito, M.M.; Evers, M. Multi-criteria decision-making for flood risk management: A survey of the current state of the art. Nat. Hazards Earth Syst. Sci. 2016, 16, 1019–1033. [Google Scholar] [CrossRef]
- Bagheri, M.; Zaiton Ibrahim, Z.; Mansor, S.; Manaf, L.A.; Akhir, M.F.; Talaat WI, A.W.; Beiranvand Pour, A. Land-Use Suitability Assessment Using Delphi and Analytical Hierarchy Process. D-AHP) Hybrid Model for Coastal City Management: Kuala Terengganu, Peninsular Malaysia. ISPRS Int. J. Geo-Inf. 2021, 10, 621. [Google Scholar] [CrossRef]
- Bagheri, M.; Zaiton Ibrahim, Z.; Mansor, S.; Abd Manaf, L.; Akhir, M.F.; Talaat WI, A.W.; Beiranvand Pour, A. Application of Multi-Criteria Decision-Making Model and Expert Choice Software for Coastal City Vulnerability Evaluation. Urban Sci. 2021, 5, 84. [Google Scholar] [CrossRef]
- Wang, B.; Xie, H.L.; Ren, H.Y.; Li, X.; Chen, L.; Wu, B.C. Application of AHP, TOPSIS, and TFNs to plant selection for phytoremediation of petroleum-contaminated soils in shale gas and oil fields. J. Clean. Prod. 2019, 233, 13–22. [Google Scholar] [CrossRef]
- Khanmohammadi, E.; Zandieh, M.; Tayebi, T. Drawing a strategy canvas using the fuzzy best–worst method. Glob. J. Flex. Syst. Manag. 2019, 20, 57–75. [Google Scholar] [CrossRef]
- Saaty, T. A scaling method for priorities in hierarchical structures. J. Math. Psychol. 1977, 15, 234–281. [Google Scholar] [CrossRef]
- Alitaneh, S. Theories on coefficient of variation scales triangle and normalization of different variables: A new model in development of multiple criteria decision analysis. Int. J. Anal. Hierarchy Process 2019, 11, 283–295. [Google Scholar] [CrossRef]
- Salvia, A.L.; Brandli, L.L.; Leal Filho, W.; Kalil, R.M.L. An analysis of the applications of Analytic Hierarchy Process. AHP) for selection of energy efficiency practices in public lighting in a sample of Brazilian cities. Energy Policy 2019, 132, 854–864. [Google Scholar] [CrossRef]
- Pukala, R.; Petrova, M. Application of the AHP method to select an optimal source of financing innovation in the mining sector. In E3S Web of Conferences; EDP Sciences: Les Ulis, France, 2019; Volume 105, p. 04034. [Google Scholar] [CrossRef]
- Ghimire, L.P.; Kim, Y. An analysis on barriers to renewable energy development in the context of Nepal using AHP. Renew. Energy 2018, 129, 446–456. [Google Scholar] [CrossRef]
- Pople, H.E. Heuristic methods for imposing structure on III-structured problems: Te structuring of medical diagnostics. In Artificial Intelligence in Medicine; Routledge: London, UK, 2019; pp. 119–190. [Google Scholar]
- Nath, M.P.; Mohanty, S.N.; Priyadarshini, S.B.B. A Review of Decision Making Using Multiple Criteria. Decis. Mak. Probl. Solving 2021, 27–46. [Google Scholar] [CrossRef]
- Khademi, N.; Mohaymany, A.S.; Shahi, J.; Zerguini, S. An algorithm for the analytic network process (ANP) structure design. J. Multi-Criteria Decis. Anal. 2012, 19, 33–55. [Google Scholar] [CrossRef]
- Dano, U.L.; Balogun, A.L.; Matori, A.N.; Wan Yusouf, K.; Abubakar, I.R.; Said Mohamed, M.A.; Pradhan, B. Flood susceptibility mapping using GIS-based analytic network process: A case study of Perlis, Malaysia. Water 2019, 11, 615. [Google Scholar] [CrossRef]
- Carrera, D.A.; Mayorga, R.V.; Peng, W. A Soft Computing Approach for group decision making: A supply chain management application. Appl. Soft Comput. 2020, 91, 106201. [Google Scholar] [CrossRef]
- Hasnain, M.; Thaheem, M.J.; Ullah, F. Best value contractor selection in road construction projects: ANP-based decision support system. Int. J. Civ. Eng. 2018, 16, 695–714. [Google Scholar] [CrossRef]
- Thalagahage NT, H.; Wijayanayake, A.; Niwunhella, D.H.H. Developing a Multi Criteria Decision Making Framework to Select the Most Suitable Production Line in Apparel Firms: Use of ANP Method. In Proceedings of the International Conference on Industrial Engineering and Operations Management Singapore, Singapore, 9 March 2021; Volume 11. [Google Scholar]
- Balta, M.Ö.; Yenil, H.Ü. Multi criteria decision making methods for urban greenway: The case of Aksaray, Turkey. Land Use Policy 2019, 89, 104224. [Google Scholar] [CrossRef]
- Khoo, S.L. Towards an inclusive creative city: How ready is the Historic City of George Town, Penang? City Cult. Soc. 2020, 23, 100367. [Google Scholar] [CrossRef]
- Sagiyeva, R.; Zhuparova, A.; Ruzanov, R.; Doszhan, R.; Askerov, A. Intellectual input of development by knowledge-based economy: Problems of measuring in countries with developing markets. Entrep. Sustain. Issues 2018, 6, 711. [Google Scholar] [CrossRef]
- Bagheri, M.; Adam, R.; Jaafar, M.; Lonik KA, T.; Wolf, I.D. Using a hybrid Delphi hierarchical process, the development of a holistic index to measure city competitiveness in Malaysia: A case study from Penang Island. Model. Earth Syst. Environ. 2022, 1–29. [Google Scholar] [CrossRef]
- Haseli, G.; Sheikh, R.; Sana, S.S. Base-criterion on multi-criteria decision-making method and its applications. Int. J. Manag. Sci. Eng. Manag. 2020, 15, 79–88. [Google Scholar] [CrossRef]
- Saaty, T.L. Relative measurement and its generalization in decision making why pairwise comparisons are central in mathematics for the measurement of intangible factors the analytic hierarchy/network process. Rev. R. Acad. Cien. Serie A. Mat. 2008, 102, 251–318. [Google Scholar]
- Ahmad, N.; Qahmash, A. Implementing Fuzzy AHP and FUCOM to evaluate critical success factors for sustained academic quality assurance and ABET accreditation. PloS One 2020, 15, e0239140. [Google Scholar] [CrossRef]
- Ayodele, T.R.; Ogunjuyigbe AS, O.; Odigie, O.; Munda, J.L. A multi-criteria GIS based model for wind farm site selection using interval type-2 fuzzy analytic hierarchy process: The case study of Nigeria. Appl. Energy 2018, 228, 1853–1869. [Google Scholar] [CrossRef]
- Negahban, A. Optimizing consistency improvement of positive reciprocal matrices with implications for Monte Carlo analytic hierarchy process. Comput. Ind. Eng. 2018, 124, 113–124. [Google Scholar] [CrossRef]
- Nugroho, A.; Kusratmoko, E.; Indra, T.L. Preferred site selection using GIS and AHP: Case study in Bangka island NPP site. J. Pengemb. Energi Nukl. 2021, 23, 51–60. [Google Scholar] [CrossRef]
- Nabeeh, N.A.; Abdel-Basset, M.; El-Ghareeb, H.A.; Aboelfetouh, A. Neutrosophic multi-criteria decision-making approach for iot-based enterprises. IEEE Access 2019, 7, 59559–59574. [Google Scholar] [CrossRef]
- Yagmahan, B.; Yılmaz, H. An integrated ranking approach based on group multi-criteria decision making and sensitivity analysis to evaluate charging stations under sustainability. Environ. Dev. Sustain. 2022, 1–26. [Google Scholar] [CrossRef]
Disclaimer/Publisher’s Note: The statements, opinions and data contained in all publications are solely those of the individual author(s) and contributor(s) and not of MDPI and/or the editor(s). MDPI and/or the editor(s) disclaim responsibility for any injury to people or property resulting from any ideas, methods, instructions or products referred to in the content. |
© 2022 by the authors. Licensee MDPI, Basel, Switzerland. This article is an open access article distributed under the terms and conditions of the Creative Commons Attribution (CC BY) license (https://creativecommons.org/licenses/by/4.0/).