Social Capital, Crop Specialization and Rural Industry Development—Taking the Grape Industry in Ningling County of China as an Example
Abstract
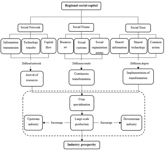
:1. Introduction
2. Theoretical Hypotheses and Indicator Selection
2.1. Theoretical Hypotheses
2.2. Indicator Selection
- (1)
- Measurement index of social network. The social network has multi-dimensional characteristics such as kinship relationships, geographical relationships and industry relationships. The indexes used by different scholars differ greatly, such as the frequency of going out [63], number of friends and relatives [64], amount of gift spending [65], etc. By referring to previous studies and combining the survey’s data, the communication frequencies among all the farmers in the village and among ordinary farmers, relatives and friends, merchants, scientific research institutions, cooperatives, leading enterprises and government organizations before planting a crop were selected to measure the social network index level of the village (the assignment method is shown in Table 1).
- (2)
- Measurement index of social norms. Affected by cultural customs, planting habits, social structure, etc., the farmers in different villages take different main factors into consideration in selecting a crop type to plant, thus forming unique social norms. The degrees to which a village household be affected by different factors when making the decision to plant a different crop, such as business air (e.g., risk culture, laborious traditions, thrifty habits, efficiency consciousness, innovation milieu and market environment), social customs (e.g., thrifty habits, farming habits and farming taboos) and social organization norms (e.g., service mode of technical associations, service level of cooperatives and cooperation of leading enterprises) were taken as the measurement index of social norms. According to the respondents’ perception, scoring and assignment can be made using the Likert 5-grade scale with reference to previous studies [66].
- (3)
- Measurement index of social trust. Social trust is generally divided into two broad categories: generalized trust and particularized trust [67]. However, according to the division of trust objects, social trust includes interpersonal trust and institutional trust [68]. In view of the great role of the Chinese government in rural economic development, this paper adopts the classification standard of the latter. The interpersonal trust measurement index in this paper mainly includes the trust of neighbors, highly skilled personnel, entrepreneurs, highly educated people, family members, etc., while the institutional trust mainly refers to the trust of all the farmers in the village towards the industrial policy, agricultural technology extension policy, etc.
3. Materials and Methods
3.1. Study Area
3.2. Data Acquisition
3.3. Data Processing
- (1)
- Social network (includes two second-level indicators of homogeneous social network and heterogeneous social network) in combination with land resources, human resources and traffic location;
- (2)
- Social norms (includes three second-level indicators of business air, social customs and social organization) in combination with land resources, human resources, traffic location;
- (3)
- Social trust (includes two second-level indicators of institutional trust and interpersonal trust) in combination with land resources, human resources and traffic location.
3.4. Methods
4. Results
4.1. Impact of Social Network on Crop Specialization
4.2. Impact of Social Norms on Crop Specialization
4.3. Impact of Social Trust on Crop Specialization
4.4. Crop Specialization Promotes the Development of Rural Industries
5. Conclusions and Discussion
5.1. Conclusions
5.2. Discussion
Author Contributions
Funding
Data Availability Statement
Acknowledgments
Conflicts of Interest
References
- Markey, S.; Halseth, G.; Manson, D. Challenging the inevitability of rural decline: Advancing the policy of place in northern British Columbia. J. Rural Stud. 2008, 24, 409–421. [Google Scholar] [CrossRef]
- Delgado, V.C. Depopulation processes in European rural areas: A case study of Cantabria (Spain). Eur. Countrys. 2019, 11, 341–369. [Google Scholar]
- Bański, J.; Wesoowska, M. Disappearing villages in Poland—Selected socioeconomic processes and spatial phenomena. Eur. Countrys. 2020, 12, 221–241. [Google Scholar] [CrossRef]
- Ntassiou, K. Studying abandoned settlements’ renaissance in the context of rural geography: Perspectives for Prespes, Greece. Eur. Plan Stud. 2022, 30, 359–383. [Google Scholar] [CrossRef]
- Li, Y.H.; Westlund, H.; Zheng, X.Y.; Liu, Y.S. Bottom-up initiatives and revival in the face of rural decline: Case studies from China and Sweden. J. Rural Stud. 2016, 47, 506–513. [Google Scholar] [CrossRef]
- Liu, Y.S.; Li, Y.H. Revitalize the world’s countryside. Nature 2017, 548, 275–277. [Google Scholar] [CrossRef]
- Baker, J.A. A rural renaissance in America. Am. J. Econ. Sociol. 1965, 24, 84. [Google Scholar] [CrossRef]
- Lise, N.; Peter, B.N. The global rural: Gentrification and linked migration in the rural USA. Prog. Hum. Geog. 2011, 49, 441–459. [Google Scholar]
- Peon, D.; Martínez-Filgueira, X.M.; Iglesias, E.L. Productive vs. residential economy: Factors behind the recovery of rural areas in socioeconomic decline. Rev. Gal. Econ. 2020, 29, 111–140. [Google Scholar]
- Pinilla, V.; Sáez, L.A. What do public policies teach us about rural depopulation: The case study of Spain. Eur. Countrys. 2021, 13, 330–351. [Google Scholar] [CrossRef]
- Kurosaki, T. Specialization and Diversification in Agricultural Transformation: The Case of West Punjab, 1903–92. Am. J. Agric. Econ. 2003, 85, 372–386. [Google Scholar] [CrossRef] [Green Version]
- Stadoleanu, D.; Neculită, M.; Adrian, B.; Petrea, Ș.; Mogodan, A.; Simionov, I. The concentration and specialization of European funds for agriculture in the countries of central and Eastern Europe. Sci. Pap. Ser. Manag. Econ. Eng. Agric. Rural. Dev. 2020, 20, 459–464. [Google Scholar]
- Jiao, Y.; Chen, C.L.; Hu, B.L. Farm size and production efficiency in Chinese agriculture: Output and profit. China Agric. Econ. Rev. 2019, 11, 20–38. [Google Scholar]
- Zheng, L.; Zhang, L.; Hong, M. A Literature review of the research on smallholder economy: An analysis of several major problems. J. Northwest. AF Univ. Soc. Sci. Ed. 2019, 19, 104–111. (In Chinese) [Google Scholar]
- Gao, J.L.; Liu, Y.S.; Chen, J.L. China’s initiatives towards rural land system reform. Land Use Policy 2020, 94, 104567. [Google Scholar] [CrossRef]
- Wang, Y.H.; Zhang, L.Z. Logic of collective actionfor small-scale peasant. Issues Agric. Econ. 2020, 1, 59–67. (In Chinese) [Google Scholar]
- Long, H.L. Land Use Transitions and Rural Restructuring in China; Springer: Singapore, 2020. [Google Scholar]
- Luo, B.L.; Liu, C.X.; Wu, X.L. Assets specificity, specialized production and the market risk of the peasant-household. Issues Agric. Econ. 2008, 7, 10–15. (In Chinese) [Google Scholar]
- Pritchard, M. Land, power and peace: Tenure formalization, agricultural reform, and livelihood insecurity in rural Rwanda. Land Use Policy 2013, 30, 186–196. [Google Scholar] [CrossRef]
- Semkin, A.; Silaeva, L.; Voronin, E.; Pyatinsky, A. Areas of placement and specialization in the development of agricultural production management in Russia. E3S Web Conf. 2020, 210, 22004. [Google Scholar] [CrossRef]
- Takeshima, H.; Kumar, A. Changing Returns-to-Scale and Deepening of Factor-Endowments-Induced Specialization: Exploring Broader Linkage between Agricultural Mechanization and Agricultural Transformation in Nepal; IFPRI: Washington, DC, USA, 2020; Volume 1934. [Google Scholar]
- Jiang, Y.; Long, H.; Tang, Y.T.; Deng, W.; Chen, K.; Zheng, Y. The impact of land consolidation on rural vitalization at village level: A case study of a Chinese village. J. Rural Stud. 2021, 3, 485–496. [Google Scholar] [CrossRef]
- Ge, D.Z.; Long, H.L.; Ma, L.; Zhang, Y.N. Farmland transition and its influences on grain production in China. Land Use Policy 2018, 70, 94–105. [Google Scholar] [CrossRef]
- Zheng, S.; Wang, Z.G.; Awokuse, T.A. Determinants of Producers’ Participation in Agricultural Cooperatives: Evidence from Northern China. Appl. Econ. Perspect. Policy 2012, 34, 167–186. [Google Scholar] [CrossRef]
- Ma, X.; Tian, Z.H.; Gong, Q.W. Empirical Studies of the Factors Influencing Farmers’ Enthusiasm for Growing Grain. Asian Agric. Res. 2015, 7, 14–18, 22. [Google Scholar]
- Jia, R.; Lu, Q. Credit constraints, social capital and the adoption of water-saving irrigation technology based on the survey in Zhangye of Gansu Province. China Popul. Resour. Environ. 2017, 27, 54–62. (In Chinese) [Google Scholar]
- Yang, X.J.; Qi, Z.H.; Chen, X.T.; Yang, C.Y. Influence of social capital on farmers’ adoption of ecological agriculture technology decision-making behavior: Taking rice and shrimp co-culture technology as an example. J. China Agric. Univ. 2020, 25, 183–198. (In Chinese) [Google Scholar]
- Song, W.; Ren, D. Study on the Farmland Transfer Behavior of Rural Household Based on the Structural Holes Theory. Chin. Agric. Sci. Bull. 2011, 27, 411–414. [Google Scholar]
- Rutten, R.; Boekema, F. Regional social capital: Embeddedness, innovation networks and regional economic development. Technol. Forecast. Soc. Chang. 2007, 74, 1834–1846. [Google Scholar] [CrossRef]
- Małgorzata, R.W. Social capital and social networks in the life Sciences industry clusters, an analysis of selected case studies. Econ. Reg. Stud. 2021, 14, 279–293. [Google Scholar]
- Choy, L.H.T.; Lai, Y.; Lok, W. Economic performance of industrial development on collective land in the urbanization process in China: Empirical evidence from Shenzhen. Habitat Int. 2013, 40, 184–193. [Google Scholar] [CrossRef]
- Jacobs, J. The Death and Life of Great American Cities: The Failure of Town Planning; Random House Inc.: New York, NY, USA, 1961. [Google Scholar]
- Limao, N.; Venables, A.J. Infrastructure, geographical disadvantage, transport costs, and trade. World Bank Econ. Rev. 2001, 15, 451–479. [Google Scholar] [CrossRef]
- Collier, P. Social capital and poverty. In Environmental and Socially Sustainable Development Network; World Bank Publications: Washington, DC, USA, 1998. [Google Scholar]
- Krishna, A.; Uphoff, N.; Grootaert, C.; Van Bastelaer, T.; Putnam, R.D. Mapping and Measuring Social Capital through Assessment of Collective Action to Conserve and Develop Watersheds in Rajasthan, India; Cambridge University Press: Cambridge, UK, 2002. [Google Scholar]
- Nahapiet, J.; Ghoshal, S. Social Capital, Intellectual Capital, and the Organizational Advantage. Acad. Manage. Rev. 1998, 23, 242–266. [Google Scholar] [CrossRef]
- Uphoff, N. Understanding Social Capital: Learning from the Analysis and Experience of Participation. In Social Capital: A Multifaceted Perspective; World Bank Publication: Washington, DC, USA, 2000. [Google Scholar]
- Onyx, J.; Bullen, P. Measuring social capital in five communities. Acad. Manag. Rev. 2000, 36, 23–42. [Google Scholar] [CrossRef]
- Narayan, D.; Cassidy, M.F. A dimensional approach tomeasuring social capital: Development and validation of a social capital inventory. Curr. Sociol. 2001, 49, 59–102. [Google Scholar] [CrossRef]
- Liu, G.L.; Wu, M.C. Positive test on the relationship of household social capital and household income. Rev. Econ. Manag. 2006, 2, 19–22. (In Chinese) [Google Scholar]
- Pei, Z.J. Social capital of village: Definition, dimension and measurement: An empirical study based on 37 villages in western Zhejiang Province. Rural Econ. 2010, 6, 92–96. (In Chinese) [Google Scholar]
- Lu, H.L.; Zhao, X.Y.; Hou, C.X.; Zhang, F.Y. The influence mechanism of social capital on farmer’s income: A case of Zhangye City, Gansu. J. Arid Land Resour. Envir. 2014, 28, 14–19. (In Chinese) [Google Scholar]
- Wang, T.Q.; Huang, Y.H. Construction and application of rural social capital measurement index system: Based on the investigation of rural social capital in western China. World Surv. Res. 2015, 1, 38–43. (In Chinese) [Google Scholar]
- Fei, X.T. From the Soil: The Foundations of Chinese Society; Beijing Publishing House: Beijing, China, 2011. [Google Scholar]
- Christakis, N.A.; Fowler, J.H. Connected: The Surprising Power of Our Social Networks and How They Shape Our Lives; Beijing United Publishing Co., Ltd.: Beijing, China, 2017. [Google Scholar]
- Kang, X. The impact of family social network on household consumption. Mod. Econ. 2019, 10, 679. [Google Scholar] [CrossRef] [Green Version]
- KnokeDYang, S.; Li, L. Social Network Analysis; Truth & Wisdom Press: Shanghai, China, 2017. (In Chinese) [Google Scholar]
- Wang, Y.B.; Hua, J. Impact of information transfer on Farmers’ willingness to grow genetically modified crops. Chin. Rural Econ. 2016, 6, 71–80. (In Chinese) [Google Scholar]
- Kong, X.B.; Li, C.Z.; Zhang, F.R.; Yun, W.J. Study on agricultural land use change mechanism based on household’s objective differences. J. China Agric. Univ. 2010, 15, 57–64. (In Chinese) [Google Scholar]
- Prayitno, G.; Matsushima, K.; Jeong, H.; Kobayashi, K. Social capital and migration in rural area development. Proc. Environ. Sci. 2014, 20, 543–552. [Google Scholar] [CrossRef] [Green Version]
- Mcadams, R.H. The origin, development, and regulation of norms. Mich. Law Rev. 1997, 96, 338–433. [Google Scholar]
- Zeng, Y.M.; Tian, Y.; He, K.; Zhang, J.B. Environmental conscience, external incentives and social norms in rice farmers’ adoption of pro-environmental agricultural practices in rural Hubei province, China. Environ. Technol. 2020, 19, 2518–2532. [Google Scholar] [CrossRef] [PubMed]
- Hou, L.Q.; Zhang, J.; Zhai, L.X. Social norms, ecological cognition and farmers’ behavior of plastic film recycling. J. Arid Land Resour. Environ. 2019, 33, 54–59. (In Chinese) [Google Scholar]
- Guo, Q.H.; Li, S.P.; Li, H. Social norms, personal norms and farmers’ organic fertilizer application behavior-Based on the moderating effect of organic fertilizer cognition. J. Arid Land Resour. Environ. 2020, 34, 19–26. (In Chinese) [Google Scholar]
- Wen, W.Q.; Zhong, B.Z.; Ya, H. Impact of perceived social norms on farmer’s behavior of cultivated land protection: An empirical analysis based on mediating effect model. Int. J. Low-Carbon Technol. 2021, 16, 114–124. [Google Scholar]
- Liu, Y.; Authony, R.; Zhu, Y.; Yang, R. Investigating the effects of social trust and perceived organizational support on irrigation management performance in rural China. Water 2018, 10, 1252. [Google Scholar] [CrossRef] [Green Version]
- Shi, Y.P.; Li, X.R. Common resources and social trust: Evidence from mandatory education experience in China. Econo. Res. J. 2016, 51, 86–100. (In Chinese) [Google Scholar]
- Duan, W.; Su, N.; Jiang, Y.; Shen, J. Impacts of Social trust on rural households’ attitudes towards ecological conservation—Example of the Giant Panda Nature Reserves in China. Forests 2022, 13, 53. [Google Scholar] [CrossRef]
- Cai, Q.H.; Zhu, Y.C. Social trust, relationship network and participation in the supply of rural public goods of farmers. Chin. Rural Econ. 2015, 7, 57–69. [Google Scholar]
- King, B.; Fielke, S.; Bayne, K.; Klerkx, L.; Nettle, R. Navigating shades of social capital and trust to leverage opportunities for rural innovation. J. Rural Stud. 2019, 68, 123–134. [Google Scholar] [CrossRef]
- Chen, Y.C. Research on Regional Social Capital and the Development of Social Organization. Ph.D. Thesis, Tianjin University, Tianjin, China, 2017. [Google Scholar]
- Kong, C.C.; Liu, J.; Zhu, Q.; Ji, X.Z.; Wei, X.Y.; Song, W.J.; Zhou, Y.R. Progress of social capital research in geography. Prog. Geog. 2016, 35, 1039–1048. [Google Scholar]
- Bian, Y.J. Source and functions of urbanites’ social capital: A network approach. Soc. Sci. China 2004, 3, 136–146, 208. [Google Scholar]
- Zhang, C.Y.; Huo, X.X. Farmers’ sales channel choice under multi-dimensional social capital perspective—An empirical analysis based on microcosmic research data. Huazhong Agric. Univ. 2017, 1, 23–31, 141. [Google Scholar]
- Wu, N.L.; Bai, D.D.; Li, X.J.; Qiao, J.J. The relationship between social network, economic activity and gift consumption behavior of peasant household: Evidence from 887 rural households in Henan Province, China. J. Henan Univ. Nat. Sci. 2017, 47, 137–146. (In Chinese) [Google Scholar]
- Lestari, V.S.; Natsir Patrick, I.W.; Ali, H.M.; Asya, M.; Sirajuddin, S.N. Social capital on poultry farms in South Sulawesi, Indonesia. In Proceedings of the IOP Conference Series: Earth and Environmental Science; IOP Publishing: Bristol, UK, 2018; Volume 157, pp. 12–53. [Google Scholar]
- Glanville, J.L.; Shi, Q. The Extension of Particularized Trust to Generalized and Out-Group Trust: The Constraining Role of Collectivism. Soc. Forces 2020, 98, 1801–1828. [Google Scholar] [CrossRef]
- Golembiewski, R.T. Trust and power:two works by NiklasLuhmann. Am. Pol. Sci. Rev. 1981, 75, 480–481. [Google Scholar] [CrossRef]
- Wu, B.; Pretty, J. Social connectedness in marginal rural China: The case of farmer innovation circles in Zhidan, north Shaanxi. Agr. Hum. Values 2004, 21, 81–92. [Google Scholar] [CrossRef]
- Hu, Y.; Chen, X.; Qi, C.J. Rural labor price, farm income structure changes, and citrus production layout evolution. Reas. Agric. Modern. 2021, 42, 496–506. [Google Scholar]
- Carchano, M.; Carrasco, I.; Castillo, S.; García-Cortijo, M.C. The social economy as a factor of economic development and resilience of population in rural areas. a study of mediating effects in Castilla-La Mancha (Spain). Sustainability 2021, 13, 5544. [Google Scholar] [CrossRef]
- Forkel, B. Agriculture and the social economic situation of the rural population in Georgia: A case study focusing on the kakheti-region. J. Cent. Eur. Agric. 2009, 10, 27–32. [Google Scholar]
- Makkonen, T.; Kahila, P. Vitality policy as a tool for rural development in peripheral Finland. Growth Chang. 2020, 80, 567–577. [Google Scholar] [CrossRef]
- Antonn, V.; Stastna, M.; Zapletalova, J.; Nováková, E. Is the European countryside depopulating? Case study Moravia. J. Rural Stud. 2020, 80, 567–577. [Google Scholar]
- Wu, B.; Liu, L.; Carter, C.J. Bridging social capital as a resource for rural revitalisation in China? A survey of community connection of university students with home villages. J. Rural Stud. 2019, 93, 254–262. [Google Scholar] [CrossRef]
- Levien, M. Social capital as obstacle to development: Brokering land, norms, and trust in rural India. World Dev. 2015, 74, 77–92. [Google Scholar] [CrossRef]
- Huhe, N.; Chen, J.; Tang, M. Social trust and grassroots governance in rural China. Soc. Sci. Res. 2015, 53, 351–363. [Google Scholar] [CrossRef] [Green Version]
- Wu, B.; Liu, L. Social capital for rural revitalization in China: A critical evaluation on the government’s new countryside programme in Chengdu. Land Use Policy 2020, 91, 104268. [Google Scholar] [CrossRef]







| First-Level Index | Second-Level Index | Third-Level Index | Explanation * |
|---|---|---|---|
| Social network | Homogeneous social network | Frequency of communication with farmers in other counties | For the degree of contact intimacy of farmers in village and different behavior subjects before participating in crop planting, 1 represents very low contact frequency and 5 represents very high contact frequency based on the Likert scale method. For planting villages, the score is their social network value of the year before participating in crop planting; for non planting villages, the score is their current social network value. |
| Frequency of communication with non-village farmers in the county | |||
| Frequency of communication with farmers in village | |||
| Heterogeneous social network | Frequency of communication with vendors | ||
| Frequency of communication with customers | |||
| Frequency of communication with research institutions | |||
| Frequency of communication with cooperatives | |||
| Frequency of communication with leading enterprises | |||
| Frequency of communication with county government | |||
| Social norms | Business air | Risk culture | For the level of farmers affected by local business air, social customs and social organization norms when considering whether to plant new crops, planting scale and planting duration. According to Likert scale, 1 means very low influence and 5 means very high influence |
| Laborious traditions | |||
| Profit-oriented concept | |||
| Efficiency consciousness | |||
| Innovation Milieu | |||
| Market environment | |||
| Social customs | Thrifty habits | ||
| Farming habits | |||
| Farming taboos | |||
| Social organization norms | Service mode of technical associations | ||
| Service capabilities of farmer cooperatives | |||
| Cooperation mode of leading enterprise and farmer | |||
| Social trust | Institutional trust | Industrial policy | For the trust of villagers in various policies, 0 means complete distrust and 10 means complete trust. |
| Agricultural technology extension policy | |||
| Information sharing policy | |||
| Rural financial policies | |||
| Infrastructure construction capability of government | |||
| External publicity capability of government | |||
| Interpersonal trust | neighbors | For the farmers’ perception and trust in different behavior subjects, 0 is lowest and 10 is highest. | |
| Highly skilled personnel | |||
| Entrepreneurs | |||
| Well-educated people | |||
| Family relatives | |||
| Managers | |||
| surrounding villages’ households |
| Variable Type | Independent Variable | Odds Ratio | Std. Err. | Z | P > |z| | Prob > chi2 | Pseudo R2 |
|---|---|---|---|---|---|---|---|
| Social network | Homogeneous social network | 1.383 | 0.169 | 2.66 | 0.008 | 0.000 | 0.094 |
| Heterogeneous social network | 1.205 | 0.142 | 1.58 | 0.113 | |||
| Human resources | 1.380 | 0.163 | 2.73 | 0.006 | |||
| Land resources | 1.300 | 0.155 | 2.2 | 0.028 | |||
| Traffic location | 0.566 | 0.075 | −4.32 | 0.000 | |||
| Constant | 0.365 | 0.046 | −7.94 | 0.000 | |||
| Social norms | Business air | 1.202 | 0.147 | 1.5 | 0.132 | 0.000 | 0.082 |
| Social customs | 1.279 | 0.152 | 2.06 | 0.039 | |||
| Social organization norms | 1.04 | 0.123 | 0.33 | 0.742 | |||
| Human resources | 1.277 | 0.15 | 2.08 | 0.037 | |||
| Land resources | 1.313 | 0.155 | 2.3 | 0.021 | |||
| Traffic location | 0.568 | 0.074 | −4.35 | 0.000 | |||
| Constant | 0.371 | 0.046 | −7.92 | 0 | |||
| Social trust | Institutional trust | 1.384 | 0.175 | 2.56 | 0.010 | 0.000 | 0.085 |
| Interpersonal trust | 0.994 | 0.123 | −0.05 | 0.960 | |||
| Human resources | 1.476 | 0.177 | 3.25 | 0.001 | |||
| Land resources | 1.305 | 0.155 | 2.25 | 0.025 | |||
| Traffic location | 0.608 | 0.08 | −3.79 | 0.000 | |||
| Constant | 0.369 | 0.046 | −7.92 | 0.000 |
| Dependent Variable | Social Network Indicators | Coef. | Std. Err | t | P > |t| | Prob > F | R2 |
|---|---|---|---|---|---|---|---|
| Planting scale | Homogeneous social network | 0.589 ** | 0.241 | 2.45 | 0.015 | 0.000 | 0.051 |
| Heterogeneous social network | 0.729 *** | 0.24 | 3.05 | 0.002 | |||
| Land resources | 0.293 | 0.212 | 1.38 | 0.168 | |||
| Human resources | 0.296 | 0.214 | 1.38 | 0.168 | |||
| Traffic location | −0.500 ** | 0.194 | −2.56 | 0.011 | |||
| Constant | 1.325 | 0.283 | 4.69 | 0.000 | |||
| Planting duration | Homogeneous social network | 0.722 *** | 0.211 | 3.42 | 0.001 | 0.0000 | 0.101 |
| Heterogeneous social network | 0.404 * | 0.211 | 1.92 | 0.056 | |||
| Land resources | 0.246 | 0.186 | 1.32 | 0.188 | |||
| Human resources | 0.707 *** | 0.189 | 3.75 | 0.000 | |||
| Traffic location | −0.583 *** | 0.17 | −3.42 | 0.001 | |||
| Constant | 1.975 | 0.249 | 7.95 | 0.000 | |||
| Centrality | Homogeneous social network | 0.159 ** | 0.076 | 2.08 | 0.039 | 0.276 | 0.017 |
| Heterogeneous social network | 0.064 | 0.077 | 0.84 | 0.403 | |||
| Human resources | 0.041 | 0.069 | 0.59 | 0.552 | |||
| Land resources | −0.001 | 0.685 | −0.02 | 0.983 | |||
| Traffic location | −0.080 | 0.063 | −1.27 | 0.207 | |||
| Constant | 0.213 | 0.088 | 2.43 | 0.016 |
| Dependent Variable | Social Norm Indicators | Coef. | Std. Err | t | P > |t| | Prob > F | R2 |
|---|---|---|---|---|---|---|---|
| Planting scale | Business air | 0.185 | 0.325 | 0.57 | 0.570 | 0.0003 | 0.068 |
| Social customs | 0.586 * | 0.332 | 1.77 | 0.078 | |||
| Social organization norms | 1.141 *** | 0.344 | 3.32 | 0.001 | |||
| Traffic location | −0.96 *** | 0.321 | −2.99 | 0.003 | |||
| Human resources | 0.522 | 0.342 | 1.53 | 0.128 | |||
| Land resources | 0.363 | 0.327 | 1.11 | 0.269 | |||
| Constant | 1.375 | 0.345 | 3.98 | 0.000 | |||
| Planting duration | Business air | 0.400 * | 0.210 | 1.90 | 0.058 | 0.0000 | 0.078 |
| Social customs | 0.515 ** | 0.214 | 2.41 | 0.016 | |||
| Social organization norms | 0.344 | 0.221 | 1.55 | 0.121 | |||
| Traffic location | −0.737 *** | 0.206 | −3.57 | 0.000 | |||
| Human resources | 0.504 * | 0.220 | 2.29 | 0.022 | |||
| Land resources | 0.292 | 0.211 | 1.39 | 0.166 | |||
| Constant | 1.837 | 0.222 | 8.28 | 0.000 | |||
| Centrality | Business air | 0.146 | 0.116 | 1.26 | 0.207 | 0.0206 | 0.040 |
| Social customs | 0.035 | 0.118 | 0.30 | 0.767 | |||
| Social organization norms | 0.370 *** | 0.122 | 2.99 | 0.003 | |||
| Traffic location | −0.217 * | 0.114 | −1.90 | 0.058 | |||
| Human resources | 0.113 | 0.122 | 0.93 | 0.352 | |||
| Land resources | −0.024 | 0.117 | −0.20 | 0.839 | |||
| Constant | 0.255 | 0.123 | 2.07 | 0.039 |
| Dependent Variable | Social Trust Indicators | Coef. | Std. Err | t | P > |t| | Prob > F | R2 |
|---|---|---|---|---|---|---|---|
| Planting scale | Institutional trust | 0.636 ** | 0.275 | 2.31 | 0.021 | 0.002 | 0.051 |
| Interpersonal trust | 0.512 * | 0.281 | 1.82 | 0.069 | |||
| Human resources | 0.613 ** | 0.289 | 2.12 | 0.035 | |||
| Land resources | 0.127 | 0.286 | 0.44 | 0.657 | |||
| Traffic location | −0.777 *** | 0.261 | −2.98 | 0.003 | |||
| Constant | 1.413 | 0.330 | 4.28 | 0.000 | |||
| Planting duration | Institutional trust | 0.604 *** | 0.192 | 3.14 | 0.002 | 0.000 | 0.097 |
| Interpersonal trust | 0.341 * | 0.196 | 1.74 | 0.083 | |||
| Human resources | 0.821 *** | 0.202 | 4.07 | 0.000 | |||
| Land resources | 0.144 | 0.199 | 0.72 | 0.471 | |||
| Traffic location | −0.616 *** | 0.182 | −3.38 | 0.001 | |||
| Constant | 1.907 | 0.230 | 8.28 | 0.000 | |||
| Centrality | Institutional trust | 0.128 | 0.118 | 1.08 | 0.279 | 0.0181 | 0.037 |
| Interpersonal trust | 0.347 *** | 0.120 | 2.89 | 0.004 | |||
| Human resources | 0.162 | 0.124 | 1.31 | 0.192 | |||
| Land resources | −0.051 | 0.122 | −0.41 | 0.679 | |||
| Traffic location | −0.255 ** | 0.112 | −2.28 | 0.023 | |||
| Constant | 0.288 | 0.141 | 2.03 | 0.043 |
Publisher’s Note: MDPI stays neutral with regard to jurisdictional claims in published maps and institutional affiliations. |
© 2022 by the authors. Licensee MDPI, Basel, Switzerland. This article is an open access article distributed under the terms and conditions of the Creative Commons Attribution (CC BY) license (https://creativecommons.org/licenses/by/4.0/).
Share and Cite
Wu, N.; Li, E.; Su, Y.; Li, L.; Wang, L. Social Capital, Crop Specialization and Rural Industry Development—Taking the Grape Industry in Ningling County of China as an Example. Land 2022, 11, 1069. https://doi.org/10.3390/land11071069
Wu N, Li E, Su Y, Li L, Wang L. Social Capital, Crop Specialization and Rural Industry Development—Taking the Grape Industry in Ningling County of China as an Example. Land. 2022; 11(7):1069. https://doi.org/10.3390/land11071069
Chicago/Turabian StyleWu, Nalin, Erling Li, Yihan Su, Li Li, and Li Wang. 2022. "Social Capital, Crop Specialization and Rural Industry Development—Taking the Grape Industry in Ningling County of China as an Example" Land 11, no. 7: 1069. https://doi.org/10.3390/land11071069
APA StyleWu, N., Li, E., Su, Y., Li, L., & Wang, L. (2022). Social Capital, Crop Specialization and Rural Industry Development—Taking the Grape Industry in Ningling County of China as an Example. Land, 11(7), 1069. https://doi.org/10.3390/land11071069

