Next Article in Journal
Reclaimed Water for Turfgrass Irrigation
Next Article in Special Issue
Planning and Decision Support Tools for the Integrated Water Resources Management in Vietnam
Previous Article in Journal
Urbanization Effects on Watershed Hydrology and In-Stream Processes in the Southern United States
 
 
Font Type:
Arial Georgia Verdana
Font Size:
Aa Aa Aa
Line Spacing:
Column Width:
Background:
Article

The Potential for Abandoned Paddy Fields to Reduce Pollution Loads from Households in Suburban Tokyo

Graduate School of Frontier Sciences, The University of Tokyo, 5-1-5 Kashiwanoha, Kashiwa, Chiba, 277-8563, Japan
*
Author to whom correspondence should be addressed.
Water 2010, 2(3), 649-667; https://doi.org/10.3390/w2030649
Submission received: 2 August 2010 / Revised: 1 September 2010 / Accepted: 13 September 2010 / Published: 19 September 2010
(This article belongs to the Special Issue Interaction between (Mega-)Urban Land Use and Water Management)

Abstract

:
Similar to other Asian nations, suburban areas in Japan are characterized by dense intermixtures of residential areas and farmlands. These hybrid rural/urban areas are evaluated negatively in modern planning frameworks. However, mixed rural/urban landscapes may prove advantageous when attempting to reconstruct sustainable wastewater treatment systems. This research examines the potential for abandoned paddy fields to reduce nitrogen (T-N) and phosphorous (T-P) loads, an increasingly problematic source of eutrophication in many closed water areas, from households in suburban areas. Our results indicate that abandoned paddy fields remaining in mixed urban/rural areas have significant potential to reduce both nitrogen and phosphorous loads. Accordingly, we suggest that abandoned paddy fields can play an important role in reducing pollution loads in mixed urban/rural areas.

Graphical Abstract

1. Introduction

1.1. Water Pollution from Human Waste in Urban Areas

Water pollution from human waste is an issue that has long challenged urban areas. Historically, large amounts of human waste produced in cities were recycled into nearby agricultural lands as fertilizer, safeguarding local water quality and allowing town and country to achieve a degree of symbiosis [1]. However, the rapid concentration of population in cities accompanying the industrial revolution overwhelmed former management systems, leading to unsanitary disposal of human waste and frequent outbreaks of waterborne infectious diseases. Increased demand, combined with increasingly unsanitary conditions and threat of disease, spurred efforts to construct modern municipal water systems to efficiently supply drinking water and dispose of human waste [2,3]. Water supply was greatly increased by channeling the flow of the regional watershed into cities and their expanding network of pipes and waterworks, while efficient wastewater and human waste disposal was achieved by flushing waste into an expanding municipal sewerage system and large-scale wastewater treatment facilities [2,4].
However, while the development of modern municipal and regional water management systems has unquestionably produced more hygienic cities and living environments, many areas continue to face severe water pollution as a result of insufficient and unsanitary treatment of human waste [5]. This issue is perhaps most acute and difficult to resolve in mega-urban regions, where population pressures and sprawling development limit the reach of centralized water management systems [6]. Particularly in the extensive peri-urban fringe of the unplanned developments ringing mega-urban regions, the extension of centralized water management systems is prohibitively expensive and resource intensive. Resultantly, lower-density residential areas on the periphery are often unconnected to municipal sewerage systems and continue to suffer from water pollution, particularly in the form of eutrophication as a result of untreated disposal of human waste [7]. The limitations of centralized management systems require the development of alternative water treatment systems applicable to these expansive low-density areas that surround mega-urban regions [8].
In recent decades, alternative methods of treating wastewater have been developed and implemented that primarily utilize existing or constructed wetlands [9,10]. While the use of wetlands to absorb household wastewater is by no means an entirely new phenomenon, this method has become the focus of efforts to develop and construct more sustainable means of handling nitrogen and phosphorous, particularly in lower-density rural and peri-urban areas [11]. In contrast to centralized municipal waste management systems, Brix and Schierup [12] note that the use of natural wetlands has several advantages that make them more applicable to rural or peri-urban areas. First, they are cost-efficient, and can be constructed in areas where the extension of municipal services is problematic or cost prohibitive. Second, they consume less energy and are therefore in line with improving the sustainability of water treatment. Third, they can be applied at the point of wastewater production, and are therefore more adaptable to site-specific conditions. Finally, they are more flexible and less susceptible to shock-loading. However, the applicability of these systems is limited by the need for large wetland areas or space to construct new wetlands near residential areas. Thus, one area where wetland wastewater treatment bears significant potential is mixed urban-rural landscapes in the expansive fringes of mega-urban regions.

1.2. Mixed Urban-Rural Land Use and Water Management in Asia

The development of small-scale, low-cost and low-energy wastewater treatment methods is essential to maintaining water quality in the mega-urban regions of Asia. The urbanization of mega-urban regions in Asia has been characterized by the rapid expansion of cities into areas of densely populated agricultural lands, particularly regions of wet-rice cultivation. McGee [13] coined the phrase desakota to describe the mixed urban-rural landscape of these areas. The term desakota pairs the Bahasa Indonesian words for village (desa) and city (kota), and succinctly captures the dense intermixtures of urban and rural land uses that encompass and extend out from large Asian cities. The rapid pace of development, and the lack of any effective control, have not only led to the loss of farmland and haphazard development, but also created conflict between people and water [14]. For example, conflicts between continuing agriculture and the runoff from household waste. One of the main problems is that large areas of desakota lack efficient and sanitary means of disposing of household waste. Moreover, since providing municipal service to these areas is exceedingly difficult for local municipalities [5], the development of alternative waste management systems such as wetland wastewater treatment is highly important.
While desakota landscapes present many challenges, the mixed urban-rural character of these areas also presents opportunities, including opportunities to construct more sustainable water treatment systems [15]. Taking advantage of these opportunities requires reappraisal of the typically negative evaluation of mixed urban-rural landscapes in modern planning. Yokohari et al. [16] suggest that many of the planning strategies imported from the West have not been applicable to the Asian landscape, where strict urban-rural divisions have not been historically present. Other research engages questions of how the mixed urban-rural landscapes characteristic of desakota can serve to mitigate the effects of urban heat island and flooding; enhance local food production; recycle organic waste and improve water quality [15,16]. Mixed urban-rural land use presents challenges to water quality, but also presents opportunities to develop small-scale, low-energy and cost efficient means of treating domestic wastewater.

1.3. Wetland Wastewater Treatment in Abandoned Paddy Fields in Japan

Similar to other Asian countries, Japanese cities are surrounded by expansive desakota landscapes of highly intermixed residential, agricultural, industrial and commercial land uses [17] (Figure 1). Several attempts were made to partition this landscape into urban and rural areas by importing planning concepts from the West, including the New City Planning Law of 1968 that attempted to divide cities into Urbanization Control (UCAs) and Urbanization Promotion Areas (UPAs). However, these policies have not only failed to contain sprawl, but have also failed to extend municipal sewerage systems to large areas of unplanned development in peri-urban areas, particularly in UCAs. While municipal officials and planners have attempted to retroactively connect unplanned developments to sewer systems, this process results in significant costs and further efforts to extend sewerage systems are blocked by overdrawn municipal budgets [18]. The result is that water pollution from domestic wastewater continues to be one of the major issues confronting urban areas in Japan, particularly its mega-urban regions. The Ministry of the Environment estimates that domestic wastewater accounts for a significant share of pollution discharged into Tokyo Bay, specifically 65% of total nitrogen (T-N) and 70% of total phosphorous (T-P) in 2006. Thus, while there is an obvious need for alternative domestic wastewater treatment strategies such as wetland wastewater treatment, large blocks of wetlands or underused land to construct new wetlands are unavailable.
Figure 1. Typical mixed urban-rural land use landscape 30 km from central Tokyo. Residential areas and woodlands are located on the uplands and abandoned paddy fields in the narrow yatsu valleys that extend into the upland plateaus.
Figure 1. Typical mixed urban-rural land use landscape 30 km from central Tokyo. Residential areas and woodlands are located on the uplands and abandoned paddy fields in the narrow yatsu valleys that extend into the upland plateaus.
Water 02 00649 g001
A potential strategy for implementing wetland wastewater treatment is to utilize the abandoned paddy fields commonly found in the numerous yatsu valleys that cut across peri-urban areas in Japan (Figure 2). Yatsu are long, narrow valleys that have eroded along complex and curvilinear paths into the upland plateaus that surround alluvial plains. The bottomland of these narrow yatsu valleys was, until recently, dedicated to wet-rice cultivation, while the slopes were used to produce coppice for woodfuel. However, the narrow character of these valleys makes them poorly suited for modern agriculture methods, and most were therefore abandoned along with the modernization of agriculture that accompanied high economic growth from the 1960s onwards [19]. During the same period, residential development rapidly advanced into the periphery of Japanese cities, particularly in the Tokyo mega-urban region. The result is that large areas of yatsu valleys containing fallow paddy fields are interspersed throughout peri-urban areas. While formerly dedicated to rice cultivation, at present these valleys are commonly overgrown with reeds and often targets for illegal waste dumping [20,21].
Figure 2. Typical landscape of abandoned paddy fields in yatsu valleys (30 km from central Tokyo). Abandoned paddy fields have been transformed into wetlands with discharged water.
Figure 2. Typical landscape of abandoned paddy fields in yatsu valleys (30 km from central Tokyo). Abandoned paddy fields have been transformed into wetlands with discharged water.
Water 02 00649 g002
While yatsu valleys are not easily converted to current methods of agricultural cultivation, they are potential sites for wetland wastewater treatment. As with other wetlands, the abandoned paddy fields in yatsu valleys have the ecological function of nutrient removal. Moreover, since yatsu are distributed throughout peri-urban areas, and often adjacent to residential areas lacking any connection to municipal sewerage systems, they have significant potential to be used for wetland wastewater treatment. In recent years, research in Japan has begun to examine the importance of wetlands in peri-urban areas to water quality, including the possibility of using yatsu valleys to treat domestic wastewater. Abandoned paddy fields are proposed as sites for post-treatment of domestic wastewater that will bolster the nutrient removal capacity of current treatment methods, not as stand alone replacements for existing systems. Research in this area has measured the degree to which abandoned paddy fields in yatsu valleys contribute to nutrient removal, suggesting that abandoned paddy fields are essential to water quality [22,23,24]. Other research has attempted to identify the degree to which wetland wastewater treatment in abandoned paddy fields can contribute to nutrient removal from domestic wastewater [25,26]. However, research has yet to examine the degree to which wetland wastewater treatment in yatsu valleys can reduce pollution loads at the watershed scale. Analysis of this potential at the watershed scale can provide a firm basis for determining whether wetland wastewater treatment in yatsu valleys can provide a cost-effective and sustainable means of reducing pollution loads more broadly.

1.4. Research Objectives

In recognition of the problematic gap in the research, this study examines the potential for yatsu valleys to reduce pollution loads of N and P at the watershed scale in an area of the extensive urban‑rural fringe of Tokyo. The research can be divided into the following tasks: (1) calculate the amount of pollution discharged from households in the study area and (2) estimate the potential for abandoned paddy fields in yatsu valleys in the study area to reduce pollution loads through wetland wastewater treatment.

2. Study Area

The study area for this research is the Inba watershed, situated in Chiba prefecture within an expansive desakota landscape of the northeastern part of the Tokyo mega-urban region (Figure 3). The Inba watershed covers 541.1 km2 and is located approximately 30–50 km from central Tokyo. It stretches across 17 municipalities and contains nine smaller river basins. As a result of postwar land reclamation policies aimed at increasing rice production, Inba Lake was partitioned into two separate bodies of water (Figure 3). From the 1960s onwards, urban sprawl rapidly advanced into the watershed from the west in the form of small and large-scale residential developments set amidst a largely agricultural and forest landscape. Much of this development was not serviced by any municipal sewerage system and household waste either flowed directly into the watershed or into individual septic tanks. Resultantly, Inba Lake has been plagued by poor water quality, annually ranking as one of the most polluted lakes in Japan.
Figure 3. The location and land cover of the Inba watershed in relation to central Tokyo.
Figure 3. The location and land cover of the Inba watershed in relation to central Tokyo.
Water 02 00649 g003
The history and present-day characteristics of the water environment of the Inba watershed are representative of the peri-urban fringe of Tokyo for at least three reasons. First, the upland plateau portions of the watershed have been largely transformed into residential areas that are often not connected to municipal sewerage systems. In 2008, only 76.4% of all households in the study area were connected to municipal sewerage systems. Second, domestic wastewater is the main source of nitrogen and phosphorous discharged in the Inba watershed, accounting for 34% of total nitrogen (T-N) and 50% of total phosphorous (T-P), respectively [27]. Finally, similar to other desakota landscapes on the periphery of Tokyo, abandoned yatsu paddy fields are interspersed throughout the study area.

3. Methods

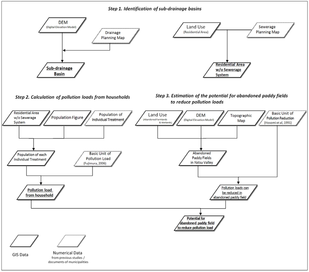
Figure 4 illustrates the research methods. Geographic Information Systems (ArcGIS 9.3) were utilized for each step of the analysis. The methods can be divided into three steps. First, we delineated the sub-drainage basins (>100 ha) that compromise the Inba watershed. Second, we estimated current pollution loads of T-N and T-P discharged from domestic wastewater in areas not connected to a municipal sewerage system. Finally, we estimated the amount of T-N and T-P that can be removed through wetland wastewater treatment in abandoned yatsu paddy fields in the study area. The following explains each step in greater detail.
Figure 4. Diagram of the research methods and research flow.
Figure 4. Diagram of the research methods and research flow.
Water 02 00649 g004

3.1. Identification of Sub-drainage Basins

The first step was to identify the sub-drainage basins comprising the Inba watershed. Sub-drainage basins were extracted from Digital Elevation Model (DEM) data (50 m × 50 m) provided by the Geospatial Information Authority of Japan [28] using ArcGIS9.3 (ESRI). Drawing on previous research by Katagiri et al. [29], the minimum threshold for sub-drainage basins was set at 100 ha to minimize errors caused by the extensive flat areas found on the plateaus of the study area that complicate accurate delimitation of watersheds. Despite setting the minimum threshold at 100 ha, the initially extracted sub-drainage basins contained multiple errors. Therefore, sewerage planning maps produced by individual municipalities were consulted to more accurately define the sub-drainage basins of the study area (Figure 5). Our analysis identified 215 sub-drainage basins, ranging in area from 100 ha to 1168 ha with a mean area of 244 ha (Figure 6).
Figure 5. Maps showing sub-drainage basins extracted by Geographic Information Systems (left) and altered with drainage plan maps (right).
Figure 5. Maps showing sub-drainage basins extracted by Geographic Information Systems (left) and altered with drainage plan maps (right).
Water 02 00649 g005
To estimate current pollution loads of T-N and T-P from households, we limited our focus to residential areas not connected to any municipal sewerage system. These areas are assumed to be the primary sources of pollution loads, since domestic wastewater from areas connected to municipal sewerage systems are directed to treatment facilities outside the watershed. To identify residential areas not connected to any municipal sewerage system, we first used land use data provided by Chiba Prefecture [30] to divide the study area into residential and non-residential areas. Second, we consulted sewerage planning maps of each municipality to identify areas not connected to any municipal sewerage system. Our analysis identified that 17.8% of the study area is connected to municipal sewerage systems, 20.3% is under-planning and 61.9% is not connected to municipal sewerage systems (Figure 7). This research examines residential plots in areas where municipal sewerage systems are non-existent or under-planning.
Figure 6. The sub-drainage basins were grouped into nine river basins with a cascading structure.
Figure 6. The sub-drainage basins were grouped into nine river basins with a cascading structure.
Water 02 00649 g006
Figure 7. Sewerage planning in the Inba watershed. The research examines residential plots in areas where municipal sewerage systems are non-existent (red) or under-planning (blue).
Figure 7. Sewerage planning in the Inba watershed. The research examines residential plots in areas where municipal sewerage systems are non-existent (red) or under-planning (blue).
Water 02 00649 g007

3.2. Calculation of Pollution Load from Households

Total nitrogen (T-N) and total phosphorous (T-P) are used as indexes of water pollution. Nitrogen and phosphorus from households are the elements inadequately removed from wastewater treatment by individual households and the main pollution causes of eutrophication in the Inba watershed. Nitrogen and phosphorous are also the substances that can be removed through wetland wastewater treatment.
The type of water treatment used at households in areas lacking sewerage systems was analyzed, since pollution loads of T-N and T-P are correlated with the method of wastewater disposal. In areas not connected to municipal sewerage systems, three types of individual household wastewater treatment methods are in practice, as shown in Figure 8. Of the three methods, “transportation by septic truck” is the oldest and is characterized by collection tanks and removal by septic truck. The second oldest method, “individual septic tanks for human waste”, was introduced along with the spread of flush toilets. In this system, only human waste is treated in a small septic tank. The newest method practiced in suburban areas in Japan is “individual septic tank for both human waste and gray water”. This method has become mandatory for all new construction under the Private Sewerage System Act of 2001 (Figure 9).
Figure 8. The three methods of domestic wastewater treatment utilized in areas not connected to municipal sewerage systems.
Figure 8. The three methods of domestic wastewater treatment utilized in areas not connected to municipal sewerage systems.
Water 02 00649 g008
Figure 9. Individual septic tank for both human waste and gray water [31]. Tanks are buried on each household’s property.
Figure 9. Individual septic tank for both human waste and gray water [31]. Tanks are buried on each household’s property.
Water 02 00649 g009
The population of residential areas utilizing each method of wastewater treatment was calculated according to population figures [32]. Next, the population of residential areas practicing each of these disposal methods was determined for all areas lacking sewerage systems through analysis of wastewater disposal documents produced by each municipality [33] and the calculations outlined above. Finally, using the above calculated data, the amount of pollution loads from households was calculated according to the unit value method. The calculations of Fujimura [34] were used (Table 1) as estimates of the pollution load unit for each individual treatment. The equation of unit value method is as follows:
(Pollution load from households) = (Population of each treatment) × (Pollution load unit).
Table 1. Pollution load values of T-N and T-P for the three methods of domestic wastewater treatment. The load values include graywater loads discharged untreated in the ‘Transportation by septic tanks’ and ‘Individual septic tank (Human Waste)’ methods. Pollution load units are drawn from Fujimura [34].
Table 1. Pollution load values of T-N and T-P for the three methods of domestic wastewater treatment. The load values include graywater loads discharged untreated in the ‘Transportation by septic tanks’ and ‘Individual septic tank (Human Waste)’ methods. Pollution load units are drawn from Fujimura [34].
TypeTransportation by Septic TruckIndividual Septic Tank (Human Waste)Individual Septic Tank (Human Waste and Grey Water)
Pollution Load (g/person/day)T-NT-PT-NT-PT-NT-P
2.00.37.00.95.50.7

3.3. Estimation of the Potential for Abandoned Paddy Fields to Reduce Pollution Loads

To calculate the amount of pollution loads that wetland wastewater treatment in abandoned paddy fields can potentially reduce, abandoned paddy fields located in yatsu valleys were extracted using DEM data (50 m × 50 m grid) [28], topographic maps [35] and land-use data [30]. The amount of pollution loads that abandoned paddy fields could potentially reduce was calculated by the unit value method. Estimates of pollution load reduction by abandoned paddy fields were drawn from Hosomi et al. [26] (Table 2), a study that reports the potential for abandoned paddy fields to reduce pollution loads (T-N and T-P) through long term survey of suburban yatsu valleys with similar land‑use and topographical characteristics to our study area. The equation of unit value method is as follows:
(Pollution loads reduced in abandoned paddy fields) = (Area of abandoned paddy fields) × (Reduction unit of pollution loads)
Table 2. Pollution load reduction units of T-N and T-P. The units are drawn from Hosomi et al. [26].
Table 2. Pollution load reduction units of T-N and T-P. The units are drawn from Hosomi et al. [26].
Reduction Unit of Pollution Load in Abandoned Paddy Field (g/m2/day)
T-NT-P
0.1300.024
Estimation of the potential for abandoned paddy fields to reduce pollution loads through wetland wastewater treatment was identified for the following two scenarios (Figure 10). First, the potential to reduce pollutions loads was calculated for each sub-drainage basin. For this analysis, it is assumed that the pollution loads from households flow into abandoned paddy fields through a drainage canal, and are removed there within each sub-drainage basin. Second, the potential to treat wastewater in a consecutive series of sub-drainage basins was estimated. For this analysis, it is assumed that the pollution loads from households that are not completely absorbed flow downstream into the adjacent sub-drainage basin through a drainage canal, and are removed in abandoned paddy fields downstream. For this analysis, if loads from households were less than total loads reduced in fields in a sub-drainage basin, then loads after paddy field treatment were given a value of 0, since loads are to be removed completely through wetland treatment in each sub-drainage basin. The equation used for estimation is as follows:
(Load after paddy field treatment) = (Pollution loads from households (Result of 3.2)) − (Pollution loads reduced in abandoned paddy fields (Result of 3.3)
Since the primary purpose of this study is to identify the potential for abandoned paddy fields to reduce pollution loads from households as a first step towards incorporating wetland wastewater treatment into watershed management, environmental factors, such as seasonal fluctuations and hydrological retention time (HRT), were lesser considerations. However, since these variables have significant impact on overall performance of wetland treatment, they have been considered and incorporated into calculations where possible. The pollution load reductions units (Table 2) are drawn from a long-term survey of pollution load removal at various times of the year by Hosomi et al. [26]. Therefore, the effects of seasonal fluctuations, such as high precipitation levels during the summer monsoon, are indirectly incorporated into calculations of pollution load reduction. However, the ‘inside’ and ‘consecutive’ sub-drainage scenarios used the same pollution load reduction units, despite probable variations of HRT and pollution load removal rates in these scenarios. Since actual removal rates are highly dependent on local site conditions, such as the treatment systems controlling irrigation and wastewater discharge, variations in HRT and pollution load removal are beyond the scope of this coarser, watershed level analysis. Instead, the pollution load removal rates identified by Hosomi et al. [26] were used for both the ‘inside’ and ‘consecutive’ basin scenarios to produce an estimate of their potential.
Figure 10. The two scenarios for estimating the potential for abandoned paddy fields to reduce pollution loads.
Figure 10. The two scenarios for estimating the potential for abandoned paddy fields to reduce pollution loads.
Water 02 00649 g010

4. Results

Consistent with the methods outlined above, the results of our analysis can be grouped into the following categories: (1) estimates of current pollution loads from households, and (2) estimates of potential reductions of pollution loads through wetland wastewater treatment.

4.1. Estimates of Current Pollution Loads from Households

Our results indicate that of the 216,477 population of the Inba watershed not connected to any municipal sewerage, 36.6% are serviced by the wastewater treatment methods of “transportation by septic truck”, 39.4% by “individual septic tanks for human waste”, and 24.0% by “individual septic tanks for both human waste and gray water”. At the level of the sub-drainage basin, we found that levels of T-N and T-P pollution loads vary considerably. Pollution loads of T-N ranged from 0 to 39.4 kg/day, with a mean of 5.3 kg/day, while pollution loads of T-P ranged from 0 to 5.1 kg/day, with a mean of 0.7 kg/day. Summing the calculations for sub‑drainage basins, we estimated that current pollution loads from all households in the study area are 1,130 kg/day for T‑N and 148 kg/day for T‑P (Figure 11).
Figure 11. Amount of pollution loads of T-N and T-P from households in each sub-drainage basin.
Figure 11. Amount of pollution loads of T-N and T-P from households in each sub-drainage basin.
Water 02 00649 g011

4.2. Estimates of Potential Reductions of Pollution Loads through Wetland Wastewater Treatment

In total, 1,238 ha of abandoned yatsu paddy fields were identified in the study area. Following the methods outlined above, we estimated that the implementation of wetland wastewater treatment in these abandoned yatsu paddy fields within each individual sub-drainage basin bears on average the potential to reduce 58.1% of T-N and 64.5% of T-P currently discharged into each sub-drainage basin (Figure 12, Figure 13). Results from the second wetland wastewater treatment model based on treating wastewater in a consecutive series of sub-drainage basins indicate that abandoned paddy fields bear an average potential to reduce 73.1% of T-N and 83.4% of T-P (Figure 13).
Figure 12. The amount of pollution loads of T-N and T-P after post-treatment of domestic wastewater in abandoned paddy fields for each sub-drainage basin.
Figure 12. The amount of pollution loads of T-N and T-P after post-treatment of domestic wastewater in abandoned paddy fields for each sub-drainage basin.
Water 02 00649 g012
Figure 13. Pollution loads of T-N and T-P removed in abandoned paddy fields in the (a) ‘inside’ and (b) ‘consecutive’ drainage basin scenarios.
Figure 13. Pollution loads of T-N and T-P removed in abandoned paddy fields in the (a) ‘inside’ and (b) ‘consecutive’ drainage basin scenarios.
Water 02 00649 g013

5. Discussion

Our results demonstrate that wetland wastewater treatment using abandoned paddy fields in yatsu valleys offers a potentially important strategy for improving water quality in the Inba watershed, and by extension in other areas. Abandoned paddy fields bear significant potential to reduce the amount of T-N and T-P currently discharged into the Inba watershed from domestic wastewater. More specifically, we found that wetland wastewater treatment bears potential to reduce 58.1% of T-N and 64.5% of T-P in individual watersheds and 73.1% of T-N and 83.4% of T-P when watersheds are utilized in a consecutive series. Indeed, the wetland wastewater treatment analyzed in this study has potential to easily surpass the pollution reduction targets of 26% set in Chiba Prefecture’s current action plan [36]. Although there are challenges to implementation, including most prominently issues of management of yatsu valley wetlands used for wastewater treatment, this research demonstrates that abandoned paddy fields can be effectively employed to reduce domestic wastewater pollution loads. And while future research remains imperative, including in particular further examination of the effects of seasonal fluctuations and site-specific conditions such as on overall performance, this study provides positive confirmation that wetland wastewater treatment in yatsu valleys can provide a cost effective and sustainable means of safeguarding water quality at a watershed scale.

6. Conclusions

In the Inba watershed, and throughout Japan, expansive residential areas remain unconnected to municipal sewerage systems, relying instead on domestic wastewater treatment at the individual household level. Insufficiently treated loads of T-N and T-P seriously degrade water quality, leading to the eutrophication of Lake Inba and outbreaks of blue-green algae that negatively affect fish and other aquatic species. While this research only examines the Inba watershed, data from Chiba prefecture [36] suggests that the factors shaping water quality in this area are prominent throughout much of the desakota fringe that surrounds the Tokyo mega-urban region. Moreover, this lack of sewer infrastructure is undoubtedly problematic in other mega-urban regions as well. Accordingly, the development of strategies to reduce pollution loads and safeguard water quality in the Inba watershed, and in other mega-urban regions, are of urgent importance. However, owing to the prohibitive costs of retrofitting households with municipal sewerage connection and the currently overburdened budgets of municipalities in Japan, extension of municipal sewerage systems or costly infrastructural fixes are not realistic resolutions to current water quality issues. Potential solutions need to be both cost-effective and supportive of long-term sustainability and ecological resilience. Moreover, effective strategies for reducing pollution loads need to be feasible not only for single sites or areas, but across the entire watershed.
Our findings lead to two key suggestions for future research and practical consideration. First, while wetland wastewater treatment has become an increasingly well-recognized and utilized method for improving local water quality [9], research is often limited to specific sites. This study suggests that analysis at the watershed scale can help to demonstrate the broader potential applicability of wetland wastewater treatment and thereby draw attention to larger-scale opportunities to implement cost-effective, sustainable and decentralized water pollution management systems [5]. Second, this research demonstrates a further need to think beyond the urban-rural divide that has plagued urban and environmental planning and management. In modern planning frameworks, mixed urban–rural landscapes, such as the desakota landscape characteristic of Asian cities, have been negatively evaluated. Yet while these landscapes present many challenges to planning and environmental management, research has begun to demonstrate that the close proximity of urban and rural land uses offers opportunities for symbiosis. As the use of “rural” abandoned paddy fields in yatsu valleys to reduce “urban” water pollution loads clearly demonstrates, thinking beyond the urban-rural divide is also important for improving water quality. This is particularly relevant for mega-urban regions surrounded by expansive areas of mixed land use and lacking adequate infrastructural development. Since water does not recognize urban and rural divisions, it is imperative that professionals and researchers working in water management take a lead in dissolving them.

Acknowledgements

We wish to thank the sewerage divisions of Chiba prefecture and 17 municipalities (Chiba, Funabashi, Inba, Inzai, Kamagaya, Motono, Narita, Oamishirosato, Sakae, Sakura, Shiroi, Shisui, Togane, Tomisato, Yachimata, Yatiyo, Yotsukaido) in Chiba prefecture for supplying the sewerage planning maps.

References

  1. King, F.H. Farmers of Forty Centuries or, Permanent Agriculture in China, Korea and Japan; Rodale Press Emmaus: Emmaus, PA, USA, 1990; pp. 63–69. [Google Scholar]
  2. Cooper, P.F. Historical aspect of wastewater treatment. In Decentralised Sanitation and Reuse: Concepts, Systems and Implementation; Lens, P., Zeeman, G., Lettinga, G., Eds.; IWA Publishing: London, UK, 2001; pp. 11–38. [Google Scholar]
  3. Kawamura, K. Conservation of Water Environment and Domestic Wastewater Treatment. In Domestic Wastewater Treatment System; Kaneko, M., Kawamura, K., Nakashima, J., Eds.; Gihodo: Tokyo, Japan, 1998; pp. 1–24. [Google Scholar]
  4. Gandy, M. Concrete and Clay: Reworking Nature in New York City; MIT Press: London, UK, 2003; pp. 32–51. [Google Scholar]
  5. Lettings, G.; Lens, P.; Zeeman, G. Environmental protection technologies for sustainable development. In Decentralised Sanitation and Reuse: Concepts, Systems and Implementation; Lens, P., Zeeman, G., Lettinga, G., Eds.; IWA Publishing: London, UK, 2001; pp. 3–10. [Google Scholar]
  6. Hayashi, Y.; Nakazawa, N.; Suparat, R. A comparative study on the urban infrastructure and environmental loads in Bangkok and Tokyo. Papers Urban Plann. SI: City Plann. Rev. 1993, 28, 427–432. [Google Scholar]
  7. Fujii, S. Water Pollution from Households and Measure against It. In Watershed Management: For the New Strategy; Ogaki, S., Yoshikawa, H., Eds.; Gihodo: Tokyo, Japan, 2002; pp. 72–86. [Google Scholar]
  8. Kristinsson, J.; Luising, A. Town Planning Aspects of the Implementation of DESAR in New and Existing Townships. In Decentralised Sanitation and Reuse: Concepts, Systems and Implementation; Lens, P., Zeeman, G., Lettinga, G., Eds.; IWA Publishing: London, UK, 2001; pp. 597–620. [Google Scholar]
  9. Reed, S.C.; Crites, R.W.; Middlebrooks, E.J. Natural Systems for Waste Management and Treatment, 2nd ed.; McGraw Hill: NY, USA, 1995; pp. 173–334. [Google Scholar]
  10. Foundation of River & Watershed Environment Management. Technical Document for Planning of Wetland Wastewater Treatment 2007; Foundation of River & Watershed Environment Management: Tokyo, Japan, 2007; pp. 1–258. [Google Scholar]
  11. Brix, H. Use of constructed wetlands in water pollution control: historical development, present status, and future perspectives. Water Sci. Technol. 1994, 30, 209–223. [Google Scholar]
  12. Brix, H.; Schierup, H.H. The use of aquatic macrophytes in water-pollution control. AMBIO 1989, 18, 100–107. [Google Scholar]
  13. McGee, T.G. The emergence of Desakota regions in Asia: expanding a hypothesis. In The Extended Metropolis: Settlement Transition in Asia; Ginsburg, N., Koppel, B., McGee, T.G., Eds.; University of Hawaii Press: Honolulu, HI, USA, 1991; pp. 3–25. [Google Scholar]
  14. Hara, Y.; Takeuchi, K.; Okubo, S. Urbanization linked with past agricultural landuse patterns in the urban fringe of a deltaic Asian mega-city: A case study in Bangkok. Landscape Urban Plan. 2005, 73, 16–28. [Google Scholar] [CrossRef]
  15. Takeuchi, K.; Hara, Y. Recycling-oriented society and urban–rural sustainability in Asian Mega-cities. (in Japanese with English abstract). J. Rural Plan. 2006, 25, 201–205. [Google Scholar] [CrossRef]
  16. Yokohari, M.; Takeuchi, K.; Watanabe, T.; Yokota, S. Beyond greenbelts and zoning: a new planning concept for the environment of Asian mega-cities. Landscape Urban Plan. 2000, 47, 159–171. [Google Scholar] [CrossRef]
  17. Hebbert, M. Sen-biki amidst Desakota: Urban Sprawl and Urban Planning in Japan. In Planning for Cities and Regions in Japan; Shapira, P., Masser, I., Edgington, D.W., Eds.; Liverpool University Press: Liverpool, UK, 1994; pp. 70–91. [Google Scholar]
  18. Ministry of Land, Infrastructure, Transport and Tourism; Japan Sewage Works Association. Middle Term Vision of Sewerage Planning; (in Japanese). Ministry of Land, Infrastructure, Transport and Tourism: Tokyo, Japan, 2007; pp. 3–6.
  19. Shirai, T. Land use tendencies of the valley plain in the Narashino upland, central Japan. (in Japanese)Bulletin of the Faculty of Education. Chiba University Chiba, Japan. 1984, 33, 95–109. [Google Scholar]
  20. Takeuchi, K. Satoyama Landscape as Managed Nature. In SATOYAMA: The Traditional Rural Landscape of Japan; Takeuchi, K., Brown, R.D., Washitani, I., Tsunekawa, A., Yokohari, M., Eds.; Springer: Tokyo, Japan, 2003; pp. 9–16. [Google Scholar]
  21. Shiina, M. The changing land-use pattern of Yatsu landscapes in suburban upland area. Master thesis, Graduate School of Environmental Science, University of Tsukuba, Tsukuba, Japan, 2004; p. 77. [Google Scholar]
  22. Kuroda, H.; Tabuchi, T.; Kousaka, K.; Nakasone, H. A study on the sustainability of nitrogen removal in the paddy field. (in Japanese). Trans. Jpn. Soc. Irrig. Drain. Reclam. Eng. 1999, 68, 965–971. [Google Scholar]
  23. Kato, T.; Kuroda, H.; Nakasone, H. Evaluation of nitrogen load removal and the allocation of artificial wetlands by a distributed model. (in Japanese). Trans. Jpn. Soc. Irrig. Drain. Reclam. Eng. 2005, 73, 43–50. [Google Scholar]
  24. Tabuchi, T. To develop the theory for nitrate removal in wetland. (in Japanese). Trans. Jpn. Soc. Irrig. Drain. Reclam. Eng. 2006, 74, 703–706. [Google Scholar]
  25. Hosomi, M.; Inaba, K.; Inamori, Y.; Harasawa, H.; Sudo, R. Treatment of Gray Water Using the Natural Purification of Wetland; (in Japanese with English abstract); Research Report from the National Institute for Environmental Studies; National Institute for Environmental Studies Tsukuba: Japan, 1988; 119, pp. 7–17.
  26. Hosomi, M; Sudo, R. Treatment of domestic wastewater by wetland systems. (in Japanese with English abstract). Jpn. J. Water Pollut. Res. 1991, 14, 674–681. [Google Scholar]
  27. Congress of Inba Watershed Hydrological Cycle Reconstruction. The Document of 5th Committee in Congress of Inba Watershed Hydrological Cycle Reconstruction; (in Japanese). Congress of Inba Watershed Hydrological Cycle Reconstruction: Chiba, Japan, 2004; p. 144. [Google Scholar]
  28. Ministry of Land, Infrastructure, Transport and Tourism. Digital Map 50 m Grid (Elevation); Geospatial Information Authority of Japan: Tokyo, Japan, 2001.
  29. Katagiri, Y.; Yamashita, H.; Ishikawa, M. A study on the database of the watershed unit based on the common data, and the analysis and evaluation method for the openspace planning. (in Japanese with English abstract). J. Jpn. Inst. Landscape Archit. 2004, 67, 793–798. [Google Scholar]
  30. Chiba Prefecture. Urban Planning Baseline Survey; City Planning Division: Chiba, Japan, 2006. [Google Scholar]
  31. Ecoron Co., Ltd. http://www.ecoron.co.jp/j.html (accessed on 15 July 2010).
  32. Ministry of Internal Affairs and Communications. National Population Census; Statistics Bureau: Tokyo, Japan, 2005.
  33. Chiba Prefecture. The Document of Waste Disposal and Recycling; (in Japanese). Resource Circulation Promoting Division: Chiba, Japan, 2008. [Google Scholar]
  34. Fujimura, Y. Pollutant load factor of domestic wastewater and discharged loads from various on-site wastewater treatment facilities. (in Japanese). J. Water Waste 2006, 45, 432–438. [Google Scholar]
  35. Ministry of Land, Infrastructure, Transport and Tourism. 1:25,000 Topographic Map; Geospatial Information Authority of Japan: Tokyo, Japan, 2001.
  36. Chiba Prefecture. Immediate Action Program for Inba Watershed Hydrological Cycle Reconstruction; (in Japanese). Chiba Prefecture: Chiba, Japan, 2004; p. 40. [Google Scholar]

Share and Cite

MDPI and ACS Style

Kogi, J.; Miyamoto, M.; Bolthouse, J.; Yokohari, M. The Potential for Abandoned Paddy Fields to Reduce Pollution Loads from Households in Suburban Tokyo. Water 2010, 2, 649-667. https://doi.org/10.3390/w2030649

AMA Style

Kogi J, Miyamoto M, Bolthouse J, Yokohari M. The Potential for Abandoned Paddy Fields to Reduce Pollution Loads from Households in Suburban Tokyo. Water. 2010; 2(3):649-667. https://doi.org/10.3390/w2030649

Chicago/Turabian Style

Kogi, Jiro, Mariko Miyamoto, Jay Bolthouse, and Makoto Yokohari. 2010. "The Potential for Abandoned Paddy Fields to Reduce Pollution Loads from Households in Suburban Tokyo" Water 2, no. 3: 649-667. https://doi.org/10.3390/w2030649

APA Style

Kogi, J., Miyamoto, M., Bolthouse, J., & Yokohari, M. (2010). The Potential for Abandoned Paddy Fields to Reduce Pollution Loads from Households in Suburban Tokyo. Water, 2(3), 649-667. https://doi.org/10.3390/w2030649

Article Metrics

Back to TopTop