Abstract
Accurate prediction of settling velocities for irregular particles offers significant advantages in various fields, including more efficient water/wastewater treatment, environmental pollution control, industrial productivity, and sustainable resource utilization. These predictions are essential for advancing sustainable hydraulic engineering and environmental management. In this study, a new algorithmic modeling framework was proposed to estimate the terminal settling velocity of irregularly shaped particles/materials. The framework integrates advanced non-linear regression techniques with robust optimization methods. The model successfully incorporated seven key input parameters to construct a comprehensive mathematical representation of the settling process. The proposed explicit model demonstrates superior prediction accuracy compared to existing empirical and drag correlation models. The model’s validity was confirmed using a large and morphologically diverse dataset of 86 irregular materials and rigorously evaluated using an extensive battery of statistical goodness-of-fit parameters. The developed model is a robust and highly accurate tool for predicting the settling behavior of non-spherical particles in the transition flow regime. Beyond its technical merits, the model could offer significant sustainability benefits by enhancing the design and optimization of wastewater treatment systems. More precise predictions of non-spherical particle settling behavior could improve sedimentation or particle removal efficiency, potentially reducing energy consumption and mitigating adverse environmental impacts on industrial waste management and aquatic ecosystem preservation.
1. Introduction
The dynamics of particle motion in fluids, particularly the determination of the terminal settling velocity, form the bedrock of solid–liquid separation processes across chemical, environmental, and hydraulic engineering disciplines. Accurate estimation of the terminal settling velocity plays a vital role in optimizing the efficiency of settling tanks, designing industrial classification systems, and reliably modeling sediment transport in natural aquatic environments [1,2,3]. The settling velocity of a particle is governed by a delicate balance among the gravitational, buoyant, and drag forces acting upon it. The drag coefficient, which dictates this force balance, varies depending not only on the fluid properties (e.g., density, viscosity) but also on the particle’s size and instantaneous velocity, thus making the precise calculation of the terminal settling velocity crucial [4,5,6]. This fundamental calculation underpins numerous engineering applications, ranging from the design of settling tanks in wastewater treatment plants to the optimization of specialized industrial classifiers. Consequently, achieving an accurate prediction of this complex hydrodynamic equilibrium remains a critical prerequisite for advanced engineering design.
In the literature, reliable models capable of accurately predicting the terminal settling velocity for spherical particles are well-established. However, the vast majority of real-world materials, including minerals, polymers, and natural sediment particles, exhibit irregular and non-spherical geometries. This deviation from sphericity substantially increases the drag coefficient and leads to significant errors when applying models designed for spherical particles. To address this issue, researchers have proposed utilizing geometric parameters such as sphericity and various shape factors [2,3,7,8,9,10,11,12,13,14]. For instance, Liu et al. [9] investigated the mean settling velocity of anaerobic granular sludge and proposed a reliable mathematical model by assuming the irregular granules were nearly spherical. They concluded that the settling process operates in the intermediate flow regime (with terminal Reynolds numbers between 5 and 61) and achieved strong agreement with measured values, reporting an average relative error of 4.04%. Another approach was proposed by Zhiyao et al. [10], who developed a simplified and highly accurate formula to predict the settling velocity of natural sediment particles by proposing a new relationship between the Reynolds number and a dimensionless particle parameter, which incorporates the effects of shape. Their formula, applicable to a wide range of Reynolds numbers ( < 2 × 105), was found to have higher prediction accuracy compared to other published models. Additionally, Sadat-Helbar et al. [11] addressed the complexity caused by the proliferation of empirical formulas in the literature, re-evaluating 22 different relations for fall velocity. In response to the uncertainty in selecting the most suitable formula, they proposed a simple, new empirical relation applicable over a wide range of natural sediment particles (0.01 mm to 100 mm) with a reported mean relative error of 11.7%. Further refining the models, Song et al. [3] proposed a new explicit equation to predict both the drag coefficient and settling velocity for both spherical and non-spherical particles (such as cubes and cylinders). This work incorporated the effects of particle sphericity and settling orientation into the formula and achieved high accuracy with a low mean relative error of 3.52% in settling velocity over a Reynolds number range from 0.001 to 100. In an effort to expand the scope beyond Newtonian fluids, Xu et al. [12] investigated the settling characteristics of non-spherical particles in power-law fluids (non-Newtonian fluids). Based on 553 experimental tests involving spherical, cubic, and cylindrical particles, they developed a new drag coefficient correlation and an explicit settling-velocity equation for these complex systems, considering the effect of sphericity over a suitable range (0.0001 < < 200 and 0.471 < < 1). More recently, Ma et al. [13] developed an improved model for natural sands, acknowledging that traditional three-dimensional shape parameters are difficult to measure accurately in the field. They addressed this practical limitation by introducing the two-dimensional parameter circularity via image analysis technology, which resulted in a drag coefficient correlation with high prediction accuracy. Moving beyond conventional empirical modeling, Leng et al. [2] utilized multiple machine-learning (ML) methods to predict the settling velocity of microplastics, finding that the random forest (RF) model yielded the highest accuracy with exceptionally low mean absolute error (MAE = 0.0036 m/s) and root mean square error (RMSE = 0.0047 m/s), significantly outperforming existing conventional formulas. Despite the promising precision demonstrated by machine learning models, concurrent research continues to focus on developing highly specialized and practical conventional models. In this context, Xu et al. [14] developed a new drag coefficient and explicit settling-velocity model for coarse mineral particles in Newtonian fluid based on 133 experimental tests. Their model is noteworthy for not relying on specific three-dimensional shape descriptor parameters, demonstrating high precision with a settling velocity error of 7.34%.
Nevertheless, the main challenge remains in reliably and systematically obtaining these shape factors for real and heterogeneous materials, and subsequently transforming them into a generalizable algorithmic relationship. Consequently, existing empirical formulae are primarily developed based on limited and homogeneous natural sediment particles, and a universally generalizable algorithmic approach for a wide spectrum of industrial and natural particles has yet to be fully realized. Despite these significant advances, a comprehensive, unified, and high-accuracy model that is empirically validated across an exceptionally broad range of morphologically diverse materials (such as the 86 types evaluated here) and flow regimes, remains a persistent challenge in the literature.
This study presents an integrated methodology to overcome the persistent challenges in modeling the terminal settling velocities of non-spherical particles, thereby introducing a significant novelty to the field. The specific and measurable objectives of the current study are defined within the framework of this integrated methodology, aiming to accomplish the following steps: (i) to obtain multiple high-precision morphological and geometrical properties for irregular particles using high-resolution and comprehensive digital image analysis, (ii) to develop a novel algorithmic model that integrates environmental parameters with particle-specific parameters and remains valid across a wide range of Reynolds numbers (the transition flow regime), and subsequently to quantitatively compare the model’s predictive accuracy against existing well-established empirical approaches to demonstrate the superiority of the proposed integrated methodology, (iii) to maximize the model’s generalizability by analyzing a highly diverse and irregularly shaped particle set (ranging from cereal derivatives to industrial products, and mineral materials to synthetic composites), and (iv) to present the study findings as a generalizable engineering tool for optimizing solid–liquid separation processes and advancing the field of environmental particle dynamics.
2. Materials and Methods
2.1. Software and Hardware Tools Used in the Algorithmic Study
A custom-developed graphical user interface (GUI) for analyzing real-time settling dynamics and the image-based characterization of irregular particle morphology and geometry were executed using scripts written in MATLAB® R2024a (V9.4.0.813654, 64-bit, MathWorks Inc., Natick, MA, USA). This platform is not only a programming environment but also includes specialized tools that simplify complex image analysis tasks. For example, visual tools such as the Image Segmenter and Image Region Analyzer, located under the Image Processing and Computer Vision Apps, enable the manual or automatic segmentation of particles and the extraction of their features. This allows for the determination of outer and inner boundaries (holes) and the calculation of critical parameters such as particle area, perimeter, shape factor, and other key metrics with high precision and user control. This integrated approach has enabled the obtainment of faster, more repeatable, and reliable results compared to traditional methods (see Section 2.4 and Section 2.6).
For the purpose of data management, Microsoft® Excel® 2010 (V14.0.7015.1000, 64-bit, Microsoft Inc., Redmond, WA, USA) was employed to store the datasets, including training, testing, and model predictions. StatsDirect (V2.7.2, Copyright© 2024–2008, StatsDirect Ltd., Altrincham, Cheshire, UK) was utilized for the computation of comprehensive descriptive statistics (see Section 2.2.2 and Section 3.1). Additionally, various analyses and visualizations, including partial dependence plots (PDPs), linear correlations between model predictions and theoretical values, the convergence process of the optimization algorithm’s objective function, scatter plots for the comparison of forecasted settling velocities, Taylor diagrams for models’ performance, and residual plots for the models’ error distributions, were all produced using MATLAB® R2024a (see Section 3.2 and Section 3.3). The prediction accuracy of the proposed model was also rigorously evaluated using over 30 distinct statistical performance metrics, which were computed within the MATLAB® environment, ensuring a comprehensive assessment against literature models (see Section 3.5).
To ensure clarity and provide a systematic view of the applied computational procedures, the flow diagrams were generated using the Mermaid Live Editor (see Appendix B). The entire computational workflow was executed on a Windows 10-based Casper Excalibur PC (Intel® Core™ i7-7700HQ CPU @ 2.81 GHz, 16 GB RAM, 64-bit, Intel Corporation, Santa Clara, CA, USA).
A stereo microscope (MSL4000-10/30-IL-TL, A. KRÜSS Optronic GmbH, Hamburg, Germany), operating at 20× magnification, was utilized for the initial visual inspection and image acquisition of the experimental particles. The microscope was equipped with a Samsung Galaxy A6 (SM-A600F) (Samsung Electronics Co., Ltd., Suwon, Republic of Korea) digital camera to capture the physical morphologies for subsequent computer-aided image analyses. Consistent imaging was achieved by configuring the camera with an ISO-64 speed and a fixed aperture of f/1.7. The exposure time was set to 1/100 s, and the camera’s focal length was 4 mm, which is equivalent to 26 mm on a 35 mm film. The metering was set to center-weighted average to optimize lighting, and the flash was kept off. The captured images had a resolution of 96 dpi for both horizontal and vertical dimensions and a bit depth of 24. Following image acquisition, morphological analyses were performed in MATLAB®. The resulting calibration for the analyzed particle set yielded a spatial resolution range of 0.0013 to 0.0156 mm/pixel, confirming the high precision and reliability of the image analysis setup for extracting particle-specific properties (see Section 2.4).
For the experimental settling studies, a Xiaomi 13T Pro Leica mobile phone (Xiaomi Corporation, Beijing, China) was utilized for high-resolution video recording of particle movements. The phone was mounted on a Microcase® 3110 adjustable portable and foldable aluminum alloy tripod stand holder (Alfa Domestic and Foreign Trade, Fatih, İstanbul, Turkey) to ensure precise and stable positioning throughout the experiments. The main camera, with its 50 MP resolution and a 1/1.28-inch sensor size, facilitated the capture of high-quality images. The “.mp4” video files recorded at a rate of 60 frames per second (fps) a 3× optical zoom. This provided high temporal resolution, which was crucial for the accurate determination of experimental settling velocities (see Section 2.6). These experimentally derived settling velocities were subsequently used as a key input in the proposed model to predict the apparent specific gravity of the irregular-shaped particles and to develop a unique database for them (see Section 3.5).
At the start of each settling experiment, a PS-300 KNMASTER digital thermometer (Kaan Electronics, Kadıköy, İstanbul, Turkey) was used to measure the water temperature within the settling column. Additionally, a digital TT T-ECHNI-C Hygro-Thermometer (Antenci Electronics Industry and Trade Co., Ltd., Karesi, Balıkesir, Turkey) was used to measure the ambient air temperature and relative humidity. The Global Positioning System (GPS) and altitude above sea level values of the experimental environment were obtained using the Altimeter 5.1.03 Android Package Kit (APK) from EXA Tools (Bielsko-Biała, Poland) and the My GPS Coordinates Lite 5.45 from Mystic Mobile Apps LLC (Dover, DE, USA), respectively.
2.2. Derivation of Empirical Settling Velocity Model for Non-Spherical Particles
2.2.1. Domain of Primary Predictors Used in the Analysis
A novel computational model was introduced for predicting the terminal settling velocity of irregularly shaped particles. The developed algorithmic model utilized a meticulously selected set of seven input variables to construct a comprehensive mathematical representation of the settling process. In contrast to existing iterative or complex multi-term formulations in the literature, the core objective was to investigate a model structure that best represents the underlying physics of the settling phenomenon using parameters that are as easy to measure as possible. This approach ensures that the model can be effectively utilized with readily obtainable data, thus increasing its utility for real-world scenarios and experimental conditions. These parameters included water temperature (ranging from 5–40 °C), air temperature (5–40 °C), relative humidity (10–90%), altitude above sea level (2–3000 m), shape-corrected equivalent particle diameter (0.5–5 mm), particle-to-settling column diameter ratio (0.01–0.2), and apparent specific gravity (1.001–2.500).
It is noted that the ranges for the input parameters were purposely chosen based on a combination of physical constraints, established literature, and relevant experimental conditions. The simulated ranges for water temperature, air temperature, and relative humidity were selected to represent a comprehensive range of diverse human-habitable, natural, and engineered environments. For instance, a relative humidity of 10% can be observed in dry and heated laboratory environments during winter or in desert climates, while values up to 90% are common in hot and humid summer conditions, or in laboratories with open water baths and in tropical regions. This range of conditions, therefore, ensures the model’s robustness and applicability to a wide array of atmospheric conditions. The apparent specific gravity range was set to ensure physical settling realism. Its lower bound was chosen to guarantee particle settling in water , while the upper limit was determined based on the physical characteristics of irregular materials as reported by Kandhal and Lee [15] and Halagy [16]. Similarly, the range for the particle-to-settling column diameter ratio was defined based on the definitions from the works of Tassew et al. [17] and van Dijk et al. [18], as well as the present experimental conditions (see Section 2.5 and Table A4). Finally, the altitude above sea level range was chosen to reflect a diverse set of real-world environments, encompassing conditions from near-sea-level locations to high-altitude cities and research laboratories.
2.2.2. Numerical Generation of the Comprehensive Dataset
The development of the algorithmic model relied on a comprehensive theoretical dataset generated from seven key input variables. These variables include air temperature relative humidity altitude above sea level , water temperature shape-corrected equivalent particle diameter , dimensionless particle-to-settling column diameter ratio , and dimensionless apparent specific gravity (see Equations (82) or (83)). Considering these inputs and their specified ranges, a theoretical dataset comprising 28,547 distinct solutions was numerically generated to determine the terminal settling velocities of irregular particles. This specific number of data points was obtained from 21 distinct computational runs to ensure a statistically robust and representative dataset. Using conventional iterative-based solutions on the MATLAB® platform, the comprehensive dataset was generated in a process that took approximately 351.84 min (5.86 h) of computational time. During the generation of the theoretical dataset, a filtering process was applied at each iteration to ensure the physical realism of the solutions. Specifically, simulations where the particle density was less than 1001 kg/m3 and the particle Reynolds number was greater than or equal to 500 were systematically eliminated. This conditional indexing, performed using find and unique functions in MATLAB®, ensured that all solutions remained within the transition (intermediate) flow regime (0.3 < < 500, where is the dimensionless particle Reynolds number, as defined in Equation (10)) for non-spherical particles. This approach is consistent with proven literature on the topic [9,16,17,18,19,20,21]. For model training and validation, the generated dataset was randomly partitioned, with 79% (22,553 data points) allocated to the training set and the remaining 21% (5994 data points) designated as the testing set.
Building upon the definitions provided in Section 2.2.1, the values for all environmental and particle-specific parameters were determined using a uniform random number distribution. This approach ensured a robust and diverse dataset by representing each variable across its entire predefined range. For each data point in the computationally generated dataset, a comprehensive series of calculations was performed within an iterative loop. This process began by establishing the initial physical and environmental conditions necessary for the subsequent modeling.
The atmospheric pressure above sea level , in Pascals (Pa or N/m2), was determined by averaging the results of two distinct barometric formulas (0 < ≤ 11,000 m), which are given as follows [22,23,24]:
where represents the standard atmospheric pressure at sea level (101,325 Pa = 1 atm = 760 mm Hg), and is the altitude above sea level in meters. Subsequently, the saturation vapor pressure of water was calculated using three distinct empirical models. The use of a mean value from these models was a deliberate choice to ensure a more robust and representative value, mitigating the inherent limitations of any single empirical formula. The final mean value was utilized for further calculations. It is noted that the numerical analysis performed in this study does not rely solely on the fundamental assumption of thermal equilibrium between the air and water , but also allows for the simulation of a broader range of dynamic scenarios frequently encountered in laboratory and industrial settings where these temperatures may vary independently . Based on fundamental physical principles, saturation vapor pressure is governed by the liquid’s temperature. To ensure accuracy in these conditions, the saturation vapor pressure calculations were based on , a critical factor for modeling the phase change process. The first model, based on the Antoine equation, determines the saturation vapor pressure as a function of in °C, which reflects the thermodynamic equilibrium between liquid water and its vapor phase [25,26]:
where , , and are component-specific constants with values of 8.07131, 1730.63, and 233.426, respectively (1 ≤ ≤ 99 °C). The resulting value, initially in mm Hg, was converted to atmospheres by dividing by 760, and then to Pascals by multiplying by 101,325 Pa/atm. The actual vapor pressure was then obtained by multiplying the saturation vapor pressure by the relative humidity : . The second model, Tetens formula, calculates the saturation vapor pressure for temperatures above 0 °C using Equation (4) [27,28]:
The value obtained from Equation (4), initially in kPa, was converted to Pascals by multiplying by 1000, and then multiplied by to determine the actual vapor pressure . The third model, Buck formula, also for temperatures above 0 °C, computes the saturation vapor pressure using the following equation [29,30]:
Similarly, the resulting value was converted to Pascals and multiplied by to find the actual vapor pressure . The mean actual vapor pressure was then determined in Pascals by averaging the three calculated values: . Finally, the density of the humid air , in kg/m3, was computed using the ideal gas law. This calculation is based on the partial pressures of dry air , in Pascals (Pa), and the mean actual vapor pressure. The partial pressure of dry air was determined by subtracting the mean actual vapor pressure from the atmospheric pressure above sea level (i.e., absolute, barometric, or observed atmospheric pressure), given as . The density of the humid air is then calculated by summing the partial densities of its dry air and water vapor components [31,32]:
where is the specific gas constant for dry air (287.058 J/(kg·K)), is the specific gas constant for water vapor (461.495 J/(kg·K)), and is the air temperature in Kelvin.
Following the air property calculations, the physical properties of water and the particle were determined. The kinematic viscosity and specific weight of water were computed as a function of water temperature using polynomial expressions as follows [33,34,35]:
where , , and are in m2/s, kgf/m3, and °C, respectively. While is a measure of force per unit volume (kgf/m3), in this application, its numerical value was used directly as the density of water in kg/m3. This substitution is based on the standard conversion of 1 kgf = 9.807 N (where 1 N = 1 kg·m/s2), which allows for the numerical equivalence between the F-L-T (force-length-time) and M-L-T (mass-length-time) dimensional systems. The dynamic viscosity was then calculated as the product of the kinematic viscosity and the water density: in kg/(m·s) or Pa·s. Finally, the particle density , in kg/m3, was computed based on the apparent specific gravity , , and air density using the following expression [17,36,37]:
The core of the theoretical model is an iterative computational process designed to determine the terminal settling velocity for each data point. The process, initiated with an initial guess for the velocity, continues until a convergence criterion is met. Within each iteration, the dimensionless particle Reynolds number is first calculated based on the current velocity guess [9,16,17]:
where is the shape-corrected equivalent particle diameter (m) and is the terminal settling velocity (m/s). Subsequently, the drag coefficient is determined as a function of the by averaging the results of three distinct empirical correlations (Equations (11)–(13)): Perry and Green formula , Schiller and Naumann formula , and Kelessidis and Mpandelis formula . The first formula is valid for the Reynolds number range of 0.2 < < 500, while the second and third are valid for 0.1 < < 1000. All of the formulas are compatible with Newtonian fluids. It should be noted that while the and correlations are valid for a wider particle Reynolds number range (up to = 1000), they were applied in this analysis only within the defined transition flow regime (0.3 < < 500) to ensure consistency with both the studied irregular particle dynamics and the scope of the developed algorithmic model. The specific equations for drag coefficient correlations are given as follows [1,14,16,17]:
A particle’s settling velocity is significantly affected by the presence of confining walls, a phenomenon known as the wall effect. In a finite container, the walls restrict the upward flow of the displaced fluid, which in turn increases the drag force and reduces the particle’s settling speed. This well-documented effect, extensively studied in the literature [38], necessitates a crucial correction for accurate terminal velocity calculations in a confined environment. Therefore, a correction factor for the wall effect is calculated by averaging the results of three different correlations (Equations (14)–(16)): Almeida equation , Ataide-Pereira-Barrazo equation , and van Dijk-Pronk-van Loosdrecht equation . The specific form of these correlations depends on the and/or the particle-to-settling column diameter ratio . While two of the correlations are functions of both parameters, the third correlation is a function of alone. These correlations are defined as follows [17,18,39]:
The terminal settling velocity is based on the balance of gravitational, buoyancy, and drag forces, expressed by the following equation (where is the gravitational acceleration, 9.807 m/s2) [9,17,40]:
The iterative loop continued by comparing the current velocity guess with the velocity calculated from the right-hand side of the equation until the difference between these two values reached a convergence threshold (e.g., a difference of less than or equal to ), ensuring that a robust and accurate solution was achieved. The culmination of this iterative process was the generation of a comprehensive theoretical dataset, which is summarized in Table 1.
Table 1.
Detailed descriptive statistics for the training, testing, and entire datasets of all model variables utilized in this study.
The analysis of skewness values provides insight into the distribution of each variable. Specifically, the datasets for water temperature , absolute humidity , apparent specific gravity , and terminal settling velocity all exhibited positive skewness, indicating a right-tailed distribution. The shape-corrected equivalent particle diameter showed the strongest positive skewness , with values consistently above 0.88 across all datasets. Conversely, air temperature , relative humidity , and the dimensionless particle-to-settling column diameter ratio demonstrated very minor negative skewness , suggesting a near-symmetrical distribution. A further examination of the kurtosis values reveals distinct characteristics for each dataset. With kurtosis values consistently greater than 3, the shape-corrected equivalent particle diameter dataset can be classified as leptokurtic. This suggests a distribution with heavier tails and a sharper peak than a normal distribution. In contrast, all other model variables (i.e.,, , , , , , and ) are found to be platykurtic, with kurtosis values less than 3. This indicates that their distributions are flatter and have lighter tails than a normal distribution. These statistical insights confirm that each variable possesses unique distributional properties, underscoring their individual contributions to the model.
The statistical scope of other key drag parameters for the training, testing, and entire dataset is summarized below (values presented in parentheses are given as the mean ± standard deviation):
The training set encompasses values ranging from 1001.01–2497.90 kg/m3 (1610.23 ± 434.08), from 0.34–499.97 (192.80 ± 143.62), from 0.52–61.83 (1.29 ± 1.86), and from 0.61–0.98 (0.85 ± 0.06).
The testing set parameters span similar ranges: from 1001.36–2496.86 kg/m3 (1618.17 ± 428.96), from 0.75–499.87 (191.09 ± 142.22), from 0.52–31.45 (1.25 ± 1.39), and from 0.66–0.98 (0.85 ± 0.06).
The overall range representing the entire dataset includes from 1001.01–2497.90 kg/m3 (1611.90 ± 433.02), from 0.34–499.97 (192.44 ± 143.33), from 0.52–61.83 (1.29 ± 1.77), and from 0.61–0.98 (0.85 ± 0.06), thereby confirming the broad experimental scope of this study. The notably large upper bound for the drag coefficient ( up to 61.83) is consistent with literature observations, which attribute increased drag to the non-vertical settling paths (e.g., rotation, oscillation, and zigzagging) and lower settling velocities exhibited by highly irregular particles [16].
2.2.3. Algorithmic Model Development and Comparative Performance Evaluation
Following the dataset generation, a systematic investigation was conducted on a wide range of candidate model structures to determine the optimal empirical form. This analysis involved numerous computational trials on the 22,553-iteration training set. During these trials, various mathematical transformations (e.g., logarithmic, square root, exponential, inverse, cubic, and fractional expressions) were applied to the independent variables. The diverse combinations of these transformations were then evaluated to identify the best-performing structure utilizing robust optimization algorithms (see Section 3.2). As noted by Fingas [41] and Yetilmezsoy et al. [42], such transformations can significantly enhance a model’s performance. While the extensive nature of these trials is not detailed in this manuscript due to page limitations, a full account is available upon request. Based on this thorough investigation, the mathematical structure that yielded the highest coefficient of determination is presented in Equation (18). In this structure, the parameter vector defined as , with acting as the model’s overall scaling coefficient. Here, represents the base of the natural logarithm.
The development and refinement of the non-linear empirical model involved a systematic process of identifying the optimal mathematical structure and tuning its parameters. To enhance prediction accuracy, the model’s parameters were tuned and investigated by evaluating various algorithms within MATLAB’s Optimization Toolbox. Initial performance was assessed using the Nelder-Mead simplex derivative-free optimization algorithm (fminsearch) for its simplicity, ease of implementation, and reliability. To further enhance the optimization process, a more advanced BFGS (Broyden–Fletcher–Goldfarb–Shanno) quasi-Newton algorithm (fminunc), which is known for its fast convergence and efficiency in solving unconstrained problems, was employed with a cubic line search. Finally, a Levenberg–Marquardt-based nonlinear least-squares optimization algorithm (lsqnonlin) was applied to provide a robust framework for refining model performance, particularly given the least-squares nature of the non-linear objective function (see Section 3.2).
Upon the completion of the parameter and algorithm optimization process, a comparative analysis was performed to evaluate the developed algorithmic model’s performance in predicting the terminal settling velocities of irregular particles. This analysis involved comparing the model’s outputs against six well-established empirical prediction models from the literature, specifically those published by Haider and Levenspiel [7], Cheng [8], Liu et al. [9], Zhiyao et al. [10], Sadat-Helbar et al. [11], and Xu et al. [14]. The terminal settling velocity for each empirical model was computed within this study’s algorithmic framework. The key features of these models are briefly summarized below. More detailed information on these models can be found in their respective references.
The first of the six empirical models selected for comparative analysis was the prominent Haider and Levenspiel correlation, which was developed to predict the terminal settling velocity of irregularly shaped particles. The model’s fundamental mathematical formulation is based on the empirical relationship between two key dimensionless numbers: the Archimedes number and the particle Reynolds number .
The model provides a direct, non-iterative solution for that depends on the value of the number. This explicit solution was obtained through the numerical solving of a complex implicit relationship. The mathematical formulation, as implemented in this study’s algorithmic framework, is based on a dimensionless particle diameter , which simplifies the calculation of the final velocity. The dimensionless particle diameter is defined as follows [7,39,43]:
The terminal settling velocity is then directly calculated using the following correlation:
In Equations (19)–(22), is the particle diameter (m), is the particle density (kg/m3), is the fluid density (kg/m3), is the fluid dynamic viscosity (kg/(m·s) or Pa·s), and is the acceleration due to gravity (m/s2). For the specific application of the present study, was substituted with the shape-corrected equivalent particle diameter (see Equation (47)). Additionally, the fluid properties , , and were used as the water density , dynamic viscosity , and kinematic viscosity , respectively (see Equations (7) and (8)).
The second of the six empirical models selected for comparative analysis was the Cheng’s model, which provides a direct and widely-cited empirical correlation for predicting the terminal settling velocity of sand and other particles. The model’s formulation relies on the dimensionless particle parameter and the submerged specific gravity , allowing for a non-iterative solution. The dimensionless particle parameter is first given as follows [8]:
The following correlation is then employed to calculate the terminal settling velocity:
For the third comparison, the Liu et al.’s model was employed, which provides an empirical correlation for determining terminal settling velocity through an iterative approach. Unlike the previous models, this method solves an implicit relationship between terminal settling velocity and particle properties. The iterative loop begins with an initial velocity guess and continues until the difference between the calculated velocity and the value from the previous iteration converges to a minimal value (e.g., less than or equal to ). The model is governed by the following implicit relationship for the terminal settling velocity (m/s), which is solved iteratively [9,17,44]:
Here, the first parenthetical term represents a correction factor for the wall effect , which is further detailed in Equation (14) of Section 2.2.2. The units of the other hydraulic parameters are consistent with the definitions provided in the preceding equations.
The fourth model used for comparison is the Zhiyao et al.’s model, which provides a direct and explicit solution for terminal settling velocity. Similar to the Cheng’s model, this formulation relies on the dimensionless particle parameter and the submerged specific gravity for its non-iterative calculation. The closed-form equations for this model are given below [10]:
The fifth model examined in this study is the Sadat-Helbar et al.’s model, which determines the terminal settling velocity of particles using a piecewise function. This formulation is dependent on the value of the effective particle diameter , which serves as a threshold to select one of two distinct equations. Here, is a dimensionless parameter that is a function of , , , and relative density . For the purpose of the current study, the particle diameter in the original equations was substituted with the shape-corrected equivalent particle diameter . The effective particle diameter is first defined as follows [11]:
The sixth and final model included in this comparative analysis is the explicit predictive model for the settling velocity of coarse-grained ore particles, developed by Xu et al. [14]. The model is an explicit solution, meaning it provides a direct calculation of the terminal settling velocity without the need for iterative procedures. The core of the model is centered on a dimensionless particle parameter , which is a function of the particle’s equivalent diameter . The model is expressed by the following two equations [14]:
The original equations were adapted for this study by replacing the particle’s equivalent diameter with the shape-corrected equivalent particle diameter . All other hydraulic parameters were used in units consistent with their preceding definitions.
To evaluate the predictive capability of the proposed model, its outputs were subjected to a comprehensive comparison against six established prediction models from the literature. This benchmarking analysis was performed using the testing dataset (5994 iterations), which constitutes 21% of the total dataset (see Section 3.3). The comparisons were based on over 30 distinct statistical goodness-of-fit parameters (statistical performance indices) to ensure a comprehensive evaluation (see Section 2.7).
2.3. Irregular Particles Used in the Experimental Study
In the experimental part of this study, a total of 86 irregular particles were meticulously selected, spanning a wide range of distinct physical and chemical properties. Figure A1 displays individual images of each specific material, allowing for a detailed visual inspection that supports the findings presented in the main body of the paper. The particles were grouped into various main categories, including products of natural and agricultural origin, diverse industrial and synthetic materials, and processed foods. A detailed classification of all the irregular particles used in this part of this study, based on their origin and properties, is presented in Table 2.
Table 2.
Detailed classification of 86 irregular particles used in the experimental study based on their origin and properties (material codes M1–M86 are explained in Appendix A).
The rigorous requirement for a wide range of distinct physical and morphological properties is essential for this experimental investigation, as terminal settling velocity is highly sensitive to the coupled effects of size, shape, and density. To develop a robust model capable of predicting the behavior of irregular particles across various industrial and environmental applications, the dataset must reflect the full spectrum of heterogeneity found in real-world materials. Crucially, the particle selection process was not arbitrary but was systematically designed to maximize the representation of the parameter space that governs . This systematic design specifically targeted particles exhibiting the most extreme (minimum and maximum) variations across the three primary input axes: size (equivalent particle diameter and shape-corrected equivalent particle diameter ), shape (perimeter sphericity and particle aspect ratio (PAR)), and particle density . Such a comprehensive approach ensures the model is challenged and validated against the broadest spectrum of physically and morphologically complex particles. The successful coverage of this parameter space, proving the non-arbitrary nature of the selection, is further demonstrated visually in Figure A2. This figure illustrates that the particles were not randomly chosen, but were consciously designed to maximize the representation of the critical parameter space defined by the primary key metrics ( and PAR) governing . As the primary morphological and geometrical parameters, the and PAR metrics were chosen for this visualization because their combined variation critically determines the complex drag forces and particle orientation during settling. For instance, particles that share a similar but have different PAR values will encounter significantly different drag forces, and thus distinct terminal settling velocities.
The deliberate selection ensures that the dataset spans the entire domain of morphological variation pertinent to this study (as visually confirmed in Figure A2), minimizing clustering in any specific region of the and PAR space, and eliminating any perception of arbitrariness. It is acknowledged that minor clustering naturally occurs within the dataset, particularly in the lower and PAR regions (i.e., < 3 mm, PAR < 2), as this area represents the most common morphological types found in nature and industrial practice. However, the dispersion exhibited in Figure A2 clearly demonstrates a deliberate selection strategy, which is the direct opposite of a random collection. The presence of extreme outliers, such as particles M79, M80, M81 (spanning the maximum range) and M19, M54 (representing the highest PAR values), confirms a conscious engineering effort to span the entire required parameter space. Achieving this balance and coverage across such a wide domain would be practically impossible with an arbitrary sample collection. The present comprehensive and representative material selection allows for the scientific investigation of the fundamental factors determining the behavior of irregular particles, consistent with the core objective of this study.
2.4. Digital Characterization of Irregular Particle Morphology and Geometry
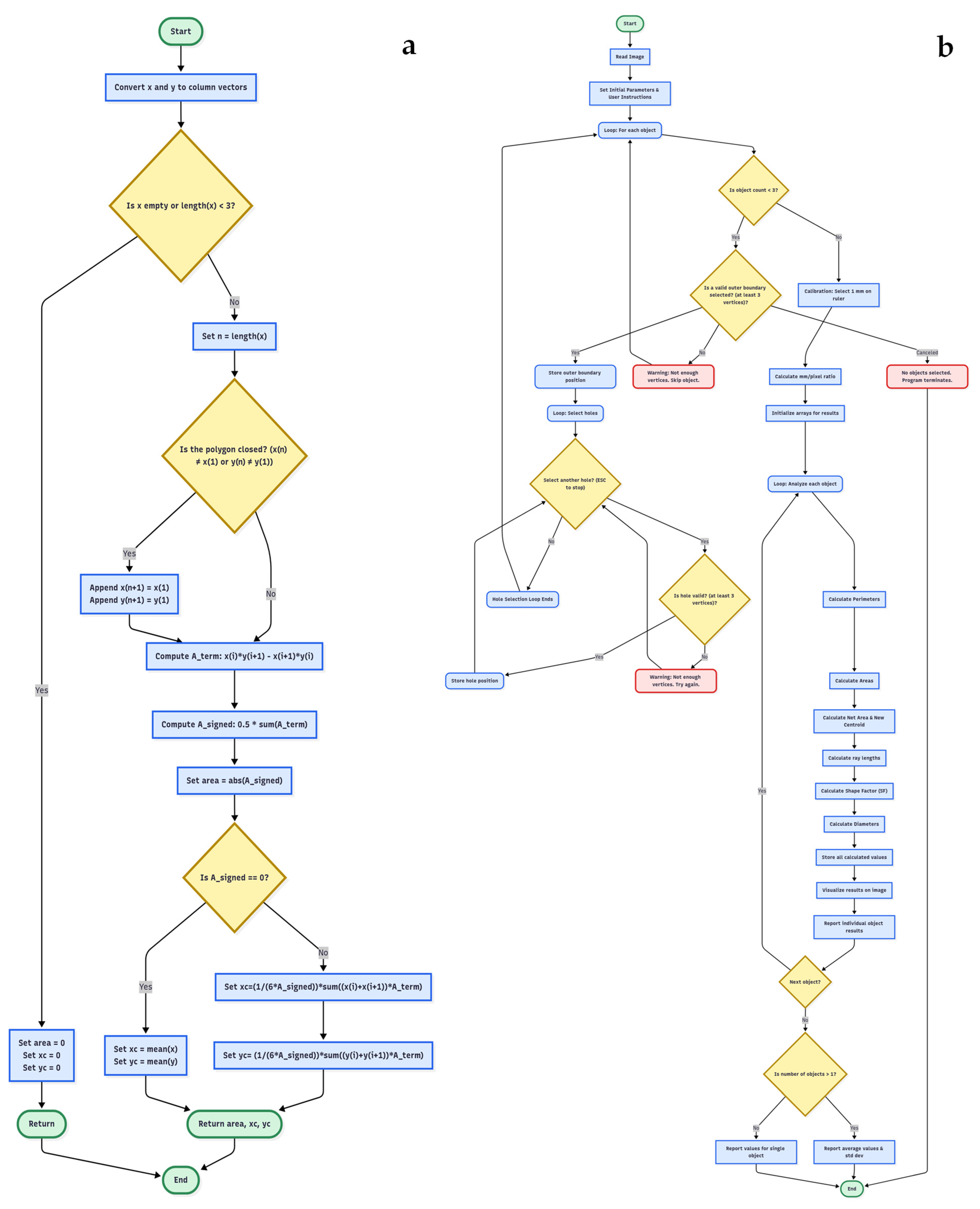
A custom-developed MATLAB®-based computational framework was used to analyze the digitized images of irregular particles and quantify their morphological and geometrical properties. This framework is fundamentally built upon the principles of the Polygon Area Formula, commonly known as the Shoelace Formula (or Surveyor’s Formula). This established geometric algorithm is utilized via the built-in MATLAB® polygeom function to accurately compute the projected area, centroid, and area moments of inertia of any irregular particle. The algorithm takes the high-precision polygon vertices of the particle’s digitized boundary as input, which are obtained through an image-based edge detection process and expert control. It then utilizes the Shoelace Formula, a mathematical method used to precisely calculate the enclosed area of the irregular shape given the coordinates of its vertices. The signed area of the polygon was computed using Equation (32):
where is the number of vertices of the polygon, are the coordinates of the -th vertex, with the vertices being ordered counter-clockwise, and the closing vertex is denoted as , which is the same as the starting vertex, . The absolute value of the result for yields the final area of the polygon.
In addition, the algorithm computes the coordinates of the geometric center (centroid) of the particle. The robust design of this function ensured a positive value for the area, regardless of the input coordinate order, making it a reliable and fundamental building block for the subsequent morphological analysis. The coordinates of the centroid were then calculated using the signed area, as shown in Equations (33) and (34). These formulations ensure the accurate geometric characterization of each irregular particle based on its two-dimensional boundary coordinates.
While the polygeom function serves as a foundation for calculating basic geometric properties, its practical application is detailed within the particle_analysis script, implements a comprehensive computational procedure for the morphological analysis of irregular particles. This process, structured in a sequential workflow, involves several key mathematical calculations to ensure a robust and accurate determination of particle characteristics.
The initial step of the morphological analysis was carried out by calibrating the image to convert pixel-based measurements into real-world units (millimeters). This was achieved by having the user select a known distance on the image (e.g., a 1 mm interval on a ruler). The Euclidean distance formula was then applied to calculate the corresponding pixel distance . The distance was calculated using the Pythagorean theorem, where and are the two user-selected points.
The final scale factor was then determined by the ratio of the real-world distance to its corresponding pixel distance on the image. This factor was subsequently used to accurately scale all pixel-based measurements of area and perimeter.
Following calibration, the particle_analysis script calculates the perimeter and area of the user-defined particle boundaries. To accommodate particles with multiple internal voids, the polygon selection procedure was adapted to allow for the consecutive selection of hole boundaries. This was achieved through an iterative loop that terminates when the user presses the “ESC” key. The total perimeter was then determined by summing the outer perimeter and the perimeter of all identified holes .
After determining the total outer area and the total hole area , defined as the sum of the areas of each individual void or hole , these values were used to compute the net area , which reflects the particle’s actual solid surface.
To enable shape analysis, the script first calculates the centroid of the particle’s net area, which accounts for any internal holes or voids. This is achieved by using a weighted average of the outer and hole centroids. The script then measures the distance from this calculated centroid to points on the outer boundary. The centroid coordinates of the net area were determined by subtracting the weighted centroid of the hole from the weighted centroid of the outer boundary , and then dividing by the net area .
The distance from the new centroid to the furthest point on the outer boundary for each of the 64 angular rays was calculated using the Euclidean distance formula. For each angular ray, the and coordinate differences between the new centroid and the furthest point on the outer boundary were calculated as follows.
The ray length in pixels was then calculated as follows:
A particle’s shape irregularity was quantified using a shape factor , which is based on the standard deviation of the ray lengths extending from the centroid [17,37]. Before this calculation, the ray lengths measured in pixels were converted to millimeters using the calibration factor . The was then determined based on the length of each individual ray and the mean length of all rays . In Equation (14), N signifies the total number of rays used for the analysis, which was set to 64 in the script.
The equivalent particle diameter , which is a critical variable in empirical modeling, was calculated to represent the particle’s size by finding the diameter of a circle with an area equivalent to the particle’s net area.
A more refined metric, the shape-corrected equivalent particle diameter , was developed by adjusting the equivalent particle diameter to account for the particle’s shape factor and total perimeter .
Here, the function represents a correction factor based on the particle’s shape and geometric characteristics. Finally, to quantify the variability within the collected data, the standard deviation for each calculated metric was determined. This statistical measure provides insight into the variability in the individual particle measurements around their respective mean values. The standard deviation was calculated for a specific morphologic or geometric metric (i.e., outer perimeter , hole perimeter , total perimeter , outer area , total hole area , net area , shape factor , equivalent particle diameter , shape-corrected equivalent particle diameter ) for the particle. The results for each metric were then reported as their mean value plus or minus the calculated standard deviation.
The aforementioned methodology is further visualized through two distinct flowcharts, which are detailed in Figure A3. Figure A3a presents a systematic overview of the computational procedure (polygeom) for determining the area and centroid of irregular particles. Simultaneously, Figure A3b details the computational steps of the primary particle_analysis script, which governs the complete morphological analysis of the particles. Node shapes represent different steps in the algorithms: ovals for entry and exit points, diamonds for decision-making conditions, and rectangles for processing steps. Node colors represent functional roles in the algorithms: green for entry, return, and exit points; yellow for decision-making conditions; blue for computational steps; and red for early termination due to insufficient input in Figure A3b only.
As a demonstrative example of the algorithm’s efficacy, Figure 1 presents the digital characterization results of three randomly selected experimental particles (the material codes M1–M86 are described in Appendix A). These images, directly generated by MATLAB®-based particle_analysis script, visually confirm the accurate detection of various irregular particle morphologies and geometries described in this section. The white and red lines represent the detected outer boundaries and inner holes, respectively. The blue rays extending from the red centroid dots to the particles’ boundaries illustrate the ray-length measurements. The 1 mm scale bar provides a dimensional reference for each particle.
Figure 1.
Digital characterization of seven randomly selected experimental particles (irregularly shaped materials) using the MATLAB®-based algorithm. The output displays the detected non-spherical particle boundaries, holes, and calculated centroids. The examples include: (a) M4: black cumin seeds (Nigella sativa), (b) M75: sesame seeds (Sesamum indicum), (c) M42: holed plastic bead, (d) M21: corn grain (Zea mays), (e) M67: sinking fish food crumbles, (f) M36: granular activated carbon (coconut shell-based), and (g) M33: garden cress seeds (Lepidium sativum). The detected outer boundaries and inner void regions are delineated by the white and red lines, respectively. The blue rays extending from the red centroid dots visually represent the 64 angular radial vectors used to calculate the Euclidean distance to the outer boundary. The 1 mm scale bar provides a dimensional reference for each particle.
As part of the digital characterization of irregular particle morphology, three key parameters were calculated for comprehensively describing the shape and irregularity of the particles. Perimeter sphericity is defined as the ratio of the perimeter of the area-equivalent circle (the circle having an area equal to the particle’s net projected area, ) to the particle’s total perimeter . Compactness (CO) is calculated as 4π times the net area divided by the square of the total perimeter . Mathematically, the CO is equivalent to the ratio of the to the area of a circle that has the same perimeter as the particle. Furthermore, the particle aspect ratio (PAR) is determined by the ratio of the major axis and minor axis lengths of an equivalent ellipse. This ellipse was fitted to each selected particle’s pixel mask (the selected particle’s binary area) based on the second central moments (area moments of inertia) of the shape, using a custom-developed image processing script in MATLAB®. The image acquisition was conducted at a high resolution, yielding particle masks that often contained pixel counts in the hundreds of thousands, frequently extending into the millions of pixels. The analysis was initiated with the creation of a binary pixel mask, which constituted a precise digital representation of the particle. In this mask, pixel values of 1 (white) were utilized to define the net area, while 0 (black) pixel values were used to define the non-contributing regions, encompassing both the internal holes and the external background area. The high-detail masking ensured the accurate count of all pixels and established the foundational input necessary for subsequent morphological calculations. This precision guaranteed that advanced metrics like net area, total perimeter, and shape-corrected equivalent particle diameter accurately accounted for internal voids within the specimens. Consequently, the second central moments used for determining the PAR were based on the robust and precisely defined net area of each particle. The specific calculation steps utilized within the MATLAB® image processing script are summarized as follows:
- (a)
- Particle definition: The boundary of the target particle was manually defined using the interactive impoly tool, which was then converted into the binary pixel mask using the createMask function for the region of interest (ROI),
- (b)
- Area and centroid: The total pixel area and the geometric center (centroid) of the defined binary area were calculated (using the MATLAB® Image Processing Toolbox),
- (c)
- Moment calculation: The second central moments, representing the spatial distribution of the pixel area relative to the centroid, were calculated via the embedded functionality of regionprops,
- (d)
- Axis determination: These three moment values were mathematically processed to determine the orientation angle and the magnitude of spread for the equivalent ellipse,
- (e)
- Axis lengths: The spread magnitudes were converted into the final physical dimensions (major axis and minor axis lengths) which are subsequently used to calculate PAR as the ratio of the major axis length to the minor axis length.
Importantly, the equivalent ellipse was calculated not by encompassing the physical outer boundary of the particle, but by utilizing the second central moments of the particle’s pixel mask. In other words, this ellipse was mathematically modeled to have the same area, the same centroid, and the same area moments of inertia as the analyzed particle. This approach ensured that the morphological elongation degree (i.e., the PAR value) of irregularly shaped or curved particles (e.g., Buckthorn Seed (Rhamnus catharticus) (M12), Clove Bud (Syzygium aromaticum) (M19)) was represented in an unbiased and quantitative manner. Consequently, the applied equivalent ellipse method is robust against complex shape irregularities and curvature, as it precisely measures the particle’s internal elongation. This methodology is therefore less prone to overestimating the PAR value compared to boundary-encompassing techniques that rely solely on external boundary extremes.
A crucial consideration in digital particle analysis is the sensitivity of computational geometry metrics (e.g., area and centroid) to imperfections in the binary images, specifically boundary noise and segmentation artefacts inherent in automated processes. To ensure the robustness and high fidelity of the reported metrics, the analysis utilizes a semi-automated approach which mitigates these common errors: First, the manual selection of particle boundaries via the impoly tool places the most complex and error-prone initial step (segmentation) under expert control. This human-controlled step guarantees that the derived polygon vertices are accurate representations of the physical boundary, thereby eliminating the largest source of error (i.e., failures associated with fully automated thresholding). Second, the computational metrics rely on the polygeom function (Shoelace Formula), which calculates area and centroid based only on these high-precision vertices. This methodology inherently offers superior resistance to pixel-level noise and minor boundary uncertainties (digital “staircase effect”) compared to conventional pixel-counting methods. This is achieved because the reliance on high-precision polygon vertices, rather than individual pixel counts along the jagged boundary, mathematically smooths the geometric representation for area and centroid calculations. Finally, the high-resolution image acquisition and subsequent calibration ensure a high pixel-to-millimeter ratio, rendering the remaining effects of boundary noise negligible and thus preserving the reproducibility of the computational results.
Regarding computational efficiency, while the semi-automated nature prioritizes accuracy and expert control over speed, the computational component of the framework is highly efficient and scalable. Once the particle boundaries are manually delineated, the calculation of all 14 morphological metrics (mm/pixel ratio, outer perimeter , hole perimeter , total perimeter , outer area , hole area , net area , shape factor , equivalent particle diameter , shape-corrected particle diameter , major and minor axes of the equivalent ellipse, PAR ratio, and net area (pixels)) using built-in MATLAB® functions (polygeom, regionprops) is instantaneous (processing time is in the millisecond range per particle). This efficiency is attributed to the low algorithmic complexity of the built-in functions, which execute the necessary geometric transformations with minimal central processing unit (CPU) and memory overhead. Consequently, this high computational efficiency ensures that the method is suitable for analyzing very large datasets (thousands of particles) and remains practically viable for digital granulometry applications where robustness and validated metrics are prioritized over raw processing speed.
Overall, the methodological rigor is quantified through an analysis of measurement uncertainty. The dominant source of uncertainty in 2D image analysis stems from the limited resolution of the digitized boundary, which corresponds to the pixel-to-millimeter ratio. Due to the high-resolution image acquisition (0.05 mm/pixel), the maximum possible error in defining the particle perimeter and axes is directly constrained to 1 pixel. For a typical particle with a diameter of 10 mm, this translates to a maximum geometrical measurement uncertainty of approximately 0.5%. Furthermore, because the framework relies on expert-controlled segmentation via impoly, the large, systemic uncertainties associated with automated thresholding and segmentation artefacts (which typically lead to 5–10% errors in area) are completely eliminated. This focused approach ensures that the overall measurement uncertainty is highly constrained by the hardware limitations of the image acquisition system rather than the computational methodology.
2.5. Experimental Setup for Measurement of Terminal Settling Velocity
For the purpose of determining the terminal settling velocities of non-spherical particles, experimental studies were conducted at the Environmental Engineering Laboratory, Department of Environmental Engineering, Faculty of Civil Engineering, Yildiz Technical University, Davutpasa Campus (at 41°01′25.52′′ N latitude, 28°53′14.10′′ E longitude, 72 m above sea level, with an approximate barometric pressure of 100.460 kPa, Esenler, İstanbul, Turkey).
The experimental setup (Figure 2) consisted of a transparent Plexiglas® (Röhm GmbH, Darmstadt, Germany) cylindrical settling column with a wall thickness of 3 mm, a total height of 115 cm, and an inner diameter of 9.6 cm. As depicted in Figure 2, non-essential background elements were intentionally removed to optimize the visual focus on the key components of the experimental setup and the measurement zone. A headspace of 5 cm was maintained at the top of the column. This column was supported by a square Plexiglas® base measuring 20 cm × 20 cm with a thickness of 1 cm. Settling velocity measurements were conducted using two red reference bands, each 8 mm wide and spaced 10 cm apart. The bottom band was positioned 5.5 cm from the base of the column. Each experimental particle was gently released at the exact center of the column from a very close distance to the water surface, to eliminate surface tension effects and ensure a zero initial velocity. This meticulous methodology is consistent with similar approaches commonly used in the literature [2,45] and ensures that the particles reach their terminal settling velocity over a short distance. To ensure unhindered settling and prevent particle collisions, samples were released and tracked individually [17]. Only those maintaining a vertical or near-vertical trajectory, without touching the column walls or deviating significantly, were included in the final analysis.
Figure 2.
A detailed schematic diagram illustrating the experimental setup used to determine the terminal settling velocity of irregular-shaped particles. The figure highlights the complete methodological flow, including particle introduction into the cylindrical column, environmental parameter monitoring, real-time video acquisition, and subsequent morphological and geometrical analysis.
For video recording, a mobile phone, mounted on a tripod, was positioned 85 cm from the settling column at a height of 51 cm. The measurement zone within the column was illuminated by a LEDLINE RT-1402 LED (LEDLINE, İstanbul, Turkey) (Light Emitting Diode) flashlight, positioned 16 cm from the column and 11 cm above the ground. A coarse filter paper measuring 40 cm × 40 cm was used as a white background to provide a clear contrast for particle visualization. The physical properties of the experimental environment were monitored using a digital thermometer for water temperature and a hygro-thermometer for ambient air temperature and relative humidity.
The experimental setup utilized in this study is consistent with standard practices, employing a Plexiglas® cylindrical settling column and video-based particle tracking. This research conforms to these standards by using a column with a height of 115 cm and an inner diameter of 9.6 cm, dimensions that fall within the typical range (100–150 cm in height and 4.5–32 cm in diameter) found in the literature [2,3,17,46,47]. While many studies rely on high-speed and costly cameras (e.g., Phantom v310, Revealer 2F04C) [3,12,14,17], this study employed a high-resolution mobile phone with 60 fps recording and 3× optical zoom. This approach demonstrates that relevant data can also be obtained using more common and accessible hardware.
For the experiments, the settling column was filled with tap water at room temperature and was meticulously set up in a vertical position to ensure that particle movement was purely vertical, with gravitational force acting along a precise vertical axis [17]. Furthermore, a comprehensive dataset of environmental conditions, including ambient air temperature, relative humidity, altitude, and barometric pressure, was meticulously recorded, providing a more detailed context compared to many studies. To minimize end effects (e.g., turbulence from a particle hitting the column walls or transient initial/final movements), the measurement zone was positioned at a specific distance of 5.5 cm from the base of the column, similar to other works in the literature [3,14]. To ensure accurate determination of settling velocities, any particles that contacted the column walls or followed a non-vertical trajectory were excluded from the measurements [17]. This detailed approach, combined with a rigorous measurement process, provides a robust and highly reproducible experimental methodology.
2.6. Graphical User Interface for Analyzing Real-Time Settling Dynamics
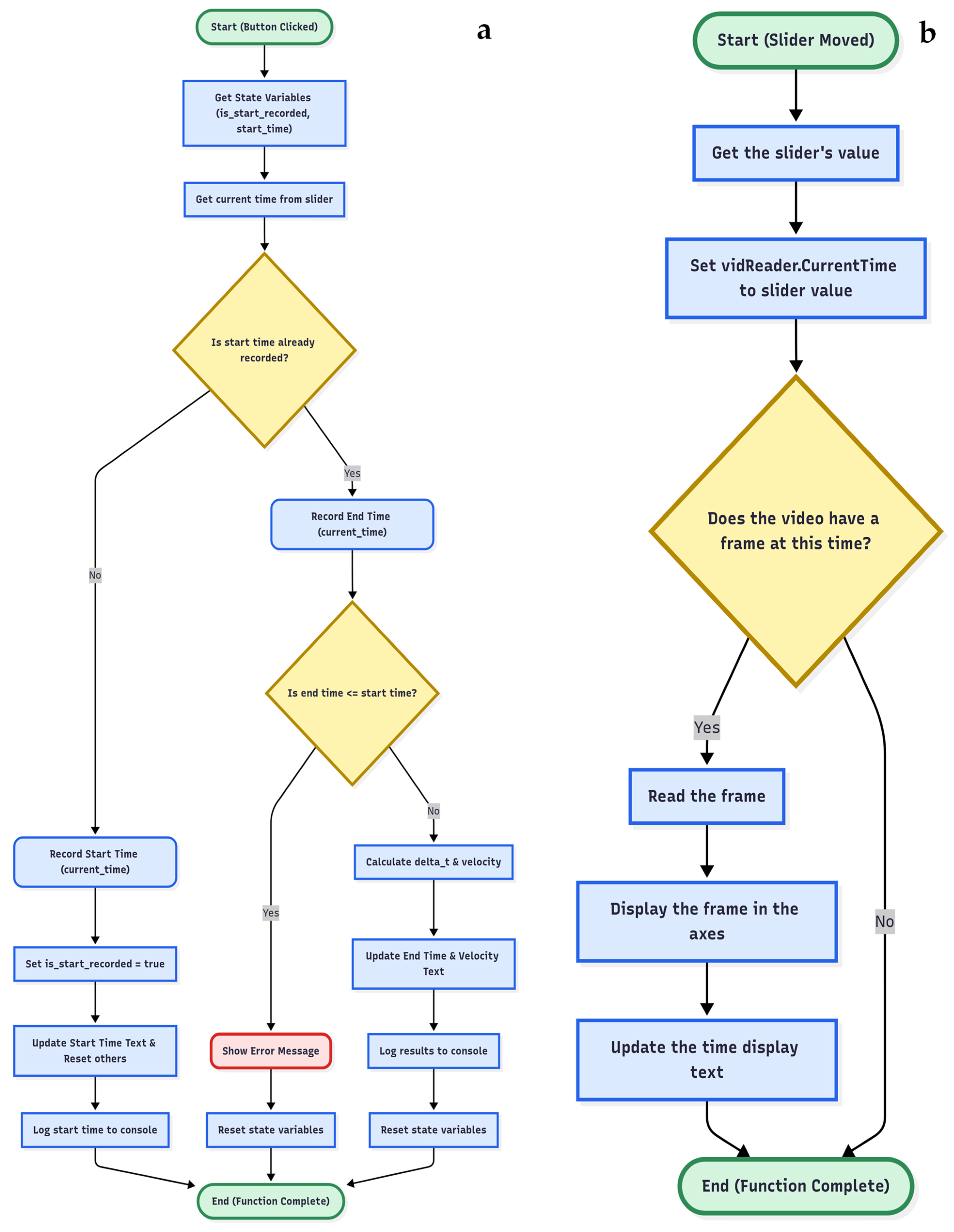
The real-time settling dynamics of the particles were analyzed using a custom-developed Graphical User Interface (GUI) built on the MATLAB® platform. This GUI, consisting of three interconnected scripts (record_time_callback.m and slider_callback.m, and video_gui.m), allows for the precise measurement of settling velocity from video recordings.
The record_time_callback.m script was designed to serve as the callback for the “Record Time” button within the GUI, enabling the measurement of the settling duration and velocity of a particle. The algorithm operates in two distinct modes based on the number of times the button has been pressed. When the button is pressed for the first time, the script records the current time of the video as the start time (start_time). This value is stored in the application data of the GUI, and the corresponding text boxes are updated to reflect the recorded start time. Upon the second press, the algorithm records the current video time as the end time (end_time). It then calculates the time difference (delta_t) by subtracting the start time from the end time. The particle’s settling velocity is subsequently computed by dividing a predetermined distance (L) by the calculated time difference (velocity = L/delta_t). The script includes a control mechanism to handle potential errors, such as when the end time is recorded as being less than or equal to the start time. After the velocity is calculated and displayed, the script resets its state, preparing for a new measurement.
The slider_callback.m script serves as the primary callback for the GUI’s time slider, enabling the user to navigate through the video frame by frame. The algorithm’s main function is to synchronize the displayed video frame with the slider’s current value. When the slider is moved, the script retrieves its value and sets the CurrentTime property of the VideoReader object. It then checks if a frame exists at the new time and, if so, reads and displays it in the designated axes. The script also updates the time display text to reflect the current position with high precision.
The methodological workflow for particle analysis is visually represented by two distinct flowcharts, which are depicted in Figure A4. Figure A4a provides a systematic overview of the record_time_callback script, which automates the two-step process for settling velocity measurement. This diagram illustrates the decision-based logic for recording a start time on the first button press and calculating the final velocity on the second press, including a built-in error handling mechanism to ensure data integrity. Simultaneously, Figure A4b illustrates the flow of the slider_callback script, which ensures a synchronized and interactive video playback experience for the user. Node shapes represent different steps in the algorithms: rounded rectangles for entry and exit points (typically indicating an external event or trigger), diamonds for decision-making conditions, and rectangles for processing steps. Node colors represent their functional roles in the algorithms: green for entry, return, and exit points; yellow for decision-making conditions; blue for computational steps; and red for error handling due to an invalid input in Figure A4a only.
The main script, video_gui, serves as the central hub of the GUI, integrating all the functionalities of the other two callback scripts (record_time_callback and slider_callback). This script is responsible for initializing the GUI components, managing the video playback loop, and handling user interactions. The script first defines constant parameters, such as the fixed distance between the reference bands, and creates a VideoReader object for the input “.mp4” video file. It then programmatically generates all the necessary GUI components, including the main figure window, axes for video display, a time slider, time and velocity display text boxes, and control buttons (play, pause, and record). A key feature of this script is its use of setappdata to store state variables, such as the playback status (is_playing) and the velocity measurement status (is_start_recorded).
The script’s primary function is its video playback loop. This while loop continuously checks the is_playing state, and if set to true, reads and displays the next video frame. Concurrently, it updates the time slider’s position and the time display text, ensuring synchronized video playback. To ensure precise frame navigation, the time slider’s movement is finely controlled by the SliderStep property. The “.mp4” video files, which are recorded at a rate of 60 frames per second (fps), provide a high temporal resolution for the analysis. To facilitate accurate manual time measurements, the video playback speed is deliberately slowed down to one frame per second using a pause (1) command. All user interactions (from sliding to recording time) are managed through callbacks, which link the GUI components to the corresponding callback functions (record_time_callback and slider_callback), thereby providing a seamless user experience. Figure A5 presents a comprehensive diagram that integrates the algorithmic flowchart of the video_gui script, which initializes and manages the interactive graphical user interface (GUI) designed for comprehensive particle analysis based on video recordings (Figure A5a), with a visualization of a terminal settling velocity measurement (Figure A5b). The flowchart illustrates how the core script integrates with the other callback functions to provide a complete and interactive user experience. Node shapes represent different steps in the algorithm: rectangles for processing steps, diamonds for decision-making conditions, and an oval for the entry and exit points. A circular node represents the central while loop that governs the GUI’s continuous operation. Node colors represent their functional roles: green for entry and exit points; yellow for decision-making conditions; blue for computational steps; and red for early termination due to a non-existent video file.
2.7. Representation of Statistical Performance Evaluators
A comprehensive statistical analysis was conducted to evaluate the performance of the proposed model (see Equations (82) or (83)) against six established formulations from the literature (see Equations (22), (24), (25), (27), (29) and (31)). For this purpose, over 30 dimensional and non-dimensional statistical parameters were utilized to rigorously quantify the agreement between the theoretical and predicted terminal settling values on the testing dataset. These metrics include determination coefficient , adjusted coefficient of multiple determination , mean absolute error (MAE), mean bias error (MBE), normalized mean bias error (NMBE), and root mean squared error (RMSE). Additional parameters such as systematic RMSE (RMSES), unsystematic RMSE (RMSEU), standard error of the estimate (SEE), proportion of systematic error (PSE), and Willmott’s index of agreement (WIOA) were also utilized. The present analysis also considered fractional variance (FV), the factor of two (FA2) (or bias factor (BF)), coefficient of variation in RMSE (CV(RMSE) or scattering index (SI)), Nash-Sutcliffe efficiency (NSE) (or 1 minus the relative squared error (RSE)), Legates and McCabe’s index (LMI) (or 1 minus the relative absolute error (RAE)), mean fractional bias (MFB), mean fractional error (MFE), Akaike information criterion (AIC), statistic, relative percentage difference (RPD), global performance indicator (GPI), reliability index (RI), variance accounted factor (VAF), performance index (PI), index of scatter (IOS), index, and overall accuracy score (OAS). Furthermore, an uncertainty analysis was carried out, which provided the expanded uncertainty , mean prediction errors , width of uncertainty bands (±1.96 × standard deviation of the prediction errors ), and the lower and upper limits of the 95% prediction error interval (PEI: [LL, UL]). The formulations of these statistical metrics can be found in Equations (48)–(81) [48,49,50,51,52,53,54]:
The variables within the preceding equations, the subscripts , , , and are used to denote the mean, regression, index of the data points, and maximum values. Moreover, corresponds to the number of data points in the testing dataset, while represents the total number of explanatory (or independent) variables. in Equation (18) denotes the natural logarithm, and in Equation (55) represents the slope of the best-fit line. In Equation (78), the indicator function is denoted by 1(.), which equals 1 if the specified condition is true and 0 otherwise. In Equation (79), RMSEmax, MBEmax (the largest absolute value of the respective index for each model), and MAEmax refer to the maximum values of the corresponding indices among all models tested. After separately determining the maximum values of these indices, the overall accuracy score (OAS) was calculated to assess the agreement between the theoretical terminal settling values and the model predictions on the testing dataset.
3. Results
3.1. Morphological and Geometrical Characteristics of the Experimental Particles
The two-dimensional morphological and geometrical characteristics derived from the MATLAB® image analysis for all 86 distinct particle materials are meticulously summarized in Table A1 of Appendix C. This exhaustive summary unequivocally validates the heterogeneity and unprecedented scope of the experimental particle set, a key requirement for achieving a generalizable model. Quantitatively, the analyzed materials exhibit vast differences in size, spanning approximately 23-fold: the shape-corrected equivalent particle diameter ranges from a sub-millimeter value of 0.7749 mm (Blue Poppy Seeds (Papaver somniferum) (M10) up to 17.4775 mm (Milk-Filled Fruit-Flavored Candy (M80)). Furthermore, the diversity in particle irregularity is confirmed by the shape factor (SF), which exhibits extreme variation, from a highly irregular, low value of 0.0253 (Giant Red Leaf Mustard Seeds (Brown/Indian Mustard) (Brassica juncea) (M35)) to a more compact value exceeding 2.0692 (Raw Pumpkin Seed Kernel (Cucurbita pepo) (M59)). Crucially, the methodology successfully handled complex and challenging particle geometries, as demonstrated by the accurate calculation of the and (Table A1). This capability is notably confirmed across materials containing internal void regions, such as Holed Plastic Bead (M42) and Nail Clipper Ball Chain Beads (Holed) (M53). This expansive and rigorously measured dataset forms the necessary foundation for the development and validation of a universally applicable settling velocity model.
In addition to these primary parameters, a complementary set of quantitative descriptors was meticulously calculated to provide a rigorous statistical characterization of the dataset’s heterogeneity [37]. These complementary descriptors, which include the equivalent particle diameter (, based on net projected area per Equation (46)), perimeter sphericity (, ratio of the area equivalent circle perimeter to total perimeter ), particle aspect ratio (PAR, ratio of equivalent ellipse axes), compactness (CO, defined as 4π times the divided by the square of the , which is mathematically equivalent to the ratio of the to the area of a circle with the same perimeter) and particle density (, calculated via Equation (9)), are essential for proving the wide coverage of the parameter space. While these specific descriptors (, , PAR, and ) were not direct input variables for the settling velocity models, their statistical summary is presented in Table A2 within Appendix C to explicitly demonstrate the systematic and diverse nature of the particle selection. The equivalent particle diameter , calculated based on net projected area , ranges significantly from a minimum of 1.0049 ± 0.0170 mm (Blue Poppy Seeds (Papaver somniferum) (M10)) to a maximum of 22.4076 ± 0.0325 mm (Large Ovoid Almond-Filled Dragee (M79)), thereby demonstrating a size span of more than 20-fold. The particle aspect ratio (PAR), derived from the rigorous equivalent ellipse analysis, further underscores the shape diversity, varying from a near-spherical value of 1.0348 ± 0.0056 (Holed Plastic Bead (M42)) to a highly elongated value of 3.5684 ± 0.0202 (Clove Bud (Syzygium aromaticum) (M19)). Similarly, the perimeter sphericity and compactness (CO) exhibit substantial variation, ranging from 0.5317 ± 0.0200 and 0.2830 ± 0.0212 (for both Transparent Tube Pieces (M71)) to their highest values of 0.9943 ± 0.0006 and 0.9887 ± 0.0011 (for both Green Lentil (Lens culinaris) (M41)), respectively, thereby covering the full spectrum of possible non-convex and near-perfect shapes. Finally, the particle density ranges significantly from a low of 1002.8225 ± 1.0972 kg/m3 (Raw Pumpkin Seed Kernel (Cucurbita pepo) (M59)) to a high of 4581.6074 ± 0.0000 kg/m3 (Nail Clipper Ball Chain Beads (Holed) (M53)), covering typical densities of organic, inorganic, and processed materials. This comprehensive quantitative evidence, spanning size, shape, and density, robustly validates the heterogeneity of the experimental dataset.
Finally, the statistical insights confirming the overall sample heterogeneity, including the skewness and kurtosis values, are comprehensively presented in Table A3 of Appendix C for the entire experimental dataset. The rigorous statistical characterization of the experimental dataset provides crucial insight into the distributional properties of the morphological and geometrical parameters. The comprehensive scope and high heterogeneity of the experimental material set are first and most directly confirmed by the high coefficient of variation (CV) values observed across all parameters, notably net area . The analysis reveals that the majority of parameters exhibit positive skewness , most prominently observed in net area and particle density , indicating a right-tailed distribution where lower values dominate, which is characteristic of naturally occurring particulate materials. Conversely, parameters like perimeter sphericity and compactness exhibit negative skewness, indicating a left-tailed distribution where higher values corresponding to relatively more regular geometries are observed with greater frequency on the relevant metric scale. Furthermore, a detailed examination of the kurtosis values underscores the extraordinary heterogeneity of the sample set. The kurtosis for almost all parameters is consistently greater than 3 (the value for a normal distribution), classifying them as leptokurtic. Specifically, the high kurtosis values for net area and particle density suggest distributions with significantly heavier tails and sharper peaks than a normal distribution. These statistical insights confirm the presence of a substantial number of extreme particle characteristics within the dataset, unequivocally substantiating the claim of a rigorous and comprehensive sample selection suitable for achieving a widely generalizable settling velocity model.
To address the need for quantitative validation, the computational geometry framework was rigorously benchmarked against known geometric standards by processing synthetic binary images of perfect circles and squares across a wide range of pixel resolutions. The deviation between the computed morphological metrics (e.g., area, perimeter) and their theoretical values was found to be negligible (below machine precision), confirming the high accuracy of the Shoelace Formula implementation. Furthermore, the reliability of the derived dimensions was internally validated by manually verifying the major and minor axes of a random subset of 10 particles using the image acquisition setup’s calibrated scale. The results showed a high degree of consistency, with an average difference of less than 1% across these key dimensions, which reinforces the credibility of the computational analysis framework.
3.2. Model Optimization and Inter-Variable Relationships
Based on the preliminary parameter optimization trials, a comprehensive comparison of different algorithms was conducted to determine the optimal method for the proposed empirical model (Equation (1)). The BFGS quasi-Newton algorithm (fminunc) with a cubic line search yielded the highest prediction performance with a determination coefficient of 0.9952 for the training set. This was followed by the Nelder-Mead simplex (fminsearch) and Levenberg–Marquardt (lsqnonlin) algorithms, which resulted in values of 0.9539 and 0.9168, respectively. As visually depicted in Figure 3, the fminunc algorithm exhibited superior performance in both speed and convergence stability, reaching a much lower objective function value in approximately 4.69 s. The convergence plots further reveal a smoother, more direct path to a minimum. Specifically, the final iterations of the fminunc algorithm, reaching a total of 54 iterations and 496 function counts, show the function value plateauing at 3404.69, while the first-order optimality measure rapidly approached zero, reaching 0.0116. This behavior confirms that the algorithm successfully converged to a local minimum, and the robust optimization process led to the following final parameter values for the proposed model: = 9.7472, = 0.000122, = −0.000375, = −0.1388, = 1.001, = −1.6216, and = 0.8156. Building on these results, a subsequent analysis was conducted to better understand the individual and collective effects of the variables in the proposed mathematical structure. The optimized parameters from this process led to the final formulation of the proposed model for estimating the terminal settling velocity of irregularly shaped particles, as shown in Equation (82). For clarity, the mathematical structure was refined by simplifying the exponents of the and terms, leading to the refined form of the model presented in Equation (83).
Figure 3.
Performance comparison of different optimization algorithms for the proposed empirical model, illustrating the linear correlations between model outputs and theoretical data, as well as the convergence process of each algorithm’s objective function.
To gain further insight into the aforementioned robust optimization results, a subsequent analysis was conducted to better understand the individual and collective effects of the variables in the proposed mathematical structure (Equation (1)). In machine learning models, one of the most effective methods for understanding the influence of variables on the output is the use of partial dependence plots (PDPs) [55,56]. These plots illustrate a variable’s average effect on the dependent variable while holding all other variables constant. In the present work, this analysis was conducted using the random forest ensemble method, which was utilized to analyze the effects of the model’s variables on the terminal settling velocity output. For this method, an ensemble was created with 200 learning cycles using the bagging technique to enhance stability, and a random number generator seed was set to ensure the reproducibility of the analysis. To make the relative importance on the output variable clearer, the obtained importance scores were normalized to 100%. The findings from this analysis are depicted in Figure 4.
Figure 4.
Partial dependence plots (PDPs) illustrating the relationships between the model’s predictor variables and terminal settling velocity (), along with the normalized predictor importance ranking generated by the random forest ensemble method.
As illustrated in Figure 4, the machine learning methodology shows that the variables with the most dominant effect on the terminal settling velocity are apparent specific gravity and shape-corrected equivalent particle diameter , contributing approximately 53.04% and 42.13% to the total importance, respectively. The PDPs for these two main variables clearly demonstrate a strong positive and curvilinear relationship with , indicating that they account for over 95% of the model’s influence on the target variable. The other variables, (2.20%), (1.73%), (0.30%), (0.30%), and (0.29%), although they have a relatively narrower range of influence compared to and , collectively provide a 4.76% synergistic effect. This combined effect is not negligible, demonstrating that the model utilizes these variables to capture subtle, complex interactions within the data. Preliminary sensitivity studies further substantiated this importance, showing that the model with only the primary variables () experienced a notable decrease in prediction performance for the testing set ( = 0.9413 for the reduced model compared to = 0.9951 for the full model). The physical significance of this contribution is supported by the fact that these variables represent secondary environmental factors influencing the settling process. For instance, the particle-to-settling column diameter ratio variable shows a nearly linear inverse relationship with , while the PDP curves for the remaining variables indicate a secondary effect consistent with physical expectations. These results demonstrate that the method successfully learned complex and nonlinear relationships and consistently reflects the relative importance of the variables.
3.3. Comparison with Other Empirical Prediction Models
This section provides a comprehensive analysis to evaluate the prediction accuracy and robustness of the proposed model in relation to six other established models (see Equations (22), (24), (25), (27), (29) and (31)). It should be noted that this comparative validation exclusively utilizes the comprehensive experimental dataset (M1–M86) established in this study as input. The comparison rigorously assesses the predictive capabilities of the model against those derived by applying six established drag correlation equations from the literature, without the inclusion of any transferred external data. The comparison was conducted using various data visualization methods to highlight the differences between the models. The assessment was performed through scatter plots, which provide a visual inspection of the predictions against theoretical values, Taylor diagrams for a concise statistical summary of models’ performance, and residual plots for a detailed analysis of the models’ error distributions.
The scatter plot in Figure 5 provides a comprehensive visual assessment of the performance of the proposed model in comparison to six established models for predicting particle settling velocity. The plot demonstrates a superior level of agreement between the predictions of the proposed model and the theoretical values, as evidenced by its data points exhibiting the closest alignment with the ideal 1:1 agreement line across the entire dataset. In contrast, while the Haider and Levenspiel’s and Liu et al.’s models show a generally positive correlation, they exhibit noticeable scatter and tend to overestimate the predicted values, particularly in the higher velocity range. The Zhiyao et al.’s model also shows a reasonable trend but with significant scatter. Conversely, the Sadat-Helbar et al.’s and Xu et al.’s models, while performing well at lower velocities, consistently underestimate the predicted values as settling velocity increases. The Cheng’s model, on the other hand, demonstrates substantial deviation from the theoretical values with a highly scattered distribution of data points. The visual evidence from this analysis collectively substantiates the proposed model’s enhanced predictive capability and its robustness, confirming that it significantly outperforms the established models across the full range of theoretical data.
Figure 5.
Scatter plot for the comparison of predicted settling velocities from seven different models against theoretical values. The dashed line represents the ideal 1:1 agreement between the predicted and theoretical values. Each marker type and color corresponds to a different model, providing a visual assessment of their prediction performance simultaneously.
A Taylor diagram is presented to provide a concise statistical summary of the agreement between the theoretical data and the different prediction models used for estimating settling velocities (Figure 6). In the diagram, each model is represented by a single point summarizing its standard deviation, centered root-mean-square difference (RMSD), and correlation coefficient . For the analysis, the reference point is set as the black star (★) at the origin with a standard deviation of 5.5718 and a perfect correlation of 1.0. It is observed that all the well-established models from the literature are highly satisfactory and successful in providing settling velocity estimations, with values consistently above 0.94. Among these models, the Liu et al.’s model stands out with a high correlation of 0.9938 and a low RMSD value of 1.4646. Nevertheless, even among these successful models, the proposed model is found to be positioned closest to the theoretical reference point. This finding is further supported by the proposed model’s standard deviation of 5.5598, which is the closest to the theoretical data’s standard deviation of 5.5718. Additionally, the highest correlation value of 0.9975 and the lowest RMSD value of 0.3912 confirm that the proposed model possesses a superior predictive capability over previous studies. Conversely, the Sadat-Helbar et al.’s model is observed to be located furthest from the theoretical reference point, a result statistically supported by the highest RMSD value of 2.2523 and a standard deviation of 3.6036.
Figure 6.
Taylor diagram visually summarizing the statistical agreement between theoretical data and the different models used for predicting settling velocities.
Figure 7 provides a comprehensive overview of the performance of all investigated models, including the proposed model, on the testing dataset. The box-and-whisker plots in Figure 7a summarize the error distributions for each model. The proposed model’s box is the narrowest, indicating that it has the lowest error variance and, therefore, makes the most precise predictions. Additionally, the median (the horizontal line inside the box) of the proposed model is closest to the zero-error line. This indicates that the model is least affected by systematic bias and that its predictions are nearly unbiased compared to the others. In contrast, a wider range of error distributions is observed for the other models. While Liu et al.’s model shows a narrower box with a median close to zero, indicating low bias and high precision, Haider and Levenspiel’s, Cheng’s, and Zhiyao et al.’s models exhibit slightly wider error distributions. Notably, Sadat-Helbar et al.’s model has the widest error box and the most significant deviation from the zero-error line, suggesting it is the least precise and most biased model within the group. The presence of outliers for several models further highlights the occurrence of extreme errors, which are notably less frequent in the proposed model’s distribution.
Figure 7.
A comparative analysis of models’ performance on the testing dataset: (a) residual error distributions using box-and-whisker plots, and (b) residual spread against theoretical values.
Figure 7b provides a detailed examination of each model’s performance by illustrating the distribution of residual errors against theoretical values. The inclusion of both positive and negative values reveals not only the magnitude but also the direction of each model’s error (overestimation or underestimation), which is critical information for detecting systematic bias. An ideal model’s data points are expected to form a narrow, random, and flat band around the zero-error line. The data points for the proposed model form an exceptionally tight band around the zero-residual line across the entire range of theoretical values, clearly indicating that the model exhibits the highest precision and minimal systematic bias across all velocity ranges. In contrast, a wider range of error distributions is observed for the other models. For instance, Haider and Levenspiel’s and Liu et al.’s models show an underestimation trend, with their points predominantly located below the zero-error line as theoretical values increase. On the other hand, Cheng’s model exhibits a persistent overestimation trend, remaining above the zero-error line for theoretical velocity values above 15 cm/s. A more nuanced behavior is observed in Xu et al.’s and Sadat-Helbar et al.’s models. These models provide close estimates to the zero-error line for theoretical values below approximately 5 cm/s, mostly with an underestimation tendency, but then exhibit a clear overestimation trend and a wider error spread above 7 cm/s. Moreover, Zhiyao et al.’s model shows a tendency for slight underestimation, staying close to the zero-error line in the range of theoretical velocity values up to 12 cm/s. However, its behavior changes markedly when theoretical velocity values exceed approximately 15 cm/s, as the data points move further from the zero line, exhibiting a much stronger overestimation tendency. For the benchmark models, the distribution of residual errors shows a “fanning out” tendency as theoretical values increase, indicating that their predictions become less reliable at higher velocities. In conclusion, the proposed model exhibits a superior performance over all other models, as it is characterized by its narrow error distribution and near-zero systematic bias.
3.4. Appraisal of Prediction Accuracy via Statistical Metrics
The prediction accuracy of the proposed model was rigorously evaluated using over 30 distinct statistical performance metrics, ensuring a comprehensive assessment against literature models. As illustrated in Table 3, the statistical analysis unequivocally demonstrates the remarkable superiority of the proposed model over (see Equations (82) or (83)) all six benchmark models (see Equations (22), (24), (25), (27), (29) and (31)).
Table 3.
Comprehensive statistical analysis and comparison of the proposed model against six benchmark models on the testing dataset.
This is most evident in the fact that the proposed equation holds the best-performing metric for the vast majority of the distinct statistical parameters. The model’s superior performance is particularly notable in its error metrics. Achieving the lowest values for fundamental indicators such as root mean squared error (RMSE = 0.3912 cm/s) and mean absolute error (MAE = 0.3126 cm/s), the proposed model proves to have the highest predictive accuracy. Furthermore, its normalized mean bias error (NMBE = −0.0130 cm/s) is closest to zero, indicating minimal systematic bias and near-unbiased predictions.
The comprehensive evaluation of present explicit formulation’s performance is further supported by metrics such as the normalized Nash-Sutcliffe efficiency (NSE) and Willmott’s index of agreement (WIOA), which reach the highest values of 0.9925 and 0.9988, respectively. This demonstrates the proposed model’s excellent fit to the data and its superior predictive capability. Additionally, it achieves the lowest Akaike information criterion (AIC) value of −11,236.5633 among all tested models. This scientifically confirms that the present formulation exhibits optimal parsimony, offering a highly effective balance between model complexity and predictive power.
The newly developed model’s predictive power is further confirmed by its high goodness-of-fit and reliability metrics. The proposed model exhibits an exceptionally high coefficient of determination of 0.9951, demonstrating an excellent fit to the data. It also achieves the highest relative percentage difference (RPD = 14.2457 ≥ 2.5) among all models, highlighting that its error (RMSE = 0.3912 cm/s) is exceptionally low relative to the natural variability in the data. Other comprehensive metrics such as the variance accounted factor (VAF = 99.5050%) and overall accuracy score (OAS = 6.7347) also corroborate its robust and consistent performance. Beyond these metrics, the proposed model’s predictive power is further substantiated by its superior performance on the performance index (PI), with a value of 1.5990, and by achieving the highest value of 0.9565 (95.65%). Moreover, the exceptionally low index of scatter (IOS) value of 0.0597 indicates that the predictions exhibit very low scatter.
Finally, the uncertainty analysis underscores one of the most significant advantages of the proposed model. With a remarkably low expanded uncertainty of 0.0130 cm/s, the model formulated in this study is shown to have significantly less uncertainty than all other formulations. This indicates that its predictions are not only accurate but are also highly reliable and contained within a very narrow uncertainty error band (±1.96 × = ±0.7667 cm/s). While the benchmark models show growing predictive uncertainty as velocity values increase, the proposed model maintains a consistent and narrow error distribution across the entire range.
3.5. Development of Specific Gravity Database for Distinct Irregular Particles
The accurate determination of apparent specific gravity for highly irregular particulate matter remains a fundamental challenge in the study of particulate fluid dynamics. Given the inherent sensitivity and procedural complexity associated with direct measurement techniques (e.g., liquid (water) or gas (helium) pycnometry), this study introduces the combined settling column and digital image analysis approach as a reliable and robust indirect alternative for the apparent determination. To establish a strong foundation for model development and evaluation, a comprehensive database encompassing experimental data for 86 distinct irregular materials (see Section 2.3) was rigorously compiled. This extensive dataset, meticulously presented in Table A4, includes the derived terminal settling velocities alongside a critical comparative assessment. The calculated apparent values for the seven models included in this analysis (six established drag correlations and the proposed model) were determined by inverse calculation. This inverse methodology is based on solving the dynamic force balance equation for the unknown apparent parameter using the experimentally measured terminal settling velocities . Specifically, Table A4 reports the calculated values obtained from these correlations (Haider and Levenspiel (Equation (22)), Cheng (Equation (24)), Liu et al. (Equation (25)), Zhiyao et al. (Equation (27)), Sadat-Helbar et al. (Equation (29)), and Xu et al. (Equation (31)) in direct comparison with the predictions generated by the proposed model (Equation (83)). This database addresses a significant gap in the literature by providing a valuable reference for diverse, non-standard materials, bridging the disconnect between academic research and the need for reliable parameter support in industrial applications. The collation of these diverse experimental and calculated parameters serves as a vital, transparent benchmark for rigorously assessing the predictive accuracy of various empirical models for non-spherical particles.
Figure 8 visually demonstrates the comparative analysis aimed at rigorously evaluating the proposed model’s performance and statistical congruence against the apparent specific gravity predictions generated by six widely accepted drag correlations in the literature. The analysis reveals a distribution of coefficient of determination values ranging narrowly from a minimum of 0.9797 (Zhiyao et al.’s model) to a maximum of 0.9841 (Sadat-Helbar et al.’s model). This consistently high magnitude confirms that the proposed model is fully embedded within the robust theoretical framework of established drag dynamics, acting as a statistically reliable extension of the current structure. The distribution provides critical insight into the models’ functional consistency and mathematical sensitivity to particle morphology. The highest statistical agreement was observed with correlations that utilize complex non-linear functional forms (such as exponential or power-law expressions) in their formulation, including Sadat-Helbar et al.’s model ( = 0.9841), Liu et al.’s model ( = 0.9839), and Haider and Levenspiel’s model ( = 0.9831). This strong correlation pattern confirms that the proposed model shares the greatest mathematical sensitivity to geometric irregularity in the apparent prediction with these most sophisticated, established correlations. Conversely, even the slight divergence observed with Zhiyao et al.’s model ( = 0.9797) confirms that the proposed model maintains strong agreement with fundamental drag physics ( > 0.975). This minor deviation reflects a natural difference for the broad morphological spectrum represented by this set of 86 distinct materials. The proposed model leverages its ability to handle this complex morphology with precision. This capability positions it as a theoretically sound and forward-looking refinement within the accepted framework of the literature.
Figure 8.
Comparative evaluation of the proposed model against six established literature correlations for predicting apparent specific gravity . The comparison models shown are: (a) Haider and Levenspiel’s model, (b) Cheng’s model, (c) Liu et al.’s model, (d) Zhiyao et al.’s model, (e) Sadat-Helbar et al.’s model, and (f) Xu et al.’s model.
4. Discussion
The terminal settling velocity of a particle in a fluid is not solely dependent on its physical properties (e.g., size/diameter, shape/sphericity, density, surface roughness) and the fluid’s properties (e.g., density, viscosity, temperature, presence of turbulence). Hydrodynamic effects arising from the geometry of the experimental setup and the particle’s position can also influence its velocity. These effects are commonly referred to as “end effects”, particularly when the measurement zone is in close proximity to the column walls or base. As a particle settles in a fluid, its motion displaces a volume of fluid equal to its own, causing the fluid to flow upwards and outwards around the particle without obstruction, thereby creating a “flow field”. However, as the particle approaches the solid base of the settling column, the natural downward flow of the fluid beneath it becomes obstructed. The fluid is then forced to move laterally through the narrow gap between the particle and the column base. This lateral flow becomes increasingly restricted as the particle is closer to the bottom. This constraint on the fluid’s movement leads to the formation of a positive pressure zone beneath the particle, which creates an additional hydrodynamic drag that opposes the particle’s motion and causes it to decelerate. This physical phenomenon can lead to an inaccurate measurement of the particle’s true terminal settling velocity if the measurement zone is not properly defined. Therefore, to obtain an accurate and reliable velocity measurement, it is essential to collect data in a region (e.g., positioned at a sufficient distance from the base) that is completely independent of these bottom effects. Although the hydrodynamic wall effects are generally considered negligible for small particle-to-settling column diameter ratios (e.g., 1–2 mm/100 mm), acknowledging these phenomena is a fundamental aspect of robust scientific methodology. A comprehensive understanding of the factors influencing particle motion, including transient hydrodynamic drag near solid boundaries, is crucial for ensuring data accuracy. The strategic placement of the measurement zone at a sufficient distance from the column base, therefore, serves as a deliberate measure to mitigate these potential end effects. This methodological approach not only ensures the reliability and scientific reproducibility of the collected data but also demonstrates a commitment to rigorous experimental design by addressing all known sources of potential error.
The primary strength of the present study lies in its integrated methodological framework, which successfully combines advanced non-linear regression with robust optimization techniques to model the complex relationship between particle characteristics and terminal settling velocity. Unlike classical approaches relying on over-simplified geometric assumptions, this model directly incorporates the complexity introduced by non-spherical particle shapes (i.e., via the digital image analysis-derived shape factors and shape-corrected equivalent particle diameters), significantly enhancing predictive accuracy and general applicability for real-world environmental and industrial materials. This study’s rigor is further supported by a comprehensive comparison against six well-established models, clearly demonstrating the proposed algorithm’s superior performance across the tested range of materials. However, certain limitations must be acknowledged. First, the model’s validity is currently confined to the specific range of particle shapes, fluid conditions, and densities used in the experimental campaign. Future research should prioritize expanding the model’s scope to encompass a broader diversity of irregularly shaped particles, particularly those exhibiting extreme flatness or elongation. Secondly, while the optimization process is robust, its computational demands (e.g., extended runtimes for iterative solvers, high memory usage, or the requirement for specialized commercial software toolboxes) may present a minor constraint for users without access to specialized computational environments.
Furthermore, the digital image analysis methodology utilized in this study represents a purposeful departure from the purely automated, pixel-counting approaches commonly implemented in generalized software like ImageJ. While ImageJ offers high-throughput processing, such methods are inherently susceptible to the boundary noise and segmentation ambiguities that necessitate manual correction. Our framework’s emphasis on expert-controlled segmentation via impoly and the use of the Shoelace Formula (polygeom), which relies solely on high-precision polygon vertices rather than jagged pixel boundaries, prioritizes uncompromised accuracy and geometric fidelity. This methodological commitment is essential for establishing a robust ground truth and enabling the high-precision non-linear regression necessary for modeling the complex terminal settling velocity of highly irregular particles, thereby filling a critical gap in existing particle characterization literature.
Building upon the foundational success of this integrated algorithmic framework, future research should proceed along several promising avenues. The most immediate next step involves extensive field validation to test the model’s predictive power under realistic operating conditions, such as those encountered in sediment transport models or within large-scale water/wastewater treatment reactors involving flocculated sludge. From a computational perspective, efforts should be directed toward developing a user-friendly software tool or a public web interface that integrates the new algorithm, making the advanced predictive capabilities easily accessible to environmental practitioners and engineers globally. Furthermore, the model could be extended to address the phenomenon of hindered settling, where particle-to-particle interactions significantly influence the terminal settling velocity. Finally, coupling the proposed model with sophisticated machine learning (ML) or deep learning (DL) methodologies offers the potential for creating a self-optimizing system that continuously refines its parameters based on newly acquired field data, paving the way for truly adaptive and smart hydraulic engineering solutions.
5. Conclusions
This study successfully introduced and rigorously validated a novel integrated algorithmic methodology that fundamentally advances the capability to predict the terminal settling velocity of non-spherical particles. By transcending the limitations of traditional models, which often rely on idealized spherical geometries, the present approach leverages advanced optimization and non-linear regression, resulting in a predictive framework that is both robust and highly accurate across a diverse set of irregularly shaped materials. The central hypothesis, that the terminal settling velocity can be accurately determined through a holistic integration of fluid dynamics principles and empirical shape factors, is definitively affirmed by the model’s superior performance when benchmarked against six models established in the literature. This finding holds profound significance, particularly for hydraulic and environmental engineering disciplines, where errors in the terminal settling velocity estimation lead directly to costly and inefficient designs in sedimentation tanks and pollutant transport modeling. Beyond the immediate technical contribution, the methodology establishes a crucial bridge between laboratory-scale digital image analysis and real-world system modeling, providing practitioners with a practical tool to move beyond theoretical simplifications. The validated framework not only closes a long-standing gap in particle mechanics but also serves as a potent starting point for future research into complex multiphase systems and automated predictive modeling.
Supplementary Materials
The following supporting information can be downloaded at: https://www.mdpi.com/article/10.3390/w17223268/s1, Spreadsheet S1: Detailed experimental datasets and comprehensive characterization parameters for material morphology and classification.
Author Contributions
Conceptualization, K.Y., F.I. and E.K.; data curation, K.Y., F.I. and E.K.; formal analysis, K.Y., F.I. and E.K.; funding acquisition, K.Y.; investigation, K.Y., F.I. and E.K.; methodology, K.Y., F.I. and E.K.; project administration, K.Y.; resources, K.Y., F.I. and E.K.; software, K.Y.; supervision, K.Y.; validation, K.Y.; visualization, K.Y., F.I. and E.K.; writing—original draft, K.Y.; writing—review and editing, K.Y. All authors have read and agreed to the published version of the manuscript.
Funding
This research has been financially supported by the Turkish Academy of Sciences (TÜBA) as a part of Kaan Yetilmezsoy’s “The Outstanding Young Scientist Award (TÜBA-GEBİP)” of the year 2018.
Data Availability Statement
All relevant data and the original contributions of this study are included in this article and/or as Supplementary Materials. The full raw and processed dataset (including experimental measurements of terminal settling velocity and morphological properties for all 86 particles) is publicly available as Supplementary Material S1 (in Microsoft® Excel® spreadsheet format) to ensure transparency and reproducibility. Additional Supplementary Materials, including stereomicroscope photographs, MATLAB® scripts, and Mermaid syntax, are available from the authors upon request. Further inquiries can be directed to the corresponding author.
Acknowledgments
The authors would like to thank Cem & Cenk Twins Herb & Spice Shop (Kadıköy, İstanbul, Turkey) and Volkan Kıyan for providing various grain, seed, and other particle samples used in the experimental part of this study.
Conflicts of Interest
The authors declare no conflicts of interest.
Correction Statement
This article has been republished with a minor correction to resolve spelling and grammatical errors. This change does not affect the scientific content of the article.
Appendix A. Morphological and Visual Characterization of Irregular Particles Used in the Experimental Study
The visuals in this appendix provide a comprehensive record of the 86 irregular particles used in this experimental study. These visuals serve as a crucial supplement to the material classification provided in Table 2 of the main text, offering a direct view of each particle’s morphological and physical properties. Crucially, this appendix also includes Figure A2, which provides visual evidence of the systematic particle selection process. As this study focuses on the behavior of irregular particles, the diversity in shape, texture, and visual properties is a key factor, and Figure A2 demonstrates the dataset’s meticulous coverage of the critical morphological parameter space.

Figure A1.
Morphological and visual characterization of the 86 irregular particles used in the experimental study (all ruler divisions in the photographs represent 1 mm intervals). The material codes (M1–M86) and their respective descriptions used for the experimental study are as follows (Latin species names are shown in italics): M1: Activated Carbon Pellet, M2: Baldo Rice Grain (Oryza sativa), M3: Black Bean Piece (Phaseolus vulgaris), M4: Black Cumin Seeds (Nigella sativa), M5: Black Peppercorn (Piper nigrum), M6: Black Plastic Cable Tie Pieces (214 TCA), M7: Black Sesame Seeds (Sesamum indicum), M8: Blackberry Seeds (Rubus fruticosus), M9: Blue Eraser Pieces (Faber-Castell Dust-Free), M10: Blue Poppy Seeds (Papaver somniferum), M11: Broad-leaved Sage Seeds (Salvia officinalis), M12: Buckthorn Seed (Rhamnus catharticus), M13: Cable Pieces (No Wires), M14: Cable Pieces (With Wires), M15: Cardamom Seeds (Elettaria cardamomum), M16: Chia Seeds (Salvia hispanica), M17: Chili Pepper Seeds (Capsicum annuum), M18: Citric Acid Crystals, M19: Clove Bud (Syzygium aromaticum), M20: Clove Stem Pieces (Syzygium aromaticum), M21: Corn Grain (Zea mays), M22: Cotton Swab Stick Pieces, M23: Crushed Eggshell Pieces, M24: Currant (Vitis vinifera), M25: Dried Tarhana Crumbs, M26: Dried Wild Fig Seeds (Ficus carica), M27: Dwarf Green Pear Seed (Pyrus communis), M28: Dwarf Pot Pea Seed (Pisum sativum), M29: Egg Noodle Pieces, M30: Extra Grain Bulgur (Triticum durum), M31: Flat Square Chocolate Pieces, M32: Flaxseed (Linum usitatissimum), M33: Garden Cress Seeds (Lepidium sativum), M34: Genovese Basil Seeds (Ocimum basilicum), M35: Giant Red Leaf Mustard Seeds (Brown/Indian Mustard) (Brassica juncea), M36: Granular Activated Carbon (Coconut Shell-Based), M37: Granular Himalayan Salt, M38: Grape Seed (Vitis vinifera), M39: Green Beefsteak Plant Seeds (Perilla frutescens), M40: Green Mechanical Pencil Eraser Pieces, M41: Green Lentil (Lens culinaris), M42: Holed Plastic Bead, M43: Jerusalem Date Pit Piece (Phoenix dactylifera), M44: Juniper Tar Soap Pieces, M45: Kabuli Chickpea (Cicer arietinum), M46: Karacadağ Rice Grains (Oryza sativa), M47: Kiwano (Horned Melon) Seed (Cucumis metuliferus), M48: Kiwi Seeds (Actinidia deliciosa), M49: Leek Seeds (Allium porrum), M50: Mini Watermelon Seeds (Citrullus lanatus), M51: Mung Bean (Vigna radiata), M52: Mustard Seeds (White Mustard) (Sinapis alba), M53: Nail Clipper Ball Chain Beads (Holed), M54: Orzo Pasta, M55: Pale Yellow Pomegranate Aril (Punica granatum), M56: Pelikan Eraser Pieces (BB 20), M57: Pine Kernel (Pinus pinea), M58: Pounded and Husked Wheat Kernel (Triticum durum), M59: Raw Pumpkin Seed Kernel (Cucurbita pepo), M60: Olive Pit (Olea europaea, Large Reddish-Brown Olive), M61: Quinoa Seeds (Chenopodium quinoa), M62: Red Lentil (Lens culinaris), M63: Roasted Sunflower Kernel (Helianthus annuus), M64: Rose-flavored Turkish Delight Pieces, M65: Siirt Pistachio Shell Piece (Pistacia vera), M66: Silica Gel Desiccant Beads, M67: Sinking Fish Food Crumbles, M68: Syrian Rue Seeds (Peganum harmala), M69: Tamarind Seed (Tamarindus indica), M70: Tanned Black Cowhide Pieces, M71: Transparent Tube Pieces, M72: Wax Piece, M73: Wheat Kernel (Triticum aestivum), M74: White Peppercorn (Piper nigrum), M75: White Sesame Seeds (Sesamum indicum), M76: Yellow Lentil (Lens culinaris), M77: Apple Seed (Malus domestica, Amasya Misket Variety), M78: Giresun Hazelnut Shell Piece (Corylus avellana), M79: Large Ovoid Almond-Filled Dragee, M80: Milk-Filled Fruit-Flavored Candy, M81: Medium Mixed Fruit-Flavored Hard Candy, M82: Mini Fruit-Flavored Hard Candy, M83: Golden Raisins (Vitis vinifera, Sultana), M84: Dried Cranberries (Vaccinium macrocarpon), M85: Lemon Seeds (Citrus limon, Seed Coat Intact), M86: Sodium Hydroxide Pellets (NaOH, 95% Purity).
Figure A2.
Coverage of the and PAR space, demonstrating the systematic selection process designed to span the full domain of morphological and geometrical variation governing the terminal settling velocity of irregular particles ( = 86). The numbers within the circles correspond to the material codes (M1 to M86) listed in Table 2 and Figure A1. (The detailed data underlying this specific visualization are available from the corresponding author upon request.)
Appendix B. MATLAB®-Based Flowcharts: Computational Procedures and Interface Management for Irregular Particle Analysis
The flowcharts below detail the MATLAB®-based computational procedures for the morphological and geometrical analysis of irregular particles using video recordings. This appendix demonstrates the operation of the entire system, from the definition and analysis of particle boundaries and callback scripts for settling velocity measurement to the algorithmic structure of the user interface that manages these analyses.
Figure A3.
Algorithmic flowcharts of the MATLAB®-based computational procedures for the morphological and geometrical analysis of irregular particles: (a) flowchart for the polygeom script, which was used for the signed area and geometric centroid computation of irregular particle boundaries approximated as polygons, and (b) flowchart for the particle_analysis script, detailing the steps for comprehensive morphological and geometric analysis of particles with multi-hole processing.
Figure A4.
Algorithmic flowcharts of the MATLAB®-based callback scripts used for particle settling velocity measurement and video playback: (a) The flowchart for the record_time_callback script, which is designed for measuring particle settling velocity from video recordings, including a built-in error handling mechanism, and (b) The flowchart for the slider_callback script, which provides logic for synchronizing video playback with the time slider’s value for precise frame navigation.
Figure A5.
(a) Algorithmic flowchart of the video_gui script for initializing and managing the interactive graphical user interface designed for comprehensive video-based particle analysis. Panels (b) through (f) demonstrate a real-time terminal settling velocity measurement for an example irregular particle (a black bean piece, Phaseolus vulgaris): (b) the initial setup of the experiment with the settling column, showing the length between the two red reference bands (L = 10 cm) and the column diameter (D = 9.6 cm), (c) particle entering the upper red reference band at the recorded start time, (d) particle’s position between the two reference bands, with a blue arrow indicating its location, (e) particle entering the lower red reference band at the recorded end time, and (f) particle’s exit from the measurement section and the end of the settling process.
Appendix C. Morphological and Geometrical Parameters Derived from Comprehensive Digital Image Analysis
The initial table in this appendix (Table A1) presents the mean values and standard deviations of the key parameters (total perimeter , net area , shape factor and shape-corrected equivalent particle diameter ) derived from the MATLAB® digital image analysis for the entire experimental particle set. The total perimeter includes both the outer perimeter and the perimeter of any detected internal voids , while the net area is calculated by subtracting the hole area from the outer area . Furthermore, Table A2 provides the summary of the complementary quantitative descriptors (equivalent particle diameter , perimeter sphericity , compactness (CO), particle aspect ratio (PAR), and particle density ) calculated for the entire 86-particle set. Finally, Table A3 presents the full descriptive statistics, including skewness and kurtosis , which serve as the definitive quantitative evidence necessary to formally substantiate the extensive heterogeneity of the experimental material dataset.
Table A1.
Summary of two-dimensional morphological and geometrical parameters for the 86 irregular particle materials.
Table A1.
Summary of two-dimensional morphological and geometrical parameters for the 86 irregular particle materials.
| Material Code | (mm) | (mm2) | SF (mm) | (mm) |
|---|---|---|---|---|
| M1 | 17.7867 ± 0.0843 | 18.1139 ± 0.1087 | 0.2391 ± 0.0096 | 3.7212 ± 0.0294 |
| M2 | 17.4812 ± 0.0565 | 17.8561 ± 0.0396 | 0.6194 ± 0.0226 | 3.2398 ± 0.0157 |
| M3 | 17.8812 ± 0.0477 | 22.8829 ± 0.1337 | 0.2834 ± 0.0066 | 4.1031 ± 0.0226 |
| M4 | 7.5645 ± 0.3637 | 3.4310 ± 0.4560 | 0.2388 ± 0.0505 | 1.4459 ± 0.0901 |
| M5 | 12.8273 ± 0.8096 | 12.8810 ± 1.5903 | 0.1437 ± 0.0237 | 3.1977 ± 0.1660 |
| M6 | 12.9577 ± 0.2551 | 9.5171 ± 0.4683 | 0.1837 ± 0.0384 | 2.6842 ± 0.1175 |
| M7 | 8.4706 ± 0.7387 | 4.2136 ± 0.8877 | 0.2846 ± 0.0460 | 1.5798 ± 0.1582 |
| M8 | 8.2866 ± 0.5095 | 4.8510 ± 0.5256 | 0.2558 ± 0.0837 | 1.7304 ± 0.0483 |
| M9 | 10.8035 ± 0.6816 | 7.3351 ± 1.0401 | 0.0724 ± 0.0239 | 2.5364 ± 0.2117 |
| M10 | 3.3205 ± 0.0565 | 0.7933 ± 0.0266 | 0.0490 ± 0.0184 | 0.7749 ± 0.0457 |
| M11 | 7.8332 ± 0.5394 | 4.7931 ± 0.6604 | 0.0492 ± 0.0145 | 2.0615 ± 0.1606 |
| M12 | 38.9110 ± 0.4508 | 40.1293 ± 0.0914 | 1.7393 ± 0.2411 | 4.6762 ± 0.1129 |
| M13 | 11.6831 ± 0.6205 | 5.1529 ± 0.2591 | 0.1198 ± 0.0073 | 2.0425 ± 0.0542 |
| M14 | 9.4358 ± 0.3960 | 5.3993 ± 0.2267 | 0.1152 ± 0.0242 | 2.0551 ± 0.0102 |
| M15 | 10.0150 ± 0.1200 | 7.5839 ± 0.2461 | 0.0917 ± 0.0152 | 2.5080 ± 0.0774 |
| M16 | 5.0541 ± 0.1843 | 1.8471 ± 0.1536 | 0.1092 ± 0.0089 | 1.1202 ± 0.0462 |
| M17 | 11.2342 ± 0.3055 | 9.2334 ± 0.5969 | 0.1323 ± 0.0563 | 2.7075 ± 0.1582 |
| M18 | 20.5581 ± 0.0958 | 26.9529 ± 0.0832 | 0.4347 ± 0.1474 | 4.3091 ± 0.1864 |
| M19 | 34.6615 ± 0.2258 | 35.4839 ± 0.2494 | 0.7339 ± 0.1079 | 4.8675 ± 0.0702 |
| M20 | 11.1222 ± 1.2002 | 8.0692 ± 0.6102 | 0.1418 ± 0.0471 | 2.5033 ± 0.1586 |
| M21 | 23.2015 ± 0.0305 | 39.6689 ± 0.0492 | 0.3042 ± 0.0082 | 5.5220 ± 0.0132 |
| M22 | 10.4099 ± 0.4283 | 6.6141 ± 0.3885 | 0.1253 ± 0.0229 | 2.2779 ± 0.1181 |
| M23 | 25.6978 ± 1.5468 | 40.4677 ± 4.9449 | 0.5540 ± 0.1370 | 5.2461 ± 0.1876 |
| M24 | 17.7168 ± 0.4298 | 21.7228 ± 0.0926 | 0.1836 ± 0.0471 | 4.1968 ± 0.1055 |
| M25 | 8.9412 ± 0.4446 | 5.4733 ± 0.4172 | 0.1486 ± 0.0107 | 1.9946 ± 0.0899 |
| M26 | 4.8216 ± 0.2124 | 1.7788 ± 0.1768 | 0.0470 ± 0.0127 | 1.2077 ± 0.0828 |
| M27 | 21.5124 ± 0.0638 | 25.0652 ± 0.0790 | 1.1234 ± 0.0136 | 3.5919 ± 0.0054 |
| M28 | 17.4641 ± 0.0344 | 23.2186 ± 0.0876 | 0.1943 ± 0.0028 | 4.3003 ± 0.0088 |
| M29 | 28.6987 ± 0.8851 | 50.9940 ± 1.9664 | 0.8343 ± 0.3986 | 5.7069 ± 0.3573 |
| M30 | 17.1534 ± 0.0556 | 20.1168 ± 0.1533 | 0.4249 ± 0.0178 | 3.6293 ± 0.0084 |
| M31 | 19.5345 ± 0.8729 | 24.3787 ± 3.2373 | 0.4066 ± 0.1627 | 4.1023 ± 0.2711 |
| M32 | 11.8139 ± 0.5076 | 8.7204 ± 0.5924 | 0.4551 ± 0.0443 | 2.2330 ± 0.0639 |
| M33 | 6.4637 ± 0.4729 | 2.7401 ± 0.5679 | 0.2199 ± 0.0282 | 1.2756 ± 0.1744 |
| M34 | 5.7425 ± 0.1306 | 2.3578 ± 0.0988 | 0.1237 ± 0.0091 | 1.2667 ± 0.0179 |
| M35 | 4.3801 ± 0.1654 | 1.4935 ± 0.1001 | 0.0253 ± 0.0078 | 1.1595 ± 0.0158 |
| M36 | 9.2847 ± 0.4230 | 6.0340 ± 0.7221 | 0.1406 ± 0.0637 | 2.1329 ± 0.2163 |
| M37 | 15.8565 ± 0.0427 | 18.4491 ± 0.0675 | 0.1094 ± 0.0091 | 4.0119 ± 0.0294 |
| M38 | 19.3837 ± 0.0721 | 22.2333 ± 0.2133 | 0.5082 ± 0.0140 | 3.7846 ± 0.0105 |
| M39 | 6.0214 ± 0.4750 | 2.7485 ± 0.3543 | 0.0733 ± 0.0340 | 1.4717 ± 0.0547 |
| M40 | 12.2428 ± 0.5336 | 9.4196 ± 0.9071 | 0.3010 ± 0.0320 | 2.4845 ± 0.1073 |
| M41 | 20.9681 ± 0.0124 | 34.5924 ± 0.0682 | 0.0857 ± 0.0057 | 5.7204 ± 0.0293 |
| M42 | 18.7591 ± 0.0434 | 17.2972 ± 0.0801 | 0.0400 ± 0.0038 | 4.2065 ± 0.0157 |
| M43 | 16.1348 ± 0.1019 | 16.7813 ± 0.2756 | 0.4347 ± 0.0180 | 3.2751 ± 0.0458 |
| M44 | 22.0835 ± 1.2264 | 30.9496 ± 3.5996 | 0.4052 ± 0.0315 | 4.6813 ± 0.2639 |
| M45 | 34.8975 ± 1.6328 | 85.5785 ± 8.9331 | 0.7213 ± 0.0282 | 7.6683 ± 0.4699 |
| M46 | 14.4676 ± 0.3465 | 14.7531 ± 0.9154 | 0.3883 ± 0.0890 | 3.0791 ± 0.2027 |
| M47 | 18.2994 ± 0.0204 | 20.0482 ± 0.4539 | 0.7112 ± 0.0220 | 3.3813 ± 0.0357 |
| M48 | 6.0616 ± 0.2884 | 2.5350 ± 0.3263 | 0.1761 ± 0.0383 | 1.2617 ± 0.1314 |
| M49 | 10.0166 ± 0.3261 | 7.5221 ± 0.4781 | 0.0957 ± 0.0597 | 2.5081 ± 0.1544 |
| M50 | 16.0501 ± 0.6034 | 17.1901 ± 1.2378 | 0.5398 ± 0.1490 | 3.2121 ± 0.1216 |
| M51 | 13.7314 ± 0.4042 | 14.3857 ± 0.7063 | 0.1958 ± 0.0271 | 3.2954 ± 0.1387 |
| M52 | 6.9217 ± 0.3481 | 3.6672 ± 0.3476 | 0.0858 ± 0.0255 | 1.6922 ± 0.0963 |
| M53 | 8.4719 ± 0.0681 | 3.3806 ± 0.0923 | 0.1065 ± 0.0204 | 1.6209 ± 0.0239 |
| M54 | 18.9659 ± 0.0244 | 16.8202 ± 0.0251 | 0.8577 ± 0.0189 | 3.0187 ± 0.0108 |
| M55 | 23.6834 ± 0.0970 | 34.5739 ± 0.1006 | 0.6348 ± 0.0257 | 4.7046 ± 0.0275 |
| M56 | 13.5423 ± 0.5852 | 10.7198 ± 0.7160 | 0.2080 ± 0.0346 | 2.8192 ± 0.0715 |
| M57 | 31.7503 ± 0.0432 | 55.2020 ± 0.1342 | 1.2889 ± 0.0716 | 5.5712 ± 0.0512 |
| M58 | 31.7503 ± 0.0432 | 55.2020 ± 0.1342 | 1.2889 ± 0.0716 | 5.5712 ± 0.0512 |
| M59 | 46.1856 ± 2.9795 | 123.5214 ± 17.0394 | 2.0692 ± 0.1386 | 8.1810 ± 0.5822 |
| M60 | 39.1177 ± 1.6374 | 103.7075 ± 8.0443 | 1.4413 ± 0.3127 | 7.7697 ± 0.3905 |
| M61 | 7.0868 ± 0.5111 | 3.6883 ± 0.6005 | 0.1228 ± 0.0279 | 1.6275 ± 0.1182 |
| M62 | 13.5618 ± 0.0370 | 14.3295 ± 0.0661 | 0.0800 ± 0.0030 | 3.5818 ± 0.0157 |
| M63 | 23.9225 ± 0.0346 | 32.7363 ± 0.0219 | 1.0475 ± 0.0375 | 4.2351 ± 0.0248 |
| M64 | 26.7661 ± 1.9512 | 48.4289 ± 5.0875 | 0.4308 ± 0.1067 | 5.9603 ± 0.2228 |
| M65 | 18.1773 ± 0.1006 | 21.2011 ± 0.0492 | 0.1935 ± 0.0059 | 4.1280 ± 0.0175 |
| M66 | 9.6528 ± 0.7924 | 7.3406 ± 1.2164 | 0.0312 ± 0.0177 | 2.6777 ± 0.1597 |
| M67 | 10.4995 ± 1.0796 | 5.6969 ± 1.4702 | 0.1881 ± 0.0490 | 2.0150 ± 0.3342 |
| M68 | 8.7545 ± 0.7574 | 4.5061 ± 0.5633 | 0.2747 ± 0.0844 | 1.6618 ± 0.0976 |
| M69 | 36.1343 ± 0.6599 | 97.5154 ± 3.8376 | 0.7023 ± 0.1977 | 8.2797 ± 0.4425 |
| M70 | 12.7835 ± 1.2833 | 8.4669 ± 1.2651 | 0.2515 ± 0.0327 | 2.4252 ± 0.1728 |
| M71 | 18.9095 ± 1.0741 | 8.0304 ± 0.5127 | 0.7660 ± 0.0286 | 2.1248 ± 0.0874 |
| M72 | 13.7755 ± 0.0228 | 11.8785 ± 0.0640 | 0.2268 ± 0.0140 | 2.9428 ± 0.0147 |
| M73 | 18.9490 ± 0.1488 | 22.3719 ± 0.1352 | 0.6427 ± 0.0011 | 3.6514 ± 0.0132 |
| M74 | 12.8273 ± 0.8096 | 12.8810 ± 1.5903 | 0.1437 ± 0.0237 | 3.1977 ± 0.1660 |
| M75 | 8.8166 ± 0.4427 | 5.1042 ± 0.6677 | 0.3264 ± 0.0164 | 1.7183 ± 0.1404 |
| M76 | 13.6000 ± 0.4200 | 13.9966 ± 0.8214 | 0.2216 ± 0.0955 | 3.2117 ± 0.1057 |
| M77 | 19.6604 ± 0.0520 | 23.6787 ± 0.1202 | 0.7318 ± 0.0477 | 3.7017 ± 0.0478 |
| M78 | 28.5223 ± 0.7303 | 51.4603 ± 4.2993 | 0.6988 ± 0.2741 | 5.8438 ± 0.3427 |
| M79 | 72.3118 ± 0.0962 | 394.3491 ± 1.1429 | 1.5495 ± 0.1230 | 16.3962 ± 0.1913 |
| M80 | 70.8440 ± 0.0414 | 389.6699 ± 0.6678 | 0.8740 ± 0.2817 | 17.4775 ± 0.6825 |
| M81 | 61.7887 ± 0.0020 | 286.4368 ± 0.2803 | 0.9682 ± 0.1308 | 14.5443 ± 0.2427 |
| M82 | 53.5994 ± 0.1975 | 219.1957 ± 0.4595 | 0.9803 ± 0.0779 | 12.4791 ± 0.1346 |
| M83 | 44.7018 ± 1.8823 | 143.0156 ± 3.9477 | 0.8981 ± 0.5581 | 10.0817 ± 0.6157 |
| M84 | 49.1303 ± 3.6158 | 159.5338 ± 22.9784 | 0.8566 ± 0.2157 | 10.7198 ± 1.1278 |
| M85 | 27.9017 ± 2.4205 | 50.6658 ± 10.9597 | 1.0513 ± 0.1534 | 5.3937 ± 0.7153 |
| M86 | 23.8403 ± 0.4284 | 44.4567 ± 1.4315 | 0.2151 ± 0.0713 | 6.0946 ± 0.3148 |
Material codes M1 through M86, as listed in the initial column of Table A1, identify the entire set of 86 unique materials examined during this study. Specific descriptions for each code are located in Section 2.3, and their visual characteristics are displayed in Figure A1.
Table A2.
Summary of the complementary quantitative descriptors of the entire 86-particle dataset.
Table A2.
Summary of the complementary quantitative descriptors of the entire 86-particle dataset.
| Material Code | (mm) | PAR | CO | (kg/m3) | |
|---|---|---|---|---|---|
| M1 | 4.8024 ± 0.0145 | 0.8482 ± 0.0026 | 1.8588 ± 0.0050 | 0.7195 ± 0.0044 | 1488.9464 ± 61.4754 |
| M2 | 4.7681 ± 0.0053 | 0.8569 ± 0.0025 | 2.1883 ± 0.0149 | 0.7343 ± 0.0042 | 1136.3247 ± 17.7141 |
| M3 | 5.3977 ± 0.0157 | 0.9483 ± 0.0029 | 1.1992 ± 0.0043 | 0.8994 ± 0.0055 | 1144.2173 ± 13.9085 |
| M4 | 2.0871 ± 0.1372 | 0.8665 ± 0.0256 | 2.0065 ± 0.3057 | 0.7512 ± 0.0444 | 1037.7582 ± 11.2913 |
| M5 | 4.0447 ± 0.2465 | 0.9907 ± 0.0021 | 1.0609 ± 0.0040 | 0.9815 ± 0.0041 | 1041.5236 ± 21.9337 |
| M6 | 3.4803 ± 0.0862 | 0.8438 ± 0.0044 | 1.4066 ± 0.0695 | 0.7119 ± 0.0074 | 1033.5448 ± 5.0716 |
| M7 | 2.3056 ± 0.2561 | 0.8539 ± 0.0354 | 2.0899 ± 0.3343 | 0.7301 ± 0.0600 | 1046.2543 ± 2.5595 |
| M8 | 2.4829 ± 0.1340 | 0.9417 ± 0.0179 | 1.5397 ± 0.1598 | 0.8870 ± 0.0337 | 1021.5987 ± 2.5211 |
| M9 | 3.0509 ± 0.2158 | 0.8870 ± 0.0149 | 1.1422 ± 0.1043 | 0.7869 ± 0.0263 | 1129.3950 ± 18.6040 |
| M10 | 1.0049 ± 0.0170 | 0.9509 ± 0.0191 | 1.2458 ± 0.0498 | 0.9046 ± 0.0359 | 1129.5459 ± 7.3812 |
| M11 | 2.4666 ± 0.1673 | 0.9893 ± 0.0024 | 1.0822 ± 0.0188 | 0.9787 ± 0.0048 | 1166.3217 ± 29.7223 |
| M12 | 7.1480 ± 0.0082 | 0.5772 ± 0.0073 | 1.8390 ± 0.0242 | 0.3332 ± 0.0084 | 1012.2740 ± 4.4324 |
| M13 | 2.5609 ± 0.0642 | 0.6894 ± 0.0230 | 1.2913 ± 0.0382 | 0.4756 ± 0.0321 | 1064.9640 ± 17.7384 |
| M14 | 2.6216 ± 0.0553 | 0.8735 ± 0.0262 | 1.2913 ± 0.0382 | 0.7634 ± 0.0453 | 1524.1756 ± 74.4743 |
| M15 | 3.1072 ± 0.0505 | 0.9746 ± 0.0042 | 1.1980 ± 0.0171 | 0.9499 ± 0.0081 | 1138.1532 ± 10.8961 |
| M16 | 1.5327 ± 0.0645 | 0.9526 ± 0.0055 | 1.5779 ± 0.0247 | 0.9074 ± 0.0105 | 1054.2142 ± 12.6700 |
| M17 | 3.4276 ± 0.1098 | 0.9584 ± 0.0057 | 1.1899 ± 0.0533 | 0.9186 ± 0.0109 | 1017.0886 ± 11.5041 |
| M18 | 5.8581 ± 0.0090 | 0.8952 ± 0.0055 | 1.4870 ± 0.0078 | 0.8015 ± 0.0099 | 1161.8369 ± 66.8317 |
| M19 | 6.7218 ± 0.0234 | 0.6093 ± 0.0019 | 3.5684 ± 0.0202 | 0.3712 ± 0.0024 | 1022.0965 ± 9.1248 |
| M20 | 3.2038 ± 0.1210 | 0.9096 ± 0.0643 | 1.2922 ± 0.0455 | 0.8301 ± 0.1174 | 1062.3762 ± 30.1516 |
| M21 | 7.1069 ± 0.0044 | 0.9623 ± 0.0010 | 1.0805 ± 0.0038 | 0.9260 ± 0.0019 | 1183.4414 ± 61.6402 |
| M22 | 2.9011 ± 0.0856 | 0.8759 ± 0.0212 | 1.4243 ± 0.1383 | 0.7675 ± 0.0372 | 1069.8080 ± 2.2986 |
| M23 | 7.1692 ± 0.4365 | 0.8768 ± 0.0302 | 1.3694 ± 0.2112 | 0.7693 ± 0.0531 | 1040.5420 ± 1.1631 |
| M24 | 5.2591 ± 0.0112 | 0.9329 ± 0.0233 | 1.0471 ± 0.0061 | 0.8707 ± 0.0431 | 1104.6416 ± 36.4457 |
| M25 | 2.6386 ± 0.0997 | 0.9275 ± 0.0111 | 1.2835 ± 0.0898 | 0.8603 ± 0.0206 | 1220.7252 ± 10.9242 |
| M26 | 1.5037 ± 0.0753 | 0.9796 ± 0.0065 | 1.1337 ± 0.1098 | 0.9596 ± 0.0127 | 1060.4850 ± 8.4638 |
| M27 | 5.6492 ± 0.0089 | 0.8250 ± 0.0012 | 2.1502 ± 0.0188 | 0.6806 ± 0.0021 | 1031.7612 ± 1.1108 |
| M28 | 5.4372 ± 0.0102 | 0.9781 ± 0.0001 | 1.1716 ± 0.0110 | 0.9566 ± 0.0002 | 1137.5533 ± 110.0489 |
| M29 | 8.0568 ± 0.1556 | 0.8822 ± 0.0123 | 1.2159 ± 0.0605 | 0.7784 ± 0.0218 | 1037.6201 ± 1.5074 |
| M30 | 5.0609 ± 0.0193 | 0.9269 ± 0.0008 | 1.7778 ± 0.0017 | 0.8591 ± 0.0016 | 1129.3280 ± 19.0011 |
| M31 | 5.5628 ± 0.3778 | 0.8940 ± 0.0214 | 1.4104 ± 0.1898 | 0.7995 ± 0.0380 | 1093.2696 ± 6.6047 |
| M32 | 3.3308 ± 0.1143 | 0.8860 ± 0.0120 | 2.0814 ± 0.0833 | 0.7851 ± 0.0212 | 1046.4534 ± 2.6339 |
| M33 | 1.8609 ± 0.1973 | 0.9030 ± 0.0310 | 1.9729 ± 0.2588 | 0.8160 ± 0.0556 | 1132.4729 ± 40.3263 |
| M34 | 1.7324 ± 0.0361 | 0.9478 ± 0.0018 | 1.4486 ± 0.0725 | 0.8983 ± 0.0034 | 1079.2448 ± 17.4996 |
| M35 | 1.3784 ± 0.0464 | 0.9888 ± 0.0051 | 1.1031 ± 0.0223 | 0.9777 ± 0.0100 | 1178.5286 ± 14.7084 |
| M36 | 2.7684 ± 0.1687 | 0.9363 ± 0.0159 | 1.3883 ± 0.2093 | 0.8768 ± 0.0296 | 1112.4620 ± 54.8868 |
| M37 | 4.8467 ± 0.0089 | 0.9603 ± 0.0041 | 1.0911 ± 0.0033 | 0.9221 ± 0.0078 | 1463.3158 ± 20.9860 |
| M38 | 5.3205 ± 0.0256 | 0.8623 ± 0.0016 | 1.6615 ± 0.0055 | 0.7436 ± 0.0028 | 1017.0525 ± 6.7683 |
| M39 | 1.8680 ± 0.1213 | 0.9754 ± 0.0140 | 1.1872 ± 0.0801 | 0.9515 ± 0.0273 | 1048.4303 ± 10.8169 |
| M40 | 3.4605 ± 0.1670 | 0.8879 ± 0.0056 | 1.3141 ± 0.0738 | 0.7883 ± 0.0100 | 1107.0333 ± 22.6413 |
| M41 | 6.6366 ± 0.0065 | 0.9943 ± 0.0006 | 1.0692 ± 0.0037 | 0.9887 ± 0.0011 | 1052.3485 ± 3.5083 |
| M42 | 4.6929 ± 0.0109 | 0.7859 ± 0.0033 | 1.0348 ± 0.0056 | 0.6177 ± 0.0052 | 1330.7672 ± 45.1382 |
| M43 | 4.6223 ± 0.0380 | 0.9000 ± 0.0034 | 1.4990 ± 0.0179 | 0.8100 ± 0.0062 | 1165.6529 ± 30.7861 |
| M44 | 6.2706 ± 0.3595 | 0.8920 ± 0.0044 | 1.1790 ± 0.0666 | 0.7957 ± 0.0079 | 1042.8653 ± 4.1377 |
| M45 | 10.4293 ± 0.5376 | 0.9388 ± 0.0111 | 1.3231 ± 0.0525 | 0.8814 ± 0.0208 | 1120.0982 ± 8.4804 |
| M46 | 4.3327 ± 0.1357 | 0.9407 ± 0.0121 | 1.5265 ± 0.0485 | 0.8851 ± 0.0229 | 1141.2930 ± 24.8202 |
| M47 | 5.0521 ± 0.0570 | 0.8673 ± 0.0099 | 2.0416 ± 0.0810 | 0.7523 ± 0.0173 | 1011.0311 ± 3.7372 |
| M48 | 1.7937 ± 0.1137 | 0.9291 ± 0.0193 | 1.6628 ± 0.1245 | 0.8636 ± 0.0358 | 1019.2967 ± 2.3084 |
| M49 | 3.0937 ± 0.0977 | 0.9704 ± 0.0140 | 1.1301 ± 0.0684 | 0.9418 ± 0.0270 | 1086.6164 ± 15.6338 |
| M50 | 4.6763 ± 0.1703 | 0.9153 ± 0.0016 | 1.7412 ± 0.0325 | 0.8379 ± 0.0030 | 1030.9897 ± 6.3122 |
| M51 | 4.2789 ± 0.1044 | 0.9791 ± 0.0056 | 1.1953 ± 0.0898 | 0.9586 ± 0.0109 | 1366.3130 ± 44.7116 |
| M52 | 2.1593 ± 0.1012 | 0.9802 ± 0.0045 | 1.2235 ± 0.0636 | 0.9607 ± 0.0089 | 1109.0903 ± 43.6722 |
| M53 | 2.0746 ± 0.0282 | 0.7694 ± 0.0154 | 1.0419 ± 0.0030 | 0.5921 ± 0.0238 | 4581.6074 ± 0.0000 |
| M54 | 4.6278 ± 0.0034 | 0.7666 ± 0.0014 | 3.4455 ± 0.0119 | 0.5876 ± 0.0021 | 1194.0905 ± 24.6250 |
| M55 | 6.6348 ± 0.0097 | 0.8801 ± 0.0025 | 1.9456 ± 0.0068 | 0.7746 ± 0.0043 | 1045.2902 ± 8.9089 |
| M56 | 3.6930 ± 0.1240 | 0.8571 ± 0.0197 | 2.0282 ± 0.0716 | 0.7349 ± 0.0336 | 1189.6787 ± 50.8046 |
| M57 | 8.3836 ± 0.0102 | 0.8295 ± 0.0009 | 2.8152 ± 0.0489 | 0.6881 ± 0.0015 | 1033.1391 ± 11.2427 |
| M58 | 8.3836 ± 0.0102 | 0.8295 ± 0.0009 | 1.9286 ± 0.0126 | 0.6881 ± 0.0015 | 1157.0886 ± 64.1129 |
| M59 | 12.5206 ± 0.8720 | 0.8515 ± 0.0080 | 2.1520 ± 0.1377 | 0.7251 ± 0.0135 | 1002.8225 ± 1.0972 |
| M60 | 11.4853 ± 0.4455 | 0.9225 ± 0.0120 | 1.6990 ± 0.0956 | 0.8512 ± 0.0221 | 1111.5649 ± 12.9710 |
| M61 | 2.1615 ± 0.1702 | 0.9579 ± 0.0206 | 1.0682 ± 0.0363 | 0.9180 ± 0.0390 | 1180.8279 ± 23.0264 |
| M62 | 4.2714 ± 0.0098 | 0.9895 ± 0.0004 | 1.1056 ± 0.0042 | 0.9791 ± 0.0008 | 1130.7878 ± 20.7664 |
| M63 | 6.4561 ± 0.0022 | 0.8478 ± 0.0011 | 2.2264 ± 0.0058 | 0.7188 ± 0.0019 | 1014.9481 ± 4.2262 |
| M64 | 7.8452 ± 0.4138 | 0.9218 ± 0.0231 | 1.1036 ± 0.1034 | 0.8500 ± 0.0424 | 1145.9640 ± 6.3269 |
| M65 | 5.1956 ± 0.0061 | 0.8980 ± 0.0040 | 1.0799 ± 0.0103 | 0.8064 ± 0.0071 | 1038.4326 ± 3.1035 |
| M66 | 3.0503 ± 0.2511 | 0.9927 ± 0.0005 | 1.0424 ± 0.0451 | 0.9855 ± 0.0010 | 1532.0500 ± 21.4525 |
| M67 | 2.6791 ± 0.3377 | 0.8016 ± 0.0542 | 1.3403 ± 0.2893 | 0.6445 ± 0.0853 | 1072.9821 ± 5.2822 |
| M68 | 2.3921 ± 0.1514 | 0.8597 ± 0.0222 | 1.7901 ± 0.1798 | 0.7393 ± 0.0385 | 1058.8986 ± 5.6775 |
| M69 | 11.1413 ± 0.2187 | 0.9686 ± 0.0024 | 1.2586 ± 0.0854 | 0.9383 ± 0.0047 | 1087.2473 ± 23.9530 |
| M70 | 3.2774 ± 0.2416 | 0.8071 ± 0.0327 | 1.9780 ± 0.2127 | 0.6521 ± 0.0534 | 1066.5897 ± 21.4609 |
| M71 | 3.1965 ± 0.1029 | 0.5317 ± 0.0200 | 2.2348 ± 0.1230 | 0.2830 ± 0.0212 | 1088.8187 ± 14.9108 |
| M72 | 3.8890 ± 0.0105 | 0.8869 ± 0.0037 | 1.7310 ± 0.0011 | 0.7866 ± 0.0067 | 1124.4841 ± 38.0876 |
| M73 | 5.3371 ± 0.0161 | 0.8849 ± 0.0060 | 1.9927 ± 0.0092 | 0.7830 ± 0.0106 | 1148.9095 ± 40.5477 |
| M74 | 4.0447 ± 0.2465 | 0.9907 ± 0.0021 | 1.0733 ± 0.0717 | 0.9815 ± 0.0041 | 1182.5738 ± 29.0432 |
| M75 | 2.5455 ± 0.1702 | 0.9065 ± 0.0159 | 1.7437 ± 0.1140 | 0.8219 ± 0.0286 | 1042.5689 ± 5.0350 |
| M76 | 4.2203 ± 0.1241 | 0.9749 ± 0.0095 | 1.1380 ± 0.0425 | 0.9506 ± 0.0186 | 1077.4804 ± 26.4760 |
| M77 | 5.4908 ± 0.0139 | 0.8774 ± 0.0022 | 2.0912 ± 0.0240 | 0.7698 ± 0.0038 | 1041.4385 ± 3.5975 |
| M78 | 8.0899 ± 0.3367 | 0.8908 ± 0.0155 | 1.2864 ± 0.2005 | 0.7937 ± 0.0278 | 1017.0338 ± 6.8907 |
| M79 | 22.4076 ± 0.0325 | 0.9735 ± 0.0001 | 1.4088 ± 0.0042 | 0.9477 ± 0.0002 | 1052.3626 ± 1.5528 |
| M80 | 22.2743 ± 0.0191 | 0.9878 ± 0.0004 | 1.0482 ± 0.0022 | 0.9757 ± 0.0007 | 1103.2307 ± 11.0995 |
| M81 | 19.0972 ± 0.0094 | 0.9710 ± 0.0005 | 1.2937 ± 0.0028 | 0.9428 ± 0.0009 | 1102.4670 ± 4.1408 |
| M82 | 16.7060 ± 0.0175 | 0.9792 ± 0.0027 | 1.2833 ± 0.0027 | 0.9588 ± 0.0053 | 1119.3345 ± 16.6831 |
| M83 | 13.4933 ± 0.1859 | 0.9490 ± 0.0266 | 1.3891 ± 0.2819 | 0.9012 ± 0.0503 | 1057.9408 ± 6.5932 |
| M84 | 14.2284 ± 1.0086 | 0.9100 ± 0.0141 | 1.2794 ± 0.3034 | 0.8283 ± 0.0257 | 1061.2280 ± 6.2406 |
| M85 | 8.0017 ± 0.8507 | 0.9001 ± 0.0213 | 1.8439 ± 0.1110 | 0.8104 ± 0.0384 | 1014.5767 ± 0.0575 |
| M86 | 7.5229 ± 0.1211 | 0.9914 ± 0.0019 | 1.0813 ± 0.0387 | 0.9828 ± 0.0037 | 1332.0378 ± 47.4495 |
The complementary characteristics presented in Table A2 are derived from the full dataset of 86 unique materials. The individual material codes (M1–M86) are defined in Section 2.3. Visual characteristics of the entire particle set are displayed in Figure A1.
Table A3.
Detailed descriptive statistics for the morphological and geometrical parameters of the experimental particle dataset: quantitative evidence for sample heterogeneity and scope.
Table A3.
Detailed descriptive statistics for the morphological and geometrical parameters of the experimental particle dataset: quantitative evidence for sample heterogeneity and scope.
| Statistics | (mm) | (mm2) | (mm) | (mm) | (mm) | PAR | CO | (kg/m3) | |
|---|---|---|---|---|---|---|---|---|---|
| Number of data | 86 | 86 | 86 | 86 | 86 | 86 | 86 | 86 | 86 |
| Mean | 19.5652 | 38.7125 | 5.5796 | 4.1264 | 0.4487 | 0.8986 | 1.5286 | 0.8152 | 1155.9725 |
| Standard deviation | 14.2357 | 71.7070 | 4.2819 | 3.1853 | 0.4283 | 0.0879 | 0.4970 | 0.1437 | 390.0189 |
| Coefficient of variation (CV) | 0.7276 | 1.8523 | 0.7674 | 0.7719 | 0.9546 | 0.0978 | 0.3251 | 0.1762 | 0.3374 |
| Standard error of mean | 1.5351 | 7.7324 | 0.4617 | 0.3435 | 0.0462 | 0.0095 | 0.0536 | 0.0155 | 42.0568 |
| Upper 95% CL of mean | 22.6173 | 54.0865 | 6.4976 | 4.8093 | 0.5405 | 0.9174 | 1.6352 | 0.8460 | 1239.5928 |
| Lower 95% CL of mean | 16.5130 | 23.3385 | 4.6615 | 3.4435 | 0.3569 | 0.8797 | 1.4221 | 0.7844 | 1072.3523 |
| Geometric mean | 15.7651 | 15.8095 | 4.4835 | 3.3309 | 0.2833 | 0.8936 | 1.4644 | 0.7986 | 1129.1905 |
| Skewness | 1.7990 | 3.5898 | 2.1407 | 2.2916 | 1.5069 | −1.9357 | 1.7530 | −1.4425 | 8.0424 |
| Kurtosis | 6.3773 | 16.4157 | 7.9818 | 8.8273 | 5.1018 | 7.9619 | 7.0694 | 5.8125 | 70.8776 |
| Maximum | 72.3118 | 394.3491 | 22.4076 | 17.4775 | 2.0692 | 0.9943 | 3.5684 | 0.9887 | 4581.6074 |
| Upper quartile | 23.6834 | 34.5924 | 6.6366 | 4.7046 | 0.7023 | 0.9623 | 1.8390 | 0.9260 | 1144.2173 |
| Median | 16.0925 | 16.8008 | 4.6251 | 3.2575 | 0.2653 | 0.9081 | 1.3549 | 0.8251 | 1088.0330 |
| Lower quartile | 10.0150 | 6.0340 | 2.7684 | 2.1248 | 0.1323 | 0.8665 | 1.1716 | 0.7512 | 1042.5689 |
| Minimum | 3.3205 | 0.7933 | 1.0049 | 0.7749 | 0.0253 | 0.5317 | 1.0348 | 0.2830 | 1002.8225 |
| Range | 68.9913 | 393.5558 | 21.4027 | 16.7026 | 2.0439 | 0.4626 | 2.5336 | 0.7057 | 3578.7849 |
| 13.6684 | 28.5584 | 3.8682 | 2.5798 | 0.5700 | 0.0958 | 0.6674 | 0.1748 | 101.6484 |
Notes: : Minimum value or zeroth quartile (0th centile/percentile, quantile 0.00); : Lower quartile or first quartile (25th centile/percentile, quantile 0.25); : Median or second quartile (50th centile/percentile, quantile 0.50); : Upper quartile or third quartile (75th centile/percentile, quantile 0.75); : Maximum value or fourth quartile (100th centile/percentile, quantile 1.00); : Interquartile range. The full definitions of the parameters symbolized of abbreviated in the top row of the table are detailed in the text (see Section 2.2.2 and Section 2.4).
Appendix D. Comprehensive Apparent Specific Gravity Comparison Database for Model Validation
The following appendix presents the complete, line-by-line dataset used as the core foundation for evaluating the predictive accuracy of the seven drag correlations discussed in Section 3.5. It is explicitly confirmed that this database exclusively comprises data points experimentally measured and analyzed within this study, serving as the sole input for the comparative predictive analysis. This extensive compilation, which includes data for all 86 distinct irregular particles, provides the necessary level of detail for complete scientific transparency and result replication. The table includes both the experimentally measured input parameters and the calculated apparent specific gravity values derived from the inverse modeling process. Researchers can utilize this detailed database to precisely replicate the comparative analysis presented in the main text and conduct further studies on the performance of different drag correlations across a wide spectrum of non-spherical particle shapes and materials.
Table A4.
Comprehensive database of experimental parameters, measured terminal settling velocities, and calculated apparent specific gravity values for 86 distinct irregular particles. The values were determined via inverse calculation using six established drag correlations and the proposed model ( and values are presented as mean ± standard deviation).
Table A4.
Comprehensive database of experimental parameters, measured terminal settling velocities, and calculated apparent specific gravity values for 86 distinct irregular particles. The values were determined via inverse calculation using six established drag correlations and the proposed model ( and values are presented as mean ± standard deviation).
| Code | Values | |||||||||||||
|---|---|---|---|---|---|---|---|---|---|---|---|---|---|---|
| °C | % | m | °C | mm | - | cm/s | Equation (22) | Equation (24) | Equation (25) | Equation (27) | Equation (29) | Equation (31) | Equation (83) | |
| M1 | 26.5 | 58.0 | 72 | 26.5 | 3.7212 | 0.0388 | 23.1685 ± 1.7875 | 1.5681 ± 0.0837 | 2.2972 ± 0.1909 | 1.3369 ± 0.0361 | 2.3391 ± 0.2032 | 2.3281 ± 0.1852 | 2.2503 ± 0.1847 | 1.4294 ± 0.0483 |
| M2 | 24.8 | 44.5 | 72 | 23.8 | 3.2398 | 0.0337 | 9.1586 ± 0.7645 | 1.1203 ± 0.0175 | 1.2693 ± 0.0400 | 1.1196 ± 0.0137 | 1.2573 ± 0.0397 | 1.2960 ± 0.0436 | 1.2567 ± 0.0384 | 1.1466 ± 0.0159 |
| M3 | 26.5 | 58.0 | 72 | 26.5 | 4.1031 | 0.0427 | 11.8296 ± 0.6946 | 1.1433 ± 0.0158 | 1.3259 ± 0.0363 | 1.1137 ± 0.0093 | 1.3241 ± 0.0375 | 1.3501 ± 0.0376 | 1.3126 ± 0.0350 | 1.1502 ± 0.0117 |
| M4 | 27.0 | 31.5 | 72 | 27.0 | 1.4459 | 0.0151 | 1.8790 ± 0.3611 | 1.0306 ± 0.0082 | 1.0541 ± 0.0159 | 1.0447 ± 0.0121 | 1.0476 ± 0.0138 | 1.0442 ± 0.0157 | 1.0493 ± 0.0147 | 1.0512 ± 0.0125 |
| M5 | 24.8 | 44.5 | 72 | 23.8 | 4.5029 | 0.0469 | 5.7112 ± 1.8344 | 1.0364 ± 0.0206 | 1.0812 ± 0.0472 | 1.0379 ± 0.0169 | 1.0773 ± 0.0466 | 1.0891 ± 0.0516 | 1.0773 ± 0.0453 | 1.0545 ± 0.0221 |
| M6 | 27.0 | 61.0 | 72 | 27.0 | 2.6842 | 0.0280 | 3.3059 ± 0.3041 | 1.0271 ± 0.0040 | 1.0556 ± 0.0087 | 1.0372 ± 0.0048 | 1.0494 ± 0.0079 | 1.0579 ± 0.0097 | 1.0520 ± 0.0082 | 1.0489 ± 0.0057 |
| M7 | 26.4 | 52.0 | 72 | 26.3 | 1.5798 | 0.0165 | 2.3521 ± 0.0856 | 1.0363 ± 0.0019 | 1.0666 ± 0.0037 | 1.0534 ± 0.0027 | 1.0584 ± 0.0033 | 1.0588 ± 0.0038 | 1.0611 ± 0.0035 | 1.0610 ± 0.0028 |
| M8 | 26.4 | 52.0 | 72 | 26.3 | 1.7304 | 0.0180 | 1.5937 ± 0.1138 | 1.0183 ± 0.0018 | 1.0322 ± 0.0034 | 1.0269 ± 0.0027 | 1.0283 ± 0.0030 | 1.0262 ± 0.0033 | 1.0294 ± 0.0032 | 1.0335 ± 0.0030 |
| M9 | 27.0 | 61.0 | 72 | 27.0 | 2.5364 | 0.0264 | 7.3131 ± 0.6676 | 1.1083 ± 0.0170 | 1.2372 ± 0.0386 | 1.1228 ± 0.0156 | 1.2203 ± 0.0372 | 1.2604 ± 0.0429 | 1.2248 ± 0.0369 | 1.1448 ± 0.0173 |
| M10 | 26.4 | 52.0 | 72 | 26.3 | 0.7749 | 0.0081 | 2.1555 ± 0.0871 | 1.1045 ± 0.0055 | 1.1723 ± 0.0099 | 1.1453 ± 0.0082 | 1.1542 ± 0.0086 | 1.1174 ± 0.0087 | 1.1552 ± 0.0091 | 1.1336 ± 0.0071 |
| M11 | 27.0 | 61.0 | 72 | 27.0 | 2.0615 | 0.0215 | 7.0939 ± 0.8232 | 1.1351 ± 0.0260 | 1.2908 ± 0.0586 | 1.1631 ± 0.0263 | 1.2659 ± 0.0555 | 1.3163 ± 0.0657 | 1.2746 ± 0.0559 | 1.1812 ± 0.0279 |
| M12 | 26.4 | 52.0 | 72 | 26.3 | 4.6762 | 0.0487 | 3.0720 ± 0.5859 | 1.0114 ± 0.0036 | 1.0245 ± 0.0081 | 1.0145 ± 0.0038 | 1.0224 ± 0.0076 | 1.0266 ± 0.0090 | 1.0231 ± 0.0077 | 1.0235 ± 0.0055 |
| M13 | 27.0 | 61.0 | 72 | 27.0 | 2.0425 | 0.0213 | 3.8223 ± 0.6851 | 1.0507 ± 0.0138 | 1.1027 ± 0.0298 | 1.0701 ± 0.0172 | 1.0910 ± 0.0269 | 1.1055 ± 0.0331 | 1.0959 ± 0.0282 | 1.0823 ± 0.0186 |
| M14 | 27.0 | 61.0 | 72 | 27.0 | 2.0551 | 0.0214 | 14.7778 ± 1.3472 | 1.4845 ± 0.0782 | 2.0887 ± 0.1795 | 1.4555 ± 0.0576 | 2.0475 ± 0.1794 | 2.1939 ± 0.1943 | 2.0388 ± 0.1724 | 1.5085 ± 0.0686 |
| M15 | 27.0 | 31.5 | 72 | 27.0 | 2.5080 | 0.0261 | 7.5561 ± 0.3814 | 1.1159 ± 0.0100 | 1.2542 ± 0.0227 | 1.1307 ± 0.0092 | 1.2363 ± 0.0220 | 1.2792 ± 0.0253 | 1.2410 ± 0.0217 | 1.1532 ± 0.0101 |
| M16 | 27.0 | 31.5 | 72 | 27.0 | 1.1202 | 0.0117 | 1.8021 ± 0.2879 | 1.0440 ± 0.0093 | 1.0747 ± 0.0173 | 1.0629 ± 0.0140 | 1.0663 ± 0.0150 | 1.0552 ± 0.0158 | 1.0676 ± 0.0159 | 1.0665 ± 0.0134 |
| M17 | 27.0 | 31.5 | 72 | 27.0 | 2.7075 | 0.0282 | 2.1848 ± 0.8575 | 1.0148 ± 0.0085 | 1.0292 ± 0.0181 | 1.0212 ± 0.0114 | 1.0258 ± 0.0161 | 1.0290 ± 0.0197 | 1.0271 ± 0.0170 | 1.0293 ± 0.0142 |
| M18 | 25.0 | 53.0 | 72 | 25.0 | 4.3092 | 0.0449 | 12.9220 ± 3.2682 | 1.1660 ± 0.0791 | 1.3782 ± 0.1814 | 1.1228 ± 0.0433 | 1.3801 ± 0.1889 | 1.4013 ± 0.1850 | 1.3632 ± 0.1751 | 1.1624 ± 0.0547 |
| M19 | 26.4 | 52.0 | 72 | 26.3 | 5.1158 | 0.0533 | 4.5621 ± 1.1056 | 1.0202 ± 0.0081 | 1.0450 ± 0.0186 | 1.0219 ± 0.0072 | 1.0425 ± 0.0182 | 1.0494 ± 0.0205 | 1.0428 ± 0.0178 | 1.0347 ± 0.0103 |
| M20 | 26.9 | 62.0 | 72 | 27.0 | 2.5033 | 0.0261 | 4.4827 ± 1.3582 | 1.0503 ± 0.0250 | 1.1061 ± 0.0558 | 1.0644 ± 0.0273 | 1.0959 ± 0.0520 | 1.1135 ± 0.0625 | 1.0998 ± 0.0530 | 1.0791 ± 0.0307 |
| M21 | 27.0 | 61.0 | 72 | 27.0 | 5.5220 | 0.0575 | 17.2645 ± 3.7085 | 1.2157 ± 0.0820 | 1.4923 ± 0.1870 | 1.1209 ± 0.0348 | 1.5124 ± 0.1996 | 1.4960 ± 0.1800 | 1.4749 ± 0.1810 | 1.1732 ± 0.0478 |
| M22 | 26.8 | 64.0 | 72 | 27.0 | 2.2779 | 0.0237 | 4.4734 ± 0.0951 | 1.0551 ± 0.0019 | 1.1146 ± 0.0041 | 1.0732 ± 0.0022 | 1.1025 ± 0.0038 | 1.1212 ± 0.0046 | 1.1075 ± 0.0039 | 1.0875 ± 0.0024 |
| M23 | 25.0 | 69.0 | 72 | 24.0 | 5.2461 | 0.0546 | 6.5470 ± 0.1098 | 1.0367 ± 0.0011 | 1.0826 ± 0.0026 | 1.0354 ± 0.0008 | 1.0797 ± 0.0026 | 1.0904 ± 0.0027 | 1.0788 ± 0.0025 | 1.0535 ± 0.0011 |
| M24 | 25.0 | 53.0 | 72 | 25.0 | 4.1968 | 0.0437 | 9.6972 ± 2.0674 | 1.0995 ± 0.0394 | 1.2254 ± 0.0904 | 1.0857 ± 0.0255 | 1.2214 ± 0.0923 | 1.2443 ± 0.0953 | 1.2158 ± 0.0870 | 1.1147 ± 0.0319 |
| M25 | 25.0 | 53.0 | 72 | 25.0 | 1.9946 | 0.0208 | 8.1507 ± 0.2604 | 1.1797 ± 0.0097 | 1.3885 ± 0.0220 | 1.2135 ± 0.0095 | 1.3563 ± 0.0210 | 1.4239 ± 0.0247 | 1.3672 ± 0.0210 | 1.2307 ± 0.0101 |
| M26 | 26.8 | 63.0 | 72 | 27.0 | 1.2077 | 0.0126 | 2.1172 ± 0.2030 | 1.0481 ± 0.0062 | 1.0840 ± 0.0118 | 1.0698 ± 0.0093 | 1.0741 ± 0.0103 | 1.0670 ± 0.0114 | 1.0765 ± 0.0109 | 1.0742 ± 0.0090 |
| M27 | 24.8 | 44.5 | 72 | 23.8 | 3.5918 | 0.0374 | 4.0441 ± 0.0855 | 1.0257 ± 0.0009 | 1.0550 ± 0.0020 | 1.0327 ± 0.0010 | 1.0500 ± 0.0019 | 1.0595 ± 0.0023 | 1.0518 ± 0.0019 | 1.0455 ± 0.0012 |
| M28 | 24.8 | 44.5 | 72 | 23.8 | 4.3003 | 0.0448 | 11.0528 ± 6.0195 | 1.1406 ± 0.1235 | 1.3197 ± 0.2831 | 1.1051 ± 0.0748 | 1.3210 ± 0.2915 | 1.3386 ± 0.2936 | 1.3070 ± 0.2729 | 1.1388 ± 0.0942 |
| M29 | 25.0 | 69.0 | 72 | 24.0 | 5.7070 | 0.0594 | 6.7192 ± 0.1578 | 1.0348 ± 0.0015 | 1.0786 ± 0.0034 | 1.0322 ± 0.0010 | 1.0765 ± 0.0035 | 1.0858 ± 0.0037 | 1.0751 ± 0.0033 | 1.0502 ± 0.0015 |
| M30 | 27.0 | 31.5 | 72 | 27.0 | 3.6293 | 0.0378 | 10.0052 ± 0.9278 | 1.1216 ± 0.0200 | 1.2748 ± 0.0460 | 1.1085 ± 0.0138 | 1.2679 ± 0.0465 | 1.2995 ± 0.0491 | 1.2628 ± 0.0442 | 1.1398 ± 0.0168 |
| M31 | 25.0 | 69.0 | 72 | 24.0 | 4.1023 | 0.0427 | 8.8659 ± 0.3927 | 1.0851 ± 0.0068 | 1.1921 ± 0.0156 | 1.0788 ± 0.0048 | 1.1863 ± 0.0157 | 1.2100 ± 0.0167 | 1.1835 ± 0.0150 | 1.1051 ± 0.0060 |
| M32 | 26.4 | 51.0 | 72 | 26.3 | 2.2330 | 0.0233 | 3.3597 ± 0.1221 | 1.0363 ± 0.0020 | 1.0730 ± 0.0044 | 1.0511 ± 0.0026 | 1.0645 ± 0.0039 | 1.0742 ± 0.0048 | 1.0680 ± 0.0041 | 1.0626 ± 0.0029 |
| M33 | 24.8 | 44.5 | 72 | 23.8 | 1.2756 | 0.0133 | 3.6703 ± 0.7912 | 1.1003 ± 0.0300 | 1.1892 ± 0.0612 | 1.1452 ± 0.0424 | 1.1658 ± 0.0535 | 1.1753 ± 0.0641 | 1.1744 ± 0.0571 | 1.1448 ± 0.0398 |
| M34 | 24.8 | 44.5 | 72 | 23.8 | 1.2667 | 0.0132 | 2.5736 ± 0.4000 | 1.0610 ± 0.0127 | 1.1093 ± 0.0249 | 1.0890 ± 0.0189 | 1.0960 ± 0.0216 | 1.0920 ± 0.0246 | 1.0999 ± 0.0231 | 1.0918 ± 0.0179 |
| M35 | 24.8 | 44.5 | 72 | 23.8 | 1.1595 | 0.0121 | 4.1003 ± 0.2302 | 1.1350 ± 0.0111 | 1.2541 ± 0.0228 | 1.1954 ± 0.0154 | 1.2225 ± 0.0200 | 1.2350 ± 0.0241 | 1.2342 ± 0.0213 | 1.1883 ± 0.0142 |
| M36 | 26.5 | 58.0 | 72 | 26.5 | 2.1329 | 0.0222 | 5.5556 ± 1.9245 | 1.0902 ± 0.0449 | 1.1915 ± 0.0996 | 1.1129 ± 0.0509 | 1.1737 ± 0.0921 | 1.2059 ± 0.1115 | 1.1803 ± 0.0945 | 1.1284 ± 0.0545 |
| M37 | 25.0 | 53.0 | 72 | 25.0 | 4.0119 | 0.0418 | 23.6190 ± 0.6599 | 1.5430 ± 0.0288 | 2.2398 ± 0.0657 | 1.3134 ± 0.0121 | 2.2841 ± 0.0701 | 2.2620 ± 0.0633 | 2.1954 ± 0.0636 | 1.4027 ± 0.0162 |
| M38 | 26.4 | 52.0 | 72 | 26.3 | 3.7846 | 0.0394 | 3.0224 ± 0.6933 | 1.0149 ± 0.0053 | 1.0313 ± 0.0117 | 1.0196 ± 0.0061 | 1.0283 ± 0.0109 | 1.0335 ± 0.0131 | 1.0295 ± 0.0111 | 1.0294 ± 0.0083 |
| M39 | 24.8 | 44.5 | 72 | 23.8 | 1.4717 | 0.0153 | 2.1695 ± 0.3270 | 1.0378 ± 0.0078 | 1.0675 ± 0.0153 | 1.0554 ± 0.0116 | 1.0593 ± 0.0133 | 1.0565 ± 0.0153 | 1.0616 ± 0.0142 | 1.0613 ± 0.0116 |
| M40 | 26.8 | 64.0 | 72 | 27.0 | 2.4845 | 0.0259 | 6.3492 ± 0.8798 | 1.0879 ± 0.0197 | 1.1903 ± 0.0446 | 1.1044 ± 0.0197 | 1.1749 ± 0.0423 | 1.2078 ± 0.0499 | 1.1800 ± 0.0425 | 1.1238 ± 0.0219 |
| M41 | 24.8 | 44.5 | 72 | 23.8 | 5.7204 | 0.0596 | 8.1905 ± 0.3299 | 1.0499 ± 0.0037 | 1.1134 ± 0.0086 | 1.0424 ± 0.0024 | 1.1119 ± 0.0088 | 1.1225 ± 0.0090 | 1.1086 ± 0.0083 | 1.0644 ± 0.0033 |
| M42 | 26.5 | 58.0 | 72 | 26.5 | 4.2066 | 0.0438 | 20.0932 ± 1.6803 | 1.3789 ± 0.0604 | 1.8652 ± 0.1379 | 1.2281 ± 0.0264 | 1.8921 ± 0.1467 | 1.8875 ± 0.1341 | 1.8338 ± 0.1335 | 1.2978 ± 0.0347 |
| M43 | 26.5 | 58.0 | 72 | 26.5 | 3.2751 | 0.0341 | 10.6483 ± 1.2284 | 1.1544 ± 0.0327 | 1.3485 ± 0.0750 | 1.1399 ± 0.0225 | 1.3386 ± 0.0758 | 1.3805 ± 0.0801 | 1.3331 ± 0.0721 | 1.1732 ± 0.0267 |
| M44 | 25.0 | 53.0 | 72 | 25.0 | 4.6813 | 0.0488 | 6.2068 ± 0.3610 | 1.0381 ± 0.0040 | 1.0854 ± 0.0091 | 1.0387 ± 0.0031 | 1.0816 ± 0.0090 | 1.0938 ± 0.0099 | 1.0814 ± 0.0087 | 1.0567 ± 0.0042 |
| M45 | 25.0 | 69.0 | 72 | 24.0 | 7.6683 | 0.0799 | 17.0037 ± 0.7229 | 1.1441 ± 0.0118 | 1.3285 ± 0.0267 | 1.0734 ± 0.0043 | 1.3458 ± 0.0289 | 1.3234 ± 0.0247 | 1.3173 ± 0.0259 | 1.1173 ± 0.0064 |
| M46 | 26.4 | 52.0 | 72 | 26.3 | 3.0791 | 0.0321 | 9.1254 ± 1.0229 | 1.1260 ± 0.0246 | 1.2821 ± 0.0564 | 1.1247 ± 0.0192 | 1.2697 ± 0.0559 | 1.3099 ± 0.0615 | 1.2689 ± 0.0541 | 1.1528 ± 0.0223 |
| M47 | 25.0 | 53.0 | 72 | 25.0 | 3.3813 | 0.0352 | 2.0923 ± 0.3825 | 1.0098 ± 0.0027 | 1.0195 ± 0.0058 | 1.0142 ± 0.0036 | 1.0172 ± 0.0052 | 1.0196 ± 0.0064 | 1.0182 ± 0.0055 | 1.0214 ± 0.0048 |
| M48 | 25.0 | 53.0 | 72 | 25.0 | 1.2617 | 0.0131 | 1.0109 ± 0.0775 | 1.0175 ± 0.0017 | 1.0279 ± 0.0029 | 1.0238 ± 0.0025 | 1.0253 ± 0.0025 | 1.0168 ± 0.0023 | 1.0250 ± 0.0026 | 1.0282 ± 0.0027 |
| M49 | 24.8 | 44.5 | 72 | 23.8 | 2.5081 | 0.0261 | 5.4421 ± 0.6224 | 1.0685 ± 0.0131 | 1.1457 ± 0.0295 | 1.0865 ± 0.0139 | 1.1321 ± 0.0277 | 1.1571 ± 0.0331 | 1.1372 ± 0.0281 | 1.1024 ± 0.0152 |
| M50 | 26.4 | 51.0 | 72 | 26.3 | 3.2121 | 0.0335 | 3.6973 ± 0.4637 | 1.0255 ± 0.0051 | 1.0538 ± 0.0114 | 1.0333 ± 0.0057 | 1.0485 ± 0.0106 | 1.0576 ± 0.0128 | 1.0506 ± 0.0108 | 1.0457 ± 0.0071 |
| M51 | 26.4 | 51.0 | 72 | 26.3 | 3.2954 | 0.0343 | 17.5538 ± 1.3520 | 1.3844 ± 0.0542 | 1.8764 ± 0.1243 | 1.2780 ± 0.0295 | 1.8818 ± 0.1293 | 1.9301 ± 0.1269 | 1.8419 ± 0.1199 | 1.3402 ± 0.0365 |
| M52 | 26.9 | 63.0 | 72 | 27.0 | 1.6921 | 0.0176 | 4.4124 ± 1.2157 | 1.0844 ± 0.0339 | 1.1707 ± 0.0731 | 1.1160 ± 0.0430 | 1.1513 ± 0.0658 | 1.1748 ± 0.0807 | 1.1593 ± 0.0690 | 1.1261 ± 0.0438 |
| M53 | 25.0 | 53.0 | 72 | 25.0 | 1.6209 | 0.0169 | 40.0000 ± 0.0000 | 5.0022 ± 0.0000 | 10.1318 ± 0.0000 | 3.7266 ± 0.0000 | 10.2374 ± 0.0000 | 10.6312 ± 0.0000 | 9.7789 ± 0.0000 | 6.4772 ± 0.0000 |
| M54 | 27.0 | 31.5 | 72 | 27.0 | 3.0187 | 0.0314 | 11.0197 ± 0.8688 | 1.1799 ± 0.0260 | 1.4056 ± 0.0597 | 1.1654 ± 0.0182 | 1.3929 ± 0.0601 | 1.4437 ± 0.0640 | 1.3875 ± 0.0574 | 1.2000 ± 0.0213 |
| M55 | 25.0 | 69.0 | 72 | 24.0 | 4.7046 | 0.0490 | 6.3706 ± 0.7464 | 1.0401 ± 0.0086 | 1.0898 ± 0.0196 | 1.0404 ± 0.0066 | 1.0860 ± 0.0196 | 1.0987 ± 0.0213 | 1.0856 ± 0.0189 | 1.0588 ± 0.0088 |
| M56 | 26.8 | 64.0 | 72 | 27.0 | 2.8191 | 0.0294 | 10.1905 ± 1.7222 | 1.1717 ± 0.0518 | 1.3850 ± 0.1187 | 1.1658 ± 0.0390 | 1.3695 ± 0.1184 | 1.4224 ± 0.1287 | 1.3672 ± 0.1140 | 1.1974 ± 0.0447 |
| M57 | 25.0 | 53.0 | 72 | 25.0 | 5.5712 | 0.0580 | 6.1194 ± 1.2701 | 1.0308 ± 0.0109 | 1.0693 ± 0.0249 | 1.0292 ± 0.0082 | 1.0672 ± 0.0250 | 1.0757 ± 0.0269 | 1.0663 ± 0.0240 | 1.0458 ± 0.0117 |
| M58 | 26.4 | 52.0 | 72 | 26.3 | 3.3099 | 0.0345 | 10.2517 ± 2.7803 | 1.1470 ± 0.0660 | 1.3317 ± 0.1514 | 1.1324 ± 0.0480 | 1.3227 ± 0.1519 | 1.3614 ± 0.1630 | 1.3171 ± 0.1455 | 1.1645 ± 0.0568 |
| M59 | 25.0 | 69.0 | 72 | 24.0 | 8.1810 | 0.0852 | 2.4884 ± 0.3407 | 1.0039 ± 0.0009 | 1.0085 ± 0.0020 | 1.0048 ± 0.0009 | 1.0079 ± 0.0019 | 1.0093 ± 0.0022 | 1.0081 ± 0.0019 | 1.0099 ± 0.0016 |
| M60 | 25.0 | 69.0 | 72 | 24.0 | 7.7696 | 0.0809 | 16.4160 ± 1.1444 | 1.1330 ± 0.0180 | 1.3032 ± 0.0409 | 1.0686 ± 0.0066 | 1.3189 ± 0.0442 | 1.2992 ± 0.0379 | 1.2929 ± 0.0397 | 1.1105 ± 0.0100 |
| M61 | 25.0 | 69.0 | 72 | 24.0 | 1.6274 | 0.0170 | 5.8365 ± 0.5003 | 1.1390 ± 0.0185 | 1.2853 ± 0.0404 | 1.1872 ± 0.0222 | 1.2538 ± 0.0368 | 1.2975 ± 0.0451 | 1.2669 ± 0.0382 | 1.1937 ± 0.0219 |
| M62 | 27.0 | 31.5 | 72 | 27.0 | 3.5818 | 0.0373 | 9.9609 ± 1.0022 | 1.1226 ± 0.0218 | 1.2769 ± 0.0501 | 1.1101 ± 0.0152 | 1.2696 ± 0.0506 | 1.3020 ± 0.0536 | 1.2648 ± 0.0482 | 1.1413 ± 0.0184 |
| M63 | 25.0 | 53.0 | 72 | 25.0 | 4.2351 | 0.0441 | 3.0626 ± 0.4733 | 1.0130 ± 0.0034 | 1.0276 ± 0.0076 | 1.0170 ± 0.0037 | 1.0250 ± 0.0071 | 1.0298 ± 0.0085 | 1.0260 ± 0.0072 | 1.0264 ± 0.0051 |
| M64 | 25.0 | 69.0 | 72 | 24.0 | 5.9603 | 0.0621 | 15.7993 ± 0.4152 | 1.1639 ± 0.0082 | 1.3743 ± 0.0188 | 1.0981 ± 0.0036 | 1.3871 ± 0.0200 | 1.3822 ± 0.0182 | 1.3609 ± 0.0182 | 1.1426 ± 0.0049 |
| M65 | 26.5 | 58.0 | 72 | 26.5 | 4.1280 | 0.0430 | 5.3030 ± 0.2624 | 1.0335 ± 0.0028 | 1.0740 ± 0.0065 | 1.0370 ± 0.0025 | 1.0694 ± 0.0063 | 1.0814 ± 0.0072 | 1.0703 ± 0.0062 | 1.0533 ± 0.0033 |
| M66 | 26.5 | 58.0 | 72 | 26.5 | 2.6777 | 0.0279 | 18.6836 ± 0.4722 | 1.5444 ± 0.0255 | 2.2390 ± 0.0585 | 1.4186 ± 0.0147 | 2.2343 ± 0.0605 | 2.3288 ± 0.0606 | 2.1887 ± 0.0564 | 1.4942 ± 0.0186 |
| M67 | 25.0 | 69.0 | 72 | 24.0 | 2.0150 | 0.0210 | 3.9620 ± 0.1878 | 1.0557 ± 0.0041 | 1.1121 ± 0.0089 | 1.0779 ± 0.0052 | 1.0990 ± 0.0080 | 1.1142 ± 0.0098 | 1.1045 ± 0.0084 | 1.0890 ± 0.0054 |
| M68 | 25.0 | 53.0 | 72 | 25.0 | 1.6618 | 0.0173 | 2.8606 ± 0.1836 | 1.0452 ± 0.0042 | 1.0854 ± 0.0087 | 1.0660 ± 0.0059 | 1.0748 ± 0.0076 | 1.0794 ± 0.0092 | 1.0787 ± 0.0081 | 1.0741 ± 0.0060 |
| M69 | 25.0 | 53.0 | 72 | 25.0 | 8.2797 | 0.0862 | 14.8988 ± 2.3878 | 1.1042 ± 0.0331 | 1.2375 ± 0.0752 | 1.0538 ± 0.0120 | 1.2499 ± 0.0814 | 1.2341 ± 0.0694 | 1.2295 ± 0.0729 | 1.0905 ± 0.0188 |
| M70 | 26.8 | 63.0 | 72 | 27.0 | 2.4252 | 0.0253 | 4.5699 ± 0.9701 | 1.0532 ± 0.0173 | 1.1119 ± 0.0385 | 1.0689 ± 0.0198 | 1.1008 ± 0.0355 | 1.1195 ± 0.0431 | 1.1052 ± 0.0365 | 1.0838 ± 0.0222 |
| M71 | 26.8 | 64.0 | 72 | 27.0 | 2.1248 | 0.0221 | 4.8730 ± 0.5352 | 1.0699 ± 0.0121 | 1.1458 ± 0.0268 | 1.0921 ± 0.0140 | 1.1307 ± 0.0247 | 1.1546 ± 0.0301 | 1.1369 ± 0.0255 | 1.1066 ± 0.0150 |
| M72 | 27.0 | 31.5 | 72 | 27.0 | 2.9428 | 0.0307 | 8.1024 ± 1.5779 | 1.1089 ± 0.0366 | 1.2422 ± 0.0838 | 1.1129 ± 0.0303 | 1.2294 ± 0.0824 | 1.2663 ± 0.0920 | 1.2305 ± 0.0803 | 1.1382 ± 0.0349 |
| M73 | 24.8 | 44.5 | 72 | 23.8 | 3.6514 | 0.0380 | 10.6793 ± 1.8385 | 1.1392 ± 0.0429 | 1.3147 ± 0.0985 | 1.1233 ± 0.0293 | 1.3072 ± 0.0998 | 1.3426 ± 0.1049 | 1.3010 ± 0.0947 | 1.1553 ± 0.0350 |
| M74 | 26.4 | 52.0 | 72 | 26.3 | 3.1976 | 0.0333 | 11.0787 ± 1.0934 | 1.1705 ± 0.0310 | 1.3849 ± 0.0711 | 1.1538 ± 0.0212 | 1.3742 ± 0.0720 | 1.4202 ± 0.0760 | 1.3679 ± 0.0684 | 1.1883 ± 0.0250 |
| M75 | 27.0 | 31.5 | 72 | 27.0 | 1.7183 | 0.0179 | 2.4558 ± 0.1892 | 1.0336 ± 0.0037 | 1.0628 ± 0.0075 | 1.0493 ± 0.0053 | 1.0550 ± 0.0066 | 1.0575 ± 0.0079 | 1.0579 ± 0.0070 | 1.0578 ± 0.0056 |
| M76 | 26.4 | 52.0 | 72 | 26.3 | 3.2118 | 0.0335 | 6.4532 ± 1.4484 | 1.0662 ± 0.0239 | 1.1460 ± 0.0545 | 1.0726 ± 0.0219 | 1.1369 ± 0.0527 | 1.1604 ± 0.0605 | 1.1387 ± 0.0521 | 1.0930 ± 0.0260 |
| M77 | 25.0 | 69.0 | 72 | 24.0 | 3.7016 | 0.0386 | 4.9009 ± 0.2614 | 1.0341 ± 0.0031 | 1.0742 ± 0.0070 | 1.0406 ± 0.0030 | 1.0685 ± 0.0067 | 1.0813 ± 0.0078 | 1.0703 ± 0.0067 | 1.0559 ± 0.0038 |
| M78 | 25.0 | 69.0 | 72 | 24.0 | 5.8438 | 0.0609 | 4.2805 ± 0.9586 | 1.0155 ± 0.0062 | 1.0344 ± 0.0142 | 1.0168 ± 0.0053 | 1.0325 ± 0.0140 | 1.0378 ± 0.0156 | 1.0327 ± 0.0136 | 1.0280 ± 0.0079 |
| M79 | 25.0 | 69.0 | 72 | 24.0 | 16.3962 | 0.1708 | 17.8290 ± 0.3091 | 1.0713 ± 0.0024 | 1.1611 ± 0.0055 | 1.0242 ± 0.0006 | 1.1757 ± 0.0061 | 1.1424 ± 0.0045 | 1.1562 ± 0.0053 | 1.0570 ± 0.0012 |
| M80 | 25.0 | 69.0 | 72 | 24.0 | 17.4775 | 0.1821 | 27.5594 ± 1.7528 | 1.1583 ± 0.0195 | 1.3552 ± 0.0436 | 1.0392 ± 0.0033 | 1.3935 ± 0.0489 | 1.2905 ± 0.0328 | 1.3451 ± 0.0424 | 1.0936 ± 0.0076 |
| M81 | 25.0 | 69.0 | 72 | 24.0 | 14.5443 | 0.1515 | 24.3333 ± 0.5774 | 1.1490 ± 0.0070 | 1.3357 ± 0.0157 | 1.0442 ± 0.0014 | 1.3684 ± 0.0175 | 1.2882 ± 0.0124 | 1.3258 ± 0.0153 | 1.0947 ± 0.0029 |
| M82 | 25.0 | 69.0 | 72 | 24.0 | 12.4791 | 0.1300 | 23.9607 ± 1.9597 | 1.1698 ± 0.0276 | 1.3835 ± 0.0618 | 1.0551 ± 0.0061 | 1.4185 ± 0.0687 | 1.3374 ± 0.0502 | 1.3719 ± 0.0601 | 1.1082 ± 0.0115 |
| M83 | 25.0 | 69.0 | 72 | 24.0 | 10.0817 | 0.1050 | 13.4742 ± 0.9039 | 1.0688 ± 0.0088 | 1.1567 ± 0.0201 | 1.0350 ± 0.0032 | 1.1653 ± 0.0217 | 1.1535 ± 0.0184 | 1.1514 ± 0.0194 | 1.0647 ± 0.0055 |
| M84 | 25.0 | 69.0 | 72 | 24.0 | 10.7198 | 0.1117 | 14.5524 ± 0.8771 | 1.0748 ± 0.0087 | 1.1702 ± 0.0197 | 1.0354 ± 0.0029 | 1.1808 ± 0.0215 | 1.1639 ± 0.0178 | 1.1646 ± 0.0191 | 1.0669 ± 0.0051 |
| M85 | 25.0 | 69.0 | 72 | 24.0 | 5.3937 | 0.0562 | 3.6984 ± 0.0103 | 1.0130 ± 0.0001 | 1.0284 ± 0.0001 | 1.0154 ± 0.0001 | 1.0263 ± 0.0001 | 1.0311 ± 0.0002 | 1.0269 ± 0.0001 | 1.0254 ± 0.0001 |
| M86 | 25.0 | 69.0 | 72 | 24.0 | 6.0946 | 0.0635 | 26.4064 ± 2.2952 | 1.4334 ± 0.0725 | 1.9860 ± 0.1641 | 1.1928 ± 0.0230 | 2.0492 ± 0.1788 | 1.9453 ± 0.1472 | 1.9537 ± 0.1592 | 1.2770 ± 0.0331 |
Notes: The codings ranging from M1 to M86 in the first column of Table A4 correspond to the 86 distinct materials examined in the experimental study, with detailed definitions provided in Section 2.3 and visual characterization presented in Figure A1. The table columns represent the apparent specific gravity results calculated using the proposed model (Equation (83)) and six established drag correlations: Haider and Levenspiel (Equation (22)), Cheng (Equation (24)), Liu et al. (Equation (25)), Zhiyao et al. (Equation (27)), Sadat-Helbar et al. (Equation (29)), and Xu et al. (Equation (31)). Refer to Section 2.2.2 for the complete definitions of all model components.
References
- Kelessidis, V.C.; Mpandelis, G. Measurements and prediction of terminal velocity of solid spheres falling through stagnant pseudoplastic liquids. Powder Technol. 2004, 147, 117–125. [Google Scholar] [CrossRef]
- Leng, Z.; Cao, L.; Gao, Y.; Hou, Y.; Wu, D.; Huo, Z.; Zhao, X. Prediction of settling velocity of microplastics by multiple machine-learning methods. Water 2024, 16, 1850. [Google Scholar] [CrossRef]
- Song, X.; Xu, Z.; Li, G.; Pang, Z.; Zhu, Z. A new model for predicting drag coefficient and settling velocity of spherical and non-spherical particle in Newtonian fluid. Powder Technol. 2017, 321, 242–250. [Google Scholar] [CrossRef]
- Kalman, H.; Portnikov, D. Free falling of non-spherical particles in Newtonian fluids, A: Terminal velocity and drag coefficient. Powder Technol. 2024, 434, 119357. [Google Scholar] [CrossRef]
- Lau, R.; Hassan, M.S.; Wong, W.; Chen, T. Revisit of the wall effect on the settling of cylindrical particles in the inertial regime. Ind. Eng. Chem. Res. 2010, 49, 8870–8876. [Google Scholar] [CrossRef]
- Arsenijevic, Z.L.; Grbavcic, Z.B.; Garic-Grulovic, R.V.; Zdanski, F.K. Determination of non-spherical particle terminal velocity using particulate expansion data. Powder Technol. 1999, 103, 265–273. [Google Scholar] [CrossRef]
- Haider, A.; Levenspiel, O. Drag coefficient and terminal velocity of spherical and nonspherical particles. Powder Technol. 1989, 58, 63–70. [Google Scholar] [CrossRef]
- Cheng, N.S. Simplified settling velocity formula for sediment particle. J. Hydraul. Eng. 1997, 123, 149–152. [Google Scholar] [CrossRef]
- Liu, Y.H.; He, Y.L.; Yang, S.C.; Li, Y.Z. The settling characteristics and mean settling velocity of granular sludge in upflow anaerobic sludge blanket (UASB)-like reactors. Biotechnol. Lett. 2006, 28, 1673–1678. [Google Scholar] [CrossRef]
- Zhiyao, S.; Tingting, W.; Fumin, X.; Ruijie, L. A simple formula for predicting settling velocity of sediment particles. Water Sci. Eng. 2008, 1, 37–43. [Google Scholar] [CrossRef]
- Sadat-Helbar, S.M.; Amiri-Tokaldany, E.; Darby, S.; Shafaie, A. Fall Velocity of Sediment Particles. In Proceedings of the 4th IASME/WSEAS International Conference on Water Resources, Hydraulics & Hydrology (WHH’09), Cambridge, UK, 24–26 February 2009; Available online: https://www.wseas.us/e-library/conferences/2009/cambridge/WHH/WHH06.pdf (accessed on 13 November 2025).
- Xu, Z.; Song, X.; Li, G.; Pang, Z.; Zhu, Z. Settling behavior of non-spherical particles in power-law fluids: Experimental study and model development. Particuology 2019, 46, 30–39. [Google Scholar] [CrossRef]
- Ma, X.; Ji, G.; Li, Z.; Ju, G. An improved model for predicting the drag coefficient and terminal settling velocity of natural sands in Newtonian fluid. Processes 2022, 10, 1579. [Google Scholar] [CrossRef]
- Xu, Z.; Shen, K.; Zhang, K.; Guo, N.; Li, Z. A new model for predicting drag coefficient and settling velocity of coarse mineral particles in Newtonian fluid. Minerals 2024, 14, 150. [Google Scholar] [CrossRef]
- Kandhal, P.S.; Lee, D.Y. An evaluation of the bulk specific gravity for granular materials. Highw. Res. Rec. 1970, 307, 44–55. [Google Scholar]
- Halagy, D.A.E. Studying the Factors Affecting the Drag Coefficient in Free Settling in Non-Newtonian Fluid. Master’s Thesis, College of Engineering, Nahrain University, Baghdad, Iraq, 2006. Available online: https://nahrainuniv.edu.iq/sites/default/files/Thesis_35.pdf (accessed on 13 November 2025).
- Tassew, F.A.; Bergland, W.H.; Dinamarca, C.; Bakke, R. Settling velocity and size distribution measurement of anaerobic granular sludge using microscopic image analysis. J. Microbiol. Methods 2019, 159, 81–90. [Google Scholar] [CrossRef]
- van Dijk, E.J.; Pronk, M.; van Loosdrecht, M.C. A settling model for full-scale aerobic granular sludge. Water Res. 2020, 186, 116135. [Google Scholar] [CrossRef]
- Chin, A.A.; Portz, J.; Ward, M.; Beddow, J.K.; Vetter, A.F. A shape-modified size correction for terminal settling velocity in the intermediate region. Powder Technol. 1986, 48, 59–65. [Google Scholar] [CrossRef]
- Lu, W. Modelling of Airflow and Aerosol Particle Movement in Buildings. Ph.D. Thesis, De Montfort University, Leicester, UK, 1995. Available online: https://core.ac.uk/download/pdf/228200016.pdf (accessed on 20 May 2024).
- Bonadonna, C.; Ernst, G.G.J.; Sparks, R.S.J. Thickness variations and volume estimates of tephra fall deposits: The importance of particle Reynolds number. J. Volcanol. Geotherm. Res. 1998, 81, 173–187. [Google Scholar] [CrossRef]
- Bugbee, B.; Blonquist, M. Absolute and Relative Gas Concentration: Understanding Oxygen in Air. 2008. Available online: https://www.apogeeinstruments.com/content/AbsoluteandRelativeGasConcentration.pdf (accessed on 7 October 2025).
- Yetilmezsoy, K. New explicit formulations for accurate estimation of aeration-related parameters in steady-state completely mixed activated sludge process. Glob. NEST J. 2017, 19, 140–159. [Google Scholar] [CrossRef]
- Du, H.; Li, J.; Zhu, W.; Qu, Z.; Zhang, L.; Lv, M. Flight performance simulation and station-keeping endurance analysis for stratospheric super-pressure balloon in real wind field. Aerosp. Sci. Technol. 2019, 86, 1–10. [Google Scholar] [CrossRef]
- Shen, C.; Liang, Y.; Wei, B.; Zhang, C.; Zhao, T. Research on the Formation Characteristics of Fog and Frost on Optical Windows of Unsealed Equipment Compartments in Aircrafts. Energies 2025, 18, 437. [Google Scholar] [CrossRef]
- Sogbaike, S.O.; Badiee, A.; Gulzar, M.; Sohani, B.; Elseragy, A.; Elnokaly, A.; Mishra, R.; Aliyu, A.M. Optimal thermal comfort quantification in domestic indoor spaces under varying ambient and seasonal conditions—A numerical approach. Adv. Build. Energy Res. 2025, 1–28. [Google Scholar] [CrossRef]
- Ghobadi, M.; Zhou, L. Thermal Insulation of Radon Systems to Avoid Freezing. In Proceedings of the 7th International Building Physics Conference, IBPC2018, Syracuse, NY, USA, 23–26 September 2018; pp. 1073–1077. [Google Scholar] [CrossRef]
- Oivukkamäki, J.; Aalto, J.; Pfündel, E.E.; Tian, M.; Zhang, C.; Grebe, S.; Salmon, Y.; Hölttä, T.; Porcar-Castell, A. Field integration of shoot gas-exchange and leaf chlorophyll fluorescence measurements to study the long-term regulation of photosynthesis in situ. Tree Physiol. 2025, 45, tpae162. [Google Scholar] [CrossRef]
- Qaterji, A.M.; Salilih, E.M.; Siddiqui, M.E.; Almatrafi, E.; Nurrohman, N.; Abulkhair, H.; Alsaiari, A.; Macedonio, F.; Wang, Z.; Albeirutty, M.; et al. Development of an integrated membrane condenser system with LNG cold energy for water recovery from humid flue gases in power plants. Int. J. Hydrogen Energy 2023, 48, 30791–30803. [Google Scholar] [CrossRef]
- Kwen, J.; Schmidt, T.J.; Herranz, J. Impact of cathode components’ configuration on the performance of forward-bias bipolar membrane CO2-electrolyzers. ACS Appl. Energy Mater. 2025, 8, 4152–4165. [Google Scholar] [CrossRef]
- Duman, N.; Acar, H.İ.; Ertürk, L. Estimation of wind power potential in sivas cumhuriyet university campus using various probability density functions. Eur. Phys. J. Plus 2025, 140, 314. [Google Scholar] [CrossRef]
- Lyu, W.; Zamora, R.; Zhou, S.; Lie, T.-T. New Zealand Wind Speed and Power Potential Forecast: A case of Nelson. In Proceedings of the 2025 IEEE Region 10 Symposium (TENSYMP), Christchurch, New Zealand, 7–9 July 2025; pp. 1–8. [Google Scholar] [CrossRef]
- Yetilmezsoy, K. Introduction of explicit equations for the estimation of surface tension, specific weight, and kinematic viscosity of water as a function of temperature. Fluid Mech. Res. Int. J. 2020, 4, 7–13. [Google Scholar] [CrossRef]
- Gross, M.; Karbasi, B.; Reiners, T.; Altieri, L.; Wagner, H.J.; Bertsch, V. Implementing prosumers into heating networks. Energy 2021, 230, 120844. [Google Scholar] [CrossRef]
- Yetilmezsoy, K.; Bahramian, M.; Kıyan, E.; Bahramian, M. Development of a new practical formula for pipe-sizing problems within the framework of a hybrid computational strategy. J. Irrig. Drain. Eng. 2021, 147, 04021012. [Google Scholar] [CrossRef]
- Vlyssides, A.G.; Barampouti, E.M.P.; Mai, S.T. Simple estimation of granule size distribution and sludge bed porosity in a UASB reactor. Glob. NEST J. 2008, 10, 73–79. [Google Scholar] [CrossRef]
- Yetilmezsoy, K.; Kıyan, E.; Ilhan, F. Synthesis of agro-industrial wastes/sodium alginate/bovine gelatin-based polysaccharide hydrogel beads: Characterization and application as controlled-release microencapsulated fertilizers. Int. J. Biol. Macromol. 2024, 279, 135382. [Google Scholar] [CrossRef]
- Arsenijević, Z.L.; Grbavčić, Ž.B.; Garić-Grulović, R.V.; Bošković-Vragolović, N.M. Wall effects on the velocities of a single sphere settling in a stagnant and counter-current fluid and rising in a co-current fluid. Powder Technol. 2010, 203, 237–242. [Google Scholar] [CrossRef]
- Ataíde, C.H.; Pereira, F.A.R.; Barrozo, M.A.S. Wall effects on the terminal velocity of spherical particles in Newtonian and non-Newtonian fluids. Braz. J. Chem. Eng. 1999, 16, 387–394. [Google Scholar] [CrossRef]
- Yetilmezsoy, K.; Sakar, S. Improvement of COD and color removal from UASB treated poultry manure wastewater using Fenton’s oxidation. J. Hazard. Mater. 2008, 151, 547–558. [Google Scholar] [CrossRef]
- Fingas, M. A New Generation of Models for Water-in-Oil Emulsion Formation. In Proceedings of the Thirty-Second Arctic and Marine Oil Spill Program (AMOP) Technical Seminar, Ottawa, ON, Canada, 9–11 June 2009; pp. 577–600. [Google Scholar]
- Yetilmezsoy, K.; Fingas, M.; Fieldhouse, B. An adaptive neuro-fuzzy approach for modeling of water-in-oil emulsion formation. Colloids Surf. A Physicochem. Eng. Asp. 2011, 389, 50–62. [Google Scholar] [CrossRef]
- Murugan, R.V.; Bharat, S.; Deshpande, A.P.; Varughese, S.; Haridoss, P. Milling and separation of the multi-component printed circuit board materials and the analysis of elutriation based on a single particle model. Powder Technol. 2008, 183, 169–176. [Google Scholar] [CrossRef]
- Dohdoh, A.M.; Aboulfotoh, A.M. Hydrodynamic characteristics of UASB granular sludge produced from combined anaerobic/aerobic treatment systems. Desalin. Water Treat. 2018, 124, 232–239. [Google Scholar] [CrossRef]
- Kramer, O.J.I.; de Moel, P.J.; Raaghav, S.K.R.; Baars, E.T.; van Vugt, W.H.; Breugem, W.P.; Padding, J.T.; van der Hoek, J.P. Can terminal settling velocity and drag of natural particles in water ever be predicted accurately? Drink. Water Eng. Sci. 2021, 14, 53–71. [Google Scholar] [CrossRef]
- Xie, H.Y.; Zhang, D.W. Stokes shape factor and its application in the measurement of spherity of non-spherical particles. Powder Technol. 2001, 114, 102–105. [Google Scholar] [CrossRef]
- Lau, R.; Chuah, H.K.L. Dynamic shape factor for particles of various shapes in the intermediate settling regime. Adv. Powder Technol. 2013, 24, 306–310. [Google Scholar] [CrossRef]
- Mwiti, F.; Gitau, A.; Mbuge, D. Evaluation of artificial neurocomputing algorithms and their metacognitive robustness in predictive modeling of fuel consumption rates during tillage. Comput. Electron. Agric. 2024, 224, 109221. [Google Scholar] [CrossRef]
- Fan, H.; Hang, T.; Song, Y.; Liang, K.; Zhu, S.; Fan, L. Assessment of small strain modulus in soil using advanced computational models. Sci. Rep. 2023, 13, 22476. [Google Scholar] [CrossRef] [PubMed]
- Yetilmezsoy, K. Application of random forest-based decision tree approach for modeling fully developed turbulent flow in rough pipes. Fluid Mech. Res. Int. J. 2023, 5, 4–16. [Google Scholar] [CrossRef]
- Yetilmezsoy, K.; Ilhan, F.; Kıyan, E. Treatability of high-strength real sheep slaughterhouse wastewater using struvite precipitation coupled with Fenton’s oxidation: The MAPFOX process. Water Resour. Ind. 2023, 30, 100228. [Google Scholar] [CrossRef]
- Patel, S.; Solanki, C.H.; Reddy, K.R.; Shukla, S.K. (Eds.) Proceedings of the Indian Geotechnical Conference 2019: IGC-2019 Volume II; Springer Nature Singapore Pte Ltd. 2021; Springer: Singapore, 2021; Volume 134. [Google Scholar] [CrossRef]
- Raja, M.N.A.; Shukla, S.K. Predicting the settlement of geosynthetic-reinforced soil foundations using evolutionary artificial intelligence technique. Geotext. Geomembr. 2021, 49, 1280–1293. [Google Scholar] [CrossRef]
- Badescu, V. Assessing the performance of solar radiation computing models and model selection procedures. J. Atmos. Sol. Terr. Phys. 2013, 105, 119–134. [Google Scholar] [CrossRef]
- Chakraborty, A.; Kumar, B.; Upadhyaya, S. Predicting and Mapping Flood Susceptibility: Leveraging Explainable AI and GIS Techniques. In Proceedings of the 2024 IEEE India Geoscience and Remote Sensing Symposium (InGARSS), Goa, India, 2–5 December 2024; pp. 1–4. [Google Scholar] [CrossRef]
- Gadzinski, G.; Castello, A. Combining white box models, black box machines and humaninterventions for interpretable decision strategies. Judgm. Decis. Mak. 2022, 17, 598–627. [Google Scholar] [CrossRef]
Disclaimer/Publisher’s Note: The statements, opinions and data contained in all publications are solely those of the individual author(s) and contributor(s) and not of MDPI and/or the editor(s). MDPI and/or the editor(s) disclaim responsibility for any injury to people or property resulting from any ideas, methods, instructions or products referred to in the content. |
© 2025 by the authors. Licensee MDPI, Basel, Switzerland. This article is an open access article distributed under the terms and conditions of the Creative Commons Attribution (CC BY) license (https://creativecommons.org/licenses/by/4.0/).