Deciphering Relative Sea-Level Change in Chesapeake Bay: Impact of Global Mean, Regional Variation, and Local Land Subsidence, Part 1: Methodology
Abstract
1. Introduction

2. Definition of Regional Sea-Level Rise (RSLR or )
3. Trend Equations of RSLC
4. Methodology for Estimating LS Using Short-Term Tide Gauge Data
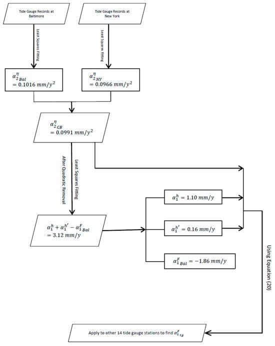
4.1. Reference Tide Station in the Study Area—Tide Gauge Baltimore
4.2. Equation for Estimating LS at a Short-Term Tide Gauge
4.3. Evaluation of Uncertainty and LS Rate Range Under 95% Confidence Interval
4.3.1. Pearson Correlation Coefficient and Its Confidence Interval
4.3.2. Max and Min LS Rate Under the 95% Confidence Interval
5. Methods for Analyzing Components of LS
6. Projection Equation of RSLC in Terms of GMSLR, RSLR, and LS
7. Conclusions
Supplementary Materials
Author Contributions
Funding
Data Availability Statement
Acknowledgments
Conflicts of Interest
Abbreviations and Notation
| BSS | Bedrock-surface subsidence |
| CB | Chesapeake Bay |
| CBBT | Chesapeake Bay Bridge Tunnel |
| CIS | Construction-induced subsidence |
| CS | Compaction subsidence |
| GIA | Glacial isostatic adjustment |
| GMSLR | Global mean sea-level rise |
| GRD | Gravitational, rotational, and deformational |
| GSLC | Geocentric sea-level change |
| HRSD | Hampton Roads Sanitation District |
| LS | Land subsidence |
| MSL | Mean sea level |
| NS | Negative subsidence |
| PCS | Primary consolidation subsidence |
| RSLC | Relative sea-level change |
| RSLR | Regional sea-level rise |
| SCS | Secondary consolidation subsidence |
| TG | Tide gauge |
| VLM | Vertical land motion |
| Inverse barometer (IB) | |
| Change of IB | |
| C | Normally consolidated Cretaceous sediment layer |
| COC | Over consolidated Cretaceous sediment layer |
| The impact effect of global GRD to regional sea level such as in Chesapeake Bay region, i.e., at any oceanic location | |
| Sea floor height | |
| Vertical land motion (VLM) | |
| The deviation of the change in the sea floor from its respective global (ocean) mean | |
| Trend of sea floor height | |
| Trend of sea floor height in 1900 | |
| Trend rate of sea floor height | |
| Geoid | |
| Change in geoid height | |
| The deviation of the change in the geoid from its respective global (ocean) mean | |
| Global mean sea-level rise (GMSLR) | |
| RSLR, i.e., in Equation (5) | |
| GMSLR trend | |
| RSLR trend | |
| GMSLR trend in 1900 | |
| Barystatic SLR | |
| Global mean thermosteric SLR | |
| The thickness of ocean | |
| change | |
| Linear correlation coefficient of 11-month relative sea levels between a short-term Tide gauge and reference tide gauge Baltimore | |
| The thickness of compressible sediments before a sea-level rise | |
| The thickness of compressible sediments after a sea-level rise | |
| Compaction subsidence (CS) | |
| Q | Quaternary sediment layer |
| Qh | Holocene sediments |
| Qh | Pleistocene sediments |
| Qw | Weathering product of Tertiary and Cretaceous strata during Quaternary |
| Weathering product of Tertiary and Cretaceous strata during Holocene | |
| Weathering product of Tertiary and Cretaceous strata during Pleistocene | |
| R2 | Squared regression coefficient |
| Relative sea-level change (RSLC) | |
| Manometric SLC | |
| Halosteric SLC | |
| Thermosteric SLC | |
| Steric SLC | |
| RSLC in trend | |
| RSLC in trend in 1900 | |
| Linear RSLC rate (constant) in trend | |
| The nonlinear rate of RSLC trend | |
| Time in years between 1900 and 2100 | |
| 1992 | |
| T | Normally consolidated Tertiary sediment layer |
| TOC | Over-consolidated Tertiary sediment layer |
| Sterodynamic SLC | |
| Constant of variable time to the th power for a Maclaurin series of | |
| Constant of variable time to the th power for a Maclaurin series of | |
| Acceleration of RSLR trend from reference tide station Baltimore since 1992 | |
| Acceleration of RSLR trend from tide gauge Battery in New York since 1992 | |
| Average acceleration RSLR trend for Chesapeake Bay | |
| Linear constant rate of GMSLR trend | |
| Acceleration of GMSLR trend since 1992 | |
| Linear constant rate of VLM trend | |
| Linear constant rate of LS trend ) | |
| at reference tide station Baltimore | |
| at any short-term tide gauge | |
| Linear constant rate of RSLR trend | |
| Acceleration of RSLR trend since 1992 | |
| Acceleration of RSLR trend since 1992 derived from tide gauge data at Baltimore | |
| Ratio of short-term linear RSLC trend rate to its long-term stable rate | |
| Ocean dynamic SLC | |
| Geocentric sea level | |
| Geocentric SLC | |
| Geocentric sea level in trend | |
| Geocentric sea level in trend in 1900 | |
| GRD: changes in Earth’s gravity, Earth’s rotation (and, hence, centrifugal acceleration) and viscoelastic solid-Earth deformation |
Appendix A. GRD—Changes in Earth’s Gravity, Earth’s Rotation (and Hence Centrifugal Acceleration) and Viscoelastic Solid-Earth Deformation [15] (Gregory et al., 2019)
Appendix B. BSS—Bedrock-Surface Subsidence
Appendix C. PCS—Primary Consolidation Subsidence
Appendix D. SCS—Secondary Consolidation Subsidence
Appendix E. CIS—Construction-Induced Subsidence
Appendix F. NS—Negative Subsidence Due to Bedrock Weathering, Sedimentation, and Soil Biomass Growth
References
- NOAA. Where Is the Largest Estuary in the United States? Available online: https://oceanservice.noaa.gov/facts/chesapeake.html#:~:text=The Chesapeake Bay is the,that drain into the Bay (accessed on 1 November 2024).
- Sherpa, S.F.; Shirzaei, M.; Ojha, C. Disruptive Role of Vertical Land Motion in Future Assessments of Climate Change-Driven Sea-Level Rise and Coastal Flooding Hazards in the Chesapeake Bay Journal of Geophysical Research: Solid Earth. J. Geophys. Res. Solid Earth 2023, 128, e2022JB025993. [Google Scholar] [CrossRef]
- NOAA. Relative Sea Level Trends. Available online: https://tidesandcurrents.noaa.gov/sltrends/sltrends.html (accessed on 29 July 2025).
- Boesch, D.F.; Baecher, G.B. Sea-Level Rise Projections for Maryland 2023; University of Maryland Center for Environmental Science: Cambridge, MD, USA, 2023. [Google Scholar]
- Ezer, T. Sea Level Acceleration and Variability in the Chesapeake Bay: Past Trends, Future Projections, and Spatial Variations within the Bay. Ocean. Dyn. 2023, 73, 23–34. [Google Scholar] [CrossRef]
- Fox-Kemper, B.; Hewitt, H.T.; Xiao, C.; Aðalgeirsdóttir, G.; Drijfhout, S.S.; Edwards, T.L.; Golledge, N.R.; Hemer, M.; Kopp, R.E.; Krinner, G.; et al. Ocean, Cryosphere and Sea Level Change. In Climate Change 2021–The Physical Science Basis; Masson-Delmotte, V., Zhai, P., Pirani, A., Connors, S.L., Péan, C., Berger, S., Caud, N., Chen, Y., Goldfarb, L., Gomis, M.I., et al., Eds.; Cambridge University Press: Cambridge, UK; New York, NY, USA, 2021; pp. 1211–1362. ISBN 9781009157896. [Google Scholar]
- Holgate, S.J.; Woodworth, P.L. Evidence for Enhanced Coastal Sea Level Rise during the 1990s. Geophys. Res. Lett. 2004, 31, 7962. [Google Scholar] [CrossRef]
- Parris, A.; Bromirski, P.; Burkett, V.; Cayan, D.; Culver, M.; Hall, J.; Horton, R.; Knuuti, K.; Moss, R.; Obeysekera, J.; et al. Global Sea Level Rise Scenarios for the US National Climate Assessment; NOAA Tech Memo OAR CPO; Climate Program Office (CPO): Silver Spring, MD, USA, 2012; pp. 1–37.
- Church, J.A.; Clark, P.U.; Cazenave, A.; Gregory, J.M.; Jevrejeva, S.; Levermann, A.; Merrifield, M.A.; Milne, G.A.; Nerem, R.S.; Nunn, P.D.; et al. Sea Level Change. In Climate Change 2013: The Physical Science Basis. Contribution of Working Group I to the Fifth Assessment Report of the Intergovernmental Panel on Climate Change; Stocker, T.F., Qin, D., Platter, G.K., Tignor, M.M.B., Allen, S.K., Boschung, J., Nauels, A., Xia, Y., Bex, V., Midgley, P.M., Eds.; Cambridge Univ Press: Cambridge, UK, 2013; pp. 1137–1216. [Google Scholar]
- Kopp, R.E.; Horton, R.M.; Little, C.M.; Mitrovica, J.X.; Oppenheimer, M.; Rasmussen, D.J.; Strauss, B.H.; Tebaldi, C. Probabilistic 21st and 22nd Century Sea-level Projections at a Global Network of Tide-gauge Sites. Earth’s Future 2014, 2, 383–406. [Google Scholar] [CrossRef]
- Dangendorf, S.; Marcos, M.; Wöppelmann, G.; Conrad, C.P.; Frederikse, T.; Riva, R. Reassessment of 20th Century Global Mean Sea Level Rise. Proc. Natl. Acad. Sci. USA 2017, 114, 5946–5951. [Google Scholar] [CrossRef]
- Nerem, R.S.; Beckley, B.D.; Fasullo, J.T.; Hamlington, B.D.; Masters, D.; Mitchum, G.T. Climate-Change–Driven Accelerated Sea-Level Rise Detected in the Altimeter Era. Proc. Natl. Acad. Sci. USA 2018, 115, 2022–2025. [Google Scholar] [CrossRef]
- Sweet, W.V.; Kopp, R.E.; Weaver, C.P.; Obeysekera, J.; Horton, R.M.; Thieler, E.R.; Zervas, C. Global and Regional Sea-Level Rise Scenarios for the United States; NOAA Technical Report NOS CO-OPS 083; NOAA: Washington, DC, USA, 2017; p. 75.
- Sweet, W.V.; Hamlington, B.D.; Kopp, R.E.; Weaver, C.P.; Barnard, P.L.; Bekaert, D.; Brooks, W.; Craghan, M.; Dusek, G.; Frederikse, T. Global and Regional Sea Level Rise Scenarios for the United States: Updated Mean Projections and Extreme Water Level Probabilities along US Coastlines; National Oceanic and Atmospheric Administration: Washington, DC, USA, 2022.
- Gregory, J.M.; Griffies, S.M.; Hughes, C.W.; Lowe, J.A.; Church, J.A.; Fukimori, I.; Gomez, N.; Kopp, R.E.; Landerer, F.; Cozannet, G.L.; et al. Concepts and Terminology for Sea Level: Mean, Variability and Change, Both Local and Global. Surv. Geophys. 2019, 40, 1251–1289. [Google Scholar] [CrossRef]
- Ohenhen, L.O.; Barnard, P.L. Slowly but Surely: Exposure of Communities and Infrastructure to Subsidence on the US East Coast. PNAS Nexus 2024, 3, pgad426. [Google Scholar] [CrossRef]
- Peltier, W.R. Global Glacial Isostatic Adjustment and Modern Instrumental Records of Relative Sea Level History. In International Geophysics; Elsevier: Amsterdam, The Netherlands, 2001; Volume 75, pp. 65–95. ISBN 0074-6142. [Google Scholar]
- Galloway, D.L.; Jones, D.R.; Ingebritsen, S.E. Land Subsidence in the United States; Circular 1182; U.S. Geological Survey: Reston, VA, USA, 1999; ISBN 0607926961.
- Eggleston, J.; Pope, J. Land Subsidence and Relative Sea-Level Rise in the Southern Chesapeake Bay Region; U.S. Geological Survey: Richmond, VA, USA, 2013; ISBN 9781411337169.
- Pope, J.P.; Burbey, T.J. Multiple-Aquifer Characterization from Single Borehole Extensometer Records. Ground Water 2004, 42, 45–58. [Google Scholar] [CrossRef]
- Coplin, L.S.; Galloway, D.L. Houston-Galveston, Texas: Managing Coastal Subsidence. In Land Subsidence in the United States; Circular 1182; U.S. Geological Survey: Reston, VA, USA, 1999; pp. 35–46. [Google Scholar]
- Ohenhen, L.O.; Shirzaei, M.; Ojha, C.; Kirwan, M.L. Hidden Vulnerability of US Atlantic Coast to Sea-Level Rise Due to Vertical Land Motion. Nat. Commun. 2023, 14, 2038. [Google Scholar] [CrossRef]
- Webb, E.L.; Friess, D.A.; Krauss, K.W.; Cahoon, D.R.; Guntenspergen, G.R.; Phelps, J. A Global Standard for Monitoring Coastal Wetland Vulnerability to Accelerated Sea-Level Rise. Nat. Clim. Change 2013, 3, 458–465. [Google Scholar] [CrossRef]
- Gregory, J.M.; White, N.J.; Church, J.A.; Bierkens, M.F.P.; Box, J.E.; Van Den Broeke, M.R.; Cogley, J.G.; Fettweis, X.; Hanna, E.; Huybrechts, P.; et al. Twentieth-Century Global-Mean Sea Level Rise: Is the Whole Greater than the Sum of the Parts? J. Clim. 2013, 26, 4476–4499. [Google Scholar] [CrossRef]
- Frederikse, T.; Buchanan, M.K.; Lambert, E.; Kopp, R.E.; Oppenheimer, M.; Rasmussen, D.J.; van de Wal, R.S.W. Antarctic Ice Sheet and Emission Scenario Controls on 21st-Century Extreme Sea-Level Changes. Nat. Commun. 2020, 11, 390. [Google Scholar] [CrossRef] [PubMed]
- Gräwe, U.; Klingbeil, K.; Kelln, J.; Dangendorf, S. Decomposing Mean Sea Level Rise in a Semi-Enclosed Basin, the Baltic Sea. J. Clim. 2019, 32, 3089–3108. [Google Scholar] [CrossRef]
- Gehrels, W.R.; Dangendorf, S.; Barlow, N.L.M.; Saher, M.H.; Long, A.J.; Woodworth, P.L.; Piecuch, C.G.; Berk, K. A Preindustrial Sea-Level Rise Hotspot Along the Atlantic Coast of North America Geophysical Research Letters. Geophys. Res. Lett. 2020, 47, e2019GL085814. [Google Scholar] [CrossRef]
- Hamlington, B.D.; Frederikse, T.; Nerem, R.S.; Fasullo, J.T.; Adhikari, S. Investigating the Acceleration of Regional Sea Level Rise During the Satellite Altimeter Era. Geophys. Res. Lett. 2020, 47, e2019GL086528. [Google Scholar] [CrossRef]
- Wang, J.; Church, J.A.; Zhang, X.; Chen, X. Reconciling Global Mean and Regional Sea Level Change in Projections and Observations. Nat. Commun. 2021, 12, 990. [Google Scholar] [CrossRef]
- Cazenave, A.; Moreira, L. Contemporary Sea-Level Changes from Global to Local Scales: A Review. Proc. R. Soc. A 2022, 478, 20220049. [Google Scholar] [CrossRef]
- Yin, J.; Schlesinger, M.E.; Stouffer, R.J. Model Projections of Rapid Sea-Level Rise on the Northeast Coast of the United States. Nat. Geosci. 2009, 2, 262–266. [Google Scholar] [CrossRef]
- Krasting, J.P.; Dunne, J.P.; Stouffer, R.J.; Hallberg, R.W. Enhanced Atlantic Sea-Level Rise Relative to the Pacific under High Carbon Emission Rates. Nat. Geosci. 2016, 9, 210–214. [Google Scholar] [CrossRef]
- Farrell, W.E.; Clark, J.A. On Postglacial Sea Level. Geophys. J. R. Astron. Soc. 1976, 46, 647–667. [Google Scholar] [CrossRef]
- Mine, G.A.; Mitrovica, J.X. Postglacial Sea-Level Change on a Rotating Earth. Geophys. J. Int. 1998, 133, 1–19. [Google Scholar] [CrossRef]
- Mitrovica, J.X.; Tamisiea, M.E.; Davis, J.L.; Milne, G.A. Recent Mass Balance of Polar Ice Sheets Inferred from Patterns of Global Sea-Level Change. Nature 2001, 409, 1026–1029. [Google Scholar] [CrossRef] [PubMed]
- Dangendorf, S.; Hendricks, N.; Sun, Q.; Klinck, J.; Ezer, T.; Frederikse, T.; Calafat, F.M.; Wahl, T.; Törnqvist, T.E. Acceleration of US Southeast and Gulf Coast Sea-Level Rise Amplified by Internal Climate Variability. Nat. Commun. 2023, 14, 1935. [Google Scholar] [CrossRef]
- Church, J.A.; White, N.J. Sea-Level Rise from the Late 19th to the Early 21st Century. Surv. Geophys. 2011, 32, 285–602. [Google Scholar] [CrossRef]
- USGS. Manhattan Formation, Undivided. Available online: https://mrdata.usgs.gov/geology/state/sgmc2-unit.php?unit=NYOm;3 (accessed on 1 October 2024).
- Love, R.; Milne, G.A.; Tarasov, L.; Engelhart, S.E.; Hijma, M.P.; Latychev, K.; Horton, B.P.; Törnqvist, T.E. The Contribution of Glacial Isostatic Adjustment to Projections of Sea-level Change along the Atlantic and Gulf Coasts of North America. Earth’s Future 2016, 4, 440–464. [Google Scholar] [CrossRef]
- Bird, P. An Updated Digital Model of Plate Boundaries. Geochem. Geophys. Geosyst. 2003, 4, 3. [Google Scholar] [CrossRef]
- Goudarzi, M.A.; Cocard, M.; Santerre, R. Present-Day 3D Velocity Field of Eastern North America Based on Continuous GPS Observations. Pure Appl. Geophys. 2016, 173, 2387–2412. [Google Scholar] [CrossRef]
- Mitrovica, J.X.; Tamisiea, M.E.; Ivins, E.R.; Vermeersen, L.L.A.; Milne, G.A.; Lambeck, K. Surface Mass Loading on a Dynamic Earth: Complexity and Contamination in the Geodetic Analysis of Global Sea-Level Trends. Underst. Sea-Level Rise Var. 2010, 5, 285–325. [Google Scholar] [CrossRef]
- Teixell, A.; Bertotti, G.; de Lamotte, D.F.; Charroud, M. The Geology of Vertical Movements of the Lithosphere: An Overview. Tectonophysics 2009, 475, 1–8. [Google Scholar] [CrossRef]
- Wahr, J.; DaZhong, H.; Trupin, A. Predictions of Vertical Uplift Caused by Changing Polar Ice Volumes on a Visco- Elastic Earth. Geophys. Res. Lett. 1995, 22, 977–980. [Google Scholar] [CrossRef]
- Benford, B.; Demets, C.; Calais, E. GPS Estimates of Microplate Motions, Northern Caribbean: Evidence for a Hispaniola Microplate and Implications for Earthquake Hazard. Geophys. J. Int. 2012, 191, 481–490. [Google Scholar] [CrossRef]
- Liu, Y.; Li, J. Land Subsidence Due to Creep of the Gulf Coast Aquifer System in the Houston-Galveston Region. Envirnmental Eng. Geosci. 2022, 28, 237–254. [Google Scholar] [CrossRef]
- Liu, Y.; Li, J.; Fasullo, J.; Galloway, D.L. Land Subsidence Contributions to Relative Sea Level Rise at Tide Gauge Galveston Pier 21, Texas. Sci. Rep. 2020, 10, 17905. [Google Scholar] [CrossRef]
- Ramirez, R.A.; Lee, G.-J.; Choi, S.-K.; Kwon, T.-H.; Kim, Y.-C.; Ryu, H.-H.; Kim, S.; Bae, B.; Hyun, C. Monitoring of Construction-Induced Urban Ground Deformations Using Sentinel-1 PS-InSAR: The Case Study of Tunneling in Dangjin, Korea. Int. J. Appl. Earth Obs. Geoinf. 2022, 108, 102721. [Google Scholar] [CrossRef]
- Xu, Y.-S.; Ma, L.; Du, Y.-J.; Shen, S.-L. Analysis of Urbanisation-Induced Land Subsidence in Shanghai. Nat. Hazards 2012, 63, 1255–1267. [Google Scholar] [CrossRef]
- Hayes, J.L.; Riebe, C.S.; Holbrook, W.S.; Flinchum, B.A.; Hartsough, P.C. Porosity Production in Weathered Rock: Where Volumetric Strain Dominates over Chemical Mass Loss. Sci. Adv. 2019, 5, eaao0834. [Google Scholar] [CrossRef] [PubMed]
- Kirwan, M.L.; Walters, D.C.; Reay, W.G.; Carr, J.A. Sea Level Driven Marsh Expansion in a Coupled Model of Marsh Erosion and Migration. Geophys. Res. Lett. 2016, 43, 4366–4373. [Google Scholar] [CrossRef]
- USGS. Grouand Water Atlas of the United States-Introduction and National Summary. Available online: https://pubs.er.usgs.gov/publication/ha730A (accessed on 2 March 2020).
- Andreasen, D.C.; Staley, A.; Achmad, G. Maryland Coastal Plain Aquifer Information System: Hydrogeologic Framework, Maryland Geological Survey Open-File Report 12–02-20, 121 P. 2013. Available online: http://www.mgs.md.gov/publications/report_pages/OFR_12-02-20.html (accessed on 10 January 2024).
- Tamisiea, M.; Mitrovica, J. The Moving Boundaries of Sea Level Change: Understanding the Origins of Geographic Variability. Oceanography 2011, 24, 24–39. [Google Scholar] [CrossRef]
- Kopp, R.E.; Hay, C.C.; Little, C.M.; Mitrovica, J.X. Geographic Variability of Sea-Level Change. Curr. Clim. Change Rep. 2015, 1, 192–204. [Google Scholar] [CrossRef]
- Mitrovica, J.X.; Milne, G.A.; Davis, J.L. Glacial Isostatic Adjustment on a Rotating Earth. Geophys. J. Int. 2001, 147, 562–578. [Google Scholar] [CrossRef]
- Chigira, M. Long-Term Gravitational Deformation of Rocks by Mass Rock Creep. Eng. Geol. 1992, 32, 157–184. [Google Scholar] [CrossRef]
- Boukharov, G.N.; Chanda, M.W.; Boukharov, N.G. The Three Processes of Brittle Crystalline Rock Creep. Int. J. Rock Mech. Min. Sci. Geomech. Abstr. 1995, 32, 325–335. [Google Scholar] [CrossRef]
- Heflin, M.; Moore, A.; Murphy, D.; Desai, S.; Bertiger, W.; Haines, B.; Kuang, D.; Sibthorpe, A.; Sibois, A.; Ries, P.; et al. GPS Time Series. Available online: https://sideshow.jpl.nasa.gov/post/series.html (accessed on 5 December 2023).
- Gravelle, M.; Wöppelmann, G.; Gobron, K.; Altamimi, Z.; Guichard, M.; Herring, T.; Rebischung, P. The ULR-Repro3 GPS Data Reanalysis and Its Estimates of Vertical Land Motion at Tide Gauges for Sea Level Science, Earth System Science Data. Earth Syst. Sci. Data 2023, 15, 497–509. [Google Scholar] [CrossRef]
- Terzaghi, K. Principles of Soil Mechanics, IV-Settlement and Consolidation of Clay. Eng. News-Rec. 1925, 95, 974–978. [Google Scholar]
- Terzaghi, K. Settlement and Consolidation of Clay. In Principles of Soil Mechanics; McGraw-Hill: New York, NY, USA, 1925; Volume 4, pp. 874–878. [Google Scholar]
- Riley, F.S. Analysis of Borehole Extenso Meter Data from Central California. In Land Subsidence: Proceedings of the Tokyo Symposium; International Association of Scientific Hydrology Publication: Wallingford, UK, 1969; Volume 89, pp. 423–431. [Google Scholar]
- Helm, D.C. One-Dimensional Simulation of Aquifer System Compaction near Pixley, Calif., Part 1. Constant Parameters. Water Resour. Res. 1975, 11, 465–478. [Google Scholar] [CrossRef]
- Helm, D.C. One-Dimensional Simulation of Aquifer System Compaction near Pixley, California: 2. Stress-Dependent Parameters. Water Resour. Res. 1976, 12, 375–391. [Google Scholar] [CrossRef]
- Helm, D.C. Field-Based Computational Techniques for Predicting Subsidence Due to Fluid Withdrawal. Geol. Soc. Am. Rev. Eng. Geol. 1984, VI, 1–22. [Google Scholar]
- Poland, J.F. Land Subsidence in the San Joaquin Valley and Its Effect on Estimates of Ground-Water Resoruces. In Proceedings of the lASH Publication 52; International Association of Scientific Hydrology: Wallingford, UK, 1960; pp. 325–335. [Google Scholar]
- Miller, R.E. Compaction of an Aquifer System Computed from Consolidation Tests and Decline in Artesian Head; U.S. Geological Survey Professional Paper 424-B; U.S. Geological Survey: Richmond, VA, USA, 1961; pp. B54–B58.
- Poland, J.F.; Lofgren, B.E.; Ireland, R.L.; Pugh, R.G. Land Subsidence in the San Joaquin Valley, California as of 1972: U.S. Geological Survey Professional Paper 43 7-H; U.S. Government Printing Office: Washington, DC, USA, 1975; p. 78.
- Ireland, R.L.; Poland, J.F.; Riley, F. Land Subsidence in the San Joaquin Valley, California as of 1980: U.S. Geological Survey Professional Paper 43 7-I; U.S. Government Printing Office: Washington, DC, USA, 1984; p. 93.
- Helm, D.C. Estimating Parameters of Compacting Fine-Grained Interbeds within a Confined Aquifer System by a One-Dimensional Simulation of Field Observations; International Association of Scientific Hydrology Publication: Wallingford, UK, 1976; Volume 121, pp. 145–156. [Google Scholar]
- Luo, Y.; Ye, S.; Wu, J.; Wang, H.; Jiao, X. A Modified Inverse Procedure for Calibrating Parameters in a Land Subsidence Model and Its Field Application in Shanghai, China. Hydrogeol. J. 2016, 24, 711–725. [Google Scholar] [CrossRef]
- Tolman, C.F.; Poland, J.F. Ground-Water Infiltration, and Ground-Surface Recession in Santa Clara Valley, Santa Clara County, California. Trans. Am. Geophys. Union 1940, 21, 23–34. [Google Scholar]
- Poland, J.F.; Green, J.H. Subsidence in the Santa Clara Valley, California-A Progress Report, U.S. Geolorical Survey Water-Supply Paper 1619-C; U.S. Government Printing Office: Washington, DC, USA, 1962; p. 16.
- Holzer, T.L. History of the Aquitard-Drainage Model in Land Subsidence Case Studies and Current Research. In Land Subsidence Case Studies and Current Research: Proceedings of the Dr. Joseph F. Poland Symposium on Land Subsidence; No. 8; Association of Engineering Geologists Special Publication: Belleair Bluffs, FL, USA, 1998; pp. 7–12. [Google Scholar]
- Riley, F.S. Mechanics of Aquifer Systems-The Scientific Legacy of Joseph F. Poland. In Land Subsidence Case Studies and Current Research: Proceedings of the Dr. Joseph F. Poland Symposium on Land Subsidence; No. 8; Association of Engineering Geologists Special Publication: Belleair Bluffs, FL, USA, 1998; pp. 13–27. [Google Scholar]
- Liu, Y.; Helm, D.C. Inverse Procedure for Calibrating Parameters That Control Land Subsidence Caused by Subsurface Fluid Withdrawal: 2. Field Application. Water Resour. Res. 2008, 44. [Google Scholar] [CrossRef]
- Green, J.H. Compaction of the Aquifer System and Land Subsidence in the Santa Clara Valley, California; Paper 1779-T, 11 P.; U.S. Geological Survey Water-Supply: Reston, VA, USA, 1964; p. 11.
- Poland, J.F.; Ireland, R.L. Land Subsidence in the Santa Clara Valley, California, as of 1982: U.S. Geological Survey Professional Paper 497-F; U.S. Government Printing Office: Washington, DC, USA, 1988; p. 61.
- Liu, Y.; Li, J. MODFLOW No-Delay Flow Simulation for Low Permeable Confining Units. In Proceedings of the World Environmental & Water Resources Congress 2016, West Palm Beach, FL, USA, 22–26 May 2016; pp. 387–393. [Google Scholar]
- Liu, Y.; Li, J.; Fang, Z.N. Groundwater Level Change Management on Control of Land Subsidence Supported by Borehole Extensometer Compaction Measurements in the Houston-Galveston Region, Texas. Geosciences 2019, 9, 223. [Google Scholar] [CrossRef]
- Sneed, M.; Galloway, D.L. Aquifer-System Compaction and Land Subsidence: Measurements, Analyses, and Simulations—The Holly Site, Edwards Air Force Base, Antelope Valley, California; Water-Resources Investigations Report 00-4015; U.S. Geological Survey: Richmond, VA, USA, 2000.
- Gabrysch, R.K.; Bonnett, C.W. Land-Surface Subsidence in the Houston-Galveston Region, Texas; Texas Water Development Board: Austin, TX, USA, 1975.
- Fitch, B. Kynch Theory and Compression Zones. AIChE J. 1983, 29, 940–942. [Google Scholar] [CrossRef]
- Taylor, D.W.; Merchant, W.A. A Theory of Clay Consolidation Accounting for Secondary Compression. J. Math. Phys. 1940, 19, 167–185. [Google Scholar] [CrossRef]
- Taylor, D.W. Research on Consolidation of Clays, Department of Engineering; Massachusetts Institute of Technology: Cambridge, MA, USA, 1942; Volume 82, p. 147. [Google Scholar]
- Yuan, Y.; Whittle, A.J.; Nash, D.F.T. Model for Predicting and Controlling Creep Settlements with Surcharge Loading. Deform. Charact. Geomaterials 2015, 931–938. [Google Scholar] [CrossRef]
- Holbrook, W.S.; Marcon, V.; Bacon, A.R.; Brantley, S.L.; Carr, B.J.; Flinchum, B.A.; Richter, D.D.; Riebe, C.S. Links between Physical and Chemical Weathering Inferred from a 65-m-Deep Borehole through Earth’s Critical Zone. Sci. Rep. 2019, 9, 4495. [Google Scholar] [CrossRef]
- Morris, J.T.; Sundareshwar, V.; Nietch, C.T.; Kjerfve, B.; Cahoon, D.R. Responses of Coastal Wetlands to Rising Sea Level. Ecology 2002, 83, 2869–2877. [Google Scholar] [CrossRef]
- Langley, J.A.; Mckee, K.L.; Cahoon, D.R.; Cherry, J.A.; Megonigal, J.P. Elevated CO 2 Stimulates Marsh Elevation Gain, Counterbalancing Sea-Level Rise. Proc. Natl. Acad. Sci. USA 2009, 106, 6182–6186. [Google Scholar] [CrossRef]
- Ratliff, K.M.; Braswell, A.E.; Marani, M. Spatial Response of Coastal Marshes to Increased Atmospheric CO2. Proc. Natl. Acad. Sci. USA 2015, 112, 15580–15584. [Google Scholar] [CrossRef]
- Doughty, C.L.; Langley, J.A.; Walker, W.S.; Feller, I.C.; Schaub, R.; Chapman, S.K. Mangrove Range Expansion Rapidly Increases Coastal Wetland Carbon Storage. Estuaries Coasts 2016, 39, 385–396. [Google Scholar] [CrossRef]
- Mariotti, G.; Carr, J. Dual Role of Salt Marsh Retreat: Long-Term Loss and Short-Term Resilience. Water Resour. Manag. 2014, 50, 2963–2974. [Google Scholar] [CrossRef]
- Mariotti, G.; Fagherazzi, S. Critical Width of Tidal Fl Ats Triggers Marsh Collapse in the Absence of Sea-Level Rise. Proc. Natl. Acad. Sci. USA 2013, 110, 5353–5356. [Google Scholar] [CrossRef]
- Fagherazzi, S. The Ephemeral Life of a Salt Marsh. Geology 2013, 41, 943–944. [Google Scholar] [CrossRef]









| TG | Paring TG | C1 | C2 | D1 | C3 | C4 | C5 | C6 | C7 |
|---|---|---|---|---|---|---|---|---|---|
| Baltimore | New York | 0.991 | 2.689 | 1420 | 0.027 | 2.637 | 2.741 | 0.990 | 0.992 |
| Washington, D.C. | Baltimore | 0.979 | 2.269 | 1063 | 0.031 | 2.209 | 2.329 | 0.976 | 0.981 |
| NY-Bal | 0.984 | 2.393 | 2.333 | 2.453 | 0.981 | 0.985 | |||
| Ocean City | Baltimore | 0.954 | 1.877 | 321 | 0.056 | 1.766 | 1.987 | 0.943 | 0.963 |
| NY-Bal | 0.973 | 2.145 | 2.035 | 2.255 | 0.967 | 0.978 | |||
| Kiptopeke | Baltimore | 0.979 | 2.266 | 831 | 0.035 | 2.198 | 2.335 | 0.976 | 0.981 |
| NY-Bal | 0.973 | 2.141 | 2.073 | 2.210 | 0.969 | 0.977 | |||
| Sewells Point | Baltimore | 0.983 | 2.385 | 1106 | 0.030 | 2.326 | 2.444 | 0.981 | 0.985 |
| NY-Bal | 0.985 | 2.452 | 2.393 | 2.511 | 0.984 | 0.987 | |||
| Yorktown | Baltimore | 0.981 | 2.329 | 807 | 0.035 | 2.210 | 2.398 | 0.978 | 0.984 |
| NY-Bal | 0.972 | 2.132 | 2.063 | 2.201 | 0.968 | 0.976 | |||
| Cambridge | Baltimore | 0.990 | 2.628 | 684 | 0.038 | 2.553 | 2.703 | 0.988 | 0.991 |
| NY-Bal | 0.978 | 2.255 | 2.180 | 2.330 | 0.978 | 0.981 | |||
| Solomons Island | Baltimore | 0.993 | 2.817 | 941 | 0.0330 | 2.753 | 2.881 | 0.992 | 0.994 |
| NY-Bal | 0.979 | 2.262 | 2.198 | 2.326 | 0.976 | 0.981 | |||
| Annapolis | Baltimore | 0.994 | 2.904 | 1083 | 0.030 | 2.845 | 2.964 | 0.993 | 0.995 |
| NY-Bal | 0.985 | 2.448 | 2.388 | 2.507 | 0.983 | 0.987 | |||
| Lewisetta | Baltimore | 0.969 | 2.076 | 581 | 0.042 | 1.994 | 2.157 | 0.964 | 0.974 |
| NY-Bal | 0.968 | 2.054 | 1.973 | 2.136 | 0.962 | 0.973 | |||
| Dahlgren | Baltimore | 0.984 | 2.419 | 468 | 0.047 | 2.328 | 2.510 | 0.981 | 0.987 |
| NY-Bal | 0.965 | 2.008 | 1.917 | 2.099 | 0.958 | 0.970 | |||
| Tolchester Beach | Baltimore | 0.992 | 2.779 | 325 | 0.056 | 2.670 | 2.888 | 0.990 | 0.994 |
| NY-Bal | 0.920 | 1.586 | 1.477 | 1.695 | 0.901 | 0.935 | |||
| Chesapeake City | Baltimore | 0.996 | 3.072 | 323 | 0.056 | 2.962 | 3.181 | 0.995 | 0.997 |
| NY-Bal | 0.980 | 2.293 | 2.183 | 2.402 | 0.975 | 0.984 | |||
| Wachapreague | Baltimore | 0.977 | 2.226 | 380 | 0.052 | 2.125 | 2.327 | 0.972 | 0.981 |
| NY-Bal | 0.982 | 2.343 | 2.242 | 2.444 | 0.978 | 0.985 | |||
| CBBT | Baltimore | 0.971 | 2.112 | 548 | 0.043 | 2.028 | 2.196 | 0.966 | 0.976 |
| NY-Bal | 0.963 | 2.034 | 1.950 | 2.118 | 0.960 | 0.972 |
| Geological Materials | Symbol of Station Type | Geological Time | Stress History | Consolidation Degree ** | Type of VLM ( or LS ( | |||||||
| Period | Epoch | Start, MYBP | Experienced Effective Stress ( | Current Effective Stress ( | ||||||||
| Sediments between see floor and bedrock surface | Surficial Aquifer *** | Quaternary | Holocene | 0.00117 | Decreasing (losing) | −1 | Local non-GIA processes | NS PCS 0 | CS | |||
| Pleistocene | 2.58 | |||||||||||
| Holocene | 0.00117 | Very low | 1 | PCS 0 CIS 0 | ||||||||
| Pleistocene | 2.58 | Low | 2 | |||||||||
| Aquifer Systems | TOC | Tertiary | Pliocene to Paleocene | 66 | High | 5 | PCS * | |||||
| COC | Cretaceous | 145 | Very high | |||||||||
| Materials below bedrock surface | Bedrock | pre-C | Jurassic to Precambrian | 4600 | Highest | *** | 6 | Global GIA processes | BSS | BSS | ||
| Mantle | n/a | n/a | n/a | n/a | Super high | n/a | ? | |||||
Disclaimer/Publisher’s Note: The statements, opinions and data contained in all publications are solely those of the individual author(s) and contributor(s) and not of MDPI and/or the editor(s). MDPI and/or the editor(s) disclaim responsibility for any injury to people or property resulting from any ideas, methods, instructions or products referred to in the content. |
© 2025 by the authors. Licensee MDPI, Basel, Switzerland. This article is an open access article distributed under the terms and conditions of the Creative Commons Attribution (CC BY) license (https://creativecommons.org/licenses/by/4.0/).
Share and Cite
Liu, Y.; Zhou, X. Deciphering Relative Sea-Level Change in Chesapeake Bay: Impact of Global Mean, Regional Variation, and Local Land Subsidence, Part 1: Methodology. Water 2025, 17, 3167. https://doi.org/10.3390/w17213167
Liu Y, Zhou X. Deciphering Relative Sea-Level Change in Chesapeake Bay: Impact of Global Mean, Regional Variation, and Local Land Subsidence, Part 1: Methodology. Water. 2025; 17(21):3167. https://doi.org/10.3390/w17213167
Chicago/Turabian StyleLiu, Yi, and Xin Zhou. 2025. "Deciphering Relative Sea-Level Change in Chesapeake Bay: Impact of Global Mean, Regional Variation, and Local Land Subsidence, Part 1: Methodology" Water 17, no. 21: 3167. https://doi.org/10.3390/w17213167
APA StyleLiu, Y., & Zhou, X. (2025). Deciphering Relative Sea-Level Change in Chesapeake Bay: Impact of Global Mean, Regional Variation, and Local Land Subsidence, Part 1: Methodology. Water, 17(21), 3167. https://doi.org/10.3390/w17213167

