Exploring Methane Capture Potential in Alkaline Coal Mine Drainage: Insight from the Microbial Community Structure and Function Analysis
Abstract
1. Introduction
2. Material and Methods
2.1. The Study Area
2.2. Sample Collection
2.3. Laboratory Chemical Analysis
2.4. DNA Extraction, High-Throughput Sequencing and Data Analysis
2.5. Data Visualization
3. Results and Discussions
3.1. Hydrogeochemistry
3.2. Microbial Ecology and Putative Keystone Taxa
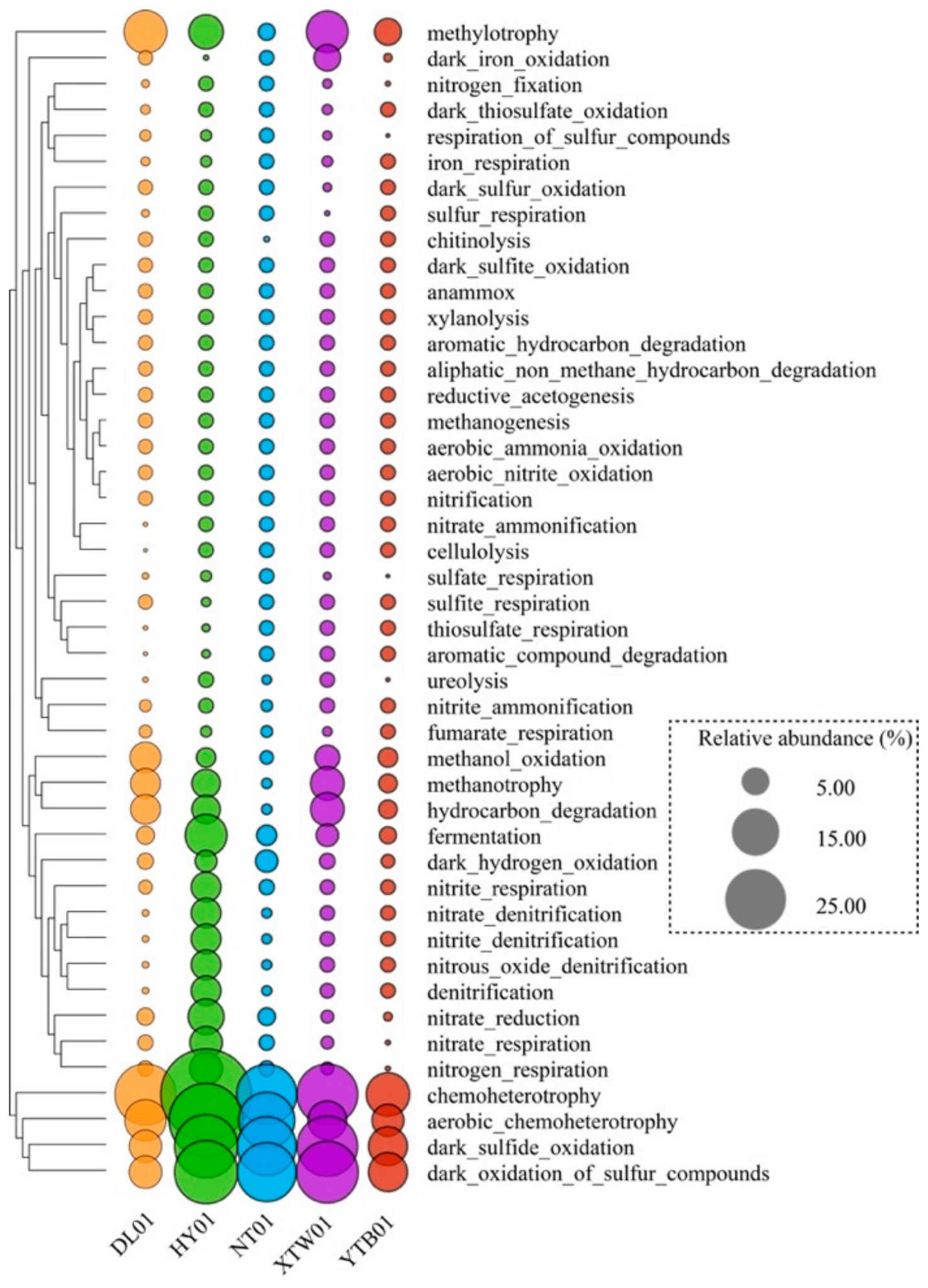
3.3. Potential Function of the Microbial Community
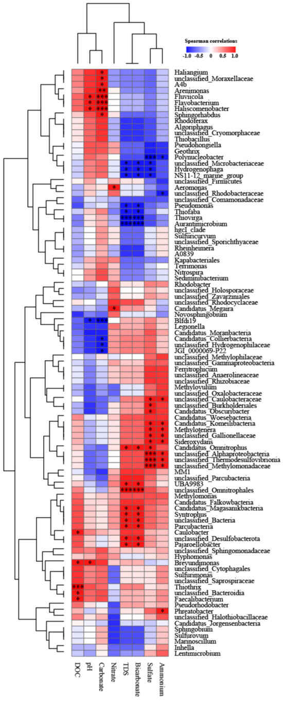
3.4. Correlations between Microbial Community and Hydrogeochemistry
4. Conclusions
Supplementary Materials
Author Contributions
Funding
Institutional Review Board Statement
Data Availability Statement
Acknowledgments
Conflicts of Interest
References
- Ray, S.; Dey, K. Coal Mine Water Drainage: The Current Status and Challenges. J. Inst. Eng. (India) Ser. D 2020, 101, 165–172. [Google Scholar] [CrossRef]
- Pereira, L.B.; Vicentini, R.; Ottoboni, L.M.M. Changes in the Bacterial Community of Soil from a Neutral Mine Drainage Channel. PLoS ONE 2014, 9, e96605. [Google Scholar] [CrossRef] [PubMed]
- Doulati Ardejanii, F.; Rooki, R.; Jodieri Shokri, B.; Eslam Kish, T.; Aryafar, A.; Tourani, P. Prediction of Rare Earth Elements in Neutral Alkaline Mine Drainage from Razi Coal Mine, Golestan Province, Northeast Iran, Using General Regression Neural Network. J. Environ. Eng. 2013, 139, 896–907. [Google Scholar] [CrossRef]
- Acharya, B.S.; Kharel, G. Acid Mine Drainage from Coal Mining in the United States—An Overview. J. Hydrol. 2020, 588, 125061. [Google Scholar] [CrossRef]
- Shahhosseini, M.; Doulati Ardejani, F.; Baafi, E. Geochemistry of Rare Earth Elements in a Neutral Mine Drainage Environment, Anjir Tangeh, Northern Iran. Int. J. Coal Geol. 2017, 183, 120–135. [Google Scholar] [CrossRef]
- Vriens, B.; Skierszkan, E.K.; St-Arnault, M.; Salzsauler, K.; Aranda, C.; Mayer, K.U.; Beckie, R.D. Mobilization of Metal(oid) Oxyanions through Circumneutral Mine Waste-Rock Drainage. ACS Omega 2019, 4, 10205–10215. [Google Scholar] [CrossRef] [PubMed]
- Cravotta, C.A.; Brady, K.B.C. Priority Pollutants and Associated Constituents in Untreated and Treated Discharges from Coal Mining or Processing Facilities in Pennsylvania, USA. Appl. Geochem. 2015, 62, 108–130. [Google Scholar] [CrossRef]
- Silva, L.F.O.; Wollenschlager, M.; Oliveira, M.L.S. A Preliminary Study of Coal Mining Drainage and Environmental Health in the Santa Catarina Region, Brazil. Environ. Geochem. Health 2011, 33, 55–65. [Google Scholar] [CrossRef]
- Dong, S.; Wang, H.; Guo, X.; Zhou, Z. Characteristics of Water Hazards in China’s Coal Mines: A Review. Mine Water Environ. 2021, 40, 325–333. [Google Scholar] [CrossRef]
- Nordstrom, D.K.; Blowes, D.W.; Ptacek, C.J. Hydrogeochemistry and Microbiology of Mine Drainage: An Update. Appl. Geochem. 2015, 57, 3–16. [Google Scholar] [CrossRef]
- Lindberg, T.T.; Bernhardt, E.S.; Bier, R.; Helton, A.M.; Brittany Merola, R.; Vengosh, A.; Di Giulio, R.T. Cumulative Impacts of Mountaintop Mining on an Appalachian Watershed. Proc. Natl. Acad. Sci. USA 2011, 108, 20929–20934. [Google Scholar] [CrossRef] [PubMed]
- Griffith, M.B.; Norton, S.B.; Alexander, L.C.; Pollard, A.I.; LeDuc, S.D. The Effects of Mountaintop Mines and Valley Fills on the Physicochemical Quality of Stream Ecosystems in the Central Appalachians: A Review. Sci. Total Environ. 2012, 417–418, 1–12. [Google Scholar] [CrossRef] [PubMed]
- Heikkinen, P.M.; Räisänen, M.L.; Johnson, R.H. Geochemical Characterisation of Seepage and Drainage Water Quality from Two Sulphide Mine Tailings Impoundments: Acid Mine Drainage versus Neutral Mine Drainage. Mine Water Environ. 2009, 28, 30–49. [Google Scholar] [CrossRef]
- Lindsay, M.B.J.; Condon, P.D.; Jambor, J.L.; Lear, K.G.; Blowes, D.W.; Ptacek, C.J. Mineralogical, Geochemical, and Microbial Investigation of a Sulfide-Rich Tailings Deposit Characterized by Neutral Drainage. Appl. Geochem. 2009, 24, 2212–2221. [Google Scholar] [CrossRef]
- Bier, R.L.; Voss, K.A.; Bernhardt, E.S. Bacterial Community Responses to a Gradient of Alkaline Mountaintop Mine Drainage in Central Appalachian Streams. ISME J. 2015, 9, 1378–1390. [Google Scholar] [CrossRef]
- Logares, R.; Lindström, E.S.; Langenheder, S.; Logue, J.B.; Paterson, H.; Laybourn-Parry, J.; Rengefors, K.; Tranvik, L.; Bertilsson, S. Biogeography of Bacterial Communities Exposed to Progressive Long-Term Environmental Change. ISME J. 2013, 7, 937–948. [Google Scholar] [CrossRef] [PubMed]
- Oyetibo, G.O.; Enahoro, J.A.; Ikwubuzo, C.A.; Ukwuoma, C.S. Microbiome of Highly Polluted Coal Mine Drainage from Onyeama, Nigeria, and Its Potential for Sequestrating Toxic Heavy Metals. Sci. Rep. 2021, 11, 17496. [Google Scholar] [CrossRef] [PubMed]
- Jin, L.; Gerson, J.R.; Rocca, J.D.; Bernhardt, E.S.; Simonin, M. Alkaline Mine Drainage Drives Stream Sediment Microbial Community Structure and Function. Sci. Total Environ. 2022, 805, 150189. [Google Scholar] [CrossRef]
- Chen, D.; Feng, Q. Microbial Community Structure, Metabolic Function, and Phenotypic Characteristics of Sediment in Deep Coal Mine Underground Environment, China. Water 2023, 15, 2371. [Google Scholar] [CrossRef]
- Li, Y.; Liu, B.; Chen, J.; Yue, X. Carbon–Nitrogen–Sulfur-Related Microbial Taxa and Genes Maintained the Stability of Microbial Communities in Coals. ACS Omega 2022, 7, 22671–22681. [Google Scholar] [CrossRef]
- Bier, R.L.; Wernegreen, J.J.; Vilgalys, R.J.; Ellis, J.C.; Bernhardt, E.S. Subsidized or Stressed? Shifts in Freshwater Benthic Microbial Metagenomics along a Gradient of Alkaline Coal Mine Drainage. Limnol. Oceanogr. 2020, 65, S277–S292. [Google Scholar] [CrossRef]
- Sims, A.; Zhang, Y.; Gajaraj, S.; Brown, P.B.; Hu, Z. Toward the Development of Microbial Indicators for Wetland Assessment. Water Res. 2013, 47, 1711–1725. [Google Scholar] [CrossRef]
- Liu, G.; Peng, S.; Lin, X.; Ciais, P.; Li, X.; Xi, Y.; Lu, Z.; Chang, J.; Saunois, M.; Wu, Y.; et al. Recent Slowdown of Anthropogenic Methane Emissions in China Driven by Stabilized Coal Production. Environ. Sci. Technol. Lett. 2021, 8, 739–746. [Google Scholar] [CrossRef]
- Chen, D.; Chen, A.; Hu, X.; Li, B.; Li, X.; Guo, L.; Feng, R.; Yang, Y.; Fang, X. Substantial Methane Emissions from Abandoned Coal Mines in China. Environ. Res. 2022, 214, 113944. [Google Scholar] [CrossRef]
- Zhuang, X.; Querol, X.; Alastuey, A.; Plana, F.; Moreno, N.; Andrés, J.M.; Wang, J. Mineralogy and Geochemistry of the Coals from the Chongqing and Southeast Hubei Coal Mining Districts, South China. Int. J. Coal Geol. 2007, 71, 263–275. [Google Scholar] [CrossRef]
- Sun, G.F.; Zhao, F.H.; Zhang, L.; Liu, Y.M.; Cao, S.H.; Zhang, W. Comprehensive Assessment of Coal Mine Drainage Quality in the Arid Area of Western Chongqing. J. China Coal Soc. 2014, 39, 736–743. [Google Scholar]
- Zhu, A.; Wang, Q.; Liu, D.; Zhao, Y. Analysis of the Characteristics of CH4 Emissions in China’s Coal Mining Industry and Research on Emission Reduction Measures. Int. J. Environ. Res. Public Health 2022, 19, 7408. [Google Scholar] [CrossRef]
- Li, S.; Lu, Y.; Yan, J.; Chen, B.; Xie, X. Late Permian Sequence Stratigraphic Framework and Controlling Factors in Southern Yangtze Platform and Its Margin. J. China Univ. Geosci. 1999, 10, 153–160. [Google Scholar]
- Zhuang, X.; Querol, X.; Plana, F.; Alastuey, A.; Lopez-Soler, A.; Wang, H. Determination of Elemental Affinities by Density Fractionation of Bulk Coal Samples from the Chongqing Coal District, Southwestern China. Int. J. Coal Geol. 2003, 55, 103–115. [Google Scholar] [CrossRef]
- Chen, J.; Chen, P.; Yao, D.; Liu, Z.; Wu, Y.; Liu, W.; Hu, Y. Mineralogy and Geochemistry of Late Permian Coals from the Donglin Coal Mine in the Nantong Coalfield in Chongqing, Southwestern China. Int. J. Coal Geol. 2015, 149, 24–40. [Google Scholar] [CrossRef]
- Dai, S.; Xie, P.; Jia, S.; Ward, C.R.; Hower, J.C.; Yan, X.; French, D. Enrichment of U-Re-V-Cr-Se and Rare Earth Elements in the Late Permian Coals of the Moxinpo Coalfield, Chongqing, China: Genetic Implications from Geochemical and Mineralogical Data. Ore Geol. Rev. 2017, 80, 1–17. [Google Scholar] [CrossRef]
- Gui, H.; Lin, M. Types of Water Hazards in China Coalmines and Regional Characteristics. Nat. Hazards 2016, 84, 1501–1512. [Google Scholar] [CrossRef]
- Xiu, W.; Lloyd, J.; Guo, H.; Dai, W.; Nixon, S.; Bassil, N.M.; Ren, C.; Zhang, C.; Ke, T.; Polya, D. Linking Microbial Community Composition to Hydrogeochemistry in the Western Hetao Basin: Potential Importance of Ammonium as an Electron Donor during Arsenic Mobilization. Environ. Int. 2020, 136, 105489. [Google Scholar] [CrossRef] [PubMed]
- Parada, A.E.; Needham, D.M.; Fuhrman, J.A. Every Base Matters: Assessing Small Subunit rRNA Primers for Marine Microbiomes with Mock Communities, Time Series and Global Field Samples. Environ. Microbiol. 2016, 18, 1403–1414. [Google Scholar] [CrossRef] [PubMed]
- Stilianos, L.; Wegener, P.L.; Michael, D. Decoupling Function and Taxonomy in the Global Ocean Microbiome. Science 2016, 353, 1272–1277. [Google Scholar] [CrossRef]
- Müller, A.L.; Kjeldsen, K.U.; Rattei, T.; Pester, M.; Loy, A. Phylogenetic and Environmental Diversity of DsrAB-Type Dissimilatory (Bi)Sulfite Reductases. ISME J. 2015, 9, 1152–1165. [Google Scholar] [CrossRef] [PubMed]
- Loy, A.; Duller, S.; Baranyi, C.; Mußmann, M.; Ott, J.; Sharon, I.; Béjà, O.; Le Paslier, D.; Dahl, C.; Wagner, M. Reverse Dissimilatory Sulfite Reductase as Phylogenetic Marker for a Subgroup of Sulfur-Oxidizing Prokaryotes. Environ. Microbiol. 2009, 11, 289–299. [Google Scholar] [CrossRef] [PubMed]
- Slobodkin, A.I.; Slobodkina, G.B. Diversity of Sulfur-Disproportionating Microorganisms. Microbiology 2019, 88, 509–522. [Google Scholar] [CrossRef]
- Zhong, Y.; Shi, L. Genomic Analyses of the Quinol Oxidases and/or Quinone Reductases Involved in Bacterial Extracellular Electron Transfer. Front. Microbiol. 2018, 9, 3029. [Google Scholar] [CrossRef]
- Weber, K.A.; Achenbach, L.A.; Coates, J.D. Microorganisms Pumping Iron: Anaerobic Microbial Iron Oxidation and Reduction. Nat. Rev. Microbiol. 2006, 4, 752–764. [Google Scholar] [CrossRef]
- Bryce, C.; Blackwell, N.; Schmidt, C.; Otte, J.; Huang, Y.M.; Kleindienst, S.; Tomaszewski, E.; Schad, M.; Warter, V.; Peng, C.; et al. Microbial Anaerobic Fe(II) Oxidation—Ecology, Mechanisms and Environmental Implications. Environ. Microbiol. 2018, 20, 3462–3483. [Google Scholar] [CrossRef] [PubMed]
- Emerson, D.; Fleming, E.J.; McBeth, J.M. Iron-Oxidizing Bacteria: An Environmental and Genomic Perspective. Annu. Rev. Microbiol. 2010, 64, 561–583. [Google Scholar] [CrossRef]
- Kuypers, M.M.M.; Marchant, H.K.; Kartal, B. The Microbial Nitrogen-Cycling Network. Nat. Rev. Microbiol. 2018, 16, 263–276. [Google Scholar] [CrossRef] [PubMed]
- Ermler, U.; Grabarse, W.; Shima, S.; Goubeaud, M.; Thauer, R.K. Crystal Structure of Methyl-Coenzyme M Reductase: The Key Enzyme of Biological Methane Formation. Science 1997, 278, 1457–1462. [Google Scholar] [CrossRef] [PubMed]
- Lawton, T.J.; Rosenzweig, A.C. Methane-Oxidizing Enzymes: An Upstream Problem in Biological Gas-to-Liquids Conversion. J. Am. Chem. Soc. 2016, 138, 9327–9340. [Google Scholar] [CrossRef] [PubMed]
- Dansgaard, W. Stable Isotopes in Precipitation. Tellus 1964, 16, 436–468. [Google Scholar] [CrossRef]
- Craig, H. Isotopic Variations in Meteoric Waters. Science 1961, 133, 1702–1703. [Google Scholar] [CrossRef] [PubMed]
- Li, T.; Li, H.; Shen, C.; Yang, C.; Li, J.; Yi, C.; Yuan, D.; Wang, J.; Xie, S. Study on the δD and δ 18 O Characteristics of Meteoric Precipitation during 2006-2008 in Chongqing, China. Adv. Water Sci. 2010, 21, 757–764. (In Chinese) [Google Scholar]
- Yang, P.; Luo, D.; Hong, A.; Ham, B.; Xie, S.; Ming, X.; Wang, Z.; Pang, Z. Hydrogeochemistry and Geothermometry of the Carbonate-Evaporite Aquifers Controlled by Deep-Seated Faults Using Major Ions and Environmental Isotopes. J. Hydrol. 2019, 579, 124116. [Google Scholar] [CrossRef]
- Li, J.; Yang, G.; Zhu, D.; Xie, H.; Zhao, Y.; Fan, L.; Zou, S. Hydrogeochemistry of Karst Groundwater for the Environmental and Health Risk Assessment: The Case of the Suburban Area of Chongqing (Southwest China). Geochemistry 2022, 82, 125866. [Google Scholar] [CrossRef]
- Piper, A.M. A Graphic Procedure in the Geochemical Interpretation of Water-Analyses. Trans. Am. Geophys. Union 1944, 25, 914–928. [Google Scholar]
- Kappler, A.; Bryce, C.; Mansor, M.; Byrne, J.; Lueder, U.; Swanner, E. An Evolving View on the Biogeochemical Iron Cycle. Nat. Rev. Microbiol. 2021, in press. [CrossRef]
- Chen, J.; Gui, H.; Guo, Y.; Li, J. Spatial Distributions of Microbial Diversity in the Contaminated Deep Groundwater: A Case Study of the Huaibei Coalfield. Environ. Pollut. 2023, 318, 120866. [Google Scholar] [CrossRef] [PubMed]
- Hoang, L.; Phung, T.T.; Urynowicz, M.; To, K.A.; Le, Q.H.; Huang, Z.; Lai, H.T.; Wang, Q.; Haider, R.; Nguyen, L.H. First Investigation of Microbial Diversity and Biogenic Methane Potential in Coal Mines Located in the Red River Basin, Vietnam. Int. J. Coal Geol. 2021, 234, 103674. [Google Scholar] [CrossRef]
- Hofer, U. The Majority Is Uncultured. Nat. Rev. Microbiol. 2018, 16, 716–717. [Google Scholar] [CrossRef] [PubMed]
- Sun, X.; Xu, R.; Dong, Y.; Li, F.; Tao, W.; Kong, T.; Zhang, M.; Qiu, L.; Wang, X.; Sun, W. Investigation of the Ecological Roles of Putative Keystone Taxa during Tailing Revegetation. Environ. Sci. Technol. 2020, 54, 11258–11270. [Google Scholar] [CrossRef]
- Hu, A.; Ju, F.; Hou, L.; Li, J.; Yang, X.; Wang, H.; Mulla, S.I.; Sun, Q.; Bürgmann, H.; Yu, C.-P. Strong Impact of Anthropogenic Contamination on the Co-Occurrence Patterns of a Riverine Microbial Community. Environ. Microbiol. 2017, 19, 4993–5009. [Google Scholar] [CrossRef] [PubMed]
- Chistoserdova, L. Methylotrophs in Natural Habitats: Current Insights through Metagenomics. Appl. Microbiol. Biotechnol. 2015, 99, 5763–5779. [Google Scholar] [CrossRef] [PubMed]
- Kalyuzhnaya, M.G.; Lapidus, A.; Ivanova, N.; Copeland, A.C.; McHardy, A.C.; Szeto, E.; Salamov, A.; Grigoriev, I.V.; Suciu, D.; Levine, S.R.; et al. High-Resolution Metagenomics Targets Specific Functional Types in Complex Microbial Communities. Nat. Biotechnol. 2008, 26, 1029–1034. [Google Scholar] [CrossRef] [PubMed]
- Salcher, M.M.; Schaefle, D.; Kaspar, M.; Neuenschwander, S.M.; Ghai, R. Evolution in Action: Habitat Transition from Sediment to the Pelagial Leads to Genome Streamlining in Methylophilaceae. ISME J. 2019, 13, 2764–2777. [Google Scholar] [CrossRef]
- Munn, C.B. Chapter 4—Diversity of Marine Bacteria. In Marine Microbiology: Ecology & Applications, 3rd ed.; CRC Press: Boca Raton, FL, USA, 2019; ISBN 978-1-119-13053-6. [Google Scholar]
- Unz, R.F.; Head, I.M. Thiothrix. In Bergey’s Manual of Systematics of Archaea and Bacteria; Wiley: Hoboken, NJ, USA, 2015; pp. 1–16. [Google Scholar]
- Nielsen, P.H.; Aquino de Muro, M.; Nielsen, J.L. Studies on the In Situ Physiology of Thiothrix Spp. Present in Activated Sludge. Environ. Microbiol. 2000, 2, 389–398. [Google Scholar] [CrossRef] [PubMed]
- Willems, A.; Gillis, M. Comamonadaceae. In Bergey’s Manual of Systematics of Archaea and Bacteria; Wiley: Hoboken, NJ, USA, 2015; pp. 1–16. [Google Scholar]
- Kappler, U.; Dahl, C. Enzymology and Molecular Biology of Prokaryotic Sulfite Oxidation. FEMS Microbiol. Lett. 2001, 203, 1–9. [Google Scholar] [CrossRef] [PubMed]
- Bell, E.; Lamminmäki, T.; Alneberg, J.; Andersson, A.F.; Qian, C.; Xiong, W.; Hettich, R.L.; Frutschi, M.; Bernier-Latmani, R. Active Sulfur Cycling in the Terrestrial Deep Subsurface. ISME J. 2020, 14, 1260–1272. [Google Scholar] [CrossRef] [PubMed]
- Kumar, U.; Panneerselvam, P.; Gupta, V.V.S.R.; Manjunath, M.; Priyadarshinee, P.; Sahoo, A.; Dash, S.R.; Kaviraj, M.; Annapurna, K. Diversity of Sulfur-Oxidizing and Sulfur-Reducing Microbes in Diverse Ecosystems. In Advances in Soil Microbiology: Recent Trends and Future Prospects; Springer: Singapore, 2018; pp. 65–89. [Google Scholar]
- Pang, J.; Liu, L.; Liu, X.; Wang, Y.; Chen, B.; Wu, S.; Yao, J.; Xu, X. A Novel Identified Pseudomonas Aeruginosa, Which Exhibited Nitrate- and Nitrite-Dependent Methane Oxidation Abilities, Could Alleviate the Disadvantages Caused by Nitrate Supplementation in Rumen Fluid Fermentation. Microb. Biotechnol. 2021, 14, 1397–1408. [Google Scholar] [CrossRef] [PubMed]
- Chang, J.; Wu, Q.; Yan, X.; Wang, H.; Lee, L.W.; Liu, Y.; Liang, P.; Qiu, Y.; Huang, X. Enhancement of Nitrite Reduction and Enrichment of Methylomonas via Conductive Materials in a Nitrite-Dependent Anaerobic Methane Oxidation System. Environ. Res. 2021, 193, 110565. [Google Scholar] [CrossRef] [PubMed]
- Taubert, M.; Grob, C.; Crombie, A.; Howat, A.M.; Burns, O.J.; Weber, M.; Lott, C.; Kaster, A.K.; Vollmers, J.; Jehmlich, N.; et al. Communal Metabolism by Methylococcaceae and Methylophilaceae Is Driving Rapid Aerobic Methane Oxidation in Sediments of a Shallow Seep near Elba, Italy. Environ. Microbiol. 2019, 21, 3780–3795. [Google Scholar] [CrossRef]
- Ravin, N.V.; Rudenko, T.S.; Smolyakov, D.D.; Beletsky, A.V.; Rakitin, A.L.; Markov, N.D.; Fomenkov, A.; Sun, L.; Roberts, R.J.; Novikov, A.A.; et al. Comparative Genome Analysis of the Genus Thiothrix Involving Three Novel Species, Thiothrix subterranea sp. Nov. Ku-5, Thiothrix litoralis sp. Nov. AS and “Candidatus Thiothrix Anitrata” sp. Nov. A52, Revealed the Conservation of the Pathways of Dissimila. Front. Microbiol. 2021, 12, 760289. [Google Scholar] [CrossRef]
- Williams, T.J.; Allen, M.A.; Berengut, J.F.; Cavicchioli, R. Shedding Light on Microbial “Dark Matter”: Insights into Novel Cloacimonadota and Omnitrophota from an Antarctic Lake. Front. Microbiol. 2021, 12, 741077. [Google Scholar] [CrossRef] [PubMed]
- Martin-Carnahan, A.; Joseph, S.W. Aeromonas. In Bergey’s Manual of Systematics of Archaea and Bacteria; Major Reference Works; Wiley: Hoboken, NJ, USA, 2015; ISBN 978-1-118-96060-8. [Google Scholar]
- Emerson, D.; Field, E.K.; Chertkov, O.; Davenport, K.W.; Goodwin, L.; Munk, C.; Nolan, M.; Woyke, T. Comparative Genomics of Freshwater Fe-Oxidizing Bacteria: Implications for Physiology, Ecology, and Systematics. Front. Microbiol. 2013, 4, 254. [Google Scholar] [CrossRef]
- Jewell, T.N.M.; Karaoz, U.; Brodie, E.L.; Williams, K.H.; Beller, H.R. Metatranscriptomic Evidence of Pervasive and Diverse Chemolithoautotrophy Relevant to C, S, N and Fe Cycling in a Shallow Alluvial Aquifer. ISME J. 2016, 10, 2106–2117. [Google Scholar] [CrossRef]
- Cheng, C.; He, Q.; Zhang, J.; Chen, B.; Pavlostathis, S.G. Is the Role of Aerobic Methanotrophs Underestimated in Methane Oxidation under Hypoxic Conditions? Sci. Total Environ. 2022, 833, 155244. [Google Scholar] [CrossRef] [PubMed]
- Anantharaman, K.; Brown, C.T.; Hug, L.A.; Sharon, I.; Castelle, C.J.; Probst, A.J.; Thomas, B.C.; Singh, A.; Wilkins, M.J.; Karaoz, U.; et al. Thousands of Microbial Genomes Shed Light on Interconnected Biogeochemical Processes in an Aquifer System. Nat. Commun. 2016, 7, 13219. [Google Scholar] [CrossRef] [PubMed]
- Van Grinsven, S.; Sinninghe Damsté, J.S.; Harrison, J.; Polerecky, L.; Villanueva, L. Nitrate Promotes the Transfer of Methane-Derived Carbon from the Methanotroph Methylobacter Sp. to the Methylotroph Methylotenera Sp. in Eutrophic Lake Water. Limnol. Oceanogr. 2021, 66, 878–891. [Google Scholar] [CrossRef]
- Beck, D.A.C.; Kalyuzhnaya, M.G.; Malfatti, S.; Tringe, S.G.; del Rio, T.G.; Ivanova, N.; Lidstrom, M.E.; Chistoserdova, L. A Metagenomic Insight into Freshwater Methane-Utilizing Communities and Evidence for Cooperation between the Methylococcaceae and the Methylophilaceae. PeerJ 2013, 2013, e23. [Google Scholar] [CrossRef]






| XTW01 | NT01 | HY01 | DL01 | YTB01 | Average | Stand. Error of Average | |
|---|---|---|---|---|---|---|---|
| TDS (mg/L) | 1.5 | 1.1 | 1.2 | 1.1 | 1.4 | 1.3 | 0.1 |
| pH | 8.0 | 8.1 | 8.2 | 8.0 | 8.0 | 8.1 | 0.0 |
| Cl− (mg/L) | 30.6 | 177.5 | 170.3 | 45.6 | 195.9 | 124.0 | 35.4 |
| Nitrate (mg/L) | 6.9 | 6.6 | 8.6 | 7.5 | 8.5 | 7.6 | 0.4 |
| Sulfate (mg/L) | 1355.2 | 485.3 | 599.1 | 800.5 | 773.2 | 802.7 | 149.7 |
| Na+ (mg/L) | 545.4 | 408.6 | 467.3 | 355.9 | 548.2 | 465.1 | 37.7 |
| NH4+ (mg/L) | 2.7 | 0.1 | 0.1 | 2.1 | 0.1 | 1.0 | 0.6 |
| K+ (mg/L) | 4.9 | 3.4 | 3.5 | 4.6 | 2.9 | 3.9 | 0.4 |
| Mg2+ (mg/L) | 121.9 | 57.6 | 64.7 | 104.1 | 75.7 | 84.8 | 12.2 |
| Ca2+ (mg/L) | 40.7 | 13.5 | 19.7 | 34.7 | 17.8 | 25.3 | 5.3 |
| Carbonate (mg/L) | 63.8 | 71.4 | 98.3 | 32.1 | 24.1 | 57.9 | 13.5 |
| Bicarbonate (mg/L) | 495.1 | 316.7 | 416.9 | 407.9 | 429.7 | 413.3 | 28.6 |
| DOC (mg/L) | 0.9 | 0.6 | 0.7 | 0.3 | 0.4 | 0.6 | 0.1 |
| Al (µg/L) | 59.2 | 66. 3 | 102.1 | 64.0 | 107.0 | 83.1 | 10.2 |
| As (µg/L) | n.a. | n.a. | n.a. | n.a. | n.a. | n.a. | n.a. |
| Ba (µg/L) | 73.24 | 89.42 | 78.07 | 75.03 | 78.1 | 78.8 | 2.8 |
| Cd (µg/L) | 50.95 | 55.03 | 51.61 | 49.71 | 54.11 | 52.3 | 1.0 |
| Co (µg/L) | n.a. | n.a. | n.a. | n.a. | n.a. | n.a. | n.a. |
| Cr (µg/L) | 14.50 | 14.91 | 15.48 | 15.27 | 15.39 | 15.1 | 0.2 |
| Cu (µg/L) | 1.44 | 5.78 | 0.74 | 1.57 | n.a. | 2.4 | 1.1 |
| Fe (µg/L) | n.a. | n.a. | n.a. | n.a. | n.a. | n.a. | n.a. |
| Mn (µg/L) | n.a. | n.a. | n.a. | n.a. | n.a. | n.a. | n.a. |
| Ni (µg/L) | 5.42 | 2.83 | 9.46 | 8.17 | 5.36 | 6.2 | 1.2 |
| Pb (µg/L) | 9.71 | 9.40 | 8.05 | 8.60 | 9.81 | 9.1 | 0.3 |
| Sr (mg/L) | 7.12 | 7.92 | 3.81 | 7.26 | 4.61 | 6.1 | 0.8 |
| V (µg/L) | 33.27 | 29.58 | 30.67 | 32.02 | 32.03 | 31.5 | 0.6 |
| Zn (µg/L) | n.a. | n.a. | n.a. | n.a. | n.a. | n.a. | n.a. |
| Sb (µg/L) | n.a. | n.a. | n.a. | n.a. | n.a. | n.a. | n.a. |
| Sn (µg/L) | 7.96 | 7.57 | 18.51 | 4.33 | 16.89 | 11.1 | 2.8 |
| Ti (µg/L) | 18.32 | 18.61 | 18.57 | 18.44 | 18.57 | 18.5 | 0.1 |
| δ2H‰ | −39.75 | −35.82 | −38.60 | −37.04 | −35.89 | −37.4 | 0.8 |
| δ18O SMOW‰ | −6.70 | −6.28 | −6.53 | −6.53 | −6.40 | −6.5 | 0.1 |
Disclaimer/Publisher’s Note: The statements, opinions and data contained in all publications are solely those of the individual author(s) and contributor(s) and not of MDPI and/or the editor(s). MDPI and/or the editor(s) disclaim responsibility for any injury to people or property resulting from any ideas, methods, instructions or products referred to in the content. |
© 2024 by the authors. Licensee MDPI, Basel, Switzerland. This article is an open access article distributed under the terms and conditions of the Creative Commons Attribution (CC BY) license (https://creativecommons.org/licenses/by/4.0/).
Share and Cite
Li, Y.; Su, Z.; Xiu, W.; Huang, L.; Huang, T.; Zheng, J. Exploring Methane Capture Potential in Alkaline Coal Mine Drainage: Insight from the Microbial Community Structure and Function Analysis. Water 2024, 16, 1915. https://doi.org/10.3390/w16131915
Li Y, Su Z, Xiu W, Huang L, Huang T, Zheng J. Exploring Methane Capture Potential in Alkaline Coal Mine Drainage: Insight from the Microbial Community Structure and Function Analysis. Water. 2024; 16(13):1915. https://doi.org/10.3390/w16131915
Chicago/Turabian StyleLi, Yuan, Zhan Su, Wei Xiu, Lin Huang, Taiyu Huang, and Jieming Zheng. 2024. "Exploring Methane Capture Potential in Alkaline Coal Mine Drainage: Insight from the Microbial Community Structure and Function Analysis" Water 16, no. 13: 1915. https://doi.org/10.3390/w16131915
APA StyleLi, Y., Su, Z., Xiu, W., Huang, L., Huang, T., & Zheng, J. (2024). Exploring Methane Capture Potential in Alkaline Coal Mine Drainage: Insight from the Microbial Community Structure and Function Analysis. Water, 16(13), 1915. https://doi.org/10.3390/w16131915

