Optimizing Water Distribution in Transboundary Rivers Based on a Synthesis–Dynamic–Harmonious Approach: A Case Study of the Yellow River Basin, China
Abstract
1. Introduction
2. Materials and Methods
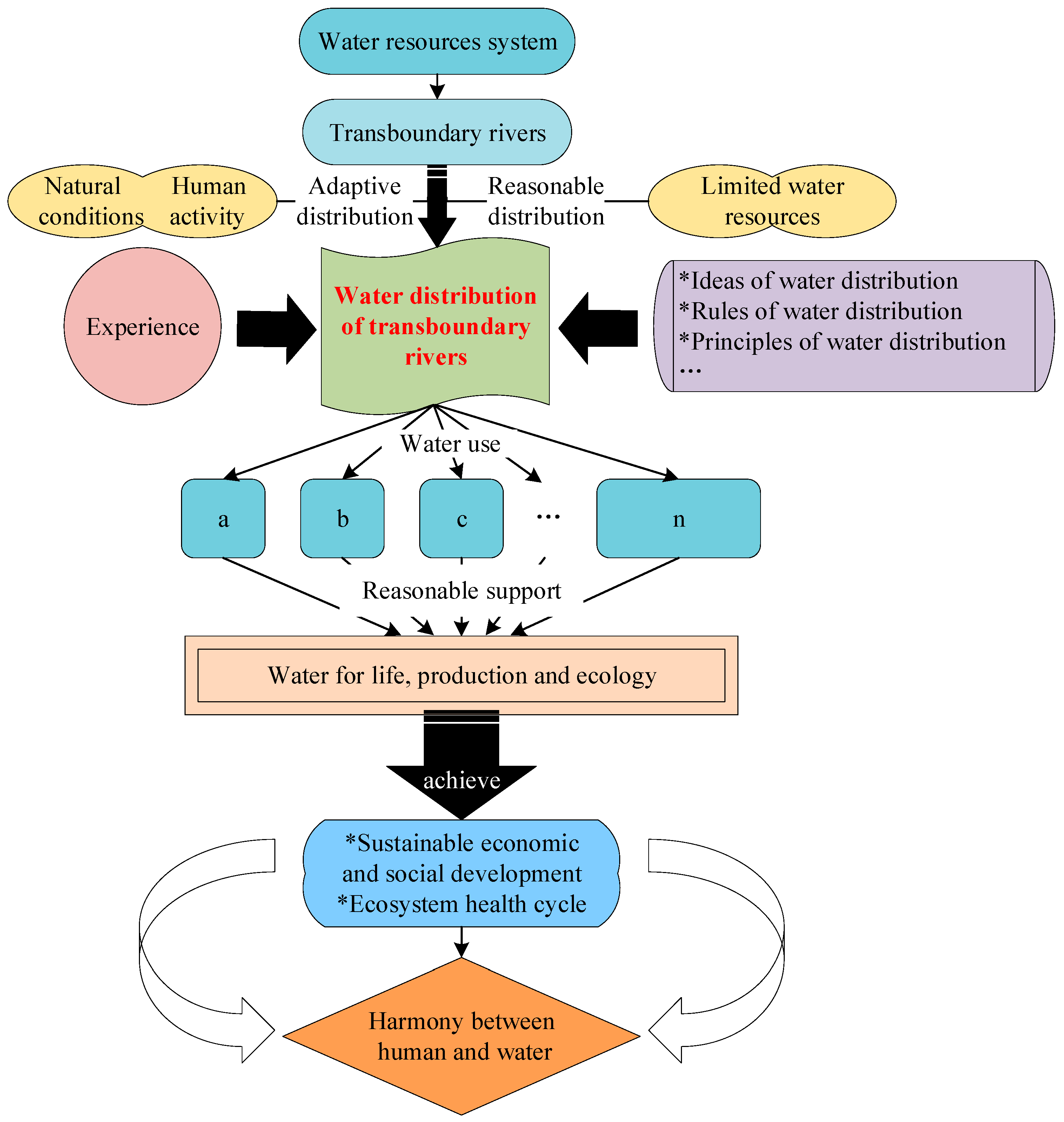
2.1. Theoretical System of Water Distribution in Transboundary Rivers
2.1.1. Framework of the Water Distribution System for Transboundary Rivers
2.1.2. Water Distribution Ideas
2.1.3. Water Distribution Principles
2.1.4. Water Distribution Rules
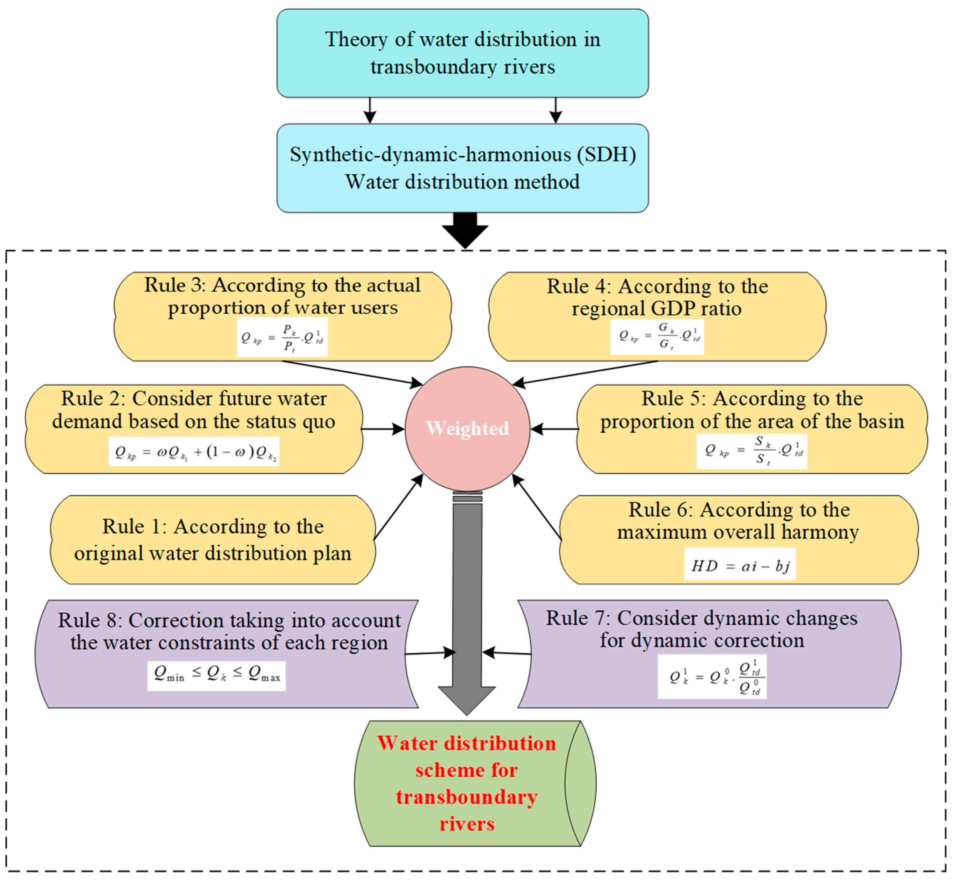
2.2. Water Distribution Calculation Methods for Transboundary Rivers
2.2.1. Rule-Based Calculation to Obtain the Water Distribution Scheme for Each Element
2.2.2. Consideration of Dynamic Changes for Dynamic Correction
2.2.3. Consideration of the Water Constraints of Each Area for Correction
2.2.4. Calculation and Determination of the Water Distribution Scheme
3. Case Study
3.1. Overview of the Study Area
3.2. Data Source and Description
4. Results and Discussion
4.1. New Water Distribution Scheme for the Yellow River
4.1.1. Calculation of Water Distribution Corresponding to Each Scheme
4.1.2. Dynamic Adjustment of Water Distribution
4.2. Analysis of Changes in the Yellow River Water Distribution Scheme
4.2.1. Changes of Water Volume in Various Provinces
4.2.2. Dynamic Adjustment of the Distributable Water Volume
4.2.3. Comparative Analysis of Water Distribution
5. Conclusions
- (1)
- According to the related concepts and characteristics of transboundary rivers, we summarized the theoretical system (i.e., ideas of water distribution, principles of water distribution, rules of water distribution) of transboundary river water distribution. Furthermore, we applied the theory of harmony to the water division of transboundary rivers, and laid the foundation for proposing the calculation method for harmonious water distribution.
- (2)
- On the basis of the theoretical system of water distribution in transboundary rivers, we constructed a “synthesis–dynamic–harmonious water distribution method” (SDH). We applied the SDH method to estimate the Yellow River water distribution and establish a new water distribution scheme, the “19ZQT” water distribution scheme.
- (3)
- The new water distribution scheme is calculated by the “SDH” transboundary water distribution method. The results show that in the “19ZQT” water distribution scheme, there are six rules corresponding to the water distribution scheme that can reflect the main influencing factors of water distribution. However, the amount of water available under different water distribution schemes may vary in the same area.
- (4)
- Under the “19ZQT” water distribution scheme, Shandong, Inner Mongolia, and Henan have the largest water distribution, and the three regions account for 50% of the total water distribution. Sichuan has the smallest water distribution, accounting for only 0.3% of the total. Compared with the 1987 water distribution scheme, the water distribution in Hebei and Tianjin has changed greatly, decreasing by 51.2%, whilst in Shaanxi, it has increased by 24.89%.
Author Contributions
Funding
Data Availability Statement
Conflicts of Interest
References
- Lu, S.B.; Lian, Z.D.; Sun, H.P.; Wu, X.H.; Bai, X.; Wang, C.C. Simulating trans-boundary watershed water resources conflict. Resour. Policy 2021, 73, 102139. [Google Scholar] [CrossRef]
- Philpot, S.; Hipel, K.; Johnson, P. Strategic analysis of a water rights conflict in the south western United States. J. Environ. Manag. 2016, 180, 247–256. [Google Scholar] [CrossRef]
- Veisi, K.; Bijani, M.; Abbasi, E. A human ecological analysis of water conflict in rural areas: Evidence from Iran. Glob. Ecol. Conserv. 2020, 23, e01050. [Google Scholar] [CrossRef]
- Xie, P.X.; Zhuo, L.; Yang, X.; Huang, H.R.; Gao, X.R.; Wu, P. Spatial-temporal variations in blue and green water resources, water footprints and water scarcities in a large river basin: A case for the Yellow River basin. J. Hydrol. 2020, 590, 125222. [Google Scholar] [CrossRef]
- Liu, K.K.; Li, C.H.; Yang, X.L.; Hu, J.; Xia, X.H. Water Resources Supply-Consumption (Demand) Balance Analyses in the Yellow River Basin in 2009. Procedia Environ. Sci. 2012, 13, 1956–1965. [Google Scholar] [CrossRef]
- Kallioras, A.; Pliakas, F.; Diamantis, I. The legislative framework and policy for the water resources management of transboundary rivers in Europe: The case of Nestos/Mesta River, between Greece and Bulgaria. Environ. Sci. Policy 2006, 9, 291–301. [Google Scholar] [CrossRef]
- Sneddon, C.; Fox, C. Rethinking transboundary waters: A critical hydropolitics of the Mekong basin. Political Geogr. 2006, 25, 181–202. [Google Scholar] [CrossRef]
- Zhong, F.L.; Xu, Z.M.; Watian, S.P.; Li, J.; Qiushan, Z.H. Analysis on the change of water division policy and system in Heihe River Basin. Water Conserv. Econ. 2014, 32, 37–42+73. [Google Scholar]
- Shams, A.K.; Muhammad, N.S. Towards sustainable transboundary water cooperation between Afghanistan and Pakistan: A case study of Kabul River. Ain Shams Eng. J. 2023, 14, 101842. [Google Scholar] [CrossRef]
- Sheng, J.C.; Qiu, W.G. Inter-basin water transfer policies and water-use technical efficiency: China’s South-North Water Transfer Project. Socio-Econ. Plan. Sci. 2023, 85, 101432. [Google Scholar] [CrossRef]
- Mylopoulos, Y.A.; Kolokytha, E.G. Integrated water management in shared water resources: The EU Water Framework Directive implementation in Greece. Phys. Chem. Earth Parts A/B/C 2008, 33, 347–353. [Google Scholar] [CrossRef]
- Chikozho, C. Pathways for building capacity and ensuring effective transboundary water resources management in Africa: Revisiting the key issues, opportunities and challenges. Phys. Chem. Earth Parts A/B/C 2014, 76–78, 72–82. [Google Scholar] [CrossRef]
- Rai, S.P.; Sharma, N.; Lohani, A.K. Risk assessment for transboundary rivers using fuzzy synthetic evaluation technique. J. Hydrol. 2014, 519, 1551–1559. [Google Scholar] [CrossRef]
- Čerkasova, N.; Umgiesser, G.; Ertürk, A. Modelling framework for flow, sediments and nutrient loads in a large transboundary river watershed: A climate change impact assessment of the Nemunas River watershed. J. Hydrol. 2021, 598, 126422. [Google Scholar] [CrossRef]
- Li, D.N.; Zhao, J.S.; Govindaraju, R.S. Water benefits sharing under transboundary cooperation in the Lancang-Mekong River Basin. J. Hydrol. 2019, 577, 123989. [Google Scholar] [CrossRef]
- Avarideh, F.; Attari, J.; Moridi, A. Modelling Equitable and Reasonable Water Sharing in Transboundary Rivers: The Case of Sirwan-Diyala River. Water Resour. Manag. 2017, 31, 1191–1207. [Google Scholar] [CrossRef]
- Yuan, L.; He, W.J.; Degefu, D.M.; Liao, Z.Y.; Wu, X.; An, M.; Zhang, Z.F.; Ramsey, T.S. Transboundary water sharing problem; a theoretical analysis using evolutionary game and system dynamics. J. Hydrol. 2019, 582, 124521. [Google Scholar] [CrossRef]
- Li, J.Y.; Cui, L.B.; Dou, M.; Ali, A. Water resources allocation model based on ecological priority in the arid region. Environ. Res. 2021, 199, 111201. [Google Scholar]
- Dadmand, F.; Naji-Azimi, Z.; Farimani, N.M.; Davary, K. Sustainable allocation of water resources in water-scarcity conditions using robust fuzzy stochastic programming. J. Clean. Prod. 2020, 276, 123812. [Google Scholar] [CrossRef]
- Yang, Z.F.; Sun, T.; Cui, B.S.; Chen, B.; Chen, G.Q. Environmental flow requirements for integrated water resources allocation in the Yellow River Basin, China. Commun. Nonlinear Sci. Numer. Simul. 2009, 14, 2469–2481. [Google Scholar] [CrossRef]
- Wei, S.K.; Zhao, J.D.; Tong, X.G. Impacts of socio-economic status and environmental attitudes of locals on E-flow allocation in Weihe River Basin, China. HydroResearch 2020, 3, 158–165. [Google Scholar] [CrossRef]
- Di, D.Y.; Wu, Z.N.; Wang, H.L.; Huang, S.Q. Multi-objective optimization for water allocation of the Yellow River basin based on fluid mechanics, emergy theory, and dynamic differential game. J. Clean. Prod. 2021, 312, 127643. [Google Scholar] [CrossRef]
- Jia, S.F.; Liang, Y. Suggestions for strategic allocation of the Yellow River water resources under the new situation. Resour. Sci. 2020, 42, 29–36. [Google Scholar] [CrossRef]
- Zuo, Q.T.; Wu, B.B.; Zhang, W.; Ma, J.X. A method of water distribution in transboundary rivers and the new calculation scheme of the Yellow River water distribution. Resour. Sci. 2020, 42, 37–45. [Google Scholar] [CrossRef]
- Wang, Y.; Peng, S.M.; Zheng, X.K.; Shang, W.X.; Jiang, G.Q.; Zhou, X.N. Adaptability assessment and promotion strategy of the Yellow River water allocation scheme. Adv. Water Sci. 2019, 30, 632–642. [Google Scholar]
- Jiang, X.H.; Xia, J.; Huang, Q.; Long, A.H.; Dong, G.T.; Song, J.X. Adaptability analysis of the Heihe River “97” Rater Diversion Scheme. Acta Geogr. Sin. 2019, 74, 103–116. [Google Scholar]
- Zuo, Q.T.; Zhao, H.; Mao, C.C.; Ma, J.X.; Cui, G.T. Quantitative analysis of human-water relationships and harmony-based regulation in the Tarim River Basin. J. Hydrol. Eng. 2015, 20, 05014030. [Google Scholar] [CrossRef]
- Zuo, Q.T.; Han, C.H.; Liu, J.; Ma, J.X. A new method for water quality assessment: By harmony degree equation. Environ. Monit. Assess. 2018, 190, 162. [Google Scholar] [CrossRef]
- Ahmadi, M.S.; Sušnik, J.; Veerbeek, W.; Zevenbergen, C. Towards a global day zero? Assessment of current and future water supply and demand in 12 rapidly developing megacities. Sustain. Cities Soc. 2020, 61, 102295. [Google Scholar] [CrossRef]
- Schwartz, J.S.J. Near-Earth water sources: Ethics and fairness. Adv. Space Res. 2016, 58, 402–407. [Google Scholar] [CrossRef]
- Munguía-López, A.C.; Sampat, A.; Rubio-Castro, E.; Ponce-Ortega, J.M.; Zavala, V. Fairness-guided design of water distribution networks for agricultural lands. Comput. Chem. Eng. 2019, 130, 106547. [Google Scholar] [CrossRef]
- Magiera, E.; Froelich, W. Integrated Support System for Efficient Water Usage and Resources Management (ISS-EWATUS). Procedia Eng. 2014, 89, 1066–1072. [Google Scholar] [CrossRef]
- Fantozzi, M.; Popescu, I.; Farnham, T.; Archetti, F.; Mogre, P.; Tsouchnika, E.; Chiesa, C.; Tsertou, A.; Castro Gama, M.; Bimpas, M. ICT for Efficient Water Resources Management: The ICeWater Energy Management and Control Approach. Procedia Eng. 2014, 70, 633–640. [Google Scholar] [CrossRef]
- Eyni, A.; Emami Skardi, M.J.; Kerachian, R. A regret-based behavioral model for shared water resources management: Application of the correlated equilibrium concept. Sci. Total Environ. 2021, 759, 143892. [Google Scholar] [CrossRef] [PubMed]
- Li, T.; Lu, Q. Thoughts on ecological civilization in Yellow River management: A case study of solving the problem of disconnection of Yellow River. Yellow River Civiliz. Sustain. Dev. 2014, 2, 63–75. [Google Scholar]
- Zuo, Q.T. Harmony Theory: Theory, Method and Application; Science Press: Beijing, China, 2016. [Google Scholar]
- Liu, T.H. Water allocation scheme of Nan-pan River in Guizhou Province. Heilongjiang Hydraul. Sci. Technol. 2018, 46, 75–77. [Google Scholar]
- Zheng, C.J. The Sino-Kazakh transboundary water resources cooperation under the Belt and Road Initiative. Pac. J. 2018, 26, 63–71. [Google Scholar]
- Janjua, S.; Hassan, I. Use of bankruptcy methods for resolving interprovincial water conflicts over transboundary river: Case study of Indus River in Pakistan. River Res. Appl. 2020, 36, 1334–1344. [Google Scholar] [CrossRef]
- Zhang, Y.L.; Lu, Y.Y.; Zhou, Q.; Wu, F. Optimal water allocation scheme based on trade-offs between economic and ecological water demands in the Heihe River Basin of northwest China. Sci. Total Environ. 2020, 703, 134958. [Google Scholar] [CrossRef]
- Berhe, F.T.; Melesse, A.M.; Hailu, D.; Sileshi, Y. MODSIM-based water allocation modeling of Awash River Basin, Ethiopia. Catena 2013, 109, 118–128. [Google Scholar] [CrossRef]
- Hu, Z.N.; Wei, C.T.; Yao, L.M.; Li, L.; Li, C.Z. A multi-objective optimization model with conditional value-at-risk constraints for water allocation equality. J. Hydrol. 2016, 542, 330–342. [Google Scholar] [CrossRef]
- Dai, C.; Qin, X.S.; Chen, Y.; Guo, H.C. Dealing with equality and benefit for water allocation in a lake watershed: A Gini-coefficient based stochastic optimization approach. J. Hydrol. 2018, 561, 322–334. [Google Scholar] [CrossRef]
- Xu, J.P.; Lv, C.L.; Yao, L.M.; Hou, S.H. Intergenerational equity based optimal water allocation for sustainable development: A case study on the upper reaches of Minjiang River, China. J. Hydrol. 2019, 568, 835–848. [Google Scholar] [CrossRef]
- Saucedo-Ramírez, O.A.; Mahlknecht, J.; González-Bravo, R. Optimization of water allocation networks in highly engineered basins: The case of Guandu River basin, Rio de Janeiro State, Brazil. J. Clean. Prod. 2022, 358, 131787. [Google Scholar] [CrossRef]
- Zhu, Y.X.; Liang, S.K.; Yang, F.; Yang, H.M.; Ma, J.X. Research on Harmonious Water Diversion Concept and Real-time Scheduling in Yellow River Irrigation Area. Yellow River 2014, 36, 57–59. [Google Scholar]










| Key Indicators | Unit | QH | SC | GS | NX | IM | SX | SN | HA | SD | HB TJ |
|---|---|---|---|---|---|---|---|---|---|---|---|
| 2008 water consumption | 100 million m3 | 13.82 | 0.24 | 34.46 | 41.76 | 75.24 | 33.18 | 46.95 | 54.22 | 76.37 | 7.30 |
| 2009 water consumption | 100 million m3 | 12.54 | 0.25 | 33.91 | 40.76 | 81.03 | 32.19 | 45.21 | 57.77 | 80.25 | 8.66 |
| 2010 water consumption | 100 million m3 | 12.07 | 0.25 | 34.30 | 38.49 | 80.96 | 35.25 | 43.93 | 58.18 | 81.28 | 10.15 |
| 2011 water consumption | 100 million m3 | 12.15 | 0.24 | 37.21 | 40.27 | 83.14 | 39.03 | 45.37 | 65.30 | 84.96 | 13.60 |
| 2012 water consumption | 100 million m3 | 10.09 | 0.26 | 36.55 | 41.31 | 76.51 | 39.42 | 49.53 | 70.75 | 87.90 | 6.80 |
| 2013 water consumption | 100 million m3 | 10.56 | 0.36 | 34.70 | 42.67 | 85.45 | 40.60 | 51.30 | 70.45 | 87.19 | 3.47 |
| 2014 water consumption | 100 million m3 | 10.50 | 0.33 | 33.97 | 42.55 | 83.67 | 40.89 | 51.14 | 63.26 | 98.37 | 6.38 |
| 2015 water consumption | 100 million m3 | 10.78 | 0.34 | 33.26 | 42.50 | 79.34 | 43.47 | 51.63 | 60.93 | 104.61 | 5.19 |
| 2016 water consumption | 100 million m3 | 11.24 | 0.24 | 33.43 | 39.85 | 76.23 | 44.65 | 51.10 | 60.46 | 91.99 | 3.71 |
| 2017 water consumption | 100 million m3 | 11.17 | 0.21 | 33.78 | 40.95 | 74.97 | 44.79 | 52.68 | 65.32 | 90.92 | 2.30 |
| Forecast water consumption in 2030 | 100 million m3 | 19.96 | 0.52 | 41.80 | 87.59 | 120.23 | 67.63 | 83.01 | 81.74 | 130.19 | 6.10 |
| Total population | 104 persons | 598.58 | 94.01 | 2318.52 | 681.78 | 1265.76 | 3702.39 | 3203.77 | 4397.27 | 5408.92 | —— |
| GDP | 100 million yuan | 2656.53 | 295.16 | 5987.29 | 3490.61 | 11,204.35 | 14,911.15 | 19,383.97 | 26,668.66 | 36,479.96 | —— |
| Basin area | 104 km2 | 15.22 | 1.70 | 14.32 | 5.14 | 5.10 | 9.71 | 13.33 | 3.62 | 1.36 | —— |
| Distribution Scheme | QH | SC | GS | NX | IM | SX | SN | HA | SD | HB TJ | Weights |
|---|---|---|---|---|---|---|---|---|---|---|---|
| Scheme A | 14.10 | 0.40 | 30.40 | 40.00 | 58.60 | 43.10 | 38.00 | 55.40 | 70.00 | 20 | 0.40 |
| Scheme B | 10.92 | 0.26 | 26.49 | 45.04 | 68.40 | 39.39 | 47.55 | 51.53 | 77.48 | 2.94 | 0.60 |
Disclaimer/Publisher’s Note: The statements, opinions and data contained in all publications are solely those of the individual author(s) and contributor(s) and not of MDPI and/or the editor(s). MDPI and/or the editor(s) disclaim responsibility for any injury to people or property resulting from any ideas, methods, instructions or products referred to in the content. |
© 2023 by the authors. Licensee MDPI, Basel, Switzerland. This article is an open access article distributed under the terms and conditions of the Creative Commons Attribution (CC BY) license (https://creativecommons.org/licenses/by/4.0/).
Share and Cite
Qiu, M.; Zuo, Q.; Wu, Q.; Wu, B.; Ma, J.; Zhang, J. Optimizing Water Distribution in Transboundary Rivers Based on a Synthesis–Dynamic–Harmonious Approach: A Case Study of the Yellow River Basin, China. Water 2023, 15, 1207. https://doi.org/10.3390/w15061207
Qiu M, Zuo Q, Wu Q, Wu B, Ma J, Zhang J. Optimizing Water Distribution in Transboundary Rivers Based on a Synthesis–Dynamic–Harmonious Approach: A Case Study of the Yellow River Basin, China. Water. 2023; 15(6):1207. https://doi.org/10.3390/w15061207
Chicago/Turabian StyleQiu, Meng, Qiting Zuo, Qingsong Wu, Binbin Wu, Junxia Ma, and Jianwei Zhang. 2023. "Optimizing Water Distribution in Transboundary Rivers Based on a Synthesis–Dynamic–Harmonious Approach: A Case Study of the Yellow River Basin, China" Water 15, no. 6: 1207. https://doi.org/10.3390/w15061207
APA StyleQiu, M., Zuo, Q., Wu, Q., Wu, B., Ma, J., & Zhang, J. (2023). Optimizing Water Distribution in Transboundary Rivers Based on a Synthesis–Dynamic–Harmonious Approach: A Case Study of the Yellow River Basin, China. Water, 15(6), 1207. https://doi.org/10.3390/w15061207

