Sensitivity Analysis of the Catalytic Ozonation under Different Kinetic Modeling Approaches in the Diclofenac Degradation
Abstract
:1. Introduction
2. Materials and Methods
2.1. Materials and Reagents
2.2. Experimental Equipment
2.3. Experimental Procedure
2.4. Analytical Monitoring
2.5. Model Description
2.5.1. Mechanisms of Catalytic Ozonation
2.5.2. Description of Kinetic Reaction Models
Pseudo-First-Order Model
Second-Order Model
Mixed Order Reaction Model (MORM)
Steady-State Approximation Proposal
Proposal Model Based on Elementary Reactions
General Assumptions for Kinetic Models
2.5.3. Hatta Number and Ozone Efficiency in Ozone Transfer
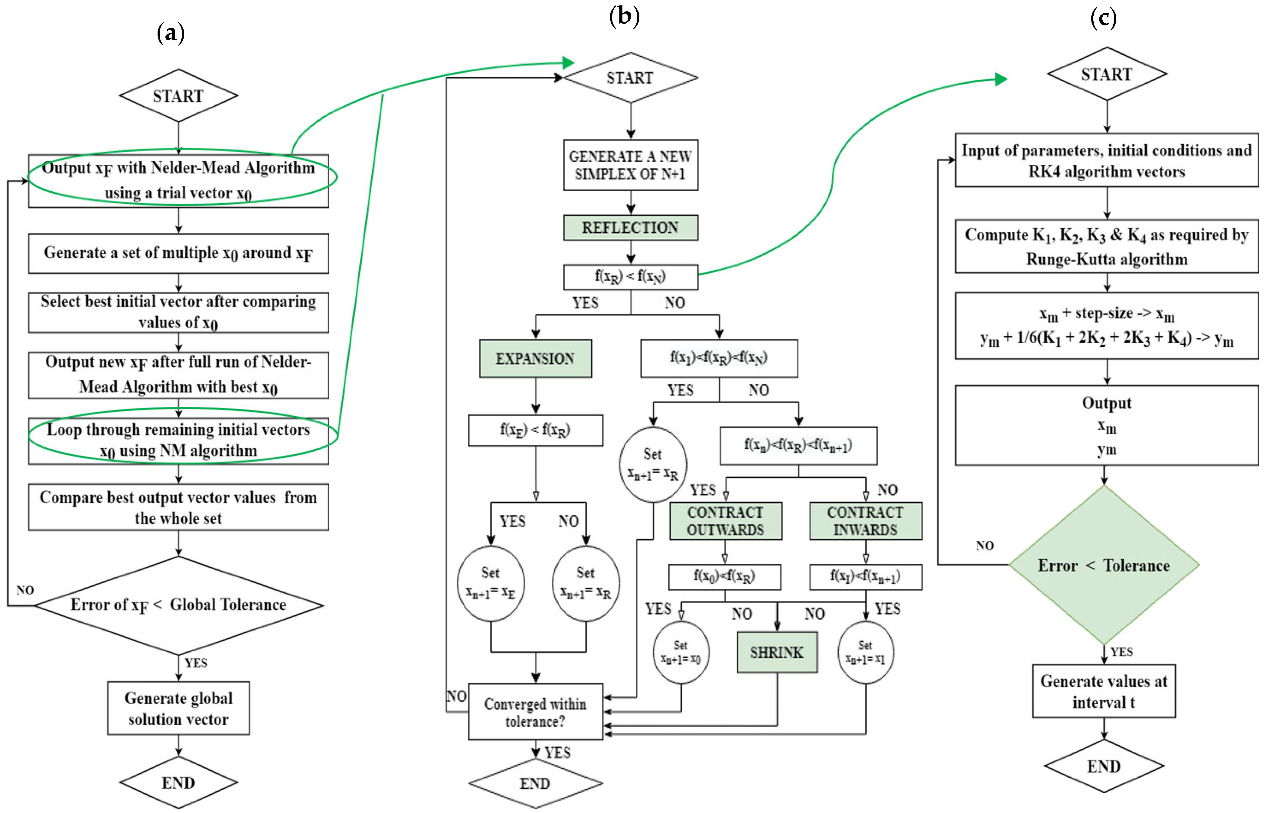
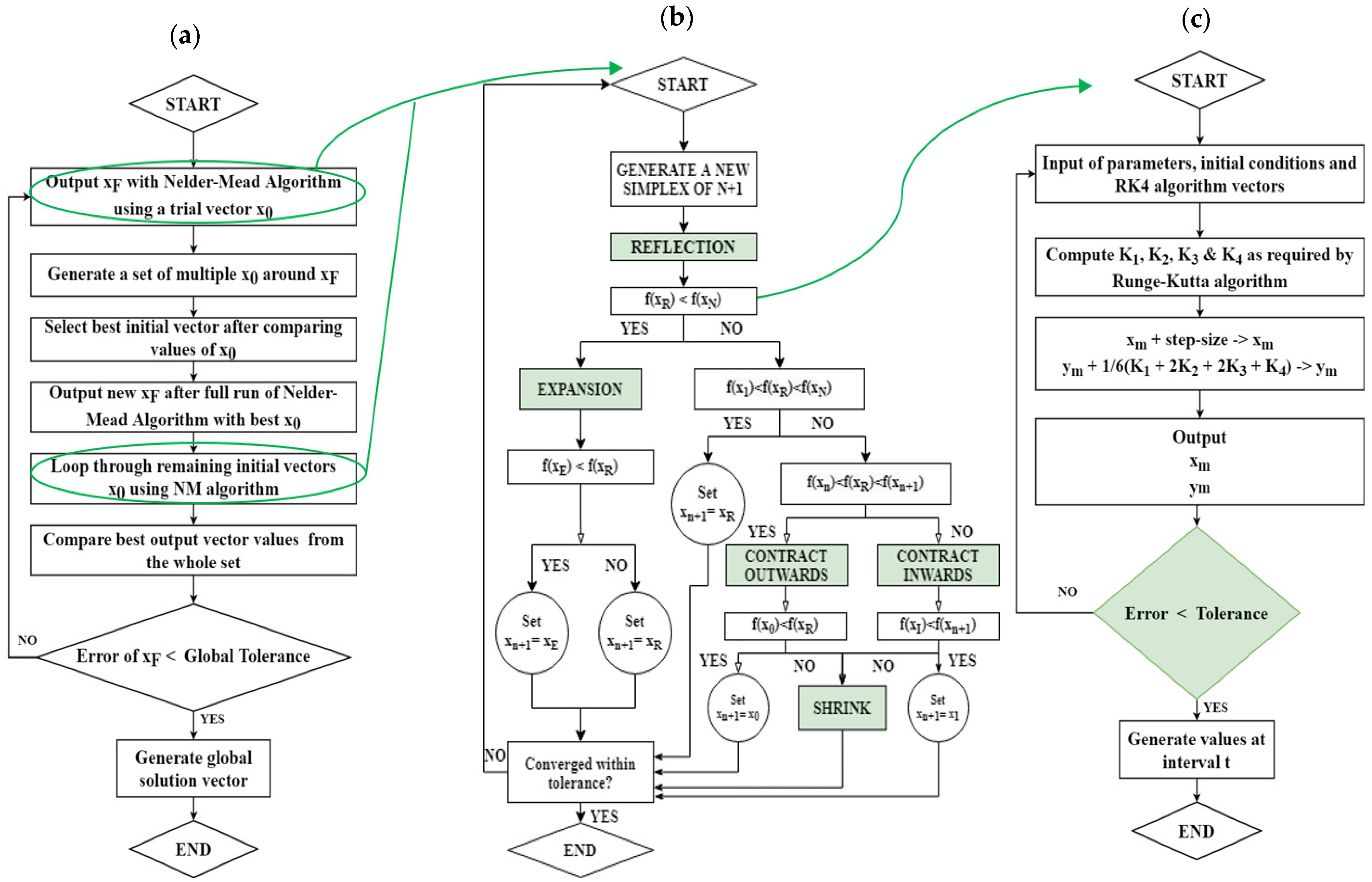
2.5.4. Numerical Optimization Method
3. Results
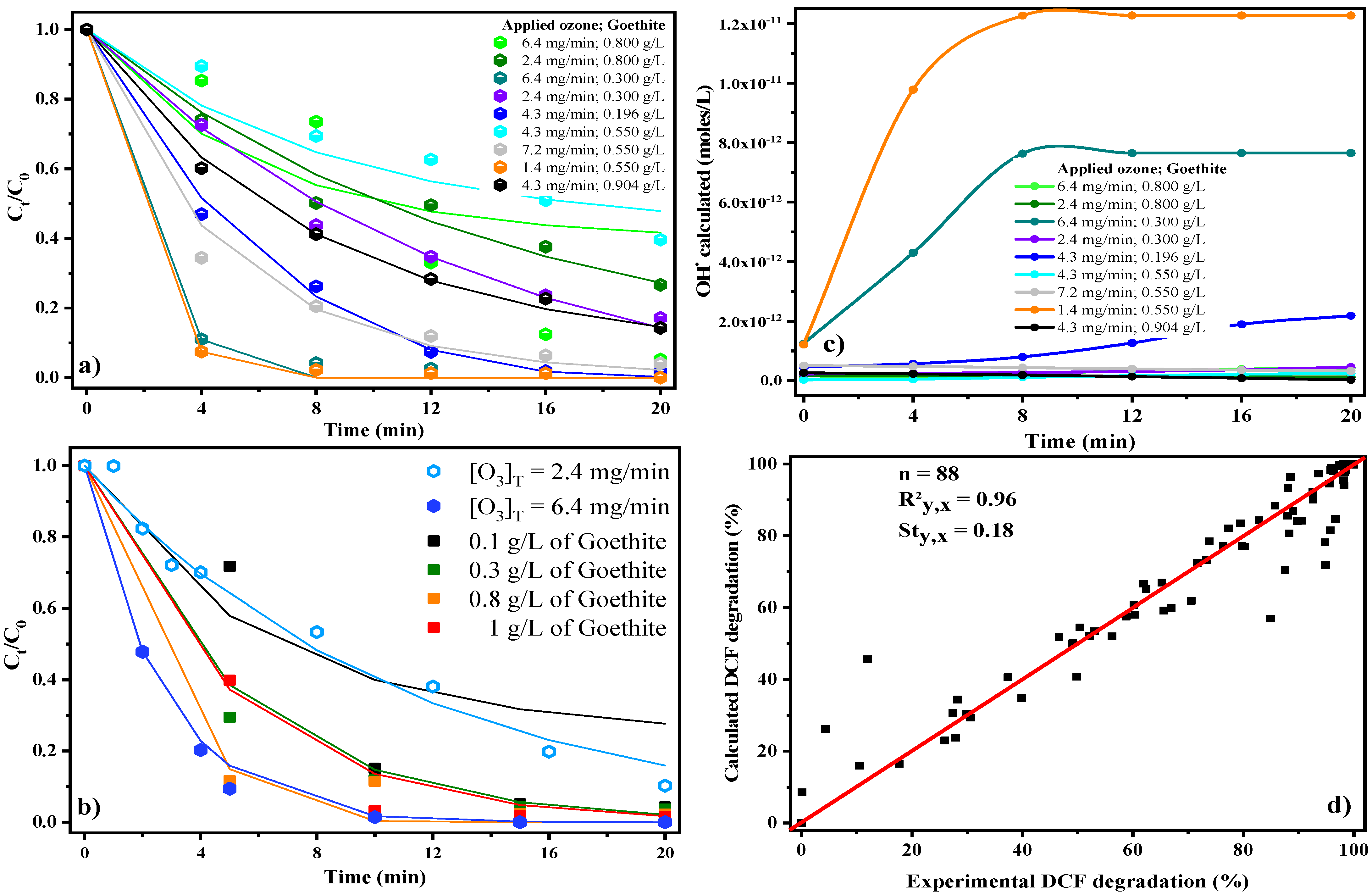
Degradation, Mineralization y RU of DCF
4. Discussion
4.1. Pseudo-First-Order, Second-Order, and MORM Reaction Rate Kinetic Model Fits
4.2. Steady-State Approximation Proposal
4.3. Degradation, Mineralization y RU of DCF
4.4. Sensitivity Analysis
4.5. Optimal Ozone Dosage and Catalyst Loading
5. Conclusions
Author Contributions
Funding
Institutional Review Board Statement
Informed Consent Statement
Data Availability Statement
Acknowledgments
Conflicts of Interest
Appendix A
Appendix A.1. Physicochemical Properties of Drinking Tap Water in Cali, Valle del Cauca
| pH | uScm | Dissolved Solids (ppm) | Temperature (°C) | 
|---|---|---|---|
| 7.3 ± 0.03 | 150 ± 5 | 75 ± 5 | 28.5 ± 0.5 | 
Appendix A.2. Experiment Design

| Modified Flotation Cell | Ozonator | ||
|---|---|---|---|
| Internal Volume | Hidrodynamic | External Dimensions | |
| Material: Duran Glass. | Stirring speed (rpm): 300–3300 rpm  | Material | |
| Height (m): 1.016 | Height (m) | 0.35 | |
| Reaction volume (L): 0.44 | Length (m) | 0.381 | |
| Length (m): 0.61 | Width (m) | 0.15 | |
| Operational volume (L): 10  | Capacity (g/h) | 5 | |
| Width (m): 0.991 | Ozone concentration (g/m3) | Adjustable from 47 | |
Appendix A.3. Proposal Model Based on Elementary Reactions (PBRE)
References
- Gomes, J.; Costa, R.; Quinta-Ferreira, R.M.; Martins, R. Application of ozonation for pharmaceuticals and personal care products removal from water. Sci. Total Environ. 2017, 586, 265–283. [Google Scholar] [CrossRef]
 - Verlicchi, P.; Al Aukidy, M.; Zambello, E. What have we learned from worldwide experiences on the management and treatment of hospital effluent?—An overview and a discussion on perspectives. Sci. Total Environ. 2015, 514, 467–491. [Google Scholar] [CrossRef]
 - Rekhate, C.V.; Srivastava, J.K. Recent advances in ozone-based advanced oxidation processes for treatment of wastewater- A review. Chem. Eng. J. Adv. 2020, 3, 100031. [Google Scholar] [CrossRef]
 - Beltrán, F.J.; Pocostales, P.; Alvarez, P.; Oropesa, A.L. Diclofenac removal from water with ozone and activated carbon. J. Hazard. Mater. 2009, 163, 768–776. [Google Scholar] [CrossRef]
 - Beltrán, F.J. Ozone Reaction Kinetics for Water and Wastewater Systems, 1st ed.; Lewis, P.A., Ed.; CRC Press: London, UK, 2003; ISBN 1566706297. [Google Scholar]
 - Lara-Ramos, J.A.; Sánchez-Gómez, K.; Valencia-Rincón, D.; Diaz-Angulo, J.; Mueses, M.; Machuca-Martínez, F. Intensification of the O3/TiO2/UV advanced oxidation process using a modified flotation cell. Photochem. Photobiol. Sci. 2019, 18, 920–928. [Google Scholar] [CrossRef]
 - Verenitch, S.S.; Lowe, C.; Mazumder, A. Determination of acidic drugs and caffeine in municipal wastewaters and receiving waters by gas chromatography–ion trap tandem mass spectrometry. J. Chromatogr. A 2006, 1116, 193–203. [Google Scholar] [CrossRef] [PubMed]
 - Almomani, F.A.; Shawaqfah, M.; Bhosale, R.R.; Kumar, A. Removal of emerging pharmaceuticals from wastewater by ozone-based advanced oxidation processes. Environ. Prog. Sustain. Energy 2016, 35, 982–995. [Google Scholar] [CrossRef]
 - Tiedeken, E.J.; Tahar, A.; McHugh, B.; Rowan, N.J. Monitoring, sources, receptors, and control measures for three European Union watch list substances of emerging concern in receiving waters—A 20 year systematic review. Sci. Total Environ. 2017, 574, 1140–1163. [Google Scholar] [CrossRef] [PubMed]
 - Diaz-Angulo, J.; Lara-Ramos, J.; Mueses, M.; Hernández-Ramírez, A.; Puma, G.L.; Machuca-Martínez, F. Enhancement of the oxidative removal of diclofenac and of the TiO2 rate of photon absorption in dye-sensitized solar pilot scale CPC photocatalytic reactors. Chem. Eng. J. 2020, 381, 122520. [Google Scholar] [CrossRef]
 - Kohantorabi, M.; Moussavi, G.; Oulego, P.; Giannakis, S. Heterogeneous catalytic ozonation and peroxone-mediated removal of Acetaminophen using natural and modified hematite-rich soil, as efficient and environmentally friendly catalysts. Appl. Catal. B Environ. 2022, 301, 120786. [Google Scholar] [CrossRef]
 - Araújo, A.; Soares, O.; Orge, C.; Gonçalves, A.; Rombi, E.; Cutrufello, M.; Fonseca, A.; Pereira, M.; Neves, I. Metal-zeolite catalysts for the removal of pharmaceutical pollutants in water by catalytic ozonation. J. Environ. Chem. Eng. 2021, 9, 106458. [Google Scholar] [CrossRef]
 - Liu, B.; Ji, J.; Zhang, B.; Huang, W.; Gan, Y.; Leung, D.Y.; Huang, H. Catalytic ozonation of VOCs at low temperature: A comprehensive review. J. Hazard. Mater. 2022, 422, 126847. [Google Scholar] [CrossRef]
 - Lara-Ramos, J.A.; Diaz-Angulo, J.; Machuca-Martínez, F. Use of modified flotation cell as ozonation reactor to minimize mass transfer limitations. Chem. Eng. J. 2021, 405, 126978. [Google Scholar] [CrossRef]
 - Suwartha, N.; Syamzida, D.; Priadi, C.R.; Moersidik, S.S.; Ali, F. Effect of size variation on microbubble mass transfer coefficient in flotation and aeration processes. Heliyon 2020, 6, e03748. [Google Scholar] [CrossRef] [PubMed]
 - Cardoso, J.C.; Bessegato, G.; Zanoni, M.V.B. Efficiency comparison of ozonation, photolysis, photocatalysis and photoelectrocatalysis methods in real textile wastewater decolorization. Water Res. 2016, 98, 39–46. [Google Scholar] [CrossRef] [Green Version]
 - Chen, L.; Wang, H.; Sun, Y.; Zhao, Y.; Shi, H. Interface mechanisms of the catalytic ozonation of humic acids over siliceous ferrihydrite: Morphology, stability, and the catalytic process. Environ. Res. 2022, 203, 111870. [Google Scholar] [CrossRef] [PubMed]
 - Jeirani, Z.; Soltan, J. Improved formulation of Fe-MCM-41 for catalytic ozonation of aqueous oxalic acid. Chem. Eng. J. 2017, 307, 756–765. [Google Scholar] [CrossRef]
 - Lin, K.-Y.A.; Lin, T.-Y.; Chen, Y.-C.; Lin, Y.-F. Ferrocene as an efficient and recyclable heterogeneous catalyst for catalytic ozonation in water. Catal. Commun. 2017, 95, 40–45. [Google Scholar] [CrossRef]
 - Wang, J.; Bai, Z. Fe-based catalysts for heterogeneous catalytic ozonation of emerging contaminants in water and wastewater. Chem. Eng. J. 2017, 312, 79–98. [Google Scholar] [CrossRef]
 - Bai, Z.; Yang, Q.; Wang, J. Catalytic ozonation of sulfamethazine using Ce0.1Fe0.9OOH as catalyst: Mineralization and catalytic mechanisms. Chem. Eng. J. 2016, 300, 169–176. [Google Scholar] [CrossRef]
 - Pocostales, P.; Alvarez, P.; Beltrán, F. Catalytic ozonation promoted by alumina-based catalysts for the removal of some pharmaceutical compounds from water. Chem. Eng. J. 2011, 168, 1289–1295. [Google Scholar] [CrossRef]
 - Hu, M.; Yao, Z.; Hui, K.S. Novel mechanistic view of catalytic ozonation of gaseous toluene by dual-site kinetic modelling. Chem. Eng. J. 2017, 308, 710–718. [Google Scholar] [CrossRef] [Green Version]
 - Guo, Y.; Zhu, S.; Wang, B.; Huang, J.; Deng, S.; Yu, G.; Wang, Y. Modelling of emerging contaminant removal during heterogeneous catalytic ozonation using chemical kinetic approaches. J. Hazard. Mater. 2019, 380, 120888. [Google Scholar] [CrossRef]
 - Du, M.-S.; Chen, K.-P.; Lin, Y.-P. Degradation of ibuprofen and acetylsulfamethoxazole by multi-walled carbon nanotube catalytic ozonation: Surface properties, kinetics and modeling. Environ. Sci. Water Res. Technol. 2019, 5, 1758–1768. [Google Scholar] [CrossRef]
 - Moreira, N.F.; Orge, C.; Ribeiro, A.R.; Faria, J.; Nunes, O.; Pereira, M.F.; Silva, A.M. Fast mineralization and detoxification of amoxicillin and diclofenac by photocatalytic ozonation and application to an urban wastewater. Water Res. 2015, 87, 87–96. [Google Scholar] [CrossRef]
 - Lucas, M.S.; Reis, N.M.; Puma, G.L. Intensification of ozonation processes in a novel, compact, multi-orifice oscillatory baffled column. Chem. Eng. J. 2016, 296, 335–339. [Google Scholar] [CrossRef] [Green Version]
 - Graça, C.A.; Lima, R.B.; Pereira, M.F.R.; Silva, A.M.; Ferreira, A. Intensification of the ozone-water mass transfer in an oscillatory flow reactor with innovative design of periodic constrictions: Optimization and application in ozonation water treatment. Chem. Eng. J. 2020, 389, 124412. [Google Scholar] [CrossRef]
 - Aghaeinejad-Meybodi, A.; Ebadi, A.; Shafiei, S.; Khataee, A.; Kiadehi, A.D. Degradation of Fluoxetine using catalytic ozonation in aqueous media in the presence of nano-γ-alumina catalyst: Experimental, modeling and optimization study. Sep. Purif. Technol. 2019, 211, 551–563. [Google Scholar] [CrossRef]
 - Arce-Sarria, A.; Caicedo-Rosero, C.L.; Lara-Ramos, J.A.; Diaz-Angulo, J.; Machuca-Martínez, F. Experimental data on synthesis and characterization of WO3/TiO2 as catalyst. Data Brief 2019, 25, 104151. [Google Scholar] [CrossRef]
 - Lan, B.Y.; Nigmatullin, R.; Puma, G.L. Ozonation kinetics of cork-processing water in a bubble column reactor. Water Res. 2008, 42, 2473–2482. [Google Scholar] [CrossRef] [PubMed]
 - Lara-Ramos, J.; Saez, C.; Machuca-Martínez, F.; Rodrigo, M. Electro-ozonizers: A new approach for an old problem. Sep. Purif. Technol. 2020, 241, 116701. [Google Scholar] [CrossRef]
 - Lara-Ramos, J.A.; Constain-Escobar, A.M.; Rojas-Ortiz, K.V.; Diaz-Angulo, J.; Machuca-Martínez, F. A novel high rotation bubble reactor for the treatment of a model pollutant in ozone/goethite/H2O2 and UV/goethite coupled processes. Environ. Sci. Pollut. Res. 2021, 28, 24079–24091. [Google Scholar] [CrossRef]
 - Lara-Ramos, J.A.; Llanos-Diaz, G.D.; Diaz-Angulo, J.; Machuca-Martínez, F. Evaluation of Caffeine Degradation by Sequential Coupling of TiO2/O3/H2O2/UV Processes. Top. Catal. 2020, 63, 1361–1373. [Google Scholar] [CrossRef]
 - Andreozzi, R.; Caprio, V.; Marotta, R.; Tufano, V. Kinetic modeling of pyruvic acid ozonation in aqueous solutions catalyzed by Mn(II) and Mn(IV) ions. Water Res. 2001, 35, 109–120. [Google Scholar] [CrossRef]
 - Hassani, A.; Khataee, A.; Karaca, S.; Fathinia, M. Heterogeneous photocatalytic ozonation of ciprofloxacin using synthesized titanium dioxide nanoparticles on a montmorillonite support: Parametric studies, mechanistic analysis and intermediates identification. RSC Adv. 2016, 6, 87569–87583. [Google Scholar] [CrossRef]
 - Zhang, T.; Ma, J. Catalytic ozonation of trace nitrobenzene in water with synthetic goethite. J. Mol. Catal. A Chem. 2008, 279, 82–89. [Google Scholar] [CrossRef]
 - Oputu, O.; Chowdhury, M.; Nyamayaro, K.; Fatoki, O.; Fester, V. Catalytic activities of ultra-small β-FeOOH nanorods in ozonation of 4-chlorophenol. J. Environ. Sci. 2015, 35, 83–90. [Google Scholar] [CrossRef]
 - Yan, P.; Shen, J.; Zhou, Y.; Yuan, L.; Kang, J.; Wang, S.; Chen, Z. Interface mechanism of catalytic ozonation in an α-Fe0.9Mn0.1OOH aqueous suspension for the removal of iohexol. Appl. Catal. B Environ. 2020, 277, 119055. [Google Scholar] [CrossRef]
 - Cutler, P.; Gemperline, P.J.; de Juan, A. Experimental monitoring and data analysis tools for protein folding: Study of steady-state evolution and modeling of kinetic transients by multitechnique and multiexperiment data fusion. Anal. Chim. Acta 2009, 632, 52–62. [Google Scholar] [CrossRef] [PubMed]
 - Guo, X.; Minakata, D.; Niu, J.; Crittenden, J. Computer-Based First-Principles Kinetic Modeling of Degradation Pathways and Byproduct Fates in Aqueous-Phase Advanced Oxidation Processes. Environ. Sci. Technol. 2014, 48, 5718–5725. [Google Scholar] [CrossRef]
 - Pelalak, R.; Alizadeh, R.; Ghareshabani, E. Enhanced heterogeneous catalytic ozonation of pharmaceutical pollutants using a novel nanostructure of iron-based mineral prepared via plasma technology: A comparative study. J. Hazard. Mater. 2020, 392, 122269. [Google Scholar] [CrossRef]
 - Yuan, L.; Shen, J.; Yan, P.; Zhang, J.; Wang, Z.; Zhao, S.; Chen, Z. Catalytic ozonation of 4-chloronitrobenzene by goethite and Fe2+-modified goethite with low defects: A comparative study. J. Hazard. Mater. 2019, 365, 744–750. [Google Scholar] [CrossRef]
 - Chen, J.; Tian, S.; Lu, J.; Xiong, Y. Catalytic performance of MgO with different exposed crystal facets towards the ozonation of 4-chlorophenol. Appl. Catal. A Gen. 2015, 506, 118–125. [Google Scholar] [CrossRef]
 - Sein, M.M.; Zedda, M.; Tuerk, J.; Schmidt, T.C.; Golloch, A.; Von Sonntag, C. Oxidation of Diclofenac with Ozone in Aqueous Solution. Environ. Sci. Technol. 2008, 42, 6656–6662. [Google Scholar] [CrossRef]
 - Hoigné, J. Chemistry of Aqueous Ozone and Transformation of Pollutants by Ozonation and Advanced Oxidation Processes. In Quality and Treatment of Drinking Water II. The Handbook of Environmental Chemistry (Part C: Water Pollution); Hrubec, J., Ed.; Springer: Berlin/Heidelberg, Germany, 1998; Volume 5, pp. 83–141. [Google Scholar]
 - Evans, G.; Doroodchi, E.; Lane, G.; Koh, P.; Schwarz, M. Mixing and gas dispersion in mineral flotation cells. Chem. Eng. Res. Des. 2008, 86, 1350–1362. [Google Scholar] [CrossRef]
 - Amini, E.; Bradshaw, D.; Finch, J.; Brennan, M. Influence of turbulence kinetic energy on bubble size in different scale flotation cells. Miner. Eng. 2013, 45, 146–150. [Google Scholar] [CrossRef]
 - Malik, S.N.; Ghosh, P.C.; Vaidya, A.N.; Mudliar, S.N. Hybrid ozonation process for industrial wastewater treatment: Principles and applications: A review. J. Water Process. Eng. 2020, 35, 101193. [Google Scholar] [CrossRef]
 - He, H.; Liu, Y.; Wu, D.; Guan, X.; Zhang, Y. Ozonation of dimethyl phthalate catalyzed by highly active Cu O-Fe3O4 nanoparticles prepared with zero-valent iron as the innovative precursor. Environ. Pollut. 2017, 227, 73–82. [Google Scholar] [CrossRef]
 - Guo, Y.; Wang, H.; Wang, B.; Deng, S.; Huang, J.; Yu, G.; Wang, Y. Prediction of micropollutant abatement during homogeneous catalytic ozonation by a chemical kinetic model. Water Res. 2018, 142, 383–395. [Google Scholar] [CrossRef]
 







| System | Source | ||||||
|---|---|---|---|---|---|---|---|
| Andreozzi et al. (2001) [35] | Pocostales et al. (2011) [22] | Khataee et al. (2016) [36] | Yao, Hui & Hui. (2017) [23] | Aghaeinejad-Meybodi et al. (2018) [27] | Guo et al. (2019) [24] | Du, Chen & Lin. (2019) [25] | |
| Type of WW | Synthetic | Industrial | Synthetic | Gaseous | Synthetic | Synthetic | Synthetic | 
| Complexity | Low | High | Low | None | Low | Medium | Medium | 
| Contaminant | Oxalic Acid | Diclofenac, sulfametoxazole and 17a-ethynilstradiol | Nalidixic acid | Toluene | Fluoxetine | diclofenac, gemfibrozil, bezafibrate, etc. | Ibuprofen and acetylsulfamethoxazole | 
| Catalyst | MnO2 | γ-Al2O3 & Co3O4/Al2O3 | Clinoptilolite nanorods | MnO2/Graphene | nano-γ-alumina | α- or β- MnO2 | multi-walled carbon nanotubes | 
| Reactor type | semi-batch reactor | Fixed-bed reactor | Semi-batch Pyrex reactor | Tube fixed-bed micro-reactor | Semi-batch bubble column reactor | Airtight acrylic column reactor | Unknown | 
| Model nature | Deactivable sites kinetic model | Two-stage first-order model | Pseudo-steady state, empirical law, and artificial neural network | Langmuir-Hinshelwood dual-site | Artificial neural networks | Pseudo-second order | Pseudo-second order | 
| Model adjustment | Visually good | Visually good | 0.98, 0.998, 0.991 | 0.9175 | 96.8% or 0.983 | 0.951–0.979 | Unknown | 
| Caveats | None | Model needs COD removal calculations | None | Model was fitted with enthalpy and entropy constraints | 96.14% removal efficiency was achieved | Assumes oxidation mainly by O3 and OH•, other means negligible | Global parameter approximations | 
| No | Elemental Reaction | Reaction Rate Constant | 
|---|---|---|
| Direct Reaction | ||
| R1 | 6.0·107 M−1 min−1 | |
| Indirect reaction | ||
| R2 | 4.5·1011 M−1 min−1 | |
| Homogeneous decomposition | ||
| R3 | 4.2·103 M−1 min−1 | |
| R4 | 1.32·108 M−1 min−1 | |
| R5 | 4.74·107 M−1 min−1 3.0·1012 M−1 min−1 | |
| R6 | 9.6·1010 M−1 min−1 | |
| R7 | 1.8·1011 M−1 min−1 | |
| R8 | 4.5·1011 M−1 min−1 | |
| R9 | 1.26·103 min−1 1.98·109 M−1 min−1 | |
| R10 | Unknown | |
| Heterogeneous decomposition | ||
| R11 | Unknown | |
| R12 | Unknown | |
| R13 | Unknown | |
| R14 | Unknown | |
| R15 | Unknown | |
| R16 | Unknown | |
| Propagation and termination reactions | ||
| R17 |  1.98·103 M−1 min−1 3.12·1012 M−1 min−1  | |
| R18 | 6.6·106 min−1 | |
| R19 | (1.2–1.8)·103 M−1 min−1 | |
| R20 | Unknown | |
| Process Operating Conditions | Kinetic Models | Hatta/Kinetic Regime | |||
|---|---|---|---|---|---|
| Pseudo-First-Order | Second-Order | MORM | |||
| [O3]T (mg/min) | Catalyst Loading (g/L) | k′ (min−1)/R2 | k″ (M−1 min−1)/R2 | k′ (min−1) − k″ (M−1 min−1)/R2  | |
| Ozonation | |||||
| 2.4 | 0.0 | 0.1016/0.98 | 51.267/0.84 | 0.0899–6.4429/0.97 | 0.01/very slow | 
| 6.4 | 0.0 | 0.4118/0.99 | 7.82∙102/0.81 | 0.3638–0.0158/0.99 | 0.03/diffusional | 
| Catalytic ozonation | |||||
| 4.3 | 0.1 | 0.1561/0.96 | 1.56∙102/0.93 | 0.1108–0.3104/0.84 | 0.01/very slow | 
| 4.3 | 0.3 | 0.1721/0.98 | 1.86∙102/0.95 | 0.1597–7.68∙102/0.99 | 0.01/very slow | 
| 4.3 | 0.8 | 0.2037/0.96 | 3.17∙102/0.92 | 0.0171–1.08∙104/0.99 | 0.02/diffusional | 
| 4.3 | 1 | 0.2266/0.96 | 4.65∙102/0.96 | 0.1861–0.3711/0.97 | 0.02/diffusional | 
| 6.4 | 0.8 | 0.1215/0.91 | 86.7880/0.74 | 0.0739–0.2623/0.77 | 0.01/very slow | 
| 2.4 | 0.8 | 0.065/0.99 | 17.8360/0.95 | 0.0283–5.49∙102/0.98 | 0.005/very slow | 
| 6.4 | 0.3 | 0.2955/0.95 | 4.79∙102/0.99 | 0.1214–1.33∙104/0.99 | 0.02/diffusional | 
| 2.4 | 0.3 | 0.0896/0.99 | 31.5340/0.97 | 0.0883–38.21/0.99 | 0.01/very slow | 
| 4.3 | 0.196 | 0.2171/0.99 | 3.85∙102/0.86 | 0.1879–0.0405/0.99 | 0.02/diffusional | 
| 4.3 | 0.55 | 0.0435/0.99 | 9.8636/0.97 | 0.0407–20.5171/0.98 | 0.003/very slow | 
| 7.2 | 0.55 | 0.171/0.99 | 1.44∙102/0.93 | 0.0807–2.79∙103/0.99 | 0.01/very slow | 
| 1.4 | 0.55 | 0.3406/0.93 | 8.26∙102/0.97 | 0.1640–1.88∙104/0.99 | 0.03/diffusional | 
| 4.3 | 0.904 | 0.1003/0.99 | 38.9310/0.97 | 0.0625–7.23∙102/0.99 | 0.01/very slow | 
| Parameter (M−1 min−1) | Value | 
|---|---|
| Direct ozone attacks () | 6.97 × 102 | 
| Hydroxyl radical attacks () | 2.02 × 1011 | 
| Ozone adsorption on FeOOH (k9) | 4.59 × 103 | 
| Ozone desorption (k-9) | 2.00 × 107 | 
| Adsorbed ozone attacks (k18) | 8.60 × 107 | 
| Parameter (M−1 min−1) | Value | Parameter (M−1 min−1) | Value | 
|---|---|---|---|
| Direct ozone attacks () | 2.55 × 103 | OH• generation on the FeOOH surface (k11) | 2.12 × 109 | 
| Hydroxyl radical attacks () | 4.10 × 1010 | Parasitic reaction on OH• (k-11) | 5.49 × 102 | 
| OH• generation by H2O and O−• (k8) | 4.92 × 1013 | O3 adsorption on FeOH (k12) | 5.86 × 109 | 
| Parasitic reaction on OH• (k-8) | 8.32 × 107 | O3 desorption on FeOH (k-12) | 74.03 | 
| Ozone adsorption on FeOOH (k9) | 5.95 × 107 | Generation of hydrogen trioxy radical (k13) | 4.06 × 106 | 
| Ozone desorption (k-9) | 4.29 × 1010 | Hydrogen trioxy radical decomposition (k-13) | 7.25 × 102 | 
| O3 decomposition into oxygen (k10) | 1.96 × 109 | OH• generation on the FeOOH surface (k14) | 0.16 | 
| O3 generation (k-10) | 0.667 | Adsorbed ozone attacks (k18) | 1.90 × 108 | 
Publisher’s Note: MDPI stays neutral with regard to jurisdictional claims in published maps and institutional affiliations.  | 
© 2021 by the authors. Licensee MDPI, Basel, Switzerland. This article is an open access article distributed under the terms and conditions of the Creative Commons Attribution (CC BY) license (https://creativecommons.org/licenses/by/4.0/).
Share and Cite
Lara-Ramos, J.A.; Figueroa Angulo, M.A.; Machuca-Martínez, F.; Mueses, M.A. Sensitivity Analysis of the Catalytic Ozonation under Different Kinetic Modeling Approaches in the Diclofenac Degradation. Water 2021, 13, 3003. https://doi.org/10.3390/w13213003
Lara-Ramos JA, Figueroa Angulo MA, Machuca-Martínez F, Mueses MA. Sensitivity Analysis of the Catalytic Ozonation under Different Kinetic Modeling Approaches in the Diclofenac Degradation. Water. 2021; 13(21):3003. https://doi.org/10.3390/w13213003
Chicago/Turabian StyleLara-Ramos, José Antonio, Miguel A. Figueroa Angulo, Fiderman Machuca-Martínez, and Miguel A. Mueses. 2021. "Sensitivity Analysis of the Catalytic Ozonation under Different Kinetic Modeling Approaches in the Diclofenac Degradation" Water 13, no. 21: 3003. https://doi.org/10.3390/w13213003
APA StyleLara-Ramos, J. A., Figueroa Angulo, M. A., Machuca-Martínez, F., & Mueses, M. A. (2021). Sensitivity Analysis of the Catalytic Ozonation under Different Kinetic Modeling Approaches in the Diclofenac Degradation. Water, 13(21), 3003. https://doi.org/10.3390/w13213003
        
                                                
