Research on Lightning Prediction Based on GCN-LSTM Model Integrating Spatiotemporal Features
Abstract
1. Introduction
- Extracting spatial features from non-Euclidean lightning data through graph convolution operations, overcoming the limitations of traditional models in handling spatial data from stations;
- Innovatively combining GCN and LSTM to effectively enhance the model’s spatial feature extraction capabilities and time series modeling abilities;
- Introducing an attention mechanism that processes different parts of the sequence at varying levels, thereby comprehensively extracting the global features of the data.
2. Related Work
3. Methods
3.1. GCN Model
3.2. LSTM Model
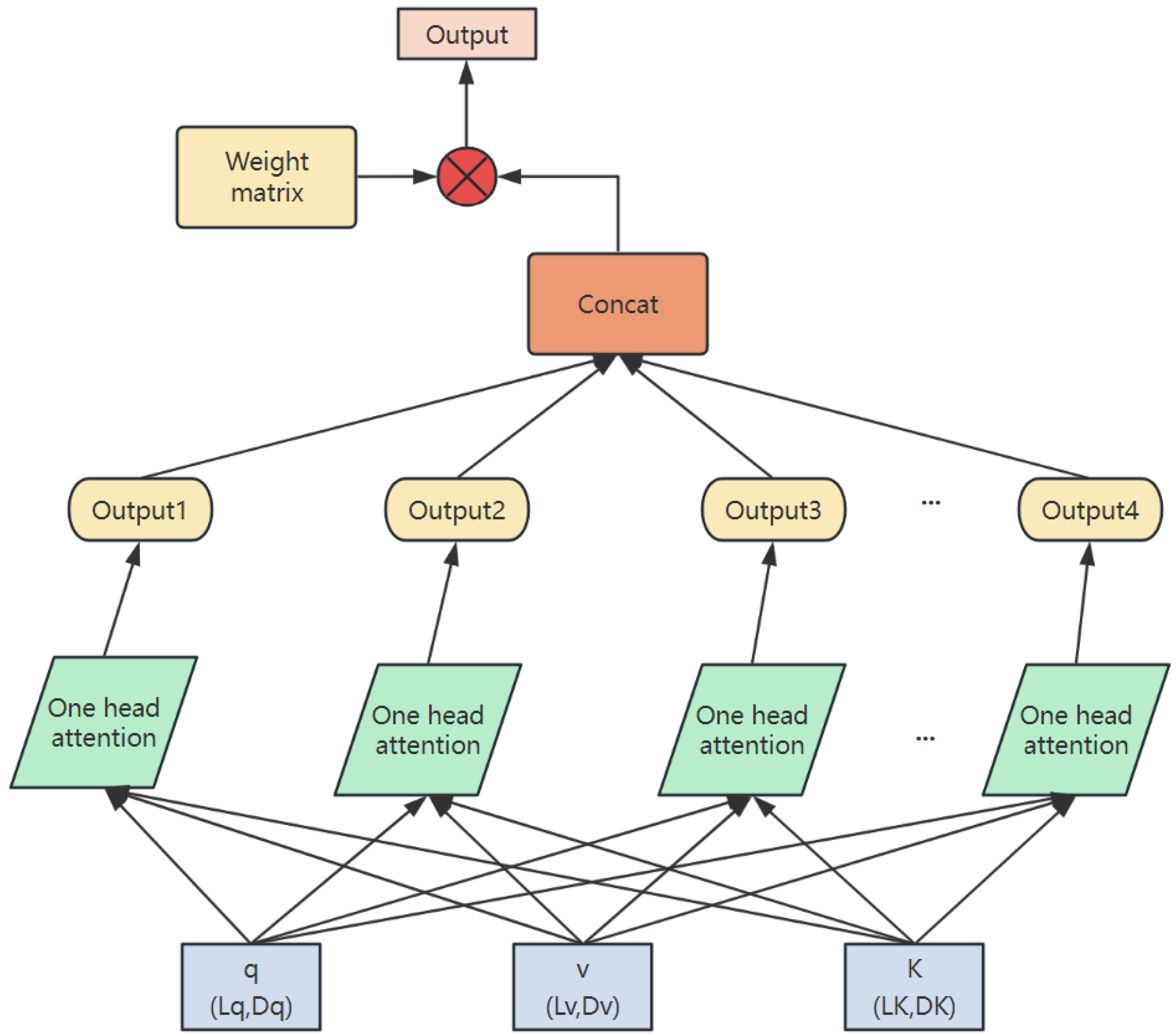
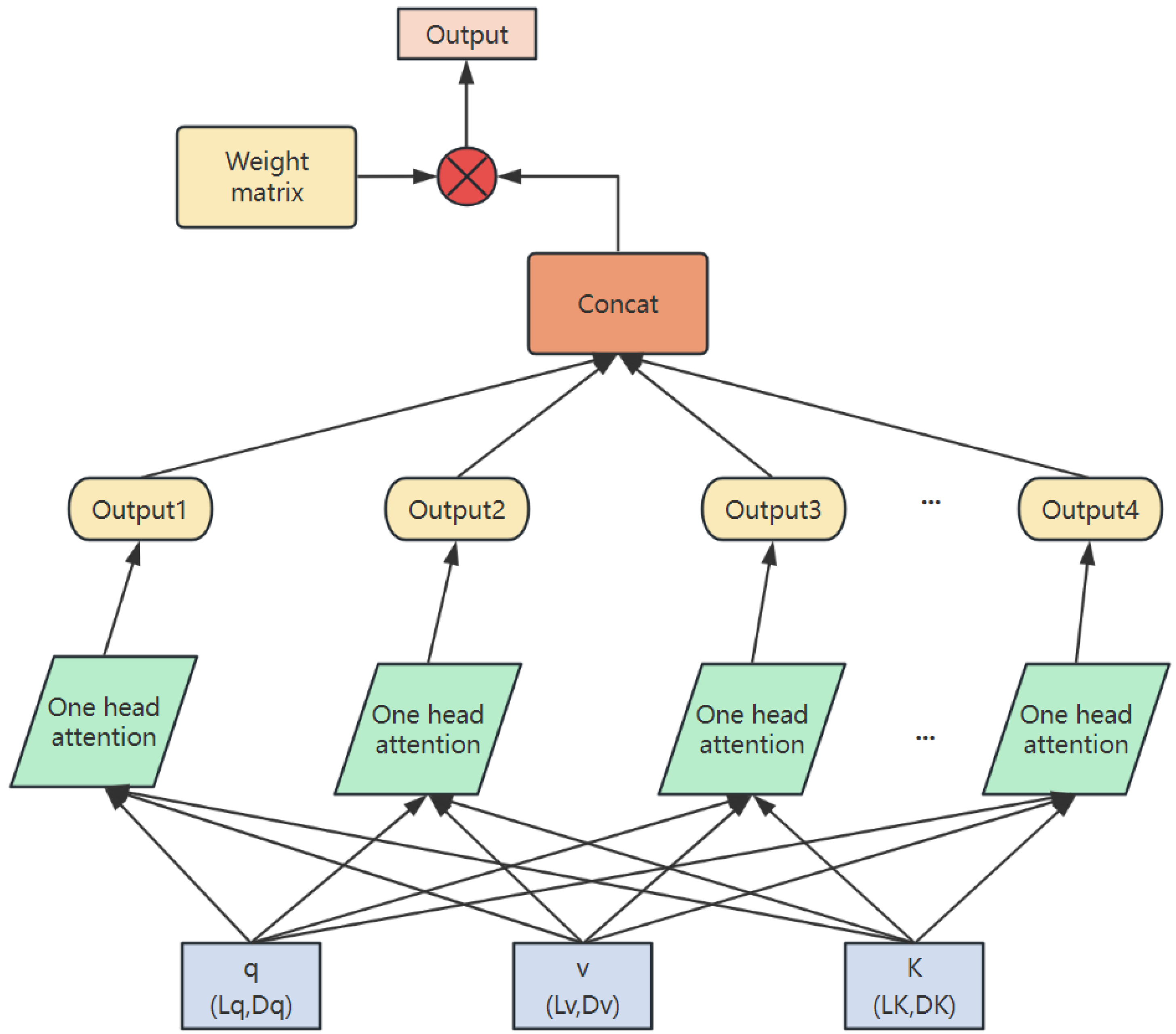
3.3. Multi-Head Attention
3.4. GCN–LSTM–Attention
3.5. Indicators for Model Evaluation
4. Case Study
4.1. Study Area
4.2. Data Sources
5. Experiment
5.1. Data Processing
5.2. Choice of Loss Function
5.3. Hyperparameter Setting
5.4. Experimental Process
6. Results and Discussion
6.1. Classification Comparison
6.2. Performance Comparison
7. Conclusions
Author Contributions
Funding
Institutional Review Board Statement
Informed Consent Statement
Data Availability Statement
Acknowledgments
Conflicts of Interest
References
- Yair, Y. Lightning hazards to human societies in a changing climate. Environ. Res. Lett. 2018, 13, 123002. [Google Scholar] [CrossRef]
- Bala, K.; Choubey, D.K.; Paul, S.; Ghosh Nee, M.L. Classification Techniques for Thunderstorms and Lightning Prediction: A Survey. In Soft Computing-Based Nonlinear Control Systems Design; Smith, J., Ed.; IGI Global: Hershey, PA, USA, 2018; pp. 123–145. [Google Scholar] [CrossRef]
- Knowles, S.; Devine, J.B. Climate change and amplified representations of natural hazards in institutional cultures. Oxf. Res. Encycl. Environ. Sci. 2018, 9780190228620, 62. [Google Scholar] [CrossRef]
- Allen, J.T.; Allen, E.R. A review of severe thunderstorms in Australia. Atmos. Res. 2016, 178–179, 347–366. [Google Scholar] [CrossRef]
- Zhang, W.; Meng, Q.; Ma, M.; Zhang, Y. Lightning casualties and damages in China from 1997 to 2009. Nat. Hazards 2011, 57, 465–476. [Google Scholar] [CrossRef]
- Yin, Q.; Liu, H.; Fan, X.; Zhang, Y.; Chen, L. Lightning fatalities in China, 2009–2018. J. Agric. Meteorol. 2021, 77, 150–159. [Google Scholar]
- Gomes, C.; Doljinsuren, M.; Myagmar, D. Lightning incidents in Mongolia. Geomat. Nat. Hazards Risk 2015, 6, 686–701. [Google Scholar]
- Villamil, D.E.; Rojas, H.E.; Santamaria, F.; Diaz, W. Lightning Risk and Disaster Risk Management at the Beginning of the 2020s. In Proceedings of the 2021 35th International Conference on Lightning Protection (ICLP) and XVI International Symposium on Lightning Protection (SIPDA), Colombo, Sri Lanka, 20–26 September 2021; pp. 1–5. [Google Scholar]
- Yuan, Z. Study on the Causes of Rural Lightning Disaster and Countermeasures of Lightning Protection and Disaster Reduction. J. Atmos. Sci. Res. 2021, 4, 22–26. [Google Scholar] [CrossRef]
- Hayward, L.; Whitworth, M.; Pepin, N.; Dorling, S. A comprehensive review of datasets and methodologies employed to produce thunderstorm climatologies. Nat. Hazards Earth Syst. Sci. 2020, 99, 2463–2482. [Google Scholar] [CrossRef]
- Lorenc, A.C. Analysis methods for numerical weather prediction. Q. J. R. Meteorol. Soc. 2010, 112, 474. [Google Scholar] [CrossRef]
- Droegemeier, K.K. The numerical prediction of thunderstorms: Challenges, potential benefits and results from real-time operational tests. WMO Bull. 1997, 46, 324–336. [Google Scholar]
- Simon, T.; Mayr, G.J.; Umlauf, N.; Zeileis, A. NWP-based lightning prediction using flexible count data regression. Adv. Stat. Climatol. Meteorol. Oceanogr. 2019, 5, 1–16. [Google Scholar] [CrossRef]
- Bala, K.; Choubey, D.K.; Paul, S. Soft computing and data mining techniques for thunderstorms and lightning prediction: A survey. In Proceedings of the 2017 International Conference of Electronics, Communication and Aerospace Technology (ICECA), Coimbatore, India, 20–22 April 2017. [Google Scholar]
- Mazany, R.A.; Businger, S.; Gutman, S.I.; Roeder, W. A lightning prediction index that utilizes GPS integrated precipitable water vapor. Weather Forecast. 2002, 17, 1034–1047. [Google Scholar] [CrossRef]
- Bogdan, B.; Ustrnul, Z. Machine Learning in Weather Prediction and Climate Analyses—Applications and Perspectives. Atmosphere 2022, 13, 180. [Google Scholar] [CrossRef]
- Coughlan, R.; Di Giuseppe, F.; Vitolo, C.; Barnard, C.; Lopez, P.; Drusch, M. Using machine learning to predict fire-ignition occurrences from lightning forecasts. Meteorol. Appl. 2021, 28, e1973. [Google Scholar] [CrossRef]
- Ren, X.; Li, X.; Ren, K.; Song, J.; Xu, Z.; Deng, K.; Wang, X. Deep learning-based weather prediction: A survey. Big Data Res. 2021, 23, 100178. [Google Scholar] [CrossRef]
- Bao, R.; He, Z.; Zhang, Z. Application of lightning spatio-temporal localization method based on deep LSTM and interpolation. Measurement 2022, 189, 110549. [Google Scholar] [CrossRef]
- Bao, R.; Zhang, Y.; Ma, B.J.; Zhang, Z.; He, Z. An Artificial Neural Network for Lightning Prediction Based on Atmospheric Electric Field Observations. Remote Sens. 2022, 14, 4131. [Google Scholar] [CrossRef]
- Yang, X.; Xing, H.; Ji, X. Thunderstorm prediction method based on CNN-BiLSTM using BEADS. In Proceedings of the 2021 IEEE 15th International Conference on Electronic Measurement and Instruments (ICEMI), Nanjing, China, 29–31 October 2021; pp. 193–199. [Google Scholar]
- Guo, T.; Liu, R.; Yang, H.; Shi, L.; Li, F.; Zhang, L.; Chen, Y.; Liu, Z.; Luo, F. Predict atmosphere electric field value with the LSTM neural network. In Proceedings of the 2017 International Conference on Computer Systems, Electronics and Control (ICCSEC), Dalian, China, 25–27 December 2017; pp. 263–266. [Google Scholar]
- Lu, M.; Zhang, Y.; Chen, M.; Yu, M.; Wang, M. Monitoring Lightning Location Based on Deep Learning Combined with Multisource Spatial Data. Remote Sens. 2022, 14, 2200. [Google Scholar] [CrossRef]
- Fan, L.; Zhou, C. Cloud-to-Ground and Intra-Cloud Nowcasting Lightning Using a Semantic Segmentation Deep Learning Network. Remote Sens. 2023, 15, 4981. [Google Scholar] [CrossRef]
- Yang, B.; Gao, X.; Han, Y.; Zhang, Y.; Gao, T. A Thunderstorm Identification Method Combining the Area of Graupel Distribution Region and Weather Radar Reflectivity. Earth Space Sci. 2020, 7, e2019EA000733. [Google Scholar] [CrossRef]
- Cintineo, J.L.; Pavolonis, M.J.; Sieglaff, J.M. ProbSevere LightningCast: A Deep-Learning Model for Satellite-Based Lightning Nowcasting. Weather Forecast. 2022, 37, 1239–1257. [Google Scholar] [CrossRef]
- Zhou, K.; Zheng, Y.; Dong, W.; Wang, T. A Deep Learning Network for Cloud-to-Ground Lightning Nowcasting with Multisource Data. J. Atmos. Ocean. Technol. 2020, 37, 927–942. [Google Scholar] [CrossRef]
- Cao, P.; Zhu, Z.; Wang, Z.; Zhu, Y.; Niu, Q. Applications of graph convolutional networks in computer vision. Neural Comput. Appl. 2022, 34, 13387–13405. [Google Scholar] [CrossRef]
- Bhatti, U.A.; Tang, H.; Wu, G.; Marjan, S.; Hussain, A. Deep learning with graph convolutional networks: An overview and latest applications in computational intelligence. Int. J. Intell. Syst. 2023, 1, 8342104. [Google Scholar] [CrossRef]
- Zhang, S.; Tong, H.; Xu, J.; Maciejewski, R. Graph convolutional networks: A comprehensive review. Comput. Soc. Netw. 2019, 6, 1–23. [Google Scholar] [CrossRef]
- Siami-Namini, S.; Tavakoli, N.; Namin, A.S. A Comparison of ARIMA and LSTM in Forecasting Time Series. In Proceedings of the 2018 17th IEEE International Conference on Machine Learning and Applications (ICMLA), Orlando, FL, USA, 17–20 December 2018. [Google Scholar]
- Lindemann, B.; Müller, T.; Vietz, H.; Jazdi, N.; Weyrich, M. A survey on long short-term memory networks for time series prediction. Procedia CIRP 2021, 99, 650–655. [Google Scholar] [CrossRef]
- Niu, Z.; Zhong, G.; Yu, H. A review on the attention mechanism of deep learning. Neurocomputing 2021, 452, 48–62. [Google Scholar] [CrossRef]
- Vaswani, A.; Shazeer, N.; Parmar, N.; Uszkoreit, J.; Jones, L.; Gomez, A.N.; Kaiser, L.; Polosukhin, I. Attention Is All You Need. arXiv 2017, arXiv:1706.03762. [Google Scholar]









| Site | Level 0 | Level 1 | Level 2 | Level 3 |
|---|---|---|---|---|
| Site 1 | 7757 | 390 | 343 | 150 |
| Site 2 | 8274 | 327 | 28 | 11 |
| Site 3 | 8258 | 348 | 27 | 7 |
| Hyperparameter | Value |
|---|---|
| optimizer | Adam |
| Learning rate | 0.001 |
| batch_size | 64 |
| Epoch | 50 |
| Dropout | 0.2 |
| 1 | |
| 3.8 |
| Model Layer | Hidden Unit | Output Feature |
|---|---|---|
| GCN_1 | 256 | 256 |
| GCN_2 | 512 | 512 |
| LSTM_1 | 256 | 512 |
| LSTM_2 | 512 | 1024 |
| Attention Heads | 1024 | 4096 |
| FC | - | 4 |
| Model | Accuracy | Precision | Recall Rate | F1 Score |
|---|---|---|---|---|
| TGCN | 90% | 50% | 51% | 40% |
| LSTM | 87% | 59% | 58% | 57% |
| CNN-RNN | 91% | 55% | 65% | 56% |
| GCN-LSTM | 93% | 59% | 64% | 59% |
Disclaimer/Publisher’s Note: The statements, opinions and data contained in all publications are solely those of the individual author(s) and contributor(s) and not of MDPI and/or the editor(s). MDPI and/or the editor(s) disclaim responsibility for any injury to people or property resulting from any ideas, methods, instructions or products referred to in the content. |
© 2025 by the authors. Licensee MDPI, Basel, Switzerland. This article is an open access article distributed under the terms and conditions of the Creative Commons Attribution (CC BY) license (https://creativecommons.org/licenses/by/4.0/).
Share and Cite
Zhou, W.; Wang, W.; Wang, X. Research on Lightning Prediction Based on GCN-LSTM Model Integrating Spatiotemporal Features. Atmosphere 2025, 16, 447. https://doi.org/10.3390/atmos16040447
Zhou W, Wang W, Wang X. Research on Lightning Prediction Based on GCN-LSTM Model Integrating Spatiotemporal Features. Atmosphere. 2025; 16(4):447. https://doi.org/10.3390/atmos16040447
Chicago/Turabian StyleZhou, Wei, Wenqiang Wang, and Xupeng Wang. 2025. "Research on Lightning Prediction Based on GCN-LSTM Model Integrating Spatiotemporal Features" Atmosphere 16, no. 4: 447. https://doi.org/10.3390/atmos16040447
APA StyleZhou, W., Wang, W., & Wang, X. (2025). Research on Lightning Prediction Based on GCN-LSTM Model Integrating Spatiotemporal Features. Atmosphere, 16(4), 447. https://doi.org/10.3390/atmos16040447

