Machine Learning Identifies Shared Regulatory Mechanisms of Genes Associated with Ferroptosis in Major Depressive Disorder and Inflammatory Bowel Disease
Abstract
1. Introduction
2. Materials and Methods
2.1. Data Source
2.2. Identification of DE-FRGs
2.3. Correlation Analysis Between Co-DEGs, and Between Co-DEGs and Immune Cells
2.4. Machine Learning Screening of Potential Biomarker
2.5. Differential Analysis and Gene Set Variation Analysis (GSVA) Between RPL8+ and RPL8− Groups
2.6. GO Enrichment and KEGG Pathway Analysis
2.7. Drug Prediction
2.8. Molecular Docking Analysis
2.9. Molecular Dynamics (MD) Simulation
2.10. Single-Cell RNA Sequencing Analysis
2.11. Statistical Analysis
3. Results
3.1. Detection of Co-DEGs Between IBD and MDD
3.2. Correlation Analysis of the 29 Co-DEGs
3.3. Correlation Analysis Between 29 Co-DEGs and Immune Cells
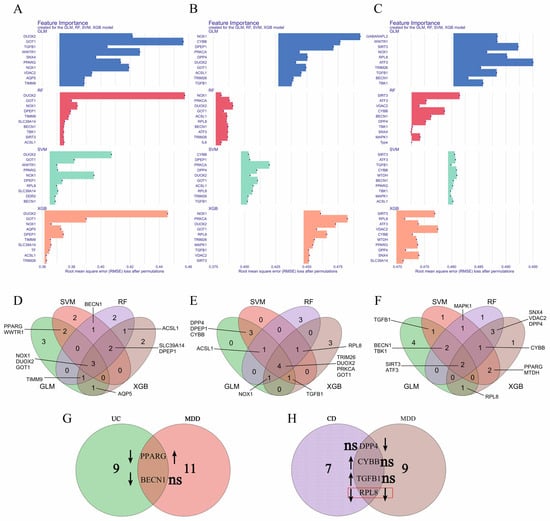
3.4. Machine Learning Screening for the Important Genes
3.5. Comparison and Analysis of RPL8+ and RPL8− Groups
3.6. Molecular Docking Analysis
3.7. Molecular Dynamics Simulation
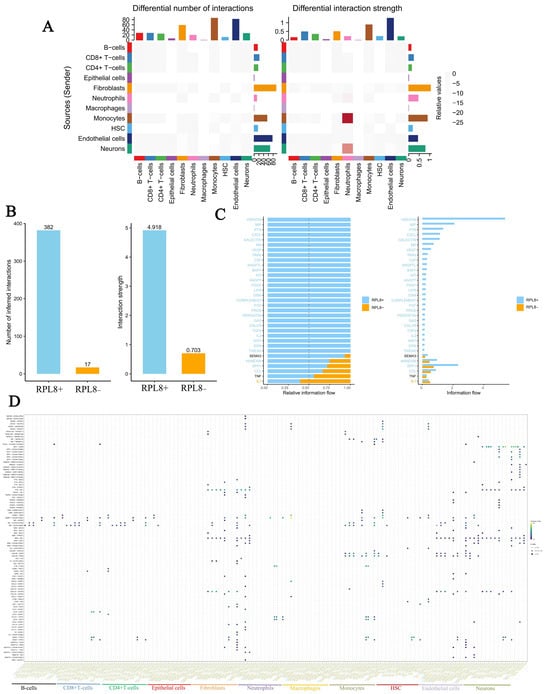
3.8. Spatial Mapping Profiling via Single-Cell Transcriptomic Datasets
4. Discussion
5. Conclusions
Supplementary Materials
Author Contributions
Funding
Institutional Review Board Statement
Informed Consent Statement
Data Availability Statement
Conflicts of Interest
References
- Akanyibah, F.A.; He, C.; Cai, P.; Wang, X.; Wang, Y.; Mao, F. Mechanism of Cell Death and Its Application in the Repair of Inflammatory Bowel Disease by Mesenchymal Stem Cells. Front. Immunol. 2025, 16, 1597462. [Google Scholar] [CrossRef]
- Servian, J.E.; Brady, B.; Biswas, P.; Sukumar, T.K.; King, S.E. Pharmacoepigenetic Biomarkers in Inflammatory Bowel Diseases: A Narrative Review. Yale J. Biol. Med. 2025, 98, 171–186. [Google Scholar] [CrossRef] [PubMed]
- Bore, M.C.; Liu, X.; Huang, X.; Kendrick, K.M.; Zhou, B.; Zhang, J.; Klugah-Brown, B.; Becker, B. Common and Separable Neural Alterations in Adult and Adolescent Depression—Evidence from Neuroimaging Meta-Analyses. Neurosci. Biobehav. Rev. 2024, 164, 105835. [Google Scholar] [CrossRef] [PubMed]
- Barberio, B.; Zamani, M.; Black, C.J.; Savarino, E.V.; Ford, A.C. Prevalence of Symptoms of Anxiety and Depression in Patients with Inflammatory Bowel Disease: A Systematic Review and Meta-Analysis. Lancet Gastroenterol. Hepatol. 2021, 6, 359–370. [Google Scholar] [CrossRef] [PubMed]
- Sharon, G.; Sampson, T.R.; Geschwind, D.H.; Mazmanian, S.K. The Central Nervous System and the Gut Microbiome. Cell 2016, 167, 915–932. [Google Scholar] [CrossRef]
- Fung, T.C.; Olson, C.A.; Hsiao, E.Y. Interactions between the Microbiota, Immune and Nervous Systems in Health and Disease. Nat. Neurosci. 2017, 20, 145–155. [Google Scholar] [CrossRef]
- Bandelow, B.; Michaelis, S. Epidemiology of Anxiety Disorders in the 21st Century. Dialogues Clin. Neurosci. 2015, 17, 327–335. [Google Scholar] [CrossRef]
- Weger, M.; Sandi, C. High Anxiety Trait: A Vulnerable Phenotype for Stress-Induced Depression. Neurosci. Biobehav. Rev. 2018, 87, 27–37. [Google Scholar] [CrossRef]
- Yirmiya, R. The Inflammatory Underpinning of Depression: An Historical Perspective. Brain Behav. Immun. 2024, 122, 433–443. [Google Scholar] [CrossRef]
- Li, S.; Zhang, G.; Hu, J.; Tian, Y.; Fu, X. Ferroptosis at the Nexus of Metabolism and Metabolic Diseases. Theranostics 2024, 14, 5826–5852. [Google Scholar] [CrossRef]
- Yang, W.S.; SriRamaratnam, R.; Welsch, M.E.; Shimada, K.; Skouta, R.; Viswanathan, V.S.; Cheah, J.H.; Clemons, P.A.; Shamji, A.F.; Clish, C.B.; et al. Regulation of Ferroptotic Cancer Cell Death by GPX4. Cell 2014, 156, 317–331. [Google Scholar] [CrossRef]
- Zhao, X.; Liu, Z.; Gao, J.; Li, H.; Wang, X.; Li, Y.; Sun, F. Inhibition of Ferroptosis Attenuates Busulfan-Induced Oligospermia in Mice. Toxicology 2020, 440, 152489. [Google Scholar] [CrossRef] [PubMed]
- Costa, I.; Barbosa, D.J.; Benfeito, S.; Silva, V.; Chavarria, D.; Borges, F.; Remião, F.; Silva, R. Molecular Mechanisms of Ferroptosis and Their Involvement in Brain Diseases. Pharmacol. Ther. 2023, 244, 108373. [Google Scholar] [CrossRef] [PubMed]
- Tang, D.; Chen, X.; Kang, R.; Kroemer, G. Ferroptosis: Molecular Mechanisms and Health Implications. Cell Res. 2021, 31, 107–125. [Google Scholar] [CrossRef] [PubMed]
- Jiang, X.; Stockwell, B.R.; Conrad, M. Ferroptosis: Mechanisms, Biology and Role in Disease. Nat. Rev. Mol. Cell Biol. 2021, 22, 266–282. [Google Scholar] [CrossRef]
- Wang, M.; Wang, Z.; Li, Z.; Qu, Y.; Zhao, J.; Wang, L.; Zhou, X.; Xu, Z.; Zhang, D.; Jiang, P.; et al. Targeting Programmed Cell Death in Inflammatory Bowel Disease through Natural Products: New Insights from Molecular Mechanisms to Targeted Therapies. Phytother. Res. PTR 2025, 39, 1776–1807. [Google Scholar] [CrossRef]
- Zhao, Y.; Ren, P.; Luo, Q.; Li, X.; Cheng, X.; Wen, Y.; Wu, X.; Zhou, J. Ferroptosis, Pathogenesis and Therapy in AS Co-Depression Disease. Front. Pharmacol. 2025, 16, 1516601. [Google Scholar] [CrossRef]
- Bjerrum, J.T.; Hansen, M.; Olsen, J.; Nielsen, O.H. Genome-Wide Gene Expression Analysis of Mucosal Colonic Biopsies and Isolated Colonocytes Suggests a Continuous Inflammatory State in the Lamina Propria of Patients with Quiescent Ulcerative Colitis. Inflamm. Bowel Dis. 2010, 16, 999–1007. [Google Scholar] [CrossRef]
- Zhang, T.; Song, B.; Zhu, W.; Xu, X.; Gong, Q.Q.; Morando, C.; Dassopoulos, T.; Newberry, R.D.; Hunt, S.R.; Li, E. An Ileal Crohn’s Disease Gene Signature Based on Whole Human Genome Expression Profiles of Disease Unaffected Ileal Mucosal Biopsies. PLoS ONE 2012, 7, e37139. [Google Scholar] [CrossRef]
- Keir, M.E.; Fuh, F.; Ichikawa, R.; Acres, M.; Hackney, J.A.; Hulme, G.; Carey, C.D.; Palmer, J.; Jones, C.J.; Long, A.K.; et al. Regulation and Role of αE Integrin and Gut Homing Integrins in Migration and Retention of Intestinal Lymphocytes during Inflammatory Bowel Disease. J. Immunol. 2021, 207, 2245–2254. [Google Scholar] [CrossRef]
- Noble, C.L.; Abbas, A.R.; Lees, C.W.; Cornelius, J.; Toy, K.; Modrusan, Z.; Clark, H.F.; Arnott, I.D.; Penman, I.D.; Satsangi, J.; et al. Characterization of Intestinal Gene Expression Profiles in Crohn’s Disease by Genome-Wide Microarray Analysis. Inflamm. Bowel Dis. 2010, 16, 1717–1728. [Google Scholar] [CrossRef]
- Leday, G.G.R.; Vértes, P.E.; Richardson, S.; Greene, J.R.; Regan, T.; Khan, S.; Henderson, R.; Freeman, T.C.; Pariante, C.M.; Harrison, N.A.; et al. Replicable and Coupled Changes in Innate and Adaptive Immune Gene Expression in Two Case-Control Studies of Blood Microarrays in Major Depressive Disorder. Biol. Psychiatry 2018, 83, 70–80. [Google Scholar] [CrossRef]
- Spijker, S.; Van Zanten, J.S.; De Jong, S.; Penninx, B.W.J.H.; van Dyck, R.; Zitman, F.G.; Smit, J.H.; Ylstra, B.; Smit, A.B.; Hoogendijk, W.J.G. Stimulated Gene Expression Profiles as a Blood Marker of Major Depressive Disorder. Biol. Psychiatry 2010, 68, 179–186. [Google Scholar] [CrossRef] [PubMed]
- Chang, L.-C.; Jamain, S.; Lin, C.-W.; Rujescu, D.; Tseng, G.C.; Sibille, E. A Conserved BDNF, Glutamate- and GABA-Enriched Gene Module Related to Human Depression Identified by Coexpression Meta-Analysis and DNA Variant Genome-Wide Association Studies. PLoS ONE 2014, 9, e90980. [Google Scholar] [CrossRef]
- Leek, J.T.; Johnson, W.E.; Parker, H.S.; Jaffe, A.E.; Storey, J.D. The Sva Package for Removing Batch Effects and Other Unwanted Variation in High-Throughput Experiments. Bioinform. Oxf. Engl. 2012, 28, 882–883. [Google Scholar] [CrossRef] [PubMed]
- Valkenborg, D.; Rousseau, A.-J.; Geubbelmans, M.; Burzykowski, T. Support Vector Machines. Am. J. Orthod. Dentofac. Orthop. 2023, 164, 754–757. [Google Scholar] [CrossRef] [PubMed]
- Hu, J.; Szymczak, S. A Review on Longitudinal Data Analysis with Random Forest. Brief. Bioinform. 2023, 24, bbad002. [Google Scholar] [CrossRef]
- Sun, J.; Lee, K.-Y. Generalized Functional Linear Model with a Point Process Predictor. Stat. Med. 2024, 43, 1564–1576. [Google Scholar] [CrossRef]
- Subha Ramakrishnan, M.; Ganapathy, N. Extreme Gradient Boosting Based Improved Classification of Blood-Brain-Barrier Drugs. Stud. Health Technol. Inform. 2022, 294, 872–873. [Google Scholar] [CrossRef]
- Zhou, Y.; Zhou, H.; Hua, L.; Hou, C.; Jia, Q.; Chen, J.; Zhang, S.; Wang, Y.; He, S.; Jia, E. Verification of Ferroptosis and Pyroptosis and Identification of PTGS2 as the Hub Gene in Human Coronary Artery Atherosclerosis. Free Radic. Biol. Med. 2021, 171, 55–68. [Google Scholar] [CrossRef]
- Bulbine Frutescens Phytochemicals as Novel ABC-Transporter Inhibitor: A Molecular Docking and Molecular Dynamics Simulation Study. Available online: https://www.oaepublish.com/articles/2394-4722.2020.92 (accessed on 4 August 2025).
- Gupta, S.; Singh, A.K.; Kushwaha, P.P.; Prajapati, K.S.; Shuaib, M.; Senapati, S.; Kumar, S. Identification of Potential Natural Inhibitors of SARS-CoV2 Main Protease by Molecular Docking and Simulation Studies. J. Biomol. Struct. Dyn. 2021, 39, 4334–4345. [Google Scholar] [CrossRef]
- In-Silico Methods of Drug Design: Molecular Simulations and Free Energy Calculations|SpringerLink. Available online: https://link.springer.com/chapter/10.1007/978-981-13-6920-9_28 (accessed on 4 August 2025).
- In Silico Updates on Lead Identification for Obesity and Cancer|SpringerLink. Available online: https://link.springer.com/chapter/10.1007/978-981-16-1846-8_13 (accessed on 4 August 2025).
- Abraham, M.J.; Murtola, T.; Schulz, R.; Páll, S.; Smith, J.C.; Hess, B.; Lindahl, E. GROMACS: High Performance Molecular Simulations through Multi-Level Parallelism from Laptops to Supercomputers. SoftwareX 2015, 1–2, 19–25. [Google Scholar] [CrossRef]
- Garrido-Trigo, A.; Corraliza, A.M.; Veny, M.; Dotti, I.; Melón-Ardanaz, E.; Rill, A.; Crowell, H.L.; Corbí, Á.; Gudiño, V.; Esteller, M.; et al. Macrophage and Neutrophil Heterogeneity at Single-Cell Spatial Resolution in Human Inflammatory Bowel Disease. Nat. Commun. 2023, 14, 4506. [Google Scholar] [CrossRef] [PubMed]
- McInnes, L.; Healy, J.; Melville, J. UMAP: Uniform Manifold Approximation and Projection for Dimension Reduction. arXiv 2018, arXiv:1802.03426. [Google Scholar]
- Wan, J.; Zhou, J.; Wang, Z.; Liu, D.; Zhang, H.; Xie, S.; Wu, K. Epidemiology, Pathogenesis, Diagnosis, and Treatment of Inflammatory Bowel Disease: Insights from the Past Two Years. Chin. Med. J. 2025, 138, 763–776. [Google Scholar] [CrossRef]
- Wang, X.; Peng, J.; Cai, P.; Xia, Y.; Yi, C.; Shang, A.; Akanyibah, F.A.; Mao, F. The Emerging Role of the Gut Microbiota and Its Application in Inflammatory Bowel Disease. Biomed. Pharmacother. Biomedecine Pharmacother. 2024, 179, 117302. [Google Scholar] [CrossRef]
- Zhou, Y.; Zhang, Y.; Jin, S.; Lv, J.; Li, M.; Feng, N. The Gut Microbiota Derived Metabolite Trimethylamine N-Oxide: Its Important Role in Cancer and Other Diseases. Biomed. Pharmacother. 2024, 177, 117031. [Google Scholar] [CrossRef]
- Berndt, C.; Alborzinia, H.; Amen, V.S.; Ayton, S.; Barayeu, U.; Bartelt, A.; Bayir, H.; Bebber, C.M.; Birsoy, K.; Böttcher, J.P.; et al. Ferroptosis in Health and Disease. Redox Biol. 2024, 75, 103211. [Google Scholar] [CrossRef]
- Dixon, S.J.; Lemberg, K.M.; Lamprecht, M.R.; Skouta, R.; Zaitsev, E.M.; Gleason, C.E.; Patel, D.N.; Bauer, A.J.; Cantley, A.M.; Yang, W.S.; et al. Ferroptosis: An Iron-Dependent Form of Nonapoptotic Cell Death. Cell 2012, 149, 1060–1072. [Google Scholar] [CrossRef]
- Wang, W.; Green, M.; Choi, J.E.; Gijón, M.; Kennedy, P.D.; Johnson, J.K.; Liao, P.; Lang, X.; Kryczek, I.; Sell, A.; et al. CD8+ T Cells Regulate Tumour Ferroptosis during Cancer Immunotherapy. Nature 2019, 569, 270–274. [Google Scholar] [CrossRef]
- Ma, B.; Hu, X.; Ai, X.; Zhang, Y. Research Progress of Ferroptosis and Inflammatory Bowel Disease. Biometals Int. J. Role Met. Ions Biol. Biochem. Med. 2024, 37, 1039–1062. [Google Scholar] [CrossRef]
- Hai, S.; Li, X.; Xie, E.; Wu, W.; Gao, Q.; Yu, B.; Hu, J.; Xu, F.; Zheng, X.; Zhang, B.-H.; et al. Intestinal IL-33 Promotes Microbiota-Derived Trimethylamine N-Oxide Synthesis and Drives Metabolic Dysfunction-Associated Steatotic Liver Disease Progression by Exerting Dual Regulation on HIF-1α. Hepatology 2025, 82, 184–198. [Google Scholar] [CrossRef] [PubMed]
- Ru, Y.; Luo, Y.; Liu, D.; Huang, Q.; Zhou, X.; Linghu, M.; Luo, X.; Lv, Z.; Wu, Y.; Zhang, H.; et al. Isorhamnetin Alleviates Ferroptosis-Mediated Colitis by Activating the NRF2/HO-1 Pathway and Chelating Iron. Int. Immunopharmacol. 2024, 135, 112318. [Google Scholar] [CrossRef] [PubMed]
- Hua, Y.; Si, X.; Li, D.; Li, Z.; Xu, T. Hydrogen Peroxide Fluorescent Probe-Monitored Butyric Acid Inhibition of the Ferroptosis Process. Lumin. J. Biol. Chem. Lumin. 2024, 39, e4715. [Google Scholar] [CrossRef]
- Mao, Z.; Ji, Q.; Chen, P.; Zhong, K.; Zeng, X. Hydrogen Sulfide Protects against Toxicant Acrolein-Induced Ferroptotic Cell Death in Sertoli Cells. Front. Pharmacol. 2024, 15, 1440147. [Google Scholar] [CrossRef]
- Anmella, G.; Meehan, A.; Ashton, M.; Mohebbi, M.; Fico, G.; Ng, C.H.; Maes, M.; Berk, L.; De Prisco, M.; Singh, A.B.; et al. Exploring Clinical Subgroups of Participants with Major Depressive Disorder That May Benefit from Adjunctive Minocycline Treatment. Clin. Psychopharmacol. Neurosci. 2024, 22, 33–44. [Google Scholar] [CrossRef]
- Xia, M.; Zhang, Y.; Wu, H.; Zhang, Q.; Liu, Q.; Li, G.; Zhao, T.; Liu, X.; Zheng, S.; Qian, Z.; et al. Forsythoside B Attenuates Neuro-Inflammation and Neuronal Apoptosis by Inhibition of NF-κB and P38-MAPK Signaling Pathways through Activating Nrf2 Post Spinal Cord Injury. Int. Immunopharmacol. 2022, 111, 109120. [Google Scholar] [CrossRef]
- Akhmetzyanova, E.R.; Timofeeva, A.V.; Sabirov, D.K.; Kostennikov, A.A.; Rogozhin, A.A.; James, V.; Arkhipova, S.S.; Rizvanov, A.A.; Mukhamedshina, Y.O. Increasing Severity of Spinal Cord Injury Results in Microglia/Macrophages With Annular-Shaped Morphology and No Change in Expression of CD40 and Tumor Growth Factor-β During the Chronic Post-Injury Stage. Front. Mol. Neurosci. 2021, 14, 802558. [Google Scholar] [CrossRef]
- Liang, W.; Guo, H.; Li, L.; Tan, W.; Liu, J.; Hu, X.; Wang, Y.; Zhou, S. Ferroptosis: A New Target for Depression Prevention and Treatment. J. Neural Transm. 2025, 132, 979–997. [Google Scholar] [CrossRef]
- Ayton, S.; Wang, Y.; Diouf, I.; Schneider, J.A.; Brockman, J.; Morris, M.C.; Bush, A.I. Brain Iron Is Associated with Accelerated Cognitive Decline in People with Alzheimer Pathology. Mol. Psychiatry 2020, 25, 2932–2941. [Google Scholar] [CrossRef]
- Ren, D.; Luo, J.; Li, Y.; Zhang, J.; Yang, J.; Liu, J.; Zhang, X.; Cheng, N.; Xin, H. Saikosaponin B2 Attenuates Kidney Fibrosis via Inhibiting the Hedgehog Pathway. Phytomedicine Int. J. Phytother. Phytopharm. 2020, 67, 153163. [Google Scholar] [CrossRef]
- Huang, F.; Pang, J.; Xu, L.; Niu, W.; Zhang, Y.; Li, S.; Li, X. Hedyotis Diffusa Injection Induces Ferroptosis via the Bax/Bcl2/VDAC2/3 Axis in Lung Adenocarcinoma. Phytomedicine Int. J. Phytother. Phytopharm. 2022, 104, 154319. [Google Scholar] [CrossRef]
- Fernández-Mendívil, C.; Luengo, E.; Trigo-Alonso, P.; García-Magro, N.; Negredo, P.; López, M.G. Protective Role of Microglial HO-1 Blockade in Aging: Implication of Iron Metabolism. Redox Biol. 2021, 38, 101789. [Google Scholar] [CrossRef]
- Cheng, Y.; Song, Y.; Chen, H.; Li, Q.; Gao, Y.; Lu, G.; Luo, C. Ferroptosis Mediated by Lipid Reactive Oxygen Species: A Possible Causal Link of Neuroinflammation to Neurological Disorders. Oxid. Med. Cell. Longev. 2021, 2021, 5005136. [Google Scholar] [CrossRef]
- Kearns, R. Gut-Brain Axis and Neuroinflammation: The Role of Gut Permeability and the Kynurenine Pathway in Neurological Disorders. Cell. Mol. Neurobiol. 2024, 44, 64. [Google Scholar] [CrossRef]
- Luo, J.; Xu, Z.; Noordam, R.; van Heemst, D.; Li-Gao, R. Depression and Inflammatory Bowel Disease: A Bidirectional Two-Sample Mendelian Randomization Study. J. Crohns Colitis 2022, 16, 633–642. [Google Scholar] [CrossRef] [PubMed]
- Huang, Y.; Liu, Z.; Cao, B.-B.; Qiu, Y.-H.; Peng, Y.-P. Treg Cells Attenuate Neuroinflammation and Protect Neurons in a Mouse Model of Parkinson’s Disease. J. Neuroimmune Pharmacol. 2020, 15, 224–237. [Google Scholar] [CrossRef] [PubMed]
- Shi, J.; Wu, Q.; Sang, M.; Mao, L. Common Regulatory Mechanisms Mediated by Cuproptosis Genes in Inflammatory Bowel Disease and Major Depressive Disorder. Genes 2025, 16, 339. [Google Scholar] [CrossRef] [PubMed]
- Sun, T.; Zhu, W.; Ru, Q.; Zheng, Y. Silencing RPL8 Inhibits the Progression of Hepatocellular Carcinoma by Down-Regulating the mTORC1 Signalling Pathway. Hum. Cell 2023, 36, 725–737. [Google Scholar] [CrossRef]
- Zhang, W.; Chen, L.; Ma, A.; Jiang, W.; Xu, M.; Bai, X.; Zhou, J.; Tang, S. Proteomic Analysis Illustrates the Potential Involvement of Dysregulated Ribosome-Related Pathways and Disrupted Metabolism during Retinoic Acid-Induced Cleft Palate Development. BMC Med. Genom. 2024, 17, 280. [Google Scholar] [CrossRef]
- Ren, Q.; Zhu, P.; Zhang, L.; Zhang, R.; Ye, T.; Xia, X.; Zheng, C.; Yang, F. A Longitudinal Evaluation of Oxidative Stress—Mitochondrial Dysfunction—Ferroptosis Genes in Anthracycline-Induced Cardiotoxicity. BMC Cardiovasc. Disord. 2024, 24, 350. [Google Scholar] [CrossRef]









Disclaimer/Publisher’s Note: The statements, opinions and data contained in all publications are solely those of the individual author(s) and contributor(s) and not of MDPI and/or the editor(s). MDPI and/or the editor(s) disclaim responsibility for any injury to people or property resulting from any ideas, methods, instructions or products referred to in the content. |
© 2025 by the authors. Licensee MDPI, Basel, Switzerland. This article is an open access article distributed under the terms and conditions of the Creative Commons Attribution (CC BY) license (https://creativecommons.org/licenses/by/4.0/).
Share and Cite
Shi, J.; Wu, L.; Li, L.; Liu, Y.; Lu, Y.; Sang, M.; Mao, L. Machine Learning Identifies Shared Regulatory Mechanisms of Genes Associated with Ferroptosis in Major Depressive Disorder and Inflammatory Bowel Disease. Genes 2025, 16, 1111. https://doi.org/10.3390/genes16091111
Shi J, Wu L, Li L, Liu Y, Lu Y, Sang M, Mao L. Machine Learning Identifies Shared Regulatory Mechanisms of Genes Associated with Ferroptosis in Major Depressive Disorder and Inflammatory Bowel Disease. Genes. 2025; 16(9):1111. https://doi.org/10.3390/genes16091111
Chicago/Turabian StyleShi, Jiyuan, Luojin Wu, Lingxi Li, Ye Liu, Yuxuan Lu, Mengmeng Sang, and Liming Mao. 2025. "Machine Learning Identifies Shared Regulatory Mechanisms of Genes Associated with Ferroptosis in Major Depressive Disorder and Inflammatory Bowel Disease" Genes 16, no. 9: 1111. https://doi.org/10.3390/genes16091111
APA StyleShi, J., Wu, L., Li, L., Liu, Y., Lu, Y., Sang, M., & Mao, L. (2025). Machine Learning Identifies Shared Regulatory Mechanisms of Genes Associated with Ferroptosis in Major Depressive Disorder and Inflammatory Bowel Disease. Genes, 16(9), 1111. https://doi.org/10.3390/genes16091111

