Structural and Genetic Diversity of Lysis Modules in Bacteriophages Infecting the Genus Streptococcus
Abstract
1. Introduction
2. Materials and Methods
2.1. Retrieval of Phages Infecting the Streptococcus Genus
2.2. Selection of a Representative Panel
2.3. Detection and Annotation of Lysis Module
2.4. Detection of Functional Domains in Endolysins
2.5. Characterization of Holins
3. Results
3.1. Diversity of Phages Infecting the Streptococcus Genus
3.2. Organization of Lysis Modules
3.3. Endolysin Architecture
3.4. Characterization of Holins
4. Discussion
5. Conclusions
Author Contributions
Funding
Institutional Review Board Statement
Informed Consent Statement
Data Availability Statement
Conflicts of Interest
Abbreviations
| CBD | Cell-wall Binding Domain |
| CDD | Conserved Domain Database |
| CHAP | Cysteine, Histidine-dependent Amidohydrolases/Peptidases |
| EAD | Enzymatically Active Domain |
| ICTV | International Committee on Taxonomy of Viruses |
| ORF | Open Reading Frame |
| SAR | Signal–Arrest–Release |
| TCDB | Transporter Classification Database |
| TMD | Transmembrane domain |
Appendix A
Appendix A.1
| Phage Name | Bacterial Target | NCBI RefSeq | kbp | Class | Family | Subfamily | Genus | Species |
|---|---|---|---|---|---|---|---|---|
| Streptococcus phage 20617 | Streptococcus thermophilus | NC_023503.1 | 48 | Caudoviricetes | Aliceevansviridae | Brussowvirus | Brussowvirus 20617 | |
| Streptococcus phage ALQ13.2 | Streptococcus thermophilus | NC_013598.1 | 35 | Caudoviricetes | Aliceevansviridae | Brussowvirus | Brussowvirus ALQ132 | |
| Streptococcus phage 2972 | Streptococcus thermophilus | NC_007019.1 | 34 | Caudoviricetes | Aliceevansviridae | Brussowvirus | Brussowvirus bv2972 | |
| Streptococcus phage 858 | Streptococcus thermophilus | NC_010353.1 | 35 | Caudoviricetes | Aliceevansviridae | Brussowvirus | Brussowvirus bv858 | |
| Streptococcus phage 01205 | Streptococcus thermophilus | NC_004303.1 | 43 | Caudoviricetes | Aliceevansviridae | Brussowvirus | Brussowvirus bvO1205 | |
| Streptococcus phage CHPC1042 | Streptococcus thermophilus | NC_071061.1 | 42 | Caudoviricetes | Aliceevansviridae | Brussowvirus | Brussowvirus CHPC1042 | |
| Streptococcus phage CHPC1109 | Streptococcus thermophilus | NC_071062.1 | 33 | Caudoviricetes | Aliceevansviridae | Brussowvirus | Brussowvirus CHPC1109 | |
| Streptococcus phage CHPC1152 | Streptococcus thermophilus | NC_071063.1 | 35 | Caudoviricetes | Aliceevansviridae | Brussowvirus | Brussowvirus CHPC1152 | |
| Streptococcus phage CHPC1230 | Streptococcus thermophilus | NC_071064.1 | 39 | Caudoviricetes | Aliceevansviridae | Brussowvirus | Brussowvirus CHPC1230 | |
| Streptococcus phage CHPC1246 | Streptococcus thermophilus | NC_071065.1 | 36 | Caudoviricetes | Aliceevansviridae | Brussowvirus | Brussowvirus CHPC1246 | |
| Streptococcus phage CHPC1247 | Streptococcus thermophilus | NC_071066.1 | 35 | Caudoviricetes | Aliceevansviridae | Brussowvirus | Brussowvirus CHPC1247 | |
| Streptococcus phage CHPC1248 | Streptococcus thermophilus | NC_071067.1 | 38 | Caudoviricetes | Aliceevansviridae | Brussowvirus | Brussowvirus CHPC1248 | |
| Streptococcus phage CHPC640 | Streptococcus thermophilus | NC_071068.1 | 40 | Caudoviricetes | Aliceevansviridae | Brussowvirus | Brussowvirus CHPC640 | |
| Streptococcus phage CHPC869 | Streptococcus thermophilus | NC_071069.1 | 37 | Caudoviricetes | Aliceevansviridae | Brussowvirus | Brussowvirus CHPC869 | |
| Streptococcus phage CHPC931 | Streptococcus thermophilus | NC_071070.1 | 36 | Caudoviricetes | Aliceevansviridae | Brussowvirus | Brussowvirus CHPC931 | |
| Streptococcus phage CHPC951 | Streptococcus thermophilus | NC_071071.1 | 36 | Caudoviricetes | Aliceevansviridae | Brussowvirus | Brussowvirus CHPC951 | |
| Streptococcus phage CHPC952 | Streptococcus thermophilus | NC_071072.1 | 36 | Caudoviricetes | Aliceevansviridae | Brussowvirus | Brussowvirus CHPC952 | |
| Streptococcus phage P4761 | Streptococcus thermophilus | NC_071073.1 | 38 | Caudoviricetes | Aliceevansviridae | Brussowvirus | Brussowvirus P4761 | |
| Streptococcus phage P7571 | Streptococcus thermophilus | NC_071074.1 | 34 | Caudoviricetes | Aliceevansviridae | Brussowvirus | Brussowvirus P7571 | |
| Streptococcus phage P7951 | Streptococcus thermophilus | NC_071075.1 | 34 | Caudoviricetes | Aliceevansviridae | Brussowvirus | Brussowvirus P7951 | |
| Streptococcus phage P7952 | Streptococcus thermophilus | NC_071076.1 | 37 | Caudoviricetes | Aliceevansviridae | Brussowvirus | Brussowvirus P7952 | |
| Streptococcus phage P7953 | Streptococcus thermophilus | NC_071077.1 | 35 | Caudoviricetes | Aliceevansviridae | Brussowvirus | Brussowvirus P7953 | |
| Streptococcus phage P7954 | Streptococcus thermophilus | NC_071078.1 | 35 | Caudoviricetes | Aliceevansviridae | Brussowvirus | Brussowvirus P7954 | |
| Streptococcus phage P7955 | Streptococcus thermophilus | NC_071079.1 | 36 | Caudoviricetes | Aliceevansviridae | Brussowvirus | Brussowvirus P7955 | |
| Streptococcus phage P9853 | Streptococcus thermophilus | NC_071080.1 | 34 | Caudoviricetes | Aliceevansviridae | Brussowvirus | Brussowvirus P9853 | |
| Streptococcus phage Sfi11 | Streptococcus thermophilus | NC_002214.1 | 39 | Caudoviricetes | Aliceevansviridae | Brussowvirus | Brussowvirus Sfi11 | |
| Streptococcus phage SW1151 | Streptococcus thermophilus | NC_071081.1 | 35 | Caudoviricetes | Aliceevansviridae | Brussowvirus | Brussowvirus SW1151 | |
| Streptococcus phage SW13 | Streptococcus thermophilus | NC_071082.1 | 36 | Caudoviricetes | Aliceevansviridae | Brussowvirus | Brussowvirus SW13 | |
| Streptococcus phage SW14 | Streptococcus thermophilus | NC_071083.1 | 35 | Caudoviricetes | Aliceevansviridae | Brussowvirus | Brussowvirus SW14 | |
| Streptococcus phage SW15 | Streptococcus thermophilus | NC_071084.1 | 34 | Caudoviricetes | Aliceevansviridae | Brussowvirus | Brussowvirus SW15 | |
| Streptococcus phage SW18 | Streptococcus thermophilus | NC_071085.1 | 34 | Caudoviricetes | Aliceevansviridae | Brussowvirus | Brussowvirus SW18 | |
| Streptococcus phage TP-778L | Streptococcus thermophilus | NC_022776.1 | 41 | Caudoviricetes | Aliceevansviridae | Brussowvirus | Brussowvirus TP778L | |
| Streptococcus phage TP-J34 | Streptococcus thermophilus | NC_020197.1 | 45 | Caudoviricetes | Aliceevansviridae | Brussowvirus | Brussowvirus TPJ34 | |
| MAG: Streptococcus phage VS-2018a | Streptococcus thermophilus | NC_071086.1 | 39 | Caudoviricetes | Aliceevansviridae | Brussowvirus | Brussowvirus VS2018a | |
| Streptococcus phage Abc2 | Streptococcus thermophilus | NC_013645.1 | 34 | Caudoviricetes | Aliceevansviridae | Moineauvirus | Moineauvirus Abc2 | |
| Streptococcus phage B0 | Streptococcus thermophilus | NC_070655.1 | 36 | Caudoviricetes | Aliceevansviridae | Moineauvirus | Moineauvirus B0 | |
| Streptococcus phage CHPC1005 | Streptococcus thermophilus | NC_070656.1 | 37 | Caudoviricetes | Aliceevansviridae | Moineauvirus | Moineauvirus CHPC1005 | |
| Streptococcus phage CHPC1027 | Streptococcus thermophilus | NC_070657.1 | 35 | Caudoviricetes | Aliceevansviridae | Moineauvirus | Moineauvirus CHPC1027 | |
| Streptococcus phage CHPC1029 | Streptococcus thermophilus | NC_070658.1 | 35 | Caudoviricetes | Aliceevansviridae | Moineauvirus | Moineauvirus CHPC1029 | |
| Streptococcus phage CHPC1033 | Streptococcus thermophilus | NC_070659.1 | 36 | Caudoviricetes | Aliceevansviridae | Moineauvirus | Moineauvirus CHPC1033 | |
| Streptococcus phage CHPC1036 | Streptococcus thermophilus | NC_070660.1 | 36 | Caudoviricetes | Aliceevansviridae | Moineauvirus | Moineauvirus CHPC1036 | |
| Streptococcus phage CHPC1041 | Streptococcus thermophilus | NC_070661.1 | 38 | Caudoviricetes | Aliceevansviridae | Moineauvirus | Moineauvirus CHPC1041 | |
| Streptococcus phage CHPC1045 | Streptococcus thermophilus | NC_070662.1 | 34 | Caudoviricetes | Aliceevansviridae | Moineauvirus | Moineauvirus CHPC1045 | |
| Streptococcus phage CHPC1046 | Streptococcus thermophilus | NC_070663.1 | 34 | Caudoviricetes | Aliceevansviridae | Moineauvirus | Moineauvirus CHPC1046 | |
| Streptococcus phage CHPC1062 | Streptococcus thermophilus | NC_070664.1 | 40 | Caudoviricetes | Aliceevansviridae | Moineauvirus | Moineauvirus CHPC1062 | |
| Streptococcus phage CHPC1067 | Streptococcus thermophilus | NC_070665.1 | 34 | Caudoviricetes | Aliceevansviridae | Moineauvirus | Moineauvirus CHPC1067 | |
| Streptococcus phage CHPC1091 | Streptococcus thermophilus | NC_070666.1 | 37 | Caudoviricetes | Aliceevansviridae | Moineauvirus | Moineauvirus CHPC1091 | |
| Streptococcus phage CHPC1148 | Streptococcus thermophilus | NC_070667.1 | 39 | Caudoviricetes | Aliceevansviridae | Moineauvirus | Moineauvirus CHPC1148 | |
| Streptococcus phage CHPC1156 | Streptococcus thermophilus | NC_070668.1 | 34 | Caudoviricetes | Aliceevansviridae | Moineauvirus | Moineauvirus CHPC1156 | |
| Streptococcus phage CHPC572 | Streptococcus thermophilus | NC_070669.1 | 37 | Caudoviricetes | Aliceevansviridae | Moineauvirus | Moineauvirus CHPC572 | |
| Streptococcus phage CHPC595 | Streptococcus thermophilus | NC_070670.1 | 35 | Caudoviricetes | Aliceevansviridae | Moineauvirus | Moineauvirus CHPC595 | |
| Streptococcus phage CHPC642 | Streptococcus thermophilus | NC_070671.1 | 35 | Caudoviricetes | Aliceevansviridae | Moineauvirus | Moineauvirus CHPC642 | |
| Streptococcus phage CHPC663 | Streptococcus thermophilus | NC_070672.1 | 38 | Caudoviricetes | Aliceevansviridae | Moineauvirus | Moineauvirus CHPC663 | |
| Streptococcus phage CHPC873 | Streptococcus thermophilus | NC_070673.1 | 38 | Caudoviricetes | Aliceevansviridae | Moineauvirus | Moineauvirus CHPC873 | |
| Streptococcus phage CHPC875 | Streptococcus thermophilus | NC_070674.1 | 36 | Caudoviricetes | Aliceevansviridae | Moineauvirus | Moineauvirus CHPC875 | |
| Streptococcus phage CHPC877 | Streptococcus thermophilus | NC_070675.1 | 39 | Caudoviricetes | Aliceevansviridae | Moineauvirus | Moineauvirus CHPC877 | |
| Streptococcus phage CHPC879 | Streptococcus thermophilus | NC_070676.1 | 36 | Caudoviricetes | Aliceevansviridae | Moineauvirus | Moineauvirus CHPC879 | |
| Streptococcus phage CHPC919 | Streptococcus thermophilus | NC_070677.1 | 37 | Caudoviricetes | Aliceevansviridae | Moineauvirus | Moineauvirus CHPC919 | |
| Streptococcus phage CHPC925 | Streptococcus thermophilus | NC_070678.1 | 34 | Caudoviricetes | Aliceevansviridae | Moineauvirus | Moineauvirus CHPC925 | |
| Streptococcus phage CHPC927 | Streptococcus thermophilus | NC_070679.1 | 37 | Caudoviricetes | Aliceevansviridae | Moineauvirus | Moineauvirus CHPC927 | |
| Streptococcus phage CHPC928 | Streptococcus thermophilus | NC_070680.1 | 34 | Caudoviricetes | Aliceevansviridae | Moineauvirus | Moineauvirus CHPC928 | |
| Streptococcus phage CHPC930 | Streptococcus thermophilus | NC_070681.1 | 36 | Caudoviricetes | Aliceevansviridae | Moineauvirus | Moineauvirus CHPC930 | |
| Streptococcus phage CHPC950 | Streptococcus thermophilus | NC_070682.1 | 35 | Caudoviricetes | Aliceevansviridae | Moineauvirus | Moineauvirus CHPC950 | |
| Streptococcus phage CHPC979 | Streptococcus thermophilus | NC_070683.1 | 34 | Caudoviricetes | Aliceevansviridae | Moineauvirus | Moineauvirus CHPC979 | |
| Streptococcus phage D1024 | Streptococcus thermophilus | NC_070684.1 | 37 | Caudoviricetes | Aliceevansviridae | Moineauvirus | Moineauvirus D1024 | |
| Streptococcus phage D1811 | Streptococcus thermophilus | NC_070685.1 | 34 | Caudoviricetes | Aliceevansviridae | Moineauvirus | Moineauvirus D1811 | |
| Streptococcus phage D4276 | Streptococcus thermophilus | NC_070686.1 | 39 | Caudoviricetes | Aliceevansviridae | Moineauvirus | Moineauvirus D4276 | |
| Streptococcus phage DT1 | Streptococcus thermophilus | NC_002072.2 | 34 | Caudoviricetes | Aliceevansviridae | Moineauvirus | Moineauvirus DT1 | |
| Streptococcus phage L5A1 | Streptococcus thermophilus | NC_070687.1 | 36 | Caudoviricetes | Aliceevansviridae | Moineauvirus | Moineauvirus L5A1 | |
| Streptococcus phage M19 | Streptococcus thermophilus | NC_070688.1 | 34 | Caudoviricetes | Aliceevansviridae | Moineauvirus | Moineauvirus M19 | |
| Streptococcus phage MM25 | Streptococcus thermophilus | NC_070689.1 | 34 | Caudoviricetes | Aliceevansviridae | Moineauvirus | Moineauvirus MM25 | |
| Streptococcus phage 128 | Streptococcus thermophilus | NC_070651.1 | 34 | Caudoviricetes | Aliceevansviridae | Moineauvirus | Moineauvirus mv128 | |
| Streptococcus phage 53 | Streptococcus thermophilus | NC_070652.1 | 34 | Caudoviricetes | Aliceevansviridae | Moineauvirus | Moineauvirus mv53 | |
| Streptococcus phage 7201 | Streptococcus thermophilus | NC_002185.1 | 35 | Caudoviricetes | Aliceevansviridae | Moineauvirus | Moineauvirus mv7201 | |
| Streptococcus phage 73 | Streptococcus thermophilus | NC_070653.1 | 36 | Caudoviricetes | Aliceevansviridae | Moineauvirus | Moineauvirus mv73 | |
| Streptococcus phage 7A5 | Streptococcus thermophilus | NC_070654.1 | 35 | Caudoviricetes | Aliceevansviridae | Moineauvirus | Moineauvirus mv7A5 | |
| Streptococcus phage P0091 | Streptococcus thermophilus | NC_070690.1 | 35 | Caudoviricetes | Aliceevansviridae | Moineauvirus | Moineauvirus P0091 | |
| Streptococcus phage P3681 | Streptococcus thermophilus | NC_070691.1 | 36 | Caudoviricetes | Aliceevansviridae | Moineauvirus | Moineauvirus P3681 | |
| Streptococcus phage P3684 | Streptococcus thermophilus | NC_070692.1 | 35 | Caudoviricetes | Aliceevansviridae | Moineauvirus | Moineauvirus P3684 | |
| Streptococcus phage P5641 | Streptococcus thermophilus | NC_070693.1 | 37 | Caudoviricetes | Aliceevansviridae | Moineauvirus | Moineauvirus P5641 | |
| Streptococcus phage P5651 | Streptococcus thermophilus | NC_070694.1 | 34 | Caudoviricetes | Aliceevansviridae | Moineauvirus | Moineauvirus P5651 | |
| Streptococcus phage P7132 | Streptococcus thermophilus | NC_070695.1 | 35 | Caudoviricetes | Aliceevansviridae | Moineauvirus | Moineauvirus P7132 | |
| Streptococcus phage P7133 | Streptococcus thermophilus | NC_070696.1 | 33 | Caudoviricetes | Aliceevansviridae | Moineauvirus | Moineauvirus P7133 | |
| Streptococcus phage P7134 | Streptococcus thermophilus | NC_070697.1 | 34 | Caudoviricetes | Aliceevansviridae | Moineauvirus | Moineauvirus P7134 | |
| Streptococcus phage P7151 | Streptococcus thermophilus | NC_070698.1 | 35 | Caudoviricetes | Aliceevansviridae | Moineauvirus | Moineauvirus P7151 | |
| Streptococcus phage P7152 | Streptococcus thermophilus | NC_070699.1 | 35 | Caudoviricetes | Aliceevansviridae | Moineauvirus | Moineauvirus P7152 | |
| Streptococcus phage P7154 | Streptococcus thermophilus | NC_070700.1 | 34 | Caudoviricetes | Aliceevansviridae | Moineauvirus | Moineauvirus P7154 | |
| Streptococcus phage P7573 | Streptococcus thermophilus | NC_070701.1 | 37 | Caudoviricetes | Aliceevansviridae | Moineauvirus | Moineauvirus P7573 | |
| Streptococcus phage P7574 | Streptococcus thermophilus | NC_070702.1 | 36 | Caudoviricetes | Aliceevansviridae | Moineauvirus | Moineauvirus P7574 | |
| Streptococcus phage P7601 | Streptococcus thermophilus | NC_070703.1 | 35 | Caudoviricetes | Aliceevansviridae | Moineauvirus | Moineauvirus P7601 | |
| Streptococcus phage P7602 | Streptococcus thermophilus | NC_070704.1 | 37 | Caudoviricetes | Aliceevansviridae | Moineauvirus | Moineauvirus P7602 | |
| Streptococcus phage P7631 | Streptococcus thermophilus | NC_070705.1 | 36 | Caudoviricetes | Aliceevansviridae | Moineauvirus | Moineauvirus P7631 | |
| Streptococcus phage P7632 | Streptococcus thermophilus | NC_070706.1 | 35 | Caudoviricetes | Aliceevansviridae | Moineauvirus | Moineauvirus P7632 | |
| Streptococcus phage P7633 | Streptococcus thermophilus | NC_070707.1 | 35 | Caudoviricetes | Aliceevansviridae | Moineauvirus | Moineauvirus P7633 | |
| Streptococcus phage P9851 | Streptococcus thermophilus | NC_070708.1 | 35 | Caudoviricetes | Aliceevansviridae | Moineauvirus | Moineauvirus P9851 | |
| Streptococcus phage P9854 | Streptococcus thermophilus | NC_070709.1 | 36 | Caudoviricetes | Aliceevansviridae | Moineauvirus | Moineauvirus P9854 | |
| Streptococcus phage P9901 | Streptococcus thermophilus | NC_070710.1 | 35 | Caudoviricetes | Aliceevansviridae | Moineauvirus | Moineauvirus P9901 | |
| Streptococcus phage P9902 | Streptococcus thermophilus | NC_070711.1 | 35 | Caudoviricetes | Aliceevansviridae | Moineauvirus | Moineauvirus P9902 | |
| Streptococcus phage P9903 | Streptococcus thermophilus | NC_070712.1 | 35 | Caudoviricetes | Aliceevansviridae | Moineauvirus | Moineauvirus P9903 | |
| Streptococcus phage Sfi19 | Streptococcus thermophilus | NC_000871.1 | 37 | Caudoviricetes | Aliceevansviridae | Moineauvirus | Moineauvirus Sfi19 | |
| Streptococcus phage Sfi21 | Streptococcus thermophilus | NC_000872.1 | 40 | Caudoviricetes | Aliceevansviridae | Moineauvirus | Moineauvirus Sfi21 | |
| Streptococcus phage STP1 | Streptococcus thermophilus | NC_070713.1 | 35 | Caudoviricetes | Aliceevansviridae | Moineauvirus | Moineauvirus STP1 | |
| Streptococcus phage SW1 | Streptococcus thermophilus | NC_070714.1 | 34 | Caudoviricetes | Aliceevansviridae | Moineauvirus | Moineauvirus SW1 | |
| Streptococcus phage SW11 | Streptococcus thermophilus | NC_070715.1 | 36 | Caudoviricetes | Aliceevansviridae | Moineauvirus | Moineauvirus SW11 | |
| Streptococcus phage SW12 | Streptococcus thermophilus | NC_070716.1 | 35 | Caudoviricetes | Aliceevansviridae | Moineauvirus | Moineauvirus SW12 | |
| Streptococcus phage SW2 | Streptococcus thermophilus | NC_070717.1 | 37 | Caudoviricetes | Aliceevansviridae | Moineauvirus | Moineauvirus SW2 | |
| Streptococcus phage SW3 | Streptococcus thermophilus | NC_070718.1 | 37 | Caudoviricetes | Aliceevansviridae | Moineauvirus | Moineauvirus SW3 | |
| Streptococcus phage SW5 | Streptococcus thermophilus | NC_070719.1 | 36 | Caudoviricetes | Aliceevansviridae | Moineauvirus | Moineauvirus SW5 | |
| Streptococcus phage SW6 | Streptococcus thermophilus | NC_070720.1 | 34 | Caudoviricetes | Aliceevansviridae | Moineauvirus | Moineauvirus SW6 | |
| Streptococcus phage SW7 | Streptococcus thermophilus | NC_070721.1 | 35 | Caudoviricetes | Aliceevansviridae | Moineauvirus | Moineauvirus SW7 | |
| Streptococcus phage SW8 | Streptococcus thermophilus | NC_070722.1 | 33 | Caudoviricetes | Aliceevansviridae | Moineauvirus | Moineauvirus SW8 | |
| Streptococcus phage SWK3 | Streptococcus thermophilus | NC_070723.1 | 35 | Caudoviricetes | Aliceevansviridae | Moineauvirus | Moineauvirus SWK3 | |
| Streptococcus phage SWK6 | Streptococcus thermophilus | NC_070724.1 | 34 | Caudoviricetes | Aliceevansviridae | Moineauvirus | Moineauvirus SWK6 | |
| Streptococcus phage vB_SthS_VA214 | Streptococcus thermophilus | NC_070725.1 | 38 | Caudoviricetes | Aliceevansviridae | Moineauvirus | Moineauvirus VA214 | |
| Streptococcus phage vB_SthS_VA460 | Streptococcus thermophilus | NC_070726.1 | 41 | Caudoviricetes | Aliceevansviridae | Moineauvirus | Moineauvirus VA460 | |
| Streptococcus phage 5093 | Streptococcus thermophilus | NC_012753.1 | 37 | Caudoviricetes | Aliceevansviridae | Vansinderenvirus | Vansinderenvirus 5093 | |
| Streptococcus phage CHPC1198 | Streptococcus thermophilus | NC_071053.1 | 33 | Caudoviricetes | Aliceevansviridae | Vansinderenvirus | Vansinderenvirus CHPC1198 | |
| Streptococcus phage CHPC1151 | Streptococcus thermophilus | NC_071057.1 | 33 | Caudoviricetes | Aliceevansviridae | Vansinderenvirus | Vansinderenvirus CHPC1232 | |
| Streptococcus phage CHPC1282 | Streptococcus thermophilus | NC_071058.1 | 34 | Caudoviricetes | Aliceevansviridae | Vansinderenvirus | Vansinderenvirus CHPC1282 | |
| Streptococcus phage P0092 | Streptococcus thermophilus | NC_071056.1 | 34 | Caudoviricetes | Aliceevansviridae | Vansinderenvirus | Vansinderenvirus P0092 | |
| Streptococcus phage P0093 | Streptococcus thermophilus | NC_071054.1 | 34 | Caudoviricetes | Aliceevansviridae | Vansinderenvirus | Vansinderenvirus P0093 | |
| Streptococcus phage P0095 | Streptococcus thermophilus | NC_071059.1 | 35 | Caudoviricetes | Aliceevansviridae | Vansinderenvirus | Vansinderenvirus P0095 | |
| Streptococcus phage SW19 | Streptococcus thermophilus | NC_071060.1 | 35 | Caudoviricetes | Aliceevansviridae | Vansinderenvirus | Vansinderenvirus SW19 | |
| Streptococcus phage SW24 | Streptococcus thermophilus | NC_071055.1 | 32 | Caudoviricetes | Aliceevansviridae | Vansinderenvirus | Vansinderenvirus SW24 | |
| Streptococcus phage SW27 | Streptococcus thermophilus | NC_071052.1 | 33 | Caudoviricetes | Aliceevansviridae | Vansinderenvirus | Vansinderenvirus SW27 | |
| Streptococcus phage SW4 | Streptococcus thermophilus | NC_071051.1 | 34 | Caudoviricetes | Aliceevansviridae | Vansinderenvirus | Vansinderenvirus SW4 | |
| Streptococcus phage Cp-1 | Streptococcus pneumoniae | NC_001825.1 | 19 | Caudoviricetes | Madridviridae | Cepunavirus | Cepunavirus Cp1 | |
| Streptococcus phage Cp-7 | Streptococcus pneumoniae | NC_042114.1 | 19 | Caudoviricetes | Madridviridae | Cepunavirus | Cepunavirus Cp7 | |
| Streptococcus phage C1 | Group C Streptococci | NC_004814.1 | 16 | Caudoviricetes | Rountreeviridae | Fischettivirus | Fischettivirus C1 | |
| Streptococcus phage phiARI0004 | Streptococcus pneumoniae | NC_031920.1 | 41 | Caudoviricetes | Ferrettivirinae | Hinxtonvirus | Hinxtonvirus ARI0004 | |
| Streptococcus phage phiARI0031 | Streptococcus pneumoniae | NC_031910.1 | 41 | Caudoviricetes | Ferrettivirinae | Hinxtonvirus | Hinxtonvirus ARI0031 | |
| Streptococcus phage phiARI0462 | Streptococcus pneumoniae | NC_031942.1 | 40 | Caudoviricetes | Ferrettivirinae | Hinxtonvirus | Hinxtonvirus ARI0062 | |
| Streptococcus phage phiARI0468-1 | Streptococcus pneumoniae | NC_031929.1 | 41 | Caudoviricetes | Ferrettivirinae | Hinxtonvirus | Hinxtonvirus ARI04681 | |
| Streptococcus phage DCC1738 | Streptococcus pneumoniae | NC_024361.1 | 38 | Caudoviricetes | Ferrettivirinae | Hinxtonvirus | Hinxtonvirus DCC1738 | |
| Streptococcus phage IC1 | Streptococcus pneumoniae | NC_024370.1 | 39 | Caudoviricetes | Ferrettivirinae | Hinxtonvirus | Hinxtonvirus IC1 | |
| Streptococcus phage K13 | Streptococcus pneumoniae | NC_024357.1 | 39 | Caudoviricetes | Ferrettivirinae | Hinxtonvirus | Hinxtonvirus K13 | |
| Streptococcus phage phiARI0131-1 | Streptococcus pneumoniae | NC_031901.1 | 42 | Caudoviricetes | Ferrettivirinae | Spinunavirus | Spinunavirus ARI01311 | |
| Streptococcus phage phiARI0460-1 | Streptococcus pneumoniae | NC_031913.1 | 41 | Caudoviricetes | Ferrettivirinae | Spinunavirus | Spinunavirus ARI04601 | |
| Streptococcus phage phiARI0468-2 | Streptococcus pneumoniae | NC_031923.1 | 42 | Caudoviricetes | Ferrettivirinae | Spinunavirus | Spinunavirus ARI04682 | |
| Streptococcus phage phiARI0923 | Streptococcus pneumoniae | NC_030946.1 | 33 | Caudoviricetes | Mcshanvirinae | Adrianbuildvirus | Adrianbuildvirus ARI0923 | |
| Streptococcus phage SpSL1 | Streptococcus pneumoniae | NC_027396.1 | 33 | Caudoviricetes | Mcshanvirinae | Adrianbuildvirus | Adrianbuildvirus SpSL1 | |
| Streptococcus phage phiARI0131-2 | Streptococcus pneumoniae | NC_031941.1 | 34 | Caudoviricetes | Mcshanvirinae | Medawarvirus | Medawarvirus ARI01312 | |
| Streptococcus phage PH10 | Streptococcus oralis | NC_012756.1 | 31 | Caudoviricetes | Mcshanvirinae | Phadecavirus | Phadecavirus PH10 | |
| Streptococcus phage phiBHN167 | Streptococcus pneumoniae | NC_022791.1 | 37 | Caudoviricetes | Paclarkvirus | Paclarkvirus BHN167 | ||
| Streptococcus phage IPP14 | Streptococcus pneumoniae | NC_070925.1 | 37 | Caudoviricetes | Paclarkvirus | Paclarkvirus IPP14 | ||
| Streptococcus phage IPP39 | Streptococcus pneumoniae | NC_070926.1 | 37 | Caudoviricetes | Paclarkvirus | Paclarkvirus IPP39 | ||
| Streptococcus phage IPP48 | Streptococcus pneumoniae | NC_070928.1 | 37 | Caudoviricetes | Paclarkvirus | Paclarkvirus IPP48 | ||
| Streptococcus phage IPP52 | Streptococcus pneumoniae | NC_070929.1 | 36 | Caudoviricetes | Paclarkvirus | Paclarkvirus IPP52 | ||
| Streptococcus phage IPP54 | Streptococcus pneumoniae | NC_070923.1 | 38 | Caudoviricetes | Paclarkvirus | Paclarkvirus IPP54 | ||
| Streptococcus phage IPP55 | Streptococcus pneumoniae | NC_070924.1 | 37 | Caudoviricetes | Paclarkvirus | Paclarkvirus IPP55 | ||
| Streptococcus phage IPP65 | Streptococcus pneumoniae | NC_070922.1 | 39 | Caudoviricetes | Paclarkvirus | Paclarkvirus IPP65 | ||
| Streptococcus phage IPP66 | Streptococcus pneumoniae | NC_070930.1 | 37 | Caudoviricetes | Paclarkvirus | Paclarkvirus IPP66 | ||
| Streptococcus pneumoniae bacteriophage MM1 | Streptococcus pneumoniae | NC_003050.2 | 40 | Caudoviricetes | Paclarkvirus | Paclarkvirus MM1 | ||
| Streptococcus phage SpGS-1 | Streptococcus pneumoniae | NC_070927.1 | 37 | Caudoviricetes | Paclarkvirus | Paclarkvirus SpGS-1 | ||
| Streptococcus phage CHPC577 | Streptococcus thermophilus | NC_070901.1 | 35 | Caudoviricetes | Piorkowskivirus | Piorkowskivirus CHPC577 | ||
| Streptococcus phage CHPC926 | Streptococcus thermophilus | NC_070900.1 | 30 | Caudoviricetes | Piorkowskivirus | Piorkowskivirus CHPC926 | ||
| Streptococcus virus 9871 | Streptococcus thermophilus | NC_031069.1 | 32 | Caudoviricetes | Piorkowskivirus | Piorkowskivirus pv9871 | ||
| Streptococcus virus 9872 | Streptococcus thermophilus | NC_031094.1 | 33 | Caudoviricetes | Piorkowskivirus | Piorkowskivirus pv9872 | ||
| Streptococcus virus 9874 | Streptococcus thermophilus | NC_031023.1 | 32 | Caudoviricetes | Piorkowskivirus | Piorkowskivirus pv9874 | ||
| Streptococcus phage SW16 | Streptococcus thermophilus | NC_070899.1 | 32 | Caudoviricetes | Piorkowskivirus | Piorkowskivirus SW16 | ||
| Streptococcus phage SW22 | Streptococcus thermophilus | NC_070898.1 | 31 | Caudoviricetes | Piorkowskivirus | Piorkowskivirus SW22 | ||
| Streptococcus phage SP-QS1 | Streptococcus pneumoniae | NC_021868.1 | 58 | Caudoviricetes | Saphexavirus | Saphexavirus SPQS1 | ||
| Streptococcus phage A25 | Streptococcus pyogenes | NC_028697.1 | 33 | Caudoviricetes | Stonewallvirus | Stonewallvirus A25 | ||
| Streptococcus phage APCM01 | Streptococcus mutans | NC_029030.1 | 31 | Caudoviricetes | ||||
| Streptococcus phage Dp-1 | Streptococcus pneumoniae | NC_015274.1 | 56 | Caudoviricetes | ||||
| Streptococcus phage M102 | Streptococcus mutans | NC_012884.1 | 31 | Caudoviricetes | ||||
| Streptococcus phage M102AD | Streptococcus mutans | NC_028984.1 | 30 | Caudoviricetes | ||||
| Streptococcus phage P9 | Streptococcus equi | NC_009819.1 | 40 | Caudoviricetes | ||||
| Streptococcus phage PH15 | Streptococcus gordonii | NC_010945.1 | 39 | Caudoviricetes | ||||
| Streptococcus phage phi3396 | Streptococcus dysgalactiae | NC_009018.1 | 38 | Caudoviricetes | ||||
| Streptococcus phage phiNIH1.1 | Streptococcus pyogenes | NC_003157.5 | 43 | Caudoviricetes | ||||
| Streptococcus phage phiNJ2 | Streptococcus suis | NC_019418.1 | 37 | Caudoviricetes | ||||
| Streptococcus phage SM1 | Streptococcus mitis | NC_004996.1 | 34 | Caudoviricetes | ||||
| Streptococcus phage SMP | Streptococcus suis | NC_008721.2 | 36 | Caudoviricetes | ||||
| Streptococcus phage Str-PAP-1 | Streptococcus parauberis | NC_028666.1 | 36 | Caudoviricetes | ||||
| Streptococcus phage T12 | Streptococcus pyogenes | NC_028700.1 | 37 | Caudoviricetes | ||||
| Streptococcus phage YMC-2011 | Streptococcus salivarius | NC_018285.1 | 40 | Caudoviricetes | ||||
| Streptococcus pyogenes phage 315.3 | Streptococcus pyogenes | NC_004586.1 | 34 | Caudoviricetes | ||||
| Streptococcus virus 9873 | Streptococcus thermophilus | NC_047763.1 | 32 | Caudoviricetes | ||||
| Streptococcus prophage 315.1 | Streptococcus pyogenes | NC_004584.1 | 39 | Caudoviricetes | ||||
| Streptococcus prophage 315.2 | Streptococcus pyogenes | NC_004585.1 | 41 | Caudoviricetes | ||||
| Streptococcus prophage 315.4 | Streptococcus pyogenes | NC_004587.1 | 41 | Caudoviricetes | ||||
| Streptococcus prophage 315.5 | Streptococcus pyogenes | NC_004588.1 | 38 | Caudoviricetes | ||||
| Streptococcus prophage 315.6 | Streptococcus pyogenes | NC_004589.1 | 40 | Caudoviricetes | ||||
| Streptococcus prophage EJ-1 | Streptococcus pneumoniae | NC_005294.1 | 42 | Caudoviricetes | ||||
Appendix A.2
| Phage | Short Name for Figure Readability | Bacterial Target | NCBI RefSeq Accession | kbp | Class | Family | Subfamily | Genus | Species | |
|---|---|---|---|---|---|---|---|---|---|---|
| Streptococcus phage ALQ13.2 | ALQ13.2 | Streptococcus thermophilus | NC_013598.1 | 35 | Caudoviricetes | Aliceevansviridae | Brussowvirus | Brussowvirus ALQ132 | Pac group | |
| Streptococcus phage P7573 | P7573 | Streptococcus thermophilus | NC_070701.1 | 37 | Caudoviricetes | Aliceevansviridae | Moineauvirus | Moineauvirus P7573 | Cos group | |
| Streptococcus phage 5093 | 5093 | Streptococcus thermophilus | NC_012753.1 | 37 | Caudoviricetes | Aliceevansviridae | Vansinderenvirus | Vansinderenvirus 5093 | 5093 group | |
| Streptococcus phage Cp-1 | Cp-1 | Streptococcus pneumoniae | NC_001825.1 | 19 | Caudoviricetes | Madridviridae | Cepunavirus | Cepunavirus Cp1 | ||
| Streptococcus phage C1 | C1 | Group C Streptococci | NC_004814.1 | 16 | Caudoviricetes | Rountreeviridae | Fischettivirus | Fischettivirus C1 | ||
| Streptococcus phage K13 | K13 | Streptococcus pneumoniae | NC_024357.1 | 39 | Caudoviricetes | Ferrettivirinae | Hinxtonvirus | Hinxtonvirus K13 | ||
| Streptococcus phage phiARI0468-2 | phiARI0468-2 | Streptococcus pneumoniae | NC_031923.1 | 42 | Caudoviricetes | Ferrettivirinae | Spinunavirus | Spinunavirus ARI04682 | ||
| Streptococcus phage SpSL1 | SpSL1 | Streptococcus pneumoniae | NC_027396.1 | 33 | Caudoviricetes | Mcshanvirinae | Adrianbuildvirus | Adrianbuildvirus SpSL1 | ||
| Streptococcus phage phiARI0131-2 | phiARI0131-2 | Streptococcus pneumoniae | NC_031941.1 | 34 | Caudoviricetes | Mcshanvirinae | Medawarvirus | Medawarvirus ARI01312 | ||
| Streptococcus phage PH10 | PH10 | Streptococcus oralis | NC_012756.1 | 31 | Caudoviricetes | Mcshanvirinae | Phadecavirus | Phadecavirus PH10 | ||
| Streptococcus pneumoniae bacteriophage MM1 | MM1 | Streptococcus pneumoniae | NC_003050.2 | 40 | Caudoviricetes | Paclarkvirus | Paclarkvirus MM1 | |||
| Streptococcus virus 9871 | 9871 | Streptococcus thermophilus | NC_031069.1 | 32 | Caudoviricetes | Piorkowskivirus | Piorkowskivirus pv9871 | 9871 group | ||
| Streptococcus phage SP-QS1 | SP-QS1 | Streptococcus pneumoniae | NC_021868.1 | 58 | Caudoviricetes | Saphexavirus | Saphexavirus SPQS1 | |||
| Streptococcus phage A25 | A25 | Streptococcus pyogenes | NC_028697.1 | 33 | Caudoviricetes | Stonewallvirus | Stonewallvirus A25 | |||
| Streptococcus phage APCM01 | APCM01 | Streptococcus mutans | NC_029030.1 | 31 | Caudoviricetes | Aliceevansviridae | No ICTV assignation | No ICTV assignation | No ICTV assignation | |
| Streptococcus phage M102 | M102 | Streptococcus mutans | NC_012884.1 | 31 | Caudoviricetes | Aliceevansviridae | No ICTV assignation | No ICTV assignation | No ICTV assignation | |
| Streptococcus phage M102AD | M102AD | Streptococcus mutans | NC_028984.1 | 30 | Caudoviricetes | Aliceevansviridae | No ICTV assignation | No ICTV assignation | No ICTV assignation | |
| Streptococcus phage PH15 | PH15 | Streptococcus gordonii | NC_010945.1 | 39 | Caudoviricetes | Aliceevansviridae | No ICTV assignation | No ICTV assignation | No ICTV assignation | |
| Streptococcus phage YMC-2011 | YMC-2011 | Streptococcus salivarius | NC_018285.1 | 40 | Caudoviricetes | Aliceevansviridae | No ICTV assignation | No ICTV assignation | No ICTV assignation | |
| Streptococcus phage Dp-1 | Dp-1 | Streptococcus pneumoniae | NC_015274.1 | 56 | Caudoviricetes | No ICTV assignation | No ICTV assignation | No ICTV assignation | No ICTV assignation | |
| Streptococcus prophage EJ-1 | EJ-1 | Streptococcus pneumoniae | NC_005294.1 | 42 | Caudoviricetes | No ICTV assignation | No ICTV assignation | No ICTV assignation | No ICTV assignation | |
| Streptococcus phage P9 | P9 | Streptococcus equi | NC_009819.1 | 40 | Caudoviricetes | No ICTV assignation | No ICTV assignation | No ICTV assignation | No ICTV assignation | |
| Streptococcus phage phi3396 | phi3396 | Streptococcus dysgalactiae | NC_009018.1 | 38 | Caudoviricetes | No ICTV assignation | No ICTV assignation | No ICTV assignation | No ICTV assignation | |
| Streptococcus phage phiNJ2 | phiNJ2 | Streptococcus suis | NC_019418.1 | 37 | Caudoviricetes | No ICTV assignation | No ICTV assignation | No ICTV assignation | No ICTV assignation | |
| Streptococcus phage SM1 | SM1 | Streptococcus mitis | NC_004996.1 | 34 | Caudoviricetes | No ICTV assignation | No ICTV assignation | No ICTV assignation | No ICTV assignation | |
| Streptococcus phage SMP | SMP | Streptococcus suis | NC_008721.2 | 36 | Caudoviricetes | No ICTV assignation | No ICTV assignation | No ICTV assignation | No ICTV assignation | |
| Streptococcus phage Str-PAP-1 | Str-PAP-1 | Streptococcus parauberis | NC_028666.1 | 36 | Caudoviricetes | No ICTV assignation | No ICTV assignation | No ICTV assignation | No ICTV assignation | |
| Streptococcus phage T12 | T12 | Streptococcus pyogenes | NC_028700.1 | 37 | Caudoviricetes | No ICTV assignation | No ICTV assignation | No ICTV assignation | No ICTV assignation | |
| Streptococcus pyogenes phage 315.3 | 315.3 | Streptococcus pyogenes | NC_004586.1 | 34 | Caudoviricetes | No ICTV assignation | No ICTV assignation | No ICTV assignation | No ICTV assignation | |
| Streptococcus prophage 315.1 | 315.1 | Streptococcus pyogenes | NC_004584.1 | 39 | Caudoviricetes | No ICTV assignation | No ICTV assignation | No ICTV assignation | No ICTV assignation | |
| Streptococcus prophage 315.2 | 315.2 | Streptococcus pyogenes | NC_004585.1 | 41 | Caudoviricetes | No ICTV assignation | No ICTV assignation | No ICTV assignation | No ICTV assignation | |
| Streptococcus prophage 315.4 | 315.4 | Streptococcus pyogenes | NC_004587.1 | 41 | Caudoviricetes | No ICTV assignation | No ICTV assignation | No ICTV assignation | No ICTV assignation | |
| Streptococcus prophage 315.5 | 315.5 | Streptococcus pyogenes | NC_004588.1 | 38 | Caudoviricetes | No ICTV assignation | No ICTV assignation | No ICTV assignation | No ICTV assignation | |
| Streptococcus prophage 315.6 | 315.6 | Streptococcus pyogenes | NC_004589.1 | 40 | Caudoviricetes | No ICTV assignation | No ICTV assignation | No ICTV assignation | No ICTV assignation | |
Appendix A.3

Appendix A.4
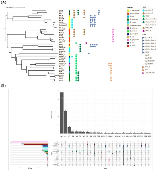
| Architecture | Count | EAD | CBD | Phages List |
|---|---|---|---|---|
| A1 | 120 | Amidase_5 & NLPC_P60 | ZoocinA_TRD | CHPC1151_E1, CHPC572_E1, CHPC1027_E1, SW27_E1, P7134_E1, P0093_E1, P0092_E1, CHPC1282_E1, SW14_E1, CHPC1033_E1, SW12_E1, SW24_E, STP1_E1, SW6_E1, P7955_E1, P7573_E1, P7571_E1, P0091_E, L5A1_E, SW4_E1, P9854_E1, CHPC927_E1, CHPC926_E1, CHPC925_E1, SW1151_E1, CHPC950_E1, CHPC1248_E1, CHPC1247_E1, CHPC1246_E1, CHPC1230_E1, CHPC1046_E1, SW11_E1, CHPC877_E, 128_E, P7133_E, MM25_E, 5093_E, CHPC979_E, CHPC928_E, P7602_E, P7633_E, P7601_E, P7632_E, P7631_E, SW7_E, P3684_E, CHPC875_E, CHPC1091_E, CHPC930_E, CHPC1067_E, 7A5_E, SW3_E, B0_E, P3681_E, SW15_E, P7574_E, SW19_E1, CHPC952_E, CHPC931_E1, CHPC869_E1, SW8_E1, P5651_E1, CHPC1029_E1, CHPC1042_E1, P9851_E1, P9853_E1, CHPC640_E1, P7152_E1, SW18_E1, 9874_E1, CHPC1041_E1, D4276_E1, P0095_E1, CHPC1005_E1, CHPC879_E, vB_SthS_VA460_E2, MAG-VS-2018a_E, CHPC663_E1, 20617_E, 858_E1, 2972_E1, P7151_E1, CHPC1156_E1, vB_SthS_VA214_E2, CHPC642_E, P7132_E, SWK3_E, CHPC1036_E, CHPC1045_E, SWK6_E, P7154_E, CHPC1148_E, 7201_E, CHPC1198_E1, CHPC577_E1, 9871_E1, SW22_E1, SW16_E, 9873_E1, M19_E, 53_E, CHPC1152_E, SW5_E, P9901_E, SW2_E, CHPC951_E, Abc2_E, 73_E, D1811_E1, D1024_E1, ALQ13.2_E1, 9872_E1, DT1_E1, TP-778L_E, TP-J34_E, Sfi19_E, CHPC919_E, Sfi21_E, Sfi11_E, 1205_E |
| A2 | 65 | ZoocinA_TRD | vB_SthS_VA460_E1, 858_E2, CHPC1246_E2, CHPC1230_E2, 9874_E2, CHPC663_E2, P7571_E2, CHPC1033_E2, CHPC1027_E2, CHPC931_E2, CHPC869_E2, SW4_E2, CHPC1282_E2, CHPC1198_E2, SW27_E2, SW11_E2, P9854_E2, P9851_E2, P7134_E2, P0093_E2, P0092_E2, CHPC1248_E2, CHPC1247_E2, CHPC1151_E2, 2972_E2, P9853_E2, CHPC926_E2, 9871_E2, SW22_E2, SW1151_E2, CHPC1042_E2, CHPC1029_E2, vB_SthS_VA214_E1, P4761_E2, 9873_E2, 9872_E2, SW19_E2, D1811_E2, D1024_E2, CHPC595_E2, DT1_E2, CHPC1156_E2, CHPC927_E2, P0095_E2, CHPC925_E2, CHPC640_E2, CHPC1041_E2, SW14_E2, D4276_E2, SW8_E2, CHPC950_E2, CHPC1046_E2, SW12_E2, ALQ13.2_E2, P7151_E2, CHPC577_E2, STP1_E2, CHPC572_E2, P7955_E2, P7573_E2, SW6_E2, SW18_E2, P7152_E2, P5651_E2, CHPC1005_E2 | |
| A3 | 19 | Amidase_2 | Choline_bind_1 & Choline_bind_2 & Choline_bind_3 | SpSL1_E, EJ-1_E, phiARI0462_E, phiARI0460-1_E, phiARI0131-1_E, phiARI0131-2_E, phiARI0923_E, phiARI0004_E, phiARI0468-2_E, phiARI0468-1_E, phiARI0031_E, IPP48_E, phiBHN167_E, IPP14_E, IPP52_E, IC1_E, IPP39_E, IPP54_E, SpGS-1_E |
| A4 | 6 | Glyco_hydro_25 | APCM01_E1, M102_E1, M102AD_E1, P7951_E, P5641_E, CHPC1062_E | |
| A5 | 6 | CHAP & Glyco_hydro_25 | P7954_E, SW13_E, P7953_E, P7952_E, SW1_E, CHPC873_E | |
| A6 | 6 | Glucosaminidase & CHAP | SH3_5 | P9_E, 315.6_E2, 315.2_E, 315.1_E, phiNIH1.1_E, 315.4_E |
| A7 | 4 | CHAP | SP-QS1_E, APCM01_E2, M102_E2, M102AD_E2 | |
| A8 | 4 | Amidase_5 & NLPC_P60 & Glyco_hydro_75 | ZoocinA_TRD | P4761_E1, CHPC595_E1, P9903_E, P9902_E |
| A9 | 3 | CHAP | SH3_5 | T12_E, 315.5_E, phiNJ2_E |
| A10 | 3 | Amidase_5 & NLPC_P60 & Glucosaminidase | CW7 | 315.3_E, SMP_E, A25_E |
| A11 | 3 | Amidase_2 | K13_E, DCC1738_E, IPP66_E | |
| A12 | 2 | CHAP | SH3_3 & SH3_5 | YMC-2011_E, phi3396_E |
| A13 | 2 | Amidase_2 | Choline_bind_1 & Choline_bind_3 | MM1_E, IPP65_E |
| A14 | 1 | Glyco_hydro_25 | LysM & LysM_RLK & LysM3_LYK4_5 & LysM3_NFP | CHPC1109_E |
| A15 | 1 | Glucosaminidase | 315.6_E1 | |
| A16 | 1 | Glyco_hydro_25 | CW7 | Cp-7_E |
| A17 | 1 | Glyco_hydro_25 | Choline_bind_1 & Choline_bind_2 & Choline_bind_3 | Cp-1_E |
| A18 | 1 | Glyco_hydro_25 | Choline_bind_1 & Choline_bind_2 & Choline_bind_3 & Choline_bind_4 | PH10_E |
| A19 | 1 | Choline_bind_1 & Choline_bind_2 & Choline_bind_3 | IPP55_E | |
| A20 | 1 | PlyCA_N & CHAP | C1 E1 | |
| A21 | 1 | C1_PlyCB | C1 E2 | |
| A22 | 1 | Amidase_5 | ZoocinA_TRD | PH15_E |
| A23 | 1 | Amidase_5 | Choline_bind_1 & Choline_bind_3 | SM1_E |
| A24 | 1 | Amidase_5 & NLPC_P60 | Choline_bind_1 & Choline_bind_2 & Choline_bind_3 | Dp-1_E |
| A25 | 1 | CHAP & Amidase_2 | Str-PAP-1_E |
References
- Murray, C.J.L.; Ikuta, K.S.; Sharara, F.; Swetschinski, L.; Robles Aguilar, G.; Gray, A.; Han, C.; Bisignano, C.; Rao, P.; Wool, E.; et al. Global burden of bacterial antimicrobial resistance in 2019: A systematic analysis. Lancet 2022, 399, 629–655. [Google Scholar] [CrossRef] [PubMed]
- Schmelcher, M.; Donovan, D.M.; Loessner, M.J. Bacteriophage endolysins as novel antimicrobials. Future Microbiol. 2012, 7, 1147–1171. [Google Scholar] [CrossRef] [PubMed]
- Strathdee, S.A.; Hatfull, G.F.; Mutalik, V.K.; Schooley, R.T. Phage therapy: From biological mechanisms to future directions. Cell 2023, 186, 17–31. [Google Scholar] [CrossRef] [PubMed]
- Cahill, J.; Young, R. Phage Lysis: Multiple Genes for Multiple Barriers. Adv. Virus Res. 2019, 103, 33–70. [Google Scholar] [CrossRef] [PubMed]
- Young, R. Phage lysis: Three steps, three choices, one outcome. J. Microbiol. 2014, 52, 243–258. [Google Scholar] [CrossRef] [PubMed]
- Oechslin, F.; Zhu, X.; Dion, M.B.; Shi, R.; Moineau, S. Phage endolysins are adapted to specific hosts and are evolutionarily dynamic. PLoS Biol. 2022, 20, e3001740. [Google Scholar] [CrossRef] [PubMed]
- Nelson, D.; Loomis, L.; Fischetti, V.A. Prevention and elimination of upper respiratory colonization of mice by group A streptococci by using a bacteriophage lytic enzyme. Proc. Natl. Acad. Sci. USA 2001, 98, 4107–4112. [Google Scholar] [CrossRef] [PubMed]
- Shen, Y.; Barros, M.; Vennemann, T.; Gallagher, D.T.; Yin, Y.; Linden, S.B.; Heselpoth, R.D.; Spencer, D.J.; Donovan, D.M.; Moult, J.; et al. A bacteriophage endolysin that eliminates intracellular streptococci. eLife 2016, 5, e13152. [Google Scholar] [CrossRef] [PubMed]
- Silva, M.D.; Andre, C.; Bispo, P.J.M. Targeted Killing of Ocular Streptococcus pneumoniae by the Phage Endolysin MSlys. Ophthalmol. Sci. 2022, 2, 100193. [Google Scholar] [CrossRef] [PubMed]
- Sims Sanyahumbi, A.; Colquhoun, S.; Wyber, R.; Carapetis, J.R. Global Disease Burden of Group A Streptococcus. In Streptococcus pyogenes: Basic Biology to Clinical Manifestations; Ferretti, J.J., Stevens, D.L., Fischetti, V.A., Eds.; University of Oklahoma Health Sciences Center: Oklahoma City, OK, USA, 2016. [Google Scholar]
- Weiser, J.N.; Ferreira, D.M.; Paton, J.C. Streptococcus pneumoniae: Transmission, colonization and invasion. Nat. Rev. Microbiol. 2018, 16, 355–367. [Google Scholar] [CrossRef] [PubMed]
- Haenni, M.; Lupo, A.; Madec, J.Y. Antimicrobial Resistance in Streptococcus spp. Microbiol. Spectr. 2018, 6, 10–1128. [Google Scholar] [CrossRef]
- Mohanty, S.; Feemster, K.; Yu, K.C.; Watts, J.A.; Gupta, V. Trends in Streptococcus pneumoniae Antimicrobial Resistance in US Children: A Multicenter Evaluation. Open Forum Infect. Dis. 2023, 10, ofad098. [Google Scholar] [CrossRef] [PubMed]
- Russomando, G.; Farina, N.; Amour, S.; Grau, L.; Guillen, R.; Abente, S.; Aldama, M.; Hahn, I.; Castro, H.; Messaoudi, M.; et al. Streptococcus pneumoniae carriage, antimicrobial resistance, and serotype distribution in children and adults from Paraguay in the post-vaccinal era. Front. Public Health 2025, 13, 1584857. [Google Scholar] [CrossRef] [PubMed]
- Hanemaaijer, L.; Kelleher, P.; Neve, H.; Franz, C.; de Waal, P.P.; van Peij, N.; van Sinderen, D.; Mahony, J. Biodiversity of Phages Infecting the Dairy Bacterium Streptococcus thermophilus. Microorganisms 2021, 9, 1822. [Google Scholar] [CrossRef] [PubMed]
- Goldfarb, T.; Kodali, V.K.; Pujar, S.; Brover, V.; Robbertse, B.; Farrell, C.M.; Oh, D.H.; Astashyn, A.; Ermolaeva, O.; Haddad, D.; et al. NCBI RefSeq: Reference sequence standards through 25 years of curation and annotation. Nucleic Acids Res. 2025, 53, D243–D257. [Google Scholar] [CrossRef] [PubMed]
- Lefkowitz, E.J.; Dempsey, D.M.; Hendrickson, R.C.; Orton, R.J.; Siddell, S.G.; Smith, D.B. Virus taxonomy: The database of the International Committee on Taxonomy of Viruses (ICTV). Nucleic Acids Res. 2018, 46, D708–D717. [Google Scholar] [CrossRef] [PubMed]
- Meier-Kolthoff, J.P.; Goker, M. VICTOR: Genome-based phylogeny and classification of prokaryotic viruses. Bioinformatics 2017, 33, 3396–3404. [Google Scholar] [CrossRef] [PubMed]
- Moraru, C.; Varsani, A.; Kropinski, A.M. VIRIDIC-A Novel Tool to Calculate the Intergenomic Similarities of Prokaryote-Infecting Viruses. Viruses 2020, 12, 1268. [Google Scholar] [CrossRef] [PubMed]
- Letunic, I.; Bork, P. Interactive Tree of Life (iTOL) v6: Recent updates to the phylogenetic tree display and annotation tool. Nucleic Acids Res. 2024, 52, W78–W82. [Google Scholar] [CrossRef] [PubMed]
- Bouras, G.; Nepal, R.; Houtak, G.; Psaltis, A.J.; Wormald, P.J.; Vreugde, S. Pharokka: A fast scalable bacteriophage annotation tool. Bioinformatics 2023, 39, btac776. [Google Scholar] [CrossRef] [PubMed]
- Egorov, A.A.; Atkinson, G.C. LoVis4u: A locus visualization tool for comparative genomics and coverage profiles. NAR Genom. Bioinform. 2025, 7, lqaf009. [Google Scholar] [CrossRef] [PubMed]
- Camacho, C.; Coulouris, G.; Avagyan, V.; Ma, N.; Papadopoulos, J.; Bealer, K.; Madden, T.L. BLAST+: Architecture and applications. BMC Bioinform. 2009, 10, 421. [Google Scholar] [CrossRef] [PubMed]
- Hojckova, K.; Stano, M.; Klucar, L. phiBIOTICS: Catalogue of therapeutic enzybiotics, relevant research studies and practical applications. BMC Microbiol. 2013, 13, 53. [Google Scholar] [CrossRef] [PubMed]
- Letunic, I.; Khedkar, S.; Bork, P. SMART: Recent updates, new developments and status in 2020. Nucleic Acids Res. 2021, 49, D458–D460. [Google Scholar] [CrossRef] [PubMed]
- Wang, J.; Chitsaz, F.; Derbyshire, M.K.; Gonzales, N.R.; Gwadz, M.; Lu, S.; Marchler, G.H.; Song, J.S.; Thanki, N.; Yamashita, R.A.; et al. The conserved domain database in 2023. Nucleic Acids Res. 2023, 51, D384–D388. [Google Scholar] [CrossRef] [PubMed]
- Saier, M.H.; Reddy, V.S.; Moreno-Hagelsieb, G.; Hendargo, K.J.; Zhang, Y.; Iddamsetty, V.; Lam, K.J.K.; Tian, N.; Russum, S.; Wang, J.; et al. The Transporter Classification Database (TCDB): 2021 update. Nucleic Acids Res. 2021, 49, D461–D467. [Google Scholar] [CrossRef] [PubMed]
- Hallgren, J.; Tsirigos, K.D.; Pedersen, M.D.; Almagro Armenteros, J.J.; Marcatili, P.; Nielsen, H.; Krogh, A.; Winther, O. DeepTMHMM predicts alpha and beta transmembrane proteins using deep neural networks. bioRxiv 2022. [Google Scholar] [CrossRef]
- Omasits, U.; Ahrens, C.H.; Muller, S.; Wollscheid, B. Protter: Interactive protein feature visualization and integration with experimental proteomic data. Bioinformatics 2014, 30, 884–886. [Google Scholar] [CrossRef] [PubMed]
- Turner, D.; Shkoporov, A.N.; Lood, C.; Millard, A.D.; Dutilh, B.E.; Alfenas-Zerbini, P.; van Zyl, L.J.; Aziz, R.K.; Oksanen, H.M.; Poranen, M.M.; et al. Abolishment of morphology-based taxa and change to binomial species names: 2022 taxonomy update of the ICTV bacterial viruses subcommittee. Arch. Virol. 2023, 168, 74. [Google Scholar] [CrossRef] [PubMed]
- Simmonds, P.; Adams, M.J.; Benko, M.; Breitbart, M.; Brister, J.R.; Carstens, E.B.; Davison, A.J.; Delwart, E.; Gorbalenya, A.E.; Harrach, B.; et al. Consensus statement: Virus taxonomy in the age of metagenomics. Nat. Rev. Microbiol. 2017, 15, 161–168. [Google Scholar] [CrossRef] [PubMed]
- Inglis, L.K.; Edwards, R.A. How Metagenomics Has Transformed Our Understanding of Bacteriophages in Microbiome Research. Microorganisms 2022, 10, 1671. [Google Scholar] [CrossRef] [PubMed]
- Nelson, D.; Schuch, R.; Chahales, P.; Zhu, S.; Fischetti, V.A. PlyC: A multimeric bacteriophage lysin. Proc. Natl. Acad. Sci. USA 2006, 103, 10765–10770. [Google Scholar] [CrossRef] [PubMed]
- Chirico, N.; Vianelli, A.; Belshaw, R. Why genes overlap in viruses. Proc. Biol. Sci. 2010, 277, 3809–3817. [Google Scholar] [CrossRef] [PubMed]
- Pavesi, A. New insights into the evolutionary features of viral overlapping genes by discriminant analysis. Virology 2020, 546, 51–66. [Google Scholar] [CrossRef] [PubMed]
- Son, B.; Kong, M.; Ryu, S. The Auxiliary Role of the Amidase Domain in Cell Wall Binding and Exolytic Activity of Staphylococcal Phage Endolysins. Viruses 2018, 10, 284. [Google Scholar] [CrossRef] [PubMed]
- Fischetti, V.A. Bacteriophage lysins as effective antibacterials. Curr. Opin. Microbiol. 2008, 11, 393–400. [Google Scholar] [CrossRef] [PubMed]
- Loessner, M.J. Bacteriophage endolysins--current state of research and applications. Curr. Opin. Microbiol. 2005, 8, 480–487. [Google Scholar] [CrossRef] [PubMed]
- Oechslin, F.; Daraspe, J.; Giddey, M.; Moreillon, P.; Resch, G. In vitro characterization of PlySK1249, a novel phage lysin, and assessment of its antibacterial activity in a mouse model of Streptococcus agalactiae bacteremia. Antimicrob. Agents Chemother. 2013, 57, 6276–6283. [Google Scholar] [CrossRef] [PubMed]
- Pritchard, D.G.; Dong, S.; Kirk, M.C.; Cartee, R.T.; Baker, J.R. LambdaSa1 and LambdaSa2 prophage lysins of Streptococcus agalactiae. Appl. Environ. Microbiol. 2007, 73, 7150–7154. [Google Scholar] [CrossRef] [PubMed]
- Abdelrahman, F.; Easwaran, M.; Daramola, O.I.; Ragab, S.; Lynch, S.; Oduselu, T.J.; Khan, F.M.; Ayobami, A.; Adnan, F.; Torrents, E.; et al. Phage-Encoded Endolysins. Antibiotics 2021, 10, 124. [Google Scholar] [CrossRef] [PubMed]
- Oliveira, H.; Melo, L.D.; Santos, S.B.; Nobrega, F.L.; Ferreira, E.C.; Cerca, N.; Azeredo, J.; Kluskens, L.D. Molecular aspects and comparative genomics of bacteriophage endolysins. J. Virol. 2013, 87, 4558–4570. [Google Scholar] [CrossRef] [PubMed]
- Oliveira, H.; Sao-Jose, C.; Azeredo, J. Phage-Derived Peptidoglycan Degrading Enzymes: Challenges and Future Prospects for In Vivo Therapy. Viruses 2018, 10, 292. [Google Scholar] [CrossRef] [PubMed]
- Escobedo, S.; Wegmann, U.; Perez de Pipaon, M.; Campelo, A.B.; Stentz, R.; Rodriguez, A.; Martinez, B. Resident TP712 Prophage of Lactococcus lactis Strain MG1363 Provides Extra Holin Functions to the P335 Phage CAP for Effective Host Lysis. Appl. Environ. Microbiol. 2021, 87, e0109221. [Google Scholar] [CrossRef] [PubMed]
- Desvaux, M. Contribution of holins to protein trafficking: Secretion, leakage or lysis? Trends Microbiol. 2012, 20, 259–261. [Google Scholar] [CrossRef] [PubMed]
- Reddy, B.L.; Saier, M.H., Jr. Topological and phylogenetic analyses of bacterial holin families and superfamilies. Biochim. Biophys. Acta 2013, 1828, 2654–2671. [Google Scholar] [CrossRef] [PubMed]




Disclaimer/Publisher’s Note: The statements, opinions and data contained in all publications are solely those of the individual author(s) and contributor(s) and not of MDPI and/or the editor(s). MDPI and/or the editor(s) disclaim responsibility for any injury to people or property resulting from any ideas, methods, instructions or products referred to in the content. |
© 2025 by the authors. Licensee MDPI, Basel, Switzerland. This article is an open access article distributed under the terms and conditions of the Creative Commons Attribution (CC BY) license (https://creativecommons.org/licenses/by/4.0/).
Share and Cite
Saint-Jean, M.; Claisse, O.; Marrec, C.L.; Samot, J. Structural and Genetic Diversity of Lysis Modules in Bacteriophages Infecting the Genus Streptococcus. Genes 2025, 16, 842. https://doi.org/10.3390/genes16070842
Saint-Jean M, Claisse O, Marrec CL, Samot J. Structural and Genetic Diversity of Lysis Modules in Bacteriophages Infecting the Genus Streptococcus. Genes. 2025; 16(7):842. https://doi.org/10.3390/genes16070842
Chicago/Turabian StyleSaint-Jean, Mathilde, Olivier Claisse, Claire Le Marrec, and Johan Samot. 2025. "Structural and Genetic Diversity of Lysis Modules in Bacteriophages Infecting the Genus Streptococcus" Genes 16, no. 7: 842. https://doi.org/10.3390/genes16070842
APA StyleSaint-Jean, M., Claisse, O., Marrec, C. L., & Samot, J. (2025). Structural and Genetic Diversity of Lysis Modules in Bacteriophages Infecting the Genus Streptococcus. Genes, 16(7), 842. https://doi.org/10.3390/genes16070842

