Functional Testing of ETV6 Variants: Is the Evaluation of Their Intracellular Localization Sufficient in Assessing Pathogenicity?
Abstract
1. Introduction
2. Materials and Methods
2.1. Genetic Analysis
2.2. Bioinformatic Tools
2.3. Plasmids
2.4. Cells Cultures
2.5. Transfection Methods
2.6. Immunoblotting
2.7. Dual-Luciferase Reporter Assay
2.8. Immunofluorescence Assay
3. Results
3.1. Bioinformatic Prediction and Structural Analysis
3.2. Mutant ETV6 Transcriptional Activity
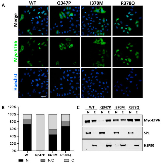
3.3. ETV6 Mutant Intracellular Localization
4. Discussion
Author Contributions
Funding
Institutional Review Board Statement
Informed Consent Statement
Data Availability Statement
Acknowledgments
Conflicts of Interest
References
- Savoia, A.; Gnan, C.; Faleschini, M. Inherited Thrombocytopenias with Predisposition the Hematological Malignancies. Annu. Rev. Hematol. Oncol. 2017, 1, 1001. [Google Scholar]
- Galera, P.; Dulau-Florea, A.; Calvo, K.R. Inherited Thrombocytopenia and Platelet Disorders with Germline Predisposition to Myeloid Neoplasia. Int. J. Lab. Hematol. 2019, 41, 131–141. [Google Scholar] [CrossRef] [PubMed]
- Borst, S.; Nations, C.C.; Klein, J.G.; Pavani, G.; Maguire, J.A.; Camire, R.M.; Drazer, M.W.; Godley, L.A.; French, D.L.; Poncz, M.; et al. Study of Inherited Thrombocytopenia Resulting from Mutations in ETV6 or RUNX1 Using a Human Pluripotent Stem Cell Model. Stem Cell Rep. 2021, 16, 1458–1467. [Google Scholar] [CrossRef] [PubMed]
- Di Paola, J.; Fisher, M.H. ETV6-Related Thrombocytopenia and Platelet Dysfunction. Platelets 2021, 32, 141–143. [Google Scholar] [CrossRef] [PubMed]
- Nishii, R.; Baskin-Doerfler, R.; Yang, W.; Oak, N.; Zhao, X.; Yang, W.; Hoshitsuki, K.; Bloom, M.; Verbist, K.; Burns, M.; et al. Molecular Basis of ETV6-Mediated Predisposition to Childhood Acute Lymphoblastic Leukemia. Blood 2021, 137, 364–373. [Google Scholar] [CrossRef] [PubMed]
- Topka, S.; Vijai, J.; Walsh, M.F.; Jacobs, L.; Maria, A.; Villano, D.; Gaddam, P.; Wu, G.; McGee, R.B.; Quinn, E.; et al. Germline ETV6 Mutations Confer Susceptibility to Acute Lymphoblastic Leukemia and Thrombocytopenia. PLoS Genet. 2015, 11, e1005262. [Google Scholar] [CrossRef]
- Moriyama, T.; Metzger, M.L.; Wu, G.; Nishii, R.; Qian, M.; Devidas, M.; Yang, W.; Cheng, C.; Cao, X.; Quinn, E.; et al. Germline Genetic Variation in ETV6 and Risk of Childhood Acute Lymphoblastic Leukaemia: A Systematic Genetic Study. Lancet Oncol. 2015, 16, 1659–1666. [Google Scholar] [CrossRef] [PubMed]
- Noetzli, L.; Lo, R.W.; Lee-Sherick, A.B.; Callaghan, M.; Noris, P.; Savoia, A.; Rajpurkar, M.; Jones, K.; Gowan, K.; Balduini, C.L.; et al. Germline Mutations in ETV6 Are Associated with Thrombocytopenia, Red Cell Macrocytosis and Predisposition to Lymphoblastic Leukemia. Nat. Genet. 2015, 47, 535–538. [Google Scholar] [CrossRef]
- Zhang, M.Y.; Churpek, J.E.; Keel, S.B.; Walsh, T.; Lee, M.K.; Loeb, K.R.; Gulsuner, S.; Pritchard, C.C.; Sanchez-Bonilla, M.; Delrow, J.J.; et al. Germline ETV6 Mutations in Familial Thrombocytopenia and Hematologic Malignancy. Nat. Genet. 2015, 47, 180–185. [Google Scholar] [CrossRef] [PubMed]
- Faleschini, M.; Ammeti, D.; Papa, N.; Alfano, C.; Bottega, R.; Fontana, G.; Capaci, V.; Zanchetta, M.E.; Pozzani, F.; Montanari, F.; et al. ETV6-Related Thrombocytopenia: Dominant Negative Effect of Mutations as Common Pathogenic Mechanism. Haematologica 2022, 107, 2249–2254. [Google Scholar] [CrossRef] [PubMed]
- Melazzini, F.; Palombo, F.; Balduini, A.; De Rocco, D.; Marconi, C.; Noris, P.; Gnan, C.; Fragola, C.; Pippucci, T.; Bozzi, V.; et al. Clinical and Pathogenic Features of ETV6-Related Thrombocytopenia with Predisposition to Acute Lymphoblastic Leukemia. Haematologica 2016, 101, 1333–1342. [Google Scholar] [CrossRef] [PubMed]
- Poggi, M.; Canault, M.; Favier, M.; Turro, E.; Saultier, P.; Ghalloussi, D.; Baccini, V.; Vidal, L.; Mezzapesa, A.; Chelghoum, N.; et al. Germline Variants in ETV6 Underlie Reduced Platelet Formation, Platelet Dysfunction and Increased Levels of Circulating CD34+ Progenitors. Haematologica 2017, 102, 282–294. [Google Scholar] [CrossRef] [PubMed]
- Lassandro, G.; Palladino, V.; Faleschini, M.; Benet, N.; Barone, A.; Boscarol, G.; Cesaro, S.; Chiocca, E.; Farruggia, P.; Giona, F.; et al. “CHildren with Inherited Platelet Disorders Surveillance” (CHIPS) Retrospective and Prospective Observational Cohort Study by Italian Association of Pediatric Hematology and Oncology (AIEOP). Front. Pediatr. 2022, 10, 967417. [Google Scholar] [CrossRef] [PubMed]
- Ammeti, D.; Marzollo, A.; Gabelli, M.; Zanchetta, M.E.; Tretti-Parenzan, C.; Bottega, R.; Capaci, V.; Biffi, A.; Savoia, A.; Bresolin, S.; et al. A Novel Mutation in MECOM Affects MPL Regulation in Vitro and Results in Thrombocytopenia and Bone Marrow Failure. Br. J. Haematol. 2023, 203, 852–859. [Google Scholar] [CrossRef]
- Fenrick, R.; Wang, L.; Nip, J.; Amann, J.M.; Rooney, R.J.; Walker-Daniels, J.; Griec, O.C.; Crawford, H.C.; Hulboy, D.L.; Kinch, M.S.; et al. TEL, a Putative Tumor Suppressor, Modulates Cell Growth and Cell Morphology of Ras-Transformed Cells While Repressing the Transcription of Stromelysin-1. Mol. Cell. Biol. 2000, 20, 5828–5839. [Google Scholar] [CrossRef] [PubMed]
- Fisher, M.H.; Kirkpatrick, G.D.; Stevens, B.; Jones, C.; Callaghan, M.; Rajpurkar, M.; Fulbright, J.; Cooper, M.A.; Rowley, J.; Porter, C.C.; et al. ETV6 Germline Mutations Cause HDAC3/NCOR2 Mislocalization and Upregulation of Interferon Response Genes. JCI Insight 2020, 5, e140332. [Google Scholar] [CrossRef] [PubMed]
- McConville, M.; Thomas, T.; Valadez, C.; Beckner, R.; Chook, Y.M.; Chung, S.; Liszczak, G. Familial Thrombocytopenia-Associated Germline ETV6 P214L Mutation Results in XPO1-Mediated Nuclear Export. Blood 2023, 142, 1298. [Google Scholar] [CrossRef]
- Zaninetti, C.; Baschin, M.; Vater, L.; Karastaneva, A.; Holzhauer, S.; Leinøe, E.; Ørslev Rasmussen, A.; Wesche, J.; Freyer, C.; Seidel, M.G.; et al. Platelet Expression of the Transcription Factor ETV6 Associates with ETV6-Related Thrombocytopenia and Can Be Detected by Immunofluorescence on the Blood Film. Br. J. Haematol. 2024, 204, 710–714. [Google Scholar] [CrossRef]



| Variant | Protein | dbSNP | SIFT | PolyPhen2 | CADD PHRED | Clinvar | InterVar |
|---|---|---|---|---|---|---|---|
| 1110A>G | p.Ile370Met | nr | 0 (deleterious) | 0.993 (probably damaging) | 24.8 | nr | VUS |
| c.1133G>A | p.Arg378Gln | rs146280653 | 0.08 (tolerated) | 0.865 (possibly damaging) | 31 | Uncertain significance (2); Likely benign (2)) | VUS |
Disclaimer/Publisher’s Note: The statements, opinions and data contained in all publications are solely those of the individual author(s) and contributor(s) and not of MDPI and/or the editor(s). MDPI and/or the editor(s) disclaim responsibility for any injury to people or property resulting from any ideas, methods, instructions or products referred to in the content. |
© 2025 by the authors. Licensee MDPI, Basel, Switzerland. This article is an open access article distributed under the terms and conditions of the Creative Commons Attribution (CC BY) license (https://creativecommons.org/licenses/by/4.0/).
Share and Cite
Ammeti, D.; De Simone, T.; Zampieri, S.; Bon, C.; Zanchetta, M.E.; Bottega, R.; Faleschini, M.; Savoia, A. Functional Testing of ETV6 Variants: Is the Evaluation of Their Intracellular Localization Sufficient in Assessing Pathogenicity? Genes 2025, 16, 112. https://doi.org/10.3390/genes16020112
Ammeti D, De Simone T, Zampieri S, Bon C, Zanchetta ME, Bottega R, Faleschini M, Savoia A. Functional Testing of ETV6 Variants: Is the Evaluation of Their Intracellular Localization Sufficient in Assessing Pathogenicity? Genes. 2025; 16(2):112. https://doi.org/10.3390/genes16020112
Chicago/Turabian StyleAmmeti, Daniele, Tonia De Simone, Stefania Zampieri, Cristina Bon, Melania Eva Zanchetta, Roberta Bottega, Michela Faleschini, and Anna Savoia. 2025. "Functional Testing of ETV6 Variants: Is the Evaluation of Their Intracellular Localization Sufficient in Assessing Pathogenicity?" Genes 16, no. 2: 112. https://doi.org/10.3390/genes16020112
APA StyleAmmeti, D., De Simone, T., Zampieri, S., Bon, C., Zanchetta, M. E., Bottega, R., Faleschini, M., & Savoia, A. (2025). Functional Testing of ETV6 Variants: Is the Evaluation of Their Intracellular Localization Sufficient in Assessing Pathogenicity? Genes, 16(2), 112. https://doi.org/10.3390/genes16020112

