Isoform-Specific Transcriptomic Effects of miR-133A1, miR-133A2, and miR-133B in a Colorectal Cancer Cell Line
Abstract
1. Introduction
2. Materials and Methods
2.1. Cell Culture and Establishment of Stable Cell Lines
2.2. RNA Extraction and Quality Assessment
2.3. Quantitative Real-Time PCR (qRT-PCR) for MicroRNA Expression Validation
2.4. RNA Sequencing and Data Processing
2.5. Differential Expression Analysis
2.6. Gene Ontology and Pathway Enrichment Analysis
2.7. Clustering and Visualization of Differentially Expressed Genes
2.8. Statistical Analyses
3. Results
3.1. Sequence Characteristics and Differential Functional Pathways Regulated by miR-133 Isoforms
3.2. Overlapping and Isoform-Specific Gene Expression Changes Induced by miR-133 Isoforms
3.3. Clustering of Differentially Expressed Genes in miR-133 Isoform-Expressing Cells
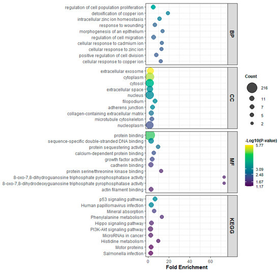
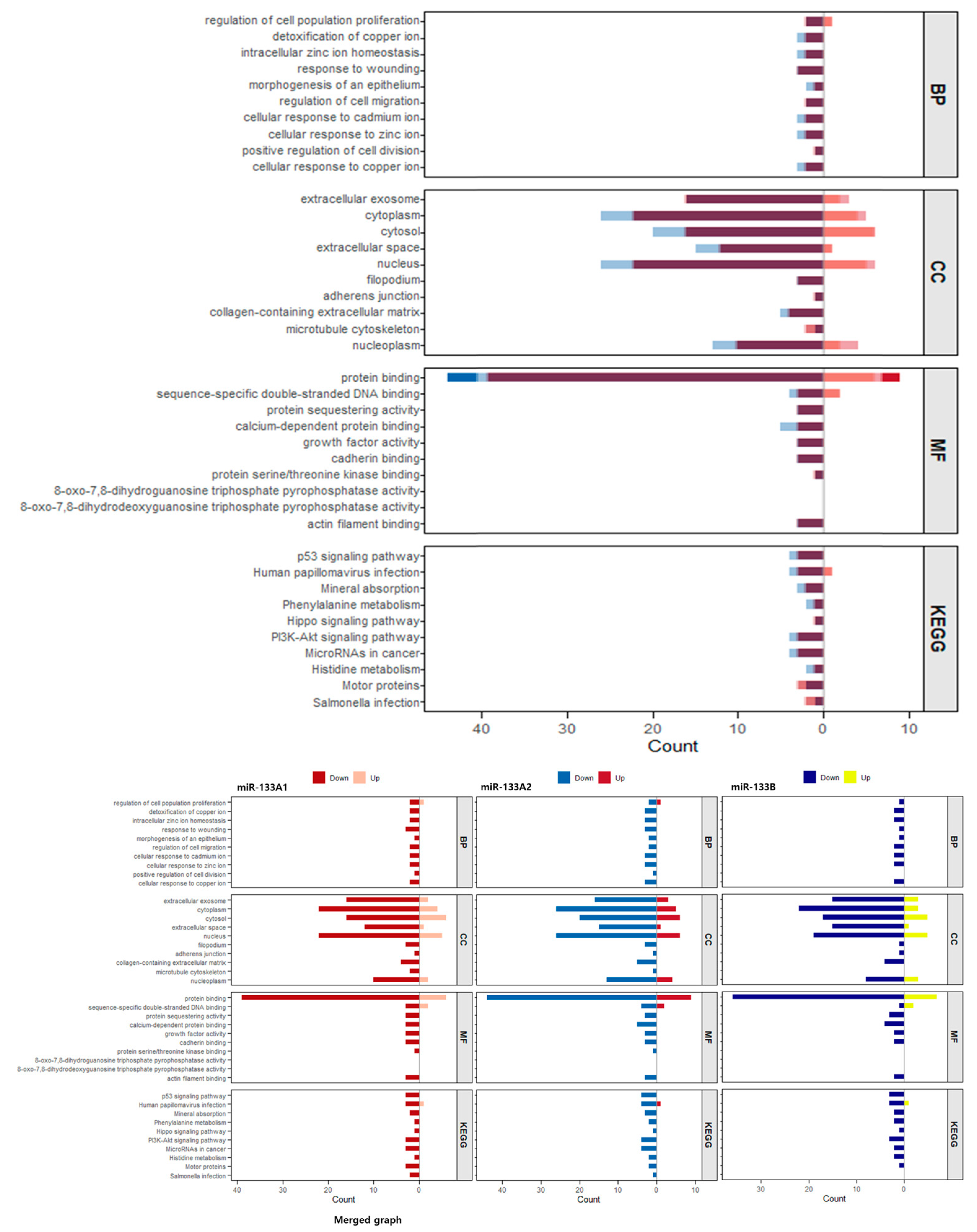
3.4. Functional Enrichment Analysis of Genes Regulated by miR-133 Isoforms
3.5. Isoform-Specific Functional Pathway Regulation by miR-133A1, miR-133A2, and miR-133B
3.6. Isoform-Specific Differential Expression of Representative Genes
4. Discussion
Author Contributions
Funding
Institutional Review Board Statement
Informed Consent Statement
Data Availability Statement
Acknowledgments
Conflicts of Interest
Abbreviations
| CRC | Colorectal cancer |
| miRNA | MicroRNA |
| DEG | Differentially expressed gene |
| GO | Gene Ontology |
| KEGG | Kyoto Encyclopedia of Genes and Genomes |
| BP | Biological Process |
| CC | Cellular Component |
| MF | Molecular Function |
| ECM | Extracellular matrix |
| FDR | False discovery rate |
| RIN | RNA integrity number |
| RNA-seq | RNA sequencing |
References
- Soh, W.S.; Burns, G.L.; Senanayake, T.; Cameron, R.; Duncanson, K.; Eslick, G.D.; Prasad, S.S.; Smith, S.R.; Keely, S. Interventional factors influencing natural killer cell immunity in colorectal cancer: A systematic review. Cancer Immunol. Immunother. CII 2025, 74, 91. [Google Scholar] [CrossRef]
- Sultan, M.H.; Zhan, Q.; Wang, Y.; Xia, Y.; Jia, X. Precision oncolytic viral therapy in colorectal cancer: Genetic targeting and immune modulation for personalized treatment (Review). Int. J. Mol. Med. 2025, 56, 104. [Google Scholar] [CrossRef] [PubMed]
- Abdelgadir, O.; Kuo, Y.F.; Okorodudu, A.O.; Khan, M.F.; Cheng, Y.W.; Dong, J. KRAS, NRAS, and BRAF Hot-Spot Mutations in Relation to Sidedness of Primary Colorectal Cancer: A Retrospective Cohort Study. Diagnostics 2025, 15, 142. [Google Scholar] [CrossRef]
- Clevenger, A.J.; Collier, C.A.; Gorley, J.P.M.; Colijn, S.; McFarlin, M.K.; Solberg, S.C.; Kopetz, S.; Stratman, A.N.; Raghavan, S.A. Oncogenic KRAS Mutations Confer a Unique Mechanotransduction Response to Peristalsis in Colorectal Cancer Cells. Mol. Cancer Res. MCR 2025, 23, 128–142. [Google Scholar] [CrossRef]
- Kim, D.Y.; Yun, H.; You, J.E.; Park, Y.S.; Ryu, Y.S.; Koh, D.I.; Shin, J.S.; Jin, D.H. TP53 and DNA-PK as potential biomarkers for enhanced efficacy of Olaparib in colorectal cancer. Investig. New Drugs 2025, 43, 656–668. [Google Scholar] [CrossRef]
- Lei, M.; Xiao, M.; Long, Z.; Lin, T.; Ding, R.; Quan, Q. Prognosis of colorectal cancer, prognostic index of immunogenic cell death associated genes in response to immunotherapy, and potential therapeutic effects of ferroptosis inducers. Front. Immunol. 2024, 15, 1458270. [Google Scholar] [CrossRef] [PubMed]
- Suvanasuthi, R.; Therasakvichya, S.; Kanchanapiboon, P.; Promptmas, C.; Chimnaronk, S. Analysis of precancerous lesion-related microRNAs for early diagnosis of cervical cancer in the Thai population. Sci. Rep. 2025, 15, 142. [Google Scholar] [CrossRef]
- Lee, W.X.; Yeo, B.S.; Mahmud, R.; Tan, G.C.; Wahid, M.I.A.; Cheah, Y.K. MicroRNAs and their role in breast cancer metabolism (Review). Int. J. Oncol. 2025, 66, 7. [Google Scholar] [CrossRef]
- Liu, L.; Yu, K.; Yu, J.; Tao, W.; Wei, Y. MiR-133 promotes the multidrug resistance of acute myeloid leukemia cells (HL-60/ADR) to daunorubicin. Cytotechnology 2024, 76, 833–846. [Google Scholar] [CrossRef]
- Hesari, A.; Azizian, M.; Darabi, H.; Nesaei, A.; Hosseini, S.A.; Salarinia, R.; Motaghi, A.A.; Ghasemi, F. Expression of circulating miR-17, miR-25, and miR-133 in breast cancer patients. J. Cell. Biochem. 2019, 120, 7109–7114. [Google Scholar] [CrossRef]
- Zhang, G.; Wang, J.; Zheng, R.; Song, B.; Huang, L.; Liu, Y.; Hao, Y.; Bai, X. MiR-133 Targets YES1 and Inhibits the Growth of Triple-Negative Breast Cancer Cells. Technol. Cancer Res. Treat. 2020, 19, 1533033820927011. [Google Scholar] [CrossRef]
- Cheng, Z.; Liu, F.; Wang, G.; Li, Y.; Zhang, H.; Li, F. miR-133 is a key negative regulator of CDC42-PAK pathway in gastric cancer. Cell. Signal. 2014, 26, 2667–2673. [Google Scholar] [CrossRef]
- Chen, W.S.; Leung, C.M.; Pan, H.W.; Hu, L.Y.; Li, S.C.; Ho, M.R.; Tsai, K.W. Silencing of miR-1-1 and miR-133a-2 cluster expression by DNA hypermethylation in colorectal cancer. Oncol. Rep. 2012, 28, 1069–1076. [Google Scholar] [CrossRef]
- Koutsoulidou, A.; Mastroyiannopoulos, N.P.; Furling, D.; Uney, J.B.; Phylactou, L.A. Expression of miR-1, miR-133a, miR-133b and miR-206 increases during development of human skeletal muscle. BMC Dev. Biol. 2011, 11, 34. [Google Scholar] [CrossRef]
- Ma, F.; Liu, W.J.; Zhang, Q.; Zhang, C.Y. Sensitive detection of microRNAs by duplex specific nuclease-assisted target recycling and pyrene excimer switching. Chem. Commun. 2017, 53, 10596–10599. [Google Scholar] [CrossRef] [PubMed]
- Liu, Z.; Wang, J.; Li, G.; Wang, H.W. Structure of precursor microRNA’s terminal loop regulates human Dicer’s dicing activity by switching DExH/D domain. Protein Cell 2015, 6, 185–193. [Google Scholar] [CrossRef] [PubMed]
- Lausten, M.A.; Boman, B.M. A Review of IsomiRs in Colorectal Cancer. Non-Coding RNA 2023, 9, 34. [Google Scholar] [CrossRef] [PubMed]
- Lukosevicius, R.; Alzbutas, G.; Varkalaite, G.; Salteniene, V.; Tilinde, D.; Juzenas, S.; Kulokiene, U.; Janciauskas, D.; Poskiene, L.; Adamonis, K.; et al. 5′-Isoforms of miR-1246 Have Distinct Targets and Stronger Functional Impact Compared with Canonical miR-1246 in Colorectal Cancer Cells In Vitro. Int. J. Mol. Sci. 2024, 25, 2808. [Google Scholar] [CrossRef]
- Wei, G.; Xu, Y.; Peng, T.; Yan, J. miR-133 involves in lung adenocarcinoma cell metastasis by targeting FLOT2. Artif. Cells Nanomed. Biotechnol. 2018, 46, 224–230. [Google Scholar] [CrossRef]
- Jin, L.L.; Lu, H.J.; Shao, J.K.; Wang, Y.; Lu, S.P.; Huang, B.F.; Hu, G.N.; Jin, H.C.; Wang, C.Q. Relevance and mechanism of STAT3/miR-221-3p/Fascin-1 axis in EGFR TKI resistance of triple-negative breast cancer. Mol. Cell. Biochem. 2024, 479, 3037–3047. [Google Scholar] [CrossRef]
- Chen, S.Y.; Hsieh, J.L.; Wu, P.T.; Shiau, A.L.; Wu, C.L. MicroRNA-133 suppresses cell viability and migration of rheumatoid arthritis fibroblast-like synoviocytes by down-regulation of MET, EGFR, and FSCN1 expression. Mol. Cell. Biochem. 2022, 477, 2529–2537. [Google Scholar] [CrossRef] [PubMed]
- Wang, H.; An, H.; Wang, B.; Liao, Q.; Li, W.; Jin, X.; Cui, S.; Zhang, Y.; Ding, Y.; Zhao, L. miR-133a represses tumour growth and metastasis in colorectal cancer by targeting LIM and SH3 protein 1 and inhibiting the MAPK pathway. Eur J Cancer. 2013, 49, 3924–3935. [Google Scholar] [CrossRef] [PubMed]
- Liu, H.; Zhang, Y.; Li, L.; Cao, J.; Guo, Y.; Wu, Y.; Gao, W. Fascin actin-bundling protein 1 in human cancer: Promising biomarker or therapeutic target? Mol. Ther.—Oncolytics 2021, 20, 240–264. [Google Scholar] [CrossRef]
- Hua, Y.T.; Xu, W.X.; Li, H.; Xia, M. Emerging roles of MiR-133a in human cancers. J. Cancer 2021, 12, 198–206. [Google Scholar] [CrossRef]
- Mitchelson, K.R.; Qin, W.Y. Roles of the canonical myomiRs miR-1, -133 and -206 in cell development and disease. World J. Biol. Chem. 2015, 6, 162–208. [Google Scholar] [CrossRef]
- Yu, H.; Lu, Y.; Li, Z.; Wang, Q. microRNA-133: Expression, function and therapeutic potential in muscle diseases and cancer. Curr. Drug Targets 2014, 15, 817–828. [Google Scholar] [CrossRef]
- Yang, Z.Q.; Wu, C.A.; Cheng, Y.X. Prognostic Value of microRNA-133a Expression and Its Clinicopathologic Significance in Non-Small Cell Lung Cancer: A Comprehensive Study Based on Meta-Analysis and the TCGA Database. Oncol. Res. Treat. 2018, 41, 762–768. [Google Scholar] [CrossRef]
- Al-Kafaji, G.; Al-Muhtaresh, H.A.; Salem, A.H. Expression and clinical significance of miR-1 and miR-133 in pre-diabetes. Biomed. Rep. 2021, 14, 33. [Google Scholar] [CrossRef]
- Wang, L.L.; Du, L.T.; Li, J.; Liu, Y.M.; Qu, A.L.; Yang, Y.M.; Zhang, X.; Zheng, G.X.; Wang, C.X. Decreased expression of miR-133a correlates with poor prognosis in colorectal cancer patients. World J. Gastroenterol. 2014, 20, 11340–11346. [Google Scholar] [CrossRef]
- Dong, Y.; Zhao, J.; Wu, C.W.; Zhang, L.; Liu, X.; Kang, W.; Leung, W.W.; Zhang, N.; Chan, F.K.; Sung, J.J.; et al. Tumor suppressor functions of miR-133a in colorectal cancer. Mol. Cancer Res. MCR 2013, 11, 1051–1060. [Google Scholar] [CrossRef] [PubMed]
- Ohanian, M.; Humphreys, D.T.; Anderson, E.; Preiss, T.; Fatkin, D. A heterozygous variant in the human cardiac miR-133 gene, MIR133A2, alters miRNA duplex processing and strand abundance. BMC Genet. 2013, 14, 18. [Google Scholar] [CrossRef]
- Nadig, A.; Replogle, J.M.; Pogson, A.N.; McCarroll, S.A.; Weissman, J.S.; Robinson, E.B.; O’Connor, L.J. Transcriptome-wide characterization of genetic perturbations. bioRxiv 2024. [Google Scholar] [CrossRef] [PubMed]
- Bolouri, H.; Davidson, E.H. Transcriptional regulatory cascades in development: Initial rates, not steady state, determine network kinetics. Proc. Natl. Acad. Sci. USA 2003, 100, 9371–9376. [Google Scholar] [CrossRef] [PubMed]
- Zollner, H.; Hahn, S.A.; Maghnouj, A. Lentiviral overexpression of miRNAs. Methods Mol. Biol. 2014, 1095, 177–190. [Google Scholar] [CrossRef] [PubMed]






Disclaimer/Publisher’s Note: The statements, opinions and data contained in all publications are solely those of the individual author(s) and contributor(s) and not of MDPI and/or the editor(s). MDPI and/or the editor(s) disclaim responsibility for any injury to people or property resulting from any ideas, methods, instructions or products referred to in the content. |
© 2025 by the authors. Licensee MDPI, Basel, Switzerland. This article is an open access article distributed under the terms and conditions of the Creative Commons Attribution (CC BY) license (https://creativecommons.org/licenses/by/4.0/).
Share and Cite
Mo, J.S.; Han, Y.H. Isoform-Specific Transcriptomic Effects of miR-133A1, miR-133A2, and miR-133B in a Colorectal Cancer Cell Line. Genes 2025, 16, 1322. https://doi.org/10.3390/genes16111322
Mo JS, Han YH. Isoform-Specific Transcriptomic Effects of miR-133A1, miR-133A2, and miR-133B in a Colorectal Cancer Cell Line. Genes. 2025; 16(11):1322. https://doi.org/10.3390/genes16111322
Chicago/Turabian StyleMo, Ji Su, and Youn Ho Han. 2025. "Isoform-Specific Transcriptomic Effects of miR-133A1, miR-133A2, and miR-133B in a Colorectal Cancer Cell Line" Genes 16, no. 11: 1322. https://doi.org/10.3390/genes16111322
APA StyleMo, J. S., & Han, Y. H. (2025). Isoform-Specific Transcriptomic Effects of miR-133A1, miR-133A2, and miR-133B in a Colorectal Cancer Cell Line. Genes, 16(11), 1322. https://doi.org/10.3390/genes16111322

